Abstract
Drought stress significantly restricts the growth, yield, and quality of peppers. Strigolactone (SL), a relatively new plant hormone, has shown promise in alleviating drought-related symptoms in pepper plants. However, there is limited knowledge on how SL affects the gene expression in peppers when exposed to drought stress (DS) after the foliar application of SL. To explore this, we conducted a thorough physiological and transcriptome analysis investigation to uncover the mechanisms through which SL mitigates the effects of DS on pepper seedlings. DS inhibited the growth of pepper seedlings, altered antioxidant enzyme activity, reduced relative water content (RWC), and caused oxidative damage. On the contrary, the application of SL significantly enhanced RWC, promoted root morphology, and increased leaf pigment content. SL also protected pepper seedlings from drought-induced oxidative damage by reducing MDA and H2O2 levels and maintaining POD, CAT, and SOD activity. Moreover, transcriptomic analysis revealed that differentially expressed genes were enriched in ribosomes, ABC transporters, phenylpropanoid biosynthesis, and Auxin/MAPK signaling pathways in DS and DS + SL treatment. Furthermore, the results of qRT-PCR showed the up-regulation of AGR7, ABI5, BRI1, and PDR4 and down-regulation of SAPK6, NTF4, PYL6, and GPX4 in SL treatment compared with drought-only treatment. In particular, the key gene for SL signal transduction, SMXL6, was down-regulated under drought. These results elucidate the molecular aspects underlying SL-mediated plant DS tolerance, and provide pivotal strategies for effectively achieving pepper drought resilience.
1. Introduction
Plants are subjected to various stresses from their surrounding environment throughout their entire life. Drought stress (DS) is becoming more prominent as an abiotic stress factor that affects the yield of horticultural crops. In recent decades, drought intensity, frequency, and severity have posed a severe threat to worldwide agricultural production [1]. However, drought tolerance in plants is a multifaceted characteristic that is significantly influenced by environmental factors. DS significantly altered the morphological, physiological, and metabolic functions in plants [2]. Plant tolerance mechanisms for DS may give genetic resources to generate drought-resistant crops.
Pepper (Capsicum spp.) is one of the world’s major vegetable crops, and is widely cultivated due to its exceptional adaptability [3]. Additionally, peppers are rich source of vitamins, pigments, carbohydrates, and antioxidants [4]. The continuing deterioration of the climate, the frequent occurrence of high temperatures, and the shortage of water during the pepper growth and development period have a major impact on pepper quality and output. In light of this, it is crucial to understand the physiological and molecular responses of chili peppers to DS and enhance their capacity for resilience. Strigolactone (SL) is a novel class of plant hormone, characterized by a diverse array of chemical structures. It is a sesquiterpenoid lactone that is generated from a tetracyclic carotenoid. Its primary function is to inhibit plant branching [5,6]. The use of phytohormones in the agricultural sector suggests its potential for enhancing drought tolerance, increasing crop production, and regulating plant growth. SL is a promising tool for improving both crop productivity and resilience in plants [7]. Exogenous SL can alleviate the adverse effects of DS by regulating stomatal closure, chlorophyll synthesis, and photosynthesis, as well as activating the antioxidant defense protection mechanism in grapevines [8]. Importantly, exogenous SL efficiently improved the sensitivity of stomata to abscisic acid (ABA) in a DS environment [9]. In Arabidopsis, SL acts as a positive regulator in the regulation of the plant’s response to DS. Comparative transcriptome investigations have demonstrated that plants effectively integrate several hormone-signaling pathways, such as SL, ABA, and cytokinin, to cope with environmental stresses [10]. SsMAX2 has been reported to reduce chlorophyll degradation and water loss, thereby decreasing H2O2 levels in Arabidopsis [11]. Although SL’s regulation of plant stress responses is well documented, its specific impact on enhancing DS resistance in pepper has received comparatively limited attention. Consequently, there is an urgent need to comprehensively explore SLs and their uses, and investigate their potential applications in pepper seedlings under DS conditions.
SL has the potential to serve as an effective approach for mitigating the adverse effects of drought stress on plants. The molecular pathways involved in regulating drought tolerance via exogenous SL, especially when pepper seedlings are exposed to drought conditions, have not yet been determined. The investigation of the role of SL in the mitigation of DS in pepper is an intriguing avenue for research. In order to address these concerns, we conducted an analysis of the phenotypic, physiological, biochemical, and molecular pathways of pepper seedlings under DS. Furthermore, we explored the potential mechanisms of SL in alleviating DS in pepper seedlings and identify genes associated with DS responses.
2. Materials and Methods
2.1. Plant Materials and Treatments
Capsicum chinense (HNUCC16) was cultivated in growth chambers under control conditions (16/8 h day/night photoperiod, 26/22 °C day/night temperature, and relative humidity of 75%). At the 6–8 leaf stage, identical seedlings were transferred into plastic containers containing Hoagland’s nutrient solution (HNS). HNS was replaced every three days. After a 7-day adaptation period, the plants were separated into different treatment groups, as follows: (1) control; (2) drought stress (DS), in which plants were placed in 10% (w/v) polyethylene glycol (PEG-6000) to simulate drought conditions; and (3) 3 µM GR24 pretreatment, in which plants were placed in 10% (w/v) PEG-6000 (SL + DS). Each treatment group included 15 plants. GR24 (Coolaber, Beijing, China), an SL analog, was dissolved with acetone and 0.1% Tween 20, and the storage concentration was 10 mM. Control and DS were then treated with the equivalent amount of distilled water with the same amount of acetone and Tween 20. SL was applied to the leaves on peppers for three consecutive days (twice a day). After SL application, seedlings were exposed to drought stress treatment for three days. After stress treatment, leaf samples were collected for morphology, physiological, and biochemical assays and RNA sequencing analysis. All samples were immediately frozen in liquid nitrogen and stored at −80 °C. Each treatment was repeated three times. Pepper seeds were supplied by the School of Tropical Agriculture and Forestry, Hainan University (Hainan, China). Three biological replicates were used in each treatment.
2.2. Measurement of Relative Water Content and Root Morphology
The relative water content (RWC) was measured using a modified protocol described previously [8]. The pepper leaves were rinsed with distilled water, and leaves were wiped with absorbent paper and the fresh weight (FW) recorded. The samples were soaked in distilled water for 24 h at 4 °C in darkness, and the turgid weight (TW) was recorded. The dry weight (DW) was then determined after drying at 85 °C for 2 min and 24 h at 60 °C. RWC formula:
RWC (%) = (FW − DW)/(TW − DW) × 100%
Roots’ phenotype was recorded after seven days of DS. To examine the root morphology, four plants of similar size were chosen from each duplicate, and their roots were taken. Subsequently, the roots were completely cleaned with running tap water. An Image Scanning Screen (Epson Expression 110000XL, Regent Instruments, Québec, QC, Canada) was used for root scanning, and WinRHIZO 2003a software was used for root data analysis.
2.3. Scanning Electron Microscopy
The leaf tissue blocks were left in an electron microscopy fixative for 2 h at room temperature, then transferred to 4 °C for preservation and transport. Then, leaf tissue blocks were treated with 0.1 M PB (pH 7.4). Then, tissue blocks were transferred to 1% OsO4 in 0.1 M PB (pH 7.4). After that, leaf tissue blocks were infused with alcohol and isoamyl acetate. Dry samples were dried with a dryer, and specimens were attached to metallic stubs using carbon stickers and sputter coated with gold. Finally, we observed and captured images with a scanning electron microscope (SU8100, Hitachi, Tokyo, Japan).
2.4. Chlorophyll Content
For the determination of pigment molecules, 0.1 g fresh leaves ground, and placed in a 10 mL of acetone extracting solution. The sample was centrifuged at 10,000× g for 10 min. The chlorophyll was spectrophotometrically determined in supernatant at 663 and 645 nm, respectively. Determination of chlorophyll content was realized using the formulae reported by [12].
2.5. Measurement of Antioxidant Enzyme Activity and Related Metabolites
The activities of superoxide dismutase (SOD), peroxidase (POD), and catalase (CAT) were analyzed based on the modified protocols reported by [12]. Fresh samples (0.1 g) were ground in 900 µL phosphate buffer (pH 7.8), and the homogenate was centrifuged at 10,000× g for 10 min. The supernatant was used to determine the activity of antioxidant enzymes. The MDA level, H2O2 contents, the Pro concentration, and the soluble sugar content of the leaves were determined using an assay kit (Jiancheng Bioengineering Institute, Nanjing, China), following the detailed instructions [12]. The colorimetric measurements of MDA, H2O2, Pro, and soluble sugar were measured at 530, 405, 520, and 620 nm, respectively.
2.6. Transcriptome Sequencing, Differential Gene Expression, and Enrichment Analysis
We selected explants with normal development for sampling in different treatments, including control, DS, and SL+DS. Total RNA was isolated with Trizol Reagents (Thermo Fisher Scientific, Shanghai, China). Nine nondirectional libraries were produced using the NEBNext® UltraTM RNA Library Prep Kit for Illumina® (NEB, Boston, Massachusetts, USA) and sequenced on the Illumina Novaseq platform. Clean reads were obtained by filtering low-quality reads and aligning them with the C. chinense reference genome using HISAT2 (v.2.0.5) [13]. The methods of Benjamini and Hochberg were used to adjust the obtained p-value to control the error detection rate. Genes with an adjusted p-value < 0.05 discovered through DESeq2 were assigned as differentially expressed (DEG) [14]. Each subset of the clustering line graph, where the value of differential genes is the union of all comparative combinations of differential genes, and the expression level of differential genes in the FPKM expression matrix of each sample were taken as log2 (fpkm + 1) and centralized for correction. The Gene Ontology (GO) of differentially expressed genes and the statistical enrichment of DEGs in the KEGG pathway were analyzed using the clusterProfiler R package [15,16].
2.7. Gene Expression by qRT-PCR
Total RNA was reversed transcriptionally using Hiscript Q RT SuperMix for qPCR (Vazyme Biotech, Nanjing, China), and qPCRs were analyzed using ChamQ SYBR qPCR Master Mix (Vazyme Biotech, Nanjing, China). The amplification program was based on the QuantStudioTM 5 Real-Time PCR System (Thermo Fisher Scientific, Waltham, Massachusetts, USA) [17]. The specific primers of the selected genes are listed in Table S1.
2.8. Statistical Analysis
Statistical analysis was performed using Microsoft Excel (v16.72) and SPSS (v26). The significance of the difference between the mean values was tested using Duncan’s multiple range test (p < 0.05). Figures were generated using GraphPad Prism software (v9.5.0), representing mean values with a standard deviation of three replicates per treatment.
3. Results
3.1. SL Alleviated the Negative Effects of Drought Stress on the Morphology of Pepper
To confirm the possible effects of SL on pepper growth in a DS environment, we examined the pepper morphology in the control, DS, and DS + SL groups. DS significantly inhibited the root growth of pepper seedlings. However, pretreatment with SL can effectively alleviate the inhibitory effect of DS. Under DS conditions, the root length, surface area, volume, tips, crossing, and forks of the plant decreased by 49.56%, 59.45%, 65.27%, 32.31%, 55.7%, and 56.62%, respectively, compared with the control treatments. Furthermore, after SL pretreatment, the reduction was only 20.13%, 35.48%, 35.71%, 15.4%, 29.11%, and 22.63%, respectively, compared to the control group. Importantly, foliar application of SL significantly promoted the root architecture system of pepper seedlings in a DS environment (Figure 1). These findings suggested that SL could maintain normal root growth and balanced water uptake.
Figure 1.
Phenotypic changes in pepper seedlings. (A) The phenotypic of pepper plants and roots under different treatments. (B) Total root length, (C) root surface area, (D) root volume, (E) root tips, (F) root crossing, and (G) root forks. Control: under normal control conditions, DS: drought conditions, and DS + SL: drought conditions with SL application. The data are mean values and standard errors; the black dot indicates three biological replicates. Different letters indicate significant differences between different treatments (p < 0.05).
3.2. The Microscopic Structure of Leaf Tissue
We evaluated the stomatal characteristics of plants with various treatments to detect the effect of SL on their stomatal opening and closing ability under DS (Figure 2). SEM showed that compared to the control group, the plant stomata were completely closed in drought-only treatment (Figure 2B). In SL application along with DS conditions, stomatal closure was alleviated, demonstrating that exogenous SL could alter the stomata opening in response to DS (Figure 2C). Additionally, compared to the control group, the stomatal area decreased by 98%; however, the stomatal area increased by 57.45% with SL foliar application under drought stress (Figure 2D). SL foliar application may promote stomatal opening by regulating cell permeability to maintain water levels in leaves.
Figure 2.
The combined effect of stomatal aperture performance and physiological analyses of pepper plants under control conditions, DS (drought conditions), and DS + SL (drought conditions with SL application). (A–C) Stomatal aperture performance; (D) analysis of stomatal area in different groups; (E) relative water content determined; (F) the total chlorophyll of the leaves; (G) chlorophyll a of the leaves; and (H) chlorophyll b of the leaves. The data are mean values and standard errors; the black dot indicates three biological replicates. Different letters indicate significant differences between different treatments (p < 0.05).
3.3. Relative Water Content and Chlorophyll Content of the Leaves
The drought strongly affected the RWC and chlorophyll content of the pepper seedlings. Only DS treatment has a lower RWC (76.57%) than the control group (90.61%). Remarkably, peppers treated with DS + SL have a significantly higher RWC in leaves (86.35%) than those grown under drought-only conditions (Figure 2E). Drought treatment significantly reduced the chlorophyll content in the leaves of pepper seedlings. Compared to the control, the concentrations of total chlorophyll, chlorophyll a, and chlorophyll b in pepper seedlings were decreased by 28.8%, 26.82%, and 21.91%, respectively. However, DS + SL plants exhibit considerably higher chlorophyll content, with increases of 23.69%, 22.33%, and 12.78%, respectively, compared to DS treatment plants (Figure 2F–H).
3.4. Measurement of Antioxidant Enzyme Activity and Related Metabolites
Drought + SL treatments significantly affected the antioxidant enzyme (POD, CAT, and SOD) activity of pepper seedlings. DS had significantly increased POD, CAT, and SOD activity compared to the control group. However, pretreated SL inhibited enzyme activity in the leaves of pepper seedlings. For example, the POD, CAT, and SOD activity of DS was only 180.86%, 93.59%, and 107.02% higher than in the control group. In contrast, the DS + SL group had lower enzyme activity than the DS-only treatments (Figure 3A–C). Compared to the control group, the DS-only group presented an extreme increase in proline, MDA, and H2O2. On the contrary, DS + SL plants presented significantly decreased proline, MDA, and H2O2 content, with 88.39%, 57.89%, and 61.83%, respectively, compared with the DS group in pepper seedlings (Figure 3D–F). Under DS, there is an increase in soluble sugar content. In addition, no significant differences were seen in DS and DS + SL treatments (Figure 3G).
Figure 3.
Effects of enzymatic and non-enzymatic antioxidant content in control, DS, and DS + SL pepper plant leaves. The antioxidant enzyme activity of (A) POD, (B) CAT, and (C) SOD; (D) Proline content, (E) MDA content, (F) H2O2 content, and (G) Soluble sugar content. The data are mean values and standard errors; the black dot indicates 3 biological replicates. Different letters indicate significant differences between different treatments (p < 0.05).
3.5. Assessment of RNA-Seq Data and Differentially Expressed Gene Analysis
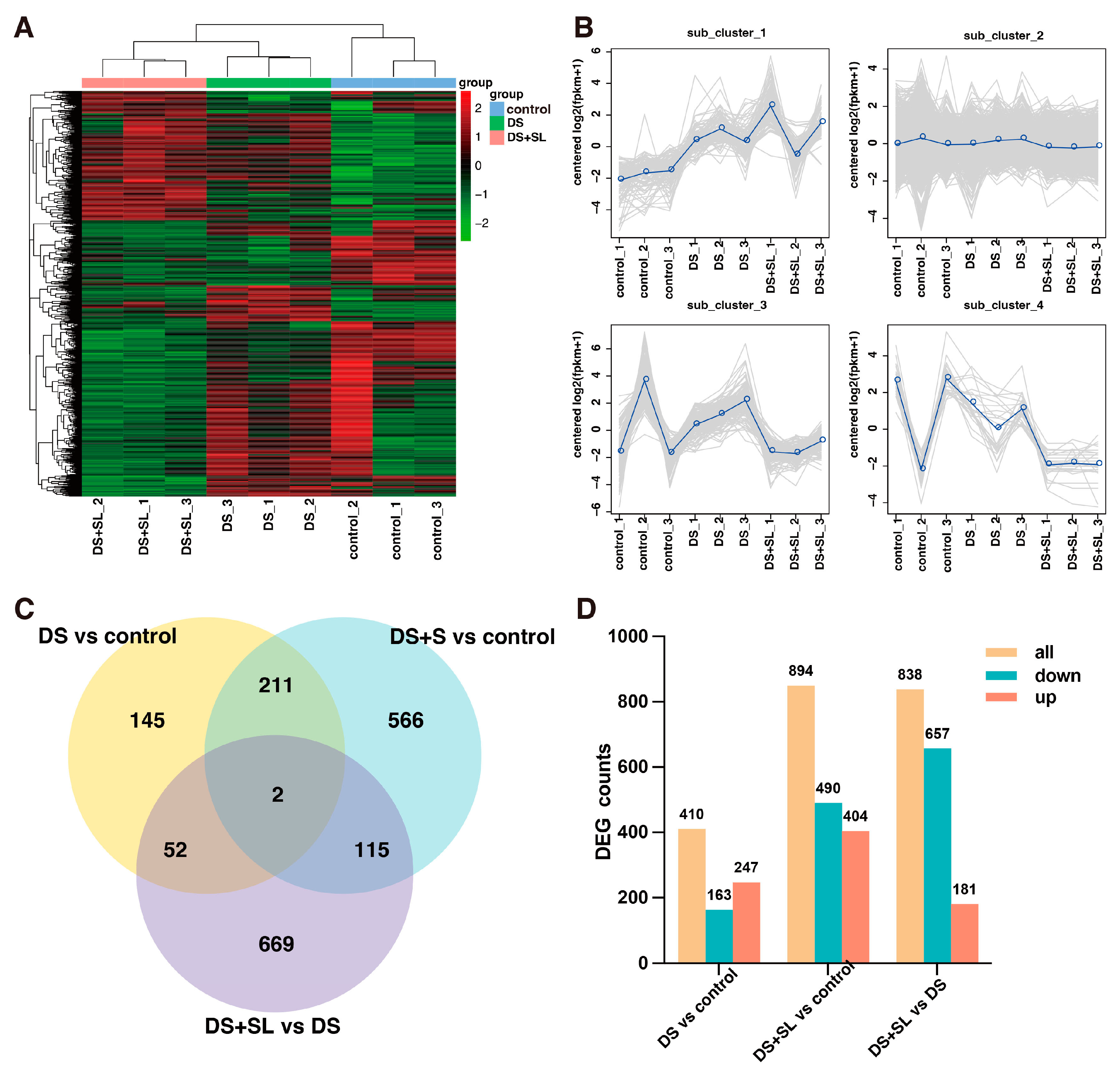
A total of 40.32 million raw data were generated from transcriptome sequencing in three groups, which were filtered for low-quality reads, resulting in 38.69 million clean reads. It was found that 88.58–93.36% of reads could be successfully assigned to the C. chinense reference genome, and the unique mapping rate ranged from 85.35–89.02% (Table S2). Hierarchy analysis showed that different samples at the same treatment clustered together, and the DS + SL group demonstrated the most significant differences (Figure 4A). The transcriptome was divided into four clusters of DEGs, and the genes in each cluster had similar expression patterns, including 95, 1481, 159, and 25, respectively (Figure 4B). A total of 2097 DEGs were identified among the DS vs. control, DS + SL vs. control, and DS vs. DS + SL groups. The Venn diagram showed that only two genes were expressed in all groups, and the specific DEGs were higher than the common DEGs among all three groups (Figure 4C). Furthermore, there were 410 and 849 DEGs in group DS and DS + SL, compared with the control group, respectively. Moreover, there were 838 DEGs between the DS and DS + SL groups (Figure 4D).
Figure 4.
DEGs among three groups under different treatments. (A) Heatmap and cluster analysis expression of DEGs, (B) magnified regions of 4 subclusters of RNA–seq data. The gray lines represent the relative corrected gene expression levels of genes and the blue lines indicate consensus on relative corrected gene expression levels of all genes, (C) Venn diagram of three groups’ DEGs, and (D) number of DEGs.
3.6. Enrichment Analysis of DEGs
Comparing DEGs between the control and DS group, galactose metabolism, plant hormone signal transduction, photosynthesis, and photosynthesis-antenna proteins were enriched in the latter. When control and DS + SL were compared, it was found that the biosynthesis of amino acids, brassinosteroid biosynthesis, carotenoid biosynthesis, and MAPK signaling were enriched in the latter. Intriguingly, the DS and DS + SL groups exhibited a significant enrichment in the ribosome pathway compared to the control group. Phenylpropanoid biosynthesis, terpenoid backbone biosynthesis, flavonoid biosynthesis, carotenoid biosynthesis, and MAPK signaling pathways were enriched in the DEGs identified between treatments with DS and DS + SL (Figure 5 and Figure S1 and Table S3). In addition, the genes of interest, as described by the molecular and biological functions of GO, were classified as molecular function (MF), cellular component (CC), and biological process (BP). GO functional annotation was performed to fully understand the roles of DEGs among the control, DS, and DS + SL groups (Figure S2).
Figure 5.
Enrichment pathways related to drought and SL treatments. (A) Plant hormone transduction, (B) MAPK signal, and (C) phenylpropanoid biosynthesis pathway. The heatmap colors show the log2 values of FPKM of control, DS, and DS + SL, from left to right.
3.7. Candidate Genes Involved in Drought and SL Treatment
Based on enrichment analysis, we identified 71 genes whose expression showed significant differences among the control, DS, and DS + SL groups, signifying that they may be responsive to DS or involved in the SL-induced alleviation of DS. Genes associated with the phenylpropanoid biosynthesis pathway were considerably enriched between DS alone and the DS + SL group, and 18 differentially expressed genes were identified. Interestingly, the expression of the genes related to phenylpropanoid biosynthesis BC332_05436 (cytochrome 84A1) and BC332_01431(peroxidase 15) were notably higher in DS + SL group than in DS group plants. On the contrary, BC332_25211(4-coumarate--CoA ligase 2), BC332_33581(caffeoyl-CoA O-methyltransferase), and BC332_34596 (caffeoyl-CoA O-methyltransferase) show substantially lower expression in DS + SL than in drought-only treatment. Furthermore, compared with the control group, in plants under DS alone and DS + SL treatment, genes related to the plant hormone signal transduction and MAPK pathways were significantly enriched. BC332_22503 (indole-3-acetic acid-induced protein ARG7) and BC332_09592 (BRI1 kinase inhibitor 1) were distinctly expressed in the DS + SL group, and had low expression in DS. Additionally, we identified 15 SL biosynthesis-related genes from DEGs. The expression profiles of genes involved in SL biosynthesis showed significant differences among the control, DS, and DS + SL groups. Compared with the DS group, BC332_23620 (SMAX1-LIKE 6), BC332_15224 (SMAX1-LIKE 7), and BC332_18735 (SMAX1-LIKE 4) were expressed higher in DS + SL. Furthermore, 23 genes were identified in the ABC transporter pathway. Compared to the control treatment, the genes BC332_30010, BC332_33666, and BC332_16040 were up-regulated in DS + SL treatment but down-regulated in DS-treated plants (Figure 6). Furthermore, we acquired mRNA levels of proline and antioxidant enzyme biosynthetic genes, which further elucidated the candidate genes at the molecular level (Figure S3).
Figure 6.
Expression of DEGs related to drought and SL treatments in control, DS, and DS + SL, respectively. Heatmap colors show the log2 values of FPKM.
3.8. qRT-PCR Validation of Gene Expression
Fifteen candidate genes closely associated with DS were selected for analysis of expression via RNA-Seq (Table S4). The control group was used as a control, while the DS and DS + SL groups were investigated to validate the reliability of the RNA-seq data obtained in this study (Figure 7).
Figure 7.
qRT-PCR validation of the relative expression levels of DEGs. Data are mean values and standard errors; the black dot indicates 3 biological replicates.
4. Discussion
Drought is well recognized as a primary abiotic stress factor that impedes plant growth and development [18]. The crucial role of several plant hormones in regulating the response to plant stress is well recognized [19]. SL has a crucial function in the regulation of plant development and the alleviation of environmental stressors [20]. Furthermore, the foliar application of SL enhances plant growth under DS conditions by improving photosynthetic characteristics and antioxidant enzyme activity [21]. However, little information about its effects on pepper abiotic stress responses is available.
DS considerably inhibited plant growth [22]. In this study, the roots and leaves of pepper seedlings were adversely affected under DS conditions. Pretreatment with SL can alleviate the drought symptoms of peppers. In the drought-stress treatment, the young wilted leaves showed signs of drooping and shrinking and most mature leaves had begun to curl, whereas the leaves of the DS + SL treatment only showed mild symptoms (Figure 1 and Figure 2E). Hence, the results indicated that the application of SL reduced the apparent drought damage of pepper seedlings under DS. Chlorophyll content in plants is a critical indicator of photosynthetic activity, but this characteristic is adversely affected under stressful conditions [23]. The chlorophyll content significantly reduced by DS [24]. Additionally, SL plays a vital role in regulating plant photosynthetic efficiency [25]. Our research results show that the exogenous application of SL significantly alleviates the decrease in chlorophyll content under DS (Figure 2F–H). Consequently, this suggests that SL is an effective substance with which pepper can cope with DS; similar results have been reported in grapes [26]. Thus, applying SL is very possibly a method that can be used to alleviate the adverse effects of DS on pepper seedlings.
Proline is considered an important metabolite synthesized within plant cells under environmental stress conditions. It is assumed to have a significant impact on the protective function of plants grown under stress, which is attributed to its ability as an osmotic protector, membrane stabilizer, and ROS scavenger [27,28]. Previous literature suggested that proline accumulation may help improve water status and reduce oxidative damage caused by abiotic stress [18]. Similarly, we observed that DS significantly increased proline accumulation in pepper plants. In contrast, the application of SL significantly reduced the proline concentration in pepper seedlings under DS (Figure 3D). This demonstrates that SL has a potential efficiency effect on osmotic regulation during DS, which may help plants maintain growth and function. The proline biosynthesis gene (AtP5CS1) is pivotal in increasing proline biosynthesis under abiotic stress conditions [29]. We found that the mRNA level of P5CS (BC332_15138) was increased in peppers exposed to drought with or without SL (Figure S3). Captivatingly, the application of SL resulted in a significant decrease in proline content, which demonstrated that the up-regulation of P5CS transcription levels might contribute to an increase in proline concentration. However, the mechanism by which SL affects proline is not yet clear, and requires further exploration.
Maintaining redox homeostasis is of the utmost importance in mitigating the excessive generation of ROS and minimizing cellular membrane impairment in plants subjected to environmental stressors [30]. In the present study, there was a significant increase in the content of H2O2 and MDA under DS, while SL reversed the oxidative damage in DS-induced pepper seedlings by inhibiting the accumulation of H2O2 and MDA content (Figure 3E,F). The SL-mediated drought response may involve a complex interaction in H2O2 content and stomatal closure [8,31]. It may be necessary for plants to maintain the expression of some genes to maintain stomatal opening at specific levels, and subsequently balance CO2 inflow and water loss under water scarcity conditions [32]. We perceived that the leaf stomata were firmly closed during DS. However, SL application had a remarkable effect in relieving this stomatal closure (Figure 2C), suggesting that SL plays a crucial role in regulating the plant’s water balance, leading to the reopening of the stomata under DS. This is a complex molecular mechanism that still needs further research. To cope with oxidative damage, plants have developed a proficient antioxidant defense mechanism [33]. It was stated that SL can enhance the activity of antioxidant enzymes for ROS detoxification, thus endowing crop tolerance [34]. Compared with the DS group, lower levels of POD, CAT, and SOD activity were detected in the DS + SL group, signifying that SL can improve ROS clearance efficiency and potentially protect plants from the adverse effects of DS, consequently alleviating the oxidative stress caused by DS (Figure 3A–C). Furthermore, we assessed the expression levels of peroxidase4 (POD4) and peroxidase (POD15), which are genes involved in the phenylpropane biosynthetic pathway. In drought-exposed seedlings, the expression of POD15 decreased, whereas SL application significantly increased the expression levels of these genes, consistent with the transcriptomic results. Conversely, POD4 showed almost no expression after SL treatment (Figure 7). Whether the transcription levels of POD genes contribute to improved drought tolerance or hinder drought resistance warrants further investigation.
SL effectively regulates plant growth in responses to various environmental conditions [35]. The physiological and molecular analysis of Arabidopsis suggests that plant hormone signaling pathways are critical to regulating drought or water-deficit responses [36]. OSRK1 (SAPK6) is an upstream regulatory factor for stress signaling in rice roots, playing a significant role in ABA and hypertonic stress signaling [37]. Our research found that plants pretreated with SL exhibited significant gene changes associated with plant hormone signal transduction and the MAPK signal transduction pathway during DS (Figure 5 and Figure 6). Specifically, we observed changes in the expression of auxin-responsive proteins from the Aux/IAA family, that are known to play a key role in plant stress responses [38]. An increase in ROS concentration exerts a negative regulatory influence on IAA turnover [39]. Interestingly, in this study, the expression level of ARG7 (BC332_22503) was found to be decreased by 97.9% in the DS group, while it significantly increased in the DS + SL group. Furthermore, BC332_20130 (SAPK6) encoding kinase was found to be up-regulated in response to DS without SL treatment, but significantly down-regulated in the group with SL pretreatment. We hypothesize that these genes may mitigate DS through the action of SL.
ABC transporters are now recognized to be involved in many physiological processes that enable plants to adapt environmental changes [40]. Multipotent drug-resistance (PDR) subfamily ABC proteins are found in many plants, and cope with biotic and abiotic stresses. A previous study demonstrated that the overexpression of the ABC transporter protein AtABCG36/AtPDR8 made plants more resistant to drought and salt stress than wild-type plants. In contrast, knockout lines are more sensitive to DS than wild-type plants [41]. We identified that BC332_16040 (PDR4) was significantly up-regulated after SL pretreatment under DS, implying that PDR4 may play a crucial role in the response to DS and SL. Previous studies have demonstrated that the interaction between MAX2 and DWARF14 triggers the signal transduction of SL, while SMXL6 (SUPPRESSOR OF MAX1-Like 6) functions as an inhibitor of SL signal transduction [42,43]. The MAX2 mutant exhibits high sensitivity to DS [44]. A recent study has discovered that SsMAX2 overexpression in Arabidopsis significantly enhances resistance to drought, osmotic, and salt stresses [11]. In addition, SMXL6, SMXL7, and SMXL8 play a negative regulatory role during DS in Arabidopsis [45]. We found that the expression level of BC332_17885 (CcSMAX1) was up-regulated under DS but down-regulated with SL treatment (Figure 7), indicating its negative regulatory role in response to DS. On the contrary, the expression of CcSMXL6 showed the opposite trend. The investigation of the mechanism of action is elusive, necessitating further investigation.
5. Conclusions
In summary, our comprehensive investigation, which includes phenotypic observations, physiological measurements, and gene expression analysis, demonstrates the multifaceted positive impact of SL on pepper plants in a DS environment. SL effectively mitigates the adverse effects of DS and promotes the growth of pepper seedlings under such challenging conditions. The application of SL is a powerful tool to counteract drought-induced oxidative damage and enhance tolerance to DS, ultimately facilitating the overall healthy development of pepper plants. Furthermore, our findings highlight that DEGs critical to DS responses are predominantly related to the MAPK and plant hormone signal transduction pathways. These insights contribute to a deeper understanding of the molecular and physiological mechanisms underlying the ability of pepper to withstand DS and provide a valuable conceptual framework for elucidating how SL intricately interacts with diverse signaling pathways in pepper’s adaptive response to drought stress. This research lays a solid foundation for future investigations into enhancing crop resilience and sustainability in the face of environmental challenges (Figure 8).
Figure 8.
Summary of the mechanism to tolerance to drought stress induced by SL in pepper seedlings.
Supplementary Materials
The following supporting information can be downloaded at: https://www.mdpi.com/article/10.3390/antiox12122019/s1, Supplementary Figure S1: KEGG enrichment analysis. (A) DS vs. control, (B) DS + SL vs. control, and (C) DS + SL vs. DS; Figure S2: GO enrichment analysis. (A) DS vs. control, (B) DS + SL vs. control, and (C) DS + SL vs. DS; Figure S3: Heat-map representing the transcription level of differentially expressed proline and antioxidant enzymes related genes in pepper seedlings under drought stress. Heatmap colors show the log2FoldChange values; Table S1: Primers of qRT-PCR; Table S2: Quality assessment and mapping of sequencing data; Table S3: KEGG pathway assignments; Table S4: Information of candidate genes.
Author Contributions
Conceptualization, H.S.; Methodology, H.S., M.A.A., and H.F.; Software, H.S. and H.F.; Validation, X.L.; Formal analysis, N.M.; Investigation, M.A.A. and X.L.; Resources, G.Z. and S.C.; Data curation, N.M.; Writing—original draft, H.S.; Writing—review and editing, Z.W.; Visualization, H.S., G.Z., and S.C.; Supervision, Z.W.; Funding acquisition, Z.W. All authors have read and agreed to the published version of the manuscript.
Funding
This research was funded by the Collaborative Innovation Center of Nanfan and High-Efficiency Tropical Agriculture (XTCX2022NYB03), Hainan University, and Hainan Province Science and Technology Special Fund (ZDYF2023XDNY028).
Institutional Review Board Statement
Not applicable.
Informed Consent Statement
Not applicable.
Data Availability Statement
The original data can be found in NCBI (PRJNA957909).
Conflicts of Interest
The authors declare no conflict of interest.
References
- Nadeem, M.; Li, J.; Yahya, M.; Sher, A.; Ma, C.; Wang, X.; Qiu, L. Research progress and perspective on drought stress in legumes: A review. Int. J. Mol. Sci. 2019, 20, 2541. [Google Scholar] [CrossRef] [PubMed]
- Giordano, D.; Provenzano, S.; Ferrandino, A.; Vitali, M.; Pagliarani, C.; Roman, F.; Cardinale, F.; Castellarin, S.D.; Schubert, A. Characterization of a multifunctional caffeoyl-CoA O-methyltransferase activated in grape berries upon drought stress. Plant Physiol. Biochem. 2016, 101, 23–32. [Google Scholar] [CrossRef]
- Qin, C.; Yu, C.; Shen, Y.; Fang, X.; Chen, L.; Min, J.; Cheng, J.; Zhao, S.; Xu, M.; Luo, Y.; et al. Whole-genome sequencing of cultivated and wild peppers provides insights into Capsicum domestication and specialization. Proc. Natl. Acad. Sci. USA 2014, 111, 5135–5140. [Google Scholar] [CrossRef] [PubMed]
- Manivannan, A.; Kim, J.H.; Yang, E.Y.; Ahn, Y.K.; Lee, E.S.; Choi, S.; Kim, D.S. Next-Generation Sequencing Approaches in Genome-Wide Discovery of Single Nucleotide Polymorphism Markers Associated with Pungency and Disease Resistance in Pepper. Biomed Res. Int. 2018, 2018, 5646213. [Google Scholar] [CrossRef]
- Gomez-Roldan, V.; Fermas, S.; Brewer, P.B.; Puech-Pagès, V.; Dun, E.A.; Pillot, J.P.; Letisse, F.; Matusova, R.; Danoun, S.; Portais, J.C.; et al. Strigolactone inhibition of shoot branching. Nature 2008, 455, 189–194. [Google Scholar] [CrossRef]
- Waters, M.T.; Gutjahr, C.; Bennett, T.; Nelson, D.C. Strigolactone Signaling and Evolution. Annu. Rev. Plant Biol. 2017, 68, 291–322. [Google Scholar] [CrossRef] [PubMed]
- Chesterfield, R.J.; Vickers, C.E.; Beveridge, C.A. Translation of strigolactones from plant hormone to agriculture: Achievements, future perspectives, and challenges. Trends. Plant. Sci. 2020, 25, 1087–1106. [Google Scholar] [CrossRef]
- Min, Z.; Li, R.; Chen, L.; Zhang, Y.; Li, Z.; Liu, M.; Ju, Y.; Fang, Y. Alleviation of drought stress in grapevine by foliar-applied strigolactones. Plant Physiol. Biochem. 2019, 135, 99–110. [Google Scholar] [CrossRef]
- Visentin, I.; Vitali, M.; Ferrero, M.; Zhang, Y.; Ruyter-Spira, C.; Novák, O.; Strnad, M.; Lovisolo, C.; Schubert, A.; Cardinale, F. Low levels of strigolactones in roots as a component of the systemic signal of drought stress in tomato. New Phytol. 2016, 212, 954–963. [Google Scholar] [CrossRef]
- Ha, C.V.; Leyva-González, M.A.; Osakabe, Y.; Tran, U.T.; Nishiyama, R.; Watanabe, Y.; Tanaka, M.; Seki, M.; Yamaguchi, S.; Dong, N.V.; et al. Positive regulatory role of strigolactone in plant responses to drought and salt stress. Proc. Natl. Acad. Sci. USA 2014, 111, 851–856. [Google Scholar] [CrossRef] [PubMed]
- Wang, Q.; Ni, J.; Shah, F.; Liu, W.; Wang, D.; Yao, Y.; Hu, H.; Huang, S.; Hou, J.; Fu, S.; et al. Overexpression of the stress-Inducible SsMAX2 promotes drought and dalt resistance via the regulation of redox homeostasis in Arabidopsis. Int. J. Mol. Sci. 2019, 20, 837. [Google Scholar] [CrossRef] [PubMed]
- Altaf, M.A.; Hao, Y.; He, C.; Mumtaz, M.A.; Shu, H.; Fu, H.; Wang, Z. Physiological and biochemical responses of Ppepper (Capsicum annuum L.) seedlings to nickel toxicity. Front. Plant Sci. 2022, 13, 950392. [Google Scholar] [CrossRef] [PubMed]
- Kim, D.; Langmead, B.; Salzberg, S.L. HISAT: A fast spliced aligner with low memory requirements. Nat. Methods 2015, 12, 357–360. [Google Scholar] [CrossRef] [PubMed]
- Love, M.I.; Huber, W.; Anders, S. Moderated estimation of fold change and dispersion for RNA-seq data with DESeq2. Genome Biol. 2014, 15, 550. [Google Scholar] [CrossRef]
- Young, M.D.; Wakefield, M.J.; Smyth, G.K.; Oshlack, A. Gene ontology analysis for RNA-seq: Accounting for selection bias. Genome Biol. 2010, 11, R14. [Google Scholar] [CrossRef]
- Kanehisa, M.; Goto, S. KEGG: Kyoto encyclopedia of genes and genomes. Nucleic Acids Res. 2000, 28, 27–30. [Google Scholar] [CrossRef]
- Shu, H.; Zhang, Y.; He, C.; Altaf, M.A.; Hao, Y.; Liao, D.; Li, L.; Li, C.; Fu, H.; Cheng, S.; et al. Establishment of in vitro regeneration system and molecular analysis of early development of somatic callus in Capsicum chinense and Capsicum baccatum. Front. Plant Sci. 2022, 13, 1025497. [Google Scholar] [CrossRef]
- Kaya, C.; Ashraf, M.; Wijaya, L.; Ahmad, P. The putative role of endogenous nitric oxide in brassinosteroid-induced antioxidant defence system in pepper (Capsicum annuum L.) plants under water stress. Plant Physiol. Biochem. 2019, 143, 119–128. [Google Scholar] [CrossRef]
- Salvi, P.; Manna, M.; Kaur, H.; Thakur, T.; Gandass, N.; Bhatt, D.; Muthamilarasan, M. Phytohormone signaling and crosstalk in regulating drought stress response in plants. Plant Cell Rep. 2021, 40, 1305–1329. [Google Scholar] [CrossRef]
- Saeed, W.; Naseem, S.; Ali, Z. Strigolactones biosynthesis and their role in abiotic stress resilience in plants: A critical review. Front. Plant Sci. 2017, 8, 1487. [Google Scholar] [CrossRef] [PubMed]
- Liu, B.; Zhang, Y.; Wang, S.; Wang, W.; Xu, X.; Wu, J.; Fang, Y.; Ju, Y. Effects of strigolactone and abscisic acid on the quality and antioxidant activity of grapes (Vitis vinifera L.) and wines. Food Chem. X 2022, 16, 100496. [Google Scholar] [CrossRef] [PubMed]
- Mahmood, T.; Khalid, S.; Abdullah, M.; Ahmed, Z.; Shah, M.K.N.; Ghafoor, A.; Du, X. Insights into drought Stress dignaling in plants and the molecular genetic Basis of cotton drought tolerance. Cells 2019, 9, 105. [Google Scholar] [CrossRef] [PubMed]
- Kalaji, H.M.; Jajoo, A.; Oukarroum, A.; Brestic, M.; Zivcak, M.; Samborska, I.A.; Cetner, M.D.; Łukasik, I.; Goltsev, V.; Ladle, R.J. Chlorophyll a fluorescence as a tool to monitor physiological status of plants under abiotic stress conditions. Acta Physiol. Plant. 2016, 38, 1–11. [Google Scholar] [CrossRef]
- Ozturk, M.; Turkyilmaz Unal, B.; García-Caparrós, P.; Khursheed, A.; Gul, A.; Hasanuzzaman, M. Osmoregulation and its actions during the drought stress in plants. Physiol. Plant 2021, 172, 1321–1335. [Google Scholar] [CrossRef]
- Müller, M.; Munné-Bosch, S. Hormonal impact on photosynthesis and photoprotection in plants. Plant Physiol. 2021, 185, 1500–1522. [Google Scholar] [CrossRef] [PubMed]
- Wang, W.N.; Min, Z.; Wu, J.R.; Liu, B.C.; Xu, X.L.; Fang, Y.L.; Ju, Y.L. Physiological and transcriptomic analysis of Cabernet Sauvginon (Vitis vinifera L.) reveals the alleviating effect of exogenous strigolactones on the response of grapevine to drought stress. Plant Physiol. Biochem. 2021, 167, 400–409. [Google Scholar] [CrossRef]
- Szabados, L.; Savouré, A. Proline: A multifunctional amino acid. Trends. Plant Sci. 2010, 15, 89–97. [Google Scholar] [CrossRef]
- Bandurska, H.; Niedziela, J.; Pietrowska-Borek, M.; Nuc, K.; Chadzinikolau, T.; Radzikowska, D. Regulation of proline biosynthesis and resistance to drought stress in two barley (Hordeum vulgare L.) genotypes of different origin. Plant Physiol. Biochem. 2017, 118, 427–437. [Google Scholar] [CrossRef] [PubMed]
- Fichman, Y.; Gerdes, S.Y.; Kovács, H.; Szabados, L.; Zilberstein, A.; Csonka, L.N. Evolution of proline biosynthesis: Enzymology, bioinformatics, genetics, and transcriptional regulation. Biol. Rev. Camb. Philos. Soc. 2015, 90, 1065–1099. [Google Scholar] [CrossRef]
- Sharma, A.; Zheng, B. Melatonin mediated regulation of drought stress: Physiological and molecular aspects. Plants 2019, 8, 190. [Google Scholar] [CrossRef]
- Yao, Y.; Liu, X.; Li, Z.; Ma, X.; Rennenberg, H.; Wang, X.; Li, H. Drought-induced H2O2 accumulation in subsidiary cells is involved in regulatory signaling of stomatal closure in maize leaves. Planta 2013, 238, 217–227. [Google Scholar] [CrossRef]
- Ding, Z.J.; Yan, J.Y.; Xu, X.Y.; Yu, D.Q.; Li, G.X.; Zhang, S.Q.; Zheng, S.J. Transcription factor WRKY46 regulates osmotic stress responses and stomatal movement independently in Arabidopsis. Plant J. 2014, 79, 13–27. [Google Scholar] [CrossRef]
- Ahmad, S.; Kamran, M.; Ding, R.; Meng, X.; Wang, H.; Ahmad, I.; Fahad, S.; Han, Q. Exogenous melatonin confers drought stress by promoting plant growth, photosynthetic capacity and antioxidant defense system of maize seedlings. PeerJ 2019, 7, e7793. [Google Scholar] [CrossRef]
- Qiu, C.W.; Zhang, C.; Wang, N.H.; Mao, W.; Wu, F. Strigolactone GR24 improves cadmium tolerance by regulating cadmium uptake, nitric oxide signaling and antioxidant metabolism in barley (Hordeum vulgare L.). Environ. Pollut. 2021, 273, 116486. [Google Scholar] [CrossRef]
- Gururani, M.A.; Mohanta, T.K.; Bae, H. Current understanding of the interplay between phytohormones and photosynthesis under environmental stress. Int. J. Mol. Sci. 2015, 16, 19055–19085. [Google Scholar] [CrossRef] [PubMed]
- Gupta, A.; Rico-Medina, A.; Caño-Delgado, A.I. The physiology of plant responses to drought. Science 2020, 368, 266–269. [Google Scholar] [CrossRef]
- Nam, M.H.; Huh, S.M.; Kim, K.M.; Park, W.J.; Seo, J.B.; Cho, K.; Kim, D.Y.; Kim, B.G.; Yoon, I.S. Comparative proteomic analysis of early salt stress-responsive proteins in roots of SnRK2 transgenic rice. Proteome Sci. 2012, 10, 25. [Google Scholar] [CrossRef] [PubMed]
- Luo, J.; Zhou, J.J.; Zhang, J.Z. Aux/IAA gene family in plants: Molecular structure, regulation, and function. Int. J. Mol. Sci. 2018, 19, 259. [Google Scholar] [CrossRef]
- Nguyen, H.T.; Umemura, K.; Kawano, T. Indole-3-acetic acid-induced oxidative burst and an increase in cytosolic calcium ion concentration in rice suspension culture. Biosci. Biotechnol. Biochem. 2016, 80, 1546–1554. [Google Scholar] [CrossRef] [PubMed][Green Version]
- Kretzschmar, T.; Burla, B.; Lee, Y.; Martinoia, E.; Nagy, R. Functions of ABC transporters in plants. Essays Biochem. 2011, 50, 145–160. [Google Scholar] [CrossRef]
- Kim, D.Y.; Jin, J.Y.; Alejandro, S.; Martinoia, E.; Lee, Y. Overexpression of AtABCG36 improves drought and salt stress resistance in Arabidopsis. Physiol. Plant 2010, 139, 170–180. [Google Scholar] [CrossRef] [PubMed]
- Wang, L.; Wang, B.; Jiang, L.; Liu, X.; Li, X.; Lu, Z.; Meng, X.; Wang, Y.; Smith, S.M.; Li, J. Strigolactone signaling in Arabidopsis regulates shoot development by targeting D53-Like SMXL repressor proteins for ubiquitination and degradation. Plant Cell 2015, 27, 3128–3142. [Google Scholar] [CrossRef]
- Yao, R.; Ming, Z.; Yan, L.; Li, S.; Wang, F.; Ma, S.; Yu, C.; Yang, M.; Chen, L.; Chen, L.; et al. DWARF14 is a non-canonical hormone receptor for strigolactone. Nature 2016, 536, 469–473. [Google Scholar] [CrossRef] [PubMed]
- Bu, Q.; Lv, T.; Shen, H.; Luong, P.; Wang, J.; Wang, Z.; Huang, Z.; Xiao, L.; Engineer, C.; Kim, T.H.; et al. Regulation of drought tolerance by the F-box protein MAX2 in Arabidopsis. Plant Physiol. 2014, 164, 424–439. [Google Scholar] [CrossRef] [PubMed]
- Yang, T.; Lian, Y.; Kang, J.; Bian, Z.; Xuan, L.; Gao, Z.; Wang, X.; Deng, J.; Wang, C. The SUPPRESSOR of MAX2 1 (SMAX1)-Like SMXL6, SMXL7 and SMXL8 act as negative regulators in response to drought stress in Arabidopsis. Plant Cell Physiol. 2020, 61, 1477–1492. [Google Scholar] [CrossRef]
Disclaimer/Publisher’s Note: The statements, opinions and data contained in all publications are solely those of the individual author(s) and contributor(s) and not of MDPI and/or the editor(s). MDPI and/or the editor(s) disclaim responsibility for any injury to people or property resulting from any ideas, methods, instructions or products referred to in the content. |
© 2023 by the authors. Licensee MDPI, Basel, Switzerland. This article is an open access article distributed under the terms and conditions of the Creative Commons Attribution (CC BY) license (https://creativecommons.org/licenses/by/4.0/).







