3,3′-Diindolylmethane Supplementation Maintains Oocyte Quality by Reducing Oxidative Stress and CEP-1/p53-Mediated Regulation of Germ Cells in a Reproductively Aged Caenorhabditis elegans Model
Abstract
1. Introduction
2. Materials and Methods
2.1. C. elegans Strains
2.2. DIM Supplementation
2.3. Mitochondrial ROS Assay
2.4. Mitochondrial Activity and MMP Assays
2.5. Fluorescence Transgenic Worms Imaging Assay
2.6. Embryonic Lethality, Unfertilized Oocytes, and Brood size Assays
2.7. Germline Dissection and Immunostaining Assay
2.8. DNA Staining in Oocytes
2.9. GCA Assay
2.10. RNA Interference (RNAi) Assay
2.11. Western Blot Assay
2.12. Quantification of Fluorescence Image Using ImageJ Software
2.13. Statistical Analysis
3. Results
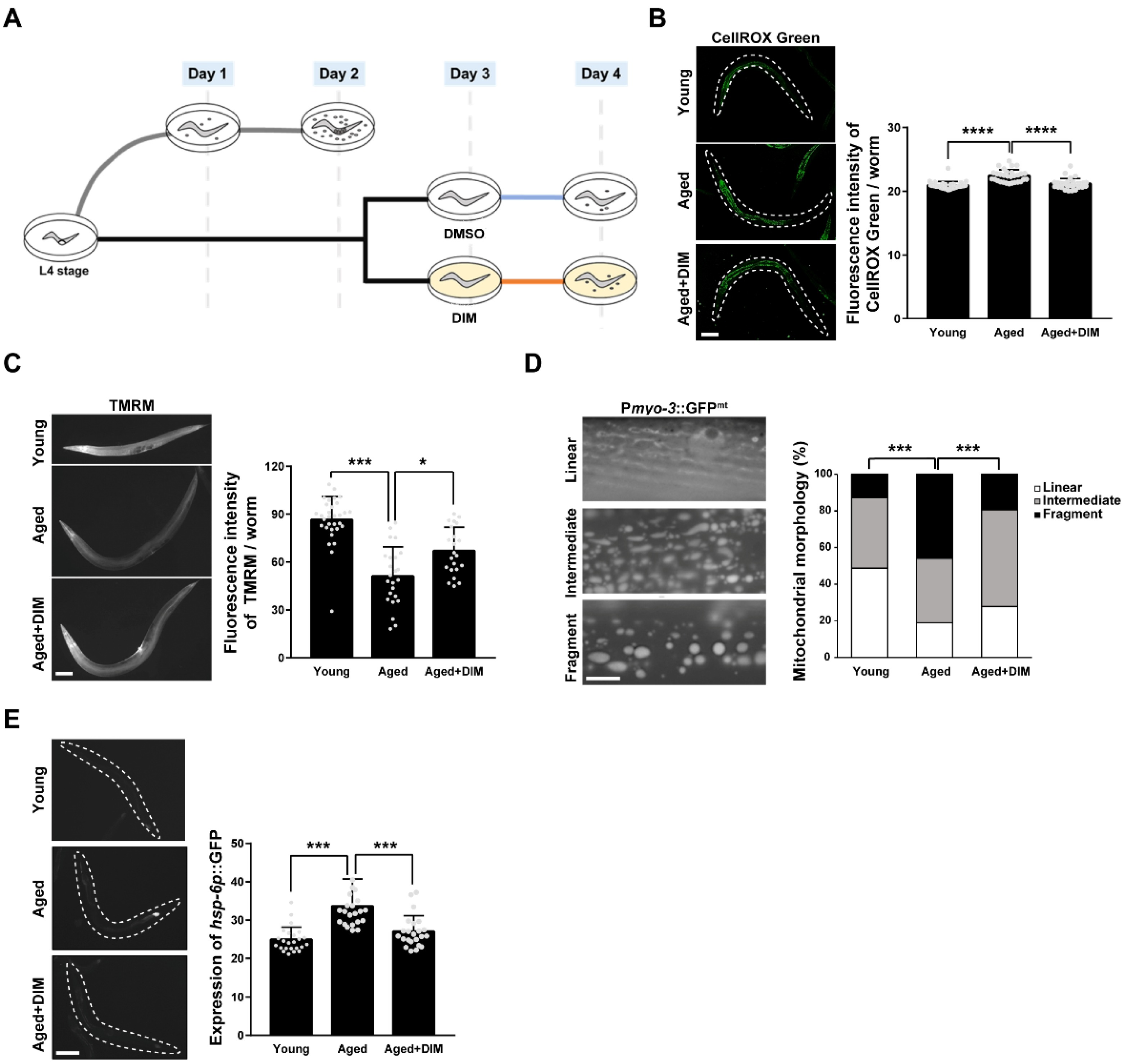
3.1. DIM Supplementation Improves Mitochondrial Function and Morphology in C. elegans
3.2. DIM Supplementation Improves Reproductive Capacity during Reproductive Aging
3.3. DIM Supplementation Improves the Mitochondrial Function in Aged Oocytes
3.4. DIM Supplementation Decreased Chromosomal Abnormality in Aged Oocytes
3.5. DIM Supplementation Increased GCA and GCP
3.6. GCA and GCP Were Maintained with DIM Supplementation Depending on Germline CEP-1 Activity in Reproductively Aged Worms
4. Discussion
5. Conclusions
Supplementary Materials
Author Contributions
Funding
Institutional Review Board Statement
Informed Consent Statement
Data Availability Statement
Acknowledgments
Conflicts of Interest
References
- Chiang, T.; Schultz, R.M.; Lampson, M.A. Meiotic Origins of Maternal Age-Related Aneuploidy. Biol. Reprod. 2012, 86, 3–4. [Google Scholar] [CrossRef] [PubMed]
- Wang, Z.B.; Schatten, H.; Sun, Q.Y. Why Is Chromosome Segregation Error in Oocytes Increased with Maternal Aging? Physiology 2011, 26, 314–325. [Google Scholar] [CrossRef] [PubMed]
- Lord, T.; John Aitken, R. Oxidative Stress and Ageing of the Post-Ovulatory Oocyte. Reproduction 2013, 146, R217–R227. [Google Scholar] [CrossRef]
- Sasaki, H.; Hamatani, T.; Kamijo, S.; Iwai, M.; Kobanawa, M.; Ogawa, S.; Miyado, K.; Tanaka, M. Impact of Oxidative Stress on Age-Associated Decline in Oocyte Developmental Competence. Front. Endocrinol. 2019, 10, 811. [Google Scholar] [CrossRef] [PubMed]
- van der Reest, J.; Nardini Cecchino, G.; Haigis, M.C.; Kordowitzki, P. Mitochondria: Their Relevance during Oocyte Ageing. Ageing Res. Rev. 2021, 70, 101378. [Google Scholar] [CrossRef] [PubMed]
- Capalbo, A.; Hoffmann, E.R.; Cimadomo, D.; Ubaldi, F.M.; Rienzi, L. Human Female Meiosis Revised: New Insights into the Mechanisms of Chromosome Segregation and Aneuploidies from Advanced Genomics and Time-Lapse Imaging. Hum. Reprod. Update 2017, 23, 706–722. [Google Scholar] [CrossRef]
- Katz-Jaffe, M.G.; Lane, S.L.; Parks, J.C.; McCallie, B.R.; Makloski, R.; Schoolcraft, W.B. Antioxidant Intervention Attenuates Aging-Related Changes in the Murine Ovary and Oocyte. Life 2020, 10, 250. [Google Scholar] [CrossRef]
- Yang, L.; Chen, Y.; Liu, Y.; Xing, Y.; Miao, C.; Zhao, Y.; Chang, X.; Zhang, Q. The Role of Oxidative Stress and Natural Antioxidants in Ovarian Aging. Front. Pharmacol. 2021, 11, 617843. [Google Scholar] [CrossRef]
- Baenas, N.; Suárez-Martínez, C.; García-Viguera, C.; Moreno, D.A. Bioavailability and New Biomarkers of Cruciferous Sprouts Consumption. Food Res. Int. 2017, 100, 497–503. [Google Scholar] [CrossRef]
- Hong, C.; Firestone, G.L.; Bjeldanes, L.F. Bcl-2 Family-Mediated Apoptotic Effects of 3,3′-Diindolylmethane (DIM) in Human Breast Cancer Cells. Biochem. Pharmacol. 2002, 63, 1085–1097. [Google Scholar] [CrossRef]
- Higdon, J.V.; Delage, B.; Williams, D.E.; Dashwood, R.H. Cruciferous Vegetables and Human Cancer Risk: Epidemiologic Evidence and Mechanistic Basis. Pharmacol. Res. 2007, 55, 224–236. [Google Scholar] [CrossRef] [PubMed]
- Chen, I.; McDougal, A.; Wang, F.; Safe, S. Aryl Hydrocarbon Receptor-Mediated Antiestrogenic and Antitumorigenic Activity of Diindolylmethane. Carcinogenesis 1998, 19, 1631–1639. [Google Scholar] [CrossRef] [PubMed]
- Stephan, J.; Franke, J.; Ehrenhofer-Murray, A.E. Chemical Genetic Screen in Fission Yeast Reveals Roles for Vacuolar Acidification, Mitochondrial Fission, and Cellular GMP Levels in Lifespan Extension. Aging Cell 2013, 12, 574–583. [Google Scholar] [CrossRef] [PubMed]
- Lee, J.; Yue, Y.; Park, Y.; Lee, S.H. 3,3′-Diindolylmethane Suppresses Adipogenesis Using AMPKα-Dependent Mechanism in 3T3-L1 Adipocytes and Caenorhabditis elegans. J. Med. Food 2017, 20, 646–652. [Google Scholar] [CrossRef]
- Kim, J.Y.; Le, T.A.N.; Lee, S.Y.; Song, D.G.; Hong, S.C.; Cha, K.H.; Lee, J.W.; Pan, C.H.; Kang, K. 3,3′-Diindolylmethane Improves Intestinal Permeability Dysfunction in Cultured Human Intestinal Cells and the Model Animal Caenorhabditis elegans. J. Agric. Food Chem. 2019, 67, 9277–9285. [Google Scholar] [CrossRef]
- Brenner, S. The genetics of Caenorhabditis elegans. Genetics 1974, 77, 71–94. [Google Scholar] [CrossRef]
- Govindan, J.A.; Nadarajan, S.; Kim, S.; Starich, T.A.; Greenstein, D. Somatic cAMP Signaling Regulates MSP-Dependent Oocyte Growth and Meiotic Maturation in C. elegans. Development 2009, 136, 2211. [Google Scholar] [CrossRef]
- Athar, F.; Templeman, N.M. C. elegans as a Model Organism to Study Female Reproductive Health. Comp. Biochem. Physiol. Part A Mol. Integr. Physiol. 2022, 266, 111152. [Google Scholar] [CrossRef]
- Hall, D.H.; Winfrey, V.P.; Blaeuer, G.; Hoffman, L.H.; Furuta, T.; Rose, K.L.; Hobert, O.; Greenstein, D. Ultrastructural Features of the Adult Hermaphrodite Gonad of Caenorhabditis elegans: Relations between the Germ line and Soma. Dev. Biol. 1999, 212, 101–123. [Google Scholar] [CrossRef]
- Scharf, A.; Pohl, F.; Egan, B.M.; Kocsisova, Z.; Kornfeld, K. Reproductive Aging in Caenorhabditis elegans: From Molecules to Ecology. Front. Cell Dev. Biol. 2021, 9, 718522. [Google Scholar] [CrossRef]
- De la Guardia, Y.; Gilliat, A.F.; Hellberg, J.; Rennert, P.; Cabreiro, F.; Gems, D. Run-on of Germline Apoptosis Promotes Gonad Senescence in C. elegans. Oncotarget 2016, 7, 39082–39096. [Google Scholar] [CrossRef] [PubMed]
- Min, H.; Lee, M.; Cho, K.S.; Lim, H.J.; Shim, Y.-H. Nicotinamide Supplementation Improves Oocyte Quality and Offspring Development by Modulating Mitochondrial Function in an Aged Caenorhabditis elegans Model. Antioxidants 2021, 10, 519. [Google Scholar] [CrossRef] [PubMed]
- Charmpilas, N.; Tavernarakis, N. Mitochondrial Maturation Drives Germline Stem Cell Differentiation in Caenorhabditis elegans. Cell Death Differ. 2020, 27, 601–617. [Google Scholar] [CrossRef] [PubMed]
- Fernández-Cárdenas, L.P.; Villanueva-Chimal, E.; Salinas, L.S.; José-Nuñez, C.; Tuena de Gómez Puyou, M.; Navarro, R.E. Caenorhabditis elegans ATPase Inhibitor Factor 1 (IF1) MAI-2 Preserves the Mitochondrial Membrane Potential (Δψm) and Is Important to Induce Germ Cell Apoptosis. PLoS ONE 2017, 12, e0181984. [Google Scholar] [CrossRef] [PubMed]
- Benedetti, C.; Haynes, C.M.; Yang, Y.; Harding, H.P.; Ron, D. Ubiquitin-Like Protein 5 Positively Regulates Chaperone Gene Expression in the Mitochondrial Unfolded Protein Response. Genetics 2006, 174, 229. [Google Scholar] [CrossRef]
- Yoneda, T.; Benedetti, C.; Urano, F.; Clark, S.G.; Harding, H.P.; Ron, D. Compartment-Specific Perturbation of Protein Handling Activates Genes Encoding Mitochondrial Chaperones. J. Cell Sci. 2004, 117, 4055–4066. [Google Scholar] [CrossRef]
- Lee, Y.U.; Son, M.; Kim, J.; Shim, Y.H.; Kawasaki, I. CDC-25.2, a C. elegans Ortholog of Cdc25, Is Essential for the Progression of Intestinal Divisions. Cell Cycle 2016, 15, 654–666. [Google Scholar] [CrossRef]
- Jensen, E.C. Quantitative Analysis of Histological Staining and Fluorescence Using ImageJ. Anat. Rec. 2013, 296, 378–381. [Google Scholar] [CrossRef]
- Gillissen, B.; Richter, A.; Richter, A.; Preissner, R.; Schulze-Osthoff, K.; Essmann, F.; Daniel, P.T. Bax/Bak-Independent Mitochondrial Depolarization and Reactive Oxygen Species Induction by Sorafenib Overcome Resistance to Apoptosis in Renal Cell Carcinoma. J. Biol. Chem. 2017, 292, 6478–6492. [Google Scholar] [CrossRef]
- Olá Hová, M.; Taylor, S.R.; Khazaipoul, S.; Wang, J.; Morgan, B.A.; Matsumoto, K.; Keith Blackwell, T.; Veal, E.A. A Redox-Sensitive Peroxiredoxin That Is Important for Longevity has Tissue-and Stress-specific Roles in Stress resistance. Proc. Natl. Acad. Sci. USA 2008, 105, 19839–19844. [Google Scholar] [CrossRef]
- Panel, M.; Ghaleh, B.; Morin, D. Mitochondria and Aging: A Role for the Mitochondrial Transition Pore? Aging Cell 2018, 17, e12793. [Google Scholar] [CrossRef] [PubMed]
- Creed, S.; McKenzie, M. Measurement of Mitochondrial Membrane Potential with the Fluorescent Dye Tetramethylrhodamine Methyl Ester (TMRM). Methods Mol. Biol. 2019, 1928, 69–76. [Google Scholar] [CrossRef] [PubMed]
- Wang, N.; Luo, Z.; Jin, M.; Sheng, W.; Wang, H.T.; Long, X.; Wu, Y.; Hu, P.; Xu, H.; Zhang, X. Exploration of Age-related Mitochondrial Dysfunction and the Anti-aging Effects of Resveratrol in zebrafish retina. Aging 2019, 11, 3117. [Google Scholar] [CrossRef] [PubMed]
- Wu, Z.; Senchuk, M.M.; Dues, D.J.; Johnson, B.K.; Cooper, J.F.; Lew, L.; Machiela, E.; Schaar, C.E.; DeJonge, H.; Blackwell, T.K.; et al. Mitochondrial Unfolded Protein Response Transcription Factor ATFS-1 Promotes Longevity in a Long-Lived Mitochondrial Mutant through Activation of Stress Response Pathways. BMC Biol. 2018, 16, 1–19. [Google Scholar] [CrossRef]
- Budani, M.C.; Tiboni, G.M. Effects of Supplementation with Natural Antioxidants on Oocytes and Preimplantation Embryos. Antioxidants 2020, 9, 612. [Google Scholar] [CrossRef]
- Luo, S.; Kleemann, G.A.; Ashraf, J.M.; Shaw, W.M.; Murphy, C.T. TGF-β and Insulin Signaling Regulate Reproductive Aging via Oocyte and Germline Quality Maintenance. Cell 2010, 143, 299–312. [Google Scholar] [CrossRef]
- Beermann, F.; Hummler, E.; Franke, U.; Hansmann, I. Maternal Modulation of the Inheritable Meiosis I Error Dipl I in Mouse Oocytes Is Associated with the Type of Mitochondrial DNA. Hum. Genet. 1988, 79, 338–340. [Google Scholar] [CrossRef]
- Achache, H.; Falk, R.; Lerner, N.; Beatus, T.; Tzur, Y.B. Oocyte Aging Is Controlled by Mitogen-Activated Protein Kinase Signaling. Aging Cell 2021, 20, e13386. [Google Scholar] [CrossRef]
- Kim, S.; Spike, C.; Greenstein, D. Control of Oocyte Growth and Meiotic Maturation in C. elegans. Adv. Exp. Med. Biol. 2013, 757, 277–320. [Google Scholar] [CrossRef]
- Allard, P.; Colaiácovo, M.P. Bisphenol A Impairs the Double-Strand Break Repair Machinery in the Germline and Causes Chromosome Abnormalities. Proc. Natl. Acad. Sci. USA 2010, 107, 20405–20410. [Google Scholar] [CrossRef]
- Raices, M.; Bowman, R.; Smolikove, S.; Yanowitz, J.L. Aging Negatively Impacts DNA Repair and Bivalent Formation in the C. elegans Germ line. Front. Cell Dev. Biol. 2021, 9, 695333. [Google Scholar] [CrossRef] [PubMed]
- Hofmann, E.R.; Milstein, S.; Boulton, S.J.; Ye, M.; Hofmann, J.J.; Stergiou, L.; Gartner, A.; Vidal, M.; Hengartner, M.O. Caenorhabditis elegans HUS-1 Is a DNA Damage Checkpoint Protein Required for Genome Stability and EGL-1-Mediated Apoptosis. Curr. Biol. 2002, 12, 1908–1918. [Google Scholar] [CrossRef]
- Andux, S.; Ellis, R.E. Apoptosis Maintains Oocyte Quality in Aging Caenorhabditis elegans Females. PLoS Genet. 2008, 4, e1000295. [Google Scholar] [CrossRef] [PubMed]
- Lant, B.; Derry, W.B. Methods for Detection and Analysis of Apoptosis Signaling in the C. elegans Germline. Methods 2013, 61, 174–182. [Google Scholar] [CrossRef] [PubMed]
- Geng, X.; Shi, Y.; Nakagawa, A.; Yoshina, S.; Mitani, S.; Shi, Y.; Xue, D. Inhibition of CED-3 Zymogen Activation and Apoptosis in Caenorhabditis elegans by Caspase Homolog CSP-3. Nat. Struct. Mol. Biol. 2008, 15, 1094–1101. [Google Scholar] [CrossRef] [PubMed][Green Version]
- Mateo, A.R.; Derry, W.B. CEP-1 Is pro-Choice for Reproductive Health in C. elegans. Cell Cycle 2016, 15, 2843. [Google Scholar] [CrossRef] [PubMed][Green Version]
- Derry, W.B.; Bierings, R.; Van Iersel, M.; Satkunendran, T.; Reinke, V.; Rothman, J.H. Regulation of Developmental Rate and Germ Cell Proliferation in Caenorhabditis elegans by the P53 Gene Network. Cell Death Differ. 2007, 14, 662–670. [Google Scholar] [CrossRef]
- Rutkowski, R.; Dickinson, R.; Stewart, G.; Craig, A.; Schimpl, M.; Keyse, S.M.; Gartner, A. Regulation of Caenorhabditis elegans P53/cep-1-Dependent Germ Cell Apoptosis by Ras/Mapk Signaling. PLoS Genet. 2011, 7, e1002238. [Google Scholar] [CrossRef]
- Zou, L.; Wu, D.; Zang, X.; Wang, Z.; Wu, Z.; Chen, D. Construction of a Germline-Specific RNAi Tool in C. elegans. Sci. Rep. 2019, 9, 1–10. [Google Scholar] [CrossRef]
- Gartner, A.; Boag, P.R.; Blackwell, T.K. Germline Survival and Apoptosis. WormBook 2008, 1–20. [Google Scholar] [CrossRef]
- Xue, D.; Horvitz, H.R. Caenorhabditis elegans CED-9 Protein Is a Bifunctional Cell-Death Inhibitor. Nature 1997, 390, 305–308. [Google Scholar] [CrossRef] [PubMed]
- Waters, K.; Yang, A.Z.; Reinke, V. Genome-Wide Analysis of Germ Cell Proliferation in C.elegans Identifies VRK-1 as a Key Regulator of CEP-1/P53. Dev. Biol. 2010, 344, 1011–1025. [Google Scholar] [CrossRef] [PubMed][Green Version]
- Lyles, J.T.; Luo, L.; Liu, K.; Jones, D.P.; Jones, R.M.; Quave, C.L. Cruciferous Vegetables (Brassica Oleracea) Confer Cytoprotective Effects in Drosophila Intestines. Gut Microbes 2021, 13, 1–6. [Google Scholar] [CrossRef] [PubMed]
- Li, Y.; Kong, D.; Ahmad, A.; Bao, B.; Sarkar, F.H. Antioxidant Function of Isoflavone and 3,3′-Diindolylmethane: Are They Important for Cancer Prevention and Therapy? Antioxid. Redox Signal. 2013, 19, 139–150. [Google Scholar] [CrossRef] [PubMed]
- Lee, B.D.; Yoo, J.-M.; Yeon Baek, S.; Li, F.Y.; Sok, D.-E.; Kim, M.R. 3,3-Diindolylmethane Promotes BDNF and Antioxidant Enzyme Formation via TrkB/Akt Pathway Activation for Neuroprotection against Oxidative Stress-Induced Apoptosis in Hippocampal Neuronal Cells. Antioxidants 2019, 9, 3. [Google Scholar] [CrossRef]
- Fuentes, F.; Paredes-Gonzalez, X.; Kong, A.N.T. Dietary Glucosinolates Sulforaphane, Phenethyl Isothiocyanate, Indole-3-Carbinol/3,3′-Diindolylmethane: Antioxidative Stress/Inflammation, Nrf2, Epigenetics/Epigenomics and In Vivo Cancer Chemopreventive Efficacy. Curr. Pharmacol. Rep. 2015, 1, 179–196. [Google Scholar] [CrossRef]
- Trifunovic, A.; Larsson, N.G. Mitochondrial Dysfunction as a Cause of Ageing. J. Intern. Med. 2008, 263, 167–178. [Google Scholar] [CrossRef]
- Saw, C.L.L.; Cintrón, M.; Wu, T.Y.; Guo, Y.; Huang, Y.; Jeong, W.S.; Kong, A.N.T. Pharmacodynamics of Dietary Phytochemical Indoles I3C and DIM: Induction of Nrf2-Mediated Phase II Drug Metabolizing and Antioxidant Genes and Synergism with Isothiocyanates. Biopharm. Drug Dispos. 2011, 32, 289–300. [Google Scholar] [CrossRef]
- Li, W.; Kong, A.N. Molecular Mechanisms of Nrf2-Mediated Antioxidant Response. Mol. Carcinog. 2009, 48, 91–104. [Google Scholar] [CrossRef]
- Palikaras, K.; Lionaki, E.; Tavernarakis, N. Coordination of Mitophagy and Mitochondrial Biogenesis during Ageing in C. elegans. Nature 2015, 521, 525–528. [Google Scholar] [CrossRef]
- Fausett, S.; Poullet, N.; Gimond, C.; Vielle, A.; Bellone, M.; Braendle, C. Germ Cell Apoptosis Is Critical to Maintain Caenorhabditis elegans Offspring Viability in Stressful Environments. PLoS ONE 2021, 16, e0260573. [Google Scholar] [CrossRef] [PubMed]
- Zhang, L.; Gu, B.; Wang, Y. Clove Essential Oil Confers Antioxidant Activity and Lifespan Extension in C. elegans via the DAF-16/FOXO Transcription Factor. Comp. Biochem. Physiol. Part C Toxicol. Pharmacol. 2021, 242, 108938. [Google Scholar] [CrossRef] [PubMed]
- Schumacher, B.; Hofmann, K.; Boulton, S.; Gartner, A. The C. elegans Homolog of the P53 Tumor Suppressor Is Required for DNA Damage-Induced Apoptosis. Curr. Biol. 2001, 11, 1722–1727. [Google Scholar] [CrossRef]
- Hamilton, M.L.; Van Remmen, H.; Drake, J.A.; Yang, H.; Guo, Z.M.; Kewitt, K.; Walter, C.A.; Richardson, A. Does Oxidative Damage to DNA Increase with Age? Proc. Natl. Acad. Sci. USA 2001, 98, 10469–10474. [Google Scholar] [CrossRef]
- Hajra, S.; Basu, A.; Singha Roy, S.; Patra, A.R.; Bhattacharya, S. Attenuation of Doxorubicin-Induced Cardiotoxicity and Genotoxicity by an Indole-Based Natural Compound 3,3′-Diindolylmethane (DIM) through Activation of Nrf2/ARE Signaling Pathways and Inhibiting Apoptosis. Free Radic. Res. 2017, 51, 812–827. [Google Scholar] [CrossRef]
- Fan, S.; Meng, Q.; Saha, T.; Sarkar, F.H.; Rosen, E.M. Low Concentrations of Diindolylmethane, a Metabolite of Indole-3-Carbinol, Protect against Oxidative Stress in a BRCA1-Dependent Manner. Cancer Res. 2009, 69, 6083–6091. [Google Scholar] [CrossRef]
- McGee, M.D.; Day, N.; Graham, J.; Melov, S. cep-1/p53-dependent dysplastic pathology of the aging C. elegans gonad. Aging 2012, 4, 256. [Google Scholar] [CrossRef]
- Atwell, K.; Qin, Z.; Gavaghan, D.; Kugler, H.; Hubbard, E.J.A.; Osborne, J.M. Mechano-Logical Model of C. elegans Germ line Suggests Feedback on the Cell Cycle. Development 2015, 142, 3902–3911. [Google Scholar] [CrossRef]
- Baruah, A.; Chang, H.; Hall, M.; Yuan, J.; Gordon, S.; Johnson, E.; Shtessel, L.L.; Yee, C.; Hekimi, S.; Derry, W.B.; et al. CEP-1, the Caenorhabditis elegans P53 Homolog, Mediates Opposing Longevity Outcomes in Mitochondrial Electron Transport Chain Mutants. PLoS Genet. 2014, 10, e1004097. [Google Scholar] [CrossRef]
- Bora, S.; Vardhan, G.S.H.; Deka, N.; Khataniar, L.; Gogoi, D.; Baruah, A. Paraquat Exposure over Generation Affects Lifespan and Reproduction through Mitochondrial Disruption in C. elegans. Toxicology 2021, 447, 152632. [Google Scholar] [CrossRef]







Publisher’s Note: MDPI stays neutral with regard to jurisdictional claims in published maps and institutional affiliations. |
© 2022 by the authors. Licensee MDPI, Basel, Switzerland. This article is an open access article distributed under the terms and conditions of the Creative Commons Attribution (CC BY) license (https://creativecommons.org/licenses/by/4.0/).
Share and Cite
Lee, M.; Youn, E.; Kang, K.; Shim, Y.-H. 3,3′-Diindolylmethane Supplementation Maintains Oocyte Quality by Reducing Oxidative Stress and CEP-1/p53-Mediated Regulation of Germ Cells in a Reproductively Aged Caenorhabditis elegans Model. Antioxidants 2022, 11, 950. https://doi.org/10.3390/antiox11050950
Lee M, Youn E, Kang K, Shim Y-H. 3,3′-Diindolylmethane Supplementation Maintains Oocyte Quality by Reducing Oxidative Stress and CEP-1/p53-Mediated Regulation of Germ Cells in a Reproductively Aged Caenorhabditis elegans Model. Antioxidants. 2022; 11(5):950. https://doi.org/10.3390/antiox11050950
Chicago/Turabian StyleLee, Mijin, Esther Youn, Kyungsu Kang, and Yhong-Hee Shim. 2022. "3,3′-Diindolylmethane Supplementation Maintains Oocyte Quality by Reducing Oxidative Stress and CEP-1/p53-Mediated Regulation of Germ Cells in a Reproductively Aged Caenorhabditis elegans Model" Antioxidants 11, no. 5: 950. https://doi.org/10.3390/antiox11050950
APA StyleLee, M., Youn, E., Kang, K., & Shim, Y.-H. (2022). 3,3′-Diindolylmethane Supplementation Maintains Oocyte Quality by Reducing Oxidative Stress and CEP-1/p53-Mediated Regulation of Germ Cells in a Reproductively Aged Caenorhabditis elegans Model. Antioxidants, 11(5), 950. https://doi.org/10.3390/antiox11050950

