Low Complexity Automatic Stationary Wavelet Transform for Elimination of Eye Blinks from EEG
Abstract
1. Introduction
2. Artifact Removal Methods
2.1. Proposed ASWT Method
- Apply j level SWT to EEG signal contaminated with eye blinks, , and extract the approximation and coefficients, where (wavelet domain).
- Compute the absolute difference of absolute skewness values of and as .
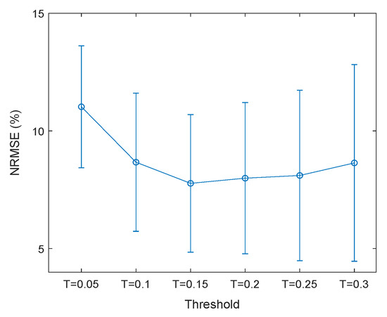
- If T, inverse SWT () of in order to get which is considered as the eye blink artifact. Subtract from the contaminated EEG signal to obtain the filtered EEG signal. Otherwise, go back to step 1 and proceed to .
2.2. Methods Under Comparison
2.3. Performance Evaluation
3. EEG Data Description
3.1. Simulated EEG signals
3.2. Real EEG Signals
4. Results
5. Discussion
6. Conclusions
Author Contributions
Conflicts of Interest
References
- Flink, R.; Pederson, B.; Guekht, A.B.; Malmgren, K.; Michelucci, R.; Neville, B.; Pinto, F.; Stephani, U.; Özkara, C. Guidelines for the use of EEG methodology in the diagnosis of epilepsy. Acta Neurol. Scand. 2002, 106, 1–7. [Google Scholar] [CrossRef]
- Tatum, W.O.; Rubboli, G.; Kaplan, P.W.; Mirsatari, S.M.; Radhakrishnan, K.; Gloss, D.; Caboclo, L.O.; Drislane, F.W.; Koutroumanidis, M.; Schomer, D.L.; et al. Clinical utility of EEG in diagnosing and monitoring epilepsy in adults. J. Clin. Neurophysiol. 2018, 129, 1056–1082. [Google Scholar] [CrossRef]
- Houmani, N.; Vialatte, F.; Gallego-Jutglà, E.; Dreyfus, G.; Nguyen-Michel, V.-H.; Mariani, J.; Kinugawa, K. Diagnosis of Alzheimer’s disease with Electroencephalography in a differential framework. PLoS ONE 2018, 13, 1–19. [Google Scholar] [CrossRef] [PubMed]
- Smith, S.J.M. EEG in Neurological Conditions Other Than Epilepsy: When Does It Help, What Does It Add? J. Neurol. Neurosurg. Psychiatry 2005, 76, 8–12. [Google Scholar] [CrossRef] [PubMed]
- Ma, Y.; Shi, W.; Peng, C.-K.; Yang, A.C. Nonlinear dynamical analysis of sleep electroencephalography using fractal and entropy approaches. Sleep Med. Rev. 2018, 37, 85–93. [Google Scholar] [CrossRef]
- Pisarenco, I.; Caporro, M.; Prosperetti, C.; Manconi, M. High-density electroencephalography as an innovative tool to explore sleep physiology and sleep related disorders. Int. J. Psychophysiol. 2014, 92, 8–15. [Google Scholar] [CrossRef] [PubMed]
- Abiri, R.; Borhani, S.; Sellers, E.W.; Jiang, Y.; Zhao, X. A comprehensive review of EEG-based brain-computer interface paradigms. J. Neural Eng. 2019, 16, 23–33. [Google Scholar] [CrossRef] [PubMed]
- Alharabi, N. A Novel approach for noise removal and distinction of EEG recording. Biomed. Signal Process. 2018, 39, 23–33. [Google Scholar] [CrossRef]
- Berg, P.; Scherg, M. Dipole modelling of eye activity and its application to the removal of eye artefacts from the EEG and MEG. Clin. Physiol. Meas. 1991, 12, 49–54. [Google Scholar] [CrossRef]
- Crespel, A.; Gélisse, P.; Bureau, M.; Genton, P. Atlas of Electroencephalography; J. Libbey Eurotext: Montrouge, France, 2005. [Google Scholar]
- Sweeney, K.T.; Ward, T.E.; McLoone, S.F. Artifact Removal in Physiological Signals—Practices and Possibilities. IEEE Trans. Inf. Technol. Biomed. 2012, 16, 488–500. [Google Scholar] [CrossRef]
- Porcaro, C.; Medaglia, M.T.; Krott, A. Removing speech artifacts from electroencephalographic recordings during overt picture naming. Neuroimage 2015, 105, 171–180. [Google Scholar] [CrossRef] [PubMed]
- Migliore, S.; Curcio, G.; Porcaro, C.; Cottone, C.; Simonelli, I.; D’aurizio, G.; Landi, D.; Palmieri, M.G.; Ghazaryan, A.; Squitieri, F.; et al. Emotional processing in RRMS patients: Dissociation between behavioural and neurophysiological response. Mult. Scler. Relat. Disord. 2019, 27, 344–349. [Google Scholar] [CrossRef] [PubMed]
- Porcaro, C.; Balsters, J.H.; Mantini, D.; Robertson, I.H.; Wenderoth, N. P3b amplitude as a signature of cognitive decline in the older population: An EEG study enhanced by Functional Source Separation. Neuroimage 2019, 184, 535–546. [Google Scholar] [CrossRef] [PubMed]
- He, P.; Wilson, G.; Russell, C. Removal of ocular artifacts from electro-encephalogram by adaptive filtering. Med. Biol. Eng. Comput. 2004, 42, 407–412. [Google Scholar] [CrossRef] [PubMed]
- Weisdorf, S.; Duun-Henriksen, J.; Kjeldsen, M.J.; Poulsen, F.R.; Gangstad, S.W.; Kjaer, T.W. Ultra-long-term subcutaneous home monitoring of epilepsy-490 days of EEG from nine patients. Epilepsia 2019. [Google Scholar] [CrossRef]
- Ahn, J.W.; Ku, Y.; Kim, H.C. A Novel Wearable EEG and ECG Recording System for Stress Assessment. Sensors 2019, 19, 1991. [Google Scholar] [CrossRef]
- Izzetoglu, M.; Devaraj, A.; Bunce, S.; Onaral, B. Motion artifact cancellation in NIR spectroscopy using Wiener filtering. IEEE Trans. Biomed. Eng. 2005, 52, 934–938. [Google Scholar] [CrossRef]
- Borowicz, A. Using a multichannel Wiener filter to remove eye-blink artifacts from EEG data. Biomed. Signal Process. Control 2018, 45, 246–255. [Google Scholar] [CrossRef]
- James, C.J.; Hesse, C.W. Independent component analysis for biomedical signals. Physiol. Meas. 2005, 26, 15–39. [Google Scholar] [CrossRef]
- Fitzgibbon, S.; Powers, D.; Pope, K.; Clark, C. Removal of EEG noise and artifact using blind source separation. J. Clin. Neurophysiol. 2007, 24, 232–243. [Google Scholar] [CrossRef]
- Lagerlund, T.; Sharbrough, F.; Busacker, N. Spatial filtering of multichannel electroencephalographic recordings through principal component analysis by singular value decomposition. J. Clin. Neurophysiol. 1997, 14, 73–82. [Google Scholar] [CrossRef] [PubMed]
- Jung, T.-P.; Makeig, S.; Westerfield, M.; Townsend, J.; Courchesne, E.; Sejnowski, T.J. Removal of eye activity artifacts from visual event-related potential in normal and clinical subjects. J. Clin. Neurophysiol. 2000, 111, 1745–1758. [Google Scholar] [CrossRef]
- Vigário, R.N. Extraction of ocular artefacts from EEG using independent component analysis. Electroencephalogr. Clin. Neurophysiol. 1997, 103, 395–404. [Google Scholar] [CrossRef]
- Guarnieri, R.; Marino, M.; Barban, F.; Ganzetti1, M.; Mantini, D. Online EEG artifact removal for BCI applications by adaptive spatial filtering. J. Neural Eng. 2018, 15, 1–12. [Google Scholar] [CrossRef] [PubMed]
- Molla, M.K.I.; Tanaka, T.; Rutkowski, T.M.; Cichocki, A. Separation of EOG artifacts from EEG signals using bivariate EMD. In Proceedings of the IEEE International Conference on Acoustics, Speech, and Signal Processing (ICASSP), Dallas, TX, USA, 14–19 March 2010; pp. 562–565. [Google Scholar] [CrossRef]
- Safieddine, D.; Kachenoura, A.; Albera, L.; Birot, G.; Karfoul, A.; Pasnicu, A.; Biraben, A.; Wendling, F.; Senhadji, L.; Merlet, I. Removal of muscle artifact from EEG data: Comparison between stochastic (ICA and CCA) and deterministic (EMD and wavelet-based) approaches. EURASIP J. Adv. Signal Process. 2012, 127. [Google Scholar] [CrossRef]
- Dora, C.; Biswal, P.K. An improved algorithm for efficient ocular artifact suppression from frontal EEG electrodes using VMD. Biocybern. Biomed. Eng. 2019. [Google Scholar] [CrossRef]
- Estrada, E.; Nazeran, H.; Sierra, G.; Ebrahimi, F.; Setarehdan, S.K. Wavelet-based EEG denoising for automatic sleep stage classification. In Proceedings of the 21st International Conference on Electronics, Communications, and Computers, Cholula, Mexico, 28 February–3 March 2011; pp. 295–298. [Google Scholar] [CrossRef]
- Gao, J.; Sultan, H.; Hu, J.; Tung, W. Denoising nonlinear time series by adaptive filtering and wavelet shrinkage: A comparison. IEEE Signal Proc. Lett. 2010, 17, 237–240. [Google Scholar] [CrossRef]
- Iyer, D.; Zouridakis, G. Single-trial evoked potential estimation: Comparison between independent component analysis and wavelet denoising. Clin. Neurophysiol. 2007, 118, 495–504. [Google Scholar] [CrossRef]
- Krishnaveni, V.; Jayaraman, S.; Anitha, L.; Ramadoss, K. Removal of ocular artifacts from EEG using adaptive thresholding of wavelet coefficients. J. Neural Eng. 2006, 3, 338–346. [Google Scholar] [CrossRef]
- Wu, Z.; Huang, N.E. Ensemble Empirical Mode Decomposition: A Noise-Assisted Data Analysis Method. Adv. Adapt. Data Anal. 2009, 1, 1–41. [Google Scholar] [CrossRef]
- Melissant, C.; Ypma, A.; Frietman, E.; Stam, C. A method for detection of Alzheimer’s disease using ICA-enhanced EEG measurements. Artif. Intell. Med. 2005, 33, 209–222. [Google Scholar] [CrossRef] [PubMed]
- Jiang, J.; Chao, C.; Chiu, M.; Lee, R.; Tseng, C.; Lin, R. An automatic analysis method for detecting and eliminating ECG artifacts in EEG. Comp. Biol. Med. 2007, 37, 1660–1671. [Google Scholar] [CrossRef] [PubMed]
- Zikov, T.; Bibian, S.; Dumont, G.; Huzmezan, M.; Ries, C. A wavelet based de noising technique for ocular artifact correction of the electroencephalogram. In Proceedings of the Second Joint EMBS/BMES Conference, Houston, TX, USA, 23–26 October 2002; pp. 98–105. [Google Scholar] [CrossRef]
- Azzerboni, B.; Carpentieri, M.; La Foresta, F.; Morabito, F.C. Neural-ICA and wavelet transform for artifacts removal in surface EMG. In Proceedings of the 2004 IEEE International Joint Conference on Neural Networks (IEEE Cat. No.04CH37541), Budapest, Hungary, 25–29 July 2004; pp. 3223–3228. [Google Scholar] [CrossRef]
- Makarov, V.A.; Castellanos, N.P. Recovering EEG brain signals Artifact suppression with wavelet enhanced Independent Component Analysis. J. Neurosci. Meth. 2006, 158, 300–312. [Google Scholar] [CrossRef]
- Mammone, N.; Foresta, F.L.; Morabito, F.C. Automatic Artifact Rejection from Multi-channel Scalp EEG by Wavelet ICA. IEEE Sens. J. 2012, 12, 533–542. [Google Scholar] [CrossRef]
- Mammone, N.; Morabito, F.C. Enhanced Automatic Wavelet Independent Component Analysis for Electroencephalographic Artifact Removal. Entropy 2014, 16, 6553–6572. [Google Scholar] [CrossRef]
- Patel, R.; Madhukar Janawadkar, P.R.; Sengottuvel, S.; Gireesan, K.; Radhakrishnan, T.S. Suppression of Eye-Blink Associated Artifact Using Single Channel EEG Data by Combining Cross-Correlation with Empirical Mode Decomposition. IEEE Sens. J. 2016, 16, 6947–6954. [Google Scholar] [CrossRef]
- Dammers, J.; Schiek, M.; Boers, F.; Silex, C.; Zvyagintsev, M.; Pietrzyk, U.; Mathiak, K. Integration of Amplitude and Phase Statistics for Complete Artifact Removal in Independent Components of Neuromagnetic Recordings. IEEE Trans. Biomed. Eng. 2008, 55, 2353–2362. [Google Scholar] [CrossRef]
- Joanes, D.N.; Gill, C.A. Comparing measures of sample skewness and kurtosis. J. R. Stat. Soc. Ser. D 1998, 47, 183–189. [Google Scholar] [CrossRef]
- Goldberger, A.L.; Amaral, L.A.N.; Glass, L.; Hausdorff, J.M.; Ivanov, P.C.; Mark, R.G.; Mietus, J.E.; Moody, G.B.; Peng, C.-K.; Stanley, H.E. PhysioBank, PhysioToolkit, and PhysioNet: Components of a New Research Resource for Complex Physiologic Signals. Circulation 2000, 101, 215–220. [Google Scholar] [CrossRef]
- Shoeb, A. Application of Machine Learning to Epileptic Seizure Onset Detection and Treatment. Ph.D. Thesis, Massachusetts Institute of Technology, Cambridge, MA, USA, 2009. [Google Scholar]
- Zyma, I.; Tukaev, S.; Seleznov, I.; Kiyono, K.; Popov, A.; Chernykh, M.; Shpenkov, O. Electroencephalograms during Mental Arithmetic Task Performance. Data 2019, 4, 14. [Google Scholar] [CrossRef]
- Cho, H.; Ahn, M.; Ahn, S.; Kwon, M.; Jun, S.C. EEG datasets for motor imagery brain-computer interface. GigaScience 2017, 6, 1–8. [Google Scholar] [CrossRef] [PubMed]
- Blankertz, B.; Dornhege, G.; Krauledat, M.; Müller, K.R.; Curio, G. The noninvasive Berlin Brain-Computer Interface: Fast acquisition of effective performance in untrained subjects. NeuroImage 2007, 37, 539–550. [Google Scholar] [CrossRef] [PubMed]
- Maddirala, A.K.; Shaik, R.A. Removal of EOG Artifacts from Single Channel EEG Signals Using Combined Singular Spectrum Analysis and Adaptive Noise Canceler. IEEE Sens. J. 2016, 16, 8279–8287. [Google Scholar] [CrossRef]










| Method | AWICA | EAWICA | ASWT |
|---|---|---|---|
| Database | |||
| CHB-MIT | 22.8 ± 4.5 s | 18.5 ± 2.3 s | 1.9 ± 0.24 s |
| EEG-MAT | 78.8 ± 5.8 s | 71.3 ± 6.3 s | 2.8 ± 0.67 s |
| BCI Competition | 46.8 ± 4.2 s | 44.3 ± 5.2 s | 1.8 ± 0.34 s |
| BCI motor imagery | 105.3 ± 8.7 s | 84.5 ± 6.4 s | 2.7 ± 0.62 s |
© 2019 by the authors. Licensee MDPI, Basel, Switzerland. This article is an open access article distributed under the terms and conditions of the Creative Commons Attribution (CC BY) license (http://creativecommons.org/licenses/by/4.0/).
Share and Cite
Shahbakhti, M.; Maugeon, M.; Beiramvand, M.; Marozas, V. Low Complexity Automatic Stationary Wavelet Transform for Elimination of Eye Blinks from EEG. Brain Sci. 2019, 9, 352. https://doi.org/10.3390/brainsci9120352
Shahbakhti M, Maugeon M, Beiramvand M, Marozas V. Low Complexity Automatic Stationary Wavelet Transform for Elimination of Eye Blinks from EEG. Brain Sciences. 2019; 9(12):352. https://doi.org/10.3390/brainsci9120352
Chicago/Turabian StyleShahbakhti, Mohammad, Maxime Maugeon, Matin Beiramvand, and Vaidotas Marozas. 2019. "Low Complexity Automatic Stationary Wavelet Transform for Elimination of Eye Blinks from EEG" Brain Sciences 9, no. 12: 352. https://doi.org/10.3390/brainsci9120352
APA StyleShahbakhti, M., Maugeon, M., Beiramvand, M., & Marozas, V. (2019). Low Complexity Automatic Stationary Wavelet Transform for Elimination of Eye Blinks from EEG. Brain Sciences, 9(12), 352. https://doi.org/10.3390/brainsci9120352

