Displacement Measurement Method Based on the Rotating Paraboloid Array
Abstract
Featured Application
Abstract
1. Introduction
2. System and Principle
2.1. Measurement Principle and Configuration
2.2. Optimization of Measurement Configuration
3. Experimental Results
3.1. Calibration Experiments
3.2. Stability Experiments
3.3. Comparison Experiments
3.4. Experiments with Large Range
4. Discussion
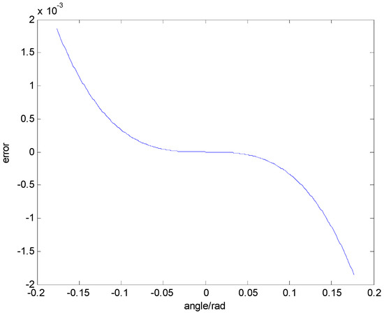
4.1. Approximate Error
4.2. Influence of Vibration of 2D Moving Stages
4.3. Methods of Increasing Accuracy
5. Conclusions
Author Contributions
Funding
Conflicts of Interest
References
- Won, J.; Park, J.W.; Park, K.; Yoon, H.; Moon, D.-S. Non-Target Structural Displacement Measurement Using Reference Frame-Based Deepflow. Sensors 2019, 19, 2992. [Google Scholar] [CrossRef] [PubMed]
- Wei, Y.; Wu, P.; Zhu, Z.; Liu, L. Surface-Plasmon-Resonance-Based Optical-Fiber Micro-Displacement Sensor with Temperature Compensation. Sensors 2018, 18, 3210. [Google Scholar] [CrossRef] [PubMed]
- Wang, S.; Chiu, M.; Chen, W. Small-displacement sensing system based on multiple total internal reflections in heterodyne interferometry. Appl. Opt. 2009, 48, 2566–2573. [Google Scholar] [CrossRef] [PubMed]
- Li, J.; Hong, H.; Fan, K.; Brownjoho, J. Development and application of a relative displacement sensor for structural health monitoring of composite bridges. Struct. Control Health Monit. 2015, 22, 726–742. [Google Scholar] [CrossRef]
- Yang, C.; Oyadiji, S.O. Development of two-layer multiple transmitter fibre optic bundle displacement sensor and application in structural health monitoring. Sens. Actuators A Phys. 2016, 244, 1–14. [Google Scholar] [CrossRef]
- Giri, P.; Kharkovsky, S.; Samali, B. Inspection of metal and concrete specimens using imaging system with laser displacement sensor. Electronics 2017, 6, 36. [Google Scholar] [CrossRef]
- Giri, P.; Kharkovsky, S. Detection of surface crack in concrete using measurement technique with laser displacement sensor. IEEE Trans. Instrum. Meas. 2016, 65, 1951–1953. [Google Scholar] [CrossRef]
- Giri, P.; Kharkovsky, S. Dual-laser integrated microwave imaging system for nondestructive testing of construction materials and structures. IEEE Trans. Instrum. Meas. 2018, 67, 1329–1337. [Google Scholar] [CrossRef]
- Lu, M.; Wang, S.; Bilgeri, L. Online 3D Displacement Measurement Using Speckle Interferometer with a Single Illumination-Detection Path. Sensors 2018, 18, 1923. [Google Scholar] [CrossRef]
- Dong, Z.; Sun, X.; Chen, C.; Sun, M. A Fast and On-Machine Measuring System Using the Laser Displacement Sensor for the Contour Parameters of the Drill Pipe Thread. Sensors 2018, 18, 1192. [Google Scholar] [CrossRef]
- Jywe, W.Y.; Hsieh, T.H.; Chen, P.Y.; Wang, M.S. An Online Simultaneous Measurement of the Dual-Axis Straightness Error for Machine Tools. Appl. Sci. 2018, 8, 2130. [Google Scholar] [CrossRef]
- Gao, W.; Kimura, A. A Three-axis Displacement Sensor with Nanometric Resolution. CIRP Ann.-Manuf. Technol. 2007, 56, 529–532. [Google Scholar] [CrossRef]
- Bello, Z.A.; Tfwala, C.M.; van Rensburg, L.D. Evaluation of newly developed capacitance probes for continuous soil water measurement. Geoderma 2019, 345, 104–113. [Google Scholar] [CrossRef]
- Bonfitto, A.; Gabai, R.; Tonoli, A.; Castellanosa, L.M.; Amati, N. Resonant inductive displacement sensor for active magnetic bearings. Sens. Actuators A Phys. 2019, 287, 84–92. [Google Scholar] [CrossRef]
- Wu, C.; Chen, B.; Ye, C.; Yan, X. Modeling the Influence of Oil Film, Position and Orientation Parameters on the Accuracy of a Laser Triangulation Probe. Sensors 2019, 19, 1844. [Google Scholar] [CrossRef]
- Song, Y.; Wu, S.; Xu, L.; Fu, X. Accurate Calibration and Uncertainty Estimation of the Normal Spring Constant of Various AFM Cantilevers. Sensors 2015, 15, 5865–5883. [Google Scholar] [CrossRef]
- Ren, D.; Xi, J.; Li, Z.; Li, B.; Zhao, Z.; Zhao, H.; Cui, L.; Xu, H. The Alignment Method for Linear Scale Projection Lithography Based on CCD Image Analysis. Proceedings 2018, 2, 101. [Google Scholar] [CrossRef]
- Dong, H.; Liu, S.; Yang, L.; Peng, J.; Cheng, K. Optical Fiber Displacement Sensor Based on Microwave Photonics Interferometry. Sensors 2018, 18, 3702. [Google Scholar] [CrossRef]
- Martincek, I.; Kacik, D. A PDMS microfiber Mach-Zehnder interferometer and determination of nanometer displacements. Opt. Fiber Technol. 2018, 40, 13–17. [Google Scholar] [CrossRef]
- Fan, W.; Chen, M.; Jin, H.; Wang, Y. Multi-layer concentric ring differential capacitance displacement sensor. Measurement 2019, 136, 615–621. [Google Scholar] [CrossRef]
- Bonfitto, A.; Tonoli, A.; Silvagni, M. Sensorless active magnetic dampers for the control of rotors. Mechatronics 2016, 47, 195–207. [Google Scholar] [CrossRef]
- Lee, J.; Park, S.; Seo, D.H. Displacement measurement using an optoelectronic oscillator with an intra-loop Michelson interferometer. Opt. Express 2016, 24, 21910–21920. [Google Scholar] [CrossRef]
- Luis, A.; Sandra, V.; Arturo, G.; Rene, J.; Roque, A.; Ibrahim, S.; Eduardo, C. FPGA-Based Smart Sensor for Online Displacement Measurements Using a Heterodyne Interferometer. Sensors 2011, 11, 7710–7723. [Google Scholar]
- Lin, J.; Guan, J.; Wen, F.; Tan, J. High-resolution and wide range displacement measurement based on planar grating. Opt. Commun. 2017, 404, 132–138. [Google Scholar] [CrossRef]
- Fang, F.Z.; Zhang, X.D.; Weckenmann, A.; Zhang, G.X.; Evans, C. Manufacturing and Measurement of Freeform Optics. CIRP Ann.-Manuf. Technol. 2013, 62, 823–846. [Google Scholar] [CrossRef]
- Lv, Z.; Li, X.; Su, Z.; Zhang, D.; Yang, X.; Li, H.; Li, J.; Fang, F. A Novel 2D Micro-Displacement Measurement Method Based on the Elliptical Paraboloid. Appl. Sci. 2019, 9, 2517. [Google Scholar] [CrossRef]
- Tsai, H.A.; Lo, Y.L. An Approach to Measure Tilt Motion, Straightness and Position of Precision Linear Stage with a 3D Sinusoidal-Groove Linear Reflective Grating and Triangular Wave-Based Subdivision Method. Sensors 2019, 19, 2816. [Google Scholar] [CrossRef]
- Gao, W.; Araki, T.; Kiyono, S. Precision nano-fabrication and evaluation of a large area sinusoidal grid surface for a surface encoder. Precis. Eng. 2003, 27, 289–298. [Google Scholar] [CrossRef]
- Gao, W.; Dejima, S.; Shimizu, Y.; Kiyono, S. Precision Measurement of Two-Axis Position and Tilt Motions Using a Surface Encoder. CIRP Ann.-Manuf. Technol. 2013, 52, 435–438. [Google Scholar] [CrossRef]
- Kim, M.; Moon, W.; Yoon, E.; Lee, K.-R. A new capacitive displacement sensor with high accuracy and long-range. Sens. Actuators A Phys. 2006, 130, 135–141. [Google Scholar] [CrossRef]
- Yang, H.; Li, R.; Wei, Q.; Liu, J. The study of high accuracy capacitive displacement sensor used in non-contact precision displacement measurement. In Proceedings of the 2009 9th International Conference on Electronic Measurement & Instruments, Beijing, China, 16–19 August 2009; IEEE: Piscataway, NJ, USA, 2009. 10962820. [Google Scholar]


















| Focal Length of Lens 1 fr/mm | Focal Length of Lens 2 f3/mm | Focal Length of the Rotating Parabola fc/mm |
|---|---|---|
| 100 | 30 | 2.8 |
| Times | 1 | 2 | 3 | 4 |
|---|---|---|---|---|
| Value | 0.6817 | 0.6823 | 0.6799 | 0.6799 |
| Standard Error | 0.00105 | 0.00107 | 0.00066 | 0.00069 |
© 2019 by the authors. Licensee MDPI, Basel, Switzerland. This article is an open access article distributed under the terms and conditions of the Creative Commons Attribution (CC BY) license (http://creativecommons.org/licenses/by/4.0/).
Share and Cite
Lv, Z.; Su, Z.; Zhang, D.; Yang, Z.; Yang, X.; Wei, X.; Li, J.; Fang, F.; Zhang, H.; Li, X. Displacement Measurement Method Based on the Rotating Paraboloid Array. Appl. Sci. 2019, 9, 3315. https://doi.org/10.3390/app9163315
Lv Z, Su Z, Zhang D, Yang Z, Yang X, Wei X, Li J, Fang F, Zhang H, Li X. Displacement Measurement Method Based on the Rotating Paraboloid Array. Applied Sciences. 2019; 9(16):3315. https://doi.org/10.3390/app9163315
Chicago/Turabian StyleLv, Zekui, Zhikun Su, Dong Zhang, Zhiming Yang, Xiaohuan Yang, Xuan Wei, Jue Li, Fengzhou Fang, Haitao Zhang, and Xinghua Li. 2019. "Displacement Measurement Method Based on the Rotating Paraboloid Array" Applied Sciences 9, no. 16: 3315. https://doi.org/10.3390/app9163315
APA StyleLv, Z., Su, Z., Zhang, D., Yang, Z., Yang, X., Wei, X., Li, J., Fang, F., Zhang, H., & Li, X. (2019). Displacement Measurement Method Based on the Rotating Paraboloid Array. Applied Sciences, 9(16), 3315. https://doi.org/10.3390/app9163315

