Comparisons of Energy Management Methods for a Parallel Plug-In Hybrid Electric Vehicle between the Convex Optimization and Dynamic Programming
Abstract
:1. Introduction
2. Vehicle Model Analysis and Simplification
2.1. Engine Model
2.2. Electric Machine and Gearbox Unit
2.3. Battery Pack Model
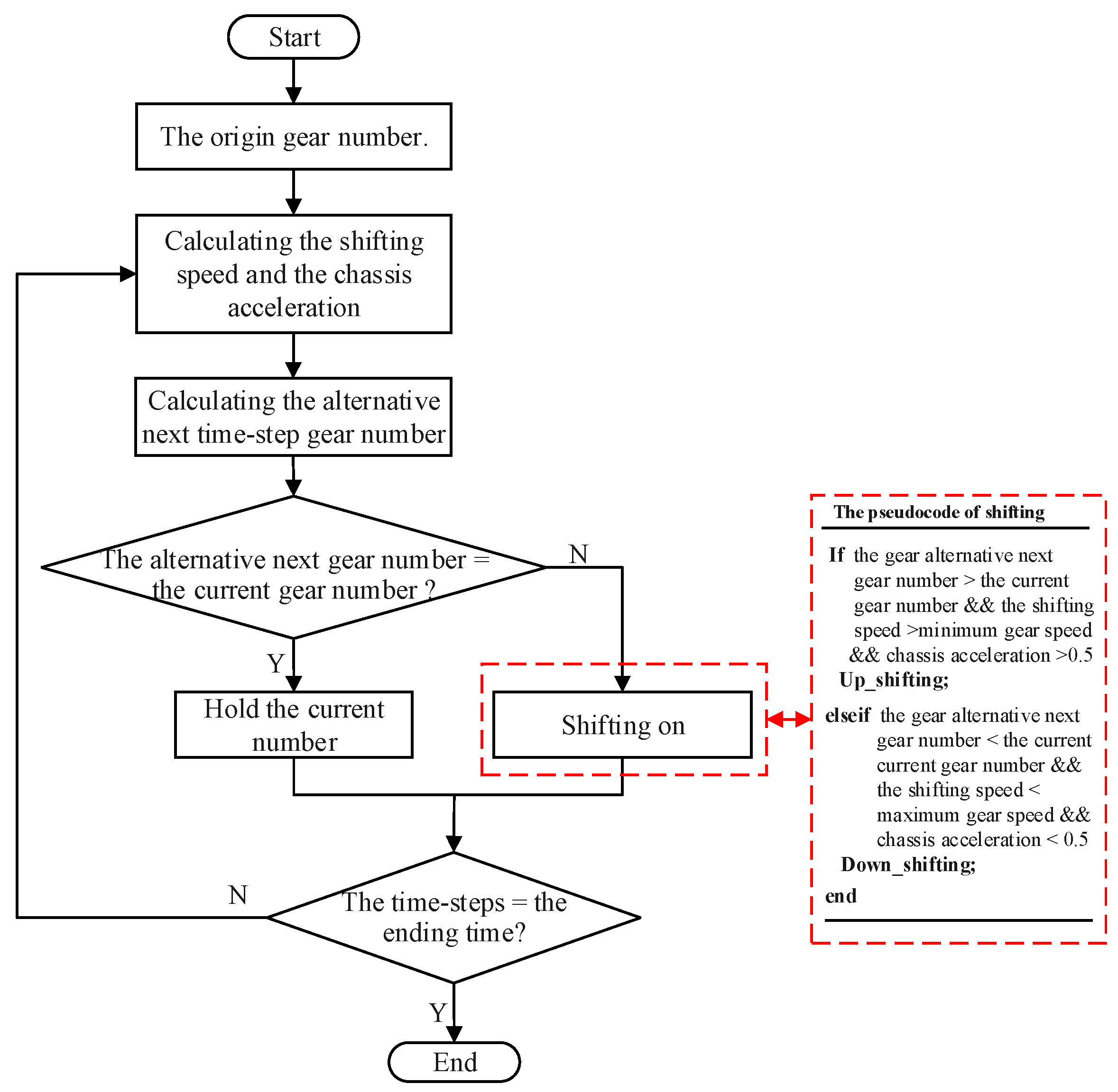
2.4. Quadratic Static Equation
3. Optimization Methods
4. Simulation Validation and Results Analysis
4.1. Simulation with Initial SOC of 0.9
4.2. Simulation with Different Initial SOCs
5. Conclusions
Acknowledgments
Author Contributions
Conflicts of Interest
References
- Chen, Z.; Mi, C.C. An adaptive online energy management controller for power-split HEV based on dynamic programming and fuzzy logic. In Proceedings of the 2009 IEEE Vehicle Power and Propulsion Conference, 7–11 September 2009; pp. 300–304. [Google Scholar]
- Zhang, X.; Mi, C.C. Vehicle Power Management: Modeling, Control and Optimization. Power Syst. 2011, 14, 91–118. [Google Scholar]
- Lin, C.C.; Peng, H.; Grizzle, J.W.; Kang, J.M. Power management strategy for a parallel hybrid electric truck. IEEE Trans. Control Syst. Technol. 2003, 11, 839–849. [Google Scholar]
- Sorrentino, M.; Rizzo, G.; Arsie, I. Analysis of a rule-based control strategy for on-board energy management of series hybrid vehicles. Control Eng. Pract. 2011, 19, 1433–1441. [Google Scholar] [CrossRef]
- Peng, J.; He, H.; Xiong, R. Rule based energy management strategy for a series–parallel plug-in hybrid electric bus optimized by dynamic programming. Appl. Energy 2017, 185 Pt 2, 1633–1643. [Google Scholar] [CrossRef]
- Chen, Z.; Mi, C.C.; Xu, J.; Gong, X.; You, C. Energy management for a power-split plug-in hybrid electric vehicle based on dynamic programming and neural networks. IEEE Trans. Veh. Technol. 2014, 63, 1567–1580. [Google Scholar] [CrossRef]
- Park, J.; Chen, Z.H.; Murphey, Y.L. Intelligent vehicle power management through neural learning. In Proceedings of the International Joint Conference on Neural Networks, Barcelona, Spain, 18–23 July 2010. [Google Scholar]
- Ahmadi, S.; Bathaee, S.M.T. Multi-objective genetic optimization of the fuel cell hybrid vehicle supervisory system: Fuzzy logic and operating mode control strategies. Int. J. Hydrogen Energy 2015, 40, 12512–12521. [Google Scholar] [CrossRef]
- Li, S.G.; Sharkh, S.M.; Walsh, F.C.; Zhang, C.N. Energy and battery management of a plug-in series hybrid electric vehicle using fuzzy logic. IEEE Trans. Veh. Technol. 2011, 60, 3571–3585. [Google Scholar] [CrossRef]
- Kermani, S.; Delprat, S.; Guerra, T.M.; Trigui, R.; Jeanneret, B. Predictive energy management for hybrid vehicle. Control Eng. Pract. 2012, 20, 408–420. [Google Scholar] [CrossRef]
- Zhang, S.; Xiong, R.; Sun, F. Model predictive control for power management in a plug-in hybrid electric vehicle with a hybrid energy storage system. Appl. Energy 2017, 185 Pt 2, 1654–1662. [Google Scholar] [CrossRef]
- Xiong, R.; Cao, J.; Yu, Q. Reinforcement learning-based real-time power management for hybrid energy storage system in the plug-in hybrid electric vehicle. Appl. Energy 2018, 211, 538–548. [Google Scholar] [CrossRef]
- Chen, Z.; Masrur, M.A.; Murphey, Y.L. In Intelligent vehicle power management using machine learning and fuzzy logic. In Proceedings of the IEEE International Conference on Fuzzy Systems, Hong Kong, China, 1–6 June 2008; pp. 2351–2358. [Google Scholar]
- Zhang, M.Y.; Yang, Y.; Mi, C.C. Analytical approach for the power management of blended-mode plug-in hybrid electric vehicles. IEEE Trans. Veh. Technol. 2012, 61, 1554–1566. [Google Scholar] [CrossRef]
- Zhang, X.; Mi, C. Analytical approach for the power management of blended mode phev. In Vehicle Power Management: Modeling, Control and Optimization; Springer: London, UK, 2011; pp. 107–139. [Google Scholar]
- Ansarey, M.; Panahi, M.S.; Ziarati, H.; Mahjoob, M. Optimal energy management in a dual-storage fuel-cell hybrid vehicle using multi-dimensional dynamic programming. J. Power Sources 2014, 250, 359–371. [Google Scholar] [CrossRef]
- Wang, X.; He, H.; Sun, F.; Zhang, J. Application study on the dynamic programming algorithm for energy management of plug-in hybrid electric vehicles. Energies 2015, 8, 3225–3244. [Google Scholar] [CrossRef]
- Patil, R.M.; Filipi, Z.; Fathy, H.K. Comparison of supervisory control strategies for series plug-in hybrid electric vehicle powertrains through dynamic programming. IEEE Trans. Control Syst. Technol. 2014, 22, 502–509. [Google Scholar] [CrossRef]
- Wang, X.; Liang, Q. Energy management strategy for plug-in hybrid electric vehicles via bidirectional vehicle-to-grid. IEEE Syst. J. 2017, 11, 1789–1798. [Google Scholar] [CrossRef]
- Li, L.; Yan, B.; Yang, C.; Zhang, Y.; Chen, Z.; Jiang, G. Application-oriented stochastic energy management for plug-in hybrid electric bus with amt. IEEE Trans. Veh. Technol. 2016, 65, 4459–4470. [Google Scholar] [CrossRef]
- Zhang, S.; Xiong, R.; Zhang, C. Pontryagin’s minimum principle-based power management of a dual-motor-driven electric bus. Appl. Energy 2015, 159, 370–380. [Google Scholar] [CrossRef]
- Chen, Z.; Xia, B.; You, C.; Mi, C.C. A novel energy management method for series plug-in hybrid electric vehicles. Appl. Energy 2015, 145, 172–179. [Google Scholar] [CrossRef]
- Chen, Z.; Mi, C.C.; Xiong, R.; Xu, J.; You, C.W. Energy management of a power-split plug-in hybrid electric vehicle based on genetic algorithm and quadratic programming. J. Power Sources 2014, 248, 416–426. [Google Scholar] [CrossRef]
- Hadj-Said, S.; Colin, G.; Ketfi-Cherif, A.; Chamaillard, Y. Convex optimization for energy management of parallel hybrid electric vehicles. IFAC Papersonline 2016, 49, 271–276. [Google Scholar] [CrossRef]
- Hu, X.S.; Murgovski, N.; Johannesson, L.M.; Egardt, B. Optimal dimensioning and power management of a fuel cell/battery hybrid bus via convex programming. IEEE-ASME Trans. Mechatron. 2015, 20, 457–468. [Google Scholar] [CrossRef]
- Elbert, P.; Nusch, T.; Ritter, A.; Murgovski, N.; Guzzella, L. Engine on/off control for the energy management of a serial hybrid electric bus via convex optimization. IEEE Trans. Veh. Technol. 2014, 63, 3549–3559. [Google Scholar] [CrossRef]
- Hu, X.; Moura, S.J.; Murgovski, N.; Egardt, B.; Cao, D. Integrated optimization of battery sizing, charging, and power management in plug-in hybrid electric vehicles. IEEE Trans. Control Syst. Technol. 2016, 24, 1036–1043. [Google Scholar] [CrossRef]
- Bandeira, J.; Almeida, T.G.; Khattak, A.J.; Rouphail, N.M.; Coelho, M.C. Generating emissions information for route selection: Experimental monitoring and routes characterization. J. Intell. Transp. Syst. 2013, 17, 3–17. [Google Scholar] [CrossRef]
- Zhang, Y.; Liu, H.P.; Guo, Q. Varying-domain optimal management strategy for parallel hybrid electric vehicles. IEEE Trans. Veh. Technol. 2014, 63, 603–616. [Google Scholar] [CrossRef]
- Tie, S.F.; Tan, C.W. A review of energy sources and energy management system in electric vehicles. Renew. Sustain. Energy Rev. 2013, 20, 82–102. [Google Scholar] [CrossRef]
- Zhang, B.Z.; Mi, C.C.; Zhang, M.Y. Charge-depleting control strategies and fuel optimization of blended-mode plug-in hybrid electric vehicles. IEEE Trans. Veh. Technol. 2011, 60, 1516–1525. [Google Scholar] [CrossRef]
- Kelouwani, S.; Henao, N.; Agbossou, K.; Dube, Y.; Boulon, L. Two-layer energy-management architecture for a fuel cell hev using road trip information. IEEE Trans. Veh. Technol. 2012, 61, 3851–3864. [Google Scholar] [CrossRef]
- Onori, S.; Tribioli, L. Adaptive pontryagin’s minimum principle supervisory controller design for the plug-in hybrid gm chevrolet volt. Appl. Energy 2015, 147, 224–234. [Google Scholar] [CrossRef]
- Hu, X.; Martinez, C.M.; Yang, Y. Charging, power management, and battery degradation mitigation in plug-in hybrid electric vehicles: A unified cost-optimal approach. Mech. Syst. Signal Process. 2017, 87, 4–16. [Google Scholar] [CrossRef]
- Johannesson, L.; Murgovski, N.; Jonasson, E.; Hellgren, J.; Egardt, B. Predictive energy management of hybrid long-haul trucks. Control Eng. Pract. 2015, 41, 83–97. [Google Scholar] [CrossRef]
- Murgovski, N.; Johannesson, L.; Sjöberg, J.; Egardt, B. Component sizing of a plug-in hybrid electric powertrain via convex optimization. Mechatronics 2012, 22, 106–120. [Google Scholar] [CrossRef]
- Nüesch, T.; Elbert, P.; Flankl, M.; Onder, C.; Guzzella, L. Convex optimization for the energy management of hybrid electric vehicles considering engine start and gearshift costs. Energies 2014, 7, 834–856. [Google Scholar] [CrossRef]
- Chen, Z.; Mi, C.C.; Xia, B.; You, C. Energy management of power-split plug-in hybrid electric vehicles based on simulated annealing and pontryagin’s minimum principle. J. Power Sources 2014, 272, 160–168. [Google Scholar] [CrossRef]
- Wang, Z.; Huang, B.; Xu, Y.; Li, W. In Optimization of series hybrid electric vehicle operational parameters by simulated annealing algorithm. In Proceedings of the IEEE International Conference on Control and Automation, Athens, Greece, 30 May 2007–1 June 2007; pp. 1536–1541. [Google Scholar]
- Van Mierlo, J.; Van den Bossche, P.; Maggetto, G. Models of energy sources for ev and hev: Fuel cells, batteries, ultracapacitors, flywheels and engine-generators. J. Power Sources 2004, 128, 76–89. [Google Scholar] [CrossRef]
- He, H.; Xiong, R.; Guo, H.; Li, S. Comparison study on the battery models used for the energy management of batteries in electric vehicles. Energy Convers. Manag. 2012, 64, 113–121. [Google Scholar] [CrossRef]















| Type | Parallel PHEV Value |
|---|---|
| Vehicle mass | 1720 kg |
| Drive type | Front wheel drive |
| Engine | Maximum power 65 kW |
| Maximum speed 6000 rpm | |
| Motor | Rated power 30 kW |
| Peak power 70 kW |
| Type | Parameter |
|---|---|
| Battery type | Lithium-ion battery |
| Parallel number | 1 |
| Serial number | 72 |
| Minimum SOC | 0.2 |
| Maximum SOC | 1 |
| Initial SOC | 0.9 |
| Termination SOC | 0.3 |
| Capacity | 37 Ah |
| Nominal voltage | 259.2 V |
| Drive Cycle | CD/CS Algorithm | DP Algorithm | Convex Algorithm | |||||
|---|---|---|---|---|---|---|---|---|
| F (kg) | Ending SOC | F (kg) | Ending SOC | Savings (%) | F (kg) | Ending SOC | Savings (%) | |
| 9 HWFET | 3.7004 | 0.2767 | 3.4980 | 0.3031 | 6.82 | 3.5030 | 0.2986 | 6.45 |
| 8 HWFET | 3.1666 | 0.2767 | 2.9817 | 0.3027 | 7.39 | 2.9934 | 0.2995 | 6.83 |
| 7 HWFET | 2.6328 | 0.2767 | 2.4719 | 0.3022 | 7.94 | 2.4768 | 0.2930 | 7.10 |
| 6 HWFET | 2.0990 | 0.2767 | 1.9655 | 0.3017 | 8.62 | 1.9656 | 0.2994 | 8.40 |
| 9 NEDC | 1.9803 | 0.2923 | 1.8449 | 0.3115 | 8.67 | 1.8486 | 0.3116 | 8.49 |
| 8 NEDC | 1.6325 | 0.2923 | 1.4687 | 0.2772 | 8.29 | 1.5187 | 0.3034 | 8.26 |
| 7 NEDC | 1.2847 | 0.2923 | 1.2059 | 0.3103 | 9.91 | 1.1910 | 0.3060 | 9.31 |
| Drive Cycle | CPU Time (s) | |
|---|---|---|
| DP Algorithm | Convex Algorithm | |
| 9 HWFET | 170.5 | 3.1 |
| 8 HWFET | 151.9 | 2.8 |
| 7 HWFET | 133.1 | 2.5 |
| 6 HWFET | 114.5 | 2.5 |
| 9 NEDC | 227.9 | 7.0 |
| 8 NEDC | 189.9 | 5.5 |
| 7 NEDC | 176.7 | 4.2 |
| Initial SOC | CD/CS Algorithm | DP Algorithm | Convex Algorithm | |||||
|---|---|---|---|---|---|---|---|---|
| F (kg) | Ending SOC | F (kg) | Ending SOC | Savings (%) | F (kg) | Ending SOC | Savings (%) | |
| 0.7 | 2.1871 | 0.2859 | 1.9729 | 0.2969 | 10.75 | 1.9758 | 0.2905 | 10.06 |
| 0.8 | 1.9988 | 0.2859 | 1.7842 | 0.2986 | 11.93 | 1.8108 | 0.2836 | 9.19 |
| Initial SOC | Drive Cycle | CPU-Time (s) | |
|---|---|---|---|
| DP Algorithm | Convex Algorithm Optimization | ||
| 0.8 | 8 UDDS | 269.6 | 2.7 |
| 0.7 | 8 UDDS | 270.1 | 4.9 |
© 2018 by the authors. Licensee MDPI, Basel, Switzerland. This article is an open access article distributed under the terms and conditions of the Creative Commons Attribution (CC BY) license (http://creativecommons.org/licenses/by/4.0/).
Share and Cite
Xiao, R.; Liu, B.; Shen, J.; Guo, N.; Yan, W.; Chen, Z. Comparisons of Energy Management Methods for a Parallel Plug-In Hybrid Electric Vehicle between the Convex Optimization and Dynamic Programming. Appl. Sci. 2018, 8, 218. https://doi.org/10.3390/app8020218
Xiao R, Liu B, Shen J, Guo N, Yan W, Chen Z. Comparisons of Energy Management Methods for a Parallel Plug-In Hybrid Electric Vehicle between the Convex Optimization and Dynamic Programming. Applied Sciences. 2018; 8(2):218. https://doi.org/10.3390/app8020218
Chicago/Turabian StyleXiao, Renxin, Baoshuai Liu, Jiangwei Shen, Ningyuan Guo, Wensheng Yan, and Zheng Chen. 2018. "Comparisons of Energy Management Methods for a Parallel Plug-In Hybrid Electric Vehicle between the Convex Optimization and Dynamic Programming" Applied Sciences 8, no. 2: 218. https://doi.org/10.3390/app8020218
APA StyleXiao, R., Liu, B., Shen, J., Guo, N., Yan, W., & Chen, Z. (2018). Comparisons of Energy Management Methods for a Parallel Plug-In Hybrid Electric Vehicle between the Convex Optimization and Dynamic Programming. Applied Sciences, 8(2), 218. https://doi.org/10.3390/app8020218

