Intelligent Monitoring Systems for Electric Vehicle Charging
Abstract
Featured Application
Abstract
1. Introduction
- A review of current EV charging monitoring technologies, evaluating their effectiveness and limitations. The review analyzes key performance indicators, including anomaly response times, detection accuracy, and station resource utilization, to identify potential best practices and areas for improvement.
- An architectural framework that builds on established technologies while introducing approaches to system integration and behavioral analysis. This framework combines distributed processing for fault detection and improved security [8], real-time data management for high-availability systems [9], and IoT-based monitoring for anomaly detection in car parks [10] with the goal of achieving improvements in system performance and reliability.
2. Related Work
2.1. Review Methodology and Selection Criteria
2.2. Smart Parking
2.3. EVs Smart Parking
3. Analysis of Current State and Implications
4. Intelligent EV Charging Monitoring System
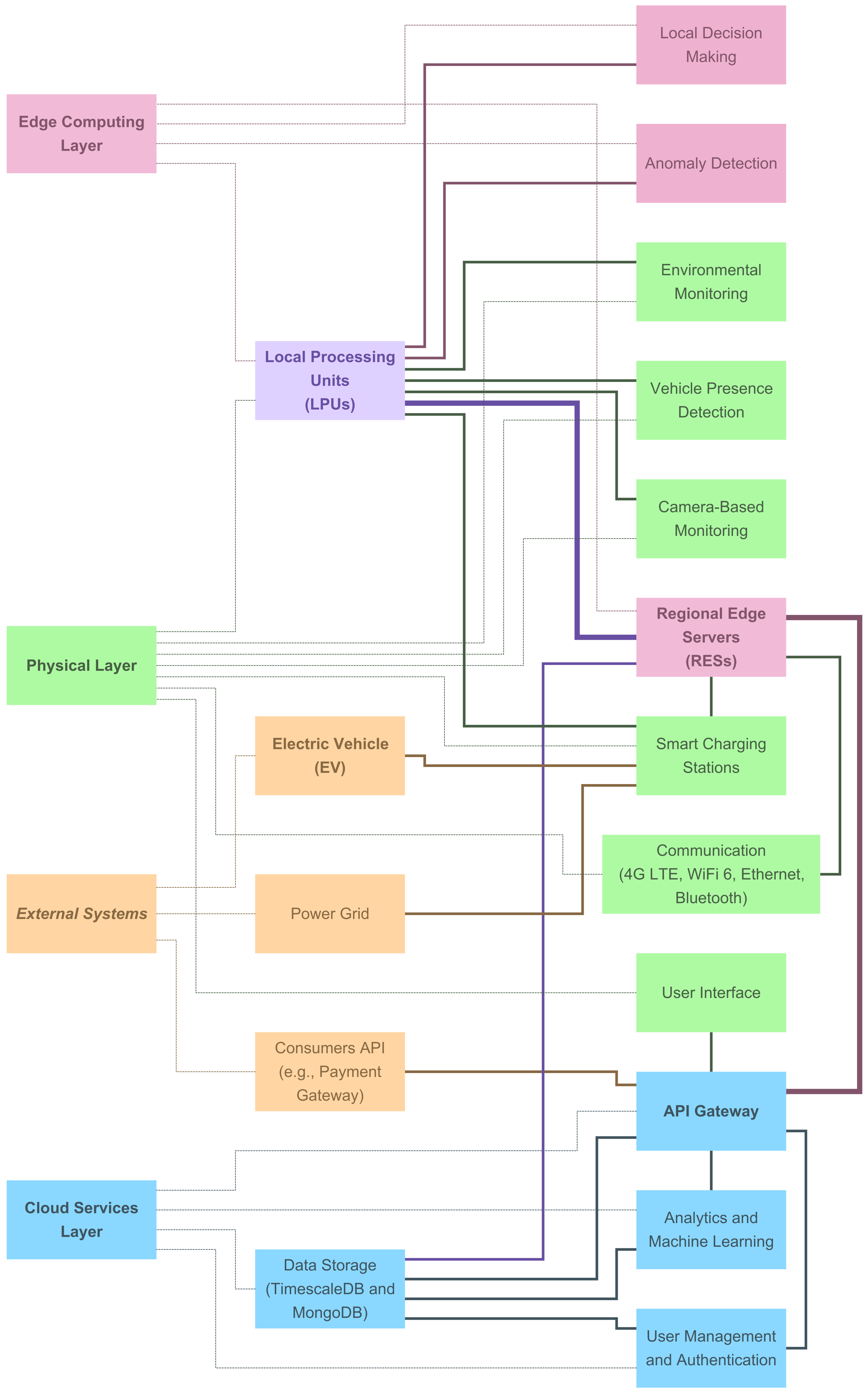
4.1. System Architecture Overview
4.1.1. Physical Layer

4.1.2. Edge Computing Layer
4.1.3. Cloud Services Layer
4.2. Core Monitoring Functions
User Behaviour Analysis
4.3. Optimization Framework
4.3.1. Problem Formulation
Objective 1 (Peak Shaving):
Objective 2 (Economic Efficiency):
Objective 3 (User Satisfaction):
Objective 4 (Grid Stability):
4.3.2. System Constraints
4.3.3. Hierarchical Solution Strategy
- Local layer: Station-level optimization with equipment constraints, operating at fast timescales (seconds to minutes).
- Regional layer: Cluster coordination via for load balancing, acting at intermediate timescales (minutes to hours).
- Global layer: Weight adaptation using gradient-based meta-optimization, operating at slower timescales (hours to days).
5. Discussion
6. Concluding Remarks
Author Contributions
Funding
Conflicts of Interest
References
- International Energy Agency. Global EV Outlook 2024. 2024. Available online: https://www.iea.org/reports/global-ev-outlook-2024 (accessed on 28 August 2024).
- United Nations, Department of Economic and Social Affairs, Population Division. World Urbanization Prospects 2018. 2018. Available online: https://population.un.org/wup/ (accessed on 20 January 2025).
- Ding, X.; Gan, Q.; Shaker, M.P. Optimal management of parking lots as a big data for electric vehicles using internet of things and Long–Short term Memory. Energy 2023, 268, 126613. [Google Scholar] [CrossRef]
- Revolutionising Parking Experiences: The Latest Smart Solutions for Seamless and Efficient Parking. Available online: https://www.intertraffic.com/news/latest-smart-solutions-seamless-efficient-parking (accessed on 28 August 2024).
- Elfaki, A.O.; Messoudi, W.; Bushnag, A.; Abuzneid, S.; Alhmiedat, T. A Smart Real-Time Parking Control and Monitoring System. Sensors 2023, 23, 9741. [Google Scholar] [CrossRef] [PubMed]
- Alinejad, M.; Rezaei, O.; Kazemi, A.; Bagheri, S. An Optimal Management for Charging and Discharging of Electric Vehicles in an Intelligent Parking Lot Considering Vehicle Owner’s Random Behaviors. J. Energy Storage 2021, 35, 102245. [Google Scholar] [CrossRef]
- Morais, H. New approach for electric vehicles charging management in parking lots considering fairness rules. Electr. Power Syst. Res. 2023, 217, 109107. [Google Scholar] [CrossRef]
- Torabi, H.; Mirtaheri, S.L.; Greco, S. Practical autoencoder based anomaly detection by using vector reconstruction error. Cybersecurity 2023, 6, 1. [Google Scholar] [CrossRef]
- Raptis, T.P.; Cicconetti, C.; Falelakis, M.; Kalogiannis, G.; Kanellos, T.; Lobo, T.P. Engineering Resource-Efficient Data Management for Smart Cities with Apache Kafka. Future Internet 2023, 15, 43. [Google Scholar] [CrossRef]
- Sultanabanu, K.; Liyakat, S.; Kutubuddin, K. IoT in Electrical Vehicle: A Study. J. Control Instrum. Eng. 2023, 9, 15–21. [Google Scholar]
- Zhang, Y.; Li, T.; Yan, X.; Wang, L.; Zhang, J.; Diao, X.; Li, B. Electric vehicle charging fault monitoring and warning method based on battery model. World Electr. Veh. J. 2021, 12, 14. [Google Scholar] [CrossRef]
- Gao, D.; Zhang, S.; Ju, Y.; Yang, Q. A real-time fire and flame detection method for electric vehicle charging station based on machine vision. J. Real-Time Image Process. 2023, 20, 38. [Google Scholar] [CrossRef]
- Saraiva, D.; Rodrigues, J.M.F. Low cost vision-guided parking system. In Proceedings of the 21st Portuguese Conference on Pattern Recognition, Faro, Portugal, 30 October 2015; pp. 32–33. [Google Scholar]
- Luque-Vega, L.F.; Michel-Torres, D.A.; Lopez-Neri, E.; Carlos-Mancilla, M.A.; González-Jiménez, L.E. IoT Smart Parking System Based on the Visual-Aided Smart Vehicle Presence Sensor: SPIN-V. Sensors 2020, 20, 1476. [Google Scholar] [CrossRef]
- Perković, T.; Šolić, P.; Zargariasl, H.; Čoko, D.; Rodrigues, J.J. Smart Parking Sensors: State of the Art and Performance Evaluation. J. Clean. Prod. 2020, 262, 121181. [Google Scholar] [CrossRef]
- Raj, A.; Shetty, S.D. Smart parking systems technologies, tools, and challenges for implementing in a smart city environment: A survey based on IoT & ML perspective. Int. J. Mach. Learn. Cybern. 2024, 15, 2673–2694. [Google Scholar] [CrossRef]
- Thangavel, S.; Mohanraj, D.; Girijaprasanna, T.; Raju, S.; Dhanamjayulu, C.; Muyeen, S.M. A Comprehensive Review on Electric Vehicle: Battery Management System, Charging Station, Traction Motors. IEEE Access 2023, 11, 20994–21019. [Google Scholar] [CrossRef]
- Harizaj, M.; Bisha, I.; Basholli, F. IoT integration of electric vehicle charging infrastructure. Adv. Eng. Days 2023, 6, 152–155. [Google Scholar]
- Santhoshkumar, R.; Jabez, I.; Kannan, S.B.; Kumar, K. Intelligent Monitoring and Learning System for Electric Vehicle Charging Stations. In Proceedings of the 4th International Conference on Artificial Intelligence and Smart Energy, Coimbatore, India, 22–23 March 2024; Manoharan, S., Tugui, A., Baig, Z., Eds.; Springer: Cham, Switzerland, 2024; pp. 198–207. [Google Scholar] [CrossRef]
- Ashwin Vishnu, P.K.S.; Sivraj, P. Smart Parking and Charging Management of Electric Vehicles in Public Parking Space. In Proceedings of the Second International Conference on Intelligent Computing and Control Systems (ICICCS), Madurai, India, 14–15 June 2018; pp. 1401–1406. [Google Scholar] [CrossRef]
- Jahangir, H.; Lakshminarayana, S.; Poor, H.V. Charge Manipulation Attacks Against Smart Electric Vehicle Charging Stations and Deep Learning-Based Detection Mechanisms. IEEE Trans. Smart Grid 2024, 15, 5182–5194. [Google Scholar] [CrossRef]
- Zhang, Y.; Cai, L. Dynamic Charging Scheduling for EV Parking Lots With Photovoltaic Power System. IEEE Access 2018, 6, 56995–57005. [Google Scholar] [CrossRef]
- Mohammadi, F.; Rashidzadeh, R. An Overview of IoT-Enabled Monitoring and Control Systems for Electric Vehicles. IEEE Instrum. Meas. Mag. 2021, 24, 91–97. [Google Scholar] [CrossRef]
- Wang, W.; Wu, L. A Semi-Decentralized Real-Time Charging Scheduling Scheme for Large EV Parking Lots Considering Uncertain EV Arrival and Departure. IEEE Trans. Smart Grid 2024, 15, 5871–5884. [Google Scholar] [CrossRef]
- Anwar, M.B.; Muratori, M.; Jadun, P.; Hale, E.; Bush, B.; Denholm, P.; Ma, O.; Podkaminer, K. Assessing the value of electric vehicle managed charging: A review of methodologies and results. Energy Environ. Sci. 2022, 15, 466–498. [Google Scholar] [CrossRef]
- Phipps, K.; Schwenk, K.; Briegel, B.; Mikut, R.; Hagenmeyer, V. Customized Uncertainty Quantification of Parking Duration Predictions for EV Smart Charging. IEEE Internet Things J. 2023, 10, 20649–20661. [Google Scholar] [CrossRef]
- Zhou, X.; Ji, Y.; Chen, C.; Liu, X. Exploring correlated parking–charging behaviours in electric vehicles: A data-driven study. Proc. Inst. Civ. Eng. Transp. 2024, 1–12. [Google Scholar] [CrossRef]
- Tan, M.; Zhang, Z.; Ren, Y.; Richard, I.; Zhang, Y. Multi-Agent System for Electric Vehicle Charging Scheduling in Parking Lots. Complex Syst. Model. Simul. 2023, 3, 129–142. [Google Scholar] [CrossRef]
- Gharibi, M.A.; Nafisi, H.; Askarian-abyaneh, H.; Hajizadeh, A. Deep learning framework for day-ahead optimal charging scheduling of electric vehicles in parking lot. Appl. Energy 2023, 349, 121614. [Google Scholar] [CrossRef]
- Martin, C.; Ke, F.; Wang, H. Non-Intrusive Load Monitoring for Feeder-Level EV Charging Detection: Sliding Window-Based Approaches to Offline and Online Detection. In Proceedings of the 2023 IEEE 7th Conference on Energy Internet and Energy System Integration (EI2), Hangzhou, China, 15–18 December 2023; pp. 4958–4963. [Google Scholar]
- Adhikary, S.; Biswas, P.K.; Sain, C.; Thanikanti, S.B.; Nwulu, N.I. Bidirectional converter based on G2V and V2G operation with time of usage-based tariff analysis and monitoring of charging parameters using IoT. Energy Rep. 2023, 9, 5404–5419. [Google Scholar] [CrossRef]
- Harighi, T.; Borghetti, A.; Napolitano, F.; Tossani, F. Flexibility modeling for parking lots with multiple EV charging stations. Electr. Power Syst. Res. 2024, 234, 110732. [Google Scholar] [CrossRef]
- Imbayah, I.; Eseid, O.A.; Akter, K.; Alsharif, A.; Ahmed, A.A. Recent Developments in EV Charging Infrastructure: Opportunities and IoE Framework Challenges. Int. J. Electr. Eng. Sustain. 2023, 1, 47–63. [Google Scholar]
- Sanguesa, J.A.; Torres-Sanz, V.; Garrido, P.; Martinez, F.J.; Marquez-Barja, J.M. A Review on Electric Vehicles: Technologies and Challenges. Smart Cities 2021, 4, 372–404. [Google Scholar] [CrossRef]
- Kucukoglu, I.; Dewil, R.; Cattrysse, D. The electric vehicle routing problem and its variations: A literature review. Comput. Ind. Eng. 2021, 161, 107650. [Google Scholar] [CrossRef]
- Unterluggauer, T.; Rich, J.; Andersen, P.B.; Hashemi, S. Electric vehicle charging infrastructure planning for integrated transportation and power distribution networks: A review. eTransportation 2022, 12, 100163. [Google Scholar] [CrossRef]
- Adedeji, B.P. Electric vehicles survey and a multifunctional artificial neural network for predicting energy consumption in all-electric vehicles. Results Eng. 2023, 19, 101283. [Google Scholar] [CrossRef]
- Channamallu, S.S.; Kermanshachi, S.; Rosenberger, J.M.; Pamidimukkala, A. A review of smart parking systems. Transp. Res. Procedia 2023, 73, 289–296. [Google Scholar] [CrossRef]
- Zulfiqar, H.; Ul Haque, H.M.; Tariq, F.; Khan, R.M. A survey on smart parking systems in urban cities. Concurr. Comput. Pract. Exp. 2023, 35, e6511. [Google Scholar] [CrossRef]
- Ravindran, M.A.; Nallathambi, K.; Vishnuram, P.; Rathore, R.S.; Bajaj, M.; Rida, I.; Alkhayyat, A. A Novel Technological Review on Fast Charging Infrastructure for Electrical Vehicles: Challenges, Solutions, and Future Research Directions. Alex. Eng. J. 2023, 82, 260–290. [Google Scholar] [CrossRef]
- Savari, G.F.; Sathik, M.J.; Raman, L.A.; El-Shahat, A.; Hasanien, H.M.; Almakhles, D.; Abdel Aleem, S.H.; Omar, A.I. Assessment of charging technologies, infrastructure and charging station recommendation schemes of electric vehicles: A review. Ain Shams Eng. J. 2023, 14, 101938. [Google Scholar] [CrossRef]
- Tkac, M.; Kajanova, M.; Bracinik, P. A Review of Advanced Control Strategies of Microgrids with Charging Stations. Energies 2023, 16, 6692. [Google Scholar] [CrossRef]
- Khaleghian, S.; Tran, T.; Cho, J.; Harris, A.; Sartipi, M. Electric Vehicle Identification in Low-Sampling Non-Intrusive Load Monitoring Systems Using Machine Learning. In Proceedings of the IEEE International Smart Cities Conference (ISC2), Manchester, UK, 7–10 September 2021; pp. 1–7. [Google Scholar] [CrossRef]
- European Automobile Manufacturers’ Association. Charging Ahead: Accelerating the Roll-Out of EU Electric Vehicle Charging Infrastructure. 2024. Available online: https://www.acea.auto/publication/automotive-insights-charging-ahead-accelerating-the-rollout-of-eu-electric-vehicle-charging-infrastructure/ (accessed on 28 August 2024).
- Zero Emission Vehicles. Electric Vehicle Chargepoint and Infrastructure Grant Guidance for Installers. 2024. Available online: https://www.gov.uk/guidance/electric-vehicle-chargepoint-and-infrastucture-grant-guidance-for-installers (accessed on 28 August 2024).
- Shi, T.; Zhao, F.; Zhou, H.; Qi, C. Research on intelligent energy management method of multifunctional fusion electric vehicle charging station based on machine learning. Electr. Power Syst. Res. 2024, 229, 110037. [Google Scholar] [CrossRef]
- Haji-Aghajani, E.; Hasanzadeh, S.; Heydarian-Forushani, E. A novel framework for planning of EV parking lots in distribution networks with high PV penetration. Electr. Power Syst. Res. 2023, 217, 109156. [Google Scholar] [CrossRef]
- Dasi, S.; Kuchibhatla, S.M.; Ravindra, M.; Kumar, K.S.; Chekuri, S.S.; Kavuru, A.K. IoT-Based Smart Energy Management System to Meet the Requirements of EV Charging Stations. J. Theor. Appl. Inf. Technol. 2024, 102, 2116–2127. [Google Scholar]
- Deng, Q.; Zeng, F. Vehicular Edge-Computing Framework for Making Use of Parking and Charging Electric Vehicles. Appl. Sci. 2023, 13, 4065. [Google Scholar] [CrossRef]
- Aldossary, M.; Alharbi, H.A.; Ayub, N. Optimizing Electric Vehicle (EV) Charging with Integrated Renewable Energy Sources: A Cloud-Based Forecasting Approach for Eco-Sustainability. Math 2024, 12, 2627. [Google Scholar] [CrossRef]
- Biyik, C.; Allam, Z.; Pieri, G.; Moroni, D.; O’Fraifer, M.; O’Connell, E.; Olariu, S.; Khalid, M. Smart parking systems: Reviewing the literature, architecture and ways forward. Smart Cities 2021, 4, 623–642. [Google Scholar] [CrossRef]
- Basnet, M.; Ali, M.H.; Basnet, M.; Ali, M.H. Exploring Cybersecurity Issues in 5G Enabled Electric Vehicle Charging Station with Deep Learning. arXiv 2021, arXiv:2104.08553. [Google Scholar] [CrossRef]
- Sarieddine, K.; Sayed, M.A.; Torabi, S.; Atallah, R.; Assi, C. Investigating the Security of EV Charging Mobile Applications as an Attack Surface. ACM Trans. Cyber-Phys. Syst. 2023, 7, 1–28. [Google Scholar] [CrossRef]
- Shern, S.J.; Sarker, M.T.; Ramasamy, G.; Thiagarajah, S.P.; Farid, F.A.; Suganthi, S.T. Artificial Intelligence-Based Electric Vehicle Smart Charging System in Malaysia. World Electr. Veh. J. 2024, 15, 440. [Google Scholar] [CrossRef]
- IEC 61851-1:2017; Electric Vehicle Conductive Charging System—Part 1: General Requirements. IEC: Geneva, Switzerland, 2017.
- ISO 15118-1:2019; Road Vehicles—Vehicle to Grid Communication Interface—Part 1: General Information and Use-Case Definition. ISO: Geneva, Switzerland, 2019.
- IEC 62196-1:2022; Plugs, Socket-Outlets, Vehicle Connectors and Vehicle Inlets—Conductive Charging of Electric Vehicles—Part 1: General Requirements. IEC: Geneva, Switzerland, 2022.
- Ren, C.; Lee, S.; Jeong, D.; Chen, H.; Xiao, Y. Parking Guidance System Based on Geomagnetic Sensors and Recurrent Neural Networks. J. Sens. 2022, 2022, 7481064. [Google Scholar] [CrossRef]
- Zhang, Z.S.; Yuan, H.Q.; Chen, L. A parking vehicle detection algorithm using magnetic sensor. Appl. Mech. Mater. 2013, 409–410, 1353–1356. [Google Scholar] [CrossRef]
- Rego, R.C.; Semente, R.S. Presence Sensors: A Comparison Between the Ultrasonic and the Infrared in the Detection of People and Vehicles. Smart Innov. Syst. Technol. 2021, 201, 563–571. [Google Scholar] [CrossRef]
- Răboacă, M.S.; Bizon, N.; Thounthong, P. Intelligent charging station in 5G environments: Challenges and perspectives. Int. J. Energy Res. 2021, 45, 16418–16435. [Google Scholar] [CrossRef]
- Elghanam, E.; Hassan, M.; Osman, A.; Ahmed, I. Review of Communication Technologies for Electric Vehicle Charging Management and Coordination. World Electr. Veh. J. 2021, 12, 92. [Google Scholar] [CrossRef]
- Lobato, E.; Prazeres, L.; Medeiros, I.; Araújo, F.; Rosário, D.; Cerqueira, E.; Tostes, M.; Bezerra, U.; Fonseca, W.; Antloga, A. A Monitoring System for Electric Vehicle Charging Stations: A Prototype in the Amazon. Energies 2023, 16, 152. [Google Scholar] [CrossRef]
- Liang, S.; Jin, S.; Chen, Y. A Review of Edge Computing Technology and Its Applications in Power Systems. Energies 2024, 17, 3230. [Google Scholar] [CrossRef]
- Khan, W.Z.; Rehman, M.H.; Zangoti, H.M.; Afzal, M.K.; Armi, N.; Salah, K. Industrial internet of things: Recent advances, enabling technologies and open challenges. Comput. Electr. Eng. 2020, 81, 6522. [Google Scholar] [CrossRef]
- Chimakurthi, V.N.S.S. An Optimal Cloud Based Electric Vehicle Charging System. Asia Pac. J. Energy Environ. 2021, 8, 39–48. [Google Scholar] [CrossRef]
- Giechaskiel, B.; Maricq, M.; Ntziachristos, L.; Dardiotis, C.; Wang, X.; Axmann, H.; Bergmann, A.; Schindler, W. Review of motor vehicle particulate emissions sampling and measurement: From smoke and filter mass to particle number. J. Aerosol Sci. 2014, 67, 48–86. [Google Scholar] [CrossRef]
- Qahtan, M.H.; Mohammed, E.A.; Ali, A.J. Charging Station of Electric Vehicle Based on IoT: A Review. Open Access Libr. J. 2022, 9, 1–22. [Google Scholar] [CrossRef]
- Wyk, F.V.; Wang, Y.; Khojandi, A.; Masoud, N. Real-time sensor anomaly detection and identification in automated vehicles. IEEE Trans. Intell. Transp. Syst. 2020, 21, 1264–1276. [Google Scholar] [CrossRef]
- Viegas, M.A.A.; da Costa, C.T. Fuzzy Logic Controllers for Charging/Discharging Management of Battery Electric Vehicles in a Smart Grid. J. Control. Autom. Electr. Syst. 2021, 32, 1214–1227. [Google Scholar] [CrossRef]
- Madhuri, G.; Madhuri, K.V.; Navya, M.; Reddy, G.P. Fast Charging Electric Vehicle using Fuzzy Logic Controller. Int. J. Eng. Res. Technol. 2020, 9, 499–502. [Google Scholar] [CrossRef]
- Chica, J.C.C.; Imbachi, J.C.; Vega, J.F.B. Security in SDN: A comprehensive survey. J. Netw. Comput. Appl. 2020, 159, 102595. [Google Scholar] [CrossRef]
- Dixit, R.; Ravindranath, K. Identity and Access Control Techniques for Enhanced Data Communication in Cloud. Contemp. Math. 2024, 5, 1–16. [Google Scholar] [CrossRef]
- Wilson, Y.; Hingnikar, A. OpenID Connect. In Solving Identity Management in Modern Applications; Apress: Berkeley, CA, USA, 2023. [Google Scholar] [CrossRef]
- Hardt, D. The OAuth 2.0 Authorization Framework [RFC 6749]; IETF: Fremont, CA, USA, 2012. [Google Scholar]
- Casse, C.; Berthou, P.; Owezarski, P.; Josset, S. A Tracing Based Model to Identify Bottlenecks in Physically Distributed Applications. In Proceedings of the International Conference on Information Networking, Barcelona, Spain, 7–10 January 2020. [Google Scholar] [CrossRef]
- Salloum, S.; Dautov, R.; Chen, X.; Peng, P.X.; Huang, J.Z. Big data analytics on Apache Spark. Int. J. Data Sci. Anal. 2016, 1, 145–164. [Google Scholar] [CrossRef]
- Kuzmich, M.; Gordiyenko, T. Application of Kubeflow as a Universal Approach for the Development and Implementation of Artificial Intelligence Systems. ARPN J. Eng. Appl. Sci. 2023, 18, 2311–2320. [Google Scholar] [CrossRef]
- Lara-Benítez, P.; Carranza-García, M.; Luna-Romera, J.M.; Riquelme, J.C. Temporal convolutional networks applied to energy-related time series forecasting. Appl. Sci. 2020, 10, 2322. [Google Scholar] [CrossRef]
- Xia, K.; Huang, J.; Wang, H. LSTM-CNN Architecture for Human Activity Recognition. IEEE Access 2020, 8, 56855–56866. [Google Scholar] [CrossRef]
- Yeo, S.; Lee, D.J. Selecting the Optimal Charging Strategy of Electric Vehicles Using Simulation Based on Users’ Behavior Pattern Data. IEEE Access 2021, 9, 89823–89833. [Google Scholar] [CrossRef]
- Weldon, P.; Morrissey, P.; Brady, J.; O’Mahony, M. An investigation into usage patterns of electric vehicles in Ireland. Transp. Res. Part D Transp. Environ. 2016, 43, 207–225. [Google Scholar] [CrossRef]
- Kumar, D.; Klefsjö, B. Proportional hazards model: A review. Reliab. Eng. Syst. Saf. 1994, 44, 177–188. [Google Scholar] [CrossRef]
- Cai, B.; Huang, G.; Samadiani, N.; Li, G.; Chi, C.H. Efficient Time Series Clustering by Minimizing Dynamic Time Warping Utilization. IEEE Access 2021, 9, 46589–46599. [Google Scholar] [CrossRef]
- Bagirov, A.M.; Aliguliyev, R.M.; Sultanova, N. Finding compact and well-separated clusters: Clustering using silhouette coefficients. Pattern Recognit. 2023, 135, 109144. [Google Scholar] [CrossRef]
Disclaimer/Publisher’s Note: The statements, opinions and data contained in all publications are solely those of the individual author(s) and contributor(s) and not of MDPI and/or the editor(s). MDPI and/or the editor(s) disclaim responsibility for any injury to people or property resulting from any ideas, methods, instructions or products referred to in the content. |
© 2025 by the authors. Licensee MDPI, Basel, Switzerland. This article is an open access article distributed under the terms and conditions of the Creative Commons Attribution (CC BY) license (https://creativecommons.org/licenses/by/4.0/).
Share and Cite
Martins, J.A.; Rodrigues, J.M.F. Intelligent Monitoring Systems for Electric Vehicle Charging. Appl. Sci. 2025, 15, 2741. https://doi.org/10.3390/app15052741
Martins JA, Rodrigues JMF. Intelligent Monitoring Systems for Electric Vehicle Charging. Applied Sciences. 2025; 15(5):2741. https://doi.org/10.3390/app15052741
Chicago/Turabian StyleMartins, Jaime A., and João M. F. Rodrigues. 2025. "Intelligent Monitoring Systems for Electric Vehicle Charging" Applied Sciences 15, no. 5: 2741. https://doi.org/10.3390/app15052741
APA StyleMartins, J. A., & Rodrigues, J. M. F. (2025). Intelligent Monitoring Systems for Electric Vehicle Charging. Applied Sciences, 15(5), 2741. https://doi.org/10.3390/app15052741
