Artificial Taste: Advances and Innovative Applications in Healthcare
Abstract
1. Introduction
2. Materials and Methods
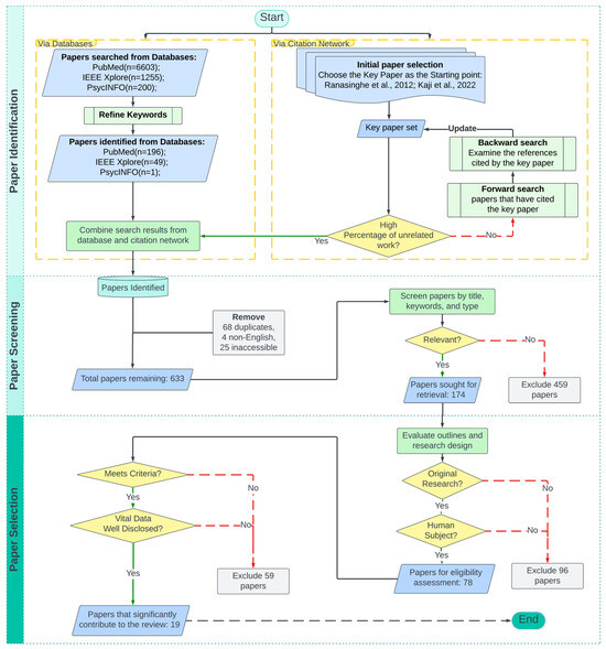
2.1. Key Words and Database
2.2. Network-Based Searching
- Backward Search: References cited by the two key papers were reviewed to identify earlier relevant works that laid the groundwork for subsequent research;
- Forward Search: Papers that cited the two key papers were examined to find newer studies that built upon these foundational works;
- Iterative Backward and Forward Strategy: For each newly identified relevant paper, the citation search continued iteratively until no further relevant papers were found.
2.3. Paper Selection
3. Results
3.1. Interface Design
3.2. Stimulation Parameters
| Authors | Year | Frequency (Hz) | MoC (µA) | Wave Form | Temperature (°C) | Color Adjusted | Ref. |
|---|---|---|---|---|---|---|---|
| Ranasinghe et al. | 2012 | 50–1000 | 20–300 | Squared | 20–35 | / | [22] |
| Ranasinghe et al. | 2014 | 200–600 | 40–120 | Squared | / | Yes | [37] |
| Ranasinghe et al. | 2015 | 400–800 | 20–180 | Squared | 18–36 | / | [30] |
| Aruga & Koike | 2015 | / | / | Squared | / | / | [41] |
| Ranasinghe et al. | 2016 | 200–600 | 40–120 | Squared | / | Yes | [38] |
| Ranasinghe et al. | 2017 | 800 | 40–180 | / | / | / | [40] |
| Aoyama et al. | 2017 | / | 1000–2500 | / | / | / | [31] |
| Ranasinghe et al. | 2019 | / | 40–180 | / | / | / | [35] |
| Nakamura et al. | 2021 | / | 0–3000 | Squared | / | / | [46] |
| Kaji et al. | 2022 | / | 300–500 | / | / | / | [27] |
| Yang et al. | 2022 | / | / | / | 20–45 | / | [45] |
| Ranasinghe | 2024 | 50-1000 | 20–200 | Squared | 20–35 | / | [34] |
3.3. Verification of Taste Sensation
| Author/Year | Participant | Sour | Bitter | Salty | Sweet | Spicy | Reference |
|---|---|---|---|---|---|---|---|
| Ranasinghe et al./2012 | 18 adults (M:F = 10:8, age: 21–27) | Strong | Strong | Mild | Weak | / | [22] |
| Ranasinghe et al./2014 | 30 adults (M:F = 22:8, age: 21–28) | Strong | Moderate | Moderate | / | / | [37] |
| Ranasinghe et al./2017 | 20 adults (M:F = 10:, age: 18–33) | Strong | Weak | Mild | Mild | / | [40] |
| Yang et al./2022 | 6 adults (M:F = 2:4, mean age: 25) | / | / | / | / | Moderate | [45] |
| Ranasinghe/2024 | 15 adults (M:F = 8:7, age: 21–28) | Strong | Strong | Mild | Weak | / | [34] |
3.4. Application
| Area of Application | Description | Reference |
|---|---|---|
| Food Consumption and Weight Management | Virtual food consumption offers a potential intervention for managing food cravings or reducing caloric intake while still experiencing the sensation of eating. | [36,43,46,55,56] |
| Therapeutic Dietary Management | Patients with dietary restrictions or those experiencing taste losses due to conditions like chemotherapy could enjoy virtual flavors without consuming actual food. | [27,29,42,46,48,55] |
| Food and Beverage Product Sampling | Consumers could “taste” products before purchasing them online, making virtual tastings an innovative marketing tool. | [56,57] |
| Education and Training | Culinary students could enhance their sensory evaluation skills virtually, eliminating the need for physical food items. | [35,56,57] |
| Entertainment and Dining | VR dining experiences could become part of gaming or immersive restaurant experiences, increasing user engagement with food simulations. | [29,34,35,44,56] |
3.5. Side Effect
4. Discussion
5. Conclusions
Author Contributions
Funding
Conflicts of Interest
References
- Milgram, P.; Kishino, F. A Taxonomy of Mixed Reality Visual Displays. IEICE Trans. Inf. Syst. 1994, E77-D, 1321–1329. [Google Scholar]
- Cruz-Neira, C.; Sandin, J.D.; Defanti, A.T.; Kenyon, V.R.; Hart, C.J. The CAVE: Audio visual experience automatic virtual environment. Commun. ACM 1992, 35, 64–72. [Google Scholar] [CrossRef]
- Yeung, K.W.A.; Tosevska, A.; Klager, E.; Eibensteiner, F.; Laxar, D.; Stoyanov, J.; Glisic, M.; Zeiner, S.; Kulnik, T.S.; Crutzen, R.; et al. Virtual and Augmented Reality Applications in Medicine: Analysis of the Scientific Literature. J. Med. Internet Res. 2021, 23, e25499. [Google Scholar] [CrossRef]
- Christopoulou, E.; Xinogalos, S. Overview and Comparative Analysis of Game Engines for Desktop and Mobile Devices. Int. J. Serious Games 2017, 4, 4. [Google Scholar] [CrossRef]
- Viirre, E.; Pryor, L.H.; Nagata, S.; Furness, T.A., III. The Virtual Retinal Display: A New Technology for Virtual Reality and Augmented Vision in Medicine. In Medicine Meets Virtual Reality; Studies in Health Technology and Informatics; IOS Press: Amsterdam, The Netherlands, 1998; pp. 252–257. [Google Scholar]
- Wang, H.; Ma, J.; Pascual, S.; Cartwright, R.; Cai, W. V2A-Mapper: A Lightweight Solution for Vision-to-Audio Generation by Connecting Foundation Models. Proc. AAAI Conf. Artif. Intell. 2024, 38, 15492–15501. [Google Scholar] [CrossRef]
- Turchet, L.; Carraro, M.; Tomasetti, M. FreesoundVR: Soundscape composition in virtual reality using online sound repositories. Virtual Real. 2023, 27, 903–915. [Google Scholar] [CrossRef]
- Giri, G.S.; Maddahi, Y.; Zareinia, K. An Application-Based Review of Haptics Technology. Robotics 2021, 10, 29. [Google Scholar] [CrossRef]
- Batter, J.J.; Brooks, F.P., Jr. GROPE-1: A computer display to the sense of feel. Inf. Process. 1972, 71, 759–763. [Google Scholar]
- Sutherland, I.E. The Ultimate Display. In Proceedings of the IFIP Congress, New York, NY, USA, 24–29 May 1965; pp. 506–508. [Google Scholar]
- Minsky, M.; Ming, O.-Y.; Steele, O.; Brooks, J.F.P.; Behensky, M. Feeling and seeing: Issues in force display. In Proceedings of the 1990 Symposium on Interactive 3D Graphics—SI3D ’90, Snowbird, UT, USA, 25–28 March 1990; pp. 235–241. [Google Scholar]
- Massie, T.H.; Salisbury, J.K. The PHANTOM Haptic Interface: A Device for Probing Virtual Objects. In Proceedings of the ASME Winter Annual Meeting, Symposium on Haptic Interfaces for Virtual Environment and Teleoperator Systems, Chicago, IL, USA, 6–11 November 1994; pp. 295–300. [Google Scholar]
- Nikolakis, G.; Tzovaras, D.; Moustakidis, S.; Strintzis, M.G. CyberGrasp and PHANTOM Integration: Enhanced Haptic Access for Visually Impaired Users. In Proceedings of 9th Conference Speech and Computer, St. Petersburg, Russia, 20–22 September 2004. [Google Scholar]
- Patel, V.R.; Atashzar, S.F.; Tavakoli, M. Haptic Feedback and Force-Based Teleoperation in Surgical Robotics. Proc. IEEE 2022, 110, 1012–1027. [Google Scholar] [CrossRef]
- Jordan, T.; Nimesha, R. A Review of Olfactory Display Designs for Virtual Reality Environments. ACM Comput. Surv. 2024, 56, 276. [Google Scholar] [CrossRef]
- Liu, Y.; Yiu, C.K.; Zhao, Z.; Park, W.; Shi, R.; Huang, X.; Zeng, Y.; Wang, K.; Wong, T.H.; Jia, S.; et al. Soft, miniaturized, wireless olfactory interface for virtual reality. Nat. Commun. 2023, 14, 2297. [Google Scholar] [CrossRef]
- Sasu, V.-G.; Cîrneci, D.; Goga, N.; Popa, R.; Neacșu, R.-F.; Goga, M.; Podina, I.; Bratosin, I.A.; Bordea, C.-A.; Pomana, L.N.; et al. Enhancing Multisensory Virtual Reality Environments through Olfactory Stimuli for Autobiographical Memory Retrieval. Appl. Sci. 2024, 14, 8826. [Google Scholar] [CrossRef]
- Vlahos, J. THE SMELL OF WAR: To improve its virtual-reality simulators, the military wants to incorporate smell. For help, it’s turning to Hollywood. Pop. Sci. 2006, 269, 72. [Google Scholar]
- Kent, S.J.W.; Kent, F.H.; Brown, C.W.; Morrison, I.G.; Morse, J.C. Should we add smells in simulation training? A systematic review of smells in healthcare-related simulation training. BMJ Simul. Technol. Enhanc. Learn. 2016, 2, 19–22. [Google Scholar] [CrossRef] [PubMed]
- Gilbert, A. What the Nose Knows: The Science of Scent in Everyday Life; Crown Publishers: New York, NY, USA, 2008; Volume 46, pp. 46–2064. [Google Scholar]
- Stephen, A.G.; Gregory, L.Y.; Mehmood, K. Human biology of taste. Ann. Saudi Med. 2013, 33, 217–222. [Google Scholar] [CrossRef]
- Ranasinghe, N.; Nakatsu, R.; Nii, H.; Gopalakrishnakone, P. Tongue Mounted Interface for Digitally Actuating the Sense of Taste. In Proceedings of 2012 16th International Symposium on Wearable Computers, Newcastle, UK, 18–22 June 2012. [Google Scholar]
- Canadian Sugar Institute. Consumption of Sugars in Canada. 2024. Available online: https://sugar.ca/sugars-consumption-guidelines/consumption-of-sugars-in-canada (accessed on 30 September 2024).
- Poznyak, A.V.; Litvinova, L.; Poggio, P.; Sukhorukov, V.N.; Orekhov, A.N. Effect of Glucose Levels on Cardiovascular Risk. Cells 2022, 11, 3034. [Google Scholar] [CrossRef]
- World Health Organization. Salt Reduction. 2023. Available online: https://www.who.int/news-room/fact-sheets/detail/salt-reduction (accessed on 30 September 2024).
- Menor-Rodríguez, M.J.; Cortés-Martín, J.; Rodríguez-Blanque, R.; Tovar-Gálvez, M.I.; Aguilar-Cordero, M.J.; Sánchez-García, J.C. Influence of an Educational Intervention on Eating Habits in School-Aged Children. Children 2022, 9, 574. [Google Scholar] [CrossRef]
- Kaji, Y.; Sato, A.; Miyashita, H. Design of Electrical Stimulation Waveform for Enhancing Saltiness and Experiment on Low-Sodium Dieters. Front. Virtual Real. 2022, 3, 879784. [Google Scholar] [CrossRef]
- Nakamura, H.; Miyashita, H. Development and evaluation of interactive system for synchronizing electric taste and visual content. In Proceedings of the SIGCHI Conference on Human Factors in Computing Systems, Austin, TX, USA, 5–10 May 2012; pp. 517–520. [Google Scholar]
- Nakamura, H.; Miyashita, H. Augmented gustation using electricity. In Proceedings of the 2nd Augmented Human International Conference, Tokyo, Japan, 13 March 2011; pp. 1–2. [Google Scholar]
- Ranasinghe, N.; Suthokumar, G.; Lee, K.-Y.; Do, E.Y.-L. Digital Flavor: Towards Digitally Simulating Virtual Flavors. In Proceedings of the 2015 ACM on International Conference on Multimodal Interaction, Seattle, WA, USA, 9–13 November 2015; pp. 139–146. [Google Scholar]
- Aoyama, K.; Sakurai, K.; Sakurai, S.; Mizukami, M.; Maeda, T.; Ando, H. Galvanic Tongue Stimulation Inhibits Five Basic Tastes Induced by Aqueous Electrolyte Solutions. Front. Psychol. 2017, 8, 2112. [Google Scholar] [CrossRef] [PubMed]
- Murer, M.; Aslan, I.; Tscheligi, M. LOLLio: Exploring taste as playful modality. In Proceedings of the 7th International Conference on Tangible, Embedded and Embodied Interaction, Barcelona, Spain, 10–13 February 2013; pp. 299–302. [Google Scholar]
- Ranasinghe, N.; Do, E.Y.-L. Digital lollipop: Studying electrical stimulation on the human tongue to simulate taste sensations. ACM Trans. Multimed. Comput. Commun. Appl. (TOMM) 2016, 13, 5. [Google Scholar] [CrossRef]
- Ranasinghe, N. Virtual taste: Digital simulation of taste sensations via electric, thermal, and hybrid stimulations. Multimed. Tools Appl. 2024, 83, 56517–56548. [Google Scholar] [CrossRef]
- Ranasinghe, N.; Tolley, D.; Nguyen, T.N.T.; Yan, L.; Chew, B.; Do, E.Y.-L. Augmented Flavours: Modulation of Flavour Experiences Through Electric Taste Augmentation. Food Res. Int. 2019, 117, 60–68. [Google Scholar] [CrossRef] [PubMed]
- Suzuki, C.; Narumi, T.; Tanikawa, T.; Hirose, M. Affecting tumbler: Affecting our flavor perception with thermal feedback. In Proceedings of the 11th Conference on Advances in Computer Entertainment Technology, Funchal, Portugal, 11–14 November 2014; pp. 1–10. [Google Scholar]
- Ranasinghe, N.; Lee, K.-Y.; Suthokumar, G.; Do, Y.-L.E. The Sensation of Taste in the Future of Immersive Media. In Proceedings of the 2nd ACM International Workshop on Immersive Media Experiences, Orlando, FL, USA, 7 November 2014; pp. 7–12. [Google Scholar]
- Ranasinghe, N.; Lee, K.-Y.; Suthokumar, G.; Do, Y.-L.E. Virtual ingredients for food and beverages to create immersive taste experiences. Multimed. Tools Appl. 2016, 75, 12291–12309. [Google Scholar] [CrossRef]
- Ranasinghe, N.; Jain, P.; Karwita, S.; Do, Y.-L.E. Virtual Lemonade: Let’s Teleport Your Lemonade! In Proceedings of the Eleventh International Conference on Tangible, Embedded, and Embodied Interaction, Yokohama, Japan, 20–23 March 2017; pp. 183–190. [Google Scholar]
- Ranasinghe, N.; Nguyen, T.N.T.; Yan, L.; Lin, L.-Y.; Tolley, D.; Do, Y.-L.E. Vocktail: A Virtual Cocktail for Pairing Digital Taste, Smell, and Color Sensations. In Proceedings of the 25th ACM International Conference on Multimedia, Mountain View, CA, USA, 23–27 October 2017; pp. 1139–1147. [Google Scholar]
- Aruga, Y.; Koike, T. Taste change of soup by the recreating of sourness and saltiness using the electrical stimulation. In Proceedings of the 6th Augmented Human International Conference, Singapore, 9–11 March 2015; pp. 191–192. [Google Scholar]
- Nakamura, H.; Miyashita, H. Controlling saltiness without salt: Evaluation of taste change by applying and releasing cathodal current. In Proceedings of the 5th International Workshop on Multimedia for Cooking & Eating Activities, Barcelona, Spain, 21 October 2013; pp. 9–14. [Google Scholar]
- Nakamura, H.; Miyashita, H. Enhancing saltiness with cathodal current. In Proceedings of CHI ’13 Extended Abstracts on Human Factors in Computing Systems, Paris, France, 27 April–2 May 2013; pp. 3111–3114. [Google Scholar]
- Narumi, T. Multi-sensorial virtual reality and augmented human food interaction. In Proceedings of the 1st Workshop on Multi-sensorial Approaches to Human-Food Interaction, Tokyo, Japan, 16 November 2016; pp. 1–6. [Google Scholar]
- Yang, S.; Pai, S.Y.; Minamizawa, K. SpiceWare: Simulating Spice Using Thermally Adjustable Dinnerware to Bridge Cultural Gaps. In Proceedings of Adjunct Proceedings of the 35th Annual ACM Symposium on User Interface Software and Technology, Bend, OR, USA, 29 October–2 November 2022. [Google Scholar]
- Nakamura, H.; Amemiya, T.; Rekimoto, J.; Ando, H.; Aoyama, K. Anodal Galvanic Taste Stimulation to the Chin Enhances Salty Taste of NaCl Water Solution. J. Robot. Mechatron. 2021, 33, 1128–1134. [Google Scholar] [CrossRef]
- Funamizu, T.; Matsumoto, R.; Suzuki, A.; Watabe, K.; Nakamura, H.; Kasamatsu, C. Sensory studies on the taste and flavor perception of food products by anodal transcutaneous electrical stimulation. Hypertens. Res. 2024. [Google Scholar] [CrossRef]
- Spence, C.; Piqueras-Fiszman, B. Technology at the dining table. Flavour 2013, 2, 16. [Google Scholar] [CrossRef]
- Aisala, H.; Rantala, J.; Vanhatalo, S.; Nikinmaa, M.; Pennanen, K.; Raisamo, R.; Sözer, N. Augmentation of Perceived Sweetness in Sugar Reduced Cakes by Local Odor Display. In Proceedings of Companion Publication of the 2020 International Conference on Multimodal Interaction, Virtual Event, The Netherlands, 25–29 October 2020; pp. 322–327. [Google Scholar]
- Xydakis, M.S.; Dehgani-Mobaraki, P.; Holbrook, E.H.; Geisthoff, U.W.; Bauer, C.; Hautefort, C.; Herman, P.; Manley, G.T.; Lyon, D.M.; Hopkins, C. Smell and taste dysfunction in patients with COVID-19. Lancet Infect. Dis. 2020, 20, 1015–1016. [Google Scholar] [CrossRef]
- Miwa, T.; Mori, E.; Sekine, R.; Kimura, Y.; Kobayashi, M.; Shiga, H.; Tsuzuki, K.; Suzuki, M.; Kondo, K.; Suzaki, I.; et al. Olfactory and taste dysfunctions caused by COVID-19: A nationwide study. Rhinology 2023, 61, 552–560. [Google Scholar] [PubMed]
- Agyeman, A.A.; Chin, K.L.; Landersdorfer, C.B.; Liew, D.; Ofori-Asenso, R. Smell and Taste Dysfunction in Patients With COVID-19: A Systematic Review and Meta-analysis. Mayo Clin. Proc. 2020, 95, 1621–1631. [Google Scholar] [CrossRef]
- Speck, R.M.; DeMichele, A.; Farrar, J.T.; Hennessy, S.; Mao, J.J.; Stineman, M.G.; Barg, F.K. Taste alteration in breast cancer patients treated with taxane chemotherapy: Experience, effect, and coping strategies. Support. Care Cancer 2013, 21, 549–555. [Google Scholar] [CrossRef] [PubMed]
- Bernhardson, B.-M.; Tishelman, C.; Rutqvist, L.E. Chemosensory changes experienced by patients undergoing cancer chemotherapy: A qualitative interview study. J. Pain Symptom Manag. 2007, 34, 403–412. [Google Scholar] [CrossRef] [PubMed]
- Sakurai, S.; Aoyama, K.; Miyamoto, N.; Mizukami, M.; Furukawa, M.; Maeda, T.; Ando, H. Mechanism of inhibitory effect of cathodal current tongue stimulation on five basic tastes. In Proceedings of 2016 IEEE Virtual Reality (VR), Greenville, SC, USA, 19–23 March 2016; pp. 279–280. [Google Scholar]
- Spence, C.; Obrist, M.; Velasco, C.; Ranasinghe, N. Digitizing the chemical senses: Possibilities & pitfalls. Int. J. Hum.-Comput. Stud./Int. J. Man-Mach. Stud. 2017, 107, 62–74. [Google Scholar] [CrossRef]
- Comber, R.; Ganglbauer, E.; Choi, J.H.-j.; Hoonhout, J.; Rogers, Y.; O’Hara, K.; Maitland, J. Food and interaction design: Designing for food in everyday life. In Proceedings of CHI’ 12 Extended Abstracts on Human Factors in Computing Systems, Austin, TX, USA, 5–10 May 2012; pp. 2267–2770. [Google Scholar]
- Bujas, Z.; Szabo, S.; Kovačić, M.; Rohaček, A. Adaptation effects on evoked electrical taste. Percept. Psychophys. 1974, 15, 210–214. [Google Scholar] [CrossRef]
- Ranasinghe, N.; Lee, K.-Y.; Do, E.Y.-L. FunRasa: An interactive drinking platform. In Proceedings of the 8th International Conference on Tangible, Embedded and Embodied Interaction, Munich, Germany, 16–19 February 2014; pp. 133–136. [Google Scholar]
- Ullah, A.; Liu, Y.; Wang, Y.; Gao, H.; Wang, H.; Zhang, J.; Li, G. E-Taste: Taste Sensations and Flavors Based on Tongue’s Electrical and Thermal Stimulation. Sensors 2022, 22, 4976. [Google Scholar] [CrossRef] [PubMed]
- Roper, S.D. Chemical and electrical synaptic interactions among taste bud cells. Curr. Opin. Physiol. 2021, 20, 118–125. [Google Scholar] [CrossRef] [PubMed]
- Pierrel, R. Taste effects resulting from intermittent electrical stimulation of the tongue. J. Exp. Psychol. 1955, 49, 374–380. [Google Scholar] [CrossRef]
- Yamamoto, T.; Yuyama, N.; Kawamura, Y. Responses of cortical taste cells and chorda tympani fibers to anodal d.c. stimulation of the tongue in rats. Exp. Brain Res. 1980, 40, 63–70. [Google Scholar] [CrossRef]
- Lemon, C.H.; Di Lorenzo, P.M. Effects of Electrical Stimulation of the Chorda Tympani Nerve on Taste Responses in the Nucleus of the Solitary Tract. J. Neurophysiol. 2002, 88, 2477–2489. [Google Scholar] [CrossRef] [PubMed][Green Version]
- Herness, M.S. Neurophysiological and biophysical evidence on the mechanism of electric taste. J. Gen. Physiol. 1985, 86, 59–87. [Google Scholar] [CrossRef] [PubMed]
- Ohla, K.; Toepel, U.; le Coutre, J.; Hudry, J. Electrical neuroimaging reveals intensity-dependent activation of human cortical gustatory and somatosensory areas by electric taste. Biol. Psychol. 2010, 85, 446–455. [Google Scholar] [CrossRef] [PubMed]
- Di Lorenzo, P.M.; Hecht, G.S. Perceptual consequences of electrical stimulation in the gustatory system. Behav. Neurosci. 1993, 107, 130–138. [Google Scholar] [CrossRef]



| Keywords (24 August 2024) | PubMed | IEEE Xplore | PsycINFO |
|---|---|---|---|
| “taste” AND “artificial” AND “electronic tongue” | 43 | 15 | 0 |
| “taste” AND “artificial” AND “electronic” | 196 | 49 | 1 |
Disclaimer/Publisher’s Note: The statements, opinions and data contained in all publications are solely those of the individual author(s) and contributor(s) and not of MDPI and/or the editor(s). MDPI and/or the editor(s) disclaim responsibility for any injury to people or property resulting from any ideas, methods, instructions or products referred to in the content. |
© 2025 by the authors. Licensee MDPI, Basel, Switzerland. This article is an open access article distributed under the terms and conditions of the Creative Commons Attribution (CC BY) license (https://creativecommons.org/licenses/by/4.0/).
Share and Cite
Wang, L.; Li, Y.; Zhang, Y.; Zheng, B. Artificial Taste: Advances and Innovative Applications in Healthcare. Appl. Sci. 2025, 15, 545. https://doi.org/10.3390/app15020545
Wang L, Li Y, Zhang Y, Zheng B. Artificial Taste: Advances and Innovative Applications in Healthcare. Applied Sciences. 2025; 15(2):545. https://doi.org/10.3390/app15020545
Chicago/Turabian StyleWang, Letao, Yuzhang Li, Yao Zhang, and Bin Zheng. 2025. "Artificial Taste: Advances and Innovative Applications in Healthcare" Applied Sciences 15, no. 2: 545. https://doi.org/10.3390/app15020545
APA StyleWang, L., Li, Y., Zhang, Y., & Zheng, B. (2025). Artificial Taste: Advances and Innovative Applications in Healthcare. Applied Sciences, 15(2), 545. https://doi.org/10.3390/app15020545

