CFD and Experimental Comparison for Micro-Pump Performance in Space Applications: A Case Study
Abstract
1. Introduction
2. Materials and Methods
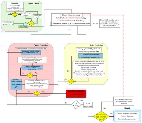
2.1. Design Considerations
- Hydraulic and energy requirements: the process begins with defining the desired head and flow rate, from which hydraulic power and specific speed are determined.
- Selection of specifics (Ns): the specific speed guides the choice of impeller type (radial, mixed-flow, or axial) and influences the selection of suitable geometric relationships.
- Velocity triangles and blade angles: blade angles at the inlet and outlet are estimated based on velocity triangles, ensuring efficient energy transfer and proper flow turning.
- Dimensioning of main geometry: core geometric features such as impeller diameter, blade height, and blade number are derived using empirical correlations and design charts, ensuring both hydraulic performance and structural feasibility.
- Loss considerations and corrections: empirical correction factors are incorporated to account for hydraulic losses, slip effects, and blockage, refining the initial estimates.
2.1.1. Impeller
2.1.2. Volute
2.2. CFD Case Setup
2.2.1. Labyrinth
2.2.2. Centrifugal Pump
2.3. Experimental Setup
- Assembly of the device under test (DuT)—The pump is carefully assembled, ensuring all components are correctly fitted and sealed to avoid any leaks during testing. Calibration of sensors and measurement devices is also performed at this stage to ensure accurate readings throughout the process.
- Filling the test bench with working fluid—The test bench is filled with the specified working fluid, ensuring proper circulation and venting of air to avoid any airlocks that might interfere with the performance measurements.
- Determining the required rotational speed—The pump is operated at different rotational speeds, in line with the test conditions. These speeds are selected based on the operational parameters and the objectives of the study, ensuring that each test point reflects the desired performance range.
- Recording data at each operational point—Data, including flow rates, pressures, and power consumption, are recorded for each operational point.
- Emptying the test bench—After completing each set of measurements, the working fluid is carefully drained from the test bench. This ensures that no fluid remains in the system, preventing contamination or cross-contamination of fluids in subsequent tests.
- Disassembling the DuT—Once all necessary data have been collected, the pump is disassembled for inspection and cleaning. This step ensures that no damage occurs to the components during the testing process and allows for any necessary maintenance before performing additional tests.
3. Results
3.1. Labyrinth Simulations Using Different Turbulence Models
3.2. CFD and Experimental Data Comparison
4. Conclusions
Author Contributions
Funding
Institutional Review Board Statement
Informed Consent Statement
Data Availability Statement
Conflicts of Interest
Abbreviations
| RANS | Reynolds-Averaged Navier–Stokes |
| EARSM | Explicit Algebraic Reynolds Stress Model |
| LES | Large Eddy Simulations |
| CFD | Computational Fluid Dynamics |
| AM | Additive Manufacturing |
| RNG | Renormalization Group |
| SST | Shear Stress Transport |
| SA | Spalart–Allmaras |
| CAD | Computer-aided design |
| NPSHr | Net Positive Suction Head |
| TKE | Turbulent Kinetic Energy |
| ILS | Integral Length Scale |
References
- Elyamin, G.R.A.; Bassily, M.A.; Khalil, K.Y.; Gomaa, M.S. Effect of impeller blades number on the performance of a centrifugal pump. Alex. Eng. J. 2019, 58, 39–48. [Google Scholar] [CrossRef]
- Han, X.; Kang, Y.; Li, D.; Zhao, W. Impeller Optimized Design of the Centrifugal Pump: A Numerical and Experimental Investigation. Energies 2018, 11, 1444. [Google Scholar] [CrossRef]
- Zhou, L.; Bai, L.; Li, W.; Shi, W.; Wang, C. PIV validation of different turbulence models used for numerical simulation of a centrifugal pump diffuser. Eng. Comput. 2018, 35, 2–17. [Google Scholar] [CrossRef]
- Pei, J.; Wang, W.; Yuan, S.; Zhang, J.F. Optimization on the impeller of a low-specific-speed centrifugal pump for hydraulic performance improvement. Chin. J. Mech. Eng. 2016, 29, 992–1002. [Google Scholar] [CrossRef]
- Ayad, A.F.; Abdalla, H.M.; Aly, A.A.E.A. Effect of semi-open impeller side clearance on the centrifugal pump performance using CFD. Aerosp. Sci. Technol. 2015, 47, 247–255. [Google Scholar] [CrossRef]
- Wu, Y.; Li, Q.; Yuan, H.; Li, Z.; Zhou, S.; Han, G.; Lu, X. Performance Improvement of a High Loading Centrifugal Compressor with Vaned Diffuser by Hub Contour Optimization. Aerospace 2024, 11, 246. [Google Scholar] [CrossRef]
- Capurso, T.; Bergamini, L.; Torresi, M. Performance analysis of double suction centrifugal pumps with a novel impeller configuration. Energy Convers. Manag. X 2022, 14, 100227. [Google Scholar] [CrossRef]
- Coutier-Delgosha, O.; Fortes-Patella, R.; Hofmann, M.; Stoffel, B.; Reboud, J.L. Experimental and Numerical Studies in a Centrifugal Pump With Two-Dimensional Curved Blades in Cavitating Condition. J. Fluids Eng. 2003, 125, 970–978. [Google Scholar] [CrossRef]
- Alemi, H.; Nourbakhsh, S.A.; Raisee, M.; Najafi, A.F. Effect of the volute tongue profile on the performance of a low specific speed centrifugal pump. Proc. Inst. Mech. Eng. Part A J. Power Energy 2015, 229, 210–220. [Google Scholar] [CrossRef]
- Babayigit, O.; Ozgoren, M.; Aksoy, M.H.; Kocaaslan, O. Experimental and CFD investigation of a multistage centrifugal pump including leakages and balance holes. Desalination Water Treat. 2017, 67, 28–40. [Google Scholar] [CrossRef]
- Fathi, M.; Raisee, M.; Nourbakhsh, S.A.; Arani, H.A. The effect of balancing holes on performance of a centrifugal pump: Numerical and experimental investigations, 29th IAHR Symposium on Hydraulic Machinery and Systems. IOP Conf. Ser. Earth Environ. Sci. 2019, 240, 032017. [Google Scholar] [CrossRef]
- Derakhshan, S.; Mohammadi, B.; Nourbakhsh, A. Efficiency Improvement of Centrifugal Reverse Pumps. ASME J. Fluids Eng. 2009, 131, 021103. [Google Scholar] [CrossRef]
- Wang, K.; Jing, Y.; He, X.; Liu, H. Efficiency improvement and evaluation of a centrifugal pump with vaned diffuser. Adv. Mech. Eng. 2019, 11, 1–12. [Google Scholar] [CrossRef]
- Liu, Y.-Y.; Yang, G.; Xu, Y.; Peng, F.; Wang, L.-Q. Effect of space diffuser on flow characteristics of a centrifugal pump by computational fluid dynamic analysis. PLoS ONE 2020, 15, e0228051. [Google Scholar] [CrossRef]
- Valentini, D.; Pace, G.; Pasini, A.; Hadavandi, R.; D’Agostino, L. Experimental Characterization of Unsteady Forces Triggered by Cavitation on a Centrifugal Pump. Int. J. Turbomach. Propuls. Power 2018, 3, 13. [Google Scholar] [CrossRef]
- He, X.; Jiao, W.; Wang, C.; Cao, W. Influence of Surface Roughness on the Pump Performance Based on Computational Fluid Dynamics. IEEE Access 2019, 7, 105331–105341. [Google Scholar] [CrossRef]
- Kim, J.H.; Lee, H.C.; Choi, Y.-S.; Yoon, J.-Y.; Kim, S. Design techniques to improve the performance of a centrifugal pump using CFD. J. Mech. Sci. Technol. 2015, 29, 215–225. [Google Scholar] [CrossRef]
- Guleren, K. Automatic optimization of a centrifugal pump based on impeller–diffuser interaction. Proc. Inst. Mech. Eng. Part A J. Power Energy 2018, 232, 1004–1018. [Google Scholar] [CrossRef]
- Heo, M.W.; Ma, S.-B.; Shim, H.S.; Kim, K.Y. High-efficiency design optimization of a centrifugal pump. J. Mech. Sci. Technol. 2016, 30, 3917–3927. [Google Scholar] [CrossRef]
- Wang, W.; Yuan, S.; Pei, J.; Zhang, J. Optimization of the diffuser in a centrifugal pump by combining response surface method with multi-island genetic algorithm. Proc. Inst. Mech. Eng. Part E J. Process Mech. Eng. 2017, 231, 191–201. [Google Scholar] [CrossRef]
- Safikhani, H.; Khalkhali, A.; Farajpoor, M. Pareto based multi-objective optimization of centrifugal pumps using CFD, Neural networks and genetic algorithms. Eng. Appl. Comput. Fluid Mech. 2011, 5, 37–48. [Google Scholar] [CrossRef]
- Gu, Y.D.; Pei, J.; Yuan, S.Q.; Zhang, J.F.; Wang, W.J. Multi-objective optimization of centrifugal pump impeller based on kriging model and multi-island genetic algorithm. In Proceedings of the 16th International Symposium on Transport Phenomena and Dynamics of Rotating Machinery, Honolulu, HI, USA, 10–15 April 2016. [Google Scholar]
- Bashiri, M.; Derakhshan, S.; Shahrabi, J. Design Optimization of a Centrifugal Pump Using Particle Swarm Optimization Algorithm. Int. J. Fluid Mach. Syst. 2019, 12, 322–331. [Google Scholar] [CrossRef]
- Zhou, X.; Zhang, Y.X.; Ji, Z.L.; Hou, H.C. The Optimal Hydraulic Design of Centrifugal Impeller Using Genetic Algorithm with BVF. Int. J. Rotating Mach. 2014, 2014, 845302. [Google Scholar] [CrossRef]
- An, Z.; Zhounian, L.; Peng, W.; Linlin, C.; Dazhuan, W. Multi-objective optimization of a low specific speed centrifugal pump using an evolutionary algorithm. Eng. Optim. 2016, 48, 1251–1274. [Google Scholar] [CrossRef]
- Haleem, A.; Javaid, M.; Rab, S.; Singh, R.P.; Suman, R.; Kumar, L. Significant potential and materials used in additive manufacturing technologies towards sustainability. Sustain. Oper. Comput. 2023, 4, 172–182. [Google Scholar] [CrossRef]
- Ngo, T.D.; Kashani, A.; Imbalzano, G.; Nguyen, K.T.Q.; Hui, D. Additive manufacturing (3D printing): A review of materials, methods, applications and challenges. Compos. Part B Eng. 2018, 143, 172–196. [Google Scholar] [CrossRef]
- Xiong, S.L. Materials, Application Status and Development Trends of Additive Manufacturing Technology. Mater. Trans. 2020, 61, 1191–1199. [Google Scholar] [CrossRef]
- Adiaconitei, A.; Vintila, I.S.; Mihalache, R.; Paraschiv, A.; Frigioescu, T.; Vladut, M.; Pambaguian, L. A Study on Using the Additive Manufacturing Process for the Development of a Closed Pump Impeller for Mechanically Pumped Fluid Loop Systems. Materials 2021, 14, 967. [Google Scholar] [CrossRef]
- Adiaconitei, A.; Vintila, I.S.; Mihalache, R.; Paraschiv, A.; Frigioescu, T.F.; Popa, I.F.; Pambaguian, L. Manufacturing of Closed Impeller for Mechanically Pump Fluid Loop Systems Using Selective Laser Melting Additive Manufacturing Technology. Materials 2021, 14, 5908. [Google Scholar] [CrossRef]
- Popa, I.F.; Dobromirescu, C.; Vintila, I.S.; Tinca, I.; Mihai, D.; Canache, A.M.; Crunteanu, D.E. Hydraulic Performance Comparison of Centrifugal Closed Impellers Fabricated by Means of Additive Manufacturing and Classical Machining for Space Active Thermal Control Systems of Satellites. Appl. Sci. 2024, 14, 9448. [Google Scholar] [CrossRef]
- Drăgan, V.; Dumitrescu, O.; Dobromirescu, C.; Popa, I.F. Satellite Thermal Management Pump Impeller Design and Optimization. Inventions 2024, 9, 54. [Google Scholar] [CrossRef]
- Gülich, J.F. Centrifugal Pumps; Springer: Berlin/Heidelberg, Germany, 2014. [Google Scholar] [CrossRef]
- Lobanoff, V.S.; Ross, R.R. Centrifugal Pumps Design and Application, 2nd ed.; Gulf Professional Publishing: Oxford, UK, 1992; ISBN 978-0-08-050085-0. [Google Scholar] [CrossRef]
- Pumps, S. Centrifugal Pump Handbook, 3rd ed.; Butterworth-Heinemann: Oxford, UK, 2010; ISBN 978-0-7506-8612-9. [Google Scholar] [CrossRef]
- Yang, S.S.; Kong, F.Y.; Chen, B. Research on Pump Volute Design Method Using CFD. Int. J. Rotating Mach. 2011, 2011, 137860. [Google Scholar] [CrossRef]
- Dehghan, A.A.; Shojaeefard, M.H. Experimental and numerical optimization of a centrifugal pump volute and its effect on head and hydraulic efficiency at the best efficiency point. Proc. Inst. Mech. Eng. Part C J. Mech. Eng. Sci. 2022, 236, 4577–4598. [Google Scholar] [CrossRef]
- Bose, S.T.; Park, G.I. Wall-Modeled Large-Eddy Simulation for Complex Turbulent Flows. Annu. Rev. Fluid Mech. 2018, 50, 535–561. [Google Scholar] [CrossRef] [PubMed]
- Salim, S.M.; Cheah, S.C. Wall y+ strategy for dealing with wall-bounded turbulent flows. Int. MultiConf. Eng. Comput. Sci. 2009, 2, 2165–2170. [Google Scholar]
- Gerasimov, A. Quick Guide to Setting Up LES-type Simulations. European Technology Group ANSYS Sweden AB. Available online: https://www.tfd.chalmers.se/~lada/comp_turb_model/postscript_files/Quick_Guide_to_Setting_Up_LES_version_1.4_for_Lars.pdf (accessed on 12 November 2024).
- Ferziger, J.H.; Perić, M. Computational Methods for Fluid Dynamics, 3rd ed.; Springer: Berlin/Heidelberg, Germany, 2002. [Google Scholar] [CrossRef]
- Li, W.G. Effects of interface model on performance of a vortex pump in CFD simulations. Int. J. Fluid Eng. 2024, 1, 013901. [Google Scholar] [CrossRef]
- Guo, R.; Li, X.; Li, R. Multi-objective optimization design in a centrifugal pump volute based on an RBF neural network and genetic algorithm. Adv. Mech. Eng. 2023, 15, 16878132231160390. [Google Scholar] [CrossRef]
- Hutton, A.G.; Casey, M.V. Quality and trust in industrial CFD—A European initiative. In Proceedings of the 39th Aerospace Sciences Meeting and Exhibit, Reno, NV, USA, 8 January 2001. [Google Scholar] [CrossRef]
- Wilcox, D. Turbulence Modeling for CFD, 3rd ed.; DCW industries: La Canada, CA, USA, 2006. [Google Scholar]


























| Domain | Value |
|---|---|
| Pump temperature domain | Operational: −20 °C ± 50 °C |
| Non-operational: −30 °C ± 60 °C | |
| Flow rate domain | 500–1000 kg/h at 22 ± 2 °C |
| Inlet pressure | between 1.5 up to 3.0 [bara] without any impeller cavitation |
| Pressure rise | 2–5 [bar] |
| Working fluids | HFE 7200 |
Disclaimer/Publisher’s Note: The statements, opinions and data contained in all publications are solely those of the individual author(s) and contributor(s) and not of MDPI and/or the editor(s). MDPI and/or the editor(s) disclaim responsibility for any injury to people or property resulting from any ideas, methods, instructions or products referred to in the content. |
© 2025 by the authors. Licensee MDPI, Basel, Switzerland. This article is an open access article distributed under the terms and conditions of the Creative Commons Attribution (CC BY) license (https://creativecommons.org/licenses/by/4.0/).
Share and Cite
Dumitrescu, O.; Dobromirescu, C.; Dragan, V.; Vintila, I.S.; Mihalache, R. CFD and Experimental Comparison for Micro-Pump Performance in Space Applications: A Case Study. Appl. Sci. 2025, 15, 6623. https://doi.org/10.3390/app15126623
Dumitrescu O, Dobromirescu C, Dragan V, Vintila IS, Mihalache R. CFD and Experimental Comparison for Micro-Pump Performance in Space Applications: A Case Study. Applied Sciences. 2025; 15(12):6623. https://doi.org/10.3390/app15126623
Chicago/Turabian StyleDumitrescu, Oana, Cristian Dobromirescu, Valeriu Dragan, Ionut Sebastian Vintila, and Radu Mihalache. 2025. "CFD and Experimental Comparison for Micro-Pump Performance in Space Applications: A Case Study" Applied Sciences 15, no. 12: 6623. https://doi.org/10.3390/app15126623
APA StyleDumitrescu, O., Dobromirescu, C., Dragan, V., Vintila, I. S., & Mihalache, R. (2025). CFD and Experimental Comparison for Micro-Pump Performance in Space Applications: A Case Study. Applied Sciences, 15(12), 6623. https://doi.org/10.3390/app15126623

