Abstract
Digital twin (DT) technology has garnered increasing attention across various sectors, particularly in the construction and road infrastructure domains. To fully realize its potential and systematically apply it in practice, adherence to a formalized approach is necessary. However, numerous DT-related standards and models currently exist, creating uncertainty in the selection of appropriate frameworks. Moreover, no widely accepted standard or reference model has yet been developed in the field of road infrastructure management. Therefore, this study examined the current standards and models employed in the adoption and implementation of DTs in road infrastructure management, focusing on their dimensions (layers) and functional components. A bottom-up approach was adopted by comprehensively reviewing the existing literature on road networks, bridges, tunnels, and other civil infrastructures and urban DTs. Ultimately, a DT framework was developed, comprising five core layers with their respective components and functionalities, to facilitate network-level integrated road infrastructure management. Moreover, the proposed framework’s implementation scenario enhances its applicability in the field. Overall, this study provides valuable insights for researchers and practitioners involved in DT implementation in infrastructure management and supports future standardization efforts in this domain.
1. Introduction
Digital twin (DT) technology is gaining significant traction across various industries owing to its ability to enhance operational efficiency, support informed decision-making, and reduce costs. One of its primary applications lies in simulations, where it facilitates iterative testing and design optimization. This functionality enables the early detection of potential issues, particularly during the design phase, thereby improving product quality and lowering development costs [1].
The global DT market was valued at USD 12.91 billion in 2023 and is projected to grow from USD 17.73 billion in 2024 to USD 259.32 billion by 2032, representing a compound annual growth rate (CAGR) of 39.8% [1]. Supporting this projection, another report [2] estimates that the market will expand from USD 12.8 billion in 2024 to USD 240.3 billion by 2035, with a slightly higher CAGR of 41%.
The projected growth of the DT market is expected to be driven by the increasing adoption of advanced digital technologies, such as the Internet of Things (IoT), artificial intelligence (AI), and machine learning (ML), along with substantial improvements in data analytics and simulation tools and rising interest in digital prototyping. Key application areas of DTs include business optimization, predictive maintenance, and product design and development [2].
Among the various sectors adopting DT technology, construction and road infrastructure are particularly prominent. However, the development and implementation of DTs in the architecture, engineering, and construction (AEC) industry remain in their early stages, lagging behind their levels in other sectors. This lag is primarily attributed to the lack of established standards and frameworks for DT development and deployment [3,4].
In practice, the coexistence of numerous DT-related standards and models has created ambiguity in the selection of appropriate frameworks, thereby hindering practical implementation efforts. This issue is particularly evident in road infrastructure management, where no standardized or widely accepted reference model is currently available. The importance of standardization in DT development has been consistently emphasized by scholars, researchers, and industry stakeholders [3,5,6,7,8,9,10,11,12,13,14,15,16,17,18].
Singh et al. [5] identified several barriers to DT adoption, including unclear definitions, high cost and time requirements, the absence of unified frameworks and standards to support interoperability and seamless data exchange, and data-related concerns such as privacy, trust, clarity, ownership, and lifecycle coverage of an asset. Similarly, Shahzad et al. [6] highlighted issues related to data security and ownership, the lack of common data standards and tools, and heterogeneous system sources. They argued that adopting common data standards and the resulting interoperability are essential for successful DT implementation.
Mousavi et al. [7] broadly categorized current challenges associated with DT implementation into several key areas: technology, information, privacy/security/trust, standards, and organizational factors. The standards-related issues encompass varying definitions of DTs, the absence of established standards and interfaces, and inconsistencies in modeling approaches. The lack of standardized DT implementation in the AEC industry is largely attributed to the sector’s need for project-specific customization. Moreover, developing the operational phase of a DT requires a standardized approach to ensure cohesion among users and domains and to facilitate seamless information exchange throughout the asset lifecycle [8].
Notably, information standardization remains the most significant barrier to the widespread adoption of DT technology in the construction sector [9]. For effective DT implementation, a standardized framework that covers all project phases—from initial planning to execution—is required. Generally, standards, which are formalized documents outlining best practices, play a critical role in this context. They are essential for supporting the scalable deployment of DT solutions [10]. Specifically, voluntary standards provide specifications, procedures, and guidelines to ensure the safety, consistency, and reliability of products, services, and systems [11]. To be truly effective, these standards must be applicable across diverse business domains and aligned with a shared set of processes and use cases to facilitate interoperability within the DT ecosystem [12]. Therefore, standards serve as foundational tools for enabling successful DT implementation [13].
A key principle for future DT standards is that they should be open, enabling the extension and reuse of existing standards when necessary [14]. Moreover, developing interoperability standards—along with reference models, architectures, and protocols—is crucial for integrating interconnected DT systems within a diverse ecosystem [15].
As the literature suggests, the core gaps and some requirements regarding DT-related standards and models can be identified as follows:
- Absence of unified frameworks and standards that support interoperability and seamless data exchange;
- Lack of common data standards and tools that can provide interoperability;
- Absence of standards and interfaces, as well as inconsistencies in modeling approaches;
- Lack of standardized DT implementation in the AEC industry due to project-specific development;
- Lack of DT implementation that encompasses all phases, from initial planning to execution;
- Need for DT standards that are applicable across business domains to facilitate interoperability within the DT ecosystem;
- Need for DT interoperability standards that include reference models, architectures, and protocols for enabling connected DT systems within an ecosystem;
- Need for open DT standards, which can be developed by extending and reusing existing standards.
Therefore, a common data standard that would provide openness, interoperability, and data exchange and cover the whole lifecycle of the assets, as well as connecting with other DTs using a consistent modeling approach, is required.
Considering the research gaps identified and the relevant requirements for developing DTs, this study aims to explore existing initiatives and works to derive a comprehensive DT framework that can serve as a common foundation and reference model for implementing DTs, particularly for road infrastructure management. Consequently, this study aims to examine existing DT applications in road infrastructure, including roads, bridges, tunnels, and other civil infrastructures, to develop a DT framework (reference model) that can support future standardization efforts in the domain.
To achieve this objective, this study identifies existing standards and models currently employed for DT adoption and implementation in road infrastructure management, analyzing their structures and functional components. It further presents the DT framework and its core functional elements, designed to be applicable across a wide range of road infrastructure scenarios.
The results of this work will serve as a reference document to support standardization efforts and provide the requirements for implementing DTs in road infrastructure. Additionally, the comprehensive framework provided can be leveraged as a foundational basis for integrating multiple DTs, such as network-level road management, rather than focusing on a single asset or component. This approach will also contribute to the establishment of a DT ecosystem within the field. To achieve the research objectives, the following research questions (RQs) are formulated:
- RQ1—What is the current status of standards development related to DTs?
- RQ2—What DT frameworks or reference models/architectures are being used in current road infrastructure initiatives, and what are their structures/layers and components?
- RQ3—How can a comprehensive DT framework that encompasses the common functionalities and components of existing road infrastructure DT models be defined?
- RQ4—How can the derived comprehensive DT framework be applied to the current road management practices?
The remainder of this paper is structured as follows: Section 2 provides the methodology used in this study, and Section 3 presents background of the concept of DTs and the relevant standards in the context of the road infrastructure industry. Section 4 outlines the core contribution of this study—a DT framework (reference model) for road infrastructure management. This section begins with a detailed analysis of existing DT applications and reference models for road infrastructure management, including road infrastructure networks, bridges, tunnels, and other civil infrastructures and urban DTs. Based on this analysis, a set of DT layers is derived from existing initiatives. The proposed DT framework is then established by addressing both data-related aspects and functional requirements. Section 5 compares the proposed model with the ISO 23247-2 DT reference framework for manufacturing, highlighting key similarities and differences to enhance understanding and promote the applicability of the proposed model in the development of road infrastructure DTs. Section 6 provides the implementation scenario of the proposed road infrastructure DT framework with a case study. Finally, Section 7 discusses and concludes this paper by summarizing the key findings and discussing their implications, along with potential directions for future research.
2. Methodology
This study employed a methodology that involved thoroughly reviewing and analyzing the existing literature to address the research questions. The main methodological flow used in this paper consists of four key steps, as illustrated in Figure 1.
Figure 1.
Research methodology flow diagram.
- Step 1: This step entails identifying and reviewing appropriate papers for the study. We searched relevant scholarly databases and other online sources, selecting papers that applied DTs in the road infrastructure domain using a layered approach, whether conceptual or implemented/validated. It is important to note that not all reviewed papers utilized a layered approach when applying DTs; those that did not were excluded from this study. We aimed to explore four domains related to road infrastructure to establish a comprehensive framework for DTs, including the following: (a) the road itself, focusing on pavement, network management, transportation planning, and civil infrastructure management (totaling 8 papers); (b) road bridge maintenance and engineering (totaling 6 papers); (c) road tunnel management (totaling 5 papers); and (d) other civil infrastructures and urban DTs (totaling 7 papers). The final domain, “d”, is included in addition to domains “a”, “b”, and “c” in order to ensure and enhance inclusivity and extend the framework to network- and city-level management.
- Step 2: In this step, we thoroughly reviewed and analyzed the selected papers with respect to their application areas and purposes, as well as the DT layers/structures, their functional components/elements, and the relationships between these layers.
- Step 3: This step involves the derivation and generalization of DT layers based on the findings from Steps 1 and 2, using selected criteria to establish a comprehensive DT framework that facilitates connected DTs at the network-to-city level.
- Step 4: In this step, we propose a DT framework or reference model/architecture for road infrastructure management, consisting of five layers. The framework outlines the functional elements and classifications for each DT layer and describes the flow between layers. The comprehensive framework proposal is followed by a comparison with a prominent and widely referenced manufacturing DT framework, the ISO 23247-2, to enhance the understanding of this work. Additionally, we present an implementation scenario for the proposed framework to demonstrate its applicability in the field.
Overall, steps 1 and 2 focus on exploring RQs 1 and 2, while steps 3 and 4 address RQs 3 and 4, respectively.
3. Digital Twins in the Road Infrastructure Industry
3.1. DT Concept in Road Infrastructure Management
Numerous definitions of the term “digital twin” have been provided across both academia and industry. Generally, a DT is a virtual representation of a physically built asset (e.g., buildings, roads) that remains connected to its physical counterpart. According to a previous study [19], a DT typically consists of the following components, as illustrated in Figure 2.
Figure 2.
Concept of a DT in the road infrastructure domain.
- Physical part: This refers to physical assets such as roads and associated infrastructure facilities (e.g., bridges, tunnels). It may also represent a process (a recurring decision-making activity requiring data collection, analysis, and intervention) or a system (a set of processes or assets that provide a service) that can be implemented through DTs.
- Data flow: This basic element of twinning involves data transmission from physical assets using sensors and tools (IoT devices) to enable contextual understanding and informed decision-making. The data quality, type, and frequency depend on the DT’s intended purpose, with some applications requiring real-time data flow.
- Digital part: This component of a DT facilitates improved decision-making by analyzing, simulating, and visualizing data received from the physical twin. The type of visualization varies based on the use case and purpose of the DT, ranging from raw data visualization to immersive virtual experiences.
- Intervention: This represents the outcome of a DT, which can be delivered either automatically or manually depending on the intended function of the DT. The outcome may support preventive actions, fault detection, or responses to external events affecting the physical twin.
Several reports and papers have documented the potential benefits of applying DTs in the built environment and construction sector. For the construction industry, these benefits include reduced construction and operating costs, increased productivity and collaboration, improved safety, optimized asset performance and sustainability, and ongoing compliance with regulations [16]. Furthermore, DTs can support countries in fulfilling their commitments to the United Nations’ Sustainable Development Goals (SDGs), particularly SDG 8: Decent Work and Economic Growth; SDG 9: Industry, Innovation, and Infrastructure; SDG 11: Sustainable Cities and Communities; and SDG 16: Peace, Justice, and Strong Institutions [17].
3.2. DT Standards Relevant to the Road Infrastructure Industry
Several principal standard-developing organizations, such as the International Organization for Standardization (ISO), International Electrotechnical Commission (IEC), the International Telecommunication Union, and the Institute of Electrical and Electronics Engineers (IEEE), play a key role in shaping DT-related standards. Wang et al. [13] reviewed the current landscape of DT standards developed by these major organizations. Their review was structured around a five-dimensional DT framework comprising a physical entity, virtual entity, connection, DT data, and services. The authors also examined associated challenges and outlined future directions for standard development. The study concluded that although standardization efforts are underway, most standards remain in their early stages, having only been initiated in recent years due to the relatively immature application of DTs.
Rocha et al. [20] proposed an interoperable DT framework based on the IEEE standards, encompassing layers from the physical level to visualization, to support DT development. They categorized existing concepts and standards under physical sensors and actuators, communication, frameworks, security, cloud computing, visualization and simulation, and reference architecture models. Similarly, Flamigni et al. [21] assessed DT-related standards established by major standard-developing organizations, focusing on areas such as communication, interoperability, security, quality, user interaction, and engineering. They identified a connection between these existing standards and their platform, Change2Twin.
Recently, the ISO and IEC jointly developed two standards: ISO/IEC 30173 (Digital Twin Concepts and Terminology) [22] and ISO/IEC 30172 (Digital Twin Use Cases) [23]. ISO/IEC 30173 defines terminology related to the data, models, performance, and applications of DTs. It also presents core concepts such as DT applications, systems, lifecycle processes, application types, functional views, and stakeholder roles. In contrast, ISO/IEC 30172 outlines representative use cases of DTs across various sectors, including smart manufacturing, smart cities, smart buildings, and smart energy systems, using descriptive narratives supported by illustrations or diagrams. Furthermore, upcoming ISO/IEC standards such as DT Maturity (PWI JTC1-SC41-7 DT) and DT Reference Architecture (PWI JTC1-SC41-5 DT), currently under development, are expected to contribute significantly to future DT standardization efforts [18].
Conversely, the ISO 23247 series (Automation Systems and Integration—Digital Twin Manufacturing Framework) provides a structured framework to guide the development and implementation of DTs in the manufacturing sector. This framework offers standardized guidelines and methods for creating DTs and is divided into four parts: (1) overview and general principles; (2) reference architecture; (3) digital representation of manufacturing elements; and (4) information exchange [24].
- ISO 23247-1: Overview and general principles—Outlines general principles and requirements for developing DTs in manufacturing;
- ISO 23247-2: Reference architecture—Defines a reference architecture with functional views;
- ISO 23247-3: Digital representation of manufacturing elements—Specifies basic information attributes for observable manufacturing elements;
- ISO 23247-4: Information exchange—Describes technical requirements for information exchange among entities within the reference architecture.
ISO 23247-2 provides guidelines for a DT reference model tailored to manufacturing (Figure 3). This model comprises four domains: the observable manufacturing domain (OMD), device communication domain, DT domain, and user domain. The OMD represents the physical asset, which is monitored by and interacts with the device communication domain. It includes elements such as personnel, equipment, material, processes, products, facilities, and the environment.
Figure 3.
Domain-based concept of the ISO 23247-2 DT reference model.
The device communication domain connects the observable manufacturing elements (OMEs) to the DT by acquiring data through sensors embedded within the OMEs and enabling control and actuation. This domain performs two primary functions: (1) data collection, which involves gathering information from the OMEs and transmitting it to the DT domain; and (2) device control, which entails actuating and managing OMEs through software [25].
The DT domain forms the core of the reference model and provides a virtual representation of the OMEs. It hosts applications and services responsible for functions such as simulation, analysis, and optimization. At the start of a session, the domain provides initial feedback to users based on their input, continuously updates its information through the device communication domain, and delivers the final feedback, which reflects the DT state, at the end of the session.
The DT domain comprises three sub-entities, each responsible for key functions required to maintain DT operation. First, the operation and management (O&M) sub-entity stores information about the OMEs and facilitates digital modeling, presentation and representation, maintenance, and synchronization. Second, the application and service sub-entity includes functional components, such as simulation, analytic services, reporting, and application support. Lastly, the resource access and interchange sub-entity enables information exchange between the DT core and the user domain, providing interoperability support, access control, plug-and-play capability, and peer interfacing [25].
The user domain, the final layer, facilitates human–computer interaction or human–machine interaction (HMI), enabling users to interact with and analyze DT models. This domain can be extensive and complex, as it hosts various application software systems [25]. Users may include human operators, devices, software, or systems that interact with and utilize the applications and services offered by the DT. During a session, the user domain supplies input data, and upon execution, information or insights intended for decision-making are stored within the application.
4. Digital Twin Framework for Road Infrastructure Management
4.1. Analysis of Existing DT Frameworks for Road Infrastructure Management
In general, a system architecture is a conceptual model that defines the components of a software or hardware system, their interrelationships, and the principles governing their operation. System architectures are crucial for DT implementation as they facilitate the mediation of complex relationships between physical and digital assets [26].
Well-defined modeling standards and architectures are essential for integrating all system components to enable digitalization-driven services [27]. A key requirement for this integration is the availability of a concise and well-structured framework for DT-based smart asset management [28].
DT system architectures typically comprise at least three core layers: (1) a data layer; (2) a control or processing layer; and (3) a UI layer through which users interact with the DT system. Building upon this structure, some frameworks incorporate four layers: the physical asset layer; the digital space layer (which encompasses data processing, data models, algorithms, analysis, and control); the UI layer, where applications are made accessible to end users; and the users layer [26].
Road transportation infrastructure, including roads, bridges, and tunnels, constitutes a substantial portion of civil infrastructure and plays a critical role in economic development. Continuous monitoring and effective management of these assets are essential [29]. The following sections present DT framework models that have been applied to the maintenance and management of road infrastructure networks, bridges, and tunnels. The studies covered in this paper were selected based on the adoption of DT-layer-based implementations.
4.1.1. Road Infrastructure Network
In general, the concept of road infrastructure comprises all types of its physical components, such as road and roadside facilities, geotechnical facilities, drainage and culverts, and road structures, i.e., bridges and tunnels. Road infrastructure asset classification and its components can be found in [30,31], specifically regarding Korean national highways, which may serve as a representative example.
Road infrastructure necessitates proper and timely maintenance and management to prolong its possible service life. Also, maintaining and managing the road infrastructure network is essential to keep the good condition of roads and smooth traffic, and enable economic operation of roads without damage [30].
Consilvio et al. [32] proposed a DT-based decision support tool for road inspection and pavement maintenance. This tool consists of four fundamental DT layers: the physical layer, database layer, server layer, and application layer. The physical layer performs data collection throughout the lifecycle of the road using various tools and sensors. The database layer manages the asset management database, road DT data, and sensor information. The DT, which forms the core of the architecture, resides within this layer, enabling data visualization and model updates. The server layer comprises the asset management system, web server, and management decision support tools, all of which facilitate infrastructure condition analysis and optimize asset management. Finally, the application layer provides a UI through a web platform and mobile applications.
Lu et al. [33] developed a DT-based application for road vegetation control management. Their DT architecture comprised four layers: data acquisition and preprocessing, data structuring and integration, data analytics, and service. The data acquisition and preprocessing layer forms the foundation of the road DT, linking physical assets to their virtual counterparts. Road data can be categorized into three main groups: asset data (e.g., physical properties, location), asset management data, and knowledge data (e.g., policies, standards). The data structuring and integration layer ensures the accurate representation of data and semantic information while integrating various data sources to support effective data searches. The data analytics layer employs analytical models for data fusion, modeling, and simulation to support asset condition monitoring, evaluation, and the prediction of real-world events. Finally, the service layer facilitates interaction between DTs and stakeholders, enabling improved decision-making and efficient O&M.
Shen et al. [34] implemented a DT-based layered framework to develop asphalt pavement modeling software for analyzing vehicle–tire–pavement interactions. The proposed road infrastructure DT framework comprised five layers: structural monitoring, data acquisition and storage, analytical modeling, visualization, and decision-making. Structural monitoring involves collecting data from real-world assets using sensors and monitoring technologies. These data are stored and used for analysis, which forms the core component of the system and enables the simulation of asset conditions in real-world environments. The results are visualized within the DT system, generating insights that inform asset maintenance and management decisions. This process is continuous and bidirectional, evolving with the ongoing updates received from structural monitoring systems and associated models.
Ugliotti et al. [35] proposed a landscape DT architecture for multi-hazard risk analysis, including applications related to road networks. The architecture comprised five main layers: physical, data storage, integration, application, and visualization. The physical layer represents the real-world environment and incorporates data collected from sensors such as rain gauges and change detection systems. The data storage layer contains two primary data types: static data representing land characteristics and dynamic data acquired from IoT devices. Geographic information system (GIS) data are used to model terrain features, while building information modeling (BIM) is used to represent buildings and infrastructure for improved environmental understanding.
The integration layer processes and harmonizes data from diverse sources. It supports simulation, monitoring, and prediction tasks by utilizing models and algorithms. This includes road network analysis to evaluate the potential impact of hazards on road performance and resilience under various scenarios, such as disaster events or network recovery situations. The application layer offers several functionalities, including real-time monitoring, hazard analysis, risk and impact assessment, and simulation. Finally, the visualization layer employs GIS-based tools to present analytical results in an interactive and accessible format. This includes dynamic maps, charts, tables, and dashboards, which enhance user comprehension by clearly conveying system feedback.
Buuveibaatar et al. [36] proposed a five-layer road DT planning framework, consisting of data acquisition, data processing, data modeling and algorithm, data analysis and control, and service layers. Unlike DT frameworks applied during the O&M phase, this model is designed for the pre-construction or planning stage, where the primary inputs are derived from yet-to-be-built infrastructure. The data acquisition layer focuses on collecting data relevant to the road planning process, particularly during the feasibility stage. The input data are classified as internal (e.g., user input and historical records) and external (e.g., web-based sources, transportation data, and demographic information). The data processing layer receives input data from the data acquisition layer, integrates these data obtained from multiple sources, and standardizes them into computable formats for further analysis.
The data modeling and algorithm layer comprises various models essential to the road planning process. It also incorporates DT models, such as those for simulation and forecasting, along with embedded algorithms designed for multi-objective optimization. The analysis layer serves as the core of the DT framework, providing an analytical environment based on the input data and modeling components. It contains two primary modules: one for performing data analysis and another for generating viable or optimal alternatives to support decision-making. The service or application layer provides a UI through which stakeholders can interact with the system to address planning-related challenges. This layer enables users to manage and control the entire planning process.
Chang et al. [29] proposed a DT framework for transportation infrastructure, including bridges, tunnels, and roads. The framework comprises five layers: data acquisition, data transmission, digital modeling, data fusion, and a service layer that facilitates user interaction. The data acquisition layer collects real-world data from physical assets to ensure that the DT accurately replicates its physical counterpart. Data are transferred between the physical and digital layers via the data transmission layer, which enables secure and efficient transfer of information collected by sensors and IoT devices. Digital modeling involves creating detailed and dynamic models, such as BIM, GIS, or data-driven frameworks, that accurately mirror the physical asset, including its geometry, behavior, properties, and systemic interactions.
The data fusion layer integrates information from the data acquisition layer with the digital models created in the digital modeling layer. This process typically involves data processing, data mapping, data synchronization, data fusion, simulation, expert knowledge, and AI-based functions to ensure that the DT accurately reflects the current state and behavior of its physical counterpart. This integration enhances the DT’s effectiveness in supporting data analysis and informed decision-making. The service layer provides the required interface and functionalities through the DT platform, supporting transportation infrastructure applications such as bridge health monitoring, defect detection, lifecycle management, safety evaluation, and proactive maintenance.
Hakimi et al. [37] proposed a DT-based conceptual framework for the lifecycle management of smart civil infrastructure. This framework is structured into several layers: monitoring and reality capture, data management, data engineering, visualization, openBIM, and service. The monitoring and reality capture layer is responsible for real-time data acquisition using IoT technologies, such as sensors, video cameras, radio-frequency identification (RFID) systems, and quick response (QR) codes. This ensures seamless collection and interpretation of real-time information. The data management layer receives real-time data from the acquisition layer, which includes cloud-based BIM, IoT data, and asset management databases. ML techniques are applied to the IoT database to assess data quality and accuracy, verify incoming data, and detect anomalies.
The data engineering layer performs analysis and decision-level data fusion using AI tools, including ML and deep learning models, within cloud and edge computing environments. In the context of road infrastructure asset management, edge computing facilitates real-time data analysis at the point of data generation, supporting immediate decision-making for predictive maintenance and system optimization. The results of these analyses are presented through user-friendly interfaces, which feature an automated control dashboard integrated with a GIS environment in the visualization layer. The insights provided by the DT are reviewed by users to enable more informed and effective decision-making.
Sanfilippo et al. [38] proposed a unified framework for the design, prototyping, and testing of DTs for bridges and road infrastructure, aimed at enhancing their operational efficiency, management, and development. The framework was designed for implementation using the Robot Operating System and relevant simulation tools. It consists of multiple interconnected layers: a physical/virtual layer (representing interconnected entities), a sensor layer (including both fixed and mobile sensors), a carrier layer, an add-on layer, a data acquisition layer, an annotation layer (for manually added metadata), and an application layer (dedicated to data analysis and decision support).
The framework is intended to support physical road infrastructure management by enabling interaction with real-world conditions. In the physical/virtual layer, the physical and digital representations of road infrastructure are interconnected. To facilitate the transmission of real-world data, sensors are embedded within the road infrastructure network either before or during the construction phase. Furthermore, mobile sensors collect essential data through various carriers and equipment, such as wheeled, legged, and limbless robots, as well as unmanned aerial vehicles (UAVs). Additional sensors can be mounted on selected carriers as needed.
The data acquisition layer consolidates raw data collected from both embedded sensors in the infrastructure and mobile sensors deployed on carriers. The annotation layer enables the manual input of supplementary information, such as user reports and observational data, which may include road conditions, structural damage, and traffic scenarios. Data interpretation occurs in the application layer, where collected data are analyzed, synthesized, and presented to users. This layer supports decision-making by delivering actionable insights related to road infrastructure conditions and performance.
Table 1 summarizes the findings obtained from DT applications in road transportation infrastructure. Frameworks that have been implemented and tested are labeled as applied/validated, while those that remain theoretical are identified as generic/conceptual (not validated).
Table 1.
DT-layer-based implementations for road infrastructure applications.
In Section 4.1.1, we conducted a thorough review of eight papers focused on road infrastructure, primarily during the O&M phase. These papers addressed various topics, including road inspection and management, road pavement, road network resilience, road transportation planning, smart civil infrastructure management, and a DT framework for roads, bridges, and tunnels.
The DT framework or architectural model proposed in these papers consisted of multiple layers, each with different names. For instance, the layer responsible for physical asset data acquisition was referred to as the physical layer, data acquisition and preprocessing layer, structural monitoring layer, monitoring and reality capture layer, and sensor and carrier layer, among others. While some DT layers had similar semantics, others had distinct roles and definitions.
These inconsistencies need to be addressed, and it is essential to define a common layer that integrates these diverse characteristics into a comprehensive and cohesive DT framework. Furthermore, each discussed layer included various components and functionalities, which will contribute to establishing a robust DT framework for road management.
4.1.2. Road Bridges
Over the past decade, the traditional bridge management paradigm has evolved with the emergence of the DT concept [39]. DT-based bridge management integrates multisource data, including real-time sensor inputs and historical maintenance records, to facilitate the visualization, simulation, and prediction of bridge performance, thereby enhancing maintenance effectiveness [40].
Pregnolato et al. [4] proposed a detailed workflow for developing a DT for existing assets in the built environment, focusing on bridge infrastructure. The framework consists of five layers: data and need acquisition, digital modeling, sensor data transmission, data/model integration, and operation. The data and need acquisition layer involves extracting relevant information from the physical structure to support DT development. This information is incorporated into operational processes to manage the structure, define the DT’s objectives, identify the decisions it is intended to support, and establish feedback mechanisms between the digital and physical twins.
The digital modeling layer includes a mathematical model implemented through software to represent the structure and its condition. This layer facilitates data management, functional integration, scenario testing, and simulation. It enables the creation of a digital model capable of simulating, visualizing, and controlling the system, as well as modeling the structure’s behavior. The sensor data transmission layer collects, transfers, and stores data, along with associated metadata, using open interfaces. The quality of the data, such as their resolution, depends on the specific requirements of the application, which, in turn, influence the selection of appropriate sensing and communication technologies. The data/model integration layer establishes the connection between physical and virtual entities through an interoperability architecture. The core value of a DT lies in its integrated framework, which enables data exchange and processing, parameter tuning, and iterative validation. The operation layer facilitates effective and efficient asset management in line with the intended purpose of the DT. It supports operational decision-making by providing access to DT-generated outputs for evaluation and implementation within the decision-making process.
Nguyen et al. [40] developed a mixed reality (MR)-based DT model for bridge maintenance systems. The model comprised six layers: data acquisition, digital three-dimensional (3D) model, data integration, transmission, deployment, and service. The data acquisition layer is responsible for collecting inspection data. The digital 3D model, built on BIM, consists of two primary components: the model inventory system and bridge element models. These components enable the DT to integrate the inspection process with the 3D BIM framework, allowing for accurate virtual representations of physical bridge structures. The bridge DT incorporates both static and dynamic data models and is developed in a MR environment visualized through game engines such as Unity. In the service layer, MR facilitates the projection of a 3D digital bridge model into the real-world environment, enabling stakeholders to interact with it directly. Users can query real-time inspection and maintenance data, as well as monitor structural health and condition status in near real time.
Gao et al. [41] designed a cloud-based bridge DT architecture comprising three main interaction layers: bridge–machine interaction, HMI, and human–bridge interaction. The bridge–machine interaction layer incorporates various sensing and robotic technologies and consists of four core components: data acquisition and preprocessing, communication, cloud servers, and HMI. Data acquisition and preprocessing involve on-site inspection and monitoring using tools such as drones and sensors. The communication component ensures bidirectional data transmission through middleware and communication protocols. Cloud servers provide computation and storage capabilities to support data fusion, AI modeling, and big data processing. The HMI component enables access to DT applications and services through application programming interfaces (APIs), web platforms, and related tools. The HMI layer further facilitates data communication, storage, and integration within a common data environment. The human–bridge interaction layer supports comprehensive decision-making based on human expertise or computational outputs. Consequently, digital bridges should be capable of supporting functions such as visualization, monitoring, assessment, simulation, prediction, optimization, reasoning, and collaboration (Figure 4).
Figure 4.
Interaction among core components of the bridge DT.
Hosamo et al. [9] introduced a DT-based framework for bridge facility management. This framework consists of three main phases: inspection, DT development, and facility management. The first phase, inspection, corresponds to the data acquisition layer of the physical twin and typically involves an automated process that collects accurate and reliable data to lay the foundation for DT modeling. This process enables automatic damage identification with minimal human intervention (e.g., without requiring a site visit).
The DT development phase comprises three core components: a BIM model, a damage identification framework, and a data exchange system. The BIM model is automatically generated and semantically enriched, incorporating detailed geometric information. This information includes the original geometry, current structural conditions, updates from inspection data, and visualizations of monitoring results. Furthermore, the bridge DT should support automatic updates of monitoring data and enable integration with complementary models, such as finite element models (FEM), to predict future structural behavior. The facility management stage addresses lifecycle management of the bridge, including structural health monitoring, integration with FEM, and the implementation of optimal intervention strategies. These elements should be incorporated throughout the lifecycle of the bridge to ensure effective facility management.
Mousavi et al. [39] proposed a DT framework integrated with a decision support system to enhance bridge management throughout the entire lifecycle. This conceptual framework comprises six primary layers: monitoring/data collection, data transfer, data processing and storage, DT construction, intelligent decision support, and visualization and automated control. The monitoring/data collection layer gathers bridge inspection data from various sources and tools. These data are then transmitted to a cloud-based IoT database, which serves as the core communication infrastructure for bridge DTs. The data processing and storage layer handles large volumes of real-time data using advanced processing techniques to ensure data integrity and accuracy. The DT construction layer incorporates various types of models to represent and analyze bridges. These include 3D surface models that provide detailed representations of the bridge’s geometry, simulation-based (FEM) models, data-driven models, and information models. These models are used collectively to simulate, represent, and assess bridge performance.
The decision support layer facilitates effective scheduling and prioritization of maintenance tasks through accurate, continuously updated, data-driven procedures. An ideal DT should support the control, monitoring, and optimization of bridge performance, thereby assisting bridge managers and decision-makers in making informed decisions. The outcomes generated by the decision support layer are presented through the UI layer. This layer translates analytical results into an easily understandable format, enabling stakeholders to derive insights with minimal effort.
Honghong et al. [42] presented a BIM-based DT model designed to support bridge management throughout the entire lifecycle. The core components of the bridge DT system include the physical entity, data, DT virtual model, users, and connections. The bridge’s physical entity serves as the primary data source for the DT and can be subdivided into components and units, which reflect its structural composition and functional roles in data acquisition. Data are the most critical component of the bridge DT, flowing across the physical asset, user, and DT model. Specifically, data circulating from the physical structure to its virtual counterpart include bridge monitoring metrics (e.g., stress and strain), environmental data (e.g., temperature, wind speed and direction, and extreme weather events), structural condition data (such as cracks and corrosion), and traffic information. Conversely, data transmitted from the bridge DT to users include bridge condition assessments, predictive insights, maintenance planning recommendations, emergency response guidance, and decision-support outputs. Users can also send information to the physical bridge, such as maintenance actions, traffic control measures, and other relevant instructions.
The virtual model forms the core of the bridge DT, using data from the physical entity to generate insights and feedback for both users and the physical asset. To support the full lifecycle of the bridge, the DT should integrate a 3D surface model, a finite element analysis or simulation model, a data-driven surrogate model, and an information management model (Figure 5). Users—typically operators and managers—interact with the DT, while the system’s connections determine the direction of data flow, level of automation, and degree of real-time responsiveness.
Figure 5.
Core models used in bridge DT applications.
These foundational components are further detailed into specific processes that characterize an ideal bridge DT across the asset’s entire lifecycle. Table 2 summarizes the findings from DT layered approaches in road bridge applications.
Table 2.
DT-layer-based implementations for bridge management applications.
In Section 4.1.2, we conducted a thorough review of six papers focused on road bridge maintenance and engineering. These papers primarily addressed topics such as bridge management, semantic bridge maintenance systems (BMS), smart bridge safety management, DT-based improvements in BMS, advancements in bridge DTs, and BIM-based bridge DTs. The bridge DT models typically included common components: a 3D surface model, a finite element analysis (simulation) model, a surrogate model, and an information management model. The layers of these bridge DTs consisted of at least three layers and could extend to as many as eight layers. While the DT layers used in these studies had different names, they generally served the same purposes and functionalities, similar to those seen in road infrastructure DTs. It is important to address these inconsistencies when developing a comprehensive and integrated DT framework.
4.1.3. Road Tunnels
Tunnels are an essential component of integrated transportation infrastructure [43]. A DT can be developed to integrate a tunnel life cycle spatiotemporal data model and to analyze the potential causes and effects of abnormal conditions in these civil structures [44].
Lee et al. [45] presented a methodology for developing an underground utility tunnel based on a DT framework. The proposed tunnel DT comprises three main layers: data acquisition, modeling, and service. The data acquisition layer gathers information from multiple sources, including infrastructure (e.g., 2D and 3D documents, spatial data), sensors (e.g., sensor data, images), and external records such as climate datasets, demographic information, and maintenance logs. The modeling layer is responsible for infrastructure and sensor modeling, geospatial modeling, and data storage. Its primary function is to model underground tunnel structures using BIM and GIS technologies. The service layer provides functionalities for managing both unusual situations, such as fire detection, disasters (e.g., flooding, earthquakes), and spatial object displacement, and routine operations, including space utilization, asset management, and event forecasting.
Yu et al. [44] proposed a DT-based decision analysis framework to support the O&M of tunnels. This framework consists of four layers: data acquisition, data fusion, model building, and service. The data acquisition layer collects and stores data while establishing the database required for the tunnel DT’s operation. The data fusion layer organizes and integrates DT data to enable spatiotemporal representation and semantic fusion, thereby incorporating more comprehensive and accurate information into the O&M decision-making process. The model construction layer develops virtual models of physical tunnels and simulates their properties, operational states, and evolution laws to reflect the tunnel’s actual condition. Finally, the service layer provides tunnel O&M managers with essential services for decision-making, including fault diagnosis, cause traceability, condition assessment, trend prediction, and cost analysis, to support O&M planning.
Wu et al. [43] developed applications for tunnel DT construction and virtual–real integration. The tunnel DT reference model was designed to include a real tunnel scene, a virtual tunnel scene model, DT data, service systems, and interconnections between all layers. DT data served as the foundation for constructing the DT, while the virtual tunnel scene model formed the core of the DT framework. The service system acted as the platform through which the DT was implemented. Its primary functions included condition monitoring, digital interaction, decision support, and optimal control between the real and virtual models. The outcomes of this model contributed to smooth tunnel traffic flow, accident prevention, facility management, emergency response, and the efficient digital management of tunnels.
Dimitrova et al. [46] presented a decision support system (DSS) for the pathology assessment and diagnosis of tunnels, aimed at supporting tunnel maintenance tasks that require complex decision-making. Notably, this system is designed to ensure safety while optimizing maintenance and repair costs. It is structured into three core layers: the data layer, the application layer, and the UI layer. The data layer houses inspection databases containing information related to tunnel inspections and repairs. The application layer is primarily used to query data from the semantic repository, where intelligent processing is performed to identify tunnel pathologies. The UI layer enables tunnel experts to interact with the DSS to obtain insights and information about tunnel conditions.
Hu et al. [47] developed a tunnel defect diagnosis system based on Industry Foundation Classes and Semantic Web technologies. The system comprises four layers: the data layer, the semantic web layer, the function layer, and the decision-making layer. The data layer provides foundational data required for all other layers, including asset life cycle data and supplementary inputs (such as weather information and publicly available datasets). The semantic web layer serves as the core of the system, enabling data description, knowledge organization, and the application of reference rules for defect diagnosis.
The function layer processes and analyzes the information from the semantic web layer and transmits the results to the decision-making layer. It incorporates modules for decision-making, reasoning, query generation, and visualization. The decision-making layer receives these outputs and enables users to interact directly with the system. Key applications of the system include information retrieval, diagnosis, evaluation, and maintenance services. Table 3 summarizes the findings from DT layered approaches in road tunnel applications.
Table 3.
DT-layer-based implementations in tunnel applications.
In Section 4.1.3, we conducted a thorough review of five papers focused on DT applications in road tunnels. These papers primarily addressed issues related to underground utilities and tunnels, DT decision support for tunnels, tunnel traffic and safety management, and tunnel assessment and diagnosis. However, the research concerning the layered approach to applying DT was insufficient. While not all studies explicitly utilized the DT layered approach, some employed a layer-based strategy to solve problems without referencing the DT concept. Although these studies do not identify themselves as being related to DTs, they hold potential for enhancing the application of DTs.
The number of layers in tunnel DT was comparatively lower than those found in road infrastructure and bridges, which typically consist of three to five layers. Similar to the DT in road infrastructure and bridges, inconsistencies in naming and the roles of different layers must be addressed when developing a comprehensive and integrated DT framework. Additionally, it is important to consider the corresponding layer components and functionalities in order to establish a robust DT framework for road management.
4.1.4. Other Applications in Civil Infrastructure and Urban DTs
Lu et al. [48] developed a system architecture for DTs designed for both building- and city-level applications. The DT architecture is structured into five layers: data acquisition, transmission, digital modeling, data/model integration, and service. The data acquisition layer forms the foundation, where various data types, formats, sources, and content must be considered. The transmission layer facilitates the transfer of acquired data to higher layers, such as the digital modeling layer, which contains digital representations of physical assets and associated metadata. The data/model integration layer, which serves as the core of the DT architecture, integrates data from all sources according to a predefined data structure. The service layer represents the implementation stage of the DT model, supporting information interpretation and facilitating interaction between users and the data/model integration layer or DT system.
Steinmetz et al. [27] proposed a DT framework for emerging business models such as Car-as-a-Service (CaaS). The framework is organized into layers based on ISO 23247, including the DT, storage, communication interface, tools and utilities, HMI, and the observable asset model (OAM). The DT comprises a set of models that represent an observable asset. It includes various tools and utilities that offer functionalities accessible to applications and users, such as asset control, simulation, diagnostics, and report generation. The HMI facilitates user interaction, enabling users to visualize DTs and monitor system status. The storage layer provides data storage, which may include historical asset data for further analysis. The communication interface enables interaction between the asset and external systems. Lastly, the OAM represents the real-world assets observed by the system in constructing the DT. Observable assets may consist of a single asset or a set of assets.
Ferré-Bigorra et al. [49] conceptualized a DT framework for urban management. The DT city model consists of five layers: the physical layer, data acquisition layer, data modeling layer, simulation layer, and service/actuation layer. The physical layer includes the real-world systems or entities represented by the DT. The data acquisition layer enables the automatic capture and transmission of data to the data modeling layer, where the DT of the physical asset is continuously updated. The simulation layer then processes the data within the model and transmits the results to the service/actuation layer, through which users can interact with DTs that are seamlessly connected to the corresponding physical assets.
Lu et al. [28] proposed a DT-based framework for the future development of smart asset management. The framework comprises three layers: the smart asset layer, the smart asset integration layer, and the smart DT-enabled asset management layer. The first layer, the smart asset layer, involves asset management activities performed using high-performance digital technologies, such as BIM and information and communication technology. The smart asset integration layer provides integration and interoperability services through IoT and network technologies, including RFID systems, QR codes, sensor systems, and cloud computing networks. Lastly, the smart DT-enabled asset management layer encapsulates the DT, integrating IoT devices, AI tools, ML models, and existing analytics systems to support a dynamic DT platform that continuously updates the condition of infrastructure assets.
Babanagar et al. [50] conceptualized a layered architecture for underground DTs. The architecture comprises several layers: the physical layer, the data acquisition layer, the communication/transmission layer, the data management layer, the data integration/modeling layer, and the application layer. The physical layer encompasses entities and processes associated with underground construction. The data acquisition layer captures data from physical assets using various sensors. The communication/transmission layer transfers these data to the data management layer. In the data management layer, data are stored, processed, and fused from multiple sources, enabling preliminary analysis. The data integration/modeling layer maintains a virtual model that incorporates various characteristics of underground environments, including semantic information and engineering properties. Finally, the application layer offers a range of functions, including model integration, statistical analysis, monitoring, and various simulation and analysis tools.
Cheng et al. [51] proposed a DT system architecture for emergency management of civil infrastructure. The architecture comprises five layers: the physical layer, data layer, digital modeling layer, service layer, and user interaction layer. The physical layer captures information from civil infrastructure using various sensors and transmits it to the DT system. The data layer stores infrastructure-related data, including real-time sensor data, IoT data, and GIS and BIM data, as well as historical records. The digital modeling layer creates virtual representations of physical assets and may incorporate a city information model (CIM), BIM, asset information model, and agent-based model. These models can be used for various purposes, such as real-time control, scenario modeling, and decision-making support. The data/model integration layer is a core component of the DT architecture, performing multiple functions powered by AI and ML. These functions include data fusion, data analysis and querying, data/model integration, data processing, and visualization. The user interaction layer, positioned at the top of the DT architecture, facilitates interaction between users and the digital environment. UIs can include web portals, mobile platforms, and virtual reality (VR)/augmented reality (AR) applications.
Jiang et al. [52] proposed an orthogonally synchronized DT model as part of a strategic roadmap for synchronized construction management under the Construction 4.0 paradigm, aiming to improve existing construction management practices. The framework consists of five layers: the physical infrastructure layer, the sensing and tags layer, the interoperation module, the digital layer, and the service layer. The infrastructure layer includes smart construction objects, such as workers, machines, materials, and a smart work environment. Data from these objects are acquired through various sensors and tags, including RFID, iBeacon, ultra-wideband, ultra-high frequency, and GPS. These data are then interpreted, defined, configured, and executed according to operational requirements.
The digital layer incorporates DTs, smart synchronization mechanisms, AI-based decision support functions, and a cloud computing environment. These components support various applications in the service layer, including real-time supervision, positioning, and data visualization, as well as dynamic control services such as operation error alerts, automatic task navigation, and pre-construction simulation. Stakeholders receive real-time feedback and can make informed decisions based on the information provided. Table 4 summarizes the findings from DT layered approaches in other DT applications across civil infrastructure domains, including urban DTs and construction management.
Table 4.
DT-layer-based implementations for other civil infrastructures and urban DTs.
In Section 4.1.4, we conducted a thorough examination of seven selected papers related to various aspects of civil infrastructure and urban DTs. The reviewed papers primarily focused on DTs of cities, smart cities, urban DTs, smart asset management (e.g., buildings), underground space DTs, infrastructure emergency management, and future construction management.
These papers were included alongside those related to road infrastructure networks, bridges, and tunnels to ensure that the proposed framework is comprehensive and that the road infrastructure DT layers are consistent with those of other civil infrastructures and urban DTs. This approach aims to extend the framework to encompass network- and city-level management rather than concentrating solely on single asset management.
The number of DT layers typically ranged from three to five, which indicates a small fluctuation. Similar to the other three road domain DTs, inconsistencies in the naming and roles of layers must be addressed when deriving a comprehensive and integrated DT framework. Additionally, as in the previous three cases, the components and functionalities of each layer should be considered in establishing a comprehensive DT framework for road infrastructure management.
4.2. Deriving Layers for the Digital Twin Framework for Road Infrastructure Management
In the previous section, we reviewed and analyzed DT layer structures and their key components across various domains, including road infrastructure, bridges, tunnels, and other civil infrastructures and urban DTs. Our analysis revealed that while DT layer structures are generally similar, the naming conventions differ across studies.
To develop a DT framework for managing road infrastructure, it is necessary to define a standardized set of DT layers. To this end, we generalized the DT layers by comparing and analyzing their definitions and functions as presented in each study. Through this process, five layers were identified and organized as follows: the data acquisition and transmission layer; the data processing, integration, and storage layer; the data/digital modeling layer; the data analysis/analytics layer; and the service/application layer.
Table 5 presents these generalized DT layers along with their corresponding names, synthesized based on shared or similar meanings. Duplicate layer names were excluded from the list to maintain uniqueness, although the associated references were retained.
Table 5.
Derived DT layers for the proposed DT framework.
4.3. Proposed Digital Twin Framework for Road Infrastructure Management
Based on the extracted DT layers, we propose the functional components of a DT framework for road infrastructure management, as illustrated in Figure 6. This framework comprises five fundamental layers: the data acquisition and transmission layer; data processing, integration, and storage layer; data/digital modeling layer; data analytics/application layer; and users/UI layer.
Figure 6.
Proposed DT framework for road infrastructure management with five functional layers.
4.3.1. Data Acquisition and Transmission Layer
The data acquisition and transmission layer collects real-time data from physical assets using various sensors and acquisition methods. These include IoT devices, embedded sensors within the infrastructure, and mobile sensors—such as point cloud scanners, laser scanners, and imaging devices—often deployed via versatile robots and UAVs, as well as through manual surveying and inspection efforts [38]. A critical component of DT is real-time data acquisition, which involves gathering raw data using IoT devices, such as sensors, video cameras, RFID systems, and QR codes [37]. These technologies are essential for connecting physical assets to their digital counterparts via the data processing and integration layer. The collected raw data are transmitted wirelessly in real time to a cloud-based database, where they are prepared for further processing, including modeling and analysis. Moreover, IoT-based connections facilitate the integration and transmission of real-time data from multiple sources, enabling more optimized processes.
Road data can be broadly categorized into five groups: road asset data, asset management data, supplementary data, knowledge data, and other general data. Representative examples of road asset data and their classifications can be found in [30,31]. Road assets are typically grouped into the following major categories: main facilities (e.g., bridges, tunnels, interchanges), geotechnical and drainage structures (e.g., gutters, retaining walls, cut slopes), safety facilities (e.g., median strips, guardrails, variable signs), additional facilities (e.g., noise barriers, speed humps, rest areas), and other related facilities.
Furthermore, additional facilities deal with underground utilities located directly beneath or near roadways. These can include public utilities such as electricity, gas, water supply, sewage, and telecommunication cables. Being aware of their presence and exact locations is crucial for maintaining the safety of infrastructure during road maintenance. Additionally, other related facilities pertain to aspects such as land use, roadway area, and road occupancy. The interaction among these factors is significant for the effective operation of DTs in road management.
Asset management data may include existing legacy data, manual inspection records, mobile surveying data, sensor outputs, surveying data, and other related information. Supplementary data refer to supporting documents and materials in any format relevant to road assets and their management. Knowledge data encompasses the existing information and expertise within a region or country that is essential for analyzing data and informing infrastructure-related decisions. Other general data include transportation-related information spanning the entire life cycle of infrastructure, enabling various forms of analysis and simulation. Location data of assets, along with their spatial and semantic relationships, are also acquired.
Figure 7 illustrates these categories along with their subcategories. This visual representation is akin to feature modeling, which depicts domain knowledge and the relationships among system features [53]. It is important to note that these categories are not mandatory; rather, they serve as optional references when implementing DTs in the road industry. This approach is applicable to other semantic models discussed in this paper, as well as the proposed model.
Figure 7.
Components of the data acquisition layer.
4.3.2. Data Processing, Integration, and Storage Layer
The data processing, integration, and storage layer handles the optimal processing of data by performing data conversion and integration, data extraction and fusion, preliminary analytics, and storage of multisource data received from the data acquisition layer within a cloud-based database environment.
The acquired raw data are processed using various techniques, such as noise removal, anomaly detection, data cleaning, and normalization. ML techniques can be employed to assess data quality and accuracy, ensuring that the acquired data are reliable and free from anomalies and faults [37]. The robustness of algorithms used in these techniques is crucial for keeping smooth performance and functionality, irrespective of data volume or unexpected changes, such as incorrect inputs and data errors. Additionally, employing other relevant intelligent algorithms to analyze and explore data features is crucial in the whole framework when implemented.
Furthermore, data collected from real-time sensor-based monitoring, manual inspections, construction, and O&M activities—often stored in heterogeneous formats such as databases, documents, files, spreadsheets, and images [44]—must be transformed into standardized formats or data structures (e.g., ontologies) to enhance modeling and analytics and support further data manipulation.
The semantic-ontology-based approach is the most widely adopted method for modeling and storing asset data. These data structures are typically developed using the Web Ontology Language, which supports data description, integration, and extraction, thereby facilitating subsequent modeling, reasoning, and analysis. Moreover, semantic fusion facilitates the integration of heterogeneous data sources, yielding more comprehensive and accurate information to support decision-making during the O&M phase [44].
4.3.3. Data/Digital Modeling Layer
The data/digital modeling layer encompasses digital or virtual representations of corresponding physical assets or entities. As the core component of the DT virtual model, this layer receives processed data from the data processing, integration, and storage layer and organizes it into its respective data models. These models form the basis for executing various functionalities in the subsequent layer.
Representation models include the fundamental frameworks such as GIS, BIM, and CIM. Bridge DT models, reviewed in this context, consist of 3D surface models, simulation-based FEM models, data-driven surrogate models, and information management models. Additionally, semantic information models can be classified into rule update models, semantic reasoning models, knowledge retrieval models, and agent-based models. Finally, asset and other models encompass transportation models, mathematical models, asset information models, and agent-based models.
In practice, digital models are primarily based on BIM, GIS, or an integrated platform that combines both. In most cases, BIM represents the digital model of built assets, including information about their functional characteristics [37]. It serves as a core component of the DT, supporting a wide range of capabilities and functions. Semantic and comprehensive BIM models can be generated automatically from geometric data and may include the original geometry, current condition updates based on inspection data, and visualization of the monitored areas [9]. Additionally, BIM facilitates connections between construction processes, operations, and infrastructure management by providing predictability and simulation capabilities. Currently, DTs have surpassed BIM, which served as an essential tool for infrastructure informatization before DTs, by emphasizing the real-time nature of modeling to a greater extent by taking advantage of effectively integrating multi-source and multimodal observational data [54].
On the other hand, BIM supports the development of city-level information models, such as CIM, which functions as a decision support tool by integrating information models and smart technologies (e.g., GIS) at the urban scale [48,51]. All these models represent objects in multidimensional digital formats, emphasizing the built environment. However, their working mechanisms and functionalities differ significantly from one another [55]. Figure 8 illustrates the distinct differences between BIM, CIM, and DT, as well as their interrelationships for clarity.
Figure 8.
Comparison of BIM, CIM, and DT [55].
The CIM model shares similar features with BIM but operates on a city-wide scale. Both BIM and CIM require manual data integration methods and are not designed to describe, analyze live events, or develop responses to specific situations. While the construction of DTs can utilize similar reality capture techniques as BIM and CIM, their mechanisms and functionalities are distinct. DTs aim to facilitate innovative, data-driven approaches for planning, management, design, and operational practices within the built environment [55].
Meanwhile, for both planned and existing assets, particularly in scenarios involving construction planning, such as road widening or network expansion, transportation models and other relevant AI-based mathematical models can be applied. These models may include the trip end model, travel demand model, highway and public transport assignment models, variable demand model, and land use–transport interaction models [36].
The asset information model manages data related to equipment, personnel, and production processes associated with physical assets [51]. In the context of road infrastructure, data acquired through various methods—including road asset data, asset management data, and other relevant information—can be incorporated and stored within the asset information model. These models and datasets are utilized in the data analytics/application layer to support insight generation and facilitate optimal decision-making. To represent structural assets such as bridges, a range of specialized models is employed across the asset life cycle. These include 3D surface models (e.g., geometry, condition, spatial data), simulation-based FEM models (e.g., geometric details, material properties), data-driven models (e.g., asset behavior), and information management models (e.g., design and construction data) [39].
The Semantic Web is one of the most widely adopted technologies in road infrastructure asset management. BIM information can be represented using semantic networks or knowledge graphs, which convert asset life cycle data into a machine-readable format [42]. Semantic information-related models offer robust capabilities for knowledge organization and retrieval, rule updating, inferencing, querying, and diagnostics, thereby enhancing the decision-making process.
4.3.4. Data Analytics/Application Layer
The data analytics/application layer facilitates various analysis, simulation, and management capabilities, leveraging the data models generated by the data modeling layer and the processed data received from the data processing layer. This layer supports the needs of decision-makers, such as users and stakeholders. In the existing literature, these capabilities are often categorized under the data analytics or service/application layers.
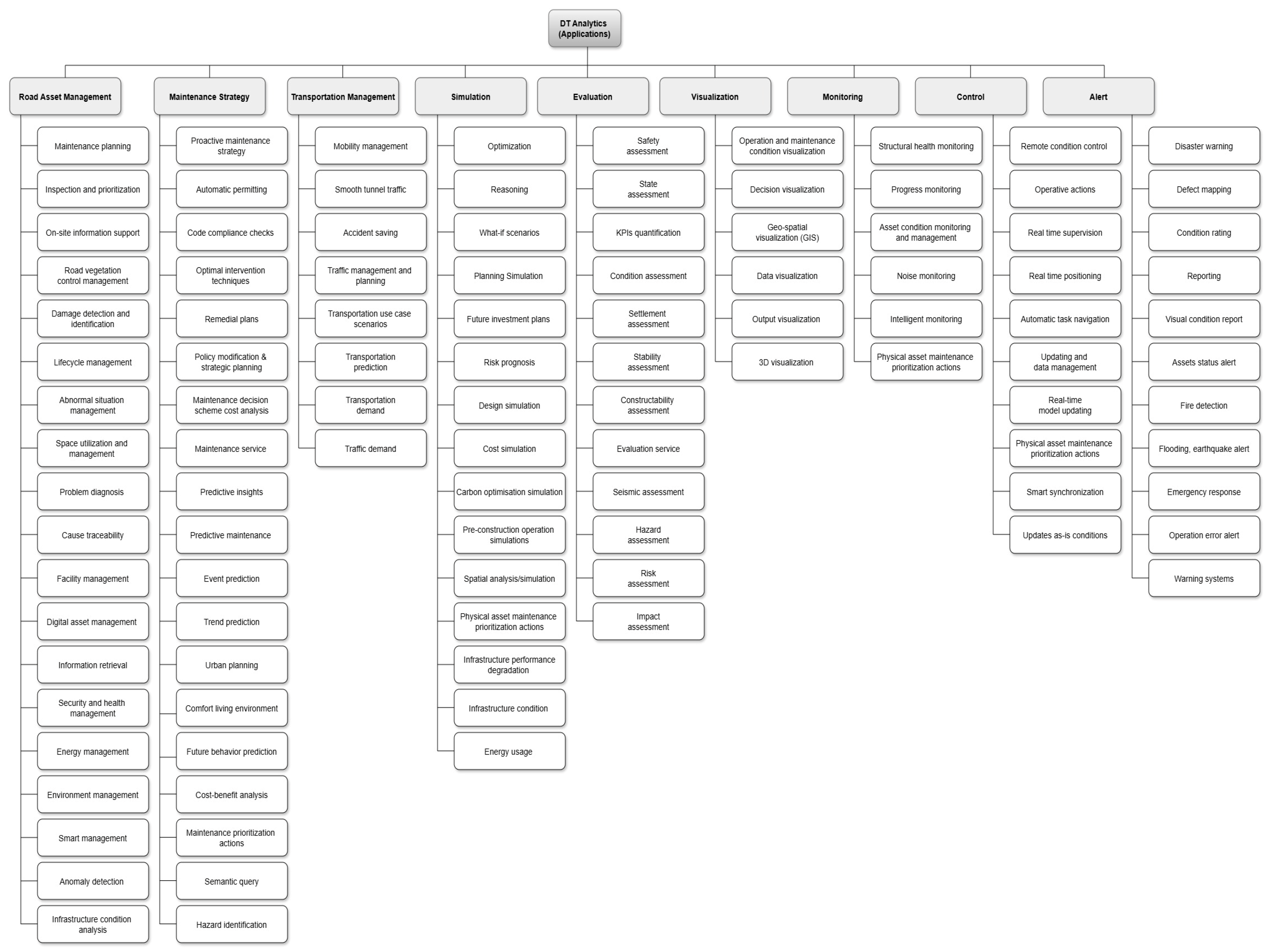
In the proposed model, this layer serves as a critical analytical foundation for the service layer, where various functions are accessible through UIs or other application platforms. The functionalities provided by the data analytics layer span multiple domains, including road asset management, maintenance strategies, transportation management, simulation, evaluation and assessment, visualization, monitoring, control, and alert systems. These functions are further classified into specific applications, as illustrated in Figure 9. The applications are categorized by their primary functionalities based on shared characteristics. These groupings are derived from both the reviewed literature and the current range of applications observed in road infrastructure systems.
Figure 9.
Functional components of the data analytics/application layer.
The road asset management category includes most applications within this layer, such as maintenance planning, inspection, prioritization, and on-site information support. These applications represent case-specific implementations of DT in road asset management. In contrast, the maintenance strategy category focuses on planning aspects, including identifying and analyzing maintenance activities such as proactive maintenance strategies, optimal intervention planning, and remedial plans.
The transportation management category involves transportation and traffic-related services, including mobility analysis, accident management, traffic management, and transportation demand forecasting. The simulation category includes applications such as optimization, reasoning, “what-if” scenario analysis, investment planning, and cost evaluation, all of which provide insights into how assets might perform or change under various conditions, either with or without intervention.
Evaluation involves assessing various infrastructure aspects, including safety, condition, structural settlement and stability, as well as seismic and hazard assessments. These assessments are critical for ensuring proper and efficient infrastructure management. Visualization provides analytical outputs in required formats, such as 2D or 3D visual representations or GIS- or BIM-based displays of O&M conditions and decisions. Monitoring, one of the key applications of road DTs, addresses structural and asset health, construction progress, and environmental factors such as noise levels.
The control category encompasses functionalities related to asset control and actuation through DTs, including remote asset control, operational actions, real-time oversight, and positioning. Lastly, the alert category includes functions, such as disaster warnings, defect mapping, asset condition and status alerts, and notifications regarding hazards like fire or flooding, primarily aimed at ensuring asset safety.
4.3.5. Users/User Interface Layer
The users/UI layer enables users to interact directly with the DT to address their management and decision-making needs. Depending on their specific requirements, users can execute various analyses and simulations through functions such as data input, querying, visualization, control, and monitoring.
The full range of capabilities provided by the data analytics/application layer, including road asset management, maintenance strategy, transportation management, simulation, evaluation, visualization, monitoring, and control (Figure 9), can be accessed through user-friendly interfaces supported by advanced tools. These interfaces may be provided via online web portals, desktop applications, mobile applications or platforms, APIs, or immersive environments such as VR/AR/MR or extended reality (XR), which integrates all these technologies. Additionally, automated dashboards featuring GIS-based visualization can deliver results in various formats, including interactive maps, schematic diagrams, tables, charts, and other visualization methods, enabling users to gain insights from the DT system [35,37]. Cross-platform game engines, such as Unreal Engine and Unity, can also be used to visualize 3D models and facilitate information interoperability [32,40].
5. Comparison Between the Proposed DT Framework and the ISO 23247-2 DT Reference Model for Manufacturing
This section compares the proposed DT framework with the ISO 23247-2 DT reference framework for manufacturing to facilitate a clearer understanding of the proposed model and encourage its adoption by researchers and practitioners (Figure 10). As previously mentioned, the manufacturing reference model comprises four domains: the OMD (e.g., assets), device communication (data collection and device control), DT, and users.
Figure 10.
Comparison between the proposed model and the ISO 23247-2 DT framework.
The first domain, OMD, lies outside the DT framework and provides the DT with information regarding physical assets, such as personnel, equipment, materials, processes, products, facilities, and the environment. The OMD is monitored and controlled through the device communication domain.
In the proposed model, the data acquisition and transmission layer performs a role similar to that of the OMD and the data collection sub-domain in the manufacturing framework. This layer provides the DT with context-specific data from physical assets—such as roads, bridges, or tunnels—whether they are in as-built or as-planned conditions (Figure 6 and Figure 7). Furthermore, similar to the OMD, contextual data may be derived from sources such as workers, machines, materials, and smart work environments, as demonstrated in smart construction applications [52]. The acquired data are then transmitted to the data processing, integration, and storage layer for further processing.
In the manufacturing framework, the device communication domain obtains data from physical assets through its data collection functionality and performs the control and actuation of devices within the OME. Therefore, this domain achieves synchronization between the OMEs and their corresponding DTs. Conversely, in the proposed model, asset or device control is executed through the data analytics/application layer.
The data processing, integration, and storage layer receives asset data from the data acquisition layer and processes the raw data for further refinement, categorization, and modeling within the data modeling layer. It functions as an intermediary linking road assets to their DT counterparts. Given its primary functions, this layer corresponds closely to the data pre-processing functional entity (FE) within the data collection sub-domain of the manufacturing framework, where activities such as data filtering and aggregation occur.
The DT domain is the core of the manufacturing framework and governs the overall operation of the DT. It provides a virtual representation of the OMEs within the DT and hosts various applications and services, which are organized into three main sub-domains: O&M, application and service, and resource access and interchange.
The O&M sub-domain contains information about the OME and includes digital modeling, presentation and representation, maintenance, and synchronization of FEs. The application and service sub-domain consists of simulation, analytic service, reporting, and application support FEs. The resource access and interchange sub-domain facilitates information exchange between the DT core and the user domain, providing functions such as interoperability support, access control, plug-and-play support, and peer interface.
In the proposed model, the data/digital modeling layer corresponds to the O&M sub-domain. Specifically, this layer contains digital representations of physical assets or entities, which are categorized and stored within corresponding data models based on their characteristics. It primarily represents information related to physical assets, including geometric properties, behaviors, characteristics, and attributes, similar to the digital modeling FE in the manufacturing framework. Therefore, the models within the data/digital modeling layer align with the digital modeling FE and encompass various types, such as GIS, BIM, and CIM, as illustrated in Figure 6.
The data analytics/application layer in the proposed model offers a range of functionalities, including road asset management, maintenance strategy, transportation management, simulation, evaluation and assessment, visualization, monitoring, control, and alert functions (Figure 6 and Figure 9). These functionalities generally align with the roles of the FEs within the O&M and application and service sub-domains of the manufacturing framework. Table 6 compares these functionalities, with the data analytics/application layer denoted as “DA” and the data/digital modeling layer as “DM.” This comparison is based on the definitions of each FE in the manufacturing and proposed models, with specific components illustrated in Figure 9.
Table 6.
Comparison between the main functional elements of the ISO 23247-2 reference model and the proposed model.
However, not all of the features and functionalities of the proposed model correspond directly to those of the manufacturing model. This comparison aims to facilitate a clearer understanding of the proposed model, especially for readers already familiar with the ISO 23247-2 DT reference model.
This study presented results from a functional modeling perspective rather than a procedural or process modeling standpoint. Accordingly, Table 6 includes only the currently relevant functional elements for comparison. Future studies can thus focus on the internal FEs of DTs, specifically those already identified within the manufacturing framework, such as the resource access and interchange sub-domain and the cross-system sub-domain, which provide common functionalities like data translation, assurance, and security support.
Lastly, the user domain in ISO 23247-2 hosts applications and services that support the analysis and utilization of DT models by both humans and machines. This domain facilitates HMI, where users can include humans, devices, applications, or systems that utilize DT applications and services. Specifically, when users are using existing enterprise applications, they may appear as a manufacturing execution system, an enterprise resource planning system, or other DTs.
The service/UI layer of the proposed model enables users to interact with DTs through functionalities such as data input, control, asset monitoring, and DT management. These interactions can be carried out via various platforms, including web portals, desktop and mobile applications, or in individual or mixed forms of VR/AR/MR/XR. Thus, similar to ISO 23247-2, this layer supports diverse analyses and simulations to inform decision-making processes. Furthermore, consistent with the manufacturing framework, users can be systems and machines, not only humans, depending on the implementation purposes.
6. Implementation Scenario—Case Study
This section aims to demonstrate how the proposed DT framework for road infrastructure management functions, specifically for bridges. Every country establishes an organization or agency responsible for coordinating activities related to road infrastructure management to ensure proper maintenance and prevent deterioration of road conditions. Road management systems can be implemented to effectively address these needs and manage public assets efficiently. Bridge management systems (BMS) are a key component of such systems, and a typical BMS includes inspection, structural health monitoring, and rehabilitation. However, several challenges currently faced by BMS are outlined below [56]:
- Lack of standardization in bridge infrastructure management;
- Absence of geometric representation of bridges within BMS;
- Continued reliance on traditional paper-based methods for maintenance activities;
- Limited remote or online access to BMS, primarily restricted to desktop computers;
- Lack of a whole lifecycle-based information management approach for bridges;
- Insufficient automated bridge assessments utilizing AI, BIM, and FEM models and GIS.
Figure 11 illustrates a typical workflow for bridge management activities encompassed by BMS. This workflow begins with data collection and inspection, progressing through condition assessment, prediction, and budget allocation and planning, ultimately leading to decision-making in bridge management.
Figure 11.
General workflow of BMS based on [56].
This case study will illustrate how these fundamental steps can be integrated into the proposed DT road management framework to address the identified issues. The implementation is structured through five proposed layers, and Figure 12 demonstrates the application of the bridge DT framework with brief names for each layer.
Figure 12.
The implementation of the road management DT framework for BMS.
- (1)
- Data acquisition and transmission layer
Bridges are the primary data source and service object for BMS, as well as for road bridge DTs. In this case, the main objective is to support decision-making in bridge management by prioritizing and comparing various maintenance alternatives for optimal budget allocation and planning. This process involves predicting the future condition of bridges based on the assessment of their current state and modeling bridge degradation. Furthermore, additional functions offered by DTs can be integrated to address the challenges faced by BMS.
Generally, bridges consist of multiple elements categorized into superstructure and substructure. These categories can be further broken down into sub-units and sub-parts (e.g., towers, beams, piers, decks, cables) depending on the maintenance goals. For superstructure maintenance, inventory and condition data related to the bridge deck (slab), pavement, girders, or beams can be collected. This entails gathering relevant inventory data (sub-units) and condition data, particularly bridge monitoring data, which includes stress and strain measurements, cracks, and corrosion assessments. Additionally, traffic information and other relevant data, such as temperature, wind speed, direction, and extreme weather conditions, can be collected.
Traditionally, inspections heavily rely on the experience of inspectors, with condition evaluations performed using various tools. Most inspections involve site visits and visual checks. The inspection and data collection processes may still utilize a paper-based approach, which hampers efficient maintenance activities. However, employing DTs within this framework allows for a more efficient data acquisition and transmission process. This layer gathers real-time data from bridge infrastructures through IoT devices, embedded sensors, and mobile sensors, including versatile robots and UAVs, alongside necessary manual surveying and inspection efforts.
All collected data can be categorized into five classifications: road asset data (main facilities, such as bridges and related objects); asset management data, including bridge monitoring data like stress, strain, cracks, and corrosion; supplementary data, such as periodic survey records, maintenance records, and the geographic location of defects along with their relevant surrounding assets; knowledge data, including maintenance requirements and standards, bridge operational needs, budgets, and constraints; and general data like bridge traffic loads, road network sections, relevant statistics, and weather data. These data are collected in a spatial context, linked with their geographic locations and semantic relationships.
- (2)
- Data processing, integration, and storage layer
The data processing layer handles the information collected through the data acquisition layer from various sources. These collected data can exist in different formats, including databases, documents, files, spreadsheets, and images, depending on their characteristics. For instance, data from real-time sensors may be in image or video formats, while periodic survey records, maintenance records, and operational records are often stored in document files.
Location information for defects or related assets may be stored in geospatial data formats. Knowledge data, which include maintenance requirements, relevant standards, operational needs, budgets, and constraints, can typically be found in spreadsheets or document files. Bridge traffic loads might be recorded in log files, while weather-related data, such as temperature, wind speed, wind direction, and extreme weather conditions, will be in their respective formats.
The acquired raw data undergo processing using relevant techniques like machine learning for noise removal, anomaly detection, and data cleaning. This processing ensures data quality and accuracy, allowing the collected data to be further analyzed while remaining free from various defects. Additionally, data from multiple sources can be integrated into the DT data structure, such as ontologies, to enhance modeling and analytics capabilities. After these procedures, the collected data are converted into a standardized format to facilitate further analysis.
- (3)
- Data/digital modeling layer
This layer as the core layer of the DT model receives processed data from the data processing, integration, and storage layer. It organizes these data into the appropriate data models, such as representation models, bridge models, semantic models, and asset data models. For example, a BIM can be automatically generated from geometric data, incorporating the original geometry as well as current condition updates based on inspection data. Since the BMS does not currently include the geometric representation of bridges, integrating BIM models into this system will provide a comprehensive, accurate, and advanced virtual representation [56].
Additionally, bridge DT models—including 3D surface models, simulation-based FEM models, data-driven surrogate models, and information management models—are created and updated using the processed data from the previous layer. These models help determine the actual state of the bridge surface, assess the structural condition, the bridge’s history, and make predictions about its future state [42].
Road asset data, asset management data, and other relevant information are stored within the asset and other models category. When the data are processed as semantic data, such as ontologies in the processing layer, they can be represented in semantic models. These include rule update models, semantic reasoning models, and knowledge retrieval models.
- (4)
- Data analytics/application layer
In this layer, road asset management analytics provides valuable information regarding bridge conditions, maintenance planning and prioritization, and decision-making support. The maintenance strategy category offers functions such as predictive insights, enabling the forecasting of future asset conditions, as well as the prioritization of maintenance actions by comparing various maintenance options.
Transportation management functionalities, including traffic management and planning, deliver traffic-related services such as traffic adjustments and other necessary interventions. Bridge degradation modeling can be facilitated through the infrastructure performance degradation function within the simulation category. Information stored in the asset information model, such as monitoring data on bridges (e.g., stress, strain, cracks, and corrosion), can be utilized. Additionally, sub-functions such as asset optimization, risk prognosis, and cost simulation can be performed.
The evaluation category is the most critical functional aspect of this layer, focusing on assessing various aspects of bridge infrastructure. In our case, this includes evaluating features related to bridge conditions, such as strength, durability, and damage. Sub-functions within the evaluation category, like state assessment, condition assessment, and safety assessment, can be leveraged.
Asset conditions can be visualized in both 2D and 3D formats, potentially within a GIS environment or through BIM representations. Functions in the monitoring category support the ongoing assessment of bridge conditions by gathering data on stress, strain, cracks, and corrosion. The control category functionalities allow for the operation and management of bridge assets through DTs, remote operation control, data collection, real-time monitoring, and synchronization between DTs and the current condition of the assets. Lastly, the alert category functionalities assist in reporting analysis results and managing emergencies related to bridges, such as disaster warnings, extreme weather, asset condition alerts, and warnings for fire or flooding, all aimed at enhancing safety.
- (5)
- Users/User interface layer
The user interface layer allows users to access and interact with the DT to manage road assets and gain insights for informed decision-making. Users can access the DT platform and utilize various functionalities within the data analytics application layer. This includes data analytics functions such as road asset management, maintenance strategy, transportation management, and simulation. These tasks can be performed through web portals, desktop applications, mobile applications, or other platforms.
Within this framework, bridge managers can input the necessary data or parameters required for operating or maintaining physical bridges via web (desktop) or mobile applications. As a result, users receive recommendations, actionable insights, or decisions regarding the parameters needed for optimal asset operation. At this stage, users can control (send parameters) and supervise bridge assets through data analytics and the application layer, or directly from the service layer. Controlling operations on the bridges may involve actions such as activating or deactivating maintenance equipment, monitoring devices, or addressing emergency alerts. It is vital for responsible parties to take appropriate action at the right time—whether online or offline—to prevent issues from worsening. Additionally, users have the option to manage and supervise overall asset operations directly, without adjustments from the data analytics layer, leading to direct actuation and decision-making regarding the bridge asset.
For fault diagnosis when monitoring bridge assets, if there are no predefined facts about a defect, expert knowledge can be utilized (or added) to facilitate continuous monitoring. Users can also make queries, run simulations, visualize data, and perform monitoring to obtain initial insights from the DT platform. Data visualization may include bridge condition information, ratings, monitoring data, stress and strain metrics, assessments of cracks and corrosion, degradation and damage evaluation, resource availability, and utilization, as well as maintenance processes and operations. These data can be presented in 2D or 3D environments, dashboards, tables, and charts. At a more advanced level, immersive environments such as VR, AR, MR, or XR can be integrated to enhance user experience and data interaction.
7. Discussion and Conclusions
DT technology is an emerging concept that is becoming indispensable in road infrastructure management owing to its capabilities and potential. To fully harness and systematically apply DT technology within the industry, a formalized approach must be adopted. The ISO 23247 manufacturing DT standard is one of the most commonly referred standards, consisting of four parts, with Part 2: Reference Architecture being most relevant to this study. Although this standard can serve as a reference for the AEC industry until dedicated standards are developed for the built environment, its applicability is limited due to its primary focus on the manufacturing domain. Additionally, the inherent complexity of the AEC industry, characterized by multiple stakeholders and a rapidly evolving technology-driven environment, further limits its direct adoption. Nevertheless, several studies have cited and applied the ISO 23247-2 DT framework—i.e., reference architecture within the road infrastructure domain.
Many researchers and scholars have also proposed their own DT framework models, often drawing from existing frameworks in manufacturing and other relevant sources. As no widely accepted standards or reference models currently exist for DT in the road infrastructure industry, particularly from a road management perspective, this research aimed to explore how existing studies address DT framework models and their proposed frameworks. To achieve this, we adopted a bottom-up approach, thoroughly examining literature related to the road infrastructure domain, including road infrastructure network management, road bridges, road tunnels, and other civil infrastructures and urban DTs. Consequently, we identified relevant DT layer structures and their key components and selected a total of 26 studies employing a DT layered approach, specifically frameworks and/or reference models in the areas of road infrastructure (eight papers), bridges (six papers), tunnels (five papers), and other civil infrastructures and urban DTs (seven papers), based on their alignment with the objectives of this study.
We defined the DT layers by comparing and analyzing their definitions and functionalities across the selected studies. Based on this analysis, we derived and proposed five DT layers: the data acquisition and transmission layer; the data processing, integration, and storage layer; the data/digital modeling layer; data analytics/application layer; and the users/UI layer. Thus, this study presented the DT framework and its main components from a functional perspective, focusing on identifying and visualizing key DT functionalities derived from selected studies to inform future applications. Therefore, defining common DT layers is essential to developing a comprehensive DT framework for managing road infrastructure which could also serve as integrated network-level management of road assets.
Furthermore, we compared the proposed framework with the ISO 23247-2 DT manufacturing framework (reference architecture) to enhance understanding and facilitate its practical application in the development of road DTs. In addition, the implementation scenario is discussed as a case study, illustrating how the proposed DT framework can be applied to the BMS to address existing challenges and enhance future (potential) applications. DTs and frameworks like the one proposed in this study are expected to significantly contribute to the development and application of intelligent transportation systems, especially with the rise of autonomous vehicles. They provide intelligent infrastructures that serve as foundational elements for these systems. Furthermore, this framework could facilitate the integration of smart infrastructures to develop smart cities.
The proposed DT framework can be adopted for various road infrastructure DT applications throughout the asset lifecycle, guiding future DT applications in the industry and supporting standardization efforts within the domain. In most cases, standards should be adaptable to specific situations, accommodating the particular needs of stakeholders and users. Similarly, not all features presented in this study, particularly the functional elements within the data analytics/application layer, must be implemented. Thus, only features relevant to a specific use case should be adopted, as this study primarily aims to demonstrate the overall functional scope identified through the literature review.
Overall, this study contributes to the development of a DT framework for road infrastructure management, addresses emerging needs in the sector, and offers insights for the future development of standards in both the built environment and the AEC industry. Furthermore, researchers and practitioners can use this study as reference material, similar to a concise reference model dictionary or thesaurus, when selecting or comparing implementation frameworks and models.
This study is limited to a few selected papers (a total of 26) in the road infrastructure management domain. Future studies could undertake a more comprehensive and expanded review, incorporating all of the relevant literature in this domain. Additionally, future developments may include collecting opinions and evidence from practitioners, researchers, and industries to improve relevance and findings.
Such efforts could contribute to the development of a knowledge repository or organizational system, where various layers with similar features or meanings can be automatically generalized or integrated based on their semantics. Thus, all of these are essential for further developing an inclusive DT framework for city-level integration and the management of road assets and for delivering requirements in the domain to support future standardization efforts.
Moreover, this study introduced a conceptual DT framework for road infrastructure management that needs to be implemented in real-world scenarios to test its functionality and adaptability. We presented one potential implementation case focusing on bridge management, and we anticipate that more in-depth insights will emerge after a practical implementation. Additionally, other asset management areas, such as road pavement or tunnel management, should also be considered.
Furthermore, there is potential to extend this framework to multimodal transportation networks, including railways, waterways, and possibly airways, to create an ecosystem of interconnected DTs. Future studies can build on the proposed framework to address these challenges. Lastly, as the application areas expand, issues related to scalability, such as handling big data, computational performance, and network security, must also be addressed.
Author Contributions
Conceptualization, methodology, investigation, data curation, writing—original draft preparation, M.B.; writing—review and editing, M.B., S.S. and W.L.; visualization, M.B.; project administration, M.B. and S.S.; funding acquisition, W.L. All authors have read and agreed to the published version of the manuscript.
Funding
This research was supported by the National Research Foundation of Korea (RS-2021-NR060108), the Korea Institute of Energy Technology Evaluation and Planning (KETEP), and the Ministry of Trade, Industry, and Energy (MOTIE) of the Republic of Korea (No. RS-2022-KP002719).
Institutional Review Board Statement
Not applicable.
Data Availability Statement
Data are contained within the article.
Conflicts of Interest
The authors declare no conflicts of interest.
References
- Fortune Business Insights. Digital Twin Market. Available online: https://www.fortunebusinessinsights.com/digital-twin-market-106246 (accessed on 8 February 2025).
- Roots Analysis. Digital Twin Market. Available online: https://www.rootsanalysis.com/reports/digital-twins-market.html (accessed on 8 February 2025).
- Nour El-Din, M.; Pereira, P.F.; Poças Martins, J.; Ramos, N.M.M. Digital Twins for Construction Assets Using BIM Standard Specifications. Buildings 2022, 12, 2155. [Google Scholar] [CrossRef]
- Pregnolato, M.; Gunner, S.; Voyagaki, E.; De Risi, R.; Carhart, N.; Gavriel, G.; Tully, P.; Tryfonas, T.; Macdonald, J.; Taylor, C. Towards Civil Engineering 4.0: Concept, workflow and application of Digital Twins for existing infrastructure. Autom. Constr. 2022, 141, 104421. [Google Scholar] [CrossRef]
- Singh, M.; Fuenmayor, E.; Hinchy, E.P.; Qiao, Y.; Murray, N.; Devine, D. Digital Twin: Origin to Future. Appl. Syst. Innov. 2021, 4, 36. [Google Scholar] [CrossRef]
- Shahzad, M.; Shafiq, M.T.; Douglas, D.; Kassem, M. Digital Twins in Built Environments: An Investigation of the Characteristics, Applications, and Challenges. Buildings 2022, 12, 120. [Google Scholar] [CrossRef]
- Mousavi, Y.; Gharineiat, Z.; Karimi, A.A.; McDougall, K.; Rossi, A.; Gonizzi Barsanti, S. Digital Twin Technology in Built Environment: A Review of Applications, Capabilities and Challenges. Smart Cities 2024, 7, 2594–2615. [Google Scholar] [CrossRef]
- Fuller, A.; Fan, Z.; Day, C.; Barlow, C. Digital Twin: Enabling Technologies, Challenges and Open Research. IEEE Access 2020, 8, 2998358. [Google Scholar] [CrossRef]
- Hosamo, H.H.; Hosamo, M.H. Digital Twin Technology for Bridge Maintenance using 3D Laser Scanning: A Review. Adv. Civ. Eng. 2022, 2022, 2194949. [Google Scholar] [CrossRef]
- Centre for Data Leadership. Data Leadership Guidance Note; Smart Cities Council: Australia; New Zealand, 2020. [Google Scholar]
- Standards Australia. Data and Digital Standards Landscape. Available online: https://www.standards.org.au/documents/data-digital-standards-landscape (accessed on 12 December 2024).
- Voas, J.; Mell, P.; Piroumian, V. Considerations for Digital Twin Technology and Emerging Standards-Draft NISTIR 8356. Available online: https://csrc.nist.gov/Pubs/ir/8356/IPD (accessed on 20 March 2025).
- Wang, K.; Wang, Y.; Li, Y.; Fan, X.; Xiao, S.; Hu, L. A review of the technology standards for enabling digital twin. Digit. Twin. 2022, 2, 4. [Google Scholar] [CrossRef]
- Brilakis, I.; Fischer, H.; Fellow, S. Built Environment Digital Twinning; Technical University of Munich: Munich, Germany, 2019; Available online: https://publications.cms.bgu.tum.de/reports/2020_Brilakis_BuiltEnvDT.pdf (accessed on 1 November 2024).
- Segovia, M.; Garcia-Alfaro, J. Design, Modeling and Implementation of Digital Twins. Sensors 2022, 22, 5396. [Google Scholar] [CrossRef]
- Australasian BIM Advisory Board. Digital Twins: An ABAB Position Paper. Available online: https://www.abab.net.au/wp-content/uploads/2021/01/ABAB-Digital-Twins-Position-Paper-Web-210118.pdf (accessed on 8 November 2024).
- Smart Cities Council, Digital Twin Hub. Digital Twin for All the Australia|New Zealand Digital Twin Blueprint; The Smart Cities Council: Australia; New Zealand, 2021. [Google Scholar]
- Standards Australia. Digital Twin White Paper. Available online: https://www.standards.org.au/documents/digital-twin-white-paper (accessed on 18 December 2024).
- Centre for Digital Built Britain. Gemini Papers: What Are Connected Digital Twins? Available online: https://www.cdbb.cam.ac.uk/files/gemini_papers_-_what_are_connected_digital_twins.pdf (accessed on 25 October 2024).
- da Rocha, H.; Pereira, J.; Abrishambaf, R.; Espirito Santo, A. An Interoperable Digital Twin with the IEEE 1451 Standards. Sensors 2022, 22, 7590. [Google Scholar] [CrossRef]
- Flamigni, F.; Pileggi, P.; Barrowclough, O.; Haenisch, J. First Report on Standards Relevant for Digital Twins. Available online: https://ec.europa.eu/research/participants/documents/downloadPublic?documentIds=080166e5dab9d442&appId=PPGMS (accessed on 10 December 2024).
- ISO/IEC AWI 30173; Digital Twin—Concepts and Terminology. International Organization for Standardization: Geneva, Switzerland, 2023. Available online: https://www.iso.org/standard/81442.html (accessed on 10 December 2024).
- ISO/IEC AWI 30172; Digital Twin—Internet of Things (loT)-Digital Twin-Use Cases. International Organization for Standardization: Geneva, Switzerland, 2023. Available online: https://www.iso.org/standard/81578.html (accessed on 10 December 2024).
- ISO/FDIS 23247-2; ISO 23247-2:2021(en) Automation Systems and Integration—Digital Twin Framework for Manufacturing-Part 2: Reference Architecture. International Organization for Standardization: Geneva, Switzerland, 2021. Available online: https://www.iso.org/obp/ui/#iso:std:iso:23247:-2:ed-1:v1:en (accessed on 10 October 2024).
- Shao, G.; Frechette, S.P.; Srinivasan, V. An analysis of the new iso 23247 series of standards on digital twin framework for manufacturing. In Proceedings of the ASME 2023 Manufacturing Science and Engineering Conference MSEC2023, New Brunswick, NJ, USA, 12–16 June 2023; pp. 1–10. [Google Scholar]
- Davila Delgado, J.M.; Oyedele, L. Digital Twins for the built environment: Learning from conceptual and process models in manufacturing. Adv. Eng. Inform. 2021, 49, 101332. [Google Scholar] [CrossRef]
- Steinmetz, C.; Schroeder, G.N.; Rodrigues, R.N.; Rettberg, A.; Pereira, C.E. Key-components for digital twin modeling with granularity: Use case car-as-a-service. IEEE Trans. Emerg. Top. Comput. 2021, 10, 23–33. [Google Scholar] [CrossRef]
- Lu, Q.; Xie, X.; Heaton, J.; Parlikad, A.K.; Schooling, J. From BIM towards digital twin: Strategy and future development for smart asset management. In Service Oriented, Holonic and Multi-Agent Manufacturing Systems for Industry of the Future: Proceedings of SOHOMA 2019; Springer: Cham, Switzerland, 2020; pp. 392–404. [Google Scholar]
- Chang, X.; Zhang, R.; Mao, J.; Fu, Y. Digital Twins in Transportation Infrastructure: An Investigation of the Key Enabling Technologies, Applications, and Challenges. IEEE Trans. Intell. Transp. Syst. 2024, 25, 6449–6471. [Google Scholar] [CrossRef]
- Buuveibaatar, M.; Lee, K.; Lee, W. Development of a Conceptual Data Model for 3D Geospatial Road Management Based on LandInfra Standard: A Case Study of Korea. ISPRS Int. J. Geo-Inf. 2022, 11, 316. [Google Scholar] [CrossRef]
- Buuveibaatar, M.; Kim, M.G.; Shin, S.P. Towards application of landinfra standard for highway management in Korea. Int. Arch. Photogramm. Remote Sens. Spat. Inf. Sci. 2020, 43, 435–439. [Google Scholar] [CrossRef]
- Consilvio, A.; Hernández, J.S.; Chen, W.; Brilakis, I.; Bartoccini, L.; Di Gennaro, F.; van Welie, M. Towards a digital twin-based intelligent decision support for road maintenance. In Proceedings of the AIIT 3rd International Conference on Transport Infrastructure and Systems (TIS ROMA 2022), Rome, Italy, 15–16 September 2022. [Google Scholar] [CrossRef]
- Lu, L.; Yin, M.; Xie, Y.; Pan, Y.; Wang, M.; Brilakis, I. Development of A Trustworthy AI-supported Digital Twin Framework for Road Operation and Maintenance. Smart Constr. 2025, 2, 0001. [Google Scholar] [CrossRef]
- Shen, K.; Wang, H. Development of high-efficient asphalt pavement modeling software for digital twin of road infrastructure. Adv. Eng. Softw. 2024, 198, 103786. [Google Scholar] [CrossRef]
- Ugliotti, F.M.; Osello, A.; Daud, M.; Yilmaz, O.O. Enhancing Risk Analysis toward a Landscape Digital Twin Framework: A Multi-Hazard Approach in the Context of a Socio-Economic Perspective. Sustainability 2023, 15, 12429. [Google Scholar] [CrossRef]
- Buuveibaatar, M.; Brilakis, I.; Peck, M.; Economides, G.; Lee, W. A Conceptual Framework for Planning Road Digital Twins. Buildings 2025, 15, 316. [Google Scholar] [CrossRef]
- Hakimi, O.; Liu, H.; Abudayyeh, O.; Houshyar, A.; Almatared, M.; Alhawiti, A. Data Fusion for Smart Civil Infrastructure Management: A Conceptual Digital Twin Framework. Buildings 2023, 13, 2725. [Google Scholar] [CrossRef]
- Sanfilippo, F.; Thorstensen, R.T.; Jha, A.; Jiang, Z.; Robbersmyr, K.G. A perspective review on digital twins for roads, bridges, and civil infrastructures. In Proceedings of the 2022 International Conference on Electrical, Computer, Communications and Mechatronics Engineering (ICECCME 2022), Malé, Maldives, 16–18 November 2022; IEEE: New York City, NY, USA, 2024; pp. 1–6. [Google Scholar]
- Mousavi, V.; Rashidi, M.; Mohammadi, M.; Samali, B. Evolution of Digital Twin Frameworks in Bridge Management: Review and Future Directions. Remote Sens. 2024, 16, 1887. [Google Scholar] [CrossRef]
- Nguyen, D.C.; Kang, M.U.; Jang, D.H.; Shim, C.S. Developing mixed reality-based digital twin model for bridge maintenance system. In Proceedings of the 22nd International Conference on Construction Applications of Virtual Reality (CONVR 2022), Seoul, Republic of Korea, 16–19 November 2022. [Google Scholar]
- Gao, Y.; Li, H.; Xiong, G.; Song, H. AIoT-informed digital twin communication for bridge maintenance. Autom. Constr. 2023, 150, 104835. [Google Scholar] [CrossRef]
- Honghong, S.; Gang, Y.; Haijiang, L.; Tian, Z.; Annan, J. Digital twin enhanced BIM to shape full life cycle digital transformation for bridge engineering. Autom. Constr. 2023, 147, 104736. [Google Scholar] [CrossRef]
- Wu, Z.; Chang, Y.; Li, Q.; Cai, R. A novel method for tunnel digital twin construction and virtual-real fusion application. Electronics 2022, 11, 1413. [Google Scholar] [CrossRef]
- Yu, G.; Wang, Y.; Mao, Z.; Hu, M.; Sugumaran, V.; Wang, Y.K. A digital twin-based decision analysis framework for operation and maintenance of tunnels. Tunn. Undergr. Sp. Technol. Inc. Trenchless Technol. 2021, 116, 104125. [Google Scholar] [CrossRef]
- Lee, J.; Lee, Y.; Hong, C. Development of Geospatial Data Acquisition, Modeling, and Service Technology for Digital Twin Implementation of Underground Utility Tunnel. Appl. Sci. 2023, 13, 4343. [Google Scholar] [CrossRef]
- Dimitrova, V.; Mehmood, M.O.; Thakker, D.; Sage-Vallier, B.; Valdes, J.; Cohn, A.G. An ontological approach for pathology assessment and diagnosis of tunnels. Eng. Appl. Artif. Intell. 2020, 90, 103450. [Google Scholar] [CrossRef]
- Hu, M.; Liu, Y.; Sugumaran, V.; Liu, B.; Du, J. Automated structural defects diagnosis in underground transportation tunnels using semantic technologies. Autom. Constr. 2019, 107, 102929. [Google Scholar] [CrossRef]
- Lu, Q.; Parlikad, A.K.; Woodall, P.; Don Ranasinghe, G.; Xie, X.; Liang, Z.; Konstantinou, E.; Heaton, J.; Schooling, J. Developing a Digital Twin at Building and City Levels: Case Study of West Cambridge Campus. J. Manag. Eng. 2020, 36, 1943–5479. [Google Scholar] [CrossRef]
- Ferré-Bigorra, J.; Casals, M.; Gangolells, M. The Adoption of Urban Digital Twins. Cities 2022, 131, 103905. [Google Scholar] [CrossRef]
- Babanagar, N.; Sheil, B.; Ninić, J.; Zhang, Q.; Hardy, S. Digital twins for urban underground space. Tunn. Undergr. Sp. Technol. Inc. Trenchless Technol. 2025, 155, 106140. [Google Scholar] [CrossRef]
- Cheng, R.; Hou, L.; Xu, S. A Review of Digital Twin Applications in Civil and Infrastructure Emergency Management. Buildings 2023, 13, 1143. [Google Scholar] [CrossRef]
- Jiang, Y.; Su, S.; Zhao, S.; Zhong, R.Y.; Qiu, W.; Skibniewski, M.J.; Brilakis, I.; Huang, G.Q. Digital twin-enabled synchronized construction management: A roadmap from construction 4.0 towards future prospect. Dev. Built Environ. 2024, 19, 100512. [Google Scholar] [CrossRef]
- Van Dinter, R.; Tekinerdogan, B.; Catal, C. Reference architecture for digital twin-based predictive maintenance systems. Comput. Ind. Eng. 2023, 177, 109099. [Google Scholar] [CrossRef]
- Zhao, H.; Zhang, X.; Ding, Y.; Guo, T.; Li, A.; Chen, J.; Yuan, M. Predictive diagnosis of hidden risk for urban lifeline infrastructures driven by digital twin modeling of multisource observations: Perspective. Smart Constr. 2024, 1, 0014. [Google Scholar] [CrossRef]
- Osama, Z. The digital twin framework: A roadmap to the development of user-centred digital twin in the built environment. J. Build. Eng. 2024, 98, 111081. [Google Scholar] [CrossRef]
- de Freitas Bello, V.S.; Popescu, C.; Blanksvärd, T. Bridge Management Systems: Overview and framework for smart management. In Proceedings of the IABSE Congress Ghent 2021—Structural Engineering for Future Societal Needs, Ghent, Belgium, 22–24 September 2021. [Google Scholar]
Disclaimer/Publisher’s Note: The statements, opinions and data contained in all publications are solely those of the individual author(s) and contributor(s) and not of MDPI and/or the editor(s). MDPI and/or the editor(s) disclaim responsibility for any injury to people or property resulting from any ideas, methods, instructions or products referred to in the content. |
© 2025 by the authors. Licensee MDPI, Basel, Switzerland. This article is an open access article distributed under the terms and conditions of the Creative Commons Attribution (CC BY) license (https://creativecommons.org/licenses/by/4.0/).











