You are currently viewing a new version of our website. To view the old version click .
Applied Sciences
  • Article
  • Open Access

4 December 2024

Minimization of Material Waste Through Maintenance Interval Optimization in Transport Systems

and
Faculty of Mechanical Engineering, Cracow University of Technology, 31-864 Cracow, Poland
*
Author to whom correspondence should be addressed.

Abstract

The optimization of maintenance intervals is crucial for enhancing efficiency, sustainability, and cost-effectiveness in transport operations. This paper presents a method for optimizing maintenance intervals for vehicles in various modes of transport, focusing on minimizing downtime due to repairs and maintenance. By integrating advanced technologies like artificial intelligence (AI) and the Internet of Things (IoT), maintenance intervals are dynamically adjusted using real-time data, resulting in better resource utilization and reduced operational costs. The key findings of this research indicate significant reductions in downtime and maintenance costs, leading to improved efficiency and sustainability across transport modes. Although the case study is based on railway vehicles, the approach is applicable to road, maritime, and air transport as well. By leveraging optimization algorithms, such as machine learning, this solution predicts optimal maintenance timing, thereby reducing resource consumption and improving operational efficiency. The case study on pantograph maintenance demonstrates significant financial savings and reduced waste. This research highlights the benefits of maintenance optimization for sustainability and efficiency across the entire transport sector.

1. Introduction

Maintenance in transport systems is a fundamental aspect across all modes, including road, maritime, air, and rail transport. Each type of vehicle, regardless of the medium it operates in, requires regular and carefully planned maintenance to ensure operational safety, reliability, and efficiency. The importance of maintenance cannot be overstated—it minimizes breakdowns, optimizes costs, and significantly reduces the environmental impact of transport operations.
Every mode of transport, from trucks and ships to aircraft and trains, has its own unique set of regulations and maintenance protocols tailored to its specific operational and safety needs. Despite these differences, the core principle of keeping vehicles in peak operating condition remains constant across all transport systems. In particular, rail transport is characterized by exceptionally high maintenance requirements due to stringent safety regulations and the complexity of maintenance processes.
Rail vehicles, especially in regions governed by strict safety standards, must undergo frequent and detailed inspections, making them an ideal candidate for demonstrating the effectiveness of optimized maintenance strategies. The challenges in maintaining rail vehicles—such as managing wear on critical components like pantographs and reducing operational downtime—provide valuable insights that can be translated into maintenance strategies for other transport systems. By focusing on rail transport, this study aims to present a model of maintenance optimization that can be broadly applied to the entire transportation sector.

1.1. Origin of the Research Problem

Effective planning and management of transport operations are essential across all types of transportation to ensure reliability, efficiency, and sustainability. Operators in road, air, maritime, and rail transport face similar challenges, such as optimizing resource use, reducing downtimes, and adapting to changing conditions in service demands. However, each mode of transport also has its own unique characteristics and specific requirements, which impact the types of tools and systems that can effectively support these needs.
For railway operators, expectations regarding the functionality of software supporting the process of planning and managing rolling stock and train crew operations are focused on the need to create a new, integrated system equipped with advanced optimization tools. Potential users expect solutions tailored to both the specific nature of their work and the constantly changing demands and conditions of transport services. Due to the specific nature of railway transportation and the much larger and functionally more complex requirements compared to road transport, the range of software systems is much more limited than in other branches of transportation.
Currently, there are IT solutions globally that cover the area of railway transport services. Most of these tools do not use mathematical optimization tools to support decision-making processes. Only a few of them use optimization algorithms, and even then, these are mostly classical algorithms limited to linear, integer, or binary programming. Given the scale of real-world problems, leading to a very large number of decision variables and constraints in the mathematical model, these have limited practical application (they are inflexible, slow, and complicated to implement and use). The result of using such tools is far-from-optimal solutions.
The main issues with using more effective and advanced optimization algorithms are primarily performance problems (unrealistic data processing times), as well as their effective implementation in IT tools, and the significant expertise required for proper configuration and use.
The solution presented in this publication minimizes the downtime of rail vehicles from effective operation, which includes technical travel time to repair stations, waiting time for repair (available slots), waiting to be incorporated into the timetable, and other factors directly or indirectly related to vehicle maintenance.
A very important issue is forecasting the wear of individual components of the rail vehicle to determine when and to what extent it should be serviced. The required time until the next technical review, according to safety principles of operation, will be determined based on the optimization of time intervals between the boundary values of analyzed indicators and will be determined by the values of the weakest component indicator, which may be characterized by the system’s sensitivity to external forcing factors.
Requirements for technical inspections of aircraft are defined by national regulations and the European Union Aviation Safety Agency (EASA). Legal regulations include the Commission Implementing Regulation (EU) 2019/947 of 24 May 2019 regarding rules and procedures for the operation of unmanned aircraft. These regulations aim to ensure airworthiness and flight safety.
Regular Technical Inspections: Aircraft must undergo periodic technical inspections according to schedules set by manufacturers and regulatory requirements. These inspections cover the examination of technical condition, onboard systems, and equipment.
Inspection Frequency: The frequency of technical inspections depends on several factors, such as the type of aircraft, its purpose, classification, and applicable regulations. In general, technical inspections are divided into:
  • Pre-flight Inspection (Daily Check): Conducted before each flight or once daily, depending on usage. It includes a basic examination of key systems, such as engines, landing gear, control surfaces, lighting, fuel status, and general external condition;
  • Line Maintenance Check: Typically conducted every 24–48 h of operation or after specific flight cycles. It is more thorough than a pre-flight inspection and performed mainly at airports by specialized maintenance personnel;
  • Periodic Checks (Base Maintenance—A, B, C, D Checks):
    A Check: Conducted every 500–800 flight hours or every 1–3 months, depending on usage. It involves inspecting systems such as hydraulics and electrical systems;
    B Check: Conducted less frequently than A Check (every few months). Today, most airlines no longer perform B Checks, focusing instead on A and C Checks;
    C Check: Carried out every 12–18 months, requiring more detailed examination and maintenance of structural components, often taking the aircraft out of service for several days;
    D Check: The most comprehensive check performed every 6–10 years, involving extensive inspection and overhaul, including dismantling many parts of the aircraft. It is often called a “General Overhaul”.
Special Inspections: These include checks following specific events like hard landings or bird strikes, as well as calendar inspections of components with time limits.
Regulation Sources:
  • Aircraft Manufacturer: Provides detailed guidelines for inspection;
  • National and EASA Regulations: Define minimum inspection frequency requirements to ensure airworthiness.
Regular compliance with inspection schedules is crucial for maintaining flight safety.
Maritime vessels undergo rigorous technical inspections to ensure safety, environmental protection, and compliance with regulations. In Poland, these inspections are overseen by Maritime Offices and recognized classification societies like the Polish Register of Shipping (PRS).
Key aspects of technical inspections of maritime vessels:
  • Classification Inspections:
    Initial Survey: Conducted during construction or before the first operation, assessing compliance with regulations;
    Periodic Surveys: Regular inspections confirming the vessel meets classification standards, typically every five years;
    Special Surveys: Extra inspections due to incidents, damages, or modifications.
  • Statutory Inspections:
    Safety Certificates: Ensuring vessels comply with conventions such as SOLAS or MARPOL;
    Port State Control Inspections: Conducted by port authorities to verify international compliance.
  • Equipment Inspections:
    Life-Saving Appliances: Routine checks and maintenance of rescue devices;
    Fire-Fighting Equipment: Inspections of fire extinguishing systems and detectors.
  • Navigation and Communication System Inspections:
    Navigational Equipment: Inspection of radars, GPS, and other devices;
    Communication Systems: Verification of radio stations and GMDSS systems.
  • Hull and Structural Inspections:
    Underwater Inspections: Regular checks of the hull below the waterline;
    Hull Thickness Measurements: To detect corrosion or damage.
Technical inspections are essential for maintaining valid certificates and safe operation. Failure to comply may result in detention, fines, or loss of certificates. Detailed requirements are set by national regulations and international conventions, such as SOLAS, MARPOL, and STCW.
The requirements for the railway sector are presented in Section 3.1 and Section 3.2. The requirements for wheeled vehicles are much simpler; technical inspections are conducted once a year for both passenger cars and trucks.
Based on the static determination of technical reviews in rail, which could be conducted simultaneously for different review levels, we conducted research to prepare a model for optimizing review planning. This type of problem does not play a crucial role in other modes of transport.

1.2. Example of the Impact of Suboptimal Maintenance Planning on the Costs of Material and Component Consumption

In the currently existing maintenance system, the assessment of the technical condition of the pantograph is carried out during P2 technical reviews (monthly technical reviews), and measurement data are recorded in pantograph measurement cards. Due to the fact that the replacement of pads is not based on rational premises but rather on the subjective judgment of the staff, this results in the replacement not being performed in an optimal way. This leads to more frequent pad replacements, where the cost of replacement ranges from EUR 500 to 1000, the cost of pantograph repair ranges from EUR 1000 to 2000, and the cost of a complete pantograph, depending on the type, ranges from EUR 4000 to 6000.
Additionally, there are costs associated with the replacement of these components (approximately 16 man-hours for pantograph repair, five man-hours for pantograph replacement). There are also departmental and general overhead costs (about 15% of direct costs in the case of pantograph repair, and about 35% of direct costs in the case of replacing the pantograph with a new one) [1].
Such an approach is therefore associated with additional labor, increased inventory, and a higher amount of service waste (prematurely replaced pads). Despite this “preventive” action, there are still damages to sliding pads and damages to the pantograph–catenary system.
According to PKP PLK, as reported on www.rynek-kolejowy.pl (accessed on 25 October 2024), an average of 150 catenary system failures per year are caused by the poor technical condition of pantographs. For this reason, PKP PLK is seeking solutions that would allow for the detection of faulty pantographs through railway network monitoring. The problem of these damages, aside from causing delays, generates significant costs (both for the carrier and the infrastructure manager). A new pantograph costs between EUR 1000 and 6000 depending on the type, which, given around 150 failures per year, results in a total cost of EUR 550,000 to 1,100,000. It should be noted that these are only the costs related to the rail vehicle.
Additionally, there are costs associated with damage to the catenary system (the repair costs must be borne by the rail carrier if it is determined that the damage was caused by the poor technical condition of the pantograph), the costs of the railway commission itself, costs associated with the maintenance of pantographs (replacement), as well as costs related to delays [2,3].

2. State of the Art

In the area of railway circulation optimization, there is a significant research gap. Most scientific publications assume the TSI (European Directives 96/48/EC (high-speed, HS) in Poland called DSU) regulations as supreme and beyond debate. As a result, research related to rail vehicle components is conducted within the scope defined by TSI. However, the technical reviews, which are defined by time and mileage of rail vehicles, are not considered in terms of optimization. The regulations are not yet ready to operate in line with the latest technology—Industry 4.0 and the Internet of Things (IoT)—to dynamically optimize the intervals between technical reviews [4,5,6]. The introduction of such optimization, as demonstrated in the introduction, would significantly reduce operating costs and the amount of service waste.
The main studies related to TSI focus, for example, on the creation of an equivalent model of the catenary system to assess short-circuit currents and evaluate its compliance with TSI [7], the evaluation of compliance with guidelines regarding noise caused by the wheel–rail contact [8], or systems for real-time condition assessment. The largest group of studies is in the area of condition assessment. It should be noted, however, that the mentioned systems do not provide a solution similar to the one presented in this publication, but they could be used for collecting diagnostic data, which would be utilized by the system developed within this project.
In the future, these solutions may possibly be enriched with predictive models. However, due to the core activities of manufacturers (the so-called business core), the risk of developing predictive systems similar to the one being implemented in this project is very low. Since March 2018, the market situation has not changed, showing that manufacturers of diagnostic stations are not expanding their systems to include predictive models [9]. The following systems could be included:
  • Automatic pantograph measuring stations
This group includes systems primarily used for pantograph technical reviews. These are both systems located in fixed positions, such as at railway repair facilities, and field systems located along the track. Field systems primarily detect pantograph pressure or damage and serve as a control tool for railway operators [10,11]. Stationary pantograph measuring stations, on the other hand, are intended for testing during production processes and are also used in railway maintenance and repair facilities. They measure parameters such as the time it takes to raise the pantograph to its nominal height, the time to lower it, average static pressure, the difference in forces during raising and lowering, and the holding force in the folded state. Measured parameters can be automatically recorded in a database. Additionally, during maintenance, manual measurements of the sliding pad thickness are taken. These systems can determine the technical condition of the device but are not used for predicting its future condition.
  • Pantograph monitoring systems (in real time)
Such systems require additional measurement equipment installed on the roof of the rail vehicle [12]. They can be used only to monitor pantograph parameters or to detect damage to the pantograph–catenary system, utilizing additional software for such analysis. These systems mainly operate based on image analysis, requiring cameras mounted on the roof of the rail vehicle. They serve to determine the cause of damage but are not capable of preventing it. Moreover, they are costly and require modifications to the vehicle. There are also systems, like the Australian PCDS (Pantograph Collision Detection System), which detect damage using installed sensors.
  • OCL monitoring systems (in real time)/Vision Services Oriented (VSO)
Measurement instruments are permanently mounted on the roof of the rail vehicle or on the pantograph. They are used to measure the geometry of the overhead contact line. In Poland, the DST (Overhead Contact Line Diagnostic) system is used, comprising measurement wagons with sensors placed near insulators on the locomotive roof or impact sensors mounted on the pantograph. These systems analyze the condition of the overhead line and the operation of the pantograph. They are not used to assess the technical condition or predict future issues [13,14].
  • Railway train technical review robot-based systems
The hardware of the robot system consists of a data collection station, data processing station, and technical review analysis center. This method improves traditional image recognition algorithms by creating a system adapted to railway technical review requirements. Data from the vision system and reliable data from the railway sector were collected to build a standard database. Through simulations and experiments, the system’s performance, reliability, and image recognition accuracy by the robot were verified [15].
The rapid development of technology, AI tools, sensors, Big Data analysis, and cloud computing has contributed to the advancement of the predictive maintenance concept [16,17]. Predictive maintenance is used to forecast and prevent failures of various machines. Wen Y. et al. [18] used statistical methods and artificial intelligence to predict machine wear as part of predictive maintenance. In this field, Bhat J. et al. [19] proposed using predictive maintenance for worm gearboxes with the use of DR ferrography. Similar studies have been conducted for engines—[20] used PREPIPE to predict oxygen sensor clogging, allowing control of combustion efficiency and emission levels. In predictive maintenance, Cao Q. et al. [21] developed software that enhances production efficiency and reliability. At the core of this software, AI technologies—machine learning and data mining—were applied to predict potential anomalies in production processes.
The development of predictive maintenance will be closely tied to further advances in artificial intelligence [17,22], machine learning [23], IoT, digital twins, automation [24], and data analytics [25,26]. This will enable the creation of increasingly accurate, intelligent, and autonomous maintenance systems that will minimize downtime, reduce costs, and improve the reliability of machines and industrial processes.

3. Materials and Methods

3.1. Input Data

The data used in the studies were gathered using the maintenance system documentation (DSU) for the specific rail vehicles included in the project. This documentation contains, among other things, information about the vehicle, details on the structure of the service cycle types, descriptions of the tasks scheduled for each cycle, as well as the measured characteristics. The maintenance system documentation covers all aspects related to the scope of technical reviews and repairs that occur during the operation of rail vehicles.
The documentation includes the scope of maintenance tasks (control technical reviews and periodic technical reviews) defined by maintenance levels P1, P2, and P3 for rail vehicles, as well as levels P4 and P5 (overhaul and major repairs), in both cases including the intervals at which they are performed. Additionally, it specifies requirements concerning the equipment of workshops and the competencies of the personnel performing maintenance on the given rail vehicle. The DSU establishes a set of regulations that all entities operating rail vehicles on the public railway network are obliged to follow.
The first step in data collection was to analyze the DSU for the most common types of rail vehicle in Poland. After this, we created a dataset containing the requirements of this regulation. This dataset served as the core input data for the general assumptions of the optimization model presented in this paper. We also analyzed statistical data from rail operators regarding services to prepare datasets with the most common failures and related parameters, such as actual mileage and operating hours.
As part of the task, a review of the DSU was conducted for the following types of vehicles:
  • EN57/EN57AL;
  • ED78/EN78;
  • EN76/EN76A Elf;
  • EP07;
  • SU45/SP45;
  • ST44 in version ST40 (Newag 311D).
IoT (Internet of Things) can significantly assist in collecting operational data from rail vehicles by utilizing various sensors that track specific performance indicators such as mileage, distance travelled, engine runtime in hours, and vehicle location on the route. These capabilities can help in route identification, understanding the wear and tear on key components, and assessing the usage of major systems. By gathering these data in real time, operators can better optimize maintenance schedules, predict component failures, and improve overall safety, efficiency, and performance of rail operations. Actually, this kind of data are collected in a narrow range by internal vehicle systems and data transfer usually is possible in service stations, not in real time. In this paper, it was not used because this type of system is not used by Polish rail operators.

3.2. Example Requirements According to the TSI/DSU

The EN57/EN57AL rail vehicle is a three-car, bidirectional electric multiple unit, produced from 1961 to 1993. It is designed for regional passenger service. The EN57 consists of three cars: two end driving cars (ra and rb) that are equipped with driver’s cabins, and a middle motor car(s). The cars are connected by passenger passages and short couplings (without a head), ensuring a reliable connection during operation. The vehicles are capable of operating in multiple-unit mode with other units of the same series as well as with EN71 and ED72 vehicles.
The vehicle’s steel structure (cars) is mounted on six running bogies, with two trailing bogies under each end driving car, and two powered bogies under the middle motor car.
Table 1 presents the assumptions of the maintenance cycle, while Figure 1 shows the schematic diagram of the maintenance cycle for the EN57 vehicle based on the maintenance system documentation (DSU).
Table 1. Assumptions of the EZT EN57 service cycle—input data structure.
Figure 1. EZT EN57 service cycle diagram.

3.3. Determining the Expected Technical Review Date Based on Actual Mileage and the Technical Review Interval

The mileage at the time of the last technical review at a given level (P1 to P5) or based on the last known mileage and its recorded date (e.g., through automatic reading from the vehicle’s diagnostic system) is used. Additionally, the maximum mileage until the next technical review at the same level specified in the DSU and the planned mileage for the vehicle, calculated based on the algorithm presented later in the article, are also taken into account.
By knowing the mileage required for the next technical review, the date when this mileage will be reached can be determined. This will indicate the next technical review date. The calculation of the predicted technical review/repair date based on time is determined by the date and time of the last technical review and the required interval to the next technical review as specified in the DSU.
To mathematically determine the date of the next technical review, we use the expected mileage M ^ t of the vehicle as a function of time. Assuming the current mileage of the vehicle is M 0 and the average daily mileage is M ¯ d a i l y , the future mileage of the vehicle after t days can be defined by:
M ^ t = M 0 + M ¯ d a i l y t
The next technical review should occur after reaching a defined mileage threshold M r e v i e w , leading to the determination of the time T s e r v i s :
T s e r v i s = M review M 0 M ¯ d a i l y
If we know today’s date T 0 , the predicted review date T n e x t can be expressed as:
T next = T 0 + T s e r v i s
This approach allows us to accurately estimate the date when the vehicle will need maintenance based on its current mileage and planned daily distance.
Instead of using the average daily mileage M ¯ d a i l y , other more advanced approaches can be applied to calculate the predicted mileage M ^ t , allowing for a better representation of the variable nature of actual vehicle usage. Below are some alternative methods:
  • Daily Mileage Update
The predicted vehicle mileage M ^ t can be updated daily based on actual daily data obtained from the vehicle’s monitoring system. In this case, the predicted mileage can be expressed as the sum of previous daily mileages:
M ^ t = M 0 + i = 1 t M i
where M represents the actual mileage on day i . This approach allows for the inclusion of real operating conditions, such as route changes, weather conditions, or vehicle load, ensuring more precise mileage estimation.
2.
Probability Distribution Application
Average daily mileage M ¯ d a i l y can also be modeled as a random variable that follows a specific probability distribution, such as a normal or log-normal distribution. In this approach, the average daily mileage M ¯ d a i l y is variable and can be described as:
M ¯ d a i l y N μ , σ 2
where μ is the average daily mileage, and σ 2 is the standard deviation, which describes variability. Using Monte Carlo simulation, daily values of M ¯ d a i l y can be generated and then summed to determine M ^ t .
This approach takes into account uncertainty and variability in vehicle usage, resulting in more realistic forecasts.
3.
Using Artificial Intelligence (AI)
Artificial intelligence models, such as neural networks (e.g., LSTM—Long Short-Term Memory), can also be used to predict daily mileage M ^ t . The AI model is trained on historical mileage data, which include information about routes, weather conditions, peak hours, etc. For prediction, a daily mileage simple feedforward ANN network was prepared. We use for this the Machine Learning extension in Visual Studio. The tested structure consists between 2 ÷ 5 hidden layers. In each layer were from 2 to 15 neurons. The best results were achieved for a tangensoidonal function of activation in first three hidden layers and linear for the output one. The numbers of neurons in the layers were 4, 10, and 6 in the last one. The training parameters in Matlab were: maximum 1000 epochs, 1 × 10−5 minimum gradient, 6 max fail, 0.001 mu. The structure of the network used is presented in Figure 2.
Figure 2. The structure of the best ANN examined.
After training, the model predicts daily mileage Δ M for each day:
M i = f AI x i
where x i is a set of features describing day i, such as weather, type of route, number of stops, and f A I is the trained prediction model. Subsequently, as in previous approaches, the predicted mileage M t is calculated.
This approach allows for the consideration of many nonlinear relationships between various factors affecting the daily mileage of a vehicle, leading to more accurate forecasts.
4.
ARIMA Time Series Regression (AutoRegressive Integrated Moving Average)
The ARIMA statistical model can also be used to predict daily mileage based on historical data. The ARIMA model, described by autoregressive and moving average equations, calculates the value of daily mileage as a function of previous values:
M i = c + j = 1 p ϕ j Δ M i j + ϵ i + k = 1 q θ k ϵ i k
where ϕ j and θ k are the model coefficients, c is a constant, and ϵ i is the random error.
Each of these methods has its advantages, and their application depends on data availability, required accuracy, and implementation capabilities. The choice of method should be tailored to the specific needs of the transport operator and the type of vehicles subject to maintenance.
Figure 2 and Figure 3 present the general principle of the algorithm for predicting the technical review date. In this example, the hierarchy of technical reviews/repairs, starting from the most extensive, is as follows: P5, P4, P3, P2, P1.
Figure 3. Technical review/repair dates (P4) by algorithm part 1.
Initially, the technical review with the largest scope for the given rail vehicle, i.e., the P5 technical review, is considered. This is determined based on the DSU data. Subsequently, the preliminary dates for P4 technical reviews are calculated according to the DSU. The last date of calculating the date is before the P5 technical review (Figure 3). Then, the next P4 technical review is calculated after the P5 technical review (Figure 4), because this date could be important if the date can be shifted in time.
Figure 4. Returned technical review/repair dates (P4) by algorithm part 2.
In this way, we have determined the preliminary dates for the P4 technical reviews. These dates may be modified (optimized) in the following steps outlined below. The reference point is the preliminary date for the P5 technical review. The P4 technical review that occurs before the predicted P5 technical review can be designated in this example as P4 (1), while the P4 technical review that should take place after P5 is designated as P4 (2) (Figure 5).
Figure 5. P4 technical reviews closest to the P5 technical review–marked in red box.
Both the P4 (1), P4 (2), and P5 technical reviews have “time windows” within which they should occur. If the date of P4 (1)max—the latest possible date for the P4 (1) technical review—is equal to or later than the P5min date (the earliest recommended P5 technical review date according to the DSU), then the planned dates for the P4 (1) and P5 technical reviews may be modified. A similar modification can also occur if the time windows for P4 (2) overlap with the time windows for P5 (Figure 6).
Figure 6. Determination of the “forks”—time windows for technical reviews P4 (1), P4 (2), and P5—checking the condition of overlap of the time windows. By light green color the common time for technical review is marked. The blue box means actually analyzed level of technical review, and tle green block is one level lower review.
Therefore, if the time windows for P4 (1) or P4 (2) overlap with the time window for P5, the process moves to the next step. In this step, the cost of the technical review is analyzed based on two given cost functions.
In Figure 7, the method of shifting the P5 technical review over time is illustrated, where the P5 technical review is moved to align with the lower-level P4 (1) technical review to optimize costs. This allows for avoiding technical reviews at adjacent levels occurring within short intervals from each other.
Figure 7. Choosing the optimal date for technical review when P5 could be at the same time as P4. Determining date offset for P5 to P4 (1)max and P4 (1) to P4 (1)max. By light green color the common time for technical review is marked. The blue box means actually analyzed level of technical review, and tle green block is one level lower review.

3.4. The General Description and Result of the Algorithm’s Operation

The purpose of the algorithm (Figure 8) is to determine the predicted mileage of the vehicle for a given day, based on schedules or, in the absence of schedules, based on the average daily mileage for the given type of vehicle.
Figure 8. Algorithm diagram of the Update M d a i l y (Vehicle Mileage By Day) function.
The mathematical model of the algorithm’s operation can be described using the mileage prediction function M ^ ( t ) , where t is time and P is the current route plan:
M ^ ( t ) = M 0 + 0 t M τ d τ i f   t h e   r o u t e   p l a n   P   i s   d e f i n e d M 0 + M ¯ d a i l y · t i f   t h e r e   i s   n o   P   ( r o u t e   p l a n )
The algorithm generates a table containing the predicted daily mileage of the vehicle for each day within a specified time range. This table is used by the algorithm described in the next section (Description of the Daily Vehicle Mileage Update function f m i l e a g e d a i l y ).
In this algorithm, the goal is to minimize the downtime of a substitute vehicle, particularly focusing on the period during which the rail vehicle is undergoing maintenance. The constraints include factors such as the range of services available at the repair station, availability of appointments, time until the next technical review, distance from the locomotive’s scheduled location to the repair station, availability of substitute locomotives, their distance to the replacement point, the timetable, and other factors.
The Daily Vehicle Mileage Update function f m i l e a g e d a i l y is a key element of this process, responsible for updating the result matrix ( M d a i l y ) with the forecasted mileage M ^ that results from algorithm A1. This update is crucial for determining the vehicle’s mileage during scheduled technical reviews and repairs (P1 to P5 levels), effectively accounting for the periods when the vehicle is withdrawn from operation.
  • Input parameters of the Daily Vehicle Mileage Update function f m i l e a g e d a i l y :
  • T r e v i e w s t a r t —Review start date. Specifies the date when the technical review begins;
  • R i d —Review identifier. A unique identifier of the technical review, used to track information about the review;
  • V i d —Vehicle identifier. A unique identifier of the vehicle being serviced;
  • U S Q L —Update review table. A true/false value specifying whether the Planned Vehicle Reviews table should be updated.
  • General description of the function’s operation:
  • The average time for the given technical review is retrieved based on data from the table containing information about reviews. In mathematical notation, this can be expressed as:
f r e v i e w a v g = n , t S π 1 n = R i d
where:
  • S is the set of all records in the reviews table, where each record contains the review name and its average duration;
  • n , t represents a pair consisting of the review name n and the average time t ;
  • π 1 n denotes the projection of the first value (the review identifier R i d ) for a given record;
2.
The result table (Vehicle Mileage Daily) of the algorithm Daily Vehicle Mileage Update function f m i l e a g e d a i l y is updated: entries related to technical reviews are marked with the appropriate R i d —Review identifier, while entries after the review are reset if they contained mileage values;
3.
If the Update review table parameter is set to false, no entry will be added to the PlannedVehicleReviews table;
4.
If the parameter is set to true, an entry regarding the technical review will be added to the PlannedVehicleReviews table;
5.
The final parameter of the function returns control to the specified algorithm after the function execution, ensuring the continuation of the processing sequence.

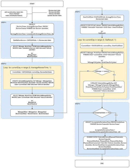
3.5. Detailed Description of the Auxiliary Algorithm

The algorithm receives the input data from the previous one.
Step 1. At the beginning of the algorithm, a function is defined that rounds to a multiple according to the given parameter. Then, it is checked how long the average technical review lasts at a given level that has been planned. Then the date before the rail vehicle current service is calculated, and for this date, the mileage and work time are read in order to calculate the offset in the table in the next steps.
Step 2. The values in the M d a i l y (Vehicle Mileage By Day) table are changed from the day the technical review starts to the planned day it ends.
M n e w d = M o l d d + M s h i f t f o r   d   d s t a r t ,   d e n d   M o l d d f o r   a l l   o t h e r   d a y s
where d s t a r t and d e n d are, respectively, the start and end dates of the maintenance period, M s h i f t is the adjustment value resulting from the review.
If the maintenance period spans several days, the algorithm iteratively changes the value M n e w , accounting for the duration of the maintenance, which allows for an accurate estimation of the impact on the vehicle’s mileage and the period of service withdrawal.
The change takes place in a loop (one iteration corresponds to a change for one day), in which the specific day for the change is determined:
T d a t e = T s t a r t + k
where T d a t e represents the current date in the iteration (i.e., the day for which the change is to be applied), T s t a r t is the start date of the technical review, k represents the number of the day in the loop (where k = 0 , 1 , 2 , ).
After determining the current date ( T d a t e ), a query is executed that updates the record of the vehicle mileage for that day in the database. Once the loop is completed, the vehicle’s mileage and working time are read for the day, assuming that it matches the planned operations on the day of the technical review’s completion.
Next, the difference between the mileage and the vehicle’s working time at the beginning and end of the service is calculated, which is defined as the data shift value in the Vehicle Mileage By Day matrix M (offset):
M = M e n d M s t a r t
where M s t a r t is the mileage of the vehicle at the beginning of the review, M e n d is the mileage of the vehicle at the end of the review.
Step 3: The value in the Vehicle Mileage By Day M table is updated for all days with mileage after the current technical review has been entered. The start date for changing these values is set to null. The modification is performed within a loop, with each iteration determining the specific day for which the change should occur.
The value stored in the database (mileage and working time) for each day is then read, and it is checked whether it is a numerical value M ^ (predicted mileage). If the value is numeric, it can be modified in the database. If it is not a numerical value, this indicates that the stored datum represents a planned review or contains null values.
Step 4: In this step, the review is added to the VehicleReviewsPlanned table if the parameter passed to the function f S Q L u p d a t e is set to True.
If the condition is not met, Step 4 is skipped. If it is met, the deviation from the allowable review window (as per DSU regulations) is read, and a query is executed to add the appropriate entry to the database.
Step 5: Finally, the algorithm specified in the Update Vehicle Mileage By Day function f m i l e a g e u p d a t e as ReturnAddress is called.

3.6. Detailed Description of the Main Forecasting Algorithm

The algorithm is run and executed automatically every day to update the mileage of rail vehicles. The daily execution of the algorithm allows it to be based on the latest data (circulation). If a specific vehicle does not have an assigned circulation, the algorithm relies on the average daily mileage for that type of vehicle, so the M ^ predicted mileage will be approximate. If a specific rail vehicle has an assigned circulation, it will be considered in the mileage prediction, while if no circulation is assigned, the algorithm will use the average daily mileage depending on the type of vehicle.
Key information about the algorithm:
  • It is run once per day;
  • It updates data in the M d a i l y (Vehicle Mileage By Day) table starting from the date of the last recorded mileage in the ExploitationData table for a given vehicle;
  • The algorithm repeats in a loop for each vehicle from the VehicleToAnalyzeMileage array and for each day within the range defined by the number of days to analyze (k) starting from the current day;
  • The result of the algorithm’s operation is the completion of mileage data for each day—the total M ^ predicted mileage of the vehicle for that day;
  • The ExploitationData table does not need to contain data for all vehicles used by the algorithm; initial data for each vehicle should be supplemented when the vehicle is entered into the database;
  • As input data, the algorithm uses a list of vehicle tasks for determined period, current services list, and vehicle type.
The algorithm runs once daily and updates the daily mileage table in the database. As input, the algorithm takes a list of locomotives in the form of the VehicleToAnalyzeMileage array and the number of days since the last technical review of any type (k), for which data in the database table M d a i l y (Vehicle Mileage By Day) are updated. The algorithm starts by clearing the table.
The algorithm returns data to a table in the database as a result of the operation.
The operation of the algorithm can be described in the following steps:
Step 1: The algorithm begins by clearing the table. This table stores the vehicle mileage data for a given day. Based on the algorithm below, the values in this table are filled in for the subsequent analyzed days.
Auxiliary variables are also defined:
z = 0 ; T d a t e = T n o w ; T s t o p = T n o w + k ; I r o a d = F a l s e
where z is an index corresponding to the locomotive in the VehicleToAnalyzeMileage [z] table, T d a t e —the current date in the iteration (initially equal to the current day, T n o w ) ,   T s t o p is the end date for analysis (where k is the number of days to analyze), I r o a d (Is On Road)—a Boolean value indicating whether the vehicle is on the road.
Step 2: The algorithm checks if there are still vehicles left to analyze by counting the remaining cases in the input matrix. If the value returned is False, the algorithm terminates (STOP). If the value is True, the algorithm proceeds to Step 3.
Step 3: The completion date of the technical review for the specified rail vehicle is read and assigned to variables used in the algorithm. A check is then performed to determine if the last known mileage of the vehicle is more recent than the mileage recorded during the technical review, and the necessary data updates are made.
Step 4A: A condition is checked to determine if there are still days left for analysis. If the value returned is False, the variable values change:
z = z + 1 ; M i = 0 ; M ^ = 0
and the algorithm returns to Step 2. If the value is True, the algorithm continues to Step 4B.
Step 4B: It is checked whether entries have already been added to the database (i.e., if the table is being updated), and if so, whether the M ^ predicted mileage for the current day has a value of null (indicating that it can be updated). A condition is also checked to see if there are no results or if the mileage value is null; in such a case, the algorithm moves to Step 8. If the condition is met, the algorithm proceeds to Step 5A.
Step 5A: For a specific rail vehicle number V i d (Vehicle Id), it is checked whether a task is planned for execution on a specific day. Then, it is verified whether the query returned a result (record). If a result is returned, it is checked on which days the vehicle performs tasks—moving to Step 8. If there are no results, the procedure continues to Step 7.
Step 6: Input results in database.
Step 7: If the queries do not return a result for the given vehicle and the day of task execution, it is checked whether a rail vehicle technical review/repair is taking place or is planned for the current day. If the query returns a result, it is assumed that the rail vehicle will not cover any distance on that day, so:
M i = 0 ; M i = 0
In the absence of a result, the average daily mileage of the locomotive (value stored in M ¯ d a i l y ) and its average daily work time ( T ¯ d a i l y ) are used. Therefore, it is assumed that the rail vehicle will complete an average daily mileage.
Step 8: For the analyzed day, the daily mileage is calculated ( M i ). Data on the predicted daily mileage ( M ^ ) and the actual mileage recorded during the last technical review M c u r r e n t (Current Vehicle Mileage), as well as the predicted daily work time (PredictedWorkTime) and the actual (current) work time ( T w o r k ), are saved to the database using one of the following queries, depending on whether an entry for that day and vehicle already exists in the database. If the query did not return a result (If SqlResult == 0), then a record is added to the database. After saving the data to the database, the algorithm changes the value responsible for determining the currently processed day:
T w o r k = T w o r k + 1
The algorithm then moves to Step 4.

4. Results

4.1. Testing the Correctness of the Algorithms

The algorithms were designed using Python version 3.7. To configure the environment required to run the individual programs, the following modules need to be installed:
  • pyodbc—responsible for communication with the database;
  • datetime—contains functions related to handling dates and times;
  • json—formatting of JSON files;
  • requests—allows communication using the REST API interface.
By default, the algorithm displays transitions and current results in the console:
During the implementation phase of the algorithms, several logical errors were identified in conditions or variable increments, which, for example, caused the algorithm to get stuck in a loop with no way out. Issues were also found with data type mismatches, where variables were stored as text but processed as numbers. The conducted tests (Figure 9) helped identify and resolve these issues. All algorithms have been verified and now execute correctly.
Figure 9. Testing each steps of the algorithm—console screen.
During the testing of the algorithms’ correctness, a conformity criterion was used to measure the consistency of the results with the theoretical maintenance optimization model. We defined an error function E , which measures the difference between the predicted and actual mileage:
E t = M t M a c t u a l ( t )
For the algorithm to function correctly, we expect that E t   → 0 for all t   T where T is the testing period. Multiple iterations were performed to ensure that the value of E t was minimized, confirming that the algorithm correctly predicts future reviews without generating significant deviations.
As part of the tests, the models and functions coded based on the described algorithms were tested.
  • Data Models
    • Vehicle
      • Attributes: V id ,   V type ,   V company ,   M current ,   T current ,   T mileage update ,   T work update ;
      • Description: This model stores fundamental information about each vehicle, including its unique identifier ( V id ), type ( V type ), and current operational metrics such as mileage ( M current ) and work time ( T current ), along with dates of the latest updates T m i l e a g e u p d a t e   a n d   T w o r k u p d a t e . It provides the foundation for tracking vehicle utilization and ensuring timely maintenance.
    • CarrierVehicle
      • Attributes: V type ,   M current ,   T mileage update ,   T current ,   T work update ;
      • Description: This model provides detailed information about vehicles operated by a transport company, focusing on current mileage ( M current ), work time ( T current ), and dates of updates T m i l e a g e u p d a t e ,   T w o r k u p d a t e . It enables effective fleet management and optimization of maintenance schedules.
    • ExploitationData
      • Attributes: T end ,   M total ,   T total ;
      • Description: This model stores data concerning the completion of operational tasks by vehicles, including the end time of the operation ( T end ), total mileage ( M total ), and total work time ( T total ). It plays a key role in evaluating vehicle performance and planning future maintenance activities.
    • RestApiRequestModel
      • Attributes: M request ,   T request ;
      • Description: This model is used to communicate data through the RestAPI interface, specifically regarding mileage ( M request ) and work time ( T request ). It ensures effective communication between internal and external systems by standardizing data exchange.
    • RestApiQuery
      • Attributes: V id ,   M current ,   T w o r k ,   T analyse , k , M daily ¯ , T daily ¯ ;
      • Description: The ‘RestApiQuery’ enables executing a query to an external service using specified parameters, such as vehicle identifier/number ( V id ), current mileage ( M current ), work time ( T current ), and the number of days to analyze ( k ). The result of the query is returned in the form of a RestApiRequestModel. This function is essential for integrating external services and enabling the use of real-time data in optimization algorithms.
Automated testing in Visual Studio helps verify the correctness of code by providing tools to create, run, and manage unit tests efficiently. These tests allow developers to validate individual components of the code (like methods or classes) to ensure they perform as expected. By integrating unit tests within the Visual Studio environment, developers can run tests during builds, obtain real-time feedback on code quality, and detect issues early in the development cycle. This leads to fewer bugs, higher code reliability, and more maintainable software.

4.2. Performance Testing of the Algorithms

The speed test was performed on the platform:
  • Processor: Ryzen 5 3600 6-Core 3.59;
  • RAM 16 GB;
  • Windows 10 64-bit;
  • SSD WDS500.
A local database was present on the device, which was required to perform the calculations. In the following section, the performance results of the algorithm’s execution will be presented.
Below is the result of the execution time of algorithm during the analysis of 15 vehicles. The algorithm was run with a successful REST API query. Potential connection errors could cause an increase in execution time.
This test provides a baseline for the algorithm’s performance under normal conditions. It highlights the importance of ensuring a stable REST API connection to avoid unnecessary delays during processing.
To determine the performance of the algorithms, the execution time was measured based on varying numbers of vehicles. The comparison results are presented in Table 2.
Table 2. Algorithm execution time for different numbers of vehicles.
Due to the relatively long execution time of algorithm, it is recommended that for carriers with more than 20 vehicles, the algorithm should be run automatically according to a schedule rather than on user demand, as the execution time will increase significantly. Another option is to run the algorithm in a distributed system (across multiple machines simultaneously) or as a cloud-based service. In that case, the number of vehicles analyzed by the algorithm would not significantly affect the computation time, allowing the algorithm to be executed on demand without delays.

4.3. Comparison of the Effectiveness of the Presented Algorithm with Standard Servicing

Overall, optimizing the maintenance process brings numerous economic and operational benefits for the operator, improving their market competitiveness and customer satisfaction.
For the normal DSU process, the total maintenance time was 1975 days, of which:
  • P2 service: 366 days (18.5%);
  • P3 service: 49 days (2.5%);
  • P4 service: 1200 days (60.8%);
  • P5 service: 360 days (18.2%).
After optimization, the total maintenance time was reduced to 1650 days:
  • P2 service: 131 days (7.9%);
  • P3 service: 11 days (0.7%);
  • P4 service: 1158 days (70.2%);
  • P5 service: 350 days (21.2%).
The optimization resulted in a reduction in total maintenance time by 16.4%, which can significantly improve vehicle availability.
Based on the analysis of the presented chart (Figure 10), there are clear benefits from optimizing the servicing process for the rail vehicle. Compared to the normal DSU process, optimization reduced servicing time by 325 days, representing a 16.4% reduction.
Figure 10. Comparison of results.
Significant time savings were seen in P2, P3, and P4 services. Specifically, P2 was reduced from 366 to 131 days (a 64% reduction), and P3 from 49 to 11 days (a 77.6% reduction). Although P4 remains the dominant element of the total servicing time (around 70.2%), its duration was also successfully reduced.
The benefits resulting from optimizing the servicing process can be highly significant for a railway operator. Shortening the servicing time translates into:
  • Increased fleet availability—shorter downtime periods mean more days when the vehicle can be used for passenger or cargo transport, directly improving efficiency and revenue;
  • Reduced operational costs—shortened maintenance periods reduce direct and indirect costs, such as hiring replacement vehicles or lost revenue from downtime;
  • Work schedule optimization—shorter service time allows for better planning and resource use, including maintenance personnel and parts availability
  • Improved service quality—increased fleet availability facilitates better scheduling and reduced delays due to vehicle unavailability, enhancing passenger satisfaction.

5. Discussion

The solution presented in this publication forms the foundation for:
  • Optimal scheduling of vehicle operations (locomotives, trucks, ships, and, if possible, individual vehicle units). The vehicle scheduling system allows for creating an optimal work plan for vehicles on a given day, as well as planning transitions between different routes over weekly, monthly, or other defined periods;
  • Optimal scheduling of employee shifts and providing such tools to transport operators. The shift optimization tool will enable creating an optimal set of tasks for employees for a specific accounting period;
  • Designing and continuously updating the maintenance and repair plan for vehicles, enabling oversight of proper fleet management within the company and providing such tools to transport operators. The algorithms should utilize available data while also predicting operational scenarios for vehicles in the company, with the ability to automatically adjust calculations over time;
  • Simulation and optimization of transport routes based on theoretical route parameters (road class, rail class, line profile, maritime parameters, etc.) and vehicle characteristics (gross weight, maximum vehicle speed, % braking mass, etc.). Additionally, the tool should simulate the schedule for a given line or route operated by the carrier and make this tool available to transport operators.
However, it is worthwhile to more thoroughly discuss the impact of maintenance optimization on all sectors of transport, not just rail transport. Implementing optimized maintenance intervals could bring significant benefits in the road, air, maritime, as well as rail sectors, by reducing operational costs and minimizing the risk of unplanned downtime.
Technologies supporting optimization, such as artificial intelligence, the Internet of Things (IoT), and machine learning, can significantly enhance the efficiency of the proposed solutions. For example, combining predictive maintenance models with real-time data obtained from sensors mounted on vehicles would enable dynamic analysis of the vehicle’s technical condition, potentially speeding up responses to emergencies and reducing downtime. This approach could be applied in road transport to monitor the condition of trucks, in aviation to assess engine health, and in maritime transport to analyze the status of propulsion units.
The environmental impact of the proposed solution also deserves a broader discussion. By optimizing maintenance schedules, we can significantly reduce the consumption of spare materials and the amount of waste generated during servicing, which directly contributes to reducing CO2 emissions. Comparing the current maintenance methodology with the proposed optimization, we can observe significant ecological benefits that could also be translated to all branches of transport. Based on the AEA report [27], CO2 emissions for rail vehicles are approximately 49 g/km [28]. Due to the reduction in unnecessary services and the distance required to reach these services—around 92,000 km—the estimated total CO2 emissions amount to approximately 4,508,000 g over the entire working period (almost 25 years). Therefore, the annual emissions are estimated to be about 0.181915 tonnes of CO2.
Since the developed model holds particular significance for railway transport, where maintenance requirements are more structured and overlapping, the need for optimization is greater compared to maritime, air, and road transport, where these requirements do not coincide as frequently. The proposed algorithm can also be applied to other branches of transport; however, in those cases, the key components that require servicing should be analyzed individually. After such a modification, the algorithm could be used to determine synchronized maintenance schedules for multiple components, reducing service costs and minimizing overall service time. Preparing the modifications to use this algorithm in different types of transport is the future area of our research.
Additionally, in the context of railway transport, where downtime can significantly impact operational efficiency and profitability, optimizing overlapping service intervals could lead to significant cost reductions. By coordinating the maintenance schedules of major subsystems, service interruptions can be reduced, effectively boosting vehicle availability for transportation. This could have positive implications on the reliability and planning of services, ultimately increasing customer satisfaction and allowing for better resource utilization. In road, maritime, and air transport, the approach might not initially seem critical, but it can still contribute to more efficient fleet management.

6. Conclusions

The solution presented in this publication forms the foundation for significant improvements in transport maintenance through the optimization of maintenance intervals. The developed method is characterized by its versatility and efficiency, addressing key operational and environmental challenges. The main conclusions and benefits of the proposed approach include:
  • Versatility and Scalability: The developed method is versatile and can be adapted to various types of transport. Its flexibility allows for implementation in large fleets of road vehicles as well as in more specialized maritime or aviation units. The method is scalable and can be applied on a large scale, making it a universal solution for transport operators;
  • Cost Reduction and Maintenance Optimization: By optimizing maintenance schedules, significant cost reductions related to vehicle servicing can be achieved. The results of the research indicate that optimizing maintenance intervals reduces the number of unnecessary inspections, which directly translates into lower consumption of components and consumables;
  • Improved Operational Efficiency: Optimizing vehicle operation schedules and employee shifts leads to better resource utilization. Research findings show that the developed method allows for improved fleet management, minimizing vehicle downtimes, and more efficient use of available human and technical resources;
  • Sustainability and Environmental Impact: The developed method contributes to reducing the amount of waste generated during maintenance and lowering CO2 emissions, aligning with sustainability goals. Reducing the number of technical inspections and more efficient use of materials helps to decrease the transport sector’s carbon footprint;
  • Application of Advanced Technologies: Integrating the method with modern technologies such as artificial intelligence and the Internet of Things (IoT) enhances the effectiveness of predictive maintenance and allows for dynamic responses to changing operational conditions. These technologies enable real-time monitoring of vehicle conditions, further increasing reliability and operational safety.
In conclusion, the developed method for optimizing maintenance in transport is a universal and efficient solution that helps improve operational efficiency, reduce costs, and positively impact the environment. The research results confirm that this method can be successfully implemented in various transport sectors, contributing to more sustainable and efficient fleet management.

Author Contributions

Conceptualization, A.L.; methodology, M.K. and A.L.; software, A.L.; validation, M.K. and A.L.; formal analysis, M.K. and A.L.; writing—original draft preparation, A.L.; writing—review and editing, M.K. and A.L.; visualization, M.K. and A.L.; supervision, M.K. All authors have read and agreed to the published version of the manuscript.

Funding

This research received no external funding.

Institutional Review Board Statement

Not applicable.

Data Availability Statement

The raw data supporting the conclusions of this article will be made available by the authors on request.

Conflicts of Interest

The authors declare no conflicts of interest.

References

  1. Van, O.V.; Massat, J.P.; Balmes, E. Waves, Modes and Properties with a Major Impact on Dynamic Pantograph-Catenary Interaction. J. Sound Vib. 2017, 402, 51–69. [Google Scholar] [CrossRef]
  2. Aydin, I.; Karakose, M.; Akin, E. Anomaly Detection Using a Modified Kernel-Based Tracking in the Pantograph–Catenary System. Expert Syst. Appl. 2015, 42, 938–948. [Google Scholar] [CrossRef]
  3. Chater, E.; Ghani, D.; Giri, F.; Haloua, M. Output Feedback Control of Pantograph–Catenary System with Adaptive Estimation of Catenary Parameters. J. Mod. Transp. 2015, 23, 252–261. [Google Scholar] [CrossRef]
  4. Legutko, S. Industry 4.0 Technologies for the Sustainable Management of Maintenance Resources. Lect. Notes Mech. Eng. 2023, 37–48. [Google Scholar] [CrossRef]
  5. Stark, C.; Chin, J.F. Conceptualizing an Industry 4.0’s Predictive Maintenance System in a Medical Devices Manufacturing Enterprise. Lect. Notes Electr. Eng. 2023, 882, 513–526. [Google Scholar] [CrossRef]
  6. Pratap, S.; Jauhar, S.K.; Gunasekaran, A.; Kamble, S.S. Optimizing the IoT and Big Data Embedded Smart Supply Chains for Sustainable Performance. Comput. Ind. Eng. 2024, 187, 109828. [Google Scholar] [CrossRef]
  7. Brenna, M.; Foiadelli, F.; Leone, C.; Casiraghi, F.M. Modeling and Simulation of Railway Network in Compliance with Technical Specifications for Interoperability. In Proceedings of the 2019 Aeit International Annual Conference (AEIT), Florence, Italy, 18–20 September 2019. [Google Scholar]
  8. Fodiman, P.; Staiger, M. Improvement of the Noise Technical Specifications for Interoperability: The Input of the NOEMIE Project. J. Sound Vib. 2006, 293, 475–484. [Google Scholar] [CrossRef]
  9. Abbassi, R.; Arzaghi, E.; Yazdi, M.; Aryai, V.; Garaniya, V.; Rahnamayiezekavat, P. Risk-Based and Predictive Maintenance Planning of Engineering Infrastructure: Existing Quantitative Techniques and Future Directions. Process Saf. Environ. Prot. 2022, 165, 776–790. [Google Scholar] [CrossRef]
  10. Judek, S.; Karwowski, K.; Mizan, M. Diagnostyka i Monitoring Odbioru Prądu z Sieci Trakcyjnej. Pojazdy Szyn. 2011, 3. [Google Scholar] [CrossRef]
  11. Karwowski, K.; Leman, S.; Mizan, M.; Pazdro, P.; Reducha, W. Terenowe Stanowisko Pomiarowe Do Diagnostyki Technicznej Odbieraków Prądu. TTS Tech. Transp. Szyn. 2008, 14, 44–49. [Google Scholar]
  12. Schweinzer, H.; Maly, T. Automatic Train Inspection by Checkpoint-Systems. Elektrotechnik Und Informationstechnik 2006, 123, 178–182. [Google Scholar] [CrossRef]
  13. Yu, D.; Han, J. The application of digital image processing in freight train inspection system. In Proceedings of the 2011 3rd International Conference on Computer Technology and Development (ICCTD 2011), Chengdu, China, 25–27 November 2011; Volume 2, pp. 319–327. [Google Scholar]
  14. Gibert-Serra, X.; Berry, A.; Diaz, C.; Jordan, W.; Nejikovsky, B.; Tajaddini, A. A Machine Vision System for Automated Joint Bar Inspection from a Moving Rail Vehicle. In Proceedings of the ASME/IEEE Joint Rail Conference and The Asme Internal Combustion Engine Division Spring Technical Conference—2007, Pueblo, CO, USA, 13–16 March 2007; pp. 289–296. [Google Scholar]
  15. Lv, M.; Niu, C. Railway Train Inspection Robot Based on Intelligent Recognition Technology. Int. J. Syst. Assur. Eng. Manag. 2023, 14, 648–656. [Google Scholar] [CrossRef]
  16. Mawle, P.P.; Dhomane, G.A.; Burade, P.G. Application of Artificial Intelligence in Early Fault Detection of Transmission Line-a Case Study in India. Int. J. Electr. Comput. Eng. 2022, 12, 5707. [Google Scholar] [CrossRef]
  17. Gong, C.-S.A.; Su, C.-H.S.; Liu, Y.-E.; Guu, D.-Y.; Chen, Y.-H. Deep Learning with LPC and Wavelet Algorithms for Driving Fault Diagnosis. Sensors 2022, 22, 7072. [Google Scholar] [CrossRef]
  18. Wen, Y.; Fashiar Rahman, M.; Xu, H.; Tseng, T.-L.B. Recent Advances and Trends of Predictive Maintenance from Data-Driven Machine Prognostics Perspective. Measurement 2022, 187, 110276. [Google Scholar] [CrossRef]
  19. Bhat, J.; Bhapkar, U.; Desai, M. Condition Based Predictive Maintenance of Worm Gearbox Using DR Ferrography. Mater. Today Proc. 2021, 52, 2210–2212. [Google Scholar] [CrossRef]
  20. Giordano, D.; Giobergia, F.; Pastor, E.; La Macchia, A.; Cerquitelli, T.; Baralis, E.; Mellia, M.; Tricarico, D. Data-Driven Strategies for Predictive Maintenance: Lesson Learned from an Automotive Use Case. Comput. Ind. 2022, 134, 103554. [Google Scholar] [CrossRef]
  21. Cao, Q.; Zanni-Merk, C.; Samet, A.; Reich, C.; de Beuvron, F.d.B.; Beckmann, A.; Giannetti, C. KSPMI: A Knowledge-Based System for Predictive Maintenance in Industry 4.0. Robot. Comput. Integr. Manuf. 2022, 74, 102281. [Google Scholar] [CrossRef]
  22. Shi, D.; Ma, H.; Ma, C. A Dynamic Maintenance Strategy for Multi-Component Systems Using a Genetic Algorithm. Comput. Model. Eng. Sci. 2023, 134, 1899–1923. [Google Scholar] [CrossRef]
  23. Lazzaro, A.; D’Addona, D.M.; Merenda, M. Comparison of Machine Learning Models for Predictive Maintenance Applications. Lect. Notes Netw. Syst. 2023, 546, 657–666. [Google Scholar] [CrossRef]
  24. Lo, S.L.Y.; How, B.S.; Teng, S.Y.; Lim, J.Y.; Loy, A.C.M.; Lam, H.L.; Sunarso, J. A Novel Hybrid Method for Constructing Resilient Microalgae Supply Chain: Integration of n-1 Contingency Analysis with Stochastic Modelling. J. Clean. Prod. 2023, 417, 137939. [Google Scholar] [CrossRef]
  25. Fruytier, P.A.M.; Dev, A.K. Predicting Ship Maintenance and Repair Labor with Artificial Neural Networks. J. Sh. Prod. Des. 2022, 38, 9–18. [Google Scholar] [CrossRef]
  26. Barrera, J.M.; Reina, A.; Mate, A.; Trujillo, J.C. Fault Detection and Diagnosis for Industrial Processes Based on Clustering and Autoencoders: A Case of Gas Turbines. Int. J. Mach. Learn. Cybern. 2022, 13, 3113–3129. [Google Scholar] [CrossRef]
  27. AEA Technology Environmental Costs of Rail Transport. Available online: http://www.rail-reg.gov.uk/upload/pdf/aea_enviro_rep.pdf (accessed on 5 October 2024).
  28. Carbonindependent Carbon Footprint Calculator. Available online: https://www.carbonindependent.org/ (accessed on 5 October 2024).
Disclaimer/Publisher’s Note: The statements, opinions and data contained in all publications are solely those of the individual author(s) and contributor(s) and not of MDPI and/or the editor(s). MDPI and/or the editor(s) disclaim responsibility for any injury to people or property resulting from any ideas, methods, instructions or products referred to in the content.

Article Metrics

Citations

Article Access Statistics

Multiple requests from the same IP address are counted as one view.