Abstract
The purpose of this paper is to construct an evaluation system for AI painting software based on generative adversarial network (GAN) technology, which optimizes the performance of the related software in terms of functionality, ease of use, system performance, and safety. The results of the questionnaires are statistically analyzed. In addition, an exploratory factor analysis was conducted to extract the data of the study, which were ultimately used to calculate the weight and importance of each index using the fuzzy hierarchical analysis method. This study constructed an evaluation system for AI painting software based on GAN technology, including 16 indicators of functionality, 16 indicators of ease of use, 7 indicators of system performance, and 8 indicators of safety, respectively, whose alpha coefficients were 0.882, 0.962, 0.932, 0.932, and 0.932, respectively. In addition, the accumulated explanatory variances of their coefficients were 84.405%, 84.897%, 84.013%, 72.606%, 73.013%, and 72.606%, respectively. It is clear that the items included in each of the indicators are homogeneous, with a high degree of internal consistency. This paper suggests that the development of AI painting software focusing on functionality, ease of use, system performance, and safety can enhance the market competitiveness of the software.
1. Introduction
Within the field of design studies, the development of AI drawing software has attracted a great deal of attention. Not only does AI drawing software offer new possibilities for artistic creativity, but it also fulfills important roles in the process of design. Through advanced techniques such as generative adversarial networks (GANs), this software can automatically generate photorealistic images and artwork in a variety of forms, including landscapes, people, and abstract art [1]. This functionality allows designers to create art more easily, and it also brings new thinking and challenges to the development and practice of design studies [2]. The AI painting software based on GAN is a group of image generation tools that utilize deep learning techniques. These tools enable automatic image generation by training two neural network models containing a generator and discriminator [3]. There have been significant developments in recent years in the technology and applications of AI painting software based on GANs. Researchers have investigated four dimensions of AI painting software based on GANs, which are functionality, ease of use, system performance, and security of the software. For example, Qiu, Yungen, and Cao et al. suggested that the relevant institutions should charge royalties for all usage of a particular AI ‘creation’ and distribute them to the relevant people [4]. Hu Yin investigated the functionality of the software that designed an AIGC cue card to quickly place predefined keywords during the text-to-image process so that creators could quickly generate the desired design through Midjourney [5]. Nervana Osama Hanafy studied the ease of use of the software. It was found that the AI drawing software using MidJourney fell short in its ease of use, and its interface was more complex and reliant on precise keywords [6]. Zhang Bin and Zhou Yuechuan et al. investigated the system performance of software and pointed out that the difficulty of GAN lies in the problem of crashing software [7].
In addition, there are some problems in the current study. For example, there is a lack of some important functions in terms of functionality, while in terms of ease of use, the coherence of the interface content has not been sufficiently considered, resulting in an inadequate overall experience of the software. If these issues are not addressed, it will negatively impact the development of AI painting software based on GAN techniques. However, the image generation models based on conditional generative adversarial networks have been evolving in recent years and new variants have emerged, each of which has its own advantages. For example, CycleGAN can achieve multiple style transformations, BicycleGAN can achieve one-to-many mapping to increase the diversity and robustness of the output, BigGAN can utilize large-scale datasets to generate high-quality images of more categories, and StyleGAN can achieve finer-grained image editing and style mixing. Few of the abovementioned software can fully satisfy the four requirements of functionality, ease of use, system performance, and security. Therefore, it is necessary to introduce new ideas to solve the above problems.
The objectives of this study are:
- (1)
- To optimize AI painting software based on GAN technology in terms of functionality, ease of use, system performance, and security so as to make it more rich in functionality, more convenient in operation, more stable in performance, and more reliable in security.
- (2)
- To establish an evaluation system for AI painting software based on GAN technology to ensure that the software can fully integrate the four requirements of functionality, ease of use, system performance, and security.
- (3)
- To rank the functionality, ease of use, system performance, and security of the software in order of importance through further research, which will help companies to invest more R&D time in the more important aspects.
2. Literature Review
2.1. Early Studies on AI Drawing Software
AI painting software in earlier times used an example of an image generation model based on a self-encoder mechanism. In 1986, Rumelhart et al. first introduced the concept of AutoEncoder (AE) [8]. Kingma et al. introduced the Variational Auto-Encoders (VAE) [9]. Vincent et al. introduced a degradation process based on AE that proposed Denoising AutoEncoders (DAEs), which are designed to be more robust in terms of the extracted features by ameliorating the effects of noise [10]. Aaron et al. suggested a Vector Quantized Variational Autoencoder (VQ-VAE) [11]. It is advantageous that models for image generation based on self-encoder structures have no need for labeled data, only the input image, and can improve the quality of reconstruction and robustness or diversity of implied representations. Their weakness is that they do not guarantee the continuity and interpretability of the implicit representation.
2.2. Current Status of AI Drawing Software
There are a number of highly regarded AI painting software such as DALL-E 2, Midjourney, and Stable Diffusion that are widely known and influential in artistic fields DALL-E 2 by OpenAI developed AI painting software based on GAN technology. Radford, Alec showed that DALL-E 2 can generate graphics from written descriptions by integrating naturally linguistic processing and computer vision algorithms [12]. A. Ramesh showed that DALL-E 2 has a very simple interface with great ease of use, which allows people with little or no expertise in AI techniques to quickly and easily make beautiful photographs [13]. O’Meara noted that Dall-E 2 was highly artistic in creating surrealist works [14]. There are, however, problems with gender stereotyping in Dall-E 2, as noted by Garcia-Ull [15]. This shows that the software has both advantages and disadvantages in terms of functionality. Midjourney, which is a GAN-based AI mapping software that generates images based on text, was developed by the Midjourney Laboratory in San Francisco, California, USA, which entered public beta testing on 12 July 2022. Liu and Vivaian pointed out that MidJourney is widely used to help designers and artists with quickly outlining concepts that can help people with visual impairments understand typographic content [16]. Sukkar and Ahmad W. indicated that Midjourney has undertaken many explorations in the functionality of the software [17]. For example, users can use this software to easily generate highly realistic Islamic architecture, whether it is a grandiose complex or a beautifully detailed example of a fascinating old city, from famous mosques to ornate palaces, all of which are perfectly reproduced in this software. Moreover, Zhang and Yanbo pointed out that when using the software, users need to enter precise keywords into the program, together with a series of complicated operating steps, in order to generate a picture that meets the user’s needs [18]. This shows that the ease of use of the software needs to be improved. Stable Diffusion, which is an AI painting software developed by startups Stability AI, CompVis, and Runway, although it uses a diffusion model rather than GAN technology, is still a useful guide for the development of AI painting software based on GAN technology. Zeyu Zhang showed that Stable Diffusion has better security [19]. The software adds an NSFW filter from LAION, which filters out pornographic content while protecting the copyrights of human artists. Stable Diffusion is likely to leave much to be desired in terms of system performance, as it requires longer sampling times and more complex optimization, which potentially leads to inefficiencies or instability. In summary, there are advantages and disadvantages of the current AI painting software based on GAN technology in terms of functionality, ease of use, system performance, and security. During the optimization of software, we not only need to improve functionality, ease of use, system performance, and security, but also be good at integrating the strengths of all aspects. Furthermore, we can incorporate the best of various types of software on the market in order to enhance the user experience and the comprehensive performance of the system. This not only makes full use of existing resources, but also avoids the shortcomings of the software on the market, thereby providing users with a more complete solution.
3. Research Design and Method
3.1. Introduction to the Theory
3.1.1. Generating Adversarial Networks
GANs are implicit density generation models based on a direct approach, whose key structures are a generator G and a discriminator D;; G is responsible for randomly sampling from the noisy distribution of the input data, while D is responsible for recognizing and judging the authenticity of the samples generated by G, in conjunction with the real data [20]. GANs contain various variants such as conditioned GAN, deep convolutional GAN, semi-supervised GAN, informative GAN, etc. [21]. The future research direction of GANs should focus on replacing traditional GANs with CGAN models, solving the semi-supervised learning problem [22], improving the training efficiency of GANs, and exploring the possibility of combining GANs with other models [23].
3.1.2. AI Drawing Software
The AI painting software is a tool that utilizes artificial intelligence techniques to automatically generate realistic images and artworks, including landscapes, people, and abstract art. Through technologies such as GAN, Variational Auto-Encoder (VAE), and Neural Style Migration, users can mimic the styles of famous artists and preview and adapt their works in real time, which play an important roles in the fields of creative design, education and learning, entertainment, and social interaction. In contrast to traditional computer art tools, AI painting software focuses more on computer intelligence or autonomy [24]. There is a wide variety of these AI painting software such as Midjourney, Stable Diffusion, and DALL-E 2 with Disco Diffusion based on the Discord community [25]. With the continuous emergence and rapid updating of new AI drawing software, the progress of the software exhibits a dramatic growth. This phenomenon has triggered a wide-ranging discussion about the potential that AI has shown in the field of art creation [26].
3.1.3. Evaluation System
An evaluation system is a set of indicators containing rules for assessing, measuring or comparing things or behaviors. It usually consists of multi-level indicators, from the whole to the details, which are used to assess various aspects or characteristics of an object and provide a quantitative or qualitative evaluation of it. The construction of the evaluation system involves synthesizing the data processing results of the multi-round consultation questionnaires and the suggestions made by the experts, modifying the initially established evaluation indicators, which subsequently leads to the formation of a sound system of evaluation indicators [27]. This process of using a questionnaire is usually carried out in the form of a literature analysis, taking into account the attributes of the subject in the study through the initial formulation of the evaluation indicators and the use of back-to-back correspondence between experts, which ensures the independence of their opinions [28]. Scholars usually construct an evaluation model and design the index of an evaluation system by means of the Delphi method and then use the hierarchical analysis method to determine the weights of the evaluation indexes of IT quality of service [29]. For example, when constructing an evaluation system for information security, the guideline layer can be divided into five parts, namely hardware security, information security, software security, management security, and environmental security, while for the evaluation system of creative open data competition works, the first-level indicators are set as information content, functional design, interface design, system performance, open data development and utilization, and the degree of compliance with the competition rules [30]. Zhao et al. pointed out that for the evaluation of creative competition entries, they have the following first-level indicators: information content, functional design, interface design, system performance, data development, competition rules, etc. [31]. The design of such an evaluation system can reflect the characteristics and quality requirements of the evaluation object more comprehensively and improve the accuracy and credibility of the evaluation.
3.2. Research Architecture
This study aims to construct an evaluation system for AI painting software based on GAN. The subjects of the study included three executives of domestic AI technology companies and five full-time professors in the department of computer science of undergraduate colleges and universities. Based on relevant theories, studies, and the literature, the questionnaire was constructed in a qualitative and quantitative parallel approach, including conducting individual in-depth interviews with experts, using the Delphi questionnaire survey method and the exploratory factor analysis method. The architecture of the questionnaire is shown in Figure 1. Following a discussion with the supervising professor, a research topic was identified. Various types of the literature related to GAN and AI painting software were summarized. To understand the function of AI drawing software, the characteristics and elements of GAN were used to form the basis for the first draft of the Delphi questionnaire and the outline of the interviews, and then development of the Delphi questionnaire for Round 1. As mentioned above, the results of the evaluation and comments on each of the items for the first round of questionnaires were analyzed, which resulted in the second round of questionnaires. The questionnaire of this study was based on a Likert scale, with ‘1’ denoting ‘very unimportant’, ‘2’ denoting ‘unimportant’, ‘3’ denoting ‘not necessarily’, ‘4’ denoting ‘important’, and ‘5’ denoting ‘very important’. The degree of authority of the experts was used to assess the professionalism of the experts, which was represented by the authority coefficient Cr, Cr = (Ca + Cs)/2, where Ca indicates the basis of judgment in the experts’ scores, and Cs indicates the familiarity of the experts with the issue. The quantitative scale of the basis of judgment and the familiarity are shown in Table 1. The coefficient of authority Cr was between 0 and 1, Cr ≥ 0.7, indicating that the results of the expert opinion were reliable; Cr > 0.8, indicating that the experts had a good grasp of the choice of content. Judgment of the degree of authority of experts is based on self-evaluation. In this study, the authority coefficient of expert opinion is 0.81, which indicates that the results are highly reliable. Furthermore, it was confirmed, using an exploratory factor analysis and reliability test, that each of the three-level indicators had met the criteria for retention in this study, whereby the evaluation system of AI painting software based on GAN was constructed. Finally, through the fuzzy hierarchical analysis and fuzzy comprehensive evaluation method, the weight and importance of each index are calculated. Furthermore, it was confirmed using a exploratory factor analysis and reliability test that each of the three-level indicators had met the criteria for retention in this study, whereby the evaluation system of AI painting software based on GAN was constructed. Finally, through the fuzzy hierarchical analysis and fuzzy comprehensive evaluation methods, the weight and importance of each index were calculated.
Figure 1.
Architecture of the evaluation system of AI painting software based on GAN.
Table 1.
Quantitative table of judgment basis and familiarity.
3.3. Implementing Procedures
The implementation procedure for the establishment of the indicators in this study is shown in Figure 2, which is summarized below. Through the literature collection and in-depth interviews with three experts, the results of the interviews were organized and analyzed. The information from the questionnaire was extracted and modified according to the suggestions of the supervising professors in order to fulfill the first round of the Delphi questionnaire. The Delphi Expert Panel consisted of eight experts, including three executives from domestic AI technology companies and five full-time faculty members from computer science departments of undergraduate colleges and universities, who revised the Delphi questionnaire two times before distributing the first round of Delphi questionnaires. In response to the need for environmental protection and saving energy, the researcher used an email for the electronic questionnaire which was sent to each expert. Delphi questionnaires for Round 1 were mailed on August 31st, with collections performed on September 23rd. Round 2 Delphi questionnaires were mailed on October 1st to be collected on October 31st. There are 123 indicators in 4 dimensions of AI painting software based on GAN, including 57 indicators in functional dimension, 27 indicators in the ease of use dimension, 20 indicators in the system performance dimension, and 19 indicators in the safety dimension.
Figure 2.
Indicator establishment flow chart.
3.4. Establishment of Evaluation System
In this study, the results of the second questionnaire were analyzed using factor analysis, and an exploratory factor analysis was implemented to screen the items, while a principal component analysis was chosen to delete the items with low explanatory strength and to extract the common factors. Thus, a reduction in the number of variables was achieved. The criteria for deleting items include the following: items with factor loadings less than 0.5; items covering two common factors; items containing less than two items and items with low reliability, which are all deleted. That is, the large number of variables is reduced to a smaller number of components and the smaller loadings are eliminated, while the distribution and accumulation of loadings for each latent common factor is understood. The maximum variance method was chosen to simplify the factor loading matrix, which allows us to understand the distribution and accumulation of variances for each factor, while allowing us to understand the correlation between individual items and the factors. This allowed us to assess the strength of the individual items using the Cronbach’s alpha coefficient, which is used to analyze the internal consistency of the dimensions. In short, the Delphi method is used to explore the opinions of experts on the evaluation indexes of AI drawing software based on GANs. Therefore, the evaluation system based on GAN can be established for the AI painting software in this study.
3.5. Fuzzy Hierarchy Analysis
3.5.1. To Establish the Complementary Judgment Matrix
We invite professionals to quantify the relative importance of the indicators at each level based on a scale from 0.1 to 0.9, as shown in Table 2. On the basis of the obtained scale value of each indicator, the complementary judgment matrix R of the next level relative to the previous level is constructed as R:
Table 2.
Scale and description of relative importance.
In Equation (1), the matrix R consists of the rij composition; rij is the ith row and jth column scale values and satisfies the conditions: 0 ≤ rij ≤ 1, rij + rji = 1, rii = 0.5, i, j = 1, 2, …, n.
3.5.2. Determining the Weights of Complementary Judgment Matrices
Let (i = 1, 2, …, n) be the sum of the nth row of the judgment matrix in the dimension layer. (i = 1, 2, …, n) (j = 1, 2, …, m) is the sum of the mth row of the nth judgment matrix in the criterion layer.
Let (i = 1, 2, …, n) be the nth weight for indicator for primary layer; (j = 1, 2, …, m) is the mth weight for secondary layer in the nth primary indicator.
There are more than ten methods for calculating the weights of fuzzy judgment matrices, and the use of Equations (2) and (3) demonstrated in the literature [32] can reduce the amount of calculations while obtaining reasonable and effective results. Subsequently, and are obtained according to Equations (2) and (3).
Let W1 be the vector of primary indicator weights and (i = 1, 2, …, n) be the vector of secondary indicator weights. W1.
Finally, a consistency test was performed on the complementary judgment matrix. The consistency test helps to confirm that the expert’s judgments are consistent when comparing the factors in pairs. For example, if the expert believes that A is more important than B and that B is more important than C, it is reasonable that A should be more important than C. In this study, if the difference between any row and the corresponding indicator data of other rows is the same constant, then it is a consistency matrix, i.e., it passes the consistency test.
3.6. Calculation of Fuzzy Integrated Evaluation
Fuzzy Comprehensive Evaluation (FCE) is a comprehensive evaluation method based on fuzzy mathematics which transforms qualitative into quantitative evaluation according to the membership theory of fuzzy mathematics, that is, using fuzzy mathematics to make an overall evaluation of things or objects limited by multiple factors. It has the characteristics of clear results and strong systematicity, which is suitable for the evaluation of various multi-level and multi-factor uncertainty problems, such as the optimization of the program and the selection of important factors of influence on the project. For a complex system, there are often a large number of factors affecting the system, each of which has a different level of hierarchy. It is difficult to solve the problem by using a simple evaluation to achieve reasonable judgment results; therefore, a multi-level fuzzy comprehensive evaluation is proposed; Fuzzy comprehensive evaluation involves utilizing the principle of fuzzy linear transformation and the principle of maximum membership to make a reasonable comprehensive evaluation of the objects to be evaluated by taking into account the various factors related to them. As a rule, a multi-layer fuzzy comprehensive evaluation was carried out on the basis of fuzzy comprehensive evaluation. It can also be used repeatedly as many times as needed. The architecture of this system includes objective hierarchies, conformation hierarchies, and criterion hierarchies. The detailed processing steps of this system are as follows.
3.6.1. Establishment of Indicator Set
The indicator set is a collection of n indicators that affect the object of assessment, denoted by U, i.e., U = (u1, u2, …, un).
3.6.2. Establish the Evaluation Set
An evaluation set is a collection of q, which are the possible evaluation results made by a reviewer who assesses an object, usually denoted by V, i.e., V = (v1, v2, …, vq).
3.6.3. Determining the Vector of Weights for Primary and Secondary Indicators to Establish the Complementary Judgment Matrix
Since the measure of the degree of influence of each indicator on the assessment of things is not similar, some indicators may have a greater degree of influence in the total evaluation, while others may be smaller; therefore, the weight of each indicator in the total evaluation must be given when making a synthesized evaluation and form a vector of weights. In this study, the fuzzy hierarchical analysis method is used to obtain the weight vector of first-level indicators W1 and the weight vector of second-level indicators .
3.6.4. The Construction of a Fuzzy Evaluation Matrix
Based on the opinions of experts or evaluators, the indicators are scored using fuzzy language, which is then converted into fuzzy numbers to form a fuzzy evaluation matrix Ri, expressed as follows:
where denotes the menbership function of the nth factor corresponding to the mth evaluation level.
3.6.5. Deriving the Matrix of Fuzzy Integrated Evaluation
(i = 1, 2, …, n) is the second level fuzzy integrated evaluation matrix and B1 is the first level fuzzy integrated evaluation matrix.
The weight vector is subjected to fuzzy operation with the fuzzy evaluation matrix Ri, which yields , expressed as follows:
The weight vector W1 consisting of and the weights of the first-level indicators is subjected to the synthesis operation of the fuzzy matrix that gives B1, which is expressed as follows:
3.6.6. Calculation of the Scoring Results
The weighted average method was used to carry out the calculations, which were carried out as follows:
where bj is the jth value in the fuzzy comprehensive evaluation matrix (, , …, ) and (, , …, ), vj is the jth value in the evaluation set V, and q represents the number of evaluation factors in the evaluation set.
4. Results and Discussion
4.1. Research Results
4.1.1. Establishment of Integrated Evaluation System
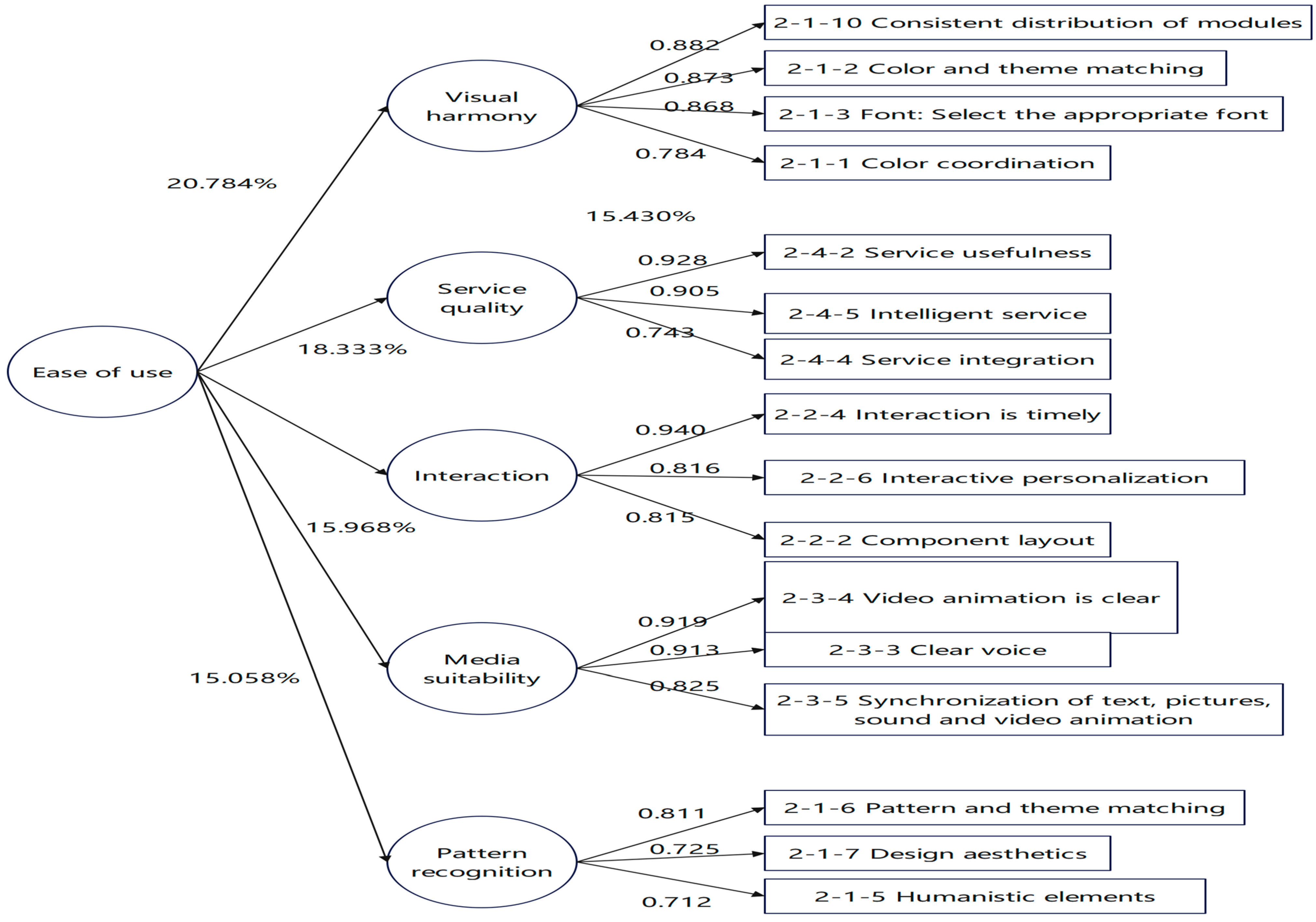
As shown in Table 3, a total of 76 indicators were deleted and 47 were retained by applying a principal component analysis in a factor analysis in order to reduce the indicators. The four subscales include 16 indicators in the “functionality” dimension with an alpha coefficient of 0.912, 16 indicators in the “ease of use” dimension with an alpha coefficient of 0.923, 7 indicators in the “system performance” dimension with an alpha coefficient of 0.931, and 8 indicators in the “safety” dimension with an alpha coefficient of 0.929. The alpha coefficients of the four subscales are all above 0.80, and the alpha coefficient of the whole scale is as high as 0.952, which shows a high degree of reliability. The results of factor analysis are shown in Table 4 and Table 5. Functionality has four subscales with sixteen indicators: subscale 1 contains a1211, a1210, a124, a127, and a126, totaling five indicators with an alpha value of 0.927, named “image restoration function”; subscale 2 contains a152, a156, a155, and a154, totaling four indicators with an alpha value of 866, named “image editing function”; subscale 3 contains a117, a116, a114, and a113, totaling four indicators with an alpha value of 915, named “style conversion and migration function”; and subscale 4 contains a1214, a1212, and a158, totaling three indicators with an alpha value of 0.802, named “multi-layer image restoration”. Their eigenvalues are 7.709, 4.706, 3.147, and 2.163, respectively. The five subscales of ease of use have a total of sixteen indicators: subscale 1 contains a232, a237, a239, a242, a251, and a255, with six indicators and an alpha value of 0.926, named “Visual Harmony”; subscale 2 contains a242, a245, and a244, with three indicators and an alpha value of 0.931, named “Service Quality”; subscale 3 contains a224, a226, a222, with three indicators and an alpha value of 0.811, named “Interaction”; subscale 4 contains a234, a233, and a235, with three indicators and an alpha value of 0.854, named “Media Suitability”; subscale 5 contains a216, a215, and a217, with three indicators and an alpha value of 0.881, named “Pattern Recognition”. The eigenvalues were 5.006, 4.248, 2.310, 1.915, and 1.538, respectively. The two subscales of system performance have seven indicators: subscale 1 contains four indicators, a326, a324, a333, and a321, with an alpha value of 0.922, which is named “Service Stability”; subscale 2 contains three indicators, a322, a332, and a323, with an alpha value of 0.947, which is named “System Response Time”. The eigenvalues are 3.573 and 1.538, respectively. The two subscales of security have eight indicators: subscale 1 contains four indicators, a412, a413, a411, and a414, with an alpha value of 0.932, which is named “ Access Security”; subscale 2 contains four indicators, a417, a418, a416, and a423, with an alpha value of 0.911, which is named “Privacy Security”. Their eigenvalues are 3.186 and 2.623, respectively.
Table 3.
Reliability analysis of the second questionnaire.
Table 4.
Results of the second revision of Delphi questionnaire.
Table 5.
Results of factor analysis.
The results of the factor analysis are shown in Figure 3 and Figure 4. The explained variances of image restoration function, image editing function, style transfer and migration function, and multi-layer image restoration function are 28.017%, 23.254%, 20.705%, and 15.430%, respectively, which shows that the explained variances in the image restoration function are higher than those of the other three indexes; the explained variances of visual harmony, quality of service, interaction, media applicability, and pattern recognition are 20.784%, 18.333%, 15.968%, 15.058%, and 14.755%, respectively. Visual harmony, service quality, interaction, media suitability, and pattern recognition are 20.784%, 18.333%, 15.968%, 15.058%, and 14.755%, respectively, which shows that the explained variance in visual harmony is higher than that of the other four indicators; the explained variances in service stability and system response time are 42.007% and 31.006%, respectively, which shows that the explained variance in service stability is higher than that of system response time; the explained variances in access security and privacy security are 36.564% and 36.043%, respectively, which shows that the differences between the explained variances of access security and privacy security are not obvious. Therefore, the scales have good construct validity, and the importance of image restoration function in “functionality” is greater than that of the remaining three indicators; the importance of visual harmony in “ease of use” is greater than that of the remaining four indicators; the importance of service stability in “system performance” is greater than that of system response time; and in the area of “security”, the importance of access security and privacy security is similar. Overall, the Cronbach’s alpha coefficients of all the dimensions in this study are higher than 0.80, while those of the whole scale are as high as 0.952. The cumulative variance is significantly higher, which indicates that the indicators included in each factor in the factor analysis have homogeneity and that there is a high degree of internal consistency among the indicators.

Figure 3.
Structure of factor analysis.
Figure 4.
Structure of factor analysis.
4.1.2. Fuzzy Analytical Hierarchical Process to Calculate the Weights of the Indicators
Three executives of domestic AI technology enterprises and five full-time teachers from computer departments were invited to make a two-by-two comparison of the first-level and second-level indicators, which gave the consistency results shown in Table 6 and Table 7. The weight calculation of the functionality in Table 6 is taken as an example; the matrix is a fourth-order matrix, n = 4, and the calculation for weight is as follows:
Table 6.
Evaluation matrix and weights of first-level evaluation indicators.
Table 7.
Evaluation matrix and weight of secondary evaluation.
The difference between any row of the data and the corresponding indicator data of other rows in this study is the identical constant, which indicates that there is a consistency test in this study.
In the case of functionality, ease of use, system performance, and security, for example, the difference between the corresponding data of the indicators of the two groups is 0.15, which has equal values.
The results of the factor analysis are shown in Figure 3 and Figure 4. The weights of functionality, ease of use, system performance, and security are 0.3, 0.25, 0.2, and 0.24, respectively, which shows that functionality has a stronger influence. The weights of multi-layer image restoration, style transfer and migration, image editing, and image restoration are 0.19, 0.22, 0.29, and 0.3, respectively, which shows that image restoration is more powerful than the other three indicators. Media applicability, service quality, image editing, and image restoration are more important than the other three indicators. The weights of media applicability, service quality, interaction, visual harmony, and pattern recognition are 0.18, 0.2, 0.19, 0.26, and 0.17, respectively, which shows that the weights of the five indicators are not significant.
By comparing the weights, it can be seen that the importance of functionality is greater than the other indicators in the first level of indicators, because if the functions of a software cannot meet the needs of users, it will be useless to users; in the second level of indicators, the importance of image restoration function is greater than the rest of the three indicators in the second level of indicators, because the function of image restoration is not only applied to artistic creation, but also widely used in photography, medical imaging, and other fields. This is because image restoration is not only applied to artistic creation, but is also widely used in photography, medical imaging, and other fields, and providing powerful image restoration functions can attract a wider user group; this study ranked the importance of the indicators using a fuzzy hierarchical analysis and factor analysis, and the results show that the conclusions from the two methods are consistent, which reflects the stability and high credibility of the data in this study.
4.1.3. Evaluation of Fuzzy Integration
The evaluation set in this study consists of four evaluation results, which are represented by V, i.e., V = {Important, Important, General, Unimportant}. Each evaluation result in the evaluation set was converted into a specific value, where “very important” = 100, “important” = 80, “average” = 60, “unimportant” = 50. “Not important” = 50. The W1 indicates the weight vector of the primary indicator and indicates the weight vector of the secondary indicator. The above weights are determined as shown in Table 6 and Table 7.
The fuzzy evaluation matrix Ri is calculated for each indicator as follows. R1, R2, R3, and R4 are the fuzzy evaluation matrices for functionality, ease of use, system performance, and safety, respectively.
Let be the second layer of fuzzy integrated evaluation matrix and B1 be the first layer of fuzzy integrated evaluation matrix.
As shown in Table 6, W1 = (0.30,0.25,0.20,0.24), B1 is obtained.
As shown in Table 8, , , , and denote the scores of the fuzzy integrated evaluation in terms of functionality, ease of use, system performance, and safety, respectively; 1 denotes the score of the fuzzy integrated evaluation of the evaluation indexes of the AI painting software based on the GAN. The calculated results are as follows.
Table 8.
Integrated evaluation and scoring values for indicators.
4.2. Integrated Discussion
4.2.1. Establishment and Analysis of the Evaluation System
The evaluation system of AI painting software based on GAN constructed in this research is based on a large number of relevant studies at home and abroad, combined with the actual situation in the field of AIGC to amend and transform; we formulated the initial index of the structure and indicators after three experts and scholars in related fields evaluated and provided their modification opinions; then, five experts and scholars completed the Delphi questionnaire correction adjustment index. The questionnaire was then screened according to the plan, and a principal component analysis and reliability analysis were conducted to screen out the indicators with higher explanatory power before forming the official indicators. The development process was very rigorous, so this indicator has good content validity; the Cronbach’s alpha coefficients of the subscales and the full scale were all greater than 0.8, which is also a very good level of reliability.
The factor loadings of the principal components and the questionnaire items were all higher than 0.7, indicating a high degree of representativeness for the indicators. The evaluation indexes developed in this study show that excellent AI painting software should not only have rich functions, but also allow users to achieve a sense of coordination and esthetics when operating, and the software should maintain stability and security during usage. Therefore, AI technology enterprises are required to meet the above indicators when developing related software.
4.2.2. Indicator Importance Ranking Results and Analysis
As can be seen from Table 6 and Table 7, the weights of the dimension layer are W1 = (0.30, 0.25, 0.20, 0.24), and the weights of the criterion layer are = (0.19, 0.22, 0.29, 0.30), = (0.18, 0.20, 0.19, 0.26, 0.17), = (0.57, 0.43), and = (0.40, 0.60), respectively; all judgment matrices meet consistency. Table 8 shows that the total score of the evaluation index of AI painting software based on GAN is 82.23, and the score corresponds to the evaluation level of “important”, which indicates that the evaluation indexes constructed in this study have important reference values. Among the four first-level evaluation indexes, the score of functionality is 89.53, ranking first, and developers must prioritize the functionality indexes of the relevant software. The score of ease of use is 83.10, ranking second, which indicates that a good operating experience will have an important impact on customer selection, and it is important to pay attention to the ease of use indexes. The scores of security and system performance are 77.32 and 75.48, ranking third and fourth, which indicates the importance of these two indexes. The scores of security and system performance are 77.32 and 75.48, respectively, ranking third and fourth, which indicates that the importance of these two is far less than that of functionality and ease of use indicators. However, enterprises should fully consider system performance and security indicators when developing related software to further optimize the user experience.
5. Conclusions
GAN is one of the important technologies in the field of artificial intelligence at present. It generates realistic data through the use of an adversarial training generator and discriminator, and has achieved great success in the fields of image generation, image restoration, image super resolution, and so on. The development of AI painting software based on GAN is of great significance, which can not only help individuals and enterprises to maintain competitiveness in related fields and improve the efficiency of creation and the quality of works, but also help to realize their potential in art, design, and other related fields, and to promote the development of the creative industry and the enhancement of the country’s soft power. The development of these tools will provide artists, designers, and creators with a broader creative space, promote the integration of art and technology, and promote innovation and cultural heritage and development. This study aims to construct an evaluation system for AI painting software based on GAN, which provides more reference standards for AI technology companies that are developing related software.
Based on the results of the literature review, in-depth interviews, questionnaire analysis of indicator construction using the secondary Delphi method, exploratory factor analysis, fuzzy hierarchical analysis, and fuzzy comprehensive evaluation, the evaluation system of AI painting software based on GAN includes 4 dimensions, 13 subscales, and 47 indicators. The four dimensions are as follows: functionality, ease of use, system performance, safety. The 13 subscales are: image restoration function, image editing function, style conversion and migration function, multi-layer image restoration, visual harmony, service quality, interaction, media applicability, pattern recognition, service stability, system response time, access security, and privacy security. Based on the evaluation system of AI painting software based on GAN constructed in this research, it is found that the functionality indicators are more important than the indicators of ease of use, security, and system performance. This is because the primary criterion for users to choose software is whether its functions can solve their problems or achieve their goals. If the software lacks the necessary functionality, no matter how user-friendly the interface design is, how superior the performance is, or how high the security is, it will not be able to compensate for this fundamental flaw.
The evaluation system established in this study has unique implications in the field of AI painting. Focusing the AI drawing software on functionality, ease of use, system performance, and security can make the software more competitive in the market. Rich and practical functions, an intuitive and simple interface, smooth and efficient operation, and safe and reliable protection will attract more users and enhance user satisfaction and loyalty, thus enhancing the market competitiveness of the software.
On the other hand, enterprises that put more R&D resources into the functionality of the software can further enhance the creativity and expressiveness of artists. Powerful functionality can provide more and richer creative tools and features to help artists better express their creativity and ideas, promote the development of artistic creation, and bring more diverse and rich works.
Author Contributions
Conceptualization, M.-D.J.; Methodology, C.Z.; Software, C.Z. and X.L.; Validation, M.-D.J.; Formal analysis, X.L.; Investigation, C.Z.; Resources, X.L.; Data curation, C.Z. and X.L.; Writing—original draft, M.-D.J.; Writing—review & editing, M.-D.J.; Visualization, X.L.; Supervision, M.-D.J.; Project administration, C.Z. All authors have read and agreed to the published version of the manuscript.
Funding
This research received no external funding.
Institutional Review Board Statement
This study was approved by the Science and Technology Ethics Committee at Jimei University (JMU202307039). No harm was caused to the participants during the study.
Informed Consent Statement
Informed consent was obtained from all subjects involved in the study.
Data Availability Statement
The raw data supporting the conclusions of this article will be made available by corresponding author on request.
Conflicts of Interest
The authors declare no conflicts of interest.
References
- Heidrich, D.; Schreiber, A. Visualizing source code as comics using generative AI. In Proceedings of the 2023 IEEE Working Conference on Software Visualization, Melbourne, Australia, 3–4 October 2023. [Google Scholar] [CrossRef]
- Phillips, C.; Jiao, J.; Clubb, E. Testing the capability of AI art tools for urban design. In Proceedings of the IEEE Computer Graphics and Applications Conference, Singapore, 17–19 March 2024. [Google Scholar] [CrossRef]
- Chen, F.; Zhu, F.; Wu, Q.; Zheng, J.; Zhang, X. A review of generative adversarial networks and their applications in image generation. J. Comput. Sci. 2021, 44, 347–369. [Google Scholar]
- Qiu, R.; Cao, Y.; Law, S.O.; University, N. On Copyright Protection of AI Creation. J. Nanchang Univ. (Humanit. Soc. Sci.) 2019, 2, 35–43+113. [Google Scholar]
- Yin, H.; Zhang, Z.; Liu, Y. The exploration of integrating the midjourney artificial intelligence generated content tool into design systems to direct designers towards future-oriented innovation. Systems 2023, 11, 566. [Google Scholar] [CrossRef]
- Hanafy, N.O. Artificial intelligence’s effects on design process creativity: A study on used AI Text-to-Image in architecture. J. Build. Eng. 2023, 80, 107999. [Google Scholar] [CrossRef]
- Zhang, B.; Zhou, Y.; Zhang, M.; Chen, H.; Li, J. Review of research on improvement and application of generative adversarial networks. Appl. Res. Comput. 2023, 40, 649–658. [Google Scholar]
- Rumelhart, D.E.; Hinton, G.E.; Williams, R.J. Learning representations by back-propagating errors. Nature 1986, 323, 533–536. [Google Scholar] [CrossRef]
- Kingma, D.P. Auto-encoding variational bayes. arXiv 2013, arXiv:1312.6114. [Google Scholar]
- Vincent, P.; Larochelle, H.; Lajoie, I.; Bengio, Y.; Manzagol, P.-A.; Bottou, L. Stacked denoising autoencoders: Learning useful representations in a deep network with a local denoising criterion. J. Mach. Learn. Res. 2010, 11, 3371–3408. [Google Scholar]
- Van Den Oord, A.; Vinyals, O. Neural discrete representation learning. Adv. Neural Inf. Process. Syst. 2017, 30. [Google Scholar] [CrossRef]
- Radford, A.; Kim, J.W.; Hallacy, C.; Ramesh, A.; Goh, G.; Agarwal, S.; Sastry, G.; Askell, A.; Mishkin, P.; Clark, J.; et al. Learning transferable visual models from natural language supervision. In Proceedings of the International Conference on Machine Learning, Vienna, Austria, 18–24 July 2021. [Google Scholar]
- Ramesh, A.; Pavlov, M.; Goh, G.; Gray, S.; Voss, C.; Radford, A.; Chen, M.; Sutskever, I. Zero-shot text-to-image generation. In Proceedings of the International Conference on Machine Learning, Vienna, Austria, 18–24 July 2021. [Google Scholar]
- O’Meara, J.; Murphy, C. Aberrant AI creations: Co-creating surrealist body horror using the DALL-E Mini text-to-image generator. Convergence 2023, 29, 1070–1096. [Google Scholar] [CrossRef]
- García-Ull, F.J.; Melero-Lázaro, M. Gender stereotypes in AI-generated images. Prof. De La Inf. 2023, 32, 5. [Google Scholar] [CrossRef]
- Liu, V.; Chilton, L.B. Design guidelines for prompt engineering text-to-image generative models. In Proceedings of the 2022 CHI Conference on Human Factors in Computing Systems, New Orleans, LA, USA, 29 April–5 May 2022. [Google Scholar] [CrossRef]
- Sukkar, A.W.; Fareed, M.W.; Yahia, M.W.; Abdalla, S.B.; Ibrahim, I.; Senjab, K.A.K. Analytical evaluation of Midjourney architectural virtual lab: Defining major current limits in AI-generated representations of Islamic architectural heritage. Buildings 2024, 14, 786. [Google Scholar] [CrossRef]
- Zhang, Y.; Liu, C. Unlocking the potential of artificial intelligence in fashion design and e-commerce applications: The case of Midjourney. J. Theor. Appl. Electron. Commer. Res. 2024, 19, 654–670. [Google Scholar] [CrossRef]
- Zhang, Z.; Wang, T.; Guo, X.; Liu, Z.; Chen, Y. Survey of AI painting. J. Front. Comput. Sci. Technol. 2024, 18, 1404–1420. [Google Scholar] [CrossRef]
- Goodfellow, I.; Pouget-Abadie, J.; Mirza, M.; Xu, B.; Warde-Farley, D.; Ozair, S.; Courville, A.; Bengio, Y. Generative adversarial networks. Commun. ACM 2020, 63, 139–144. [Google Scholar] [CrossRef]
- Zhang, Y. A survey on generative adversarial networks. Electron. Des. Eng. 2018, 26, 34–37. [Google Scholar] [CrossRef]
- Odena, A.; Olah, C.; Shlens, J. Conditional image synthesis with auxiliary classifier GANs. In Proceedings of the International Conference on Machine Learning, Sydney, Australia, 6–11 August 2017. [Google Scholar]
- Cheng, X.; Xie, L.; Zhu, J.; Chen, X. Review of Generative Adversarial Network. Comput. Sci. 2019, 3, 74–81. [Google Scholar] [CrossRef]
- Tao, F. Artificial intelligence visual arts research. Lit. Debate 2019, 7, 73–81. [Google Scholar]
- Liu, S. On the impact of AI painting on the field of cultural creativity. Contemp. Animat. 2023, 2, 91–95. [Google Scholar]
- Schetinger, V.; Di Bartolomeo, S.; El-Assady, M.; McNutt, A.; Miller, M.; Passos, J.P.A.; Adams, J.L. Doom or deliciousness: Challenges and opportunities for visualization in the age of generative models. Comput. Graph. Forum 2023, 42, 423–435. [Google Scholar] [CrossRef]
- Liu, W.; Wang, Y.; Zhao, M.; Zhang, X.; Sun, X. Developing evaluative indicators for educational games. Open Educ. Res. 2017, 2, 111–120. [Google Scholar] [CrossRef]
- Huang, B.; Yang, X.; Lu, M. Construction and application research of evaluation index system of platform education App. Chin. J. ICT Educ. 2019, 16, 75–81. [Google Scholar]
- Liu, Z.; Yu, Y.; Wang, Y.; Li, X.; He, Q. Design and application of enterprise IT service quality evaluation index system. J. Hubei Univ. (Nat. Sci.) 2013, 4, 527–532. [Google Scholar] [CrossRef]
- Liu, R.; Meng, X. Information system security evaluation method. J. Liaoning Tech. Univ. (Nat. Sci.) 2013, 11, 1517–1522. [Google Scholar] [CrossRef]
- Zhao, Y.; Liu, Z.; Liu, W.; Sun, X.; Wang, X. Building the evaluation index for creative open data competitions: A case study on the project of digital humanities. J. Libr. Sci. China 2020, 2, 75–95. [Google Scholar] [CrossRef]
- Xu, Z. Algorithm for priority of fuzzy complementary judgment matrix. J. Syst. Eng. 2001, 4, 311–314. [Google Scholar] [CrossRef]
Disclaimer/Publisher’s Note: The statements, opinions and data contained in all publications are solely those of the individual author(s) and contributor(s) and not of MDPI and/or the editor(s). MDPI and/or the editor(s) disclaim responsibility for any injury to people or property resulting from any ideas, methods, instructions or products referred to in the content. |
© 2024 by the authors. Licensee MDPI, Basel, Switzerland. This article is an open access article distributed under the terms and conditions of the Creative Commons Attribution (CC BY) license (https://creativecommons.org/licenses/by/4.0/).




