Novel Hybrid Optimization Technique for Solar Photovoltaic Output Prediction Using Improved Hippopotamus Algorithm
Abstract
1. Introduction
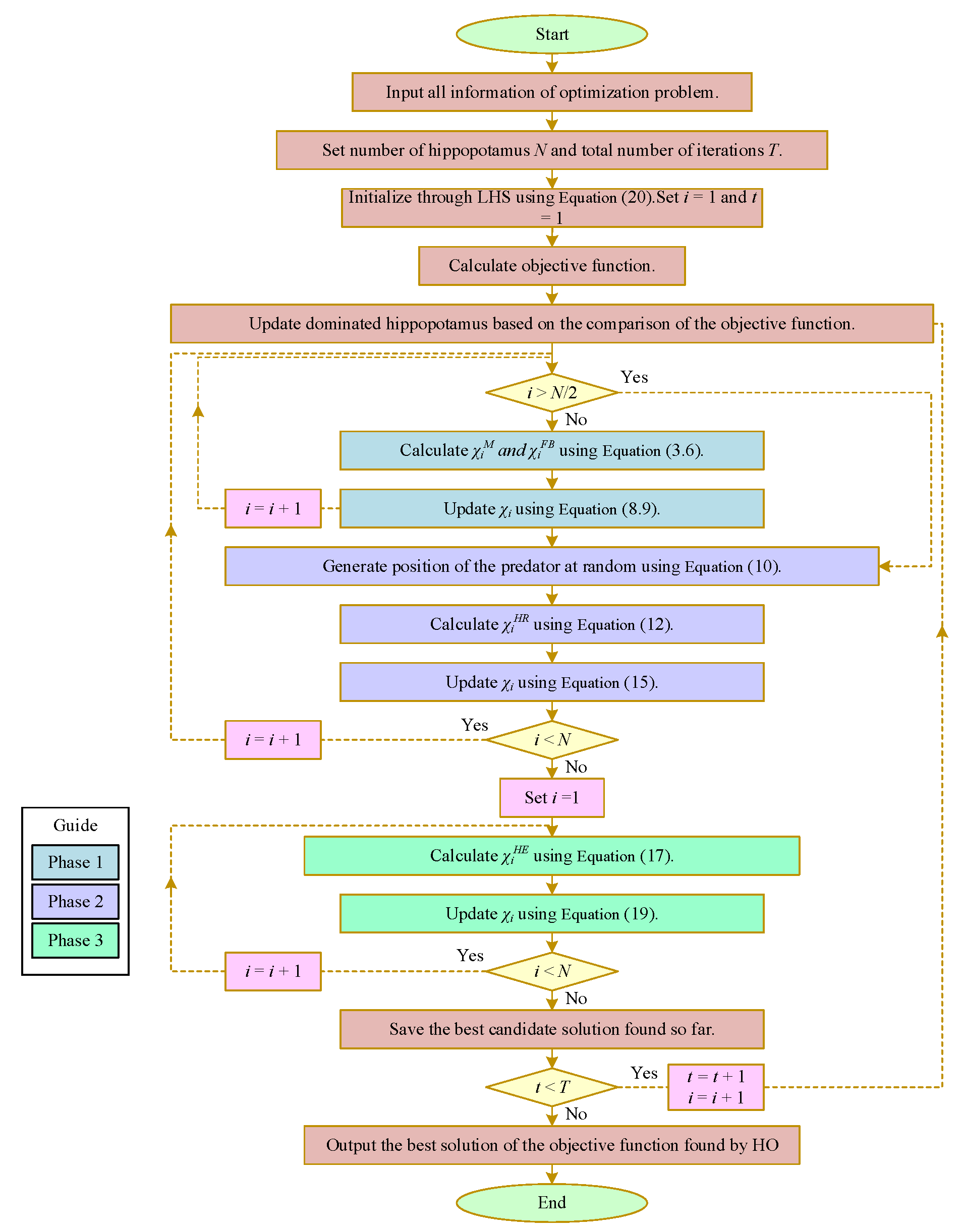
2. Hippopotamus Optimization Algorithm
2.1. Population Initialization
2.2. Location Update (Exploration Phase)
2.3. Hippo Defense against Predators (Exploration Phase)
2.4. Hippo Escape from Predators (Development Phase)
3. Multi-Strategy Improvement HO
3.1. Using Latin Hypercube Sampling to Improve Population Diversity
- (1)
- Divide [0, 1] evenly into n aliquots, and randomly select a point in each interval.
- (2)
- The position of each sample point is randomly switched to ensure that the sample points on each parameter axis are evenly distributed and not repeated. The HO uses a Latin hypercube drawn evenly distributed from the interval (0, 1)
3.2. Thoughts on Jaya Seeking Advantages and Avoiding Disadvantages
3.3. Smooth Development Variation
3.3.1. Random Sampling
3.3.2. Random Crossover
3.3.3. Sequence Mutation
4. Experiments and Results of the Algorithm
5. Photovoltaic Power Prediction Based on Objective Optimization IHO-ELM
5.1. Extreme Learning Machine (ELM)
5.2. Example Analysis
5.3. Evaluation Indicators
5.4. Results and Discussion
- (1)
- Compared with the ELM, CSO-ELM, and HO-ELM, the IHO-ELM prediction model achieved the best accuracy, with MAPE, RMSE, MAE, and MSE values being 11.6626%, 0.06129, 0.047593, and 0.0037564.
- (2)
- From Figure 8, Figure 9, Figure 10 and Figure 11, the accuracy of the ELM model using optimization methods is significantly higher than that of a single optimized ELM model without using optimization methods, indicating the necessity of connecting the weights and thresholds of the optimized ELM model.
- (3)
- The optimized model has better accuracy than the unoptimized model and the traditional CSO-optimized model. The MAPE, RMSE, MAE, and MSE indicators of the IHO-ELM were reduced by 17.62%, 21.61%, 22.78%, and 38.5%, respectively, compared to the HO-ELM from Table 4, significantly better than the unimproved HO optimization model.
5.5. Further Analysis
6. Conclusions
Author Contributions
Funding
Institutional Review Board Statement
Informed Consent Statement
Data Availability Statement
Conflicts of Interest
References
- Boussaïd, I.; Lepagnot, J.; Siarry, P. A survey on optimization metaheuristics. Inf. Sci. 2013, 237, 82–117. [Google Scholar] [CrossRef]
- Tang, J.; Liu, G.; Pan, Q. A review on representative swarm intelligence algorithms for solving optimization problems: Applications and trends. IEEE/CAA J. Autom. Sin. 2021, 8, 1627–1643. [Google Scholar] [CrossRef]
- Aslan, M.F.; Durdu, A.; Sabanci, K. Goal distance-based UAV path planning approach, path optimization and learning-based path estimation: GDRRT*, PSO-GDRRT* and BiLSTM-PSO-GDRRT. Appl. Soft Comput. 2023, 137, 110156. [Google Scholar] [CrossRef]
- Lu, Z.; Whalen, I.; Dhebar, Y.; Deb, K.; Goodman, E.D.; Banzhaf, W.; Boddeti, V.N. Multiobjective evolutionary design of deep convolutional neural networks for image classification. IEEE Trans. Evol. Comput. 2020, 25, 277–291. [Google Scholar] [CrossRef]
- Hu, H.; Lei, W.; Gao, X.; Zhang, Y. Job-shop scheduling problem based on improved cuckoo search algorithm. Int. J. Simul. Model 2018, 17, 337–346. [Google Scholar] [CrossRef]
- Kennedy, J.; Eberhart, R. Particle swarm optimization. In Proceedings of the ICNN’95-International Conference on Neural Networks, Perth, WA, Australia, 27 November–1 December 1995; pp. 1942–1948. [Google Scholar]
- Mirjalili, S.; Lewis, A. The whale optimization algorithm. Adv. Eng. Softw. 2016, 95, 51–67. [Google Scholar] [CrossRef]
- Arora, S.; Singh, S. Butterfly optimization algorithm: A novel approach for global optimization. Soft Comput. 2019, 23, 715–734. [Google Scholar] [CrossRef]
- Heidari, A.A.; Mirjalili, S.; Faris, H.; Aljarah, I.; Mafarja, M.; Chen, H. Harris hawks optimization: Algorithm and applications. Future Gener. Comput. Syst. 2019, 97, 849–872. [Google Scholar] [CrossRef]
- Zhao, W.; Wang, L.; Zhang, Z. Artificial ecosystem-based optimization: A novel nature-inspired meta-heuristic algorithm. Neural Comput. Appl. 2020, 32, 9383–9425. [Google Scholar] [CrossRef]
- Abdollahzadeh, B.; Gharehchopogh, F.S.; Mirjalili, S. African vultures optimization algorithm: A new nature-inspired metaheuristic algorithm for global optimization problems. Comput. Ind. Eng. 2021, 158, 107408. [Google Scholar] [CrossRef]
- Amiri, M.H.; Mehrabi Hashjin, N.; Montazeri, M.; Mirjalili, S.; Khodadadi, N. Hippopotamus optimization algorithm: A novel nature-inspired optimization algorithm. Sci. Rep. 2024, 14, 5032. [Google Scholar] [CrossRef]
- Zhang, Z.; Xu, W.; Gong, Q. Short-Term Load Forecasting Based on TLBGA-GRU Neural Network. Comput. Eng. 2022, 48, 69–76. [Google Scholar]
- Han, J.; Yan, L.; Li, Z. LfEdNet: A Task-based Day-ahead Load Forecasting Model for Stochastic Economic Dispatch. arXiv 2020, arXiv:2008.07025. [Google Scholar]
- Akhtar, S.; Shahzad, S.; Zaheer, A.; Ullah, H.S.; Kilic, H.; Gono, R.; Jasiński, M.; Leonowicz, Z. Short-term load forecasting models: A review of challenges, progress, and the road ahead. Energies 2023, 16, 4060. [Google Scholar] [CrossRef]
- Acquah, M.A.; Jin, Y.; Oh, B.-C.; Son, Y.-G.; Kim, S.-Y. Spatiotemporal Sequence-to-Sequence Clustering for Electric Load Forecasting. IEEE Access 2023, 11, 5850–5863. [Google Scholar] [CrossRef]
- Yan, H.; Yu, X.; Li, D.; Xiang, Y.; Chen, J.; Lin, Z.; Shen, J. Research on commercial sector electricity load model based on exponential smoothing method. In International Conference on Adaptive and Intelligent Systems; Springer: Berlin/Heidelberg, Germany, 2022; pp. 189–205. [Google Scholar]
- Liang, Z.; Chengyuan, Z.; Zhengang, Z.; Dacheng, Z. Short-term load forecasting based on kalman filter and nonlinear autoregressive neural network. In Proceedings of the 2021 33rd Chinese Control and Decision Conference (CCDC), Kunming, China, 22–24 May 2021; pp. 3747–3751. [Google Scholar]
- Bian, H.; Wang, Q.; Xu, G.; Zhao, X. Research on short-term load forecasting based on accumulated temperature effect and improved temporal convolutional network. Energy Rep. 2022, 8, 1482–1491. [Google Scholar] [CrossRef]
- Huang, G.-B.; Zhu, Q.-Y.; Siew, C.-K. Extreme learning machine: A new learning scheme of feedforward neural networks. In Proceedings of the 2004 IEEE International Joint Conference on Neural Networks (IEEE Cat. No. 04CH37541), Budapest, Hungary, 25–29 July 2004; pp. 985–990. [Google Scholar]
- Loh, W.-L. On Latin hypercube sampling. Ann. Stat. 1996, 24, 2058–2080. [Google Scholar] [CrossRef]
- Rao, R. Jaya: A simple and new optimization algorithm for solving constrained and unconstrained optimization problems. Int. J. Ind. Eng. Comput. 2016, 7, 19–34. [Google Scholar]
- Wu, L.; Chen, E.; Guo, Q.; Xu, D.; Xiao, W.; Guo, J.; Zhang, M. Smooth Exploration System: A novel ease-of-use and specialized module for improving exploration of whale optimization algorithm. Knowl.-Based Syst. 2023, 272, 110580. [Google Scholar] [CrossRef]
- Trojovská, E.; Dehghani, M.; Trojovský, P. Zebra optimization algorithm: A new bio-inspired optimization algorithm for solving optimization algorithm. IEEE Access 2022, 10, 49445–49473. [Google Scholar] [CrossRef]
- Meng, X.; Liu, Y.; Gao, X.; Zhang, H. A new bio-inspired algorithm: Chicken swarm optimization. In Advances in Swarm Intelligence, Proceedings of the 5th International Conference, ICSI 2014, Hefei, China, 17–20 October 2014; Part I 5; Springer: Berlin/Heidelberg, Germany, 2014; pp. 86–94. [Google Scholar]
- Zhong, C.; Li, G.; Meng, Z. Beluga whale optimization: A novel nature-inspired metaheuristic algorithm. Knowl.-Based Syst. 2022, 251, 109215. [Google Scholar] [CrossRef]
- Alsattar, H.A.; Zaidan, A.; Zaidan, B. Novel meta-heuristic bald eagle search optimisation algorithm. Artif. Intell. Rev. 2020, 53, 2237–2264. [Google Scholar] [CrossRef]
- Wang, Y.; Wang, W. Research on E-commerce GMV prediction based on LSTM-RELM combination model. Comput. Eng. Appl. 2023, 59, 321–327. [Google Scholar]
















| Function Type | Function | Function Name | Minimum Value |
|---|---|---|---|
| Unimodal testing function | F1 | Sphere | 0 |
| F2 | Schwefel’s 2.22 | 0 | |
| F3 | Powell Sum | 0 | |
| Multimodal testing function | F10 | Ackley 1 | 0 |
| F12 | Penalized | 0 | |
| F13 | Penalized 2 | 0 | |
| Composite Test Function | F17 | Branin Function | 0.3 |
| F21 | Shekel5 | −10 | |
| F22 | Shekel7 | −10 |
| Function | Indicator | IHO | HO | ZOA | BWO | BES | CSO |
|---|---|---|---|---|---|---|---|
| F1 | Best | 0 | 0 | 6.79 × 10−257 | 0.0012855 | 3.5607 × 10−49 | 2.0899 × 10−24 |
| Mean | 0 | 0 | 5.7194 × 10−248 | 0.0085168 | 1.4081 × 10−40 | 3.3275 × 10−20 | |
| Std | 0 | 0 | 0 | 0.009002 | 4.4204 × 10−40 | 6.2509 × 10−20 | |
| F2 | Best | 3.8064 × 10−237 | 4.0835 × 10−196 | 3.9486 × 10−136 | 0.021046 | 5.265 × 10−28 | 4.5561 × 10−21 |
| Mean | 3.2568 × 10−227 | 4.0886 × 10−184 | 3.3091 × 10−131 | 0.062712 | 1.526 × 10−26 | 1.1554 × 10−19 | |
| Std | 0 | 0 | 7.3205 × 10−131 | 0.027747 | 1.4162 × 10−26 | 1.0822 × 10−19 | |
| F3 | Best | 0 | 0 | 5.8723 × 10−170 | 0.17059 | 3.2083 × 10−18 | 789.3893 |
| Mean | 0 | 0 | 5.6762 × 10−157 | 1.9486 | 3.5527 × 10−9 | 5458.8957 | |
| Std | 0 | 0 | 1.7211 × 10−156 | 2.1075 | 1.0771 × 10−8 | 3255.1196 | |
| F10 | Best | 4.4410 × 10−16 | 4.4410 × 10−16 | 4.4410 × 10−16 | 0.0013155 | 3.9968 × 10−15 | 9.3157 × 10−12 |
| Mean | 4.4410 × 10−16 | 4.4410 × 10−16 | 4.4410 × 10−16 | 0.0098595 | 0.066907 | 3.5665 × 10−11 | |
| Std | 0 | 0 | 0 | 0.0057589 | 0.21158 | 4.9603 × 10−11 | |
| F12 | Best | 1.5705 × 10−32 | 1.3134 × 10−6 | 0.072344 | 0.00012093 | 3.3141 × 10−22 | 0.12557 |
| Mean | 1.5705 × 10−32 | 0.00059838 | 0.18427 | 0.0010186 | 1.0599 × 10−18 | 1.8138 | |
| Std | 2.885 × 10−482 | 0.00071235 | 0.073413 | 0.00077814 | 1.6606 × 10−18 | 4.3809 | |
| F13 | Best | 1.3498 × 10−32 | 1.2145 × 10−6 | 1.8168 | 5.7503 × 10−6 | 9.0528 × 10−16 | 1.717 |
| Mean | 1.3498 × 10−32 | 0.0033994 | 2.3005 | 0.00026124 | 0.071829 | 7743.1699 | |
| Std | 2.885 × 10−481 | 0.0098188 | 0.34603 | 0.00022535 | 0.062312 | 12,768.7936 | |
| F17 | Best | 0.39790 | 0.39790 | 0.39790 | 0.39835 | 0.39789 | 0.39789 |
| Mean | 0.39790 | 0.39790 | 0.39790 | 0.40044 | 0.39789 | 0.39795 | |
| Std | 1.6739 × 10−6 | 3.8556 × 10−10 | 9.9536 × 10−8 | 0.0021123 | 2.005 × 10−8 | 9.318 × 10−5 | |
| F21 | Best | −10.1530 | −10.1530 | −10.1530 | −10.1518 | −10.1532 | −10.0264 |
| Mean | −10.1530 | −10.1530 | −10.1528 | −10.1321 | −7.3826 | −8.404 | |
| Std | 1.5003 × 10−7 | 5.7726 × 10−7 | 0.00071352 | 0.014468 | 3.6363 | 2.4768 | |
| F22 | Best | −10.4029 | −10.4029 | −10.4029 | −10.3978 | −10.4029 | −10.394 |
| Mean | −10.4029 | −10.4029 | −10.4029 | −10.3795 | −8.3033 | −5.4696 | |
| Std | 6.9042 × 10−6 | 2.1279 × 10−6 | 8.0885 × 10−5 | 0.013886 | 3.3903 | 3.1227 |
| Prediction Model | MAE | MAPE | MSE | RMSE | R2 |
|---|---|---|---|---|---|
| IHO-ELM | 0.04760 | 0.11662 | 0.00376 | 0.06129 | 0.99998 |
| HO-ELM | 0.06164 | 0.14158 | 0.00611 | 0.07819 | 0.99996 |
| CSO-ELM | 0.11791 | 0.12216 | 0.03314 | 0.18203 | 0.99979 |
| ELM | 0.23916 | 0.31099 | 0.10427 | 0.32291 | 0.99934 |
| LSTM | 0.43945 | 0.33520 | 0.39491 | 0.62842 | 0.99750 |
| TCN | 0.27854 | 0.66627 | 0.39963 | 0.63216 | 0.99747 |
| BP | 0.90367 | 0.86687 | 1.83062 | 1.35310 | 0.98843 |
| SVM | 1 | 1.30972 | 1.89581 | 1.37690 | 0.98801 |
| Prediction Model | MAE | MAPE | MSE | RMSE |
|---|---|---|---|---|
| IHO-ELM | 0.04760 | 0.11662 | 0.00376 | 0.06129 |
| HO-ELM | 0.06164 | 0.14158 | 0.00611 | 0.07819 |
| Percentage reduction in error | 22.78% | 17.62% | 38.5% | 21.61% |
| Prediction Model | MAE | MAPE | MSE | RMSE | R2 |
|---|---|---|---|---|---|
| IHO-ELM | 0.04121 | 0.69879 | 0.00449 | 0.06697 | 0.99996 |
| HO-ELM | 0.05150 | 0.72837 | 0.00598 | 0.07733 | 0.99995 |
| CSO-ELM | 0.06093 | 1.00370 | 0.00759 | 0.08713 | 0.99993 |
| ELM | 0.26328 | 6.52800 | 0.10918 | 0.33043 | 0.99901 |
| LSTM | 0.48613 | 1.28880 | 0.70688 | 0.84076 | 0.99359 |
| TCN | 0.79034 | 6.85980 | 2.58130 | 1.60660 | 0.97658 |
| SVM | 0.99275 | 26.0436 | 1.71340 | 1.30900 | 0.98445 |
| BP | 0.92858 | 19.1984 | 1.79300 | 1.33900 | 0.98370 |
| Prediction Model | MAE | MAPE | MSE | RMSE |
|---|---|---|---|---|
| IHO-ELM | 0.04121 | 0.69879 | 0.00449 | 0.06697 |
| HO-ELM | 0.05150 | 0.72837 | 0.00598 | 0.07733 |
| Percentage reduction in error | 19.9% | 4.1% | 25% | 13.4% |
Disclaimer/Publisher’s Note: The statements, opinions and data contained in all publications are solely those of the individual author(s) and contributor(s) and not of MDPI and/or the editor(s). MDPI and/or the editor(s) disclaim responsibility for any injury to people or property resulting from any ideas, methods, instructions or products referred to in the content. |
© 2024 by the authors. Licensee MDPI, Basel, Switzerland. This article is an open access article distributed under the terms and conditions of the Creative Commons Attribution (CC BY) license (https://creativecommons.org/licenses/by/4.0/).
Share and Cite
Wang, H.; Binti Mansor, N.N.; Mokhlis, H.B. Novel Hybrid Optimization Technique for Solar Photovoltaic Output Prediction Using Improved Hippopotamus Algorithm. Appl. Sci. 2024, 14, 7803. https://doi.org/10.3390/app14177803
Wang H, Binti Mansor NN, Mokhlis HB. Novel Hybrid Optimization Technique for Solar Photovoltaic Output Prediction Using Improved Hippopotamus Algorithm. Applied Sciences. 2024; 14(17):7803. https://doi.org/10.3390/app14177803
Chicago/Turabian StyleWang, Hongbin, Nurulafiqah Nadzirah Binti Mansor, and Hazlie Bin Mokhlis. 2024. "Novel Hybrid Optimization Technique for Solar Photovoltaic Output Prediction Using Improved Hippopotamus Algorithm" Applied Sciences 14, no. 17: 7803. https://doi.org/10.3390/app14177803
APA StyleWang, H., Binti Mansor, N. N., & Mokhlis, H. B. (2024). Novel Hybrid Optimization Technique for Solar Photovoltaic Output Prediction Using Improved Hippopotamus Algorithm. Applied Sciences, 14(17), 7803. https://doi.org/10.3390/app14177803

