Machine Learning-Based Feature Extraction and Classification of EMG Signals for Intuitive Prosthetic Control
Abstract
1. Introduction
2. Literature Review
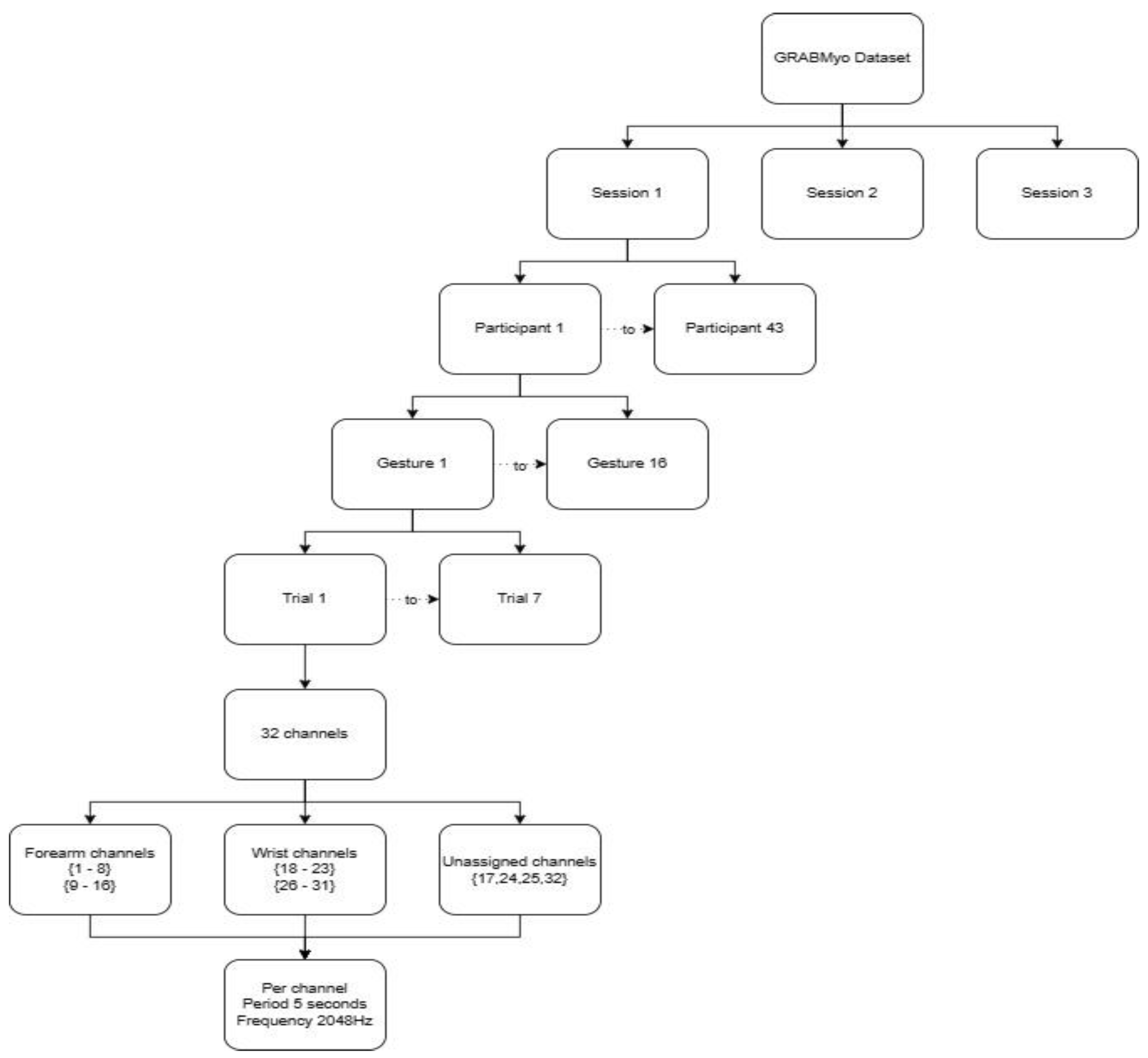
3. Overview: GRABMyo Dataset
3.1. Device Information
3.2. Forearm Electrode Locations
3.3. Analysis of GRABMyo Dataset
3.4. Hand and Fingers Gesture List
3.5. Raw Signals Extracted from GRABMyo Dataset
4. Overview: Signal Processing Methods
4.1. Average Referencing
4.2. Filters Applied
4.2.1. Band-Pass Filter with a Range of 10 to 450 Hz
4.2.2. 60 Hz Notch Filter
4.2.3. High-Pass Filter with a Cutoff of 0.1 Hz for DC Removal
4.3. Signals after Pre-Proccessing with Filtering
4.4. Discrete Wavelet Transform—Biorthogonal 3.3
4.5. Signal Feature Extraction Methods
4.6. Dimensionality Reduction Methods
4.6.1. Linear Discriminant Analysis (LDA)
4.6.2. Principle Component Analysis (PCA)
5. Overview of Machine Learning Methods
5.1. Machine Learning Classifiers
5.1.1. K-Nearest Neighbor Classifiers
5.1.2. Naïve Bayes Classifier
5.1.3. Support Vector Machine (SVM)
6. Results and Discussion
6.1. Overview of Analytical Process
6.2. Overview of Performance Measurement
6.2.1. Precision
6.2.2. Sensitivity
6.2.3. Accuracy
6.2.4. F-Measure (F1-Score)
6.3. Performance Metrics for One Session
6.4. Performance Metrics for Three Sessions
6.5. Interpretation of Results
7. Discussion
8. Conclusions
8.1. Summary of Key Findings
8.2. Recommendations for Future Work
Author Contributions
Funding
Institutional Review Board Statement
Informed Consent Statement
Data Availability Statement
Conflicts of Interest
References
- Pradhan, A.; He, J.; Jiang, N. Multi-day dataset of forearm and wrist electromyogram for hand gesture recognition and biometrics. Sci. Data 2022, 9, 1–10. [Google Scholar] [CrossRef] [PubMed]
- Yang, S.; Li, M.; Wang, J. Fusing sEMG and EEG to Increase the Robustness of Hand Motion Recognition Using Functional Connectivity and GCN. IEEE Sens. J. 2022, 22, 24309–24319. Available online: https://ieeexplore.ieee.org/document/9953952/ (accessed on 14 July 2023). [CrossRef]
- Phinyomark, A.; Quaine, F.; Charbonnier, S.; Serviere, C.; Tarpin-Bernard, F.; Laurillau, Y. Feature extraction of the first difference of EMG time series for EMG pattern recognition. Comput. Methods Programs Biomed. 2014, 117, 247–256. [Google Scholar] [CrossRef] [PubMed]
- Aung, K.H.H.; Kok, C.L.; Koh, Y.Y.; Teo, T.H. An Embedded Machine Learning Fault Detection System for Electric Fan Drive. Electronics 2024, 13, 493. [Google Scholar] [CrossRef]
- Chen, J.; Teo, T.H.; Kok, C.L.; Koh, Y.Y. A Novel Single-Word Speech Recognition on Embedded Systems Using a Convolution Neuron Network with Improved Out-of-Distribution Detection. Electronics 2024, 13, 530. [Google Scholar] [CrossRef]
- Park, E.J.; Lee, S.H. EMG pattern recognition based on artificial intelligence techniques. IEEE Trans. Ind. Electron. 2017, 62, 778–784. [Google Scholar]
- Atzori, M.; Gijsberts, A.; Kuzborskij, I.; Elsig, S.; Hager, A.-G.M.; Deriaz, O.; Castellini, C.; Muller, H.; Caputo, B. Characterization of a Benchmark Database for Myoelectric Movement Classification. IEEE Trans. Neural Syst. Rehabilitation Eng. 2014, 23, 73–83. [Google Scholar] [CrossRef] [PubMed]
- Musa Miah, A.S.; Shin, J.; Al Mehedi Hasan, M.; Okuyama, Y.; Nobuyoshi, A. Dynamic Hand Gesture Recognition Using Effective Feature Extraction and Attention Based Deep Neural Network. In Proceedings of the 2023 IEEE 16th International Sym-posium on Embedded Multicore/Many-core Systems-on-Chip (MCSoC), Singapore, 18–21 December 2023; pp. 241–247. [Google Scholar] [CrossRef]
- He, J. Dimensionality reduction of sEMG signals using PCA and LDA. J. Med. Syst. 2015, 39, 35. [Google Scholar]
- Scheme, E.; Englehart, K. Electromyogram pattern recognition for control of powered upper-limb prostheses: State of the art and challenges for clinical use. J. Rehabil. Res. Dev. 2011, 48, 643–659. [Google Scholar] [CrossRef] [PubMed]
- Khezri, M.; Jahed, M. Real-time intelligent pattern recognition algorithm for surface EMG signals. Biomed. Eng. Online 2007, 6, 45. [Google Scholar] [CrossRef] [PubMed]
- Jiang, N.; Pradhan, A.; He, J. Gesture Recognition and Biometrics ElectroMyogram (GRABMyo) (version 1.0.2). PhysioNet 2022, 14, 56. [Google Scholar] [CrossRef]
- Florimond, V. Basics of Surface Electromyography Applied to Physical Rehabilitation and Biomechanics; Document number MAR908-03.s; Thought Technology Ltd.: Montreal, QC, Canada, 2009. [Google Scholar]
- Too, J.; Rahim, A.; Mohd, N. Classification of Hand Movements based on Discrete Wavelet Transform and Enhanced Feature Extraction. Int. J. Adv. Comput. Sci. Appl. 2019, 10, 127. [Google Scholar] [CrossRef]
- Bloomberg. The Robot-Arm Prosthetic Controlled by Thought. YouTube. 12 November 2015. Available online: https://www.youtube.com/watch?v=sk1NkWl_W2Y&ab_channel=BloombergOriginals (accessed on 14 July 2023).
- Forsberg, A. A Wavelet-Based Surface Electromyogram Feature Extraction for ... Digitala Vetenskapliga Arkivet. 16 May 2018. Available online: https://www.diva-portal.org/smash/get/diva2:1217017/FULLTEXT01.pdf (accessed on 14 July 2023).
- He, J.; Zhang, D.; Sheng, X.; Li, S.; Zhu, X. Invariant Surface EMG Feature against Varying Contraction Level for Myoelectric Control Based on Muscle Coordination. IEEE J. Biomed. Health Inform. 2015, 19, 874–882. Available online: https://ieeexplore.ieee.org/document/6846283/ (accessed on 14 July 2023). [CrossRef]
- Kanade, V. What Is Machine Learning? Understanding Types & Applications. Spiceworks. 30 August 2022. Available online: https://www.spiceworks.com/tech/artificial-intelligence/articles/what-is-ml/ (accessed on 14 July 2023).
- Pelley, S. Feel again: Advancements in Prosthetics Limb Technology Allow Feeling, Control. CBS News. 16 July 2023. Available online: https://www.cbsnews.com/news/advancements-in-prosthetics-limb-technology-allow-feeling-control-60-minutes-transcript-2023-07-16/ (accessed on 14 July 2023).
- Perez-Rey, L. How Mind-Controlled Bionic Arms Fuse to the Body|Wired. YouTube. 15 December 2023. Available online: https://www.youtube.com/watch?v=Ipw_2A2T_wg&ab_channel=WIRED (accessed on 14 July 2023).
- Pradhan, A.; He, J.; Jiang, N. Open access dataset for electromyography based Multi-code Biometric Authentication. arXiv, 2022; arXiv:2201.01051. [Google Scholar]
- Too, J.; Rahim, A.; Mohd, N. A Comparative Analysis of Wavelet Families for the Classification of Finger Motions. Int. J. Adv. Comput. Sci. Appl. 2019, 10. [Google Scholar] [CrossRef]
- Weisz, A.; Flickinger, I. How Advsancements in Prosthetic Technology Allow Feeling, Control|60 Minutes. YouTube. 27 March 2023. Available online: https://www.youtube.com/watch?v=xRcdy_jBsrM&ab_channel=60Minutes (accessed on 14 July 2023).
- Jiang, X.; Liu, X.; Fan, J.; Ye, X.; Dai, C.; Clancy, E.A.; Akay, M.; Chen, W. Open Access Dataset, Toolbox and Benchmark Processing Results of High-Density Surface Electromyogram Recordings. IEEE Trans. Neural Syst. Rehabil. Eng. 2021, 29, 1035–1046. [Google Scholar] [CrossRef] [PubMed]
- YouTube. The Mind-Controlled Bionic Arm with a Sense of Touch. YouTube. 18 August 2016. Available online: https://www.youtube.com/watch?v=F_brnKz_2tI&ab_channel=Motherboard (accessed on 14 July 2023).
- Huang, Q.; Zhang, Z.; Wang, W. Electromyography (EMG) signal classification based on ensemble empirical mode decomposition and improved extreme learning machine. J. Intell. Fuzzy Syst. 2014, 27, 2503–2512. [Google Scholar]
- Tkach, D.; Huang, H.; Kuiken, T.A. Study of stability of time-domain features for electromyographic pattern recognition. J. Neuroeng. Rehabil. 2010, 7, 21. [Google Scholar] [CrossRef] [PubMed]
- Englehart, K.; Hudgins, B. A robust, real-time control scheme for multifunction myoelectric control. IEEE Trans. Biomed. Eng. 2003, 50, 848–854. [Google Scholar] [CrossRef] [PubMed]
- Castellini, C.; Smagt, P.; Hirche, S. Myoelectric control of artificial limbs: Is there a need for a simplification? In Proceedings of the 3rd International Conference on Pervasive Computing Technologies for Healthcare. IEEE Signal Process. Mag. 2012, 29, 148–152. [Google Scholar]
- Sussman, O. What Is Neuroscience: Overview, History, & Major Branches. Simply Psychology. 20 February 2023. Available online: https://www.simplypsychology.org/neuroscience.html (accessed on 14 July 2023).
- Larson, J. Alpha Brain Waves: What Are They and Why Are They Important? Healthline. 9 October 2019. Available online: https://www.healthline.com/health/alpha-brain-waves (accessed on 14 July 2023).
- Nagel, S. Towards a Home-Use BCI: Fast Asynchronous Control and Robust Non-Control State Detection. ResearchGate. December 2019. Available online: https://www.researchgate.net/publication/338423585_Towards_a_home-use_BCI_fast_asynchronous_control_and_robust_non-control_state_detection (accessed on 14 July 2023).
- Strategist, C. Gesture Control Your Life with the Myo Armband. Bahrain This Week. 8 September 2017. Available online: https://www.bahrainthisweek.com/gesture-control-your-life-with-the-myo-armband/ (accessed on 14 July 2023).































| Sampling Frequency | 2048 Hz |
| Bandpass Filter (Hardware) | 10–450 Hz |
| Gain (Hardware) | 500 Hz |
| Number of Channels | 32 Channels |
| Location of Electrodes | Number of Channels | Channels | Corresponding Column Number |
|---|---|---|---|
| Proximal wrist (Ring 4) | 6-channel wrist setup | {W7–W12} | {26, 27… 31} |
| Distal wrist (Ring 3) | 6-channel wrist setup | {W1–W6} | {18, 19… 23} |
| Distal forearm (Ring 2) | 8-channel forearm setup | {F9–F16} | {9, 10… 16} |
| Proximal forearm (Ring 1) | 8-channel forearm setup | {F1–F8} | {1, 2… 8} |
| Unassigned channels | 4 channels not setup | {U1–U4} | {17, 24, 25, 32} |
| Evaluation Metrics | Classes (Five Hand Gestures) | Macro Average | ||||
|---|---|---|---|---|---|---|
| PCA–K-Nearest Neighbor | ||||||
| True Positive | 6 | 24 | 18 | 22 | 19 | 17.8 |
| False Positive | 13 | 23 | 40 | 29 | 21 | 25.2 |
| False Negative | 37 | 19 | 25 | 21 | 24 | 25.2 |
| True Negative | 159 | 149 | 132 | 143 | 151 | 146.8 |
| Precision | 0.31579 | 0.51064 | 0.31034 | 0.43137 | 0.475 | 0.40863 |
| Sensitivity | 0.13953 | 0.55814 | 0.4186 | 0.51163 | 0.44186 | 0.41395 |
| Accuracy | 0.76744 | 0.80465 | 0.69767 | 0.76744 | 0.7907 | 0.76558 |
| F-measure | 0.19355 | 0.53333 | 0.35644 | 0.46809 | 0.45783 | 0.40185 |
| PCA–Naïve Bayes | ||||||
| True Positive | 12 | 15 | 12 | 26 | 18 | 16.6 |
| False Positive | 28 | 11 | 36 | 36 | 21 | 26.4 |
| False Negative | 31 | 28 | 31 | 17 | 25 | 26.4 |
| True Negative | 144 | 161 | 136 | 136 | 151 | 145.6 |
| Precision | 0.3 | 0.57692 | 0.25 | 0.41935 | 0.46154 | 0.40156 |
| Sensitivity | 0.27907 | 0.34884 | 0.27907 | 0.60465 | 0.4186 | 0.38605 |
| Accuracy | 0.72558 | 0.8186 | 0.68837 | 0.75349 | 0.78605 | 0.75442 |
| F-measure | 0.28916 | 0.43478 | 0.26374 | 0.49524 | 0.43902 | 0.38439 |
| PCA–Support Vector Machine | ||||||
| True Positive | 18 | 28 | 20 | 28 | 23 | 23.4 |
| False Positive | 24 | 20 | 30 | 11 | 13 | 19.6 |
| False Negative | 25 | 15 | 23 | 15 | 20 | 19.6 |
| True Negative | 148 | 152 | 142 | 161 | 159 | 152.4 |
| Precision | 0.42857 | 0.58333 | 0.4 | 0.71795 | 0.63889 | 0.55375 |
| Sensitivity | 0.4186 | 0.65116 | 0.46512 | 0.65116 | 0.53488 | 0.54419 |
| Accuracy | 0.77209 | 0.83721 | 0.75349 | 0.87907 | 0.84651 | 0.81767 |
| F-measure | 0.42353 | 0.61538 | 0.43011 | 0.68293 | 0.58228 | 0.54685 |
| Evaluation Metrics | Classes (Five Hand Gestures) | Macro Average | ||||
|---|---|---|---|---|---|---|
| LDA–K-Nearest Neighbor | ||||||
| True Positive | 14 | 29 | 24 | 33 | 25 | 25 |
| False Positive | 10 | 14 | 24 | 20 | 22 | 18 |
| False Negative | 29 | 14 | 19 | 10 | 18 | 18 |
| True Negative | 162 | 158 | 148 | 152 | 150 | 154 |
| Precision | 0.58333 | 0.67442 | 0.5 | 0.62264 | 0.53191 | 0.58246 |
| Sensitivity | 0.32558 | 0.67442 | 0.55814 | 0.76744 | 0.5814 | 0.5814 |
| Accuracy | 0.8186 | 0.86977 | 0.8 | 0.86047 | 0.81395 | 0.83256 |
| F-measure | 0.41791 | 0.67442 | 0.52747 | 0.6875 | 0.55556 | 0.57257 |
| LDA–Naïve Bayes | ||||||
| True Positive | 17 | 22 | 10 | 27 | 13 | 17.8 |
| False Positive | 44 | 12 | 25 | 34 | 11 | 25.2 |
| False Negative | 26 | 21 | 33 | 16 | 30 | 25.2 |
| True Negative | 128 | 160 | 147 | 138 | 161 | 146.8 |
| Precision | 0.27869 | 0.64706 | 0.28571 | 0.44262 | 0.54167 | 0.43915 |
| Sensitivity | 0.39535 | 0.51163 | 0.23256 | 0.62791 | 0.30233 | 0.41395 |
| Accuracy | 0.67442 | 0.84651 | 0.73023 | 0.76744 | 0.8093 | 0.76558 |
| F-measure | 0.32692 | 0.57143 | 0.25641 | 0.51923 | 0.38806 | 0.41241 |
| LDA–Support Vector Machine | ||||||
| True Positive | 26 | 28 | 29 | 30 | 32 | 29 |
| False Positive | 13 | 19 | 12 | 9 | 17 | 14 |
| False Negative | 17 | 15 | 14 | 13 | 11 | 14 |
| True Negative | 159 | 153 | 160 | 163 | 155 | 158 |
| Precision | 0.66667 | 0.59574 | 0.70732 | 0.76923 | 0.65306 | 0.6784 |
| Sensitivity | 0.60465 | 0.65116 | 0.67442 | 0.69767 | 0.74419 | 0.67442 |
| Accuracy | 0.86047 | 0.84186 | 0.87907 | 0.89767 | 0.86977 | 0.86977 |
| F-measure | 0.63415 | 0.62222 | 0.69048 | 0.73171 | 0.69565 | 0.67484 |
| Evaluation Metrics | Classes (Five Hand Gestures) | Macro Average | ||||
|---|---|---|---|---|---|---|
| Support Vector Machine (Three Sessions) | ||||||
| True Positive | 94 | 100 | 98 | 105 | 98 | 99 |
| False Positive | 20 | 32 | 42 | 17 | 39 | 30 |
| False Negative | 35 | 29 | 31 | 24 | 31 | 30 |
| True Negative | 496 | 484 | 474 | 499 | 477 | 486 |
| Precision | 0.82456 | 0.75758 | 0.7 | 0.86066 | 0.71533 | 0.77162 |
| Sensitivity | 0.72868 | 0.77519 | 0.75969 | 0.81395 | 0.75969 | 0.76744 |
| Accuracy | 0.91473 | 0.90543 | 0.88682 | 0.93643 | 0.89147 | 0.90698 |
| F-measure | 0.77366 | 0.76628 | 0.72862 | 0.83665 | 0.73684 | 0.76841 |
Disclaimer/Publisher’s Note: The statements, opinions and data contained in all publications are solely those of the individual author(s) and contributor(s) and not of MDPI and/or the editor(s). MDPI and/or the editor(s) disclaim responsibility for any injury to people or property resulting from any ideas, methods, instructions or products referred to in the content. |
© 2024 by the authors. Licensee MDPI, Basel, Switzerland. This article is an open access article distributed under the terms and conditions of the Creative Commons Attribution (CC BY) license (https://creativecommons.org/licenses/by/4.0/).
Share and Cite
Kok, C.L.; Ho, C.K.; Tan, F.K.; Koh, Y.Y. Machine Learning-Based Feature Extraction and Classification of EMG Signals for Intuitive Prosthetic Control. Appl. Sci. 2024, 14, 5784. https://doi.org/10.3390/app14135784
Kok CL, Ho CK, Tan FK, Koh YY. Machine Learning-Based Feature Extraction and Classification of EMG Signals for Intuitive Prosthetic Control. Applied Sciences. 2024; 14(13):5784. https://doi.org/10.3390/app14135784
Chicago/Turabian StyleKok, Chiang Liang, Chee Kit Ho, Fu Kai Tan, and Yit Yan Koh. 2024. "Machine Learning-Based Feature Extraction and Classification of EMG Signals for Intuitive Prosthetic Control" Applied Sciences 14, no. 13: 5784. https://doi.org/10.3390/app14135784
APA StyleKok, C. L., Ho, C. K., Tan, F. K., & Koh, Y. Y. (2024). Machine Learning-Based Feature Extraction and Classification of EMG Signals for Intuitive Prosthetic Control. Applied Sciences, 14(13), 5784. https://doi.org/10.3390/app14135784

