Abstract
As engineering systems become increasingly complex, performance requirements rise, and tolerance for design parameter variations becomes more crucial due to increased uncertainty. Tolerance to parameter variation can be measured by the volume of the solution space. A larger solution space implies a higher tolerance to parameter changes and thus greater robustness. The box-shaped solution space, represented by intervals with respect to each design parameter, has the advantage of showing which design parameters can be decoupled. Therefore, this paper proposes a new multi-objective optimization problem to optimize both the performance and volume of the box-shaped solution space simultaneously. Often, optimal performance and maximum volume are conflicting objectives, indicating a trade-off between performance and robustness. Furthermore, the DIRECT-NSGA-II approach is proposed for solving this multi-objective optimization problem. The DIRECT algorithm evaluates the minimum value of the performance function within the box-shaped solution space, while the NSGA-II algorithm identifies Pareto-optimal solution spaces. Finally, two case studies are implemented to illustrate the effectiveness of the DIRECT-NSGA-II method. We can conclude that (I) the proposed DIRECT-NSGA-II approach is suitable for black-box performance functions, (II) any point within the obtained solution space is a good design point, and (III) the proposed optimization problem considers both performance optimality and robustness, enabling the identification of a representative set of Pareto-optimal solution spaces that balance these two factors.
1. Introduction
In recent years, technological advancements have made systems in engineering fields increasingly complex, such as spacecraft, electronics, communication, and networking. The increasing complexity of systems necessitates higher performance, such as greater reliability, reduced mass, lower unavailability, and reduced costs. Additionally, it introduces more uncertainty due to the growing number of design parameters, some of which cannot yet be precisely specified or may change during development [1,2,3,4]. Consequently, engineers aim to identify designs with both optimal performance and high robustness. High robustness implies that designs are less sensitive to parameter fluctuations. Hence, considering these criteria simultaneously is essential in designing complex systems.
Traditionally, multi-performance optimization aims to find points that optimize multiple performance metrics simultaneously. However, performance metrics often conflict, leading to multiple non-dominated Pareto-optimal solutions. This implies that no other solutions dominate these solutions. Theoretically, these solutions are crucial in multi-objective optimization. Practically, though, they are sensitive to variable perturbations [5,6,7].
1.1. Related Works
A robust design optimization aims to identify a robust point that is less prone to failure from parameter variations [8,9]. First, the variability in design parameters is prescribed, either through measurement or assumption, and then represented using mathematical concepts such as permissible values and probability distributions. Second, it is assumed that the performance function is analytically known. This enables the calculation of a robustness measure for each design parameter, which is subsequently integrated into the performance function [10,11,12,13]. Such analyses identify an optimal point, which is a trade-off between robustness and performance. This method is effective when both parameter variability and the explicit expression of the performance function are known. When parameter variability or the performance function is unknown, an alternative approach is required.
The box-shaped solution space is an alternative for the unknown parameter variability. The box-shaped solution space is represented by intervals for each design parameter. The box-shaped solution space can decouple design parameters, making design intervals for one parameter independent of others. The volume of the box-shaped solution space measures tolerance to parameter variations, reflecting its robustness. In fact, box-shaped solution spaces have been widely used in engineering design. For instance, Ref. [14] proposed a systematic design method for vibrating systems to identify the box-shaped solution space. Additionally, Ref. [15] constructed a box-shaped solution space to identify non-intuitive robot designs via cascaded optimization.
Several approaches have been proposed to identify the box-shaped solution space [16,17,18]. The stochastic method presented by Zimmermann and Hoessle integrates querying with online learning [16]. It explores the candidate solution space through stochastic sampling and adjusts the boundaries based on the findings. This method first removes designs outside the complete solution space and then explores unprobed design spaces. Additionally, in [19], Graff et al. investigated the efficiency of this stochastic method. However, using Monte Carlo sampling to estimate boundaries may prevent this method from achieving the maximum volume. In addition, in [18], Chen et al. proposed a sample-based method that integrates metaheuristic algorithms with the DIRECT method. The metaheuristic algorithm maximizes the volume of the box-shaped solution space, while the DIRECT algorithm verifies the feasibility of the obtained solution space. Another approach to seeking the solution space was presented by Rocco et al., which combines a cellular evolutionary algorithm and an interval arithmetic method [20]. Nevertheless, the applicability of interval arithmetic is limited because its accuracy is problem-specific and cannot be generally evaluated [21]. It is observed that the mentioned approaches focus only on maximizing the volume of the solution space, overlooking its performance optimization.
In [22], Salazar and Rocco further modified the approach in [20]. They transform the single-objective problem into a multi-objective one, generating a set of Pareto-optimal solution spaces based on conflicting performance functions. This allows the optimization of performance while ensuring robustness. Once the set of Pareto-optimal solutions is identified, engineering designers can select their preferred option. However, they assume that the performance function is explicitly defined, making it unsuitable for black-box performance functions.
The above literature about robust design can be summarized from different aspects according to the (a) types of design; (b) assumptions imposed on the parameter variability; (c) assumptions imposed on the performance function; and (d) types of optimization problem. For more details, refer to Table 1. From Table 1, we find that much of the existing literature imposes stringent assumptions on the performance function, for example, an analytically known performance function [2,12,20,22]. In addition, some of the literature that aims to find a robust design point imposes restrictive assumptions on parameter variability [2,12]. To our knowledge, it seems that little attention has been paid to multi-objective optimization problems aimed at identifying solution spaces based on black-box performance functions.
Table 1.
A summary of the existing literature from different aspects according to the type of design, assumptions on the parameter variability, performance function, and type of optimization problem.
1.2. Contribution
This paper considers both the performance and the robustness of the box-shaped solution space simultaneously. The performance of the box-shaped solution space is defined as the worst value of the performance function within it. For instance, the cost of the box-shaped solution space is the maximum value of the cost function within this solution space. Usually, optimal performance and maximum volume are conflicting objectives. To this end, a multi-objective optimization problem is formulated to simultaneously optimize the performance and the volume of the box-shaped solution space, indicating a trade-off between performance and robustness.
The proposed optimization problem involves evaluating the performance of the box-shaped solution space and addressing multiple conflicting objectives. Evaluating this performance metric is essentially a box-constrained global optimization problem. The DIRECT algorithm is a well-known partitioning-based method for efficiently finding the global optimizer. Evolutionary algorithms are popular for generating Pareto-optimal solutions in multi-objective optimization problems. Among these, the Non-dominated Sorting Genetic Algorithm-II (NSGA-II) is one of the most widely used and competitive. Hence, this paper proposes a novel DIRECT-SGA-II method that combines the DIRECT algorithm with the NSGA-II algorithm. Since the DIRECT algorithm requires only function evaluation at sampling points and the NSGA-II algorithm does not utilize gradients, our approach is suitable for black-box performance functions.
The set of Pareto-optimal solution spaces identified by the DIRECT-SGA-II method includes not only a box-shaped solution space with the largest volume but also one with optimal performance and various trade-offs between performance and robustness. Based on this Pareto-optimal set, engineering designers can select their preferred solution space. For example, if performance is the primary concern, designers can prioritize solution spaces with high performance even if they have lower robustness. Conversely, if robustness is crucial, designers can prioritize solutions with high robustness even if they have lower performance. Finally, the effectiveness of the proposed approach is demonstrated through two case studies from real-world applications.
1.3. Organization
The rest of this paper is organized as follows. Section 2 develops a simple problem and a general problem statement. Section 3 introduces the DIRECT algorithm and NSGA-II algorithm. Section 4 presents the proposed approach. Section 5 contains engineering cases. Concluding remarks are discussed in Section 6.
2. Motivation and General Problem Statement
2.1. A Simple Example Problem
A simple parallel system that consists of two components is considered. Its system reliability is given by , and the total cost is . The requirements for the system are
The gray region in Figure 1 and Figure 2 is the complete solution space. For system designers, achieving higher reliability clearly requires a greater investment in design. In traditional multi-objective optimization, an optimal point is identified to enhance system reliability while minimizing overall cost. Since these two objectives are conflicting, there exists a number of Pareto-optimal points. Some Pareto-optimal points, including the reliability extreme point, the cost extreme point, and the compromise point, are shown in Figure 1, where the reliability and cost extreme points correspond to the optimal reliability and cost, respectively, and the compromise point is obtained by the ‘min-max’ method [23].
Figure 1.
The Pareto-optimal points.
Figure 2.
The Pareto-optimal box-shaped solution space. The green, red, magenta, and yellow boxes are the volume extreme, reliability extreme, cost extreme, and compromise solutions, respectively.
Unfortunately, the Pareto-optimal points in Figure 1 sit at or near the boundary of the complete solution space and therefore may be non-robust. Therefore, in this paper, both optimal performance metrics (i.e., highest system reliability and lowest total cost) and robustness are considered. The box-shaped solution space in which the volume is maximum, system reliability is maximum, and the maximum total cost is minimum is sought. That is, the multi-objective optimization problem can be defined as follows:
where is a box-shaped solution space; , that is, the global minimum of for , is the system reliability of the box-shaped solution space; and , that is, the global maximum of for , is the system cost of the box-shaped solution space.
Figure 2 shows the Pareto-optimal box-shaped solution spaces. The green, red, magenta, and cyan boxes are the volume extreme solution, reliability extreme solution, cost extreme solution, and compromise solutions obtained by the ‘min-max’ method considering volume, reliability, and cost. For comparison purposes, the compromise solution considering only reliability and cost is also shown by the yellow box in Figure 2. Figure 3 displays the approximated Pareto-optimal front, along with its 2-D projections.
Figure 3.
The results of the approximated Pareto-optimal front.
The extreme boxes for reliability and cost in Figure 2 simplify to points, nearly matching the extreme points for reliability and cost in Figure 1. This indicates that our proposed optimization can achieve the optimal solutions for each performance metric. The reliability and cost of the compromise point in Figure 1 are and , while those of the compromise box1 in Figure 2 are and . There is no significant difference between these two compromise solutions. This implies that our results are comparable to those of traditional multi-objective optimization. However, our method yields several additional useful results. For instance, it identifies the most robust solution space, defined as the volume extreme box. Additionally, it finds a compromise box2 that optimizes both performance and robustness, achieving relatively high system reliability and low total cost.
2.2. General Problem Statement
Design points, design parameters, or designs are represented by an m-dimensional vector . The design space is assumed to be continuous. Here, represents the lower bound of the design parameters, and is the upper bound of the design parameters. It is assumed that is a performance function with the threshold value , . The analytical form of is generally unknown, so its value may need to be computed numerically. A design that meets the performance requirements for is termed a good design. Conversely, a design that violates any of these constraints is termed a bad design. The complete solution space includes all good design points within the design space. Its shape depends on the performance functions and threshold values. Generally, the boundary of one parameter range depends on the values of other parameters. To determine interval boundaries for each parameter independently of other parameters, box-shaped solution spaces are considered. The box-shaped solution space is defined by and as follows:
A box-shaped solution space that includes only good design points is termed a feasible box-shaped solution space.
Since the performance requirement is expressed as , higher performance is preferable. As a result, the performance of the box-shaped solution space is defined by the global minimum of the performance function within the solution space. Additionally, a larger solution space implies a higher tolerance to parameter variations. Thus, the robustness of the box-shaped solution space is measured by its volume. In this paper, both the performance and robustness of the box-shaped solution space are considered simultaneously. Specifically, our goal is to identify a feasible box-shaped solution space with optimal performance and high robustness. Typically, optimizing performance and increasing robustness are conflicting objectives, which means that a trade-off exists between performance and robustness. Therefore, we propose the following multi-objective optimization problem:
where represents the volume of the box-shaped solution space, and is the performance of the box-shaped solution space. For example, if represents the system’s reliability at a design point , then represents the system’s reliability within the box-shaped solution space .
It is intuitive that the degrees of freedom in the Equation (2) are and , rather than the design parameters themselves. If can be explicitly expressed by and , the Equation (2) can be solved easily. In fact, these two scenarios are more common in most engineering problems: Firstly, it is not possible to explicitly express as a function of and , although the performance function is analytically known. Secondly, the performance function is a black box and is produced by numerical simulations; therefore, the explicit expression of does not exist. Therefore, a sampling-based method that can be applied to both analytically unknown and black-box is anticipated.
Solving the Equation (2) presents two main challenges. The first is determining how to compute the box-constrained global optimization sub-problem . The calculation accuracy has a great influence. In general, overestimation could mean that an unfeasible solution space is wrongly identified as a feasible one, and underestimation could lead to a feasible solution space being incorrectly identified as unfeasible. Moreover, in order to handle the black-box performance function, the calculation method should not rely on the specific form of the function . In other words, the calculation of requires high accuracy and wide applicability. The second challenge is determining how to optimize multiple objectives without the use of gradients.
The robustness optimization problems described in [16,18,19,20] aim to identify the most robust box-shaped solution space that fulfills design requirements. In contrast, the Equation (2) in this paper considers both enhancing the robustness and optimizing the performance of the box-shaped solution space. In other words, the Equation (2) demands that the performance of the box-shaped solution space not only meets design requirements but also achieves optimality.
Remark 1.
If the performance requirement is , for example, the system cost in Section 2.1, the Equation (2) sets and .
3. Preliminaries
3.1. DIRECT Algorithm
The box-constrained global optimization problem
can be addressed by the DIRECT (DIviding RECTangles) algorithm. The DIRECT algorithm, a well-known partitioning-based method, balances local and global searches to efficiently find the global minimum [24,25,26,27].
It is noteworthy that the linear operator can transform the interval into a unit hypercube :
Therefore, the box-constrained problem (3) is simplified as follows:
where denotes a unit hypercube defined as . In other words, the search space becomes an m-dimensional unit hypercube.
3.1.1. Selection Scheme
The DIRECT algorithm evaluates potentially optimal hyper-rectangles by assessing the lower-bound estimates for the performance function over each of them [28]. Definition 1 formally specifies the requirement for the potentially optimal hyper-rectangle.
Definition 1.
(Potentially optimal hyper-rectangle) Consider a partition of the unit hypercube into n hyper-rectangles. Let represent the center point of the jth hyper-rectangle, be the distance from the center point to the vertices, and denote a positive constant. Let denote the current best function value, specifically, . If there exists such that
a hyper-rectangle t is considered potentially optimal.
The hyper-rectangle t is considered potentially optimal when its value, as evaluated by the lower Lipschitz bound on the left-hand side of (4a), is the smallest among all hyper-rectangles, with a positive constant . Parameter in (4b) can prevent the excessive fine-tuning of the local minimum [24,28].
Potentially optimal hyper-rectangles can be identified through at least two different methods: the modified Graham’s scan algorithm [29] or the rule described in Lemma 2.3 of [30]. Typically, these methods yield similar results. Therefore, the modified Graham’s scan algorithm is employed in this paper.
3.1.2. Division and Sampling Strategy
Sampling starts with points , , where is the center of the hypercube, is one-third of the hypercube’s side length, and is the jth unit vector. The strategy in [28] is employed for hypercube partitioning, which prioritizes larger rectangles containing better function values, thereby enhancing the attractiveness of exploring areas with favorable function values.
Specifically, we use the following rule for subdividing a hypercube. Let
denote the best function value sampled along dimension j. We start by splitting along the dimension with the smallest value. Once this is completed, the rectangle containing is divided into thirds along the dimension with the next smallest value. This process continues until all long dimensions have been split. In order to guarantee that rectangles shrink in all dimensions, we divide them only along the long dimensions. Algorithm 1 presents this rectangle division procedure.
| Algorithm 1 Procedure for dividing rectangles. |
|
3.1.3. The Flowchart of the DIRECT Algorithm
The DIRECT algorithm starts by sampling at the center of the unit hypercube. Each iteration first identifies potentially optimal hyper-rectangles. Subsequently, these hyper-rectangles are sampled and subdivided. This iterative process continues until reaching the predetermined iteration limit. Algorithm 2 provides a formal statement of the DIRECT algorithm. According to the DIRECT algorithm, the value of is denoted by .
Figure 4 illustrates the first three iterations of the DIRECT algorithm. The potentially optimal rectangles (in gray) are depicted in the first row, while the sampling (represented by red points) and subdivision of these rectangles are demonstrated in the second row.
| Algorithm 2 DIRECT algorithm |
|
Figure 4.
The first three iterations of the DIRECT algorithm applied to Branin’s function. The gray-colored hyper-rectangles are potentially optimal ones. Red points represent the sample points where the performance function is evaluated.
3.1.4. Convergence
As shown in [28], when the performance function is continuous, the DIRECT algorithm converges to the global minimum. This is because the set of points sampled by DIRECT densely covers the unit hypercube, as the number of iterations tends to infinity. In other words, DIRECT will eventually sample a point within a distance of any point within the unit hypercube for any . This capability allows DIRECT to achieve high accuracy given a sufficiently large number of iterations [28,31,32,33].
3.2. Non-Dominated Sorting Genetic (NSGA-II) Algorithm
Genetic algorithms (GAs) are widely recognized methods used to solve optimization problems and have found successful applications across various real-world scenarios, including reliability optimization. Due to their population-based nature, GAs can yield multiple Pareto-optimal solutions, making them powerful tools for addressing multi-objective optimization problems. Among GAs, the fast non-dominated sorting genetic (NSGA-II) algorithm stands out as the most well-known one for multi-objective optimization [34]. NSGA-II is characterized by its speed and efficiency, incorporating features such as an elitist archive and an adaptation assignment rule. Extensive research confirms the effectiveness of NSGA-II, particularly in addressing reliability problems [5].
4. The Proposed Approach: DIRECT-NSGA-II
It is important to evaluate the value of with high accuracy. For simplicity, we let denote the calculated value of . An unfeasible box-shaped solution space could be wrongly considered to be a feasible one if is much larger than , while a feasible box-shaped solution space could be mistaken for an unfeasible one if is much smaller than . The DIRECT algorithm emerges as a leading partitioning-based method, skillfully harmonizing local and global search efforts to effectively pinpoint the global minimizer [24,25,26,27]. The core procedure of the DIRECT algorithm entails dividing hyper-rectangles that are potentially optimal and assessing the performance function at their centers without relying on the detailed expression of the function [28,35,36,37]. Jones et al. have demonstrated that the DIRECT algorithm converges to the global minimum value when the function remains continuous in the neighborhood of the global minimum [28].
In multi-objective optimization, the NSGA-II algorithm is widely recognized as a powerful and well-known method. According to [38], NSGA-II is a highly effective derivative-free algorithm for engineering problems.
Therefore, in order to solve the Equation (2), we propose a novel approach that combines the DIRECT algorithm and NSGA-II algorithm. Firstly, the DIRECT algorithm evaluates for cases where is either analytically known or represented by a numerical simulation as a black box. Secondly, the NSGA-II algorithm generates Pareto-optimal solution spaces. This combined approach is referred to as the DIRECT-NSGA-II algorithm.
This section presents customized features of the DIRECT-NSGA-II algorithm for solving the proposed multi-objective optimization problem. For a comprehensive understanding of NSGA-II, refer to [34].
4.1. Individual Definition
Due to the characteristics of design points, real coding is applied. The individual (solution space encoding) is structured as a -dimensional vector , where m is the dimensionality of the design parameters. The first m dimensions represent the lower boundary of the box-shaped solution space, while the last m dimensions are the upper boundary of the box-shaped solution space.
4.2. Constraint-Handling Technique
Simulated binary crossover and polynomial mutation are employed to generate offspring and enhance population diversity. A repair operator is applied to convert infeasible solutions into feasible ones. Specifically, for a newly generated individual , if , then it is replaced by its lower bound, that is, , and if , then it is replaced by its upper bound, that is, . Moreover, if , then a swap move is performed, that is, and .
This paper incorporates the constraint-handling method from [39]. More precisely, the normalized sum of constraint violations for all individuals in the current population is calculated as follows:
Here, denotes the absolute value, and represents the value of the objective function obtained using the DIRECT algorithm. Subsequently, individuals are classified based on overall constraint violations by comparing them pairwise. If both individuals have zero violations, we apply standard domination ranking. Otherwise, the individual with the lower (or zero) overall violation dominates the other.
4.3. DIRECT-NSGA-II Algorithm
Algorithm 3 presents the main procedure of the DIRECT-NSGA-II algorithm. The DIRECT-NSGA-II consists of four parts: parameter setting, initialization, optimization, and verification.
Initially, the design space is set, and an initial population is built. Next, during the process of optimization, the population is sorted based on the non-domination of the objective function values. Each individual is assigned a rank equal to its non-domination level. Then, the binary tournament selection, recombination, mutation, and repair operators are used to create a new offspring population. Finally, the DIRECT-NSGA-II verifies whether each individual obtained from the process of optimization meets performance requirements. The individuals that do not satisfy the performance requirements are removed from the last generation.
In the optimization phase, the DIRECT algorithm is employed with a relatively small maximum number of iterations for computing the objective function value. In contrast, during the verification phase, the DIRECT algorithm with a relatively large maximum number of iterations is adopted. This setting reduces the computation time while ensuring that each box-shaped solution space (individual) obtained in the last generation meets performance requirements, namely, that each box-shaped solution space obtained by the DIRECT-NSGA-II is a feasible box-shaped solution space.
| Algorithm 3 The proposed DIRECT-NSGA-II algorithm. |
|
5. Case Studies
This section applies the proposed methodology to two case studies. The method is implemented using MATLAB R2016b on a PC running Windows 7 with an Intel Core i5-4590 CPU clocked at 3.3 GHz and 4GB RAM (Intel, Santa Clara, CA, USA).
The first case involves the life-support system in a space capsule, previously studied by Salazar and Rocco [22] and now investigated using our proposed approach. The second case concerns a power-shift steering transmission control system, a typical complex control system valued at around USD 500,000.
5.1. The Life-Support System in a Space Capsule
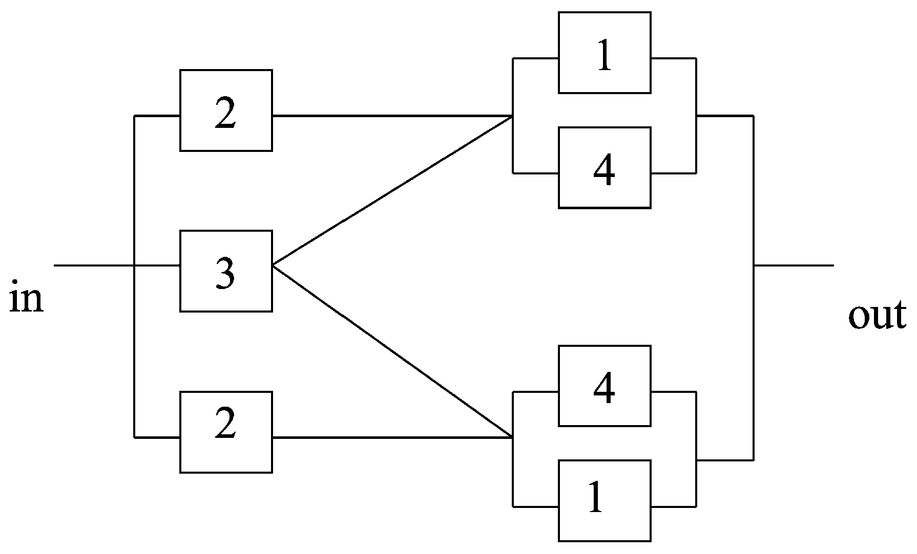
The life-support system in a space capsule, as illustrated in Figure 5, comprises four components [41]. The system cost and reliability are given by
respectively, where , , , , , , and for all i.
Figure 5.
The life-support system in a space capsule.
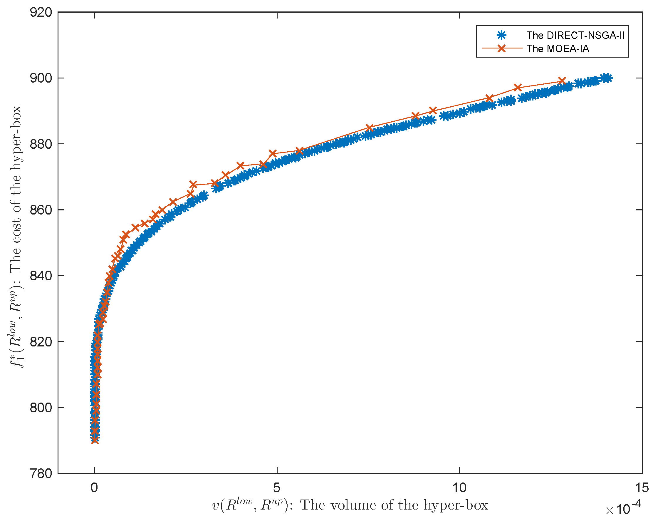
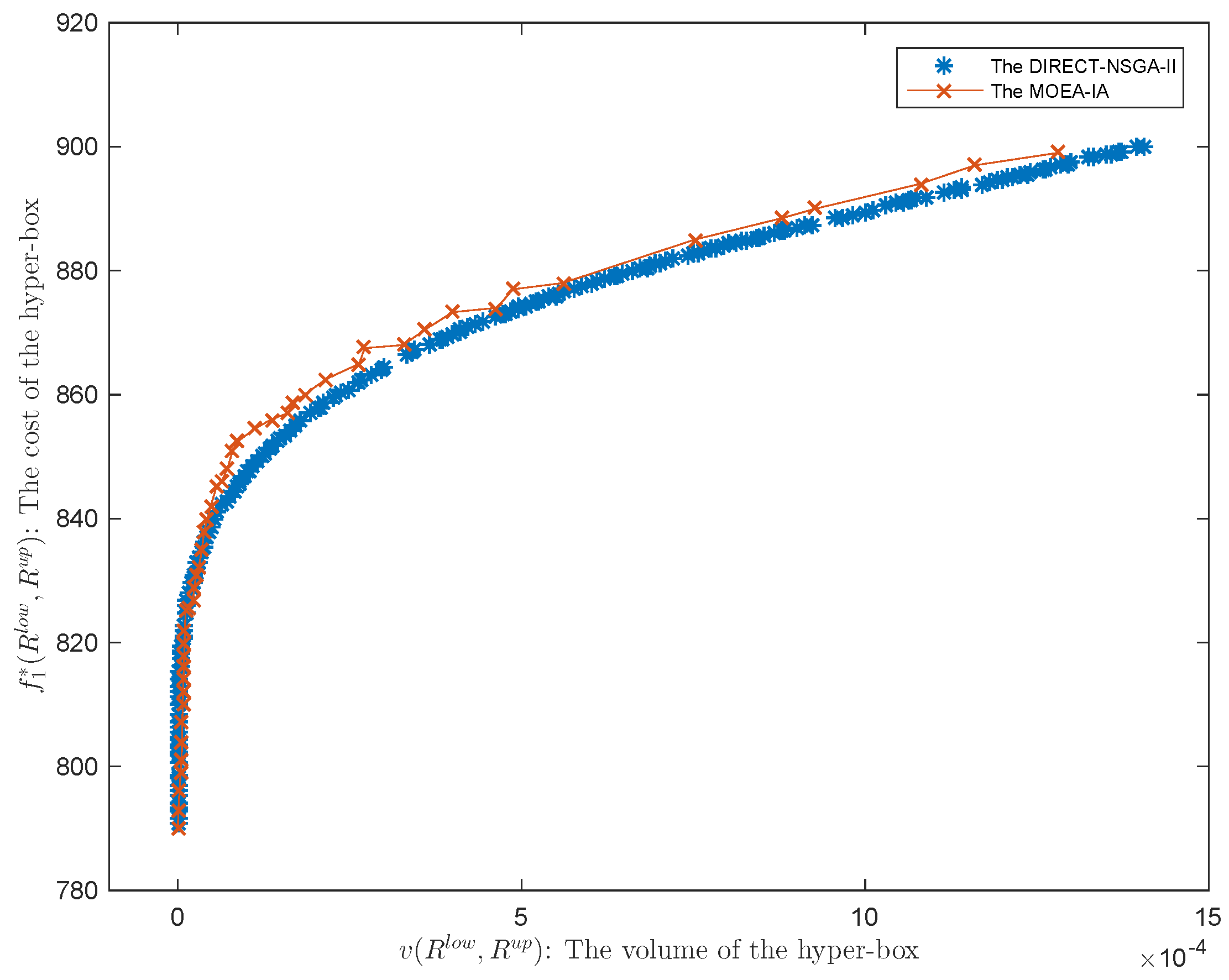
Salazar and Rocco [22] combined multiple objective evolutionary algorithms with interval arithmetic (referred to as “MOEA-IA” hereafter) to optimize both the volume and cost of the box-shaped solution space simultaneously while ensuring that it meets pre-defined reliability requirements. The multi-objective optimization problem considered in this paper is identical to that in [22]. It can be formulated as follows:
where , , , , , and . The computation is conducted using the following initial parameters: population size , maximum generation , crossover probability , and mutation probability .
In the last generation, the proposed DIRECT-NSGA-II yields 200 non-dominated solution spaces. Figure 6 presents our results alongside those obtained using the MOEA-IA method in [22]. It is evident that the cost of the box-shaped solution space obtained by our method is lower than that obtained by the MOEA-IA method when the volume of the solution space is the same. This suggests that the Pareto-optimal front obtained by the proposed DIRECT-NSGA-II method completely dominates that reported in [22]. These results demonstrate the efficiency and effectiveness of the DIRECT-NSGA-II method in identifying Pareto-optimal solution spaces.
Figure 6.
The Pareto-optimal front is obtained using the DIRECT-NSGA-II and MOEA-IA methods.
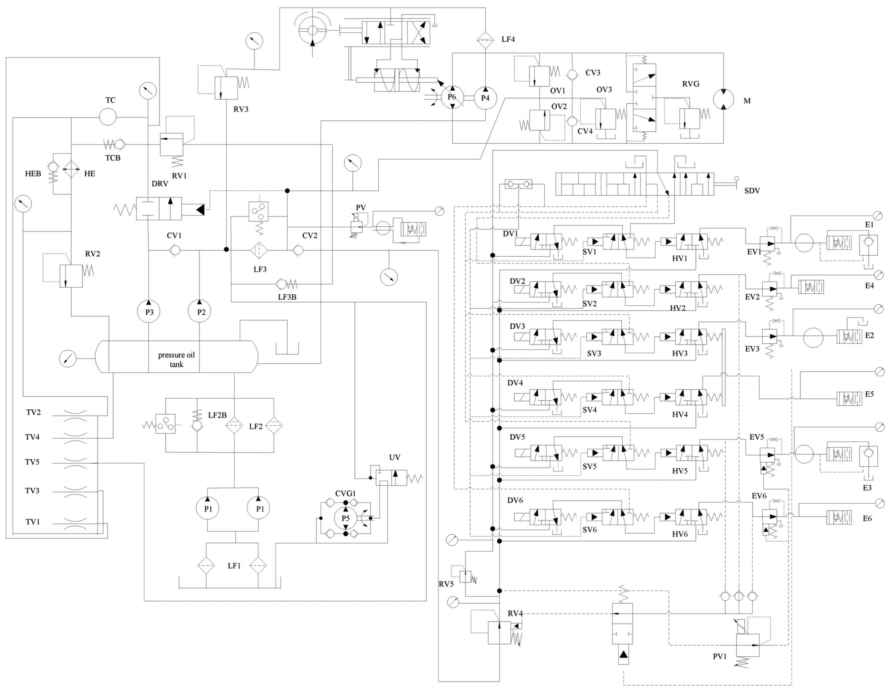
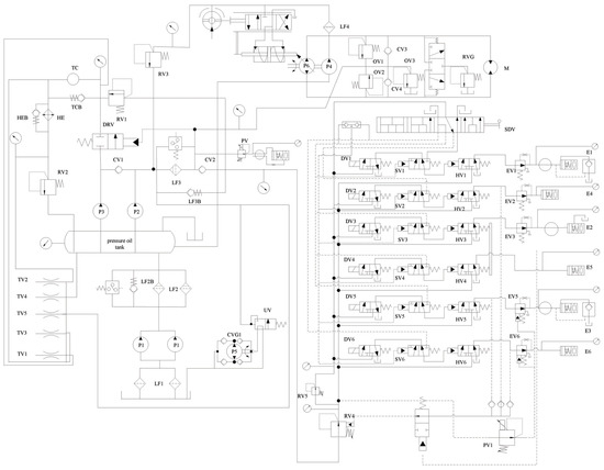
5.2. Power-Shift Steering Transmission Control System
In heavy vehicles, the power-shift steering transmission control system (PSSTCS) plays a crucial role, enabling steering control, speed adjustment, fan operation, and lubrication. It comprises several subsystems: hydraulic oil supply, integrated pump–motor, fan control, electronic control, and hydraulic control. The functional components and structural principles of the PSSTCS are depicted in Figure 7 and Figure 8, respectively. The multi-objective optimization problem for the PSSTCS to optimize reliability, cost, and robustness can be stated as follows:
where and are the lower and upper boundaries of the box-shaped solution space, respectively; , that is, the logarithmic transformation of the volume; is the reliability of the PSSTCS, but it is a black box and therefore is given by a numerical method—the GO reliability assessment method in [42]; ; ; is the cost of the PSSTCS, where is a constant number above zero; and and are threshold values of the reliability and cost, respectively.
Figure 7.
Functional constituents of PSSTCS.
Figure 8.
Drawing of structural principles of PSSTCS.
The MOEA-IA method relies on analytically known functions, rendering it unsuitable for this complex system with a black-box reliability function. Instead, we employ the developed DIRECT-NSGA-II algorithm to tackle the multi-objective optimization problem (5) using a population size of 400. The algorithm runs five times, and the best result is selected as the final result. Figure 9 illustrates the Pareto-optimal solution spaces obtained in the last generations. The upper-left plot in Figure 9 shows the non-dominated solution spaces. The remaining three plots display the pairwise relationships between the three objectives. We can observe a negative correlation between the reliability and the volume (robustness) of the box-shaped solution space, while the cost shows a positive association with the volume (robustness). Additionally, a negative correlation exists between the reliability and the cost.
Figure 9.
The approximated Pareto-optimal front.
To make the final decision, seven compromise solutions are selected, and the details, including the boundaries of the box-shaped solution space and objective function values, are depicted in Table 2 and Table A1, respectively. The seven solution spaces are marked in the Pareto-optimal fronts in Figure 9 and are numbered from No. 1 to No. 7. Among them, solutions No. 1–3 are the solutions with the strongest robustness (the largest box-shaped solution space), the highest reliability, and the lowest cost (the highest negative cost), respectively. Solution No. 4 is the ’min-max’ Pareto-optimal solution with respect to the three objectives of the volume, reliability, and cost. Solutions No. 5–7 are the ’min-max’ Pareto-optimal solutions with respect to the two objectives of volume and reliability, volume and cost, and reliability and cost, respectively.
Table 2.
The values of the objective functions of the selected non-dominated solution spaces for the PSSTCS.
When comparing the seven selected solution spaces shown in Table 2, significant differences emerge in terms of robustness, reliability, and cost. Engineers can select from the trade-off solutions based on the specific problem. For example, when the budget is sufficient, engineers are suggested to choose solution No. 5. However, if the budget is extremely inadequate, engineers should tend toward choosing solution No. 3. If engineers have relatively high requirements for robustness, reliability, and cost, the representative center of the obtained Pareto-optimal front—solution No. 4—is recommended.
6. Conclusions and Discussion
This paper focused on the box-shaped solution space, where performance requirements can be met at any design point within it. The volume of the box-shaped solution space indicates its robustness to parameter variation. Moreover, the minimum value of the performance function on the box-shaped solution space measures its performance.
The performance and robustness of the box-shaped solution space were simultaneously considered in this paper. Since the optimization of performance and an increase in robustness are two conflicting objectives, we proposed a multi-objective optimization problem to identify the trade-off between performance and robustness, represented by the Pareto front. Additionally, we proposed a novel DIRECT-NSGA-II approach to address this multi-objective optimization problem, applicable to both analytically known and black-box performance functions. Once a set of Pareto-optimal solution spaces is identified by the DIRECT-NSGA-II approach, engineering designers can use higher-level qualitative considerations to make a choice. For example, if performance is the primary concern, then engineering designers prioritize the box-shaped solution space with high performance but poor robustness. In contrast, if robustness is vital, then priority is given to the box-shaped solution space with high robustness but low performance.
Finally, we discuss interesting topics for future study. Firstly, we should explore the application of the proposed DIRECT-NSGA-II method to more complex nonlinear systems or even to real-world applications within a stochastic framework. Second, our study focused on the box-shaped solution space. However, a significant limitation of using box-shaped solution spaces is that they often fail to include many designs that meet performance requirements. In order to reduce this loss, further studies should focus on more complex solution spaces, such as the component solution spaces introduced in [43]. In addition, in our methodology, we first identify a representative set of Pareto-optimal solutions and then allow engineers to choose one based on their subjective preferences. How to incorporate engineers’ subjective preferences into the iteration optimization process is a challenging but also interesting topic for future study.
Author Contributions
Conceptualization, Y.C.; methodology, Y.C.; supervision, J.S.; writing—review and editing, Y.C. All authors have read and agreed to the published version of the manuscript.
Funding
This research was funded by Youth Academic Innovation Team Construction project of Capital University of Economics and Business grant number No. QNTD202303.
Institutional Review Board Statement
Not applicable.
Informed Consent Statement
Not applicable.
Data Availability Statement
The original contributions presented in the study are included in the article, further inquiries can be directed to the corresponding author.
Conflicts of Interest
The authors declare no conflicts of interest.
Appendix A
Table A1.
Details of selected non-dominated solution spaces for PSSTCS.
Table A1.
Details of selected non-dominated solution spaces for PSSTCS.
| Solution | No. 1 | No. 2 | No. 3 | No. 4 | No. 5 | No. 6 | No. 7 |
|---|---|---|---|---|---|---|---|
| 0.99950 | 0.99971 | 0.99950 | 0.99978 | 0.99974 | 0.99976 | 0.99978 | |
| 0.99974 | 0.99981 | 0.99954 | 0.99984 | 0.99975 | 0.99985 | 0.99982 | |
| 0.99972 | 0.99962 | 0.99951 | 0.99953 | 0.99973 | 0.99962 | 0.99956 | |
| 0.99997 | 0.99978 | 0.99961 | 0.99970 | 0.99989 | 0.99979 | 0.99982 | |
| 0.99972 | 0.99963 | 0.99951 | 0.99968 | 0.99968 | 0.99950 | 0.99951 | |
| 0.99999 | 0.99967 | 0.99957 | 0.99985 | 0.99976 | 0.99961 | 0.99957 | |
| 0.99985 | 0.99979 | 0.99950 | 0.99962 | 0.99977 | 0.99976 | 0.99972 | |
| 1.00000 | 0.99998 | 0.99951 | 0.99981 | 0.99988 | 0.99978 | 0.99975 | |
| 0.99972 | 0.99962 | 0.99970 | 0.99957 | 0.99971 | 0.99951 | 0.99958 | |
| 0.99989 | 0.99970 | 0.99975 | 0.99985 | 0.99987 | 0.99968 | 0.99968 | |
| 0.99974 | 0.99993 | 0.99950 | 0.99978 | 0.99981 | 0.99985 | 0.99992 | |
| 1.00000 | 1.00000 | 0.99952 | 0.99989 | 0.99986 | 0.99993 | 0.99993 | |
| 0.99963 | 0.99954 | 0.99963 | 0.99971 | 0.99962 | 0.99956 | 0.99959 | |
| 0.99997 | 0.99966 | 0.99968 | 0.99988 | 0.99994 | 0.99966 | 0.99961 | |
| 0.99987 | 0.99964 | 0.99981 | 0.99968 | 0.99983 | 0.99981 | 0.99968 | |
| 1.00000 | 0.99971 | 0.99985 | 0.99988 | 0.99990 | 0.99987 | 0.99972 | |
| 0.99952 | 0.99959 | 0.99962 | 0.99964 | 0.99964 | 0.99951 | 0.99955 | |
| 0.99979 | 0.99985 | 0.99966 | 0.99987 | 0.99981 | 0.99981 | 0.99982 | |
| 0.99983 | 0.99980 | 0.99980 | 0.99989 | 0.99989 | 0.99974 | 0.99978 | |
| 0.99986 | 0.99984 | 0.99981 | 0.99995 | 1.00000 | 0.99978 | 0.99981 | |
| 0.99906 | 0.99900 | 0.99909 | 0.99900 | 0.99900 | 0.99900 | 0.99900 | |
| 1.00000 | 1.00000 | 1.00000 | 1.00000 | 1.00000 | 1.00000 | 1.00000 | |
| 0.99902 | 0.99907 | 0.99909 | 0.99900 | 0.99900 | 0.99900 | 0.99900 | |
| 1.00000 | 1.00000 | 1.00000 | 1.00000 | 1.00000 | 1.00000 | 1.00000 | |
| 0.99903 | 0.99903 | 0.99906 | 0.99900 | 0.99900 | 0.99900 | 0.99900 | |
| 1.00000 | 1.00000 | 1.00000 | 1.00000 | 1.00000 | 1.00000 | 1.00000 | |
| 0.99974 | 0.99980 | 0.99972 | 0.99995 | 0.99992 | 0.99980 | 0.99976 | |
| 0.99982 | 0.99984 | 0.99976 | 0.99999 | 0.99995 | 0.99981 | 0.99987 | |
| 0.99964 | 0.99959 | 0.99950 | 0.99963 | 0.99950 | 0.99950 | 0.99950 | |
| 1.00000 | 0.99972 | 0.99954 | 0.99972 | 0.99988 | 0.99968 | 0.99954 | |
| 0.99967 | 0.99959 | 0.99950 | 0.99984 | 0.99950 | 0.99961 | 0.99966 | |
| 0.99998 | 0.99964 | 0.99956 | 0.99993 | 0.99981 | 0.99976 | 0.99969 | |
| 0.99988 | 0.99989 | 0.99973 | 0.99970 | 0.99978 | 0.99975 | 0.99986 | |
| 1.00000 | 1.00000 | 0.99987 | 0.99992 | 0.99992 | 0.99989 | 0.99989 | |
| 0.99965 | 0.99990 | 0.99978 | 0.99981 | 0.99993 | 0.99971 | 0.99976 | |
| 0.99999 | 0.99993 | 0.99979 | 0.99991 | 0.99998 | 0.99978 | 0.99977 | |
| 0.99953 | 0.99985 | 0.99970 | 0.99973 | 0.99953 | 0.99961 | 0.99974 | |
| 0.99975 | 0.99991 | 0.99972 | 0.99988 | 0.99974 | 0.99971 | 0.99978 | |
| 0.99982 | 0.99986 | 0.99960 | 0.99991 | 0.99999 | 0.99974 | 0.99975 | |
| 1.00000 | 0.99989 | 0.99979 | 0.99998 | 0.99999 | 0.99987 | 0.99976 | |
| 0.99962 | 0.99994 | 0.99982 | 0.99982 | 0.99980 | 0.99981 | 0.99980 | |
| 0.99992 | 1.00000 | 0.99987 | 0.99997 | 0.99992 | 0.99986 | 0.99984 | |
| 0.99961 | 0.99990 | 0.99962 | 0.99957 | 0.99972 | 0.99976 | 0.99978 | |
| 0.99994 | 0.99993 | 0.99966 | 0.99998 | 0.99995 | 0.99984 | 0.99979 | |
| 0.99904 | 0.99909 | 0.99909 | 0.99900 | 0.99900 | 0.99900 | 0.99900 | |
| 1.00000 | 1.00000 | 1.00000 | 1.00000 | 1.00000 | 1.00000 | 1.00000 | |
| 0.99963 | 0.99976 | 0.99960 | 0.99975 | 0.99967 | 0.99986 | 0.99985 | |
| 0.99991 | 0.99990 | 0.99964 | 0.99980 | 0.99997 | 0.99995 | 0.99987 | |
| 0.99965 | 0.99990 | 0.99962 | 0.99985 | 0.99973 | 0.99985 | 0.99987 | |
| 0.99989 | 1.00000 | 0.99969 | 0.99988 | 0.99993 | 0.99994 | 0.99990 | |
| 0.99974 | 0.99990 | 0.99978 | 0.99972 | 0.99981 | 0.99982 | 0.99981 | |
| 0.99990 | 0.99991 | 0.99984 | 0.99982 | 0.99994 | 0.99989 | 0.99983 | |
| 0.99972 | 0.99993 | 0.99963 | 0.99982 | 0.99980 | 0.99955 | 0.99976 | |
| 0.99999 | 1.00000 | 0.99968 | 0.99993 | 1.00000 | 0.99985 | 0.99978 | |
| 0.99901 | 0.99909 | 0.99904 | 0.99900 | 0.99900 | 0.99900 | 0.99900 | |
| 1.00000 | 1.00000 | 1.00000 | 1.00000 | 1.00000 | 1.00000 | 1.00000 | |
| 0.99956 | 0.99973 | 0.99972 | 0.99979 | 0.99969 | 0.99967 | 0.99969 | |
| 0.99983 | 0.99992 | 0.99978 | 0.99984 | 0.99977 | 0.99982 | 0.99975 | |
| 0.99954 | 0.99993 | 0.99960 | 0.99966 | 0.99965 | 0.99968 | 0.99974 | |
| 0.99990 | 1.00000 | 0.99964 | 0.99980 | 0.99997 | 0.99979 | 0.99977 | |
| 0.99903 | 0.99908 | 0.99904 | 0.99900 | 0.99900 | 0.99900 | 0.99900 | |
| 1.00000 | 1.00000 | 1.00000 | 1.00000 | 1.00000 | 1.00000 | 1.00000 | |
| 0.99906 | 0.99907 | 0.99901 | 0.99900 | 0.99900 | 0.99900 | 0.99900 | |
| 1.00000 | 1.00000 | 1.00000 | 1.00000 | 1.00000 | 1.00000 | 1.00000 | |
| 0.99982 | 0.99974 | 0.99980 | 0.99981 | 0.99982 | 0.99957 | 0.99966 | |
| 0.99999 | 0.99982 | 0.99984 | 0.99999 | 0.99987 | 0.99967 | 0.99968 | |
| 0.99974 | 0.99989 | 0.99982 | 0.99981 | 0.99977 | 0.99972 | 0.99978 | |
| 0.99987 | 1.00000 | 0.99987 | 0.99988 | 0.99989 | 0.99996 | 0.99990 | |
| 0.99906 | 0.99906 | 0.99908 | 0.99900 | 0.99900 | 0.99900 | 0.99900 | |
| 1.00000 | 1.00000 | 1.00000 | 1.00000 | 1.00000 | 1.00000 | 1.00000 | |
| 0.99907 | 0.99906 | 0.99909 | 0.99900 | 0.99900 | 0.99900 | 0.99900 | |
| 1.00000 | 1.00000 | 1.00000 | 1.00000 | 1.00000 | 1.00000 | 1.00000 | |
| 0.99909 | 0.99901 | 0.99903 | 0.99900 | 0.99900 | 0.99900 | 0.99900 | |
| 1.00000 | 1.00000 | 1.00000 | 1.00000 | 1.00000 | 1.00000 | 1.00000 | |
| 0.99900 | 0.99908 | 0.99906 | 0.99900 | 0.99900 | 0.99900 | 0.99900 | |
| 1.00000 | 1.00000 | 1.00000 | 1.00000 | 1.00000 | 1.00000 | 1.00000 | |
| 0.99900 | 0.99904 | 0.99903 | 0.99900 | 0.99900 | 0.99900 | 0.99900 | |
| 1.00000 | 1.00000 | 1.00000 | 1.00000 | 1.00000 | 1.00000 | 1.00000 | |
| 0.99984 | 0.99992 | 0.99974 | 0.99971 | 0.99986 | 0.99989 | 0.99982 | |
| 0.99999 | 0.99995 | 0.99978 | 0.99974 | 0.99995 | 0.99996 | 0.99983 | |
| 0.99962 | 0.99963 | 0.99975 | 0.99980 | 0.99956 | 0.99970 | 0.99979 | |
| 1.00000 | 0.99975 | 0.99980 | 0.99985 | 0.99995 | 0.99981 | 0.99985 | |
| 0.99981 | 0.99994 | 0.99973 | 0.99986 | 0.99999 | 0.99990 | 0.99997 | |
| 0.99999 | 0.99998 | 0.99977 | 0.99989 | 1.00000 | 0.99998 | 0.99999 | |
| 0.99997 | 0.99983 | 0.99970 | 0.99987 | 0.99989 | 0.99962 | 0.99982 | |
| 0.99999 | 0.99996 | 0.99976 | 0.99991 | 1.00000 | 0.99989 | 0.99983 | |
| 0.99964 | 0.99984 | 0.99975 | 0.99990 | 0.99973 | 0.99972 | 0.99988 | |
| 0.99984 | 0.99986 | 0.99983 | 0.99999 | 0.99976 | 0.99988 | 0.99989 | |
| 0.99983 | 0.99994 | 0.99961 | 0.99972 | 0.99976 | 0.99986 | 0.99995 | |
| 0.99986 | 0.99997 | 0.99972 | 0.99994 | 0.99982 | 0.99993 | 0.99997 | |
| 0.99976 | 0.99982 | 0.99970 | 0.99984 | 0.99990 | 0.99983 | 0.99991 | |
| 1.00000 | 0.99986 | 0.99993 | 0.99992 | 0.99992 | 0.99997 | 0.99993 | |
| 0.99975 | 0.99993 | 0.99980 | 0.99988 | 0.99952 | 0.99980 | 0.99983 | |
| 0.99986 | 0.99999 | 0.99984 | 0.99996 | 0.99976 | 0.99989 | 0.99989 | |
| 0.99961 | 0.99986 | 0.99982 | 0.99977 | 0.99973 | 0.99973 | 0.99983 | |
| 1.00000 | 0.99989 | 0.99987 | 1.00000 | 1.00000 | 0.99976 | 0.99984 | |
| 0.99970 | 0.99993 | 0.99980 | 0.99984 | 0.99993 | 0.99985 | 0.99986 | |
| 0.99992 | 1.00000 | 0.99983 | 0.99997 | 0.99995 | 0.99996 | 0.99989 | |
| 0.99953 | 0.99990 | 0.99952 | 0.99980 | 0.99972 | 0.99987 | 0.99985 | |
| 0.99981 | 0.99992 | 0.99959 | 0.99986 | 0.99986 | 0.99992 | 0.99993 | |
| 0.99962 | 0.99983 | 0.99970 | 0.99964 | 0.99973 | 0.99981 | 0.99988 | |
| 0.99989 | 0.99986 | 0.99972 | 0.99986 | 0.99981 | 0.99988 | 0.99992 | |
| 0.99961 | 0.99970 | 0.99981 | 0.99961 | 0.99964 | 0.99954 | 0.99957 | |
| 0.99985 | 0.99972 | 0.99985 | 0.99964 | 0.99990 | 0.99970 | 0.99982 | |
| 0.99986 | 0.99975 | 0.99961 | 0.99968 | 0.99984 | 0.99958 | 0.99976 | |
| 1.00000 | 0.99990 | 0.99984 | 0.99980 | 0.99989 | 0.99979 | 0.99985 | |
| 0.99973 | 0.99994 | 0.99980 | 0.99973 | 0.99978 | 0.99982 | 0.99991 | |
| 0.99983 | 1.00000 | 0.99981 | 0.99986 | 0.99983 | 0.99998 | 0.99992 | |
| 0.99964 | 0.99992 | 0.99975 | 0.99955 | 0.99980 | 0.99982 | 0.99989 | |
| 0.99995 | 0.99999 | 0.99980 | 0.99962 | 0.99988 | 0.99985 | 0.99993 | |
| 0.99983 | 0.99992 | 0.99980 | 0.99973 | 0.99991 | 0.99983 | 0.99981 | |
| 0.99999 | 0.99996 | 0.99983 | 0.99993 | 0.99994 | 0.99997 | 0.99991 | |
| 0.99952 | 0.99952 | 0.99970 | 0.99968 | 0.99951 | 0.99966 | 0.99964 | |
| 0.99994 | 0.99959 | 0.99972 | 0.99978 | 0.99993 | 0.99978 | 0.99973 | |
| 0.99957 | 0.99974 | 0.99968 | 0.99966 | 0.99965 | 0.99977 | 0.99982 | |
| 0.99995 | 0.99986 | 0.99977 | 0.99991 | 0.99995 | 0.99996 | 0.99996 | |
| 0.99966 | 0.99953 | 0.99962 | 0.99952 | 0.99960 | 0.99961 | 0.99960 | |
| 0.99971 | 0.99962 | 0.99967 | 0.99989 | 0.99974 | 0.99968 | 0.99962 | |
| 0.99958 | 0.99956 | 0.99969 | 0.99962 | 0.99956 | 0.99963 | 0.99974 | |
| 0.99994 | 0.99960 | 0.99977 | 0.99989 | 0.99985 | 0.99999 | 0.99984 | |
| 0.99953 | 0.99970 | 0.99983 | 0.99958 | 0.99954 | 0.99972 | 0.99969 | |
| 0.99970 | 0.99973 | 0.99987 | 0.99982 | 0.99974 | 0.99985 | 0.99982 | |
| 0.99962 | 0.99970 | 0.99969 | 0.99966 | 0.99969 | 0.99952 | 0.99962 | |
| 0.99990 | 0.99991 | 0.99976 | 0.99976 | 0.99991 | 0.99986 | 0.99991 | |
| 0.99950 | 0.99985 | 0.99965 | 0.99951 | 0.99963 | 0.99978 | 0.99980 | |
| 0.99980 | 0.99994 | 0.99981 | 0.99964 | 0.99994 | 0.99995 | 0.99984 | |
| 0.99951 | 0.99980 | 0.99962 | 0.99963 | 0.99958 | 0.99968 | 0.99984 | |
| 0.99975 | 0.99982 | 0.99967 | 0.99968 | 0.99975 | 0.99980 | 0.99989 | |
| 0.99962 | 0.99952 | 0.99959 | 0.99967 | 0.99989 | 0.99954 | 0.99954 | |
| 0.99999 | 0.99958 | 0.99977 | 0.99991 | 0.99991 | 0.99970 | 0.99971 | |
| 0.99963 | 0.99960 | 0.99953 | 0.99988 | 0.99958 | 0.99965 | 0.99955 | |
| 0.99998 | 0.99967 | 0.99978 | 0.99998 | 0.99991 | 0.99981 | 0.99973 | |
| 0.99976 | 0.99964 | 0.99956 | 0.99970 | 0.99972 | 0.99965 | 0.99967 | |
| 0.99995 | 0.99999 | 0.99972 | 0.99987 | 0.99990 | 0.99983 | 0.99974 | |
| 0.99974 | 0.99970 | 0.99963 | 0.99966 | 0.99973 | 0.99960 | 0.99962 | |
| 0.99988 | 0.99972 | 0.99978 | 0.99985 | 0.99990 | 0.99979 | 0.99981 | |
| 0.99962 | 0.99954 | 0.99967 | 0.99954 | 0.99956 | 0.99955 | 0.99954 | |
| 0.99998 | 0.99974 | 0.99980 | 0.99980 | 0.99989 | 0.99966 | 0.99956 | |
| 0.99953 | 0.99974 | 0.99963 | 0.99978 | 0.99978 | 0.99965 | 0.99964 | |
| 0.99979 | 0.99979 | 0.99982 | 0.99988 | 0.99985 | 0.99990 | 0.99983 | |
| 0.99957 | 0.99972 | 0.99952 | 0.99971 | 0.99957 | 0.99957 | 0.99972 | |
| 1.00000 | 0.99979 | 0.99959 | 0.99999 | 1.00000 | 0.99983 | 0.99987 | |
| 0.99981 | 0.99979 | 0.99964 | 0.99951 | 0.99987 | 0.99978 | 0.99974 | |
| 1.00000 | 1.00000 | 0.99970 | 0.99975 | 0.99991 | 0.99993 | 0.99993 | |
| 0.99950 | 0.99974 | 0.99970 | 0.99952 | 0.99955 | 0.99951 | 0.99957 | |
| 0.99970 | 0.99983 | 0.99972 | 0.99974 | 0.99958 | 0.99988 | 0.99989 | |
| 0.99972 | 0.99996 | 0.99972 | 0.99974 | 0.99980 | 0.99989 | 0.99987 | |
| 0.99999 | 0.99999 | 0.99976 | 0.99986 | 0.99993 | 0.99999 | 0.99991 | |
| 0.99973 | 0.99976 | 0.99964 | 0.99962 | 0.99962 | 0.99960 | 0.99951 | |
| 0.99997 | 1.00000 | 0.99969 | 0.99988 | 1.00000 | 0.99981 | 0.99992 | |
| 0.99961 | 0.99958 | 0.99953 | 0.99957 | 0.99956 | 0.99961 | 0.99959 | |
| 0.99972 | 0.99972 | 0.99979 | 0.99972 | 0.99971 | 0.99979 | 0.99983 | |
| 0.99950 | 0.99990 | 0.99968 | 0.99972 | 0.99951 | 0.99995 | 0.99984 | |
| 0.99997 | 0.99992 | 0.99985 | 0.99987 | 0.99975 | 0.99997 | 0.99987 | |
| 0.99970 | 0.99998 | 0.99966 | 0.99966 | 0.99969 | 0.99987 | 0.99980 | |
| 0.99996 | 1.00000 | 0.99984 | 0.99991 | 0.99984 | 0.99990 | 0.99990 | |
| 0.99973 | 0.99997 | 0.99961 | 0.99962 | 0.99962 | 0.99974 | 0.99997 | |
| 0.99998 | 1.00000 | 0.99969 | 0.99984 | 0.99999 | 0.99990 | 0.99999 | |
| 0.99952 | 0.99959 | 0.99960 | 0.99984 | 0.99951 | 0.99960 | 0.99959 | |
| 0.99977 | 0.99990 | 0.99962 | 0.99998 | 0.99957 | 0.99987 | 0.99989 | |
| 0.99954 | 0.99967 | 0.99980 | 0.99966 | 0.99951 | 0.99966 | 0.99950 | |
| 1.00000 | 0.99970 | 0.99983 | 0.99995 | 1.00000 | 0.99994 | 0.99988 | |
| 0.99966 | 0.99960 | 0.99974 | 0.99977 | 0.99957 | 0.99950 | 0.99979 | |
| 0.99998 | 0.99963 | 0.99989 | 1.00000 | 0.99974 | 0.99977 | 0.99984 | |
| 0.99952 | 0.99962 | 0.99970 | 0.99962 | 0.99951 | 0.99964 | 0.99962 | |
| 0.99998 | 0.99967 | 0.99973 | 0.99986 | 0.99985 | 0.99973 | 0.99972 | |
| 0.99963 | 0.99980 | 0.99981 | 0.99991 | 0.99952 | 0.99980 | 0.99987 | |
| 0.99984 | 0.99990 | 0.99985 | 0.99998 | 0.99963 | 0.99991 | 0.99990 | |
| 0.99971 | 0.99976 | 0.99959 | 0.99971 | 0.99966 | 0.99952 | 0.99967 | |
| 0.99990 | 0.99987 | 0.99988 | 0.99978 | 0.99990 | 0.99988 | 0.99995 | |
| 0.99960 | 0.99990 | 0.99983 | 0.99971 | 0.99968 | 0.99980 | 0.99979 | |
| 0.99990 | 0.99993 | 0.99987 | 0.99982 | 0.99994 | 0.99994 | 0.99990 |
References
- Oberkampf, W.L. Uncertainty Quantification Using Evidence Theory; Stanford University: Stanford, CA, USA, 2005. [Google Scholar]
- Gunawan, S.; Azarm, S. Non-gradient based parameter sensitivity estimation for single objective robust design optimization. J. Mech. Des. 2004, 126, 395–402. [Google Scholar] [CrossRef]
- Zhou, S.; Zhang, J.; Zhang, Q.; Huang, Y.; Wen, M. Uncertainty theory-based structural reliability analysis and design optimization under epistemic uncertainty. Appl. Sci. 2022, 12, 2846. [Google Scholar] [CrossRef]
- Abdi, K.; Celse, B.; McAuley, K. Propagating input uncertainties into parameter uncertainties and model prediction uncertainties—A review. Can. J. Chem. Eng. 2024, 102, 254–273. [Google Scholar] [CrossRef]
- Deb, K.; Gupta, H. Introducing robustness in multi-objective optimization. Evol. Comput. 2006, 14, 463–494. [Google Scholar] [CrossRef] [PubMed]
- Ribaud, M.; Blanchet-Scalliet, C.; Helbert, C.; Gillot, F. Robust optimization: A kriging-based multi-objective optimization approach. Reliab. Eng. Syst. Saf. 2020, 200, 106913. [Google Scholar] [CrossRef]
- Tian, Y.; Si, L.; Zhang, X.; Cheng, R.; He, C.; Tan, K.C.; Jin, Y. Evolutionary large-scale multi-objective optimization: A survey. ACM Comput. Surv. (CSUR) 2021, 54, 1–34. [Google Scholar] [CrossRef]
- Beyer, H.G.; Sendhoff, B. Robust optimization–a comprehensive survey. Comput. Methods Appl. Mech. Eng. 2007, 196, 3190–3218. [Google Scholar] [CrossRef]
- Möller, B.; Beer, M. Engineering computation under uncertainty–capabilities of non-traditional models. Comput. Struct. 2008, 86, 1024–1041. [Google Scholar] [CrossRef]
- Jin, Y.; Sendhoff, B. Trade-off between performance and robustness: An evolutionary multiobjective approach. In Proceedings of the International Conference on Evolutionary Multi-Criterion Optimization, Faro, Portugal, 8–11 April 2003; pp. 237–251. [Google Scholar]
- Doltsinis, I.; Kang, Z. Robust design of structures using optimization methods. Comput. Methods Appl. Mech. Eng. 2004, 193, 2221–2237. [Google Scholar] [CrossRef]
- Mourelatos, Z.P.; Liang, J.H. A methodology for trading-off performance and robustness under uncertainty. J. Mech. Des. 2006, 128, 856–863. [Google Scholar] [CrossRef]
- Robey, A.; Chamon, L.; Pappas, G.J.; Hassani, H. Probabilistically robust learning: Balancing average and worst-case performance. In Proceedings of the 39th International Conference on Machine Learning, Baltimore, MD, USA, 17–23 July 2022; pp. 18667–18686. [Google Scholar]
- Xu, D.; Zhang, Y.; Zimmermann, M. Design of Vibrating Systems Using Solution Spaces. Machines 2023, 11, 642. [Google Scholar] [CrossRef]
- Sathuluri, A.; Sureshbabu, A.V.; Zimmermann, M. Robust co-design of robots via cascaded optimisation. In Proceedings of the 2023 IEEE International Conference on Robotics and Automation (ICRA), London, UK, 29 May–2 June 2023; pp. 11280–11286. [Google Scholar]
- Zimmermann, M.; von Hoessle, J.E. Computing solution spaces for robust design. Int. J. Numer. Methods Eng. 2013, 94, 290–307. [Google Scholar] [CrossRef]
- Bender, E. An Introduction to Mathematical Modeling; Dover Publications: New York, NY, USA, 2000. [Google Scholar]
- Chen, Y.; Shi, J.; Yi, X.J. A globally optimal robust design method for complex systems. Complexity 2020, 2020, 1–25. [Google Scholar] [CrossRef]
- Graff, L.; Harbrecht, H.; Zimmermann, M. On the computation of solution spaces in high dimensions. Struct. Multidiscip. Optim. 2016, 54, 811–829. [Google Scholar] [CrossRef]
- Rocco, S.C.M.; Moreno, J.A.; Carrasquero, N. Robust design using a hybrid cellular-evolutionary and interval-arithmetic approach: A reliability application. Reliab. Eng. Syst. Saf. 2003, 79, 149–159. [Google Scholar] [CrossRef]
- Moore, R. Interval Analysis; Prentice-Hall: Englewood Cliff, NJ, USA, 1966. [Google Scholar]
- Salazar, D.E.; Rocco, S.C.M. Solving advanced multi-objective robust designs by means of multiple objective evolutionary algorithms (MOEA): A reliability application. Reliab. Eng. Syst. Saf. 2007, 92, 697–706. [Google Scholar] [CrossRef]
- Lanfermann, F.; Liu, Q.; Jin, Y.; Schmitt, S. Identification of energy management configuration concepts from a set of pareto-optimal solutions. Energy Convers. Manag. 2024, 22, 100576. [Google Scholar] [CrossRef]
- Paulavičius, R.; Sergeyev, Y.; Kvasov, D.; Žilinskas, J. Globally-biased DISIMPL algorithm for expensive global optimization. J. Glob. Optim. 2014, 59, 545–567. [Google Scholar] [CrossRef]
- Paulavičius, R.; Žilinskas, J.; Grothey, A. Investigation of selection strategies in branch and bound algorithm with simplicial partitions and combination of Lipschitz bounds. Optim. Lett. 2010, 4, 173–183. [Google Scholar] [CrossRef]
- Piyavskii, S. An algorithm for finding the absolute minimum of a function. Theory Optim. Decis. 1967, 2, 13–24. [Google Scholar]
- Shubert, B. A sequential method seeking the global maximum of a function. SIAM J. Numer. Anal. 1972, 9, 379–388. [Google Scholar] [CrossRef]
- Jones, D.R.; Perttunen, C.; Stuckman, B. Lipschitzian optimization without the Lipschitz constant. J. Optim. Theory Appl. 1993, 79, 157–181. [Google Scholar] [CrossRef]
- Björkman, M.; Holmström, K. Global optimization using the DIRECT algorithm in Matlab. Adv. Model. Optim. 1999, 1, 17. [Google Scholar]
- Gablonsky, J. Modifications of the Direct Algorithm. Ph.D. Thesis, North Carolina State University, Raleigh, NC, USA, 2001. [Google Scholar]
- Finkel, D.E.; Kelley, C. Additive scaling and the DIRECT algorithm. J. Glob. Optim. 2006, 36, 597–608. [Google Scholar] [CrossRef]
- Liuzzi, G.; Lucidi, S.; Piccialli, V. A DIRECT-based approach exploiting local minimizations for the solution of large-scale global optimization problems. Comput. Optim. Appl. 2010, 45, 353–375. [Google Scholar] [CrossRef]
- Sergeyev, Y.; Kvasov, D. Global search based on diagonal partitions and a set of Lipschitz constants. Soc. Ind. Appl. Math. 2006, 16, 910–937. [Google Scholar] [CrossRef]
- Deb, K.; Agrawal, S.; Pratap, A.; Meyarivan, T. A fast and elitist multiobjective genetic algorithm: NSGA-II. IEEE Trans. Evol. Comput. 2002, 6, 182–197. [Google Scholar] [CrossRef]
- Chiter, L. DIRECT algorithm: A new definition of potentially optimal hyperrectangles. Appl. Math. Comput. 2006, 179, 742–749. [Google Scholar] [CrossRef][Green Version]
- Chiter, L. A new sampling method in the DIRECT algorithm. Appl. Math. Comput. 2006, 175, 297–306. [Google Scholar] [CrossRef]
- Paulavicius, R.; Chiter, L.; Zilinskas, J. Global optimization based on bisection of rectangles, function values at diagonals, and a set of Lipschitz constants. J. Glob. Optim. 2018, 71, 5–20. [Google Scholar] [CrossRef]
- Salazar, D.; Rocco, S.C.M.; Galván, B.J. Optimization of constrained multiple-objective reliability problems using evolutionary algorithms. Reliab. Eng. Syst. Saf. 2006, 91, 1057–1070. [Google Scholar] [CrossRef]
- Ardakan, M.A.; Hamadani, Z.H.; Alinaghian, A. Optimizing bi-objective redundancy allocation problem with a mixed redundancy strategy. ISA Trans. 2015, 55, 116–128. [Google Scholar] [CrossRef] [PubMed]
- Deb, K.; Agrawal, S.; Pratap, A.; Meyarivan, T. A fast elitist non-dominated sorting genetic algorithm for multi-objective optimization: NSGA-II. In Parallel Problem Solving from Nature PPSN VI, Proceedings of the 6th International Conference, Paris, France, 18–20 September 2000; International Conference on Parallel Problem Solving from Nature; Springer: Berlin/Heidelberg, Germany, 2000; pp. 849–858. [Google Scholar]
- Ravi, V.; Murty, B.; Reddy, J. Nonequilibrium simulated-annealing algorithm applied to reliability optimization of complex systems. IEEE Trans. Reliab. 1997, 46, 233–239. [Google Scholar] [CrossRef]
- Yi, X.; Shi, J.; Dhillon, B.S.; Hou, P.; Dong, H.P. A new reliability analysis method for repairable systems with closed-loop feedback links. Qual. Reliab. Eng. Int. 2018, 34, 298–332. [Google Scholar] [CrossRef]
- Daub, M.; Duddeck, F.; Zimmermann, M. Optimizing component solution spaces for systems design. Struct. Multidiscip. Optim. 2020, 61, 2097–2109. [Google Scholar] [CrossRef]
Disclaimer/Publisher’s Note: The statements, opinions and data contained in all publications are solely those of the individual author(s) and contributor(s) and not of MDPI and/or the editor(s). MDPI and/or the editor(s) disclaim responsibility for any injury to people or property resulting from any ideas, methods, instructions or products referred to in the content. |
© 2024 by the authors. Licensee MDPI, Basel, Switzerland. This article is an open access article distributed under the terms and conditions of the Creative Commons Attribution (CC BY) license (https://creativecommons.org/licenses/by/4.0/).








