Evaluation and Current State of Primary and Secondary Zinc Production—A Review
Abstract
:1. Introduction
2. Zinc Production, Demand and Applications
2.1. Zinc Production
2.2. Application and Demand
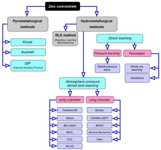
3. Zinc Production from Primary Resources
4. Zinc Production from Secondary Resources
- Zinc dissolution:
- Hydrogen release:
- Formation of zinc salts:
- Oxygen reduction:
- Formation of zinc hydroxide:
- Formation of zinc salts:
5. Summary
Author Contributions
Funding
Institutional Review Board Statement
Informed Consent Statement
Data Availability Statement
Acknowledgments
Conflicts of Interest
References
- Sverdrupa, H.U.; Olafsdottira, A.H.; Ragnarsdottir, K.V. On the long-term sustainability of copper, zinc and lead supply, using a system dynamics model. Resour. Conserv. Recycl. 2019, 4, 100007. [Google Scholar] [CrossRef]
- Ragnarsdottir, K.V.; Sverdrup, H.; Koca, D. Substitution of metals in times of potential supply limitations: What are the mitigation options and limitations? In In Proceedings of the 2015 World Resources Forum, Davos, Switzerland, 11–15 September 2015. [Google Scholar]
- Graedel, T.E.; Erdmann, L. Will metal scarcity impede industrial use? Met. Res. Soc. Bull. 2012, 37, 325–333. [Google Scholar] [CrossRef]
- Available online: https://www.livescience.com/29378-zinc.html (accessed on 24 August 2021).
- Available online: https://www.spotlightmetal.com/history-deposits-and-production-of-zinc-a-917750/ (accessed on 24 August 2021).
- Available online: https://www.rsc.org/periodic-table/element/30/zinc (accessed on 25 August 2021).
- Gandhi, S.M. Ancient mining and metallurgy in Rajasthan. In Crustal Evolution and Metallogeny in the Northwestern Indian Shield: A Festschrift for Asoke Mookherjee; Deb, M., Ed.; Alpha Science Int. Ltd.: Oxford, UK, 2000; pp. 29–51. ISBN 1-84265-001-7. [Google Scholar]
- Emsley, J. Nature’s Building Blocks: An A-Z Guide to the Elements; Oxford University Press: Oxford, UK, 2001; pp. 499–505. ISBN 978-0-19-850340-8. [Google Scholar]
- Giachi, G.; Pallecchi, P.; Romualdi, A.; Ribechini, E.; Lucejko, J.J.; Colombini, M.P.; Mariotti Lippi, M. Ingredients of a 2000-y-old medicine revealed by chemical, mineralogical, and botanical investigations. Proc. Natl. Acad. Sci. USA 2013, 110, 1193–1196. [Google Scholar] [CrossRef] [PubMed]
- Available online: https://www.britannica.com/science/zinc/History (accessed on 25 August 2021).
- Marggraf, J. Experiments on a way of extracting zinc from its true mineral, i.e., the stone calamine. Hist. L’académie R. Sci. Belles-Lett. Berl. 1746, 2, 49–57. (In French) [Google Scholar]
- Weeks, M.E. III. Some Eighteenth-Century Metals. The Discovery of the Elements. J. Chem. Educ. 1932, 9, 22. [Google Scholar] [CrossRef]
- Habashi, F. Zinc—The Metal from the East. Bull. Can. Inst. Min. Met. 2001, 94, 71–76. [Google Scholar]
- Wilczok, E. 150 lat Hutnictwa Metali Nieżelaznych w Szopienicach; Zakłady Graficzne: Katowice, Poland, 1984. (In Polish) [Google Scholar]
- Ostrowska-Popielska, P.; Sorek, A. Przegląd i wstępny dobór technologii odzysku cynku ze szlamów i pyłów stalowniczych. Pr. Inst. Metal. Żelaza 2012, 64, 39–46. (In Polish) [Google Scholar]
- Grandell, L.; Höök, M.; Höök, M. Assessing Rare Metal Availability Challenges for Solar Energy Technologies. Sustainability 2015, 7, 11818–11837. [Google Scholar] [CrossRef]
- Pehrson, E.W. Summarized Data of Zinc Production; United States Government Printing Office: Washington, DC, USA, 1929; pp. 1–54. [Google Scholar]
- Available online: https://www.spglobal.com/platts/en/market-insights/latest-news/metals/031021-global-zinc-demand-to-outpace-production-growth-in-2021-narrowing-surplus-ugmk (accessed on 25 August 2021).
- Available online: https://pubs.usgs.gov/periodicals/mcs2021/mcs2021-zinc.pdf (accessed on 25 August 2021).
- Plachy, J. Zinc. U.S. Geological Survey Minerals Yearbook; U.S. Geological Survey: Washington, DC, USA, 2000; pp. 86.1–86.8. [Google Scholar]
- Available online: https://www.usgs.gov/centers/nmic/zinc-statistics-and-information (accessed on 25 August 2021).
- Plachy, J. Zinc. U.S. Geological Survey—Minerals Information; Mineral Commodity Summaries; U.S. Geological Survey: Washington, DC, USA, 1996. [Google Scholar]
- Bi, X. Zinc, U.S. Geological Survey Minerals Yearbook—2005; U.S. Geological Survey: Washington, DC, USA, 2007; pp. 84.1–84.15. [Google Scholar]
- Thomas, C.L. Zinc in August 2020; U.S. Department of the Interior, U.S. Geological Survey: Washington, DC, USA, 2020; pp. 85.1–85.15. [Google Scholar]
- Tolcin, A.C. Zinc Statistics and Information; U.S. Department of the Interior, U.S. Geological Survey: Washington, DC, USA, 2012; pp. 84.1–85.11. [Google Scholar]
- Garside, M.; Global Zinc Reserves by Country 2020. 18 February 2021. Available online: https://www.statista.com/statistics/273639/global-zinc-reserves-by-country/ (accessed on 29 August 2021).
- Available online: http://www.egga.com/wp-content/uploads/2014/06/5.-Recycling_material_supply.pdf (accessed on 27 August 2021).
- Lead and Zinc Study Group (ILZSG). Available online: https://www.ilzsg.org/static/statistics.aspx (accessed on 27 November 2022).
- Available online: https://s3-us-west-2.amazonaws.com/prd-wret/assets/palladium/production/mineral-pubs/zinc/mcs-2011-zinc.pdf (accessed on 30 August 2021).
- Available online: https://s3-us-west-2.amazonaws.com/prd-wret/assets/palladium/production/mineral-pubs/zinc/720301.pdf (accessed on 30 August 2021).
- Available online: https://s3-us-west-2.amazonaws.com/prd-wret/assets/palladium/production/mineral-pubs/zinc/zinc_mcs96.pdf (accessed on 30 August 2021).
- Available online: https://knoema.com/ftmgyvg/zinc-prices-forecast-long-term-2018-to-2030-data-and-charts (accessed on 30 August 2021).
- Available online: https://tradingeconomics.com/commodity/zinc (accessed on 1 September 2021).
- London Metal Exchange (LME). Available online: https://www.lme.com/Metals/Non-ferrous/LME-Zinc#Price+graphs (accessed on 27 November 2022).
- Available online: https://www.essentialchemicalindustry.org/metals/zinc.html (accessed on 1 September 2021).
- European General Galvanizers Association (EGGA). Statistical Report 2019; EGGA: Sutton Coldfield, UK, 2020. [Google Scholar]
- American Galvanizers Association (AGA). Available online: https://galvanizeit.org/about-aga/industry/industry-stats (accessed on 28 November 2020).
- Van Leeuwen, M. Recent developments in the global zinc and HDG markets. In In Proceedings of the 25th Hot Dip Galvanizing Conference, České Budějovice, Czech Republic, 2–4 October 2019; pp. 23–29. [Google Scholar]
- Smale, D. Zinc in galvanizing: A world view, with special reference to China. In In Proceedings of the 21st International Galvanizing Conference, INTERGALVA 2006, Naples, Italy, 12–14 June 2006; pp. 1–6. [Google Scholar]
- Porter, F.C. Zinc Handbook: Properties Processing and Use in Design; Marcel Dekker: New York, NY, USA, 1991. [Google Scholar]
- Moser, Z.; Zabdyr, L.; Gasior, W.; Salawa, J.; Zakulski, W. The Pb-Zn (Lead-Zinc) System. J. Phase Equilibria 1994, 15, 643–649. [Google Scholar] [CrossRef]
- Krepski, R.P. The influence of lead in after-fabrication hot dip galvanizing. In In Proceedings of the 14th International Galvanizing Conference, London, UK, 6–12 June 1986; Zinc Development Association: London, UK, 1986; p. 6/6–6/12. [Google Scholar]
- Beguin, P.; Bosschaerts, M.; Dhaussy, D.; Pankert, R.; Gilles, M. Galveco a solution for galvanizing reactive steel. In In Proceedings of the 19th International Galvanizing Conference, INTERGALVA 2000, Berlin, Germany, 1–8 March 2000; EGGA: Berlin, Germany, 2000. [Google Scholar]
- Reumont, G.; Perrot, P. Fundamental Study of Lead Additions in Industrial Zinc. In In Proceedings of the 18th International Galvanizing Conference, Birmingham, UK, 8–11 June 1997; EGGA: Birmingham, UK, 1997. [Google Scholar]
- EN 1179:2003; Zinc and Zinc Alloys; Primary Zinc, CEN: Brussels, Belgium, 2003.
- Kania, H.; Mendala, J.; Kozuba, J.; Saternus, M. Development of bath chemical composition for batch hot-dip galvanizing-A Review. Materials 2020, 13, 4168. [Google Scholar] [CrossRef]
- Kania, H.; Saternus, M.; Kudláček, J.; Svoboda, J. Microstructure characterization and corrosion resistance of zinc coating obtained in a Zn-AlNiBi galvanizing bath. Coatings 2020, 10, 8–758. [Google Scholar] [CrossRef]
- Kania, H.; Saternus, M.; Kudláček, J. Impact of Bi and Sn on microstructure and corrosion resistance of zinc coatings obtained in Zn-AlNi bath. Materials 2020, 13, 3788. [Google Scholar] [CrossRef]
- Langill, T. North American Galvanizers process Survery. In In Proceedings of the 19th International Galvanizing Conference, INTERGALVA 2000, Berlin, Germany, 1–8 March 2000; EGGA: Berlin, Germany, 2000; pp. 1–7. [Google Scholar]
- Available online: https://investingnews.com/daily/resource-investing/base-metals-investing/zinc-investing/zinc-applications-zinc-demand/ (accessed on 1 September 2021).
- Zinc Market Overview, Nexa Investor Meeting, October 2018. Available online: https://www.annualreports.com/HostedData/AnnualReportArchive/n/TSX_NEXA_2018.pdf (accessed on 1 December 2022).
- Kaksonen, A.H.; Boxall, N.J.; Gumulya, Y.; Khaleque, H.N.; Morris, C.; Bohu, T.; Lakaniemi, A.M. Microwave roasting and leaching of an oxide-sulphide zinc ore. Hydrometallurgy 2016, 166, 243–251. [Google Scholar] [CrossRef]
- Feng, L.; Yang, X.; Shen, Q.; Xu, M.; Jin, B. Pelletizing and alkaline leaching of powdery low grade zinc oxide ores. Hydrometallurgy 2007, 89, 305–310. [Google Scholar] [CrossRef]
- Choi, W.; Torma, A.; Ohline, R.; Ghali, E. Electrochemical aspects of zinc sulphide leaching by Thiobacillus Ferrooxidans. Hydrometallurgy 1993, 33, 137–152. [Google Scholar] [CrossRef]
- Soltani, F.; Darabi, H.; Aram, R.; Ghadiri, M. Leaching and solvent extraction purification of zinc from Mehdiabad complex oxide ore. Sci. Rep. 2021, 11, 1566. [Google Scholar] [CrossRef]
- Fuls, H.; Petersen, F.J. Evaluation of Processing Options for The Treatment Of Zinc Sulphide Concentrates At Skorpion Zinc—Synopsis. J. South. Afr. Inst. Min. Metall. 2013, 113, 423–434. [Google Scholar]
- Grogan, J. Dezincing of Galvanized Steel. Ph.D. Thesis, Colorado School of Mines, Golden, CO, USA, 2015. [Google Scholar]
- Available online: https://www.sciencedirect.com/topics/engineering/hydrometallurgy (accessed on 29 August 2021).
- Chunhua, Y.; Bei, S. Emerging Methodologies and Applications in Modelling, Identification and Control 2021. In Modeling, Optimization, and Control of Zinc Hydrometallurgical Purification Process; Chapter 1–|; Academic Press: Cambridge, MA, USA; pp. 3–14.
- Ozberk, E.; Jankola, W.A.; Vecchiarelli, M.; Krysa, B.D. Commercial operations of the Sherritt zinc pressure leach process. Hydrometallurgy 1995, 39, 49–52. [Google Scholar] [CrossRef]
- Maccagni, M.G. INDUTEC®/EZINEX® Integrate Process on Secondary Zinc-Bearing Materials. J. Sustain. Metall. 2016, 2, 133–140. [Google Scholar] [CrossRef]
- Robinson, D.J.; MacDonald, S.A.; Olper, M. Design details of engitec “EZINEX” electrowinning plant. In CIM Conference on Electrometallurgy; Gonzalez, J.A., Dutrizac, J.E., Kelsall, G.H., Eds.; CIM Conference: Toronto, ON, Canada, 2001; pp. 45–56. [Google Scholar]
- Available online: http://www.engitec.com/en/zinc_and_its_alloys/ (accessed on 1 September 2021).
- Masters, L.B. The Sherritt zinc pressure leach process: Integration applications and opportunities; Researchgate: Vancouver, WA, Canada, 2010; pp. 487–504. [Google Scholar]
- Wood, J.; Coveney, J.; Helin, G.; Xincheng, S. The Outotec ® Direct Zinc Smelting Process. In In Proceedings of the Conference: European Metallurgical Conference 2015, Dusseldorf, Germany, 14–17 June 2015. [Google Scholar]
- Available online: https://www.totalmateria.com/page.aspx?ID=CheckArticle&site=ktn&NM=366 (accessed on 5 September 2021).
- Bernasowski, M.; Klimczyk, A.; Stachura, R. Overview of Zinc Production in Imperial Smelting Process. Available online: https://www.researchgate.net/publication/322386767_Overview_of_Zinc_Production_in_Imperial_Smelting_Process (accessed on 5 September 2021).
- Zinc Recykling–Cloosing Loop, 2011–2015 International Zinc Association. Available online: www.zinc.org (accessed on 1 September 2021).
- Al Sharif, E.S. Recycled zinc: A possible substitute for pure refined zinc? Galvanizing & Coil Coating Conference. Abu Dhabi, United Arab Emirates, 10–11 September 2014; 10–11 September 2014. [Google Scholar]
- Wang, Z.; Gao, J.; Meng, L.; Shi, A.; Guo, Z. Recovery of Zinc from Zn–Al–Fe Melt by Super-gravity Separation. ISIJ Int. 2018, 58, 1175–1177. [Google Scholar] [CrossRef]
- Jha, M.; Kumar, V.; Singh, R.J. R. Review of hydrometallurgical recovery of zinc from industrial wastes. Resour. Conserv. Recycl. 2001, 33, 1–22. [Google Scholar] [CrossRef]
- Sahu, K.K.; Agrawal, A.; Pandey, B.D. Recent trends and current practices for secondary processing of zinc and lead. Part II: Zinc recovery from secondary sources. Waste Manag. Res. 2004, 22, 248–254. [Google Scholar] [CrossRef] [PubMed]
- Southwick, L. Zinc Recovery from Electric Arc Furnace (EAF) Dust; Worldwide Survey, ILZSG: Lisbon, Portugal, 2015. [Google Scholar]
- Ma, N. Toward 100% recycling of steelmaking offgas solid waste by reallocating zinc-bearing materials. In Energy Technology 2020: Recycling, Carbon Dioxide Management and Other Technologies; Chen, X., Zhong, Y., Zhang, L., Howarter, J.A., Baba, A.A., Wang, C., Sun, Z., Zhang, M., Olivetti, E., Luo, A., Eds.; TMS Series; Springer: Berlin/Heidelberg, Germany; pp. 159–168.
- Grogan, J.; Martins, G.M.; Anderson, C.G. Dezincing of galvanized steel by sulpuric acid leaching. In Extraction 2018; Davies, B., Moats, M., Wang, S., Gregurek, D., Kapusta, J., Battle, T., Schlesinger, M., Flores, G.R.A., Jak, E., Goodall, G., Eds.; TMS Series; Springer: Berlin/Heidelberg, Germany, 2018; pp. 1733–1742. [Google Scholar]
- Alam, S.; Lakshmanan, V.I.; Sridhar, R. Recykling of zinc from galvanized steel scrap. In PbZn 2020: 9th international Symposium on Lead and Zinc Processing; Siegmund, A., Alam, S., Grogan, J., Kerney, U., Shibata, E., Eds.; TMS, 2020; Springer: Berlin/Heidelberg, Germany, 2020; pp. 821–824. [Google Scholar]
- Olabiyi, O. Simulation and Modelling of Zinc Recovery Process from Steel Scrap. Master’s Thesis, Department of Chemical and Biological Engineering, University of Saskatchewan, Saskatoon, SK, Canada, October 2020. [Google Scholar]
- Van Leeuwen, M. Increasing the circularity of zinc–pathways to closing the loop for zinc. In In Proceedings of the 26th Hot Dip Galvanizing Conference, Valec, Czech Republic, 21–23 September 2021; pp. 21–31. [Google Scholar]
- Zunkel, D. What to do with your EAF dust. Steel Times Int. 1996, 20, 46. [Google Scholar]
- Available online: https://www.onemine.org/document/abstract.cfm?docid=33171&title=Josephtown-Electrothermic-Zinc-Smelter-Of-St-Joe-Minerals-Corporation-Monaca-Pennsylvania (accessed on 9 September 2021).
- Díaz, G.; Martín, D. Modified Zincex process: The clean, safe and profitable solution to the zinc secondaries treatment. Resour. Conserv. Recycl. 1994, 10, 43–57. [Google Scholar] [CrossRef]
- Available online: https://ddtp.tecnicasreunidas.es/wp-content/uploads/2016/11/P-ZINCEX-technology-information-II.pdf (accessed on 5 September 2021).
- Pflaum, D.A. The scrap industry’s perpective on recyling coated scrap. In Steelmaking Conference Proceedings; SCP: Toronto, ON, Canada, 1992; Volume 75, pp. 713–715. [Google Scholar]
- Ijomah, M.N.C.; Ijomah, A.I. Chemical recycling of galvanized steel scrap. Indian J. Chem. Technol. 2003, 10, 159–165. [Google Scholar]
- Pourbaix, M. Atlas of Electrochemical Equilibria in Aqueous Solutions; NACE International Press: Houston, TX, USA, 1974. [Google Scholar]
- Fontana, M.G.; Grene, N.D. Corrosion Engineering; McGraw-Hill Press: New York, NY, USA, 1967. [Google Scholar]
- Gock, E.; Vogt, V.; Schonfelder, I.; Carlowitz, O.; Zeller, T.; Sauter, A.; Pilkahn, H. Process for the Acid Pre-Dezincification of Steel Scrap. In In Proceedings of the XXVI International Mineral Processing Congress, New Delhi, India, 24–28 September 2012. No. 729. [Google Scholar]
- Available online: https://www.galvanizing.org.uk/sustainable-construction/zinc-is-sustainable/zinc-recycling/ (accessed on 15 September 2021).
- Available online: https://www.usgs.gov/centers/nmic/zinc-statistics-and-information,myb1-2017-zinc%20(2).pdf (accessed on 18 September 2021).
- Available online: https://s3-us-west-2.amazonaws.com/prd-wret/assets/palladium/production/mineral-pubs/zinc/myb1-2011-zinc.pdf (accessed on 18 September 2021).
- Available online: https://s3-us-west-2.amazonaws.com/prd-wret/assets/palladium/production/mineral-pubs/zinc/zincmyb01.pdf (accessed on 18 September 2021).






| Year | 1871 | 1881 | 1891 | 1901 | 1911 | 1921 | 1925 | 1927 |
|---|---|---|---|---|---|---|---|---|
| Production, thousand tons | 153.07 | 287.9 | 400.7 | 562.6 | 987.1 | 520.4 | 1247.0 | 1444.1 |
| Year | 1991 | 1995 | 2000 | 2005 | 2010 | 2015 |
|---|---|---|---|---|---|---|
| Production, million tons | 7.310 | 7.480 | 8.730 | 10.700 | 12.896 | 13.900 |
| Year | 2016 | 2017 | 2018 | 2019 | 2020 | 2021 | January–September | |
|---|---|---|---|---|---|---|---|---|
| 2022 | 2022 | |||||||
| Mine production, million tons | 12.66 | 12.654 | 12.723 | 12.799 | 12.253 | 12.789 | 9.479 | 9.206 |
| Refined zinc metal production, million tons | 13.56 | 13.538 | 13.142 | 13.546 | 13.780 | 13.858 | 10.362 | 10.111 |
| Zinc usage, million tons | 13.67 | 13.998 | 13.722 | 13.788 | 13.286 | 14.048 | 10.463 | 10.154 |
| Country | 1990 | 1995 | 2000 | 2005 | 2010 | 2015 | 2017 | 2018 | 2019 | 2020 |
|---|---|---|---|---|---|---|---|---|---|---|
| Australia | 303 | 337 | 489 | 508 | 507 | 490 | 471 | 490 | 437 | 469 |
| Canada | 592 | 720 | 780 | 805 | 691 | 683 | 598 | 620 | 655 | 671 |
| China | 550 | 1050 | 1957 | 2800 | 5209 | 6100 | 6144 | 5607 | 6236 | 6425 |
| Finland | 163 | 170 | 223 | 292 | 307 | 306 | 285 | 295 | 291 | 297 |
| India | 79 | 147 | 176 | 293 | 701 | 822 | 792 | 776 | 691 | 694 |
| Japan | 687 | 717 | 654 | 675 | 574 | 567 | 525 | 521 | 537 | 501 |
| Kazakhstan | - | 200 | 263 | 357 | 319 | 324 | 329 | 329 | 296 | 319 |
| South Korea | 257 | 250 | 473 | 645 | 750 | 935 | 970 | 1099 | 950 | 963 |
| Mexico | 199 | 223 | 337 | 360 | 322 | 327 | 327 | 336 | 393 | 365 |
| Peru | 118 | 165 | 200 | 164 | 223 | 335 | 321 | 334 | 357 | 348 |
| Spain | 253 | 325 | 386 | 546 | 517 | 491 | 510 | 511 | 511 | 511 |
| Process | Characteristics |
|---|---|
| Roasting– Leaching– Electrowinning (RLE) |
Conventional zinc hydrometallurgical technology, which consists of
five main stages, i.e., roasting, leaching, solution purification,
electrowinning and casting; the ore after enrichment becomes zinc concentrate, which is then converted into zinc oxide in the following roasting process: |
| ZnS + 0.5O2 = ZnO + SO2 (1) | |
| In the leaching process, the oxidized concentrate ores are treated in a sulfuric acid solution to release zinc ions from the concentrate as follows: | |
| ZnO + H2SO4 = ZnSO4 + H2O (2) | |
| Due to the contamination and heterogeneity of the concentrate, other metal ions that are harmful to the electrolytic process also pass into the leaching solution, therefore, the solution is purified before the following process of electrolytic separation of zinc from the electrolyte: | |
| ZnSO4 + H2O = Zn + 0.5O2 + H2SO4 (3) | |
| Atmospheric Direct Leaching (ADL) | A typical hydrometallurgical process, which differs from the RLE process by the elimination of the roasting process (the zinc sulphide concentrate is crushed into fine particles and fed directly to the leaching process), oxygen is blown into the leaching process to oxidize the zinc sulphide (the leaching reaction takes place at high temperature and using iron ions as a catalyst), sulfur is recovered from the leach residue by flotation. |
| Engitec Zinc Extraction (EZINEX) | EZINEX is a hydrometallurgical process, based on the electrolyte NH4Cl, capable of producing zinc metal directly from raw ZnO, the first industrial scale EZINEX plant was designed to produce zinc directly from electric arc furnace (EAF) dust by Engitec in Italy in 1993; the basis of the process is a unique hydrometallurgical zinc recovery system, insensitive to typical impurities affecting traditional Zn production. |
| Zinc Pressure Leaching (ZPL) | Direct pressure leaching of zinc sulphide concentrates to produce zinc sulphate solutions suitable for zinc recovery by electrolytic leaching while oxidizing sulphide sulfur to its elemental form only, as follows: |
| ZnS + H2SO4 + ½O2 = ZnSO4 + H2O + S0 (4) | |
| Developed by Sherritt over 40 years ago and used on an industrial scale since 1981, the Zinc Pressure Leaching (ZPL) process can be easily integrated into existing zinc refineries using RLE technology, allowing these plants to increase zinc production or replace old or obsolete equipment. | |
| Direct Zinc Smelting (DZS) | In the late 1990s, Outotec (formerly Ausmelt Ltd.) conducted research for BUKA Minerals Ltd. On the direct smelting of zinc sulphide concentrates using the Ausmelt TSL technology, this work led to the development of a two-stage smelting process; it is particularly well suited to the processing of low-grade concentrates containing significant amounts of iron and other gangue impurities such as MnO, SiO2 and MgO. |
| Oxygen Flash Cyclone Electro Thermal Process (KIVCET) | Developed by the VNIITSVETMET Institute in Ust-Kamenogorsk, Kazakhstan, in 1985, consists of the following two stages: in the first stage, lead sulphide concentrate, zinc smelter waste, recycled dust, silica, limestone, fine coal and coke are introduced from the top of the reactor into reaction shaft; together with oxygen, lead, zinc and other metal sulphides are converted into metal oxides during heating; oxides, silica and limestone form half-molten slag, and the gas reaches up to 15% sulfur dioxide; the following reactions take place at this stage: |
| PbS + 3/2O2(g) = PbO + SO2(g) (5) | |
| ZnS +3/2O2(g) = ZnO + SO2(g) (6) | |
| PbS +2PbO = 3Pb + SO2 (g) (7) | |
| In the second step, PbO and ZnO are reduced by adding coke; gaseous zinc can be recovered as metal in the condenser. | |
| Imperial Smelting Process (ISP) | ISP is one of the most widely used smelting technologies that simultaneously smelt zinc and lead, consists of two sub-processes, lead-zinc sintering and metal smelting; unrefined lead is tapped from the bottom of the shaft furnace, while gaseous zinc is introduced into the condenser, where mixers with specifically shaped rotors spread the liquid lead over the condenser space; as a result of the contact of the shaft furnace gas stream with liquid lead intensive heat exchange and dissolving of zinc vapor in the lead takes place; the technology was developed in the middle of the last century in the UK to create a pyrometallurgical process for the continuous extraction of zinc, in addition to traditional raw materials such as lead zinc sulfide, secondary materials such as dust and sludge from metallurgical processes, for this reason, the simultaneous production of metallic lead is an advantage of the process, because the marking of most recycling materials shows, apart from zinc, also lead. |
| Scrap Source | Scrap Type | Recovery Process | ||
|---|---|---|---|---|
| Skimming—New Scrap | Finished Products —Old Scrap | Steel Dust —Old Scrap | ||
| Brass/Bronzes | Yes | Yes | No | Remelting |
| Zn–Al alloys | No | Yes | No | Remelting |
| Galvanizing | Yes | No | Yes | New scrap—remelting, old scrap—refining |
| Rolled zinc—Zn–Ti sheets | No | Yes | No | Remelting |
| Other | Yes | Yes | Yes | New scrap—remelting, old scrap—refining |
| Waste | Source of Formation | Chemical Composition |
|---|---|---|
| Zinc ashes | Oxide surface on galvanizing bath | 60–80% ZnO, 2–12% Cl, 0.2–1.5% Fe, <0.3% Al, small amounts of alloy additives for the bath Pb, Bi, Sn |
| Hard zinc | Particles of the intermetallic phases of the Fe-Zn system that fall to the bottom of the galvanizing bath | 96% Zn, 4% Fe |
| Zinc slimes | Wet flux on the surface of the galvanizing bath | 5.6% Zn, 48.1% ZnCl2, 27.4% ZnO, 3.1 AlCl3, 15.8% NH4Cl and Fe and other oxides |
| Other waste from hot dip galvanizing process | Residues after finishing and cleaning products from infiltrations and thickenings of zinc | 81% Zn, 16% ZnO, 0.3% Fe, small amounts of alloy additives Pb, Bi, Sn for the galvanizing baths |
| Brass skimming | An insoluble alloy that sinks to the bottom of the brass bath | 41–42% Zn, 41–42% Cu, 1–2% Fe, 1–2% SiO2, 0.1–0.5% Cl |
| Brass ashes | Volatile oxide surface on brass bath | 20–30% ZnO, 4–8 Cu, 1.5–2.5 Fe, 0.25–20% SiO2, 0.1–0.3% Cl |
| EAF kiln dust | Dust from the EAF furnace collecting above the bath | 19.4% Zn, 24.6% Fe, 6.8% Cl, 4.5% Pb, 2.2% Mn, 1.2% Mg, 1.4% Si, 0.42% Cu, 0, 4% Ca, 0.3% Cr, 0.1% Cd |
| Waste after precipitation | Zinc metallurgical residues from purification of the electrolytic solution | 9.5% Zn, 1.44% Co, 2.3% Fe, 5.27% Mn, 1.1% Cu, 0.16% Cd |
| Sludge from the washing process of rayon | Precipitated solution after washing rayon | 18–40% Zn(OH)2, 60–82% CaCO3, others |
| Process | Characteristics |
|---|---|
| Molecular Recognition Technology (MRT) | The first commercial hydrometallurgical process for the treatment of EAF dust was launched in the USA (1995); the dust is leached with hot ammonium chloride to dissolve most of the zinc, lead and cadmium oxides in the dust; the leach slurry is filtered and unleached iron oxide containing zinc ferrite is filtered, washed and returned to the smelter or landfilled; the leaching solution is treated with zinc dust to precipitate the dissolved lead and cadmium as a precipitate, which is further separated into metallic lead and cadmium for sale; the pure solution goes to the crystallizer, where high-purity zinc oxide crystals are produced; the ammonium chloride solution is concentrated and recycled to the leaching process. |
| EZINEX | Process at Osoppo, Italy (since 1996), EAF dust is leached with ammonium chloride solution to dissolve Zn, Pb and Cd oxides; the leaching solution is filtered and treated with Zn powder to precipitate lead and cadmium; zinc is electrolytically separated from the purified solution, the spent electrolyte is recycled to the leaching stage; Fe-rich leach residue is dried, granulated with coal and recycled to EAF; no other by-products. |
| CASHMAN | A process adapted by American Metals Recovery Corp. for the purification of EAF dust, zinc which is not present in zinc ferrite is leached under pressure in a CaCl2 solution; the leached solution is purified by precipitation using Zn dust to remove lead and cadmium; high purity ZnO precipitates from the purified solution; leaching residue is processed to recover residual zinc and produce iron-rich residue, the process uses pressure leaching, but zinc recovery is not very high. |
| Waelz process | The rotary kiln process for processing zinc dust is most often carried out in Waelz furnaces; zinc waste can be separated from iron due to high zinc vapor pressure. |
| Electrothermic Retort Processes | Developed by St. Joseph Mineral Company (in 1930), the possibility of smelting a wide range of zinc-bearing materials, including EAF dust, less efficient than hydrometallurgical processes, electrical resistance type furnaces are used in the process; the flow of current through the sintered ore and the coke charge generates the energy needed to melt them, the Zn vapors pass into the vacuum condenser, where zinc is obtained. |
| Zincex | A hydrometallurgical process using atmospheric leaching, solvent extraction and an electrolysis process, modified in the early 1970s, aimed at recovering Zn from complex Zn solutions with a high presence of impurities that are difficult to separate by conventional methods, it is now used commercially to process oxide ore Zn in Skorpion (Namibia), recycled in Akita (Japan), in Portovesme (Italy) and in Horsehead (USA). |
| Indicator | Description | Estimated Global Recycling Rate |
|---|---|---|
| Recycled content (RC) | Zinc scrap fraction (new and old) in the total use of metal in production | 25% |
| Ratio of old scrap | Zinc fraction from old scrap in the general recycling loop | 70% |
| EOL recycling rate | Fraction of recycled zinc in relation to the amount of zinc available at the end of its life | 45% |
| Year | 1991 | 1995 | 2000 | 2005 | 2010 | 2015 | 2017 |
|---|---|---|---|---|---|---|---|
| Primary production, thous. tone | 4370 | 4160 | 4330 | 4680 | 4810 | 12,600 | 12,700 |
| Secondary production, thous. tone | 376 | 345 | 348 | 298 | 279 | 409 | 447 |
| Undistinguished production, thous. tone | 2570 | 2980 | 4460 | 5770 | 7710 | 711 | 691 |
Disclaimer/Publisher’s Note: The statements, opinions and data contained in all publications are solely those of the individual author(s) and contributor(s) and not of MDPI and/or the editor(s). MDPI and/or the editor(s) disclaim responsibility for any injury to people or property resulting from any ideas, methods, instructions or products referred to in the content. |
© 2023 by the authors. Licensee MDPI, Basel, Switzerland. This article is an open access article distributed under the terms and conditions of the Creative Commons Attribution (CC BY) license (https://creativecommons.org/licenses/by/4.0/).
Share and Cite
Kania, H.; Saternus, M. Evaluation and Current State of Primary and Secondary Zinc Production—A Review. Appl. Sci. 2023, 13, 2003. https://doi.org/10.3390/app13032003
Kania H, Saternus M. Evaluation and Current State of Primary and Secondary Zinc Production—A Review. Applied Sciences. 2023; 13(3):2003. https://doi.org/10.3390/app13032003
Chicago/Turabian StyleKania, Henryk, and Mariola Saternus. 2023. "Evaluation and Current State of Primary and Secondary Zinc Production—A Review" Applied Sciences 13, no. 3: 2003. https://doi.org/10.3390/app13032003
APA StyleKania, H., & Saternus, M. (2023). Evaluation and Current State of Primary and Secondary Zinc Production—A Review. Applied Sciences, 13(3), 2003. https://doi.org/10.3390/app13032003

