Abstract
Owing to the rapid development and broad adoption of multiple antenna communication systems over the past few years, space-time block coding (STBC) identification has emerged as a crucial responsibility for smart radios. The majority of previous analysis of STBC identification assumed that the utilized modulation schemes for single-user and uncoded broadcasts were known. This paper investigates the challenge of joint STBC and modulation identification for uplink transmissions with numerous users in single-carrier frequency division multiple access (SC-FDMA) systems using coded transmissions. Multi-user channel estimation brings us one step closer to implementing the proposed design in real-world systems. We additionally employ the channel decoder’s deliverables, which are common in many real-world systems, to enhance the identifying and estimating procedures. Mathematical findings prove that a recursive approach can be utilized to tackle the maximum likelihood (ML) problem of simultaneous STBC and modulation identification with channel estimation. Distinguishing the superimposed signals that originate at the base-station (BS) is accomplished with the use of the space-alternating generalized expectation-maximization (SAGE) algorithm. After that, an expectation-maximization (EM) engine is deployed to make the necessary adjustments to the parameters being considered for each user. The success of the above-mentioned architecture for usage in practical applications is demonstrated by the simulation results obtained under various conditions.
1. Introduction
Assessment of wireless signals, with the intention of determining the precise broadcast parameters of the employed emitter, has been a popular topic of study for decades. The term “signal identification” is commonly used to describe to this type of investigation, which has both military and civilian purposes [1,2,3]. Signal hacking; wireless surveillance; interference diagnosis and neutralization; and electronic warfare are just a few military applications that have made extensive use of this technology for a long time [4]. The development of smart radios has recently resulted in increased involvement of signal recognition technologies in the frame of reference of industrial uses, such as cellular mobile systems and wireless Local area networks. These radios are reprogrammed, giving them the capacity to change their broadcast configurations, including things such as modulation schemes [5,6,7,8] and channel error-correcting code types [9,10,11,12].
The likelihood-based (LB) and the feature-based (FB) strategies are two of the most used ways to identify wireless signals. The LB solutions have great identification performance because they construct a probabilistic representation of the collected signals [13,14]. However, they suffer from a high computing overhead and demand prior awareness of channel parameters. On the other hand, FB methods are designed to identify signals by first extracting their most distinctive properties, such as cyclostationary patterns and signal statistics [15,16,17,18]. Typically, FB-based algorithms are able to reduce complexity while maintaining a satisfactory level of identification performance.
When designing an identifier for multiple-input multiple-output (MIMO) antenna systems, it is essential to take into consideration the specific technical challenges that are presented by the sort of antenna elements layout. STBC stands for space-time block coding, whereby a numerous duplicates of an input data are emitted in various time slots using many broadcast antennas. This allows for diversity to be achieved while maintaining a basic receiver topology. STBC identification methods require prior knowledge of the modulation type in order to perform properly [19] and modulation detection techniques for STBCs typically serve based on the information that they are aware of the code form [20,21]. As a consequence, it is possible that sequencing different kinds of these algorithms is not viable in practice. This demonstrates the importance of providing co-recognition algorithms, which can determine the STBC and the modulation schemes in a single operation.
1.1. Related Works
Researchers have recently shown a lot of enthusiasm for the challenge of identifying modulation in MIMO broadcasts. Related efforts have been accomplished for both single-carrier and multi-carrier systems. A decision theoretic algorithm for use in spatially multiplexed MIMO systems is offered for determining the number of transmit antennas and identifying modulation simultaneously [22]. Based on the correlation functions of the received signals, a binary-tree algorithm is developed to identify the type of modulation used by MIMO systems operating over unexplored wireless multipath fading channels [23]. The properties of the fourth-order cumulants of the predicted broadcast signal streams and a likelihood assessment are employed to implement a modulation identification algorithm for MIMO systems [24]. Combining the qualities of the correlation functions and cyclic cumulant results in the development of a modulation identifier used for MIMO systems over frequency-selective channels [25]. A modulation identifier is designed using Gibbs sampling and mean field variational inference for MIMO-OFDM systems operating on wireless channels with unknown characteristics [14]. A semi-supervised deep learning technique for MIMO modulation identification was developed in [26] by framing multiclass classification as an anomaly inference issue with unlabeled data. A three-dimensional convolutional neural network with cuboidal filtering was proposed in [27] for modulation identification in MIMO and orthogonal frequency division multiplexing (OFDM) transmissions. A tree-based blind modulation classification algorithm for asynchronous MIMO-OFDM systems was created in [28] by computing higher-order cumulants of the collected signal in the frequency domain. Three distribution tests were used in [29] to compare the possible modulation options, and their results were combined by a multi-layer classifier to boost the eventual classification accuracy. The authors of [30] proposed a modulation identifier for MIMO systems using a convolutional neural network with zero-forcing (ZF) equalization and investigated the effect of incomplete channel state information on identification accuracy.
In the meanwhile, a large body of literature has been devoted to STBC categorization for both single-carrier and multicarrier MIMO transmissions. A set of techniques dependent on the fourth-order moment was created in [31,32] to discriminate between Alamouti (AL) and spatial multiplexing (SM) STBC transmissions across Nakagami single-path wireless channels. The utilization of the second-order cyclostationarity of two distinct received signals was assessed in [33,34] in order to categorize among various STBC signals. The authors of [35] employed the scattering capabilities of frequency-selective wireless channels in order to differentiate between AL and SM STBC transmissions. A maximum-likelihood (ML) strategy [36] and a Frobenius norm approach [37] were evolved to make distinctions between STBC broadcasts. The researchers of [38,39,40,41] utilized the cross-correlation that exists between multiple collected signals in order to identify AL and SM broadcasts within the context of OFDM systems. Training symbols are adopted to categorize amongst STBCs for OFDM systems [42].
1.2. Contributions
All of the aforementioned works are geared toward either conducting modulation identification or STBC recognitions for MIMO systems. However, practical systems necessitate paired conducting modulation and STBCs identifications in order to function properly. There are just two published studies on the joint identification of the previously mentioned parameters, and both of them focus exclusively on single-user and single-carrier transmissions [43,44]. The following is a list of the notable contributions that this work delivers.
- We introduce a new strategy for jointly classifying STBC and modulation parameters for usage in multi-user broadcasts of upstream single-carrier frequency division multiple access (SC-FDMA) systems.
- The mathematical investigation that is presented in this work demonstrates that the precise ML solution to this problem is too complicated to be used in practical settings. As a result, we have created a new mechanism that operates in a recursive fashion. The space-alternating generalized expectation-maximization (SAGE) procedure [45,46] is employed to separate the layered signals that have arrived at the BS.
- The expectation phase of the SAGE algorithm takes advantage of the soft information delivered by the channel decoder in order to limit the amount of multiple access interference that is produced by other users. This results in a search strategy that is comprised of several one-dimensional scans, as opposed to the more complex multi-dimensional scan.
- The proposed method of identification is supplemented by the creation of estimates of the channel impulse responses of the existing users.
The proposed approach has several benefits, including those listed below.
- As long as the decoding procedure is a soft-decision one [47], the suggested classification method operates with any error-correcting code. Due to this, the suggested algorithm can easily be incorporated into the currently used wireless standards, providing a great deal of flexibility.
- The developed classification algorithm is dynamic in that it can be used to a wide variety of STBCs and modulation techniques with no special adjustments needed.
The remaining portion of the work is divided up into the following parts. Section 2 explores the formulation of the challenge under consideration and the system modeling. Section 3 details the identification algorithm that is being proposed. Section 4 reports on practical concerns and interpretations. Section 5 presents and analyzes the simulation findings. Section 6 offers the closing observations.
2. Signal Model and Problem Formulation
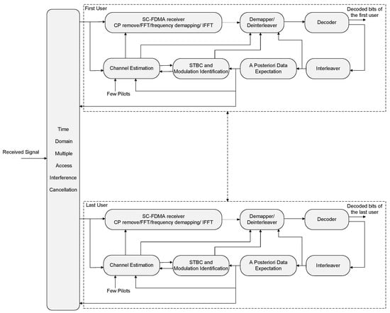
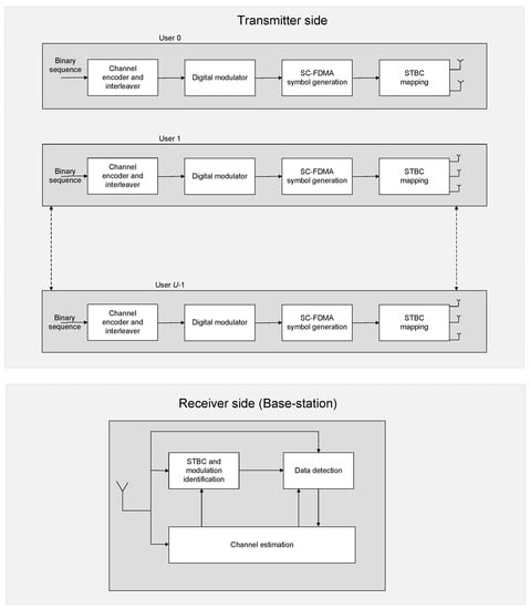
We explore the upstream broadcast of a SC-FDMA system, where U users are in simultaneous communication with a single base-station (BS), as illustrated in Figure 1. The different notations are explained in Table 1. Each user is allocated a portion of the total number of accessible subcarriers, , denoted by , where u is the user index. The uth user has exclusive usage of the subset , rather than sharing it with any other users. This fulfills that and for , and is the empty set. In this context, we impose no restrictions on the modulation, coding, or interleaving settings employed by each user.
Figure 1.
The block-diagram of the SC-FDMA system under consideration.
Table 1.
Notation.
A. Transmitters
To compensate for errors caused during transmissions, a channel encoder with rate adds redundancy digits to a stream of binary data of user u. The produced bits are interleaved and projected to complex data symbols using a predefined signal pattern of unit energy. User u optimizes its broadcasting modulation technique on time-varying running circumstances in order to increase net throughput and minimize energy usage while maintaining a predetermined level of service. A small number of training symbols are embedded into the sent information to kick off the identification mechanism, as explained later. The final series comprises of sequences, each of which contains symbols. Here, denotes the cardinality of . We define as the zth sequence, where is the mth element of the sequence. After performing a fast Fourier transform (FFT) algorithm on points, we acquire frequency-domain observations , which we express as
where is the lth sample of and The proposed approach can be employed with either frequency-interleaved or frequency-localized translation [48]. The vector is turned into a time-domain SC-FDMA symbol, , by employing an -point inverse FFT algorithm with attaching a cyclic prefix of length as
where . User u’s time-domain symbols, , are input into a space-time encoder, which broadcasts each symbol through antennas in time intervals. For illustration, the STBC of parameters , and , named Alamouti code [49], sends two symbols and via two antennas in two successive time intervals. The first antenna delivers and in two time intervals, whereas the second one sends and during the same periods.
Each user u picks a STBC type, represented by , from a set of possibilities. The time-domain vectors broadcast throughout the various time intervals, , are combined to produce the signal that is sent from antenna p. Here and is linked to via the special architecture of . We add and as subscripts to to underline that the construction of vector relies on STBC and modulation pattern . Lastly, each user’s broadcast antenna interacts with the BS over a frequency-selective channel, , where L is the channel length.
B. Base-station
The collected signal at the BS is a combination of the signals sent out by the transmitting users, and it is stated as
where ⊙ refers to the linear convolution between two vectors and is the additive white Gaussian noise (AWGN). The objective is to exploit the collected signal to figure out the form of STBC and modulation under inaccessibility of for , and . This is a necessary task in order to carry out multi-user data demodulation successfully.
3. Proposed Identification Algorithm
The matrix version of (3) is utilized here for the purpose of mathematical comfortability as
and is an matrix formed as
where is the component situated at row , and column of matrix and is the th component of vector . Restating (4) in its condensed form yields
where and . Here, † refers to the transpose action of a vector.
Optimizing the log-likelihood function with regard to the unknown parameters results in the ML strategy, as
, and are the measured and trail quantities of , respectively, and is the probability density function of given . The probability density function of the observations given the unknown parameters is stated as
It is important to note that (8) indirectly takes an average of all potential channel paths and information symbols broadcast for arbitrary choices of and , . This is because the ML recognizer is blind to the actual values of these factors. As a direct consequence, determining (8) in a real-world context is incredibly difficult. In this scenario, the SAGE process is beneficial, since it offers a smaller method to predict the ML solution in spite of the existence of nuisance parameters. This process is an improved form of the repetitive expectation-maximization mechanism, which results in a significant increase in the rate at which the algorithm converges, while maintaining the merits of efficiency and reliability [50,51]. Instead of predicting all parameters simultaneously, SAGE utilizes a set of cycles during each round. Updates to the parameter subset associated with a cycle are made by optimizing the log-likelihood of the received signal that belongs to this cycle. Thus, the multidimensional search challenge needed to optimize the likelihood function is simplified into a set of one-dimensional, computationally easy search tasks.
The following provides the theoretical specifications of the SAGE process that has been developed for computing the parameters that are taken into account. We create U distinct subsets out of the unknown parameters, none of which overlap: , ⋯, . Parameter changes are applied to one user at a time. Each round consists of U cycles, during which a user’s subset is adjusted. The following procedures constitute the th round, provided the starting estimates.
- The uth cycle includes updating the subset of user u, but nothing is changed in the subgroups of the other users.
- When the multiple access interference of each other user is deducted from the total signal received. The result iswhere is the user-u-collected signal portion, represents the a posteriori expectation of matrix at the estimated values and , which were computed in the previous round , and is the th estimate of . Notably, since the BS does not know what the information symbols are, it is unable to access matrix . Therefore, is utilized in (9) rather than . We can write aswhere is the average operator over the possible information symbols of user u. One expresses (10) as
- We give a description of the log-likelihood function employed to calculate the revised setting of user u parameter subset asWe take into account thatwhere is the noise variance.
- After removing the superfluous components, we translate (12) aswhere the superscript ‡ denotes the conjugate transpose of a vector and is the real part of a complex number.
- The SAGE algorithm’s expectation phase employs the current estimates to derive the average value of with respect to information symbols, as demonstrated in (15):
- The parameters of user u are modified during the maximization step of the SAGE algorithm in the following fashion:
- The final estimate the channel vector is provided as
4. Practical Explanations and Implications
The following are some real-world issues that could arise from implementing the proposed iterative identification and estimation framework.
4.1. Expectation of Broadcast Matrices
As indicated by (10), (18), and (19), the suggested architecture depends on knowing the expectation of each user’s matrix . A crucial question that arises is one regarding the practical computation of this matrix. In accordance with (10), it is possible to calculate simply by replacing every matrix entry with its a posteriori expectation. When considering (1) and (2), the a posteriori expectation of the sent sample is written as
where
and
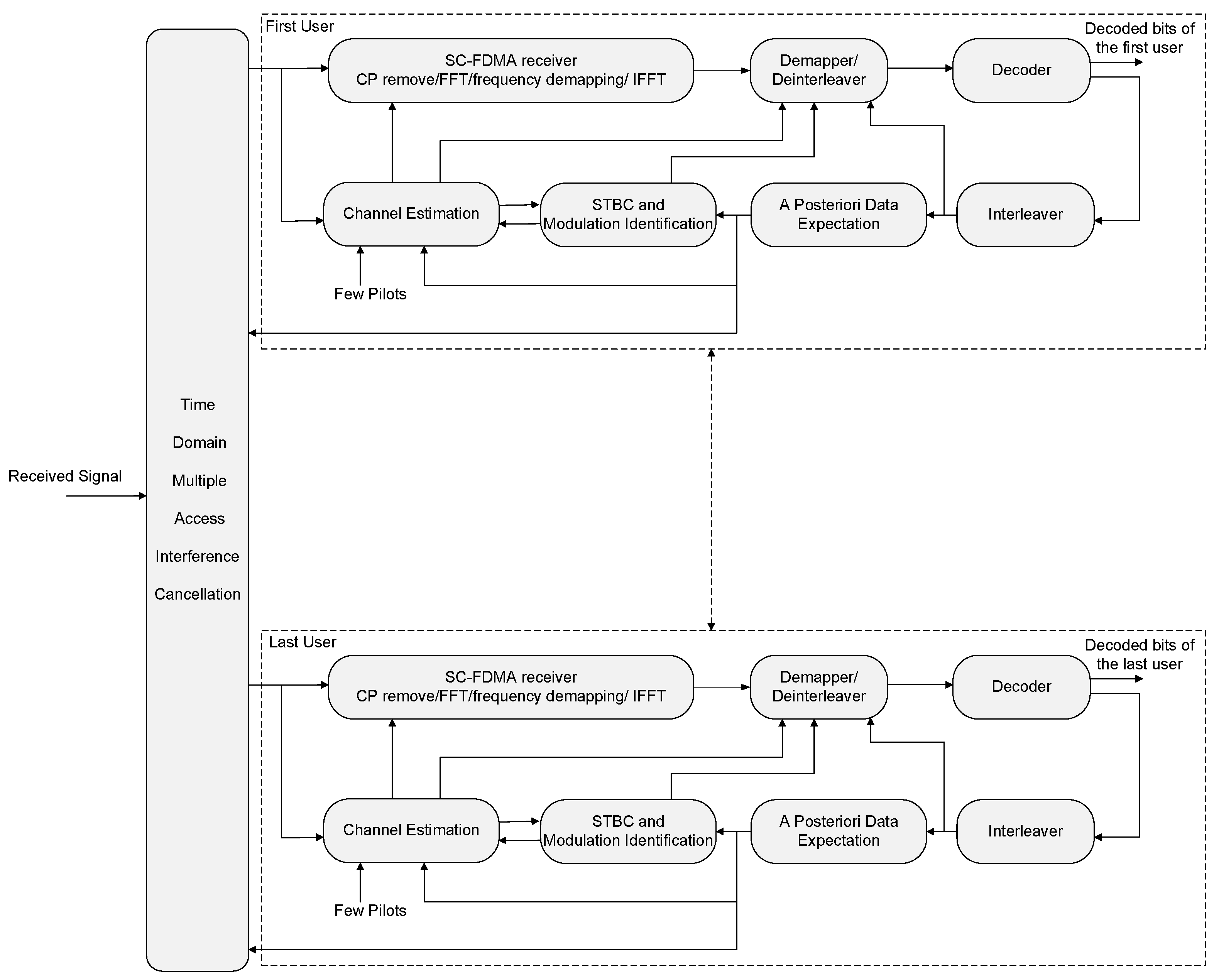
As (22) states, the central concern is to evaluate the a posteriori probability of . Thankfully, the decoders of contemporary error-correcting codes are able to determine this probability while they are operating in an iterative manner [47,52]. We take advantage of this likelihood to aid the suggested identification and estimation approach without adding unnecessary complexity to the decoding procedure. Figure 2 depicts the architectural block diagram of the intended approach.
Figure 2.
The proposed structure of the BS.
4.2. Channel Decoder Advancement
Every time we make adjustments to , , and for a particular user u, we have to recalculate the a posteriori probability . This calls for a reset of the channel decoder, which in turn leads to several rounds. In order to lessen this burden, we use an embedded assessment method [53], in which the channel decoder is not refreshed when the parameters , , and are upgraded, but the extrinsic and a priori probabilities from the previous round of the channel decoder are preserved. In this case, the extra work required by the recommended iterative process is manageable.
4.3. Early Estimations
Users initiate the intended SAGE-based process by sending a small number of training symbols to the BS. The first predictions , , and get more accurate as the number of training symbols increases. In contrast, boosting the number of training symbols decreases the energy accessible for data symbols and raises the required bandwidth. Therefore, the ratio of training symbols to information symbols should be as little as practicable. The suggested methodology makes use of the soft information included within the soft information symbols that are delivered by the channel decoder. This allows us to produce excellent identification and estimation accuracy while having a minimum loss in throughput. The early estimations of the parameters under consideration are derived from (18) and (19) by limiting the items in to the influence made by training symbols only. The proposed approach is summarized in Algorithm 1.
| Algorithm 1: Summary of the proposed algorithm |
| For each user u: |
For , where is the number of iterations:
|
End (iterations)
|
| End (users) |
5. Simulation Results
The proposed STBC identification method was examined through the use of Monte Carlo simulations. The following settings were considered except where otherwise noted.
- The number of users was .
- The number of total subcarriers was .
- There were = 512, subcarriers given for every user.
- There were samples of cyclic prefix.
- The interleaved sub-carrier method was employed.
- The assigned modulation constellation for each user was picked at random from a collection of 4-QAM, 16-QAM, 64-QAM, 128-QAM, 256-QAM, and 512-QAM.
- Every user employs a convolutional code of rate 0.5.
- Training symbols of size were introduced to launch the identifying task.
- Each link, , between antenna p of user u and the BS, had 10 taps with a delay profile as indicated in [39,54].
- Every user was randomly given a code from {S1, S2, S3, S4, and S5} with transmission matrices being as follows [33,55].
- The probability of improper classification served as a merit figure for the proposed classifier and the mean-square error (MSE) was employed to evaluate the performance of channel prediction.
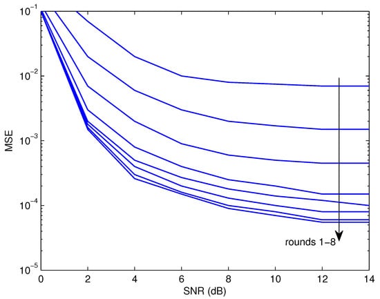
Figure 3 provides a visual representation of the proposed algorithm’s joint modulation and STBC recognition performance over a wide range of signal-to-noise ratios (SNRs) and rounds. Additionally, Figure 4 indicates the MSE performance of the offered multiuser channel estimator. According to the results, the performance improves as the number of rounds that are utilized throughout the procedure increases; however, beyond round five, there is no visible gain made. It should be noted that an unsatisfactory performance is obtained when only a small number of training symbols are used in the initial round. When the channel decoder’s output is incorporated into the identification procedure, the performance strengthens tremendously. This is due to the fact that the outputs of the decoder are fed into the proposed identifier in the same manner as if they were training symbols. The performances of the methods described in [43,44] are also displayed in Figure 3 for the sake of comparison. It has been seen that the proposed procedure is massively superior to the alternatives. This is due to the fact that the proposed strategy is optimized for use in multiuser transmissions, whereas the methods of [43,44] are intended for use in single-user transmissions.
Figure 3.
The probability of improper classification of the proposed classifier in comparison to the works of [43,44]. The system’s parameters are , ; 10 channel paths; convolutional codes of rate 0.5; interleaved sub-carrier mapping; STBC set of S1, S2, S3, S4, and S5; and a modulation set of 4-QAM, 16-QAM, 64-QAM, 128-QAM, 256-QAM, and 512-QAM.
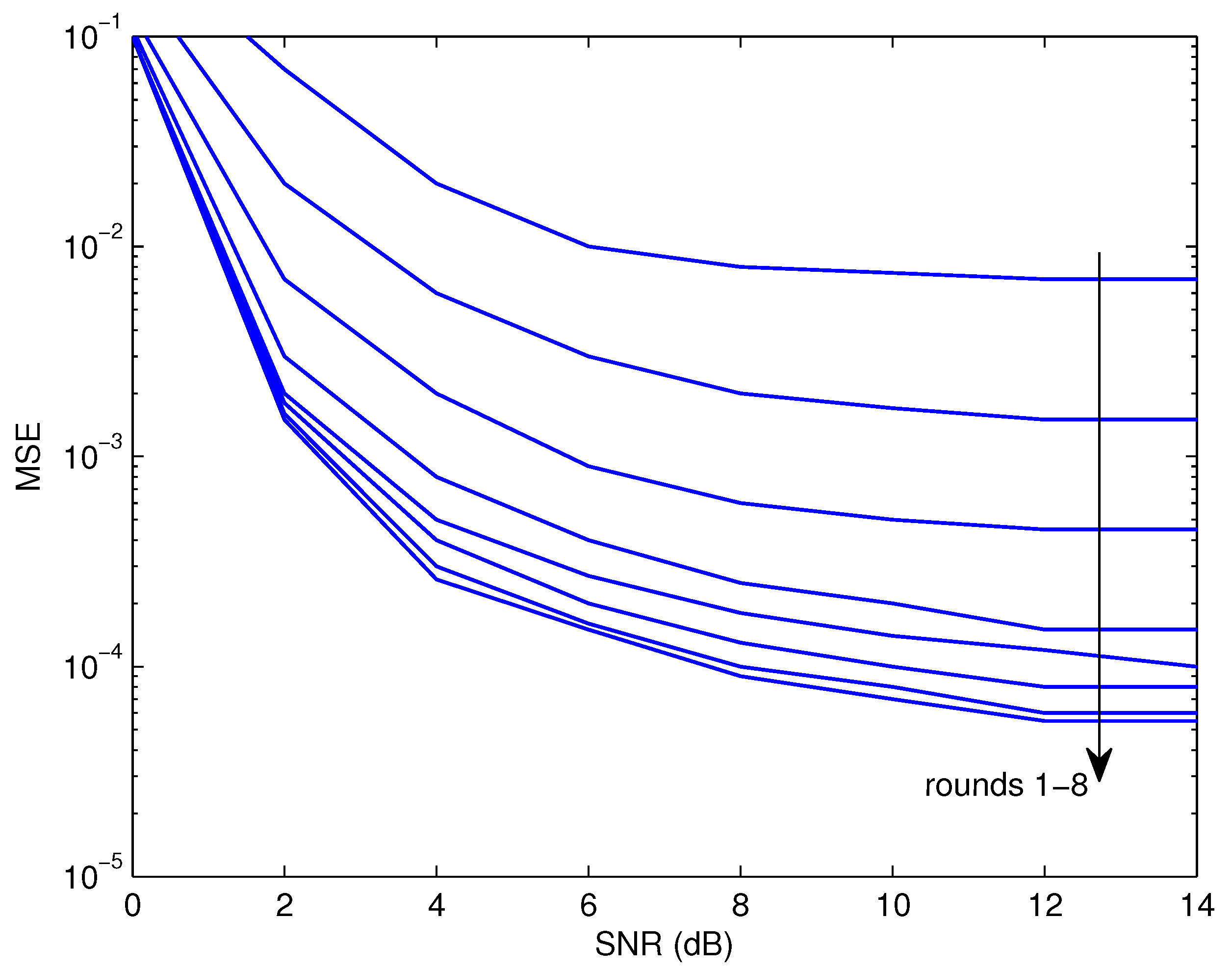
Figure 4.
MSE performance of the proposed multiuser channel predictions. The system parameters are , 10 channel paths, convolutional codes of rate 0.5, interleaved sub-carrier mapping, STBC set of S1, S2, S3, S4, S5, and modulation set of 4-QAM, 16-QAM, 64-QAM, 128-QAM, 256-QAM, and 512-QAM.
Figure 5 depicts the performance of in three different scenarios in six rounds. First, we take into consideration the possibility of conducting multiuser channel predictions, as offered in (19). Second, we pay attention to the application of perfect multiuser channel predictions. The last one uses full knowledge of transmit data symbols and faultless channel estimates into account; this sets the bar for how well the proposed identifying system operates. The results demonstrate that there are no major differences between the three scenarios, especially at intermediate and high values of SNR. This is further evidence that the intended design is successful.
Figure 5.
The identification performance at three scenarios. The system’s parameters are SNR = 14 dB, 10 channel paths, convolutional codes of rate 0.5, interleaved sub-carrier mapping, STBC set of S1, S2, S3, S4, S5, and modulation set of 4-QAM, 16-QAM, 64-QAM, 128-QAM, 256-QAM, and 512-QAM.
Figure 6 illustrates the probability of improper classification of the proposed approach for various user numbers at SNR = 14 dB and six rounds. It appears that as the number of users grows, the performance of suffers. This is due to a rise in residual multiple access interference, which, in turn, leads to a hindering of the operation of the suggested identifier.
Figure 6.
The impact of increasing the number of users on the proposed identifier. The system’s parameters are , 10 channel paths; convolutional codes of rate 0.5; interleaved sub-carrier mapping; an STBC set of S1, S2, S3, S4, S5; and a modulation set of 4-QAM, 16-QAM, 64-QAM, 128-QAM, 256-QAM, and 512-QAM.
It is well known that effective initiation is necessary for SAGE-based algorithms to function properly. Figure 7 illustrates the identification performance of the proposed approach as a function of the number of training symbols, , at SNR = 6 and 14 dB. As can be observed, the intended identifier needs 60 training symbols to converge. It is important to note that the minimal level of the training symbols needed to get reliable preliminary predictions may vary based on the specifics of the system and the links. In reality, the developer can use the suggested identification algorithm with various system and link specifications to find the minimum number of the training symbols that fulfills the specifications for each set of parameters. The obtained information is then placed in lookup tables for usage in the actual hardware. The developer also has the option of selecting a large (but still manageable) set of the training symbols that work well over a broad variety of system and connection settings at random.
Figure 7.
The impact of the number of the training symbols on the proposed identification algorithm. The system’s parameters are , 10 channel paths; convolutional codes of rate 0.5; interleaved sub-carrier mapping; an STBC set of S1, S2, S3, S4, and S5; and a modulation set of 4-QAM, 16-QAM, 64-QAM, 128-QAM, 256-QAM, and 512-QAM.
6. Conclusions
This study explored the challenges of concurrent space-time block coding (STBC) and modulation identification for multi-user upstream broadcasts in single-carrier frequency division multiple access (SC-FDMA) systems. The theoretical study exhibited that a space-alternating expectation-maximization (SAGE) strategy was utilized to put into practice the maximum-likelihood (ML) option of the parameters under discussion. The estimation of multi-user channels was undertaken as a secondary operation. The deliverable offered by the channel decoder were utilized in a sequential model so that the accuracy of identifying STBC and modulation kinds and estimating multi-user channels could be improved. The simulation results that were achieved under a variety of different scenarios, providing evidence that the offered architecture is a viable option for implementation in practical applications.
Author Contributions
Conceptualization, M.M. and H.M.; methodology, M.M. and H.M.; software, M.M. and H.M.; validation, M.M. and H.M.; formal analysis, M.M. and H.M.; investigation, M.M. and H.M.; resources, M.M. and H.M.; data creation, M.M. and H.M.; writing—original draft preparation, M.M. and H.M.; writing—review and editing, M.M. and H.M.; visualization, M.M. and H.M.; supervision, M.M. and H.M.; project administration, M.M. and H.M.; funding acquisition, M.M. and H.M. All authors have read and agreed to the published version of the manuscript.
Funding
Princess Nourah bint Abdulrahman University Researchers Supporting Project number PNURSP2023R137, Princess Nourah bint Abdulrahman University, Riyadh, Saudi Arabia.
Institutional Review Board Statement
Not applicable.
Informed Consent Statement
Not applicable.
Data Availability Statement
Not applicable.
Acknowledgments
The authors would like to acknowledge the support of Prince Sultan University for paying the Article Processing Charges (APC) of this publication.
Conflicts of Interest
The authors declare no conflict of interest.
References
- Chen, Y.; Dong, B.; Liu, C.; Xiong, W.; Li, S. Abandon Locality: Frame-Wise Embedding Aided Transformer for Automatic Modulation Recognition. IEEE Commun. Lett. 2023, 27, 327–331. [Google Scholar] [CrossRef]
- Liu, Z.; Mu, J.; Lv, W.; Jing, Z.; Zhou, Q.; Jing, X. A Distributed Attack-Resistant Trust Model for Automatic Modulation Classification. IEEE Commun. Lett. 2023, 27, 145–149. [Google Scholar] [CrossRef]
- Guo, Y.; Wang, X. Modulation Signal Classification Algorithm Based on Denoising Residual Convolutional Neural Network. IEEE Access 2022, 10, 121733–121740. [Google Scholar] [CrossRef]
- Dobre, O.A. Signal Identification for Emerging Intelligent Radios: Classical Problems and New Challenges. IEEE Instrum. Meas. Mag. 2015, 18, 11–18. [Google Scholar] [CrossRef]
- Abdel-Moneim, M.A.; Al-Makhlasawy, R.M.; Abdel-Salam Bauomy, N.; El-Rabaie, E.S.; El-Shafai, W.; Farghal, A.E.; Abd El-Samie, F.E. An Efficient Modulation Classification Method Using Signal Constellation Diagrams with Convolutional Neural networks, Gabor Filtering, and Thresholding. Trans. Emerg. Telecommun. Technol. 2022, 33, e4459. [Google Scholar] [CrossRef]
- Ghanem, H.S.; Al-Makhlasawy, R.M.; El-Shafai, W.; Elsabrouty, M.; Hamed, H.F.; Salama, G.M.; El-Samie, F.E. Wireless Modulation Classification Based on Radon Transform and Convolutional Neural Networks. J. Ambient. Intell. Humaniz. Comput. 2022. [Google Scholar] [CrossRef]
- Abdel-Moneim, M.A.; El-Shafai, W.; Abdel-Salam, N.; El-Rabaie, E.S.; Abd El-Samie, F.E. A Survey of Traditional and Advanced Automatic Modulation Classification Techniques, Challenges, and Some Novel Trends. Int. J. Commun. Syst. 2021, 34, e4762. [Google Scholar] [CrossRef]
- Saif, W.S.; Esmail, M.A.; Ragheb, A.M.; Alshawi, T.A.; Alshebeili, S.A. Machine Learning Techniques for Optical Performance Monitoring and Modulation Format Identification: A Survey. IEEE Commun. Surv. Tutorials 2020, 22, 2839–2882. [Google Scholar] [CrossRef]
- Yi, C.; Sun, X.; Zhang, T.; Li, C.; Li, Y.; Ding, Z. Random Interleaving Pattern Identification From Interleaved Reed-Solomon Code Symbols. IEEE Trans. Commun. 2022, 70, 5059–5070. [Google Scholar] [CrossRef]
- Wu, Z.; Zhang, L.; Zhong, Z.; Liu, R. Blind Recognition of LDPC Codes Over Candidate Set. IEEE Commun. Lett. 2020, 24, 11–14. [Google Scholar] [CrossRef]
- Xia, T.; Wu, H.-C. Novel Blind Identification of LDPC Codes Using Average LLR of Syndrome a Posteriori Probability. IEEE Trans. Signal Process. 2014, 62, 632–640. [Google Scholar] [CrossRef]
- Xia, T.; Wu, H.-C. Blind Identification of Nonbinary LDPC Codes Using Average LLR of Syndrome a Posteriori Probability. IEEE Commun. Lett. 2013, 17, 1301–1304. [Google Scholar]
- Marey, M.; Mostafa, H. Turbo Modulation Identification Algorithm for OFDM Software-Defined Radios. IEEE Commun. Lett. 2021, 25, 1707–1711. [Google Scholar] [CrossRef]
- Liu, Y.; Simeone, O.; Haimovich, A.M.; Su, W. Modulation Classification for MIMO-OFDM Signals via Approximate Bayesian Inference. IEEE Trans. Veh. Technol. 2017, 66, 268–281. [Google Scholar] [CrossRef]
- Xing, Z.; Gao, Y. A Modulation Classification Algorithm for Multipath Signals Based on Cepstrum. IEEE Trans. Instrum. Meas. 2020, 69, 4742–4752. [Google Scholar] [CrossRef]
- Gupta, R.; Kumar, S.; Majhi, S. Blind Modulation Classification for Asynchronous OFDM Systems Over Unknown Signal Parameters and Channel Statistics. IEEE Trans. Veh. Technol. 2020, 69, 5281–5292. [Google Scholar] [CrossRef]
- Marey, M.; Mostafa, H.; Alshebeili, S.A.; Dobre, O.A. Blind Modulation Identification Algorithm For Two-Path Successive Relaying Systems. IEEE Wirel. Commun. Lett. 2021, 10, 2369–2373. [Google Scholar] [CrossRef]
- Marey, M.; Mostafa, H.; Alshebeili, S.A.; Dobre, O.A. Iterative Modulation Classification Algorithm for Two-Path Successive Relaying Systems. IEEE Wirel. Commun. Lett. 2021, 10, 2017–2021. [Google Scholar] [CrossRef]
- Zhang, Y.; Yan, W.; Zhang, L.; Ma, L. Automatic Space-Time Block Code Recognition Using Convolutional Neural Network With Multi-Delay Features Fusion. IEEE Access 2021, 9, 79994–80005. [Google Scholar] [CrossRef]
- Marey, M.; Dobre, O.A. Blind Modulation Classification for Alamouti STBC System With Transmission Impairments. IEEE Wirel. Commun. Lett. 2015, 4, 521–524. [Google Scholar] [CrossRef]
- Tayakout, H.; Dayoub, I.; Ghanem, K.; Bousbia-Salah, H. Automatic Modulation Classification for D-STBC Cooperative Relaying Networks. IEEE Wirel. Commun. Lett. 2018, 7, 780–783. [Google Scholar] [CrossRef]
- Turan, M.; Oner, M.; Cirpan, H.A. Joint Modulation Classification and Antenna Number Detection for MIMO Systems. IEEE Commun. Lett. 2016, 20, 193–196. [Google Scholar] [CrossRef]
- Marey, M.; Dobre, O.A. Blind Modulation Classification Algorithm for Single and Multiple-Antenna Systems Over Frequency-Selective Channels. IEEE Signal Process. Lett. 2014, 21, 1098–1102. [Google Scholar]
- Muhlhaus, M.; Oner, M.; Dobre, O.A.; Jondral, F. A Low Complexity Modulation Classification Algorithm for MIMO Systems. IEEE Commun. Lett. 2013, 17, 1881–1884. [Google Scholar] [CrossRef]
- Gupta, R.; Majhi, S.; Dobre, O.A. Design and Implementation of a Tree-Based Blind Modulation Classification Algorithm for Multiple-Antenna Systems. IEEE Trans. Instrum. Meas. 2019, 68, 3020–3031. [Google Scholar] [CrossRef]
- Bouchenak, S.; Merzougui, R.; Harrou, F.; Dairi, A.; Sun, Y. A Semi-Supervised Modulation Identification in MIMO Systems: A Deep Learning Strategy. IEEE Access 2022, 10, 76622–76635. [Google Scholar] [CrossRef]
- Huynh-The, T.; Nguyen, T.V.; Pham, Q.V.; da Costa, D.B.; Kim, D.S. MIMO-OFDM Modulation Classification Using Three-Dimensional Convolutional Network. IEEE Trans. Veh. Technol. 2022, 71, 6738–6743. [Google Scholar] [CrossRef]
- Pathy, A.K.; Kumar, A.; Gupta, R.; Kumar, S.; Majhi, S. Design and Implementation of Blind Modulation Classification for Asynchronous MIMO-OFDM System. IEEE Trans. Instrum. Meas. 2021, 70, 1–11. [Google Scholar] [CrossRef]
- Gao, Z.; Zhu, Z.; Nandi, A.K. Modulation Classification in MIMO Systems with Distribution Test Ensemble. IEEE Access 2020, 8, 128819–128829. [Google Scholar] [CrossRef]
- Wang, Y.; Gui, J.; Yin, Y.; Wang, J.; Sun, J.; Gui, G.; Gacanin, H.; Sari, H.; Adachi, F. Automatic Modulation Classification for MIMO Systems via Deep Learning and Zero-Forcing Equalization. IEEE Trans. Veh. Technol. 2020, 69, 5688–5692. [Google Scholar] [CrossRef]
- Eldemerdash, Y.; Marey, M.; Dobre, O.A.; Karagiannidis, G.K.; Inkol, R. Fourth-Order Statistics for Blind Classification of Spatial Multiplexing and Alamouti Space-Time Block Code Signals. IEEE Trans. Commun. 2013, 61, 2420–2431. [Google Scholar] [CrossRef]
- Eldemerdash, Y.; Dobre, O.A.; Marey, M.; Inkol, R. Fourth-order Moment-based Identification of SM and Alamouti STBC for Cognitive Radio. In Proceedings of the IEEE International Conference on Communications, Ottawa, ON, Canada, 10–15 June 2012; pp. 1737–1741. [Google Scholar]
- Marey, M.; Dobre, O.A.; Inkol, R. Classification of Space-time Block Codes Based on Second-order Cyclostationarity with Transmission Impairments. IEEE Trans. Wirel. Commun. 2012, 11, 2574–2584. [Google Scholar] [CrossRef]
- Marey, M.; Dobre, O.A.; Inkol, R. Cyclostationarity-Based Blind Classification of STBCs for Cognitive Radio Systems. In Proceedings of the IEEE International Conference on Communications, Ottawa, ON, Canada, 10–15 June 2012; pp. 1715–1720. [Google Scholar]
- Marey, M.; Dobre, O.A.; Liao, B. Classification of STBC Systems over Frequency-selective Channels. IEEE Trans. Veh. Technol. 2015, 64, 2159–2164. [Google Scholar] [CrossRef]
- Choqueuse, V.; Marazin, M.; Collin, L.; Yao, K.; Burel, G. Blind Recognition of Linear Space Time Block Codes: A Likelihood-Based Approach. IEEE Trans. Signal Process. 2010, 58, 1290–1299. [Google Scholar] [CrossRef]
- Choqueuse, V.; Yao, K.; Collin, L.; Burel, G. Hierarchical Space-Time Block Code Recognition Using Correlation Matrices. IEEE Trans. Wirel. Commun. 2008, 58, 3526–3534. [Google Scholar] [CrossRef]
- Marey, M.; Dobre, O.A.; Inkol, R. Blind STBC Identification for Multiple Antenna OFDM Systems. IEEE Trans. Commun. 2014, 62, 1554–1567. [Google Scholar] [CrossRef]
- Marey, M.; Dobre, O.A. Automatic Identification of Space-Frequency Block Coding for OFDM Systems. IEEE Trans. Wirel. Commun. 2017, 16, 117–128. [Google Scholar] [CrossRef]
- Karami, E.; Dobre, O.A. Identification of SM-OFDM and AL-OFDM Signals Based on Their Second-order Cyclostationarity. IEEE Trans. Veh. Technol. 2015, 64, 942–953. [Google Scholar] [CrossRef]
- Eldemerdash, Y.A.; Dobre, A.O.; Liao, J.B. Blind Identification of SM and Alamouti STBC-OFDM Signals. IEEE Trans. Wirel. Commun. 2015, 14, 972–982. [Google Scholar] [CrossRef]
- Marey, M.; Mostafa, H. STBC Identification for Multi-User Uplink SC-FDMA Asynchronous Transmissions Exploiting Iterative Soft Information Feedback of Error Correcting Codes. IEEE Access 2022, 10, 21336–21346. [Google Scholar] [CrossRef]
- Bayer, O.; Oner, M. Joint Space Time Block Code and Modulation Classification for MIMO Systems. IEEE Wirel. Commun. Lett. 2017, 6, 62–65. [Google Scholar] [CrossRef]
- Marey, M.; Dobre, O.A.; Mostafa, H. Cognitive Radios Equipped With Modulation and STBC Recognition Over Coded Transmissions. IEEE Wirel. Commun. Lett. 2022, 11, 1513–1517. [Google Scholar] [CrossRef]
- Lee, J.H.; Kim, S.C. Detection of Interleaved OFDMA Uplink Signals in the Presence of Residual Frequency Offset Using the SAGE Algorithm. IEEE Trans. Veh. Technol. 2007, 56, 1455–1460. [Google Scholar] [CrossRef]
- Pun, M.o.; Morelli, M.; Kuo, C.c.J. Iterative Detection and Frequency Synchronization for OFDMA Uplink Transmissions. IEEE Trans. Wirel. Commun. 2007, 6, 629–639. [Google Scholar] [CrossRef]
- Yang, Z.; Fang, Y.; Zhang, G.; Lau, F.C.; Mumtaz, S.; Da Costa, D.B. Analysis and Optimization of Tail-Biting Spatially Coupled Protograph LDPC Codes for BICM-ID Systems. IEEE Trans. Veh. Technol. 2020, 69, 390–403. [Google Scholar]
- Iqbal, N.; Zerguine, A.; Alouini, M.S. A Robust Frequency Domain Decision Feedback Equalization System for Uplink SC-FDMA Systems. IEEE Trans. Wirel. Commun. 2021, 20, 8110–8118. [Google Scholar] [CrossRef]
- Alamouti, S. A Simple Transmit Diversity Technique for Wireless Communications. IEEE J. Sel. Areas Commun. 1998, 16, 1451–1458. [Google Scholar] [CrossRef]
- Feng, X.; Wang, J.; Kuai, X.; Zhou, M.; Sun, H.; Li, J. Message Passing-Based Impulsive Noise Mitigation and Channel Estimation for Underwater Acoustic OFDM Communications. IEEE Trans. Veh. Technol. 2022, 71, 611–625. [Google Scholar] [CrossRef]
- Fernandez, J. Joint Synchronization and Compressive Channel Estimation for Frequency-Selective Hybrid mmWave MIMO Systems. IEEE Trans. Wirel. Commun. 2022, 21, 548–562. [Google Scholar] [CrossRef]
- Chindapol, A.; Ritcey, J. Design, Analysis and Performance Evaluation for BICM-ID with Square QAM Constellations in Rayleigh Fading Channels. IEEE J. Sel. Areas Commun. 2001, 19, 944–957. [Google Scholar] [CrossRef]
- Lottici, V.; Luise, M. Embedding Carrier Phase Recovery Into Iterative Decoding of Turbo-Coded Linear Modulations. IEEE Trans. Commun. 2004, 52, 661–668. [Google Scholar] [CrossRef]
- Marey, M.; Dobre, O.A. Iterative Receiver Design for Uplink OFDMA Cooperative Systems. IEEE Trans. Broadcast. 2016, 62, 936–947. [Google Scholar] [CrossRef]
- Giannakis, G.; Liu, Z.; Ma, X.; Zhou, S. Space-Time Coding for Broadband Wireless Communications; Wiley: Hoboken, NJ, USA, 2007. [Google Scholar]
Disclaimer/Publisher’s Note: The statements, opinions and data contained in all publications are solely those of the individual author(s) and contributor(s) and not of MDPI and/or the editor(s). MDPI and/or the editor(s) disclaim responsibility for any injury to people or property resulting from any ideas, methods, instructions or products referred to in the content. |
© 2023 by the authors. Licensee MDPI, Basel, Switzerland. This article is an open access article distributed under the terms and conditions of the Creative Commons Attribution (CC BY) license (https://creativecommons.org/licenses/by/4.0/).






