Fault Analysis of a Small PV/Wind Farm Hybrid System Connected to the Grid
Abstract
1. Introduction
- The paper presents a novel design for the PI regulator that takes into account the time constant of the pitch angle and the process of the quantity to be regulated;
- The proposed system is tested under high perturbation scenarios, such as the LLLG fault, and is found to have a robust controller that allows the system to quickly recover from faults;
- Furthermore, to enhance the robustness of the proposed method, the maximum peak value of power is taken into consideration.
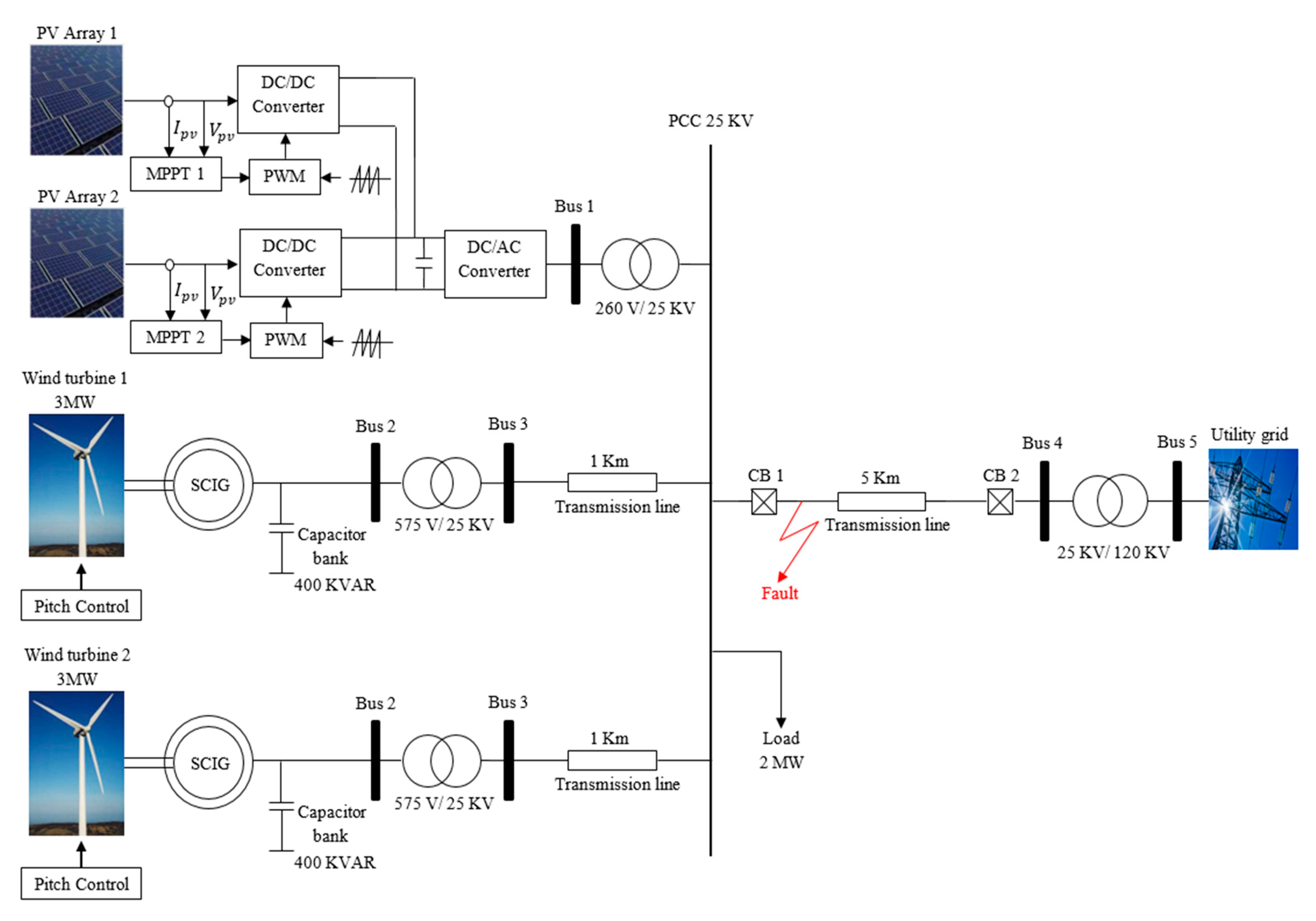
2. Proposed Hybrid System Architecture
3. PV Array with Grid Connection Model
3.1. PV Array Model
3.2. DC/DC Converter Model
3.3. MPPT Control Based on P and O Technique
3.4. Control of VSC
3.5. Phase-Locked Loop
3.6. RL Filter
4. Model of SCIG Connected to the Grid
4.1. Turbine Model
4.2. Pitch Angle Controller
4.3. SCIG Model
5. Results and Simulation
5.1. Without Fault
5.2. With Fault
6. Conclusions
Author Contributions
Funding
Institutional Review Board Statement
Informed Consent Statement
Data Availability Statement
Conflicts of Interest
Nomenclature
| PV | photovoltaic |
| PCC | point of common connection |
| MPPT | maximum power point tracking |
| STC | standard test conditions |
| IGBTs | insulated gate bipolar transistors |
| VSC | voltage source converter |
| PLL | phase-locked loop |
| SCIG | squirrel-cage induction generator |
| DFIG | doubly fed induction generator |
| PMSG | permanent magnet synchronous generator |
| LLLG | line to line to line to ground fault |
| DC | direct current |
| AC | alternating current |
Appendix A
- Table A1 showcases the technical details provided by the maker for a single module.
| Symbol | Manufacturer | Rating Values |
|---|---|---|
| Maximum power | ||
| Number of series-connected cells | ||
| Open-circuit voltage | ||
| Short-circuit current | ||
| Voltage at the highest power level | ||
| Current at the highest power level |
- Table A2 displays the characteristics of wind turbines.
| Symbol | Rating Values |
|---|---|
| 3 MW | |
| 3.33 MVA | |
| 9 m/s |
- Table A3 displays the SCIG settings.
| Symbol | Rating Values |
|---|---|
| 3.33 MVA | |
| 575 V | |
| 60 HZ | |
| 0.004843 pu | |
| 0.1248 pu | |
| 0.004377 pu | |
| 0.1791 pu | |
| 6.77 pu | |
| 5.04 (s) | |
| 0.01 pu | |
| 3 |
- Table A4 displays the adjustment settings for modifying the pitch.
| Symbol | Rating Values |
|---|---|
| 5 | |
| 25 | |
| Upper limit | 45 |
| Lower limit | 0 |
References
- Kim, S.K.; Jeon, J.H.; Cho, C.H.; Ahn, J.B.; Kwon, S.H. Dynamic modeling and control of a grid-connected hybrid generation system with versatile power transfer. IEEE Trans. Ind. Electron. 2008, 55, 1677–1688. [Google Scholar] [CrossRef]
- Noureldeen, O.; Ibrahim, A. Performance analysis of grid connected PV/Wind Hybrid power system during variations of environmental conditions and load. Int. J. Renew. Energy Res. 2018, 81, 208–220. [Google Scholar]
- Noureldeen, O.; Ibrahim, A.M. Modeling, implementation and performance analysis of a grid-connected photovoltaic/wind hybrid power system. In Proceedings of the 2018 International Conference on Innovative Trends in Computer Engineering (ITCE), Aswan, Egypt, 19–21 February 2018; pp. 296–304. [Google Scholar]
- Osman, A.M.; Alsokhiry, F. Control design and performance evaluation of a grid connected PV–wind power system: A case study of Dongola, Sudan. Energy Rep. 2022, 8, 15629–15653. [Google Scholar] [CrossRef]
- Benadli, R.; Sellami, A. Sliding mode control of a photovoltaic-wind hybrid system. In Proceedings of the 2014 International Conference on Electrical Sciences and Technologies in Maghreb (CISTEM), Tunis, Tunisia, 3–6 November 2014; pp. 1–8. [Google Scholar]
- Abbassi, R.; Hammami, M.; Chebbi, S. Improvement of the integration of a grid-connected wind-photovoltaic hybrid system. In Proceedings of the 2013 International Conference on Electrical Engineering and Software Applications, Hammamet, Tunisia, 21–23 March 2013; pp. 1–5. [Google Scholar]
- Koad, R.B.; Zobaa, A.F.; El-Shahat, A. A novel MPPT algorithm based on particle swarm optimization for photovoltaic systems. IEEE Trans. Sustain. Energy 2016, 82, 468–476. [Google Scholar] [CrossRef]
- Panda, S.; Panda, A.K.; Pratihari, H.N. Fault Analysis on Grid Connected MPPT based Photovoltaic System. i-Manager’s J. Embed. Syst. 2013, 2, 17. [Google Scholar] [CrossRef]
- De Azevedo, I.A.; Barros, L.S.; Cunha, C.D. Variable structure model reference adaptive control for squirrel-cage induction generator-based wind energy conversion systems. In Proceedings of the 2021 14th IEEE International Conference on Industry Applications (INDUSCON), São Paulo, Brazil, 15–18 August 2021; pp. 947–954. [Google Scholar]
- Laghridat, H.; Essadki, A.; Annoukoubi, M.; Nasser, T. Comparative Analysis between PI and ADRC Control of a Variable Speed Wind Energy Conversion System using a Squirrel Cage Induction Generator. In Proceedings of the 2018 6th International Renewable and Sustainable Energy Conference (IRSEC), Rabat, Morocco, 5–8 December 2018; pp. 1–6. [Google Scholar]
- Mustafa, G.; Baloch, M.H.; Qazi, S.H.; Tahir, S.; Khan, N. and Mirjat, B.A. Experimental investigation and control of a hybrid (PV-Wind) energy power system. Eng. Technol. Appl. Sci. Res. 2021, 11, 6781–6786. [Google Scholar] [CrossRef]
- Bhamu, S.; Pathak, N.; Bhatti, T.S. Power control of wind-biogas-PV based hybrid system. In Proceedings of the 2018 International Conference on Computing, Power and Communication Technologies (GUCON), Greater Noida, India, 28–29 September 2018; pp. 421–426. [Google Scholar]
- Ayodele, T.R.; Jimoh, A.G.A.; Munda, J.; Agee, J. Dynamic response of a wind farm consisting of Doubly-Fed Induction Generators to network disturbance. In Simulation and Modeling Methodologies, Technologies and Applications; Springer: Berlin/Heidelberg, Germany, 2013; pp. 131–150. [Google Scholar]
- Gautam, S.; Raut, D.B.; Neupane, P.; Ghale, D.P.; Dhakal, R. Maximum power point tracker with solar prioritizer in photovoltaic application. In Proceedings of the 2016 IEEE International Conference on Renewable Energy Research and Applications (ICRERA), Birmingham, UK, 20–23 November 2016; pp. 1051–1054. [Google Scholar]
- Dhouib, B.; Haj Abdallah, H. Voltage Source Converter of Three Phase Photovoltaic Grid Connected System and Fault Analysis. Autom. Control. Syst. Eng. J. 2016, 16, 35–44. [Google Scholar]
- Zdiri, M.A.; Dhouib, B.; Alaas, Z.; Hadj Abdallah, H. A Low-Voltage AC, Low-Voltage DC, and High-Voltage DC Power Distribution System with Grid: Design and Analysis. Appl. Sci. 2023, 13, 808. [Google Scholar] [CrossRef]
- Alkahtani, M.; Wu, Z.; Kuka, C.S.; Alahammad, M.S.; Ni, K. A Novel PV Array Reconfiguration Algorithm Approach to Optimising Power Generation across Non-Uniformly Aged PV Arrays by Merely Repositioning. J 2020, 3, 32–53. [Google Scholar] [CrossRef]
- Kadeval, H.N.; Patel, V.K. Mathematical modelling for solar cell, panel and array for photovoltaic system. J. Appl. Nat. Sci. 2021, 13, 937–943. [Google Scholar] [CrossRef]
- Ayang, A.; Saad, M.; Ouhrouche, M.; Wamkeue, R. Modeling, P&O MPPT and PI controls and performance analysis of PV/Energy storage hybrid power system. In Proceedings of the 2018 4th International Conference on Renewable Energies for Developing Countries (REDEC), Beirut, Lebanon, 1–2 November 2018; pp. 1–6. [Google Scholar]
- Das, D.; Madichetty, S.; Singh, B.; Mishra, S. Luenberger observer based current estimated boost converter for PV maximum power extraction—A current sensorless approach. IEEE J. Photovolt. 2018, 9, 278–286. [Google Scholar] [CrossRef]
- Salman, S.; Ai, X.; Wu, Z. Design of a P-&-O algorithm based MPPT charge controller for a stand-alone 200W PV system. Prot. Control. Mod. Power Syst. 2018, 3, 25. [Google Scholar]
- Elbarbary, Z.M.S.; Alranini, M.A. Review of maximum power point tracking algorithms of PV system. Front. Eng. Built Environ. 2021, 1, 68–80. [Google Scholar] [CrossRef]
- Prakash, S.; Mishra, S. VSC control of grid connected PV for maintaining power supply during open-phase condition in distribution network. IEEE Trans. Ind. Appl. 2019, 55, 6211–6222. [Google Scholar] [CrossRef]
- Sa’ed, J.A.; Favuzza, S.; Navarro Navia, M.A.; Zizzo, G. Virtual Synchronous Machine Control of RES Plants in Isolated Power Systems. Appl. Sci. 2022, 12, 5920. [Google Scholar] [CrossRef]
- Chang, F.; O’Donnell, J.; Su, W. Voltage Stability Assessment of AC/DC Hybrid Microgrid. Energies 2023, 16, 399. [Google Scholar] [CrossRef]
- Saad, E.; Elkoteshy, Y.; AbouZayed, U. Modelling and analysis of grid-connected solar-PV system through current-mode controlled VSC. E3S Web Conf. 2020, 167, 05005. [Google Scholar] [CrossRef]
- Ahmed, M.; Abdelrahem, M.; Kennel, R. Highly efficient and robust grid connected photovoltaic system based model predictive control with kalman filtering capability. Sustainability 2020, 12, 4542. [Google Scholar] [CrossRef]
- Sumathi, S.; Ashok Kumar, L.; Surekha, P. Solar PV and Wind Energy Conversion Systems; Springer International Publishing: Cham, Switzerland, 2015. [Google Scholar]
- Behabtu, H.A.; Coosemans, T.; Berecibar, M.; Fante, K.A.; Kebede, A.A.; Mierlo, J.V.; Messagie, M. Performance evaluation of grid-connected wind turbine generators. Energies 2021, 14, 6807. [Google Scholar] [CrossRef]
- Dhouib, B.; Kahouli, A.; Abdallah, H.H. Dynamic behavior of grid-connected fixed speed wind turbine based on proportional-integral pitch controller and fault analysis. In Proceedings of the 2017 International Conference on Green Energy Conversion Systems (GECS), Hammamet, Tunisia, 23–25 March 2017; pp. 1–7. [Google Scholar]
- Abouzeid, S.I.; Guo, Y.; Zhang, H.C. Dynamic control strategy for the participation of variable speed wind turbine generators in primary frequency regulation. J. Renew. Sustain. Energy 2019, 11, 013304. [Google Scholar] [CrossRef]
- Dhouib, B.; Alaas, Z.; Kahouli, O.; Haj Abdallah, H. Determination of optimal location of FACTS device to improve integration rate of wind energy in presence of MBPSS regulator. IET Renew. Power Gener. 2020, 14, 3526–3540. [Google Scholar] [CrossRef]
- Duong, M.Q.; Grimaccia, F.; Leva, S.; Mussetta, M.; Ogliari, E. Pitch angle control using hybrid controller for all operating regions of SCIG wind turbine system. Renew. Energy 2014, 70, 197–203. [Google Scholar] [CrossRef]
- Zribi, M.; Alrifai, M.; Rayan, M. Sliding mode control of a variable-speed wind energy conversion system using a squirrel cage induction generator. Energies 2017, 10, 604. [Google Scholar] [CrossRef]
- Hossain, M.I.; Abido, M.A. SCIG based wind energy integrated multiterminal MMC-HVDC transmission network. Sustainability 2020, 12, 3622. [Google Scholar] [CrossRef]
- Moloi, K.; Ndlela, N.W.; Davidson, I.E. Fault Classification and Localization Scheme for Power Distribution Network. Appl. Sci. 2022, 12, 11903. [Google Scholar] [CrossRef]



























Disclaimer/Publisher’s Note: The statements, opinions and data contained in all publications are solely those of the individual author(s) and contributor(s) and not of MDPI and/or the editor(s). MDPI and/or the editor(s) disclaim responsibility for any injury to people or property resulting from any ideas, methods, instructions or products referred to in the content. |
© 2023 by the authors. Licensee MDPI, Basel, Switzerland. This article is an open access article distributed under the terms and conditions of the Creative Commons Attribution (CC BY) license (https://creativecommons.org/licenses/by/4.0/).
Share and Cite
Dhouib, B.; Zdiri, M.A.; Alaas, Z.; Hadj Abdallah, H. Fault Analysis of a Small PV/Wind Farm Hybrid System Connected to the Grid. Appl. Sci. 2023, 13, 1743. https://doi.org/10.3390/app13031743
Dhouib B, Zdiri MA, Alaas Z, Hadj Abdallah H. Fault Analysis of a Small PV/Wind Farm Hybrid System Connected to the Grid. Applied Sciences. 2023; 13(3):1743. https://doi.org/10.3390/app13031743
Chicago/Turabian StyleDhouib, Bilel, Mohamed Ali Zdiri, Zuhair Alaas, and Hsan Hadj Abdallah. 2023. "Fault Analysis of a Small PV/Wind Farm Hybrid System Connected to the Grid" Applied Sciences 13, no. 3: 1743. https://doi.org/10.3390/app13031743
APA StyleDhouib, B., Zdiri, M. A., Alaas, Z., & Hadj Abdallah, H. (2023). Fault Analysis of a Small PV/Wind Farm Hybrid System Connected to the Grid. Applied Sciences, 13(3), 1743. https://doi.org/10.3390/app13031743

