Abstract
The dynamic modeling, control, and simulation of renewable energy sources connected to the electrical grid are investigated in this study. Photovoltaic (PV) systems and wind systems connected to the power grid via the point of common connection (PCC) were the only two systems included in our study. Simulation and control methodologies are provided. For both PV arrays, the method of extracting maximum power point tracking (MPPT) is utilized to obtain the highest power under standard test conditions (STC: 1000 W/m2, 25 °C). A power electronics converter that can transform DC voltage into three-phase AC voltage is required to connect a PV system to the grid. Insulated gate bipolar transistors (IGBTs) are utilized in a three-level voltage source converter (VSC). The distribution network is connected to this three-phase VSC by way of a step-up transformer and filter. During synchronous rotation in the reference frame, the suggested control for the three-level solar power system that is connected to the grid is constructed. To obtain a power factor as near to one as possible, the phase-locked loop (PLL) is employed to align the angle of the power grid voltage with the angle of the current coming from the inverter. Squirrel-cage induction generators (SCIGs), which are utilized as fixed speed generators and are linked directly to the power network, are the foundation of the wind system. Additionally, a pitch angle control approach is suggested to keep the wind turbine’s rotor speed stable. MATLAB/Simulink software is utilized to model and simulate the suggested hybrid system. Under fault scenarios such as the line to line to line to ground fault (LLLG fault), the suggested hybrid system’s dynamic performance is examined. The simulation results prove the ability to manage the small hybrid system that combines solar and wind power, as well as its dynamic performance.
1. Introduction
The most environmentally beneficial forms of energy to use are forms of alternative power such as solar and wind power generators. They have matured into a world-wide occurrence, the most rapidly expanding energy source in the world, and a clean, contemporary, effective technology that serves as a ray of vision of the future built on environmentally friendly, durable technology. Because of the worldwide increase in electricity demand, renewable energy sources adoption is more crucial than ever, such as solar photovoltaic (PV) and wind turbine producing systems.
In recent years, numerous investments and studies into PV/wind hybrid power systems have been conducted. An example of a hybrid generation system is provided in [1]. That is, a hybrid system is created by connecting a solar and wind system. A technique for managing energy in a hybrid generation system linked to the grid has been introduced, characterized by its capability for versatile energy transfer including standard operation without battery dependency, energy distribution, and energy balancing, making it suitable for both grid and user needs. The authors of [2] provided performance study of grid-connected hybrid power systems for wind and solar during fluctuation in load and climatic circumstances. The simulation findings in this reference demonstrated the resiliency of the MPPT control techniques in the face of daytime weather changes. Furthermore, the control of power flow technique efficiently meets the plant’s critical load demand. A grid-connected solar and wind hybrid energy system’s modeling, implementation and performance analysis were initially described in [3]. The effectiveness of MPPT techniques in obtaining the greatest power from hybrid power systems under a variety of environmental situations was demonstrated by the simulation results. Furthermore, because the hybrid power system’s injected reactive power is equal to zero, it successfully runs at unity power factor. In addition, the control technique effectively keeps the grid voltage constant despite changes in the outside environment and the power supplied from the hybrid power system. In reference [4], the topic of optimizing and assessing the functioning of a control system for a PV/wind power system connected to the grid is discussed. According to this source, the simulation results showed the proposed system can generate 8884 MWh annually, with a share of 89% wind generation and a 10% contribution from the PV system. The output of the hybrid system is highly reliant on changes in external factors such as the intensity of sunlight and velocity of wind. Because of this, it is imperative to use maximum power point tracking (MPPT) techniques to capture the most power possible under a variety of climatic situations. The MPPT control methods are covered in many kinds of literature [5,6,7]. For example, [6] looked into fuzzy logic control to obtain the most power out within a hybrid system of energy and the outcomes demonstrated the reliability of the control algorithms even in default situations and when connected to an electrical grid that is balanced. A total of 3.5 kW of power generated by the solar panel array is synchronized with the grid in a paper [8]. In this study, the inverter voltage and frequency are successfully synchronized with the grid voltage and frequency using a phase-locked loop (PLL).
In systems that convert wind energy, the squirrel-cage induction generator (SCIG) is most frequently used [9,10]. Numerous studies using SCIG and PV-based hybrid technology systems have been conducted [11,12]. The experimental examination, manipulating and managing the functioning of a hybrid energy system composed of both solar and wind power components was one of them, as provided by [11]. This source states that the maximum generated power for the SCIG wind turbine is 3 kW, while the highest generated power for the PV module is 44.71 W. The authors of [12] suggested power control for a combination wind–biogas–PV system. In this reference, the model maintains its stable behavior after disturbances in the active and reactive power of the load as well as the solar and wind energy input. More difficulties have recently arisen with a system that combines solar and wind power generation connected to the main power grid. Improved power quality injection, maximum power extraction, and issues with hybrid power systems’ connections to the electrical grid under all circumstances are some of these difficulties [13,14].
This work investigates the detail in creating a model that simulates the behavior and changes over time, design, and control of a hybrid power generation system that combines wind and solar power. Two PV arrays and two sets of 1.5 MW wind turbines are connected into the main AC bus of the proposed hybrid system to increase system efficiency. To maximize power under standard test conditions (STCs), the method of obtaining the highest level of power output is used for both PV arrays. SCIGs, which are utilized as constant speed generators and are connected directly to the grid, are the foundation of the wind system. A pitch angle control approach is suggested to keep the wind turbine’s rotor speed stable. The goal of this research is to is to evaluate and analyze the functioning of a combined solar and wind power system under fault scenarios such as the LLLG fault.
In brief, the current work delves into the intricacies of a hybrid PV/wind farm system connected to the electrical network:
- The paper presents a novel design for the PI regulator that takes into account the time constant of the pitch angle and the process of the quantity to be regulated;
- The proposed system is tested under high perturbation scenarios, such as the LLLG fault, and is found to have a robust controller that allows the system to quickly recover from faults;
- Furthermore, to enhance the robustness of the proposed method, the maximum peak value of power is taken into consideration.
The rest of this document is organized in the following manner: The proposed hybrid system architectural design is shown in Section 2. The Model of PV Array connected to the grid is covered in Section 3. The model of a SCIG connected to the grid was outlined in Section 4. The simulations conducted with MATLAB/Simulink to verify the effectiveness and performance of the suggested architecture are then described in Section 5. The study’s conclusions are presented in Section 6.
2. Proposed Hybrid System Architecture
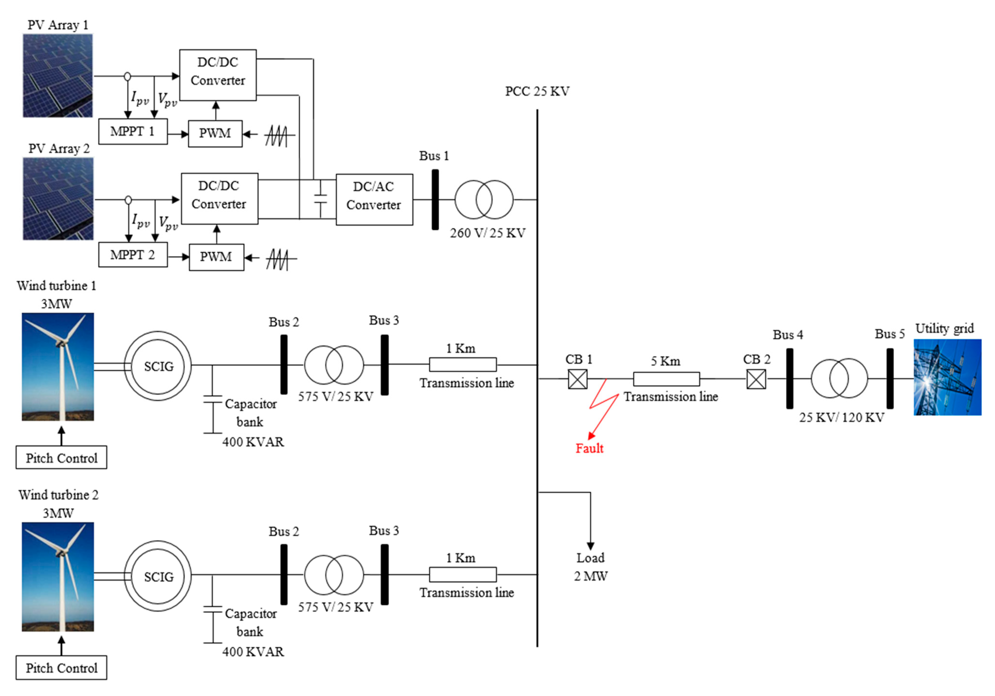
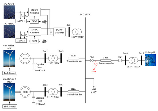
A schematic with only one line of a small hybrid PV/wind farm system is shown in Figure 1. Two PV arrays that can produce a combined maximum of 145.2 kW at 1000 W/m2 of solar irradiation make up the PV farm. Each section of the PV array is made up of 66 strings parallel, each of which is made up of five modules joined in series. A DC/DC converter is attached for every PV array. The results of the boost converters are linked to a 500 V common DC bus. Each MPPT controls its own boost. To achieve the highest power output from the PV array, the MPPTs employ the Perturb and Observe (P and O) technique in order to change the voltage between the terminals. A three-level VSC translates 500 V DC to 260 V AC while maintaining a power factor of one. The inverter is coupled to the grid by a three-level coupling transformer with a 400 kVA 260 V/25 kV rating. Power from the wind farm, which comprises four 1.5 MW wind turbines, is exported to a 120 kV grid via a 5 km 25 kV feeder and is coupled to a 25 kV system of distribution. A simulation of a wind farm with a capacity of 6 MW is created by utilizing two groups of wind turbines that each have a 1.5 MW output. Wind turbines employ SCIG. A wind turbine with variable pitch powers the rotor while a direct connection to the 60 Hz grid exists between the stator winding. When wind speeds surpass the standard velocity (9 m/s), the pitch angle is adjusted to maintain the generator’s output power at its standard level. The constant no-load requirement is met by the fixed bank of capacitors that are attached to the low voltage bus of each wind turbine (for every set of 1.5 MW turbines, 400 KVAR is required). The grid model is made up of conventional 120 kV equivalent transmission lines and 25 kV distribution feeders.
Figure 1.
Architecture for hybrid systems.
3. PV Array with Grid Connection Model
The three-phase grid-connected PV system is made up of a PV array, a boost converter, a DC link, a controlled inverter, a filter, a step-up transformer, and a grid. The boost converter control and the inverter control are the system’s two controllers. We must sense the PV array current and voltage before sending them to the MPPT to produce reference voltage in order to execute the boost converter control. The created reference voltage is compared with the PV real voltage to produce an error, which is sent to the PI controller in order to produce the reference signal. To create the control signal for a boost converter, a PWM generator receives the created reference signal. We must perceive both the three-phase inverter current and the three-phase grid voltage in order to control the inverter. The outer voltage loop and the inner current loop are the two control loops for this inverter. The DC reference voltage is compared with the DC voltage in the voltage loop to produce an error, which is then sent to the PI controller to produce the reference currents and set to zero. When the generated reference current and in the current loop are compared with the inverter’s real current, an error is created. The error is then sent to the PI controller, which uses it to obtain the reference voltage and . The three-phase inverter’s control signal is generated by the PWM generator using the reference voltages and , which are converted to the reference voltage. Four phases are used to design the three-phase grid-connected PV solar. The PV solar array is designed first (the number of series and parallel modules we need to reach the required output power and voltage). The boost converter’s second stage of design. The inverter’s third stage of design is based on an filter concept. Lastly, the controller (MPPT and PI controller) is created. Figure 2 displays the main schematic model of the PV system that is linked to the utility grid [15,16].
Figure 2.
PV array connected to the grid.
3.1. PV Array Model
A similar circuit for a PV array with shunt and series cell arrangements is illustrated in Figure 3 [15,16,17].
Figure 3.
Equivalent PV array circuit.
The following equation provides the fundamental equation that characterizes the I–V properties of the solar model [15,16,17,18]:
where:
where represents the quantity of series-connected cells in a module, is the cell temperature (K), is the electron charge (C), is the Boltzmann constant (J/K), is the diode quality factor, is the photocurrent, is the diode saturation current, is the terminal voltage, and is the diode voltage.
Figure 4.
Specifications of a PV array at 25 °C.
3.2. DC/DC Converter Model
One of the simplest switch-mode converter types is a DC/DC boost converter, which raises the input voltage in response to a certain situation. Figure 5 depicts the schematic for the boost-type converter we employed in this study [19,20].
Figure 5.
Boost converter circuit schematic.
The following equations control this converter:
where, , and stand for the boost converter’s duty cycle, output voltage, and output current, respectively. is obtained as the output of the MPPT control system.
3.3. MPPT Control Based on P and O Technique
This technique uses a little disturbance to change the power output of the PV array. the amount of energy produced of the PV is monitored and contrasted with the previous power. The same process is resumed if the output power rises; otherwise, the perturbation is turned around. The voltage of the PV array is perturbed by this technique. In order to determine if the power has grown or decreased, the PV array voltage is changed. By using this method, voltage incrementing causes the power to change depending on where the action takes place within the MPP: when it occurs on the left side, the power increases, and when it occurs on the right, the power decreases. The P–V curve’s slope, as determined by [21,22]:
Figure 6.
P and O algorithm flowchart.
3.4. Control of VSC
The VSC needs to maintain power factor at one and helps to regulate the DC bus voltage. As depicted in the image of Figure 2, two control loops are used by the control system: and network currents (active and reactive current components) are controlled by an internal control loop, while DC link voltage is controlled by an external control loop. The output of the external DC voltage controller is the current reference. As a way to preserve a power factor of one, zero is entered as the current reference. The voltage outputs and of the current controller are transformed into the three signals with modulation that the PWM three level pulse generator uses. The PI controller is utilized to create both the internal and external control loops [15,16,17,18,19,20,21,22,23]. The PLL is used to obtain the phase angle necessary for the to transformation module.
Inside a forward-thinking loop, the grid voltage vector is employed to account for the grid harmonics [24]. Below is a representation of the inverter’s voltage and power equations in synchronous reference frame:
In the reference, the voltages shown by Equation (7) are connected. The method for compensating for the coupling of the axes and is shown in Figure 7.
Figure 7.
Compensation of the axis’ cross coupling.
The following decoupled voltages equation is obtained from the inverter’s voltage equation in a synchronous reference frame [25]:
where and refer to the regulator’s proportional and integral gains, respectively. Figure 8 shows the Simulink model for the various VSC building blocks:
Figure 8.
Model for VSC control.
3.5. Phase-Locked Loop
PLL block must be added to the system since the conversion from the -frame to the -frame necessitates synchronization between the values and the values. It primarily comprises of a voltage-controlled oscillator, an output signal limiter, and a compensator [15,16,17,18,19,20,21,22,23,24,25,26]. The visual in Figure 9 brings to light the inner workings of a three-phase PLL using the Simulink model.
Figure 9.
A three-phase PLL’s Simulink model.
3.6. RL Filter
An inductance was added to the inverter to improve the load current (injection current) and decrease switching losses in the power components. Designing the inductance value takes current ripple into account. The ripple current can often be set between 15% and 25% of the rated current. The following are possible outcomes for the maximum current ripple [27]:
The intended value of the inductance in this system can be 20% of the rated current.
4. Model of SCIG Connected to the Grid
A direct connection exists between the SCIG wind turbine and the grid. A gearbox was utilized to boost the lower rotational speed of the wind turbine to the high rotational speed of the generator because the speed of the SCIG is fixed [28]. SCIG boasts several key benefits such as that it is more durable, dependable, well-tested, and reasonably priced than a doubly fed induction generator (DFIG) and permanent magnet synchronous generator (PMSG) [29]. However, because the generator is overloaded, SCIG utilizes reactive power to bring about excitation and can only harvest a little amount of electricity from the wind. With a constant speed-based SCIG connected to the utility network, the usual design of a wind turbine is shown in Figure 10 [30].
Figure 10.
The fixed-speed wind turbine’s configuration.
4.1. Turbine Model
The following equation provides the turbine’s mechanical output power [31,32].
where stands for the driving force of movement that the turbine captures and transmits to the rotor (W), for the turbine’s power coefficient, and for the mass per unit volume of air (kg/m3), stands for the area covered by the turbine (m2), for the wind’s swiftness (m/s), for the proportion of velocities, and for the slant of the blade (°).
According to (11), the expression for a wind turbine that extracts 1.5 MW of power from the wind is expressed as follows:
where
Figure 11 shows the properties for various pitch angle values.
Figure 11.
Curves of − for various pitch angles.
4.2. Pitch Angle Controller
The blade pitch angle is regulated by a proportional-integral (PI) controller to maintain the electric power output at the nominal mechanical power. Once the detected electric power output is fewer than the nominal value, the pitch angle is maintained at zero degrees. The PI controller modifies the pitch angle to bring the evaluated power back to its standard value when it exceeds it [30,31,32,33]. Figure 12 shows the novel control system:
Figure 12.
PI-controlled pitch angle.
4.3. SCIG Model
The algebraic expressions that detail the voltage of the SCIG’s stator and rotor in the rotating reference frame are as follows [30,31,32,33,34,35]:
where on the and axes, the stator voltages are and , respectively; the currents flowing through the stator are and , respectively; the currents flowing through the rotor are and , respectively; the flux elements present in the stator are and , respectively; and the flux elements present in the rotor are and , respectively. In addition, and stand for the stator and rotor resistances, respectively, while represents the synchronous speed and represents the rotor’s spin velocity.
Flux and current relationships are expressed by the equations below:
where , , and stand for the inductances of the stator, rotor, and magnet respectively.
The SCIG’s electromagnetic torque equation is as follows:
where stands for how many machine pole pairs there are.
Additionally, the subsequent formula employed to calculate the active and reactive power emitted by the stator:
5. Results and Simulation
MATLAB/Simulink is employed to carry out the simulation model of the suggested hybrid system setup. Appendix A contains specific details about the small hybrid PV/wind farm system shown in Figure 1. The photovoltaic array produces a maximum output of 72 kW at STC. The wind turbine produces 3 MW at a nominal wind speed of 9 m/s. There are two parts to this section: (1) Without fault, and (2) with fault.
5.1. Without Fault
Initial grid analysis of all parameters is conducted without a distribution network fault. Figure 13 shows that the PV array produces voltage, current, and power of approximately 250 V, 287 A, and 71.9 KW, respectively, at STC. Figure 14 displays the DC voltage that the boost converter delivers. The boost converter elevates the natural PV voltage around 250 V to 500 V DC voltage at STC. Figure 15 displays the output voltage of the inverter. It is clear that the three-phase VSC preserves power factor constant at 1 and transforms 500 V DC to 260 V AC. Figure 16 displays the inverter’s filtered output voltage. To reduce the harmonics that the voltage source inverter produces, an filter is used here. According to Figure 17, the PV farm’s active power injection was about 141 KW, and since the reactive power was zero, the power factor was one. As seen in Figure 18, the SCIG consumed 2.85 MVAR of reactive power, whereas the active power harnessed by the wind farm was about 6 MW. Figure 19 displays a PCC bus with constant voltage and a peak voltage per phase of 20 kV (25 kV L-L). Regardless of changes in power from the combination system that was injected, the PCC-bus voltage remains constant. The three-phase injected the current of the PCC bus as mentioned in Figure 20. As is evident, the DC/AC converter controller controls current amplitude in relation to injected power. The power balance of a hybrid power system is visualized in Figure 21. It should be mentioned that the combined amount of power using the PV and wind farms is injected from the combination system to the PCC bus.
Figure 13.
PV panel parameters.
Figure 14.
DC link voltage.
Figure 15.
Voltage produced by the inverter.
Figure 16.
Voltage produced by the inverter after filtering.
Figure 17.
The power output of the small PV farm.
Figure 18.
The power output of the wind farm.
Figure 19.
Voltage of PCC bus.
Figure 20.
Current of PCC bus.
Figure 21.
The PCC bus’s receipt of active and reactive power.
5.2. With Fault
Three lines to ground fault is a condition that occurs frequently in industrial settings and is actually quite harmful for converters built using power electronics. The voltage dip and excess current flow must be managed to prevent any device damage due to the semiconductor devices’ quick response times [36]. On the transmission line, an LLLG fault with a 0.1 s fault duration occurred at time t = 6 s. The LLLG fault’s impact on the parameters of a PV panel is shown in Figure 22. It is obvious that during the fault, the PV array’s voltage, current, and maximum output power are reduced; nevertheless, after 6.1 s, these parameters returned to normal value. Figure 23 depicts how the DC voltage the DC converter delivers is disturbed from 6 to 6.1 s into the LLLG fault. The controller has the capacity to manage the disturbance, causing the voltage to stabilize at 500 V in just 6.1 s. The DC voltage abruptly increases at 6 s from 500 V to 1545 V before dropping to 490 V before the fault is cleared. Without a pitch angle controller, the rotor speed climbs to high values during grid disturbances, as seen in Figure 24. At this point, the rotor speed can be stabilized with the use of the pitch angle controller. It is evident that following the occurrence of the fault, the rotor speed stabilizes. Consequently, the pitch angle controller contributes to the stability of rotor speed. The behavior of the PCC bus’s three-phase voltage throughout an LLLG fault is shown in Figure 25. The voltage is kept at 20 kV prior to the start of the incident (max). The voltage at the grid is 0 for 6 to 6.1 s during the LLLG fault. The voltage returned to normal after 6.1 s. The outcome reveals that the inverter was shut down between the seconds of 6 and 6.1. Figure 26 depicts the three-phase current behavior of the PCC bus during the LLLG fault. It shows that the current was settled at 224 A before to the fault’s beginning and increased to 1000 A with the injection of the fault at 6 s. After the faulty period, the current finally restores to its regular value of 224 A. The outcome demonstrates that current increases abruptly to 1000 A during the faulty period and then decreases to the steady state at a time instant of roughly 7 s. Figure 27 displays the PCC bus’s receipt of active and reactive power during the faulted duration. It has been demonstrated through modeling and actual experiences that the real and reactive power supplied into the PCC bus are also disrupted during the LLLG fault between the seconds of 6 and 6.1. The active power delivered into the PCC bus is zero during the faulty period. Additionally, it can be seen that there is a power surge right after the fault is cleared, which causes the converter to transport more power and strains the devices. Reactive power is one of the parameters that is least altered after an LLLG malfunction. A spike is noticed immediately once the fault was fixed, and within 7 s it returned to normal value.
Figure 22.
PV panel parameters with LLLG fault.
Figure 23.
DC link voltage with LLLG fault.
Figure 24.
Rotor speed without and with pitch angle controller during LLLG fault.
Figure 25.
Voltage of PCC bus with LLLG fault.
Figure 26.
Current of PCC bus with LLLG fault.
Figure 27.
Active and reactive power supplied to PCC bus with LLLG fault.
6. Conclusions
This work effectively investigates the modeling, control, and simulation of a small hybrid PV/wind farm system that is coupled to the electrical network. Two PV arrays and two sets of 1.5 MW wind turbines are integrated into the proposed hybrid system at the PCC. For both PV arrays, the incremental conductance MPPT approach is used to maximize power under STC. At various time intervals, the variation in the three-phase voltage, current, active power, and reactive power injected to the electrical network is investigated. The reference frame serves as the foundation for the converter’s mathematical model. In the synchronously rotating frame, a three-phase VSC is regulated to transmit the highest amount of actual power into the power grid. The PLL enables network phase angle extraction with preview. The rotational velocity of the wind turbine’s blades is stabilized by using a pitch angle controller as well. Under failure scenarios such as the LLLG fault, the suggested hybrid system’s dynamic performance is evaluated. Because of the controller’s robustness, the system parameters quickly return to their original levels following a fault. Since the generated actual and reactive powers match the reference values provided by the MPPT control of the solar system and pitch angle control of the wind turbine, the simulation outputs proved the success of the control schemes used.
Author Contributions
Conceptualization, B.D., M.A.Z., Z.A. and H.H.A.; methodology, B.D., M.A.Z.; software, B.D., M.A.Z. and Z.A.; validation, B.D., M.A.Z., Z.A. and H.H.A.; formal analysis, B.D., M.A.Z. and H.H.A.; investigation, B.D., M.A.Z., Z.A. and H.H.A.; writing—original draft preparation, B.D. and M.A.Z.; supervision, Z.A. and H.H.A.; project administration, Z.A. and H.H.A.; funding acquisition, Z.A. and H.H.A. All authors have read and agreed to the published version of the manuscript.
Funding
This research received no external funding.
Institutional Review Board Statement
Not applicable.
Informed Consent Statement
Not applicable.
Data Availability Statement
Not applicable.
Conflicts of Interest
The authors declare no conflict of interest.
Nomenclature
| PV | photovoltaic |
| PCC | point of common connection |
| MPPT | maximum power point tracking |
| STC | standard test conditions |
| IGBTs | insulated gate bipolar transistors |
| VSC | voltage source converter |
| PLL | phase-locked loop |
| SCIG | squirrel-cage induction generator |
| DFIG | doubly fed induction generator |
| PMSG | permanent magnet synchronous generator |
| LLLG | line to line to line to ground fault |
| DC | direct current |
| AC | alternating current |
Appendix A
- Table A1 showcases the technical details provided by the maker for a single module.
Table A1.
The unique electrical properties of a single module.
Table A1.
The unique electrical properties of a single module.
| Symbol | Manufacturer | Rating Values |
|---|---|---|
| Maximum power | ||
| Number of series-connected cells | ||
| Open-circuit voltage | ||
| Short-circuit current | ||
| Voltage at the highest power level | ||
| Current at the highest power level |
- Table A2 displays the characteristics of wind turbines.
Table A2.
Wind turbine parameters.
Table A2.
Wind turbine parameters.
| Symbol | Rating Values |
|---|---|
| 3 MW | |
| 3.33 MVA | |
| 9 m/s |
- Table A3 displays the SCIG settings.
Table A3.
SCIG parameters.
Table A3.
SCIG parameters.
| Symbol | Rating Values |
|---|---|
| 3.33 MVA | |
| 575 V | |
| 60 HZ | |
| 0.004843 pu | |
| 0.1248 pu | |
| 0.004377 pu | |
| 0.1791 pu | |
| 6.77 pu | |
| 5.04 (s) | |
| 0.01 pu | |
| 3 |
- Table A4 displays the adjustment settings for modifying the pitch.
Table A4.
Adjustment settings for modifying the pitch.
Table A4.
Adjustment settings for modifying the pitch.
| Symbol | Rating Values |
|---|---|
| 5 | |
| 25 | |
| Upper limit | 45 |
| Lower limit | 0 |
References
- Kim, S.K.; Jeon, J.H.; Cho, C.H.; Ahn, J.B.; Kwon, S.H. Dynamic modeling and control of a grid-connected hybrid generation system with versatile power transfer. IEEE Trans. Ind. Electron. 2008, 55, 1677–1688. [Google Scholar] [CrossRef]
- Noureldeen, O.; Ibrahim, A. Performance analysis of grid connected PV/Wind Hybrid power system during variations of environmental conditions and load. Int. J. Renew. Energy Res. 2018, 81, 208–220. [Google Scholar]
- Noureldeen, O.; Ibrahim, A.M. Modeling, implementation and performance analysis of a grid-connected photovoltaic/wind hybrid power system. In Proceedings of the 2018 International Conference on Innovative Trends in Computer Engineering (ITCE), Aswan, Egypt, 19–21 February 2018; pp. 296–304. [Google Scholar]
- Osman, A.M.; Alsokhiry, F. Control design and performance evaluation of a grid connected PV–wind power system: A case study of Dongola, Sudan. Energy Rep. 2022, 8, 15629–15653. [Google Scholar] [CrossRef]
- Benadli, R.; Sellami, A. Sliding mode control of a photovoltaic-wind hybrid system. In Proceedings of the 2014 International Conference on Electrical Sciences and Technologies in Maghreb (CISTEM), Tunis, Tunisia, 3–6 November 2014; pp. 1–8. [Google Scholar]
- Abbassi, R.; Hammami, M.; Chebbi, S. Improvement of the integration of a grid-connected wind-photovoltaic hybrid system. In Proceedings of the 2013 International Conference on Electrical Engineering and Software Applications, Hammamet, Tunisia, 21–23 March 2013; pp. 1–5. [Google Scholar]
- Koad, R.B.; Zobaa, A.F.; El-Shahat, A. A novel MPPT algorithm based on particle swarm optimization for photovoltaic systems. IEEE Trans. Sustain. Energy 2016, 82, 468–476. [Google Scholar] [CrossRef]
- Panda, S.; Panda, A.K.; Pratihari, H.N. Fault Analysis on Grid Connected MPPT based Photovoltaic System. i-Manager’s J. Embed. Syst. 2013, 2, 17. [Google Scholar] [CrossRef]
- De Azevedo, I.A.; Barros, L.S.; Cunha, C.D. Variable structure model reference adaptive control for squirrel-cage induction generator-based wind energy conversion systems. In Proceedings of the 2021 14th IEEE International Conference on Industry Applications (INDUSCON), São Paulo, Brazil, 15–18 August 2021; pp. 947–954. [Google Scholar]
- Laghridat, H.; Essadki, A.; Annoukoubi, M.; Nasser, T. Comparative Analysis between PI and ADRC Control of a Variable Speed Wind Energy Conversion System using a Squirrel Cage Induction Generator. In Proceedings of the 2018 6th International Renewable and Sustainable Energy Conference (IRSEC), Rabat, Morocco, 5–8 December 2018; pp. 1–6. [Google Scholar]
- Mustafa, G.; Baloch, M.H.; Qazi, S.H.; Tahir, S.; Khan, N. and Mirjat, B.A. Experimental investigation and control of a hybrid (PV-Wind) energy power system. Eng. Technol. Appl. Sci. Res. 2021, 11, 6781–6786. [Google Scholar] [CrossRef]
- Bhamu, S.; Pathak, N.; Bhatti, T.S. Power control of wind-biogas-PV based hybrid system. In Proceedings of the 2018 International Conference on Computing, Power and Communication Technologies (GUCON), Greater Noida, India, 28–29 September 2018; pp. 421–426. [Google Scholar]
- Ayodele, T.R.; Jimoh, A.G.A.; Munda, J.; Agee, J. Dynamic response of a wind farm consisting of Doubly-Fed Induction Generators to network disturbance. In Simulation and Modeling Methodologies, Technologies and Applications; Springer: Berlin/Heidelberg, Germany, 2013; pp. 131–150. [Google Scholar]
- Gautam, S.; Raut, D.B.; Neupane, P.; Ghale, D.P.; Dhakal, R. Maximum power point tracker with solar prioritizer in photovoltaic application. In Proceedings of the 2016 IEEE International Conference on Renewable Energy Research and Applications (ICRERA), Birmingham, UK, 20–23 November 2016; pp. 1051–1054. [Google Scholar]
- Dhouib, B.; Haj Abdallah, H. Voltage Source Converter of Three Phase Photovoltaic Grid Connected System and Fault Analysis. Autom. Control. Syst. Eng. J. 2016, 16, 35–44. [Google Scholar]
- Zdiri, M.A.; Dhouib, B.; Alaas, Z.; Hadj Abdallah, H. A Low-Voltage AC, Low-Voltage DC, and High-Voltage DC Power Distribution System with Grid: Design and Analysis. Appl. Sci. 2023, 13, 808. [Google Scholar] [CrossRef]
- Alkahtani, M.; Wu, Z.; Kuka, C.S.; Alahammad, M.S.; Ni, K. A Novel PV Array Reconfiguration Algorithm Approach to Optimising Power Generation across Non-Uniformly Aged PV Arrays by Merely Repositioning. J 2020, 3, 32–53. [Google Scholar] [CrossRef]
- Kadeval, H.N.; Patel, V.K. Mathematical modelling for solar cell, panel and array for photovoltaic system. J. Appl. Nat. Sci. 2021, 13, 937–943. [Google Scholar] [CrossRef]
- Ayang, A.; Saad, M.; Ouhrouche, M.; Wamkeue, R. Modeling, P&O MPPT and PI controls and performance analysis of PV/Energy storage hybrid power system. In Proceedings of the 2018 4th International Conference on Renewable Energies for Developing Countries (REDEC), Beirut, Lebanon, 1–2 November 2018; pp. 1–6. [Google Scholar]
- Das, D.; Madichetty, S.; Singh, B.; Mishra, S. Luenberger observer based current estimated boost converter for PV maximum power extraction—A current sensorless approach. IEEE J. Photovolt. 2018, 9, 278–286. [Google Scholar] [CrossRef]
- Salman, S.; Ai, X.; Wu, Z. Design of a P-&-O algorithm based MPPT charge controller for a stand-alone 200W PV system. Prot. Control. Mod. Power Syst. 2018, 3, 25. [Google Scholar]
- Elbarbary, Z.M.S.; Alranini, M.A. Review of maximum power point tracking algorithms of PV system. Front. Eng. Built Environ. 2021, 1, 68–80. [Google Scholar] [CrossRef]
- Prakash, S.; Mishra, S. VSC control of grid connected PV for maintaining power supply during open-phase condition in distribution network. IEEE Trans. Ind. Appl. 2019, 55, 6211–6222. [Google Scholar] [CrossRef]
- Sa’ed, J.A.; Favuzza, S.; Navarro Navia, M.A.; Zizzo, G. Virtual Synchronous Machine Control of RES Plants in Isolated Power Systems. Appl. Sci. 2022, 12, 5920. [Google Scholar] [CrossRef]
- Chang, F.; O’Donnell, J.; Su, W. Voltage Stability Assessment of AC/DC Hybrid Microgrid. Energies 2023, 16, 399. [Google Scholar] [CrossRef]
- Saad, E.; Elkoteshy, Y.; AbouZayed, U. Modelling and analysis of grid-connected solar-PV system through current-mode controlled VSC. E3S Web Conf. 2020, 167, 05005. [Google Scholar] [CrossRef]
- Ahmed, M.; Abdelrahem, M.; Kennel, R. Highly efficient and robust grid connected photovoltaic system based model predictive control with kalman filtering capability. Sustainability 2020, 12, 4542. [Google Scholar] [CrossRef]
- Sumathi, S.; Ashok Kumar, L.; Surekha, P. Solar PV and Wind Energy Conversion Systems; Springer International Publishing: Cham, Switzerland, 2015. [Google Scholar]
- Behabtu, H.A.; Coosemans, T.; Berecibar, M.; Fante, K.A.; Kebede, A.A.; Mierlo, J.V.; Messagie, M. Performance evaluation of grid-connected wind turbine generators. Energies 2021, 14, 6807. [Google Scholar] [CrossRef]
- Dhouib, B.; Kahouli, A.; Abdallah, H.H. Dynamic behavior of grid-connected fixed speed wind turbine based on proportional-integral pitch controller and fault analysis. In Proceedings of the 2017 International Conference on Green Energy Conversion Systems (GECS), Hammamet, Tunisia, 23–25 March 2017; pp. 1–7. [Google Scholar]
- Abouzeid, S.I.; Guo, Y.; Zhang, H.C. Dynamic control strategy for the participation of variable speed wind turbine generators in primary frequency regulation. J. Renew. Sustain. Energy 2019, 11, 013304. [Google Scholar] [CrossRef]
- Dhouib, B.; Alaas, Z.; Kahouli, O.; Haj Abdallah, H. Determination of optimal location of FACTS device to improve integration rate of wind energy in presence of MBPSS regulator. IET Renew. Power Gener. 2020, 14, 3526–3540. [Google Scholar] [CrossRef]
- Duong, M.Q.; Grimaccia, F.; Leva, S.; Mussetta, M.; Ogliari, E. Pitch angle control using hybrid controller for all operating regions of SCIG wind turbine system. Renew. Energy 2014, 70, 197–203. [Google Scholar] [CrossRef]
- Zribi, M.; Alrifai, M.; Rayan, M. Sliding mode control of a variable-speed wind energy conversion system using a squirrel cage induction generator. Energies 2017, 10, 604. [Google Scholar] [CrossRef]
- Hossain, M.I.; Abido, M.A. SCIG based wind energy integrated multiterminal MMC-HVDC transmission network. Sustainability 2020, 12, 3622. [Google Scholar] [CrossRef]
- Moloi, K.; Ndlela, N.W.; Davidson, I.E. Fault Classification and Localization Scheme for Power Distribution Network. Appl. Sci. 2022, 12, 11903. [Google Scholar] [CrossRef]
Disclaimer/Publisher’s Note: The statements, opinions and data contained in all publications are solely those of the individual author(s) and contributor(s) and not of MDPI and/or the editor(s). MDPI and/or the editor(s) disclaim responsibility for any injury to people or property resulting from any ideas, methods, instructions or products referred to in the content. |
© 2023 by the authors. Licensee MDPI, Basel, Switzerland. This article is an open access article distributed under the terms and conditions of the Creative Commons Attribution (CC BY) license (https://creativecommons.org/licenses/by/4.0/).


























