Abstract
Solid Waste Management (SWM) is a technical subject which requires comprehensive planning, execution, and effective operational monitoring under cost-effective modes compatible with environmentally sound technologies. The policymakers made some enormous efforts for the sustainability of this sector as well as setting a benchmark for other municipalities and Waste Management Companies (WMCs) in the country. Provincial Government prioritizes its focus on SWM, i.e., waste collection, transportation, treatment, and final disposal. The waste management sector in Lahore has achieved sustainability in waste collection and haulage components by gaining experience from international outsourcing and, now, sharing its knowledge with other municipalities to strengthen the sector in the country. Lahore has emerged with the highest collection efficiency (84%) in SAARC countries and placed fifth in rank in comparison to 54 low–middle-income countries/cities worldwide. The sectorial interventions in Lahore reveal an aspiration for the sustainability of the SWM sector in Pakistan. However, there is an urgent need to focus and invest in waste-related infrastructure development, i.e., permanent/mobile transfer stations, semi-underground containers for commercial and planned areas, material recovery facilities (MRF), and landfill. Environmental and economic sustainability in this sector can be achieved through public–private partnership (PPP) modality in compost, anaerobic digestion, recycling, and refuse-derived fuel (RDF) as it is a more feasible option to strengthen the industry in the country.
1. Introduction
Solid Waste Management (SWM) as a subject gained popularity globally in the 1970s when the governments considered alternative waste disposal options due to environmental hazards linked with uncontrolled open waste disposal [1] At that time, municipalities also realized that waste is a resource [2]. Globally, 70 percent of the generated waste is collected, and 33 percent is dumped openly [3]. Developed countries attained sustainability in the SWM sector through the active engagement of the relevant stakeholders and the promotion of the Integrated Waste Management (IWM) approach [4]. Developed economies have focused on waste recycling/3R (reduce, reuse, and recycling), incineration, and thermal valorization. They attained environmental sustainability in the sector by gradually diverting waste from landfills. From the environmental impact perspective related to the process of treating the waste and final disposal, European countries have performed better than the rest of the world [5]. Further improvement in this system is based on meeting the action plan targets of the Circular Economy by upgrading recycling and incineration as the only available alternatives [6]. Municipal Solid Waste (MSW) is considered as a more environmentally friendly and economical biofuel for feedstock as compared to traditional fuel production [7].
Developed countries are also a step ahead by researching alternative environmentally friendly approaches for waste collection, i.e., pneumatic collection [8]. However, a notable difference in waste generation is observed in developed countries, i.e., the European Union (EU), and the factor correlates with the degree of economic development. Waste minimization is still challenging and requires sustainable manufacturing with an efficient utilization approach [9]. Waste recycling and reuse are upbeat contributors to the circular economy compared to the waste incineration and landfilling methodology [10]. This sector is in the refining phase in the USA, while contributors like legislation, dynamic waste composition, and market trends that make the subject more complex due to rapid urbanization. New concepts in 3Rs, industrial ecology, integrated MSW management, and life cycle assessment are unique propositions for SWM problem solving [11].
The economic and environmental strength of an area can be gauged by assessing current MSW services. A system is stated to be efficient if a city is capable of managing more complex urban services [12]. The SWM sector has recently emerged as a challenge in lower–middle-income developing countries like Pakistan due to the increased population that has accelerated urbanization and economic activities to meet the need of growing pressure; it is responsible for generating more waste. Based on current global trends, generated waste will be increased to 73% in 2050, and it will be a big challenge for low-income countries where waste collection is only 40% with 90% open dumping [3]. Developing countries have the potential to attract foreign investment to establish waste treatment facilities [13] for strengthening the MSW management scheme by prioritizing sectorial reforms on the national agenda. This sector needs to focus on institutional restructuring, consultation with stakeholders, legislation on recycling, and a coordinated approach between local and central government to attain sectoral sustainability [14]. Legislations on MSW may incorporate the clauses of incentives for the recovery of recyclables and “pay as throw” to sustain the industry [15]. Municipalities around developing countries have practiced various modes of Public–Private Partnership (PPP) in MSW collection, haulage, and disposal under the influence of political networks and social relations [16].
MSW management is a severe issue in low–middle-income Asian countries where cities are overpopulated. There is a massive quantity of waste that seems unmanageable due to capacity and funding issues within municipalities with subject priority/recognition challenges at the central government level [17]. Basic waste management principles, including source separation, controlled dumping, and waste treatment, should be addressed in the MSW management scheme [18]. Disposal of MSW is a challenge in the subcontinent, causing potential hazards to human health. Composting is a more suitable treatment option due to the massive quantity of organic kitchen waste with high moisture content [19].
Long-term outsourcing contracts for MSW management could be suitable options if municipalities in low–middle-income countries managed to control political interference and enhance technical and monitoring capacities. It will also help to decentralize the service delivery with community engagement towards sustainability in services with a positive impact at the local level [20]. The local government’s responsibility is to ensure the affordability of outsourced services for its residents through subsidies and user charges. User fee collection is the responsibility of the Government of Pakistan to retain financial control and to meet revenue targets. As a lesson, outsourcing should include quality monitoring parameters in Key Performance Indicators (KPIs) with clauses to include stakeholders and local community participation to improve the MSW management services [12].
The methodological approach applied to assess the performance of the local waste sector and its comparison with other cities around the globe is explained in a scheme as depicted in Figure 1.
Figure 1.
Scheme of methodological approach.
South Asian Association for Regional Corporation (SAARC) countries (Figure 2a) are home to 23.75% of the world population with a 3% land share [21]. Initiatives to find new sources of renewable energy are essential for attaining sustainability in the economic growth of SAARC countries, and the waste management sector can help to achieve the target [22]. An assessment of the waste management services is carried out against indicators: waste collection efficiency, mode of collection, i.e., Door-to-Door (DtD)/Container-Based Collection (CBC), availability of Transfer Station (TS), recycling rate, and existing waste treatment methodologies, i.e., composting, incineration/Waste-to-Energy (WtE), Refuse-Derived Fuel (RDF), and biogas capital/major SAARC cities as depicted in Figure 2b. Lahore city [23] emerged with the highest waste collection efficiency (84%), followed by Delhi [24] (80%), Dhaka [25,26,27,28,29] (77%), and Colombo [30] (75%). Waste collection efficiency in Kathmandu [31,32,33,34,35] and Maldives [36,37,38] is reported as 60% with 57% and 54% in Bhutan [39,40], and Kabul [41,42], respectively. Lahore and Delhi have a hybrid system for waste collection, i.e., CBC and DtD collection, while the remaining cities have DtD collection predominantly. South Asian cities have informal recycling mechanisms as the highest recycling rate 21% is reported in Lahore, followed by Dhaka (15%), Bhutan (14%), Delhi (10.6%), Kabul and Kathmandu (10%), Colombo (5%), with lowest 3% in Maldives. Compost manufacturing from organic waste is the dominant waste treatment in South Asia (Figure 2b). Delhi city is on top, the single town generating 52 MW of electricity from waste. RDF is the only facility located in Lahore. Municipal waste-to-gas production pilot projects are reported in Lahore and Colombo. Projects are reported in PPP in the waste collection except in Bhutan and Maldives. Dhaka, Lahore, and Bhutan attempted to convert open dumping sites into controlled disposal with some arrangements for leachate and gas collection.
Figure 2.
SAARC countries waste sector assessment: (a) Map of SAARC countries showing selected cities for waste assessment; (b) Assessment of cities against waste management indicators.
Further, the low–middle-income cities/countries [43] ranking was performed against the collection efficiency parameter (Figure 3). Tehran, Tashkent, and Beirut are found at the top rank with 100% waste collection efficiency [44,45,46,47]. Kyiv maintained the second rank with 90% waste collection efficiency [48]. La Paz and Hanoi ranked third with 87% waste collection efficiency [49,50,51]. Ulaanbaatar maintained the fourth rank with 85% collection efficiency [52]. Lahore and Rabat claimed the fifth rank with 84% waste collection efficiency [53].
Figure 3.
Waste collection efficiency (%) in Low–Middle-Income countries/cities.
The low–middle-income cities/countries are further categorized into four groups based on waste collection efficiency [20,54,55,56,57,58,59,60,61,62,63,64,65,66,67,68,69,70,71,72,73,74,75,76,77,78,79,80,81,82,83,84,85,86,87,88,89,90,91,92]. Seventeen countries fall in Group-A with >75% waste collection efficiency, 18 in Group-B with >50% collection efficiency, 17 and 2 in Group-C and Group-D with >25% and ≤25% waste collection efficiency, respectively, as depicted in Table 1 and Figure 4.
Table 1.
Waste collection efficiency (%) in low–middle-income countries/cities.
Figure 4.
Waste collection efficiency map of low–middle–income countries/cities.
Long-term planning for the waste management sector depends on factors such as waste generation rate, waste composition, waste transportation cost, resource recovery potential, and disposal methodology—uncertainty conditions due to unreliable waste data held responsible for poor planning in developing nations. Basically, the foundation of the new plan and strategy is based on the accuracy of data related to waste composition and generation rate, which strengthens the decision-makers in overcoming the uncertainties in the system [93]. In this paper, the study of Lahore city is discussed in detail, including the chronological efforts and strategies made by the government to strengthen the SWM sector. In addition, it also examines the current state of solid waste management in Lahore city and ascertains the reasons for new initiatives. This study will also help the readers and policymakers to have reliable information for future efficient planning of the SWM system in the country.
2. Materials and Methods
Three methods are adopted to perform the assessment of waste management sector in Lahore.
2.1. Data on City Waste Management
Existing literature on this subject is studied in detail to analyze Lahore’s current waste management scenario. Sectoral-related specific data is collected from Lahore Waste Management Company (LWMC), Metropolitan Corporation Lahore (MCL), and the Urban Unit (UU), Planning and Development Department, Government of Punjab. Field/site visits were also performed to assess the waste-related infrastructure’s current status.
2.2. Greenhouse Gas (GHG) Emission for Waste Treatments for Business as Usual (BAU)
Assessment of GHG emissions, i.e., direct emission, indirect saving, and net emissions in a kg of CO2–eq/ton of organic waste and incinerated waste, is performed for compost and RDF by using GHG calculator (version–III) developed by the Institute for Global Environmental Strategies (IGES), Japan [94].
2.3. Indicators for Sectoral Assessment
Assessment and city ranking for the SWM sector is performed against waste assessment indicators as adopted from the WMS-DS approach [95,96].
3. Results and Discussion
3.1. Efforts and Strategies for Improvement of SWM in Lahore
3.1.1. Formation of Solid Waste Management Department
The government realized the SWM issue in Lahore in the 1990s, and efforts were paid to improve the system for the metropolitan city. An independent wing for SWM was established in 1992 to focus on the technical capacity of fleet workshops, vehicle repair, and better planning to collect and dispose of 3000 tons of waste per day to meet service delivery standards. This initiative was helpful for generating revenue by imposing user fees through water supply bills to recover 20% of the expenditures to achieve self-sufficiency [97]. The weighbridge was also installed at a designated dumpsite, i.e., Mehmood Booti, located north of the city, to maintain the record of tonnage hauled by 35% of the total fleet. The remaining 65% of waste was disposed of in low-lying areas along the river bed. Waste collection efficiency by SWM Department was 62% at the time, with 575 fleets [98].
3.1.2. Bylaws for Municipal Solid Waste
New by-laws for municipal SWM were drafted and notified on 22 July 2005 under section 192, read with part II of the fifth seclude of Punjab Local Government Ordinance (PLGO), 2001 [99]. Based on institutional, legal, operational, and financial initiatives at the time, the city emerged as a republic model for improved SWM in other cities of Pakistan [100].
3.1.3. Lahore High Court Report on Waste Management
The committee constituted by the Honorable Lahore High Court (ICA No. 798/2002) endorsed the environmental examination report of M/s. National Engineering Services, Pakistan (NESPAK); recommended the installation of a compost plant, recycling facility, and proper landfilling of the Mehmood Booti disposal site; and also proposed a new landfill site near the Kahna Kacha area which was located at the southern part of the city in March 2004 [101].
3.1.4. Establishment of Compost Plant
City District Government Lahore (CDGL) signed an agreement with Lahore Compost Limited (LCL) in 2004 for the supply of 500 to 1000 tons per day of solid waste, including 300 Kanal land at Mehmood Booti for 25 years on a Build–Operate–Transfer (BOT) basis [102]. The compost plant started operations in 2006 and remained operational until 2016, and then the project was handed over to LWMC for compost manufacturing from organic waste.
3.1.5. Performance-Based System (PBS)
PBS, also known as an output-based system, was introduced by the SWM department in the years 2006–2007 as an instrument of reform in municipal services. The drivers and helpers were given cash instead of fuel for the collected tonnage at the disposal site. PBS helped to improve the waste collection efficiency with the decrease in per ton operational cost and increase in legitimate income for waste-lifting staff. This system provided the basis and justification for the public–private partnership in the SWM system [103].
3.1.6. Formation of Project Management Unit
Capacity building issues were highlighted within the SWM department, CDGL, as depicted in the analysis performed by donor agencies in 2005–2007 [104]. After that, efforts were made to enhance the capacity of the SWM sector in the city by adding more resources such as labor and vehicles, and hiring professional staff. The need to establish the Project Management Unit (PMU), a wing of the SWM Department, was felt in 2009 and entrusted with managing the solid waste of Lahore, which worked until 19 March 2010 [105]. However, the efforts failed due to weak and ineffective institutional arrangements. The desired results were not attained then, and the Punjab government reconsidered the SWM sector’s structural interpretation for Lahore [98].
3.1.7. Formation of Lahore Waste Management Company (LWMC)
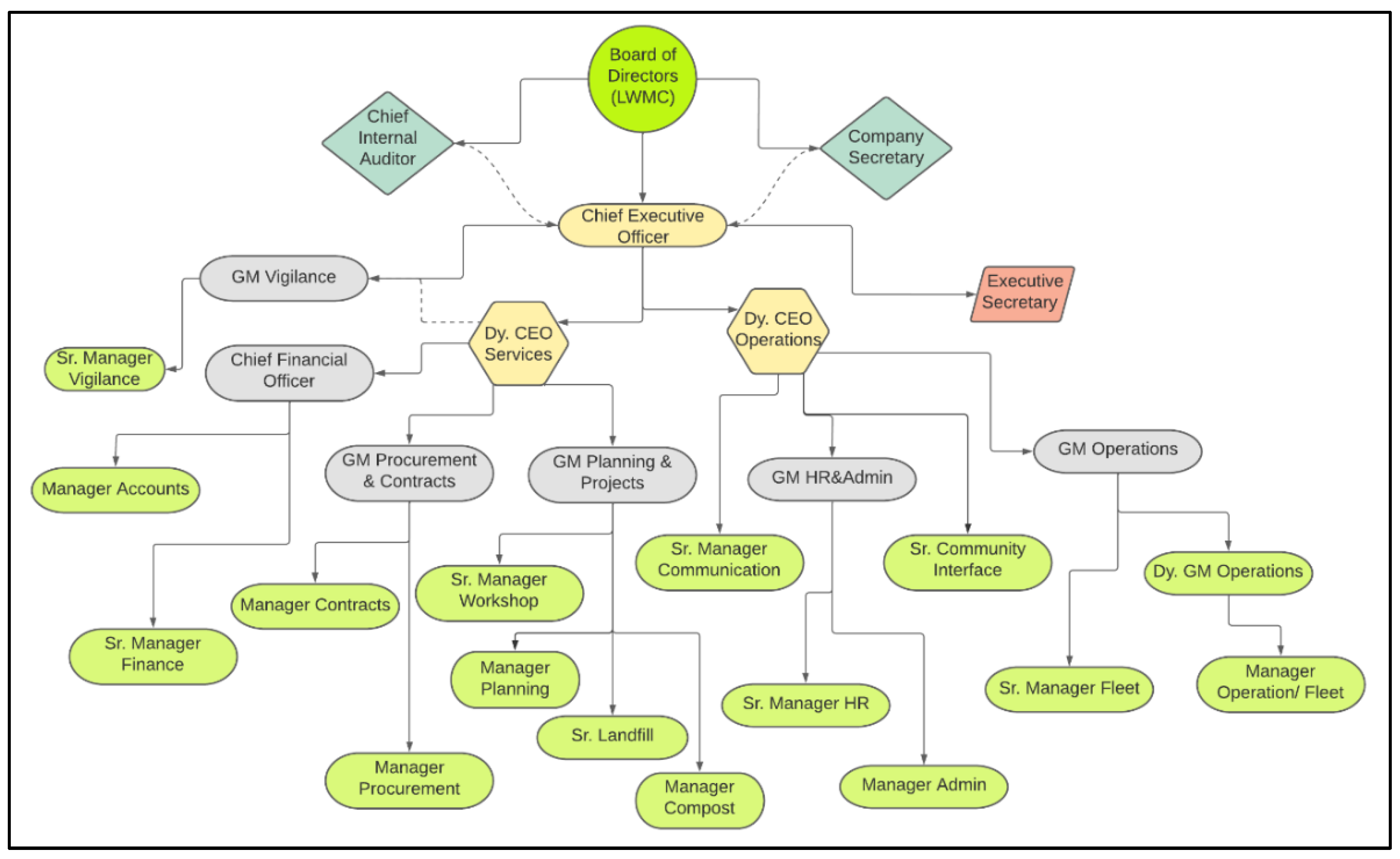
Due to a lack of technical capacities and modern facilities, the SWM Department, including PMU, could not deliver on its mandate, which consequently led to severe environmental and health hazards [99]. While realizing the significance and need for efficient as well as affordable SWM services, the Government of Punjab placed the SWM at the vanguard of its reform agenda. For this purpose, LWMC was established on 19 March 2010 under section 42 of the Companies Ordinance 1984 (now Companies Act 2017) through an executive order. LWMC aims to modernize the SWM system in Lahore city on par with international standards. LWMC’s Board of Directors (BOD) was strengthened by the Companies Act and has gained the autonomy to restructure the organizational hierarchy (Figure 5) in line with current and future demand, hire professionals as per the market-based salaries, build the atmosphere of a company in the corporate approach, with the liberty to utilize finances on research and development in the sector [106].
Figure 5.
Administrative hierarch of LWMC.
3.1.8. Establishment of Six Model Areas/UCs
LWMC identified six areas in the city, i.e., Lohari, Qila Lachman Singh, Mohni Road, Township-II, Gulshan-e-Ravi, and Tajpura, for 100% DtD collection services on the PPP modality in 2010 for one year. The people of Lahore appreciated the efforts, and this experiment encouraged the government to extend and replicate the PPP model at the district level.
3.1.9. Consultancy Agreement with Istanbul Municipality
LWMC signed an agreement with M/s. ISTAC, a company of the Istanbul municipality in 2010, for consultancy services on the assessment of SWM; waste characterization reports; bid documents for the outsourcing of waste collection services; packing waste, construction and demolition waste, and hospital waste; and feasibility report on landfill design [98].
3.1.10. Services and Assets Management Agreement (SAAMA)
Under the Services and Assets Management Agreement (SAAMA) signed on 25 June 2011, all the functions, staff, and budgetary allocations of the SWM department were transferred to LWMC for 15 years with the objectives of achieving the Key Performance Indicators (KPIs) which were developed with a mutual understanding between CDGL and LWMC at the time. As a result, the workforce of about 10,500 was handed over to LWMC with the fleet to perform the manual sweeping and waste collection functions. However, a few residual parts, including enforcement, court cases, pension, retirement, promotion of regular staff, and inquiries related to regular staff, were retained by the CDGL. Accordingly, staff and budgetary allocations against the said function remained with CDGL until the signing of the amended SAAMA in 2016, in which the enforcement function was handed over to LWMC [98].
3.1.11. Establishment of Material Recovery Facility (MRF) for Refuse-Derived Fuel (RDF)
LWMC signed an agreement with the DG Khan cement industry in 2011 to supply MSW for 15 years [107]. As a result, MRF was established at Lakhodair, an area located in the north of Lahore. The facility has a waste processing capacity of 1000 tons per day.
3.1.12. Outsourcing of SWM Services to Turkish Companies
A consultant designed the solid waste collection model in the outsourcing mode, i.e., M/s. ISTAC. Two international firms were hired in November 2011 through a competitive bidding process in accordance with Punjab Procurement Regulation Authority (PPRA) rules to perform the tasks of waste collection and its transportation at a designated disposal site. The total cost of outsourcing services was USD 320 million for seven years. The scope of services included manual sweeping, mechanical sweeping, mechanical washing, DtD collection, CBC, and waste transportation to the disposal site, and these are depicted in Figure 6a. 138 Union Councils (UCs) out of 150 were handed over to both contractors to perform a function under contractual arrangements, and the remaining area (12 UCs) was managed by LWMC by its resources, excluding cantonment areas (Figure 6b).
Figure 6.
Outsourcing of waste collection services: (a) Scope of outsourced services; (b) Map of Lahore showing outsourced service area to contractors.
About 8000 waste storage containers of 0.8 m3 were placed in the city to store the waste—machinery deployed by contractors, as depicted in Figure 7a. On average, 4350 tons of waste per day was collected by contractors, and the year-wise total tonnage collected and disposed of at designated sites is depicted in Figure 4b. A decline in waste collection and disposal was observed from 2017 to 2020 (Figure 7b) due to the COVID-19 epidemic and some other issues with the international contractors, i.e., audit observation and inquiries [108,109,110,111]. However, daily 1300 km mechanical sweeping and 100 km washing were performed by both contractors [112].
Figure 7.
Status of resources deployed and tonnage collected: (a) Fleet deployed for waste collection and haulage to disposal site; (b) Tonnage collected and disposed at Lakhodair site.
Extension in international contracts was granted for one year until 31 December 2020. Meanwhile, LWMC attempted two times to outsource the waste collection services for the transition period locally but attempts needed to be matured due to higher rates received from local contractors [112].
3.1.13. Lesson Learned from SWM Outsourcing
Lesson learnt in previous outsourcing contracts are described in Table 2.
Table 2.
Lesson learned from previous SWM outsourcing contracts.
3.1.14. Establishment of Hospital Waste Management System
LWMC entered into an agreement with Specialized Healthcare and Medical Education (SHC&ME) for collecting and incinerating Infectious Hospital Waste in May 2017. SHC&ME is responsible for handling hospital waste as per Hospital Waste Management Rules 2014. There are 24 public sector hospitals in Lahore, and SHC&ME assigned the IHW management task to LWMC for one year.
3.2. Present Status of Waste Management Services
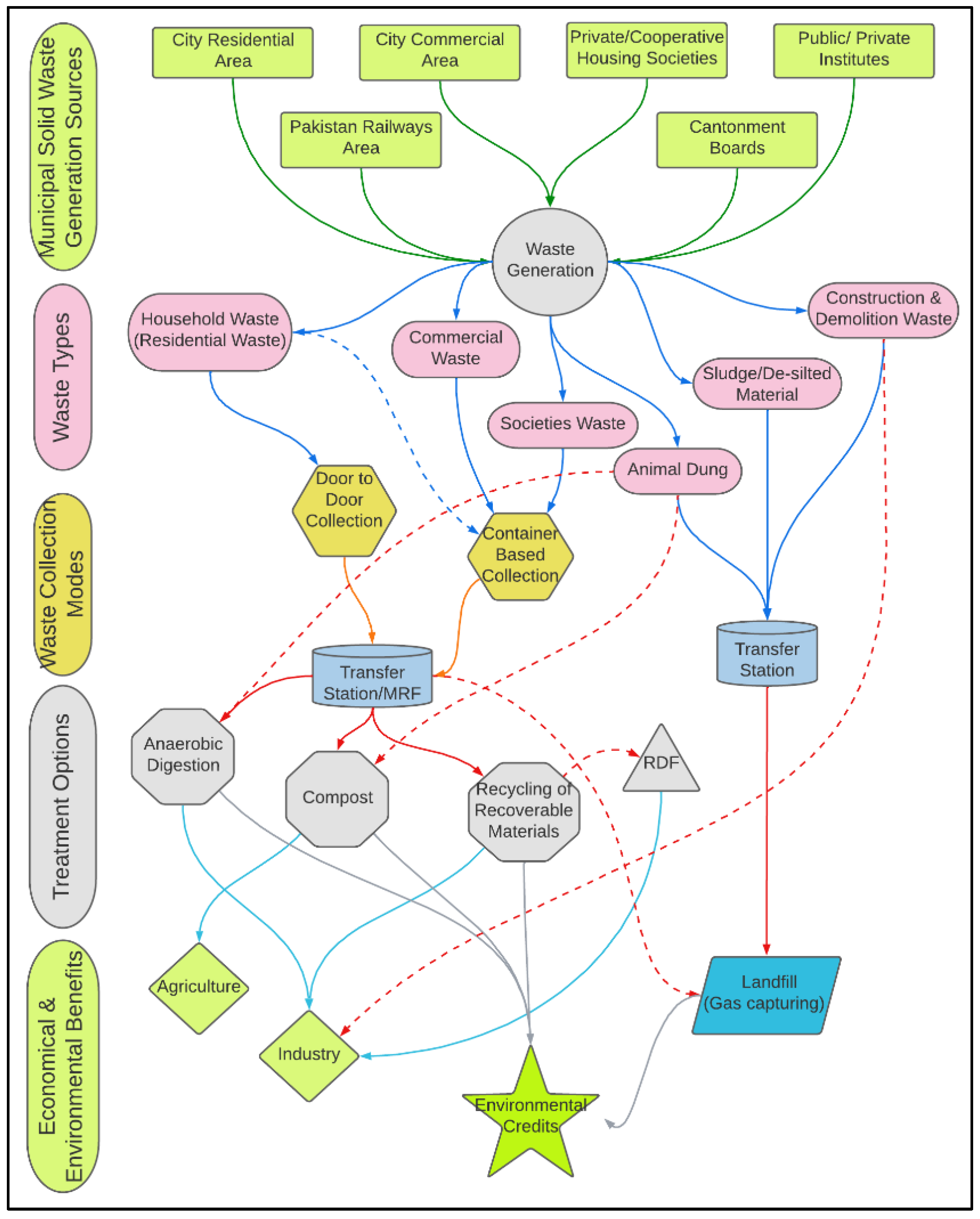
Upon closure of former outsourced contracts [113], LWMC immediately took over the cleanliness operations of the city by itself. Primary waste collection services, i.e., collection from streets, containers, open places, and its further haulage to Temporary Collection Points (TCPs), are performed by LWMC with the fleet taken over from international contractors. However, the Secondary collection from Temporary Points (TCPs) to designated landfill site is locally outsourced to increase the efficiency of the waste collection system (Figure 8). In addition, manual sweeping, mechanical sweeping, and washing functions are also performed by LWMC.
Figure 8.
Current waste management system in Lahore (Business As Usual).
3.3. Municipal Solid Waste Characteristics
Municipal solid waste was evaluated in five categories based on income groups, institutes, and commercial activities, and LWMC studied a total of 301 solid waste samples during the period, in the years 2011 to 2022 [98]. The average waste density for said samples was calculated as 225 kg/m3 for loose waste. There is a decreasing trend for biodegradable waste components over the period (Table 3) that reflects the change in eating habits which is more towards junk food. At the same time, an increasing trend for diaper waste, glass, metal, textile, and non-combustible waste components was also observed. MSW is predominantly rich in biodegradable waste contents (61.31%); however, it is poor in recyclable material content, i.e., metals (0.09%), electrical (0.08%), PET (0.23%), plastic (0.74%), glass (0.78%), and tetrapak (0.96%). The hazardous waste (0.89%), which is not desired among the urban municipal waste, was mostly from clinics, and its trend is decreasing due to awareness of hospital waste management. Non-combustible waste (5.93%) consists of debris, ash, and manual sweeping of street soil, and its increasing trend reflects the city’s development and construction activities. The waste generation rate for the city is calculated as 0.54 kg/person/day based on historical data on tonnage collected by LWMC from 2011 to 2022 [98]. The average percentage of physical and chemical waste components are depicted in Figure 9a,b.
Table 3.
Composition of solid waste over the period [98].
Figure 9.
Average percentage of physical & chemical waste components [98]: (a) Physical composition of waste (avg.); (b) Chemical composition of waste (avg).
3.4. Procurement of New Fleet by LWMC
A new operational model was prepared in-house by the technical team of LWMC based on practical experience gained from international outsourcing and local wisdom. The current operating model was approved on 4 June 2021, and consequently, LWMC has initiated the procurement process for new machinery (900+) for the city’s cleanliness (Figure 10a). 70% of the new fleet is procured and deployed in the field (Figure 10d). The remaining fleet is likely to be available by the middle of year 2023 (A detail of the fleet is available in the Supplementary Material). About 6000 new waste containers are placed in the area to store waste (Figure 10c). LWMC has also deployed 3000 handcarts in the field to improve the manual sweeping function. The number and type of the old fleet (10+ years old) and newly procured fleet for waste collection and haulage are depicted in Figure 6a. In May 2022, 1,171,456 L/month of fuel is issued to the fleet for the performance of waste collection and haulage functions including landfill handling and outsourced secondary collection (Figure 10b).
Figure 10.
Equipment and machinery for waste collection: (a) Fleet quantity to perform city cleaning operations; (b) Town-wise consumption of fuel/month to perform cleanliness operations; (c) In-house fabrication of waste storage containers; (d) New fleet added in the system to improve collection efficiency.
3.5. Outsourcing of Secondary Collection by LWMC
Waste collected by the LWMC fleet is being hauled at designated 20 TCPs/transfer stations (Figure 11a,c,d). In addition, secondary waste collection services from TCPs to the Lakhodair disposal site are locally outsourced for three years (2021 to 2024). Additional resources hired by LWMC from the market for secondary waste collection from TCPs to Lakhodair are depicted in Figure 11b.
Figure 11.
Secondary waste collection arrangements: (a) Map of Lahore showing towns and location of TCPs; (b) Town-wise resources deployed for secondary waste collection (locally outsourced function); (c) TS for secondary collection at Valencia; (d) TS at Saggian site.
3.6. Waste Collection Efficiency of Current Model
The population of Lahore city is 10.3 million (excluding cantonment areas) [114], which generates 5563 tons of solid waste per day (0.54 kg/capita/day) in areas under the jurisdiction of Metropolitan Corporation Lahore (MCL). The average value of waste collection and disposal at the Lakhodair site is 4700 tons/day (October 2021 to September 2022) by LWMC, excluding cantonment boards and private entities. Primary collection is performed mainly through CBC (Figure 12a) mode by LWMC, while the secondary collection function is performed on the outsourced model. Based on waste generation, collection, and disposal figures (Figure 12b), the waste collection and disposal efficiency are determined as ±84%. The remaining waste is scavenged by waste pickers or illegally dumped in depression areas along the ring road and the Ravi River by the private housing societies.
Figure 12.
Waste storage and collection: (a) location of waste storage containers placed in the city for CBC mode; (b) Town-wise waste generation and collection.
3.7. Municipal Waste Treatment
Two waste treatment facilities are established in Lahore to recover recyclables and manufacture compost from organic municipal solid waste. The compost facility has been operational since 2006, and the MRF/RDF facility has been active since 2013. Both facilities have a total of 2000 tons of waste processing capacity per day. Facilities are located near the waste disposal site north of Lahore. The compost plan has processed 913,900 tons of waste [115] and produced about 244,725 tons of compost since inception (Figure 13a). The compost plant was established (Figure 14c) by LCL in 2004, and it started operation in March 2006. The plant was handed over to LWMC in 2016, and now the plant is under the administrative control of LWMC [116]. The decline in tonnage is observed after 2015, due to compost marketing and registration issues with the agriculture department. Direct GHG emissions, savings, and net emission (kg of CO2-eq/ton of organic waste) are calculated as 189.56, 12.54, and 177.02, respectively (Figure 13b). The Lahore compost project is registered under Clean Development Mechanism (CDM) with an estimated emission reduction of 4.5 million tons CO2-eq during 2008–2026 and is expected to sell emission reduction credits at USD 11/ton to meet its operational expense [117].
Figure 13.
Detail of composting in Lahore: (a) Municipal waste processed and compost produced; (b) GHG emission from compost and incineration (RDF).
Figure 14.
RDF plant processing and recovery details: (a) Percentage of combustible recoverable material for RDF; (b) Yearly detail of processed and combustible recovered material; (c) Compost plant at Lahore; (d) RDF plant at Lahore.
LWMC delivered 500–1000 tons of MSW at the RDF plant (Figure 14d) for the segregation and recovery of high-calorific-value materials, which are further shredded to form pellets. The recovered material is then hauled to the cement industry as an alternative fuel/substitute for coal or gas [118]. Based on the MSW quantity and quality agreed upon, on average, 300–400 tons/day of waste was processed to recover about 24.6% (Figure 14a) of combustible waste for RDF. The yearly quantity of processed mix waste and recovered combustible materials are depicted in Figure 14b. Direct GHG emissions, savings, and net emissions (kg of CO2-eq/ton of incinerated waste) are calculated as 1371.58, 794.24, and 577.34, respectively (Figure 13b).
LWMC has also piloted three waste-to-biogas projects in the city to determine the gas potential and related consumption modes. One project was piloted in Ichu-Gill (Figure 15a), located north of the city, and the other two at Lakhodair LFS. The Ichu-Gill plant was handed over to the community in 2016 after one year of successful operations. It is now supplying biogas to 200 households [119]. In addition, LFS methane was collected and purified (Figure 15b), and its provides biogas as fuel to run the kitchen (Figure 15c) and lights (Figure 15d) in the administration building. At the same time, another piloted project was executed to supply biogas to the adjacent factory to meet its energy demand.
Figure 15.
Waste-to-biogas projects in city: (a) Biogas project at Ichu-Gill village; (b) Gas purifier installed at disposal facility; (c) Utilization of landfill biogas in kitchen; (d) Utilization of biogas for lighting the administration building at disposal facility.
3.8. Waste Disposal
The Lakhodair disposal facility is the first engineered landfill in the country, which started operation in 2015 after the closure of the Mehmood Booti disposal facility [120]. The collected waste is disposed of at this designated site, “Lakhodair,” located north of Lahore along the ring road (Figure 16d). The total site area is 200 acres, including 110 for waste disposal. LWMC manages the site by deploying a staff of 125 officials in three shifts and a heterogeneous fleet for waste handling (Figure 16a). Daily, 5000–6000 tons of waste is disposed of at the site, and its capacity will be exhausted in 2024. Lakhdair LFS was initially designed on 70 acre land with six cells. First, two cells were constructed as per European Union standard/guidelines, i.e., geo-membrane, geotextile, leachate pond (Figure 16c), and gas collection system were installed in two cells. After that, due to financial constraints, the other two cells and an adjacent area of 60 acres were converted into a controlled disposal facility by LWMC with recently elongated 43 gas vents (Figure 16b).
Figure 16.
Fleet and infrastructure at LFS: (a) Quantity of fleet deployed at Lakhodair site for waste handling; (b) Gas vents installed at the site; (c) Leachate pond at site; (d) Waste handing operation at the site.
3.9. Detail of Existing HR Deployed
LWMC has deployed 11,401 sanitary workers, including supervisory staff. In addition, 4137 staff is also deployed in five workshops and four parking yards, including technical staff, drivers, helpers, and motor vehicle inspectors (Figure 17a). About 10,716 sanitary workers are deployed for manual sweeping, waste collection, and haulage to storage points, i.e., containers (Figure 17b).
Figure 17.
Staff deployed to perform operational work [98]: (a) Operational staff deployed in field; (b) Deployment of sanitary workers to perform manual sweeping and waste collection services.
3.10. Expenditures on SWM
LWMC’s significant expenditure was on outsourced operational services for the fiscal years 2012–2013 to 2019–2020 (Figure 18a). The major operating cost is linked with the service components that were outsourced to international contractors, i.e., the salary of labor, POL, and repair costs for residual functions, including disposal costs by LWMC. The administrative cost remained below 3% of the total budget. Total expenditures for the fiscal year 2020–2021 have included the cost of new operational vehicles/machinery of PKR 3.3 billion (Figure 18a) after the closure of the Turkish contracts [121]. A summary of expenditures based on audited and management accounts is depicted in Figure 15a. The operational cost of LWMC has drastically increased after outsourcing primary and secondary waste collection to international contractors. Since the financial years 2011–2012 to 2020–2021, the grant from the Government of Punjab has increased by only 7%, which resultantly increased the dependency on loan money (PKR 71,708 million) to meet the increases in expenses due to inflation and the scope of work [121]. A summary of total receipts from inception to the financial year 2021–2022 is depicted in Figure 18b.
Figure 18.
Funding and expenditure detail of city cleaning operation [121]: (a) Year-wise expenditure details on cleanliness operation; (b). Year wise receipt details to perform cleanliness operation the city.
Most of the own-source revenue mainly consisted of income from janitorial service projects. i.e., metro-bus Lahore and Multan, ring road authority, co-operative housing societies, and fruit/vegetable markets. All the projects were on a cost basis with the least profit. Sanitation fee collected from some commercial areas and private societies was PKR 408 million out of a total own-source collection of PKR 6096 million.
4. Discussions
Assessment of the current SWM sector in Lahore is performed against waste assessment indicators [95] as perceived from the WMS-DS approach [96]. Performance against the assessment indicators is gauged on compliance status at the local level. Each indicator’s compliance status is marked with points, i.e., 0–10, to have a graphical presentation. The indicator fulfilling the target is marked with 10 points for full compliance, 5 points for partial compliance, and 0 points for no compliance. LWMC is the first government-owned company and pioneer in the waste management sector of Pakistan that initiated the waste management nomenclature in the country. The company also facilitates the other municipalities and WMCs for the development of local plans to strengthen their institutional capacity. Waste handling Standard Operating Procedures (SOPs) were developed by LWMC and adopted by other WMCs. LWMC has experience in the in-house fabrication of waste-related equipment, waste bins, storage containers, handcarts, and trolleys. LWMC has a well-established IT-based monitoring system with a locally developed attendance application, vehicle trip counting system and knowledge sharing with other WMCs. The monitoring and evaluation wing of the company is facilitating field staff for corrective measures. The tracking of the fleet is monitored through a video wall which assesses distance traveled, trips made, duration of time spent in the field, any unauthorized stops, etc. The same is being shared with the town and fleet manager on a daily basis for corrective measures. A hotspot monitoring application is developed for evaluating the complete clearance of containers, plots, and waste heaps in time. Geo-tagging of all waste containers has been completed and embedded in the application. Daily clearance/emptying of containers is being monitored. There is a need to strengthen the weak aspect of governance, waste related to the management sector by focusing on waste-related policies and laws, engagement of informal waste sector, public participation in waste management plans, research, regular training of staff, and environmental sound waste handling strategies with a particular focus on health and safety measures for field staff. The ranking of LWMC against the governance indicator is depicted in Figure 19a.
Figure 19.
Performance assessment of waste sector: (a) Assessment of city against governance indictor; (b) Assessment of city against sector & market indicator; (c) Assessment of city against waste collection & transportation indictor; (d) Assessment of city against waste disposal indictor; (e) Assessment of city against energy recovery & waste recycling indictor; (f) Assessment of city against waste prevention & reuse indictor.
The local market for the supply of heterogonous fleets is well deployed in the country for waste collection and haulage. LWMC has a well-established organizational structure to meet the cleanliness target of the city. Recently, LWMC has taken some initiatives to improve the system in the city in line with the desire of citizens. Dedicated separate arrangements for filed and fleet operations (separate wings) to enhance the system’s efficiency as the company shifted from monitoring to execution mode, i.e., SWM outsourcing to insourcing mode. A vigilance wing has been established to control workshop leakages, vehicle repair, workers’ attendance, and fuel allocation. A dedicated team is deployed at the compost plant located at Mehmood Booti to make it functional. The Government of Punjab is providing the required funds to LWMC, but there is a need for financial sustainability as 70–80% of receipts are in the form of loan money. LWMC is collecting sanitation fees from commercial users (shops and small units) at PKR 50 per month. The sanitation fee is also being collected from the co-operative housing societies through a notification issued by the registrar co-operative societies on 24 August 2015, wherein the sanitation fee started from PKR 36 per month from the house up to 5 Marla [122]. There is a need to explore other modes of revenue, i.e., the sale of recyclables, compost, biogas, and environmental benefits in the form of carbon credit/green bonds to gain financial sustainability of the sector. There is also an urgent need to brace the environmental sustainability of the waste sector in the country by adopting green waste treatment technologies to meet the targets of Nationally Determined Contributors (NDCs). Integration of the informal waste sector seems to be a low priority of the government, but it can play an important role in the circular economy. Regularization/registration of the informal waste sector can be achieved by drafting and implementing a SWM-related act and policies. The ranking of the waste sector in Lahore against sector and market indicators is depicted in Figure 19b.
LWMC has achieved the highest waste collection efficiency (84%) in the country compared to other municipalities and WMCs [23]. There is only a need to have dedicated waste collection streams to ensure the availability of quality recyclables from commercial entities, private/cooperative housing societies, institutes, and residential areas. LWMC is a specialized entity dealing with municipal solid waste. It needs to build its capacity to handle other types of waste, i.e., hospital infectious waste and industrial hazardous solid waste. The ranking of the waste sector in the city against collection and transportation indicators is depicted in Figure 19c.
Lakhodair is the only engineered landfill site in the country, located in Lahore. Gas capturing vents are installed in two cells, and there is a need to rehabilitate the remaining four cells with the priority to reduce the GHG emissions as its share was found to be 13% compared to city-level methane [123]. A leachate pond is available at the facility, and there is a need for its treatment to avoid groundwater contamination. Four new sites have been identified by the district administration and the Urban Unit (UU) as proposed sites in the north and south of Lahore. The same is being assessed by LWMC for potential use, ease of access, and future utilization. The ranking of the waste sector in the city against the waste disposal indicator is depicted in Figure 19d.
There is no concept of thermal disposal and related energy recovery from municipal solid waste in the country. However, despite its marking constraints, the city has developed compost and RDF manufacturing capacity. The compost manufacturing facility is under-utilized and needs to be run at total capacity, i.e., 1000 tons per day. A well-established RDF facility with 1000 tons of waste processing capacity is located in the city, and there is only a need for its operationalization. The ranking of the waste sector against the energy recovery and recycling indicator is depicted in Figure 19e.
The WMCs did not perceive waste prevention and reuse as this aspect is more linked with effective enforcement and public education. LWMC has recently formulated a project and planning wing with professional environmentalists/engineers to initiate research and start pilot projects for waste prevention and reuse. The ranking of the waste sector against the prevention and reuse of waste indicator is depicted in Figure 19f.
The performance of the waste sector is also measured against the KPIs agreed upon in SAAMA [124]. Remarkable targets are achieved in mechanical sweeping and washing, waste collection from commercial and public places, engagement of the private sector in waste collection and treatment, development of corporate governance framework, public awareness, and operational/financial/procurement development SOPs. New revenue collection streams have been identified against the services, i.e., housing societies, janitorial services for metro-bus and orange train stations, ring road cleanliness, consultancy services to other WMCs, and cleanliness operations for fruit/vegetable markets. A dedicated helpline is introduced for the citizen, and 250+ complaints are received daily with same-day resolution. Uniforms, gloves, masks, and safety kits are regularly provided to field and workshop staff. Regular training sessions for drivers, zonal officers, and waste managers are arranged to update their knowledge. LWMC needs to be more focus on DtD waste collection, transfer stations infrastructure development, and PPP in waste treatment. Progress on KPIs regarding SAAMA is depicted in Figure 20.
Figure 20.
Progress of LWMC against agreed KPIs as per legal agreement with City District Government/Municipal Corporation Lahore.
Laws on hospital and industrial waste management restrict LWMC from operating in these sectors, so there is an urgent need to draft a dedicated waste management act to assign all types of solid waste handling tasks to specialized entities, i.e., WMCs/waste management authority.
The waste disposed of at the designated site by LWMC, its contractors, cantonment boards, and private housing societies over 11 years was analyzed (Figure 21). Fluctuation in waste collection/disposal was observed for various reasons, i.e., an increase in waste collection during the city’s anti-dengue cleanliness campaigns from 2012 to 2016, as shown in Figure 21. Economic conditions and city development projects such as the construction of metro-bus and orange train projects are also responsible for variation in waste generation and collection efficiency as these projects generated huge quantities of C&D waste. On the other hand, a declining trend in waste collection after the year 2017 was due to exorbitant audit objections. This field is also new for auditors and has limited subject and operational knowledge per the lesson learned. SWM is a specialized technical subject and an emerging sector in the country. Therefore, there is a need to develop a specialized department under the Divisional Commissioner for the annual audit of all municipal services to avoid unjustified circumstances that halt the provision of services and are responsible for the decline in the performance of the service-providing department, municipalities, authorities, and WMCs. The proposed intervention will flourish and enhance the performance efficiency of all municipal services departments at the divisional level.
Figure 21.
Fluctuation in waste collection efficiency over the period of eleven years.
5. Future Perspective for Lahore Waste Sector
Based on lessons learned from the waste sector of the following cities, i.e., Tehran, Beirut, Tashkent, Kyiv, La Paz, Hanoi, and Ulaanbaatar, there is a need to focus on SWM-related infrastructure development at Lahore. For example, Tehran has achieved 100% waste collection efficiency by investing in infrastructure development, i.e., building waste transfer stations [125]. The waste management sector in Lahore can achieve 100% collection efficiency with economic and environmental sustainability in the sector by implementing the proposed model (Figure 22) to sustain the industry in the country. The SWM sector in Lahore should focus on 100% operationalization of compost and RDF plants to attain environmental and economic sustainability. Proposed technical integrations are depicted in Table 4.
Figure 22.
Proposed waste management model for Lahore.
Table 4.
Proposed technical interventions to sustain waste sector in Lahore.
Environmental and economic benefits can be achieved by focusing on waste treatment as per waste’s physical and chemical characteristics. Composting and anaerobic digestion are more feasible treatment options as local waste is richer in the organic component. The MRF facility at Mehmood Booti and Lakhodair will allow recovery of the recyclables that can be sold to the recycling industry (metal and glass) or used as raw material for RDF (paper, plastic, rag, leather, and nylon). MRF will also separate the organic waste, a raw material for compost and AD plants. The byproducts will be used in agriculture and in local industry to meet fertilizer and biogas/energy demand. These interventions will also help reduce GHG emissions [126], which will benefit the environment and generate revenue from carbon credits (Figure 22) [127].
Some administrative, legal, and organizational interventions are also proposed with priority areas along with timelines for implementation (Figure 23) that will help to attain the sector’s sustainability to meet the international standards. Enactment of the SWM Act at the provincial level will allow the transformation of district-level waste entities at the regional authority. It will enable the integration of the sector with the circular economy by initiating sustainability of waste treatment on the PPP modality. In return, it will generate revenue to invest in SWM-related infrastructure to streamline the sector and to meet the environmental targets of NDCs and sustainable development goals (SDGs). The proposed change in the audit mechanism will allow the participation of the private sector with investments in the sector.
Figure 23.
Priority areas for implementation of plans with timelines.
6. Conclusions
Lahore has emerged as a clean city in South Asian countries concerning waste collection and haulage services and placed on a rank of fifth among middle–low-income countries. However, there is a need to strengthen this sector in line with emerging waste treatment trends in the region, i.e., waste-to-energy. The role of the private sector is essential for attaining the sector’s sustainability. The private sector may involve waste treatment functions on softer terms for compost manufacturing and WtE projects, i.e., biogas, RDF, and electricity generation. There is an urgent need to re-organize the audit mechanism in the country by building confidence and ownership, and securing the growth of the private sector in essential public service departments, i.e., municipalities and WMCs. Future research is required to develop an innovative, efficient, and practicable municipal solid waste management model for low–middle–income countries such as Pakistan using machine learning and artificial intelligence techniques.
Supplementary Materials
The following supporting information can be downloaded at: https://www.mdpi.com/article/10.3390/app13020983/s1, Quantity and category of existing fleet deployed in Lahore, amount of waste collected, waste diverted for compost and RDF, detail of low-middle-income countries and analysis for SAARC countries.
Author Contributions
A.I. contributed to the writing of the original draft; A.Y., A.-S.N., F.S., A.B.T., R.H., S.A.B., I.A.S., A.S., M.M.C. and M.A. contributed to the revision and final editing. All authors have read and agreed to the published version of the manuscript.
Funding
No funding was received for this study.
Institutional Review Board Statement
Not applicable.
Informed Consent Statement
Informed consent was obtained from all individuals to use their pictures and data collected from relevant agencies.
Data Availability Statement
Data on Lahore waste management is available at https://www.lwmc.com.pk/, accessed on 20 October 2022.
Acknowledgments
The authors highly appreciate the support of the Lahore Waste Management Company (https://www.lwmc.com.pk/, accessed on 20 October 2022) for providing help with data. The author appreciates the excellent work of Alessio Campitelli, Technical University of Darmstadt, Institute IWAR, Department of Material Flow Management and Resource Economy, Franziska-Braun-Straße 7 64287 Darmstadt–Germany [95,96], for developing assessment indicators for the waste sector. The authors also appreciate the Institute for Global Environmental Strategies (IGES) (https://www.iges.or.jp/en, accessed on 20 October 2022) for its enormous work in the waste and environment sector. The authors also acknowledge Muhammad Omar Masud, the CEO of the Urban Unit (https://urbanunit.gov.pk/, accessed on 20 October 2022), for valuable suggestions to improve the manuscript. The authors would also like to appreciate https://lucid.co/ (accessed on 20 October 2022) for providing free access to developing graphs.
Conflicts of Interest
The authors declare no conflict of interest.
References
- Wilson, D.C. Development drivers for waste management. Waste Manag. Res. 2007, 25, 198–207. [Google Scholar] [CrossRef] [PubMed]
- Costa, I.M.; Dias, M.F. Evolution on the solid urban waste management in Brazil: A portrait of the Northeast Region. Energy Rep. 2020, 6, 878–884. [Google Scholar] [CrossRef]
- World Bank. Bridging the Gap in Solid Waste Management: Governance Requirements for Results; World Bank: Washington, DC, USA, 2021; pp. 1–168. [Google Scholar]
- Wang, W.; Chu, Z.; Zhang, T. Synergy degree evaluation of stakeholder engagement in integrated municipal solid waste management: A case study in Harbin, China. Energies 2022, 15, 5000. [Google Scholar] [CrossRef]
- Bassi, S.A.; Christensen, T.H.; Damgaard, A. Environmental performance of household waste management in Europe-An example of 7 countries. Waste Manag. 2017, 69, 545–557. [Google Scholar] [CrossRef]
- Abis, M.; Bruno, M.; Kuchta, K.; Simon, F.G.; Grönholm, R.; Hoppe, M.; Fiore, S. Assessment of the synergy between recycling and thermal treatments in municipal solid waste management in Europe. Energies 2020, 13, 6412. [Google Scholar] [CrossRef]
- Azimov, U.; Okoro, V.; Hernandez, H.H. Recent progress and trends in the development of microbial biofuels from solid waste—A review. Energies 2021, 14, 6011. [Google Scholar] [CrossRef]
- Laso, J.; García-Herrero, I.; Margallo, M.; Bala, A.; Fullana-i-Palmer, P.; Irabien, A.; Aldaco, R. LCA-based comparison of two organic fraction municipal solid waste collection systems in historical centres in Spain. Energies 2019, 12, 1407. [Google Scholar] [CrossRef]
- Minelgaitė, A.; Liobikienė, G. Waste problem in European Union and its influence on waste management behaviours. Sci. Total Environ. 2019, 667, 86–93. [Google Scholar] [CrossRef]
- Pires, A.; Martinho, G. Waste hierarchy index for circular economy in waste management. Waste Manag. 2019, 95, 298–305. [Google Scholar] [CrossRef]
- Kollikkathara, N.; Feng, H.; Stern, E. A purview of waste management evolution: Special emphasis on USA. Waste Manag. 2009, 29, 974–985. [Google Scholar] [CrossRef]
- Møller, A.K. An Economic Analysis of Solid Waste Management Outsourcing in Myanmar; The Asia Foundation: Yangon, Myanmar, 2020; pp. 3–45. [Google Scholar]
- Muttamara, S.; Leong, S.T.; Somboonjaroensri, C.; Wongpradit, W. The evolution of solid waste management in Bangkok: Implications for the future. Sci. Technol. Asia. 2004, 9, 55–66. [Google Scholar]
- Mmereki, D.; Baldwin, A.; Li, B. A comparative analysis of solid waste management in developed, developing and lesser developed countries. Environ. Technol. Rev. 2016, 5, 120–141. [Google Scholar] [CrossRef]
- Periathamby, A.; Hamid, F.S.; Khidzir, K. Evolution of solid waste management in Malaysia: Impacts and implications of the solid waste bill, 2007. J. Mater. Cycles Waste Manag. 2009, 11, 96–103. [Google Scholar] [CrossRef]
- Post, J. Evolving partnerships in the collection of urban solid waste in the developing world. In Solid Waste Management and Recycling; Baud, I., Post, J., Furedy, C., Eds.; Springer: Dordrecht, The Netherlands, 2004; pp. 21–36. [Google Scholar]
- Islam, F.A.S. Solid waste management system in Dhaka city of Bangladesh. J. Mod. Sci. Technol. 2016, 4, 192–209. [Google Scholar]
- Habib, M.A.; Ahmed, M.M.; Aziz, M.; Beg, M.R.; Hoque, M.E. Municipal solid waste management and waste-to-energy potential from rajshahi city corporation in Bangladesh. Appl. Sci. 2021, 11, 3744. [Google Scholar] [CrossRef]
- Srivastava, V.; Ismail, S.A.; Singh, P.; Singh, R.P. Urban solid waste management in the developing world with emphasis on India: Challenges and opportunities. Rev. Environ. Sci. Biotechnol. 2015, 14, 317–337. [Google Scholar] [CrossRef]
- Spoann, V.; Fujiwara, T.; Seng, B.; Lay, C.; Yim, M. Assessment of public–private partnership in municipal solid waste management in Phnom Penh, Cambodia. Sustainability 2019, 11, 1228. [Google Scholar] [CrossRef]
- Imam, T.; McInnes, A.; Colombage, S.; Grose, R. Opportunities and Barriers for FinTech in SAARC and ASEAN Countries. J. Risk Financ. Manag. 2022, 15, 77. [Google Scholar] [CrossRef]
- Li, Q.; Cherian, J.; Shabbir, M.S.; Sial, M.S.; Li, J.; Mester, I.; Badulescu, A. Exploring the relationship between renewable energy sources and economic growth. The case of SAARC countries. Energies 2021, 14, 520. [Google Scholar] [CrossRef]
- Iqbal, A.; Abdullah, Y.; Nizami, A.-S.; Sultan, I.A.; Sharif, F. Assessment of solid waste management system in Pakistan and sustainable model from environmental and economic perspective. Sustainability 2022, 14, 12680. [Google Scholar] [CrossRef]
- Khan, A.H.; Sharholy, M.; Alam, P.; Al-Mansour, A.I.; Ahmad, K.; Kamal, M.A.; Alam, S.; Pervez, M.N.; Naddeo, V. Evaluation of cost benefit analysis of municipal solid waste management systems. J. King Saud Univ. Sci. 2022, 34, 101997. [Google Scholar] [CrossRef]
- Sirajul, I. Urban Waste Management in Bangladesh: An Overview with a Focus on Dhaka. In Proceedings of the 23rd ASEF Summer University—Education Department, Singapore, 11–29 October 2021; Available online: https://asef.org/wp-content/uploads/2021/11/ASEFSU23-Background-Paper_Waste-Management-in-Bangladesh.pdf (accessed on 25 November 2022).
- Jerin, D.T.; Sara, H.H.; Radia, M.A.; Hema, P.S.; Hasan, S.; Urme, S.A.; Audia, C.; Hasan, M.T.; Quayyum, Z. An overview of progress towards implementation of solid waste management policies in Dhaka, Bangladesh. Heliyon 2022, 8, e08918. [Google Scholar] [CrossRef] [PubMed]
- Mostakim, K.; Arefin, M.A.; Islam, M.T.; Shifullah, K.M.; Islam, M.A. Harnessing energy from the waste produced in Bangladesh: Evaluating potential technologies. Heliyon 2021, 7, e08221. [Google Scholar] [CrossRef] [PubMed]
- Parvin, F.; Tareq, S.M. Impact of landfill leachate contamination on surface and groundwater of Bangladesh: A systematic review and possible public health risks assessment. Appl. Water Sci. 2021, 11, 100. [Google Scholar] [CrossRef] [PubMed]
- Adib, A.; Mahapatro, M. Private sector involvement in waste management of metropolises: Insights from Dhaka city. Waste Manag. 2022, 142, 143–151. [Google Scholar] [CrossRef]
- Jayathilake, N.; Kumara, I.U.; Fernando, S. Solid and Liquid Waste Management and Resource Recovery in Sri Lanka: A 20 City Analysis; International Water Management Institute: Colombo, Sri Lanka, 2020; pp. 3–23. [Google Scholar]
- Bikash, B.; Ichihashi, M. Household preferences for improved solid waste management (SWM) services: A randomized conjoint analysis in Kathmandu metropolitan ward no. 10. Sustainability 2022, 14, 2251. [Google Scholar] [CrossRef]
- Khanal, A. Livelihood status of itinerant waste buyers in Kathmandu. Appl. Ecol. Environ. Sci. 2021, 9, 537–540. [Google Scholar] [CrossRef]
- Flacke, J.; Maharjan, B.; Shrestha, R.; Martinez, J. Environmental inequalities in Kathmandu, Nepal: Household perceptions of changes between 2013 and 2021. Front. Sustain. Cities 2022, 4, 1–19. [Google Scholar] [CrossRef]
- The Kathmandu Post. Available online: https://kathmandupost.com/valley/2021/04/16/how-kathmandu-s-waste-management-emerged-as-a-perennial-problem (accessed on 25 November 2022).
- Deuja, A.; Christensen, D.A.; Mungkalasiri, J.; Prapaspongsa, T. Assessment of integrated solid waste management systems in Kathmandu Metropolitan City. In Proceedings of the 8th International Conference on Green and Sustainable Innovation (ICGSI 2021), Nakhon Pathom, Thailand, 10–12 November 2021. [Google Scholar]
- Pucino, N. Wastes in Paradise: Volumes, Composition and Management of Municipal Solid Wastes in Maldives. Available online: https://www.researchgate.net/publication/303939961_Wastes_in_Paradise_Volumes_composition_and_management_of_municipal_solid_wastes_in_Maldives (accessed on 25 November 2022).
- Royle, J.; Jack, B.; Parris, H.; Elliott, T.; Castillo, A.C.; Kalawana, S.; Nashfa, H.; Woodall, L.C. Plastic Drawdown: A rapid assessment tool for developing national responses to plastic pollution when data availability is limited, as demonstrated in the Maldives. Glob. Environ. Chang. 2022, 72, 102442. [Google Scholar] [CrossRef]
- Malatesta, S. Energy Production and Waste Management: The Human Ecology of Maldivian Islands. In Atolls of the Maldives Nissology and Geography; Rowman & Littlefield: Lanham, MD, USA, 2021; Volume 16, p. 64. Available online: https://www.researchgate.net/publication/349408383_Atolls_of_the_Maldives_Nissology_and_Geography (accessed on 25 November 2022).
- Choden, Y.; Tenzin, T.; Karchung, K.; Norbu, K.; Wangmo, S.; Zangmo, P. Estimation of energy content in municipal solid waste of Bhutan and its potential as alternate powers source. Environ. Conserv. J. 2021, 22, 27–33. [Google Scholar] [CrossRef]
- Tshering, D.; Dorji, S.; Norbu, D.; Jamtsho, L. Assessment of Municipal Solid Waste Generation and its Management in Trashigang Municipality, Bhutan. Sherub Doenme 2021, 14. [Google Scholar]
- Ghaforzai, A.; Ullah, S.; Asir, M. Household waste management in formal housing developments in Afghanistan: A case study of Kabul city. Aust. J. Eng. Innov. Technol. 2021, 3, 64–72. [Google Scholar]
- Ullah, S.; Bibi, S.; Ali, S.; Noman, M.; Rukh, G.; Nafees, M.; Bibi, H.; Qiao, X.; Khan, S.; Hamidova, E. Analysis of municipal solid waste management in Afghanistan, current and future prospects: A case study of Kabul city. Appl. Ecol. Environ. Res. 2022, 20, 2485–2507. [Google Scholar] [CrossRef]
- The World Bank. Available online: https://data.worldbank.org/country/XN (accessed on 16 December 2022).
- Rahimi, F.; Atabi, F.; Nouri, J.; Omrani, G.A. Using life cycle assessment method for selecting optimal waste management system in Tehran city. J. Environ. Health Sustain. Dev. 2019, 4, 866–878. [Google Scholar] [CrossRef]
- Jamialahmadi, N.; Hashemi, M.; Jalili-Ghazizade, M. Assessment of the current municipal solid waste management system in Tehran, Iran: Challenges and opportunities for sustainable development. J. Mater. Cycles Waste Manag. 2022, 24, 2054–2067. [Google Scholar] [CrossRef]
- Radkevich, M.; Mukhammadaliyeva, F.; Shipilova, K.; Umarova, N.; Gapirov, A. Land pollution by illegal dumps in the Tashkent region. IOP Conf. Ser. Earth Environ. Sci. 2022, 1068, 012036. [Google Scholar] [CrossRef]
- Sawaya, R.; Kourani, H.; Halwani, J.; Nehme, N. Landfills in greater Beirut area: A protracted part of municipal solid waste management. J. Genet. Environ. Resour. Conserv. 2022, 10, 184–185. [Google Scholar]
- Kuznietsova, A.; Gorkovchuk, J. GIS modeling of waste containers’ placement in urban areas. Geod. Cartogr. 2021, 47, 89–95. [Google Scholar] [CrossRef]
- Lozano Lazo, D.P.; Gasparatos, A. Sustainability transitions in the municipal solid waste management systems of Bolivian cities: Evidence from La paz and Santa Cruz de la Sierra. Sustainability 2019, 11, 4582. [Google Scholar] [CrossRef]
- Ferronato, N.; Gorritty Portillo, M.A.; Guisbert Lizarazu, E.G.; Torretta, V.; Bezzi, M.; Ragazzi, M. The municipal solid waste management of La Paz (Bolivia): Challenges and opportunities for a sustainable development. Waste Manag. Res. 2018, 36, 288–299. [Google Scholar] [CrossRef]
- Phuong, N.T.; Yabar, H.; Mizunoya, T. Characterization and analysis of household solid waste composition to identify the optimal waste management method: A case study in Hanoi city, Vietnam. Earth 2021, 2, 1046–1058. [Google Scholar] [CrossRef]
- Byamba, B.; Ishikawa, M. Municipal solid waste management in Ulaanbaatar, Mongolia: Systems analysis. Sustainability 2017, 9, 896. [Google Scholar] [CrossRef]
- Naimi, Y.; Saghir, M.; Cherqaoui, A.; Chatre, B. Energetic recovery of biomass in the region of Rabat, Morocco. Int. J. Hydrogen Energy 2017, 42, 1396–1402. [Google Scholar] [CrossRef]
- Sim, N.M.; Wilson, D.C.; Velis, C.A.; Smith, S.R. Waste management and recycling in the former Soviet Union: The City of Bishkek, Kyrgyz Republic (Kyrgyzstan). Waste Manag. Res. 2013, 31, 106–125. [Google Scholar] [CrossRef] [PubMed]
- Ko, C.O.; Tun, Y.; Lwin, N.H.; Moe, T.; Eaindray, J. Estimation of the Recyclable Waste amount Collected by Informal Recycling Shops: Case Study in Nay Pyi Taw, Myanmar. Environ. Nat. Resour. J. 2021, 19, 103–111. [Google Scholar] [CrossRef]
- Mbengue, R.; Thiam, M.D.; Traore, V.B. Impacts of household solid urban waste on the coast of Ngor (Dakar/Senegal). Eur. J. Environ. Sci. 2015, 2. [Google Scholar]
- Wafi, T.; Ben Othman, A.; Besbes, M. Qualitative and quantitative characterization of municipal solid waste and the unexploited potential of green energy in Tunisia. Bioresour. Bioprocess. 2019, 6, 39. [Google Scholar] [CrossRef]
- Ailton, J.G.; Juliano, C.G.; Joana, D.B.; Armando, B.D. Application of a decision support tool for municipal solid waste open dumps remediation in Cape Verde. Afr. J. Environ. Sci. Technol. 2020, 14, 40–48. [Google Scholar] [CrossRef]
- Lopera, D.C.; Lopera, G.I.; Lopera, H.C. Logistics as an essential area for the development of the solid waste management in Colombia. Inf. Técnico 2019, 83, 131–154. [Google Scholar] [CrossRef]
- Brotosusilo, A.; Nabila, S.H.; Negoro, H.A.; Utari, D. The level of individual participation of community in implementing effective solid waste management policies. Glob. J. Environ. Sci. Manag. 2020, 6, 341–354. [Google Scholar]
- Shimura, S.; Yokota, I.; Nitta, Y. Research for MSW flow analysis in developing nations. J. Mater. Cycles Waste Manag. 2001, 3, 48–59. [Google Scholar]
- Sapuay, G.P. Resource recovery through RDF: Current trends in solid waste management in the Philippines. Procedia Environ. Sci. 2016, 35, 464–473. [Google Scholar] [CrossRef]
- Nhubu, T.; Mbohwa, T.C.; Muzenda, E.; Patel, B. A review of municipal solid waste data for Harare, Zimbabwe. In Wastes: Solutions, Treatments and Opportunities III; CRC Press: London, UK, 2019; pp. 367–374. [Google Scholar]
- Oteng-Ababio, M. Private sector involvement in solid waste management in the Greater Accra Metropolitan Area in Ghana. Waste Manag. Res. 2010, 28, 322–3229. [Google Scholar] [CrossRef] [PubMed]
- Hartmann, C. Waste picker livelihoods and inclusive neoliberal municipal solid waste management policies: The case of the La Chureca garbage dump site in Managua, Nicaragua. Waste Manag. 2018, 71, 565–577. [Google Scholar] [CrossRef]
- Otumawu-Apreku, K. Solid Waste Management: A Socio-Economic Perspective of Urban and Peri-Urban Communities in Honiara. Int. J. Environ. Sci. Nat. Resour. 2020, 25, 180–192. [Google Scholar]
- Dongo, K.; Kouamé, P.K.; Nguyen-Viet, H.; Do-Thu, N.; Biémi, J.; Zurbrügg, C. In-depth analysis of nitrogen flow in urban system in Low Income Countries: The case of Yamoussoukro in Côte d’Ivoire. Int. J. Biol. Chem. Sci. 2017, 11, 3034–3349. [Google Scholar] [CrossRef]
- Ogutu, F.A.; Kimata, D.; Kweyu, R. The role of institutions in SWM in Nairobi County using environmental SWM policy frameworks for sustainable waste management. Int. J. Soc. Sci. Educ. 2018, 2, 158–167. [Google Scholar]
- Scarlat, N.; Motola, V.; Dallemand, J.F.; Monforti-Ferrario, F.; Mofor, L. Evaluation of energy potential of municipal solid waste from African urban areas. Renew. Sustain. Energy Rev. 2015, 50, 1269–1286. [Google Scholar] [CrossRef]
- Akrour, S.; Moore, J.; Grimes, S. Assessment of the ecological footprint associated with consumer goods and waste management activities of south Mediterranean cities: Case of Algiers and Tipaza. Environ. Sustain. Indic. 2021, 12, 100154. [Google Scholar] [CrossRef]
- ElSaid, S.; Aghezzaf, E.H. A progress indicator-based assessment guide for integrated municipal solid-waste management systems. J. Mater. Cycles Waste Manag. 2018, 20, 850–863. [Google Scholar] [CrossRef]
- Woodruff, A. Solid Waste Management in the Pacific: Vanuatu Country Snapshot, Asian Development Bank: Mandaluyong City 1550, Metro Manila, Philippines, 2014. Available online: https://www.adb.org/countries/vanuatu/main (accessed on 20 December 2022).
- Ximenes, M.B.; Maryono, M. Study of Waste Generation and Composition in the Capital of Dili, Dili Municipality, Timor-Leste. E3S Web Conf. 2021, 317, 01099. [Google Scholar] [CrossRef]
- Mazhindu, E.; Gumbo, T.; Gondo, T. Waste management threats to human health and urban aquatic habitats—A case study of Addis Ababa, Ethiopia. In Waste Management—An Integrated Vision; IntechOpen: London, UK, 2012; pp. 21–54. [Google Scholar]
- Noel, C. Solid waste workers and livelihood strategies in Greater Port-au-Prince, Haiti. Waste Manag. 2010, 30, 1138–1148. [Google Scholar] [CrossRef] [PubMed]
- Babel, S.; Vilaysouk, X. Greenhouse gas emissions from municipal solid waste management in Vientiane, Lao PDR. Waste Manag. Res. 2016, 34, 30–37. [Google Scholar] [CrossRef] [PubMed]
- Rouse, J.D. Sustainability of wastewater treatment and excess sludge handling practices in the federated states of Micronesia. Sustainability 2013, 5, 4183–4194. [Google Scholar] [CrossRef]
- Anyaegbunam, F.N. Environmentally Friendly and Sustainable Municipal Solid Waste Management in Abuja. Int. J. Eng. Sci. Invent. (IJESI) 2013, 2, 42–50. [Google Scholar]
- Joseph, L.P.; Prasad, R. Assessing the sustainable municipal solid waste (MSW) to electricity generation potentials in selected Pacific Small Island Developing States (PSIDS). J. Clean. Prod. 2020, 248, 119222. [Google Scholar] [CrossRef]
- Tleuken, A.; Tokazhanov, G.; Jemal, K.M.; Shaimakhanov, R.; Sovetbek, M.; Karaca, F. Legislative, Institutional, Industrial and Governmental Involvement in Circular Economy in Central Asia: A Systematic Review. Sustainability 2022, 14, 8064. [Google Scholar] [CrossRef]
- Yoshida, M.; Muferreh, S.A. Development of Solid Waste Management and its National Strategy in Palestine. In Proceedings of the 29th World Waste Congress, International Solid Waste Association (ISWA), Bilbao, Spain, 7–9 October 2019. [Google Scholar]
- Sotamenou, J.; De Jaeger, S.; Rousseau, S. Drivers of legal and illegal solid waste disposal in the Global South-The case of households in Yaoundé (Cameroon). J. Environ. Manag. 2019, 240, 321–330. [Google Scholar] [CrossRef]
- Woodruff, A. Solid Waste Management in the Pacific: Samoa Country Snapshot, Asian Development Bank: Mandaluyong City 1550, Metro Manila, Philippines, 2014. Available online: https://www.adb.org/countries/samoa/main (accessed on 19 December 2022).
- Nyampundu, K.; Mwegoha, W.J.; Millanzi, W.C. Sustainable solid waste management Measures in Tanzania: An exploratory descriptive case study among vendors at Majengo market in Dodoma City. BMC Public Health 2020, 20, 1075. [Google Scholar] [CrossRef]
- Senekane, M.F.; Makhene, A.; Oelofse, S. A critical analysis of indigenous systems and practices of solid waste management in rural communities: The case of Maseru in Lesotho. Int. J. Environ. Res. 2022, 19, 11654. [Google Scholar] [CrossRef]
- Duvat, V. Coastal protection structures in Tarawa atoll, Republic of Kiribati. Sustain. Sci. 2013, 8, 363–379. [Google Scholar] [CrossRef]
- Ali, A.I.; Karouach, F.; Lahboubi, N.; Bakraoui, M.; El Bari, H. Perception and Behavior Analysis of Comorians Citizens on the Solid Household Waste Problems. Eur. Sci. J. 2018, 14, 297. [Google Scholar] [CrossRef]
- Ahmed, M.M.; Doumenq, P.; Awaleh, M.O.; Syakti, A.D.; Asia, L.; Chiron, S. Levels and sources of heavy metals and PAHs in sediment of Djibouti-city (Republic of Djibouti). Mar. Pollut. Bull. 2017, 120, 340–346. [Google Scholar] [CrossRef] [PubMed]
- Singh, R. Solid Waste Management in Eswatini: Challenges and Opportunities; Centre for Science and Environment: New Delhi, India, 2021; pp. 1–64. [Google Scholar]
- Karak, T.; Bhagat, R.M.; Bhattacharyya, P. Municipal solid waste generation, composition, and management: The world scenario. Crit. Rev. Environ. Sci. Technol. 2012, 42, 1509–1630. [Google Scholar] [CrossRef]
- Ammar, M.B.; Dick, B.A.; Sidi, Y.M.; Dieh, H.; Mohamed, L.S.; Lemine, Y.M.; Sadegh, V.; Fekhaoui, M. Physico-Chemical Characterization of Medical Solid Waste Leachate–Case of the Hospital de l’Amitié of Nouakchott-Mauritania. J. Ecol. Eng. 2022, 23, 181–186. [Google Scholar] [CrossRef]
- Tavares, G.; Zsigraiova, Z.; Semiao, V.; da Graça Carvalho, M. A case study of fuel savings through optimisation of MSW transportation routes. Environ. Qual. Manag. 2008, 19, 444–454. [Google Scholar] [CrossRef]
- Li, Y.P.; Huang, G.H.; Cui, L.; Liu, J. Mathematical modeling for identifying cost-effective policy of municipal solid waste management under uncertainty. J. Environ. Inform. 2019, 34, 55–67. [Google Scholar] [CrossRef]
- Menikpura, N.; Sang-Arun, J. User Manual: Estimation Tool for Greenhouse Gas (GHG) Emissions from Municipal Solid Waste (MSW) Management in a Life Cycle Perspective; Institute for Global Environmental Strategies: Hayama, Japan, 2013. [Google Scholar]
- Campitelli, A.; Schebek, L. How is the performance of waste management systems assessed globally? A systematic review. J. Clean. Prod. 2020, 272, 122986. [Google Scholar] [CrossRef]
- Campitelli, A.; Kannengießer, J.; Schebek, L. Approach to assess the performance of waste management systems towards a circular economy: Waste management system development stage concept (WMS-DSC). MethodsX 2022, 9, 101634. [Google Scholar] [CrossRef]
- Cointreau-Levine, S. Private Sector Participation in Municipal Solid Waste Services in Developing Countries; World Bank: Washington, DC, USA, 1994; pp. 1–47. [Google Scholar]
- Lahore Waste Management Company (LWMC). Available online: https://www.lwmc.com.pk/istacrole.php (accessed on 19 November 2022).
- Lahore Waste Management Company (LWMC). Available online: https://lwmc.com.pk/uploads/istac%20reports/Legal_Framework_Report_Draft.pdf (accessed on 19 November 2022).
- Iqbal, A.; Jatoi, M.R. Lahore Solid Waste Management Master Plan-2007–2021. Lahore, Pakistan, 2006. Available online: https://www.researchgate.net/publication/365561034_Lahore_Solid_Waste_Management_Master_Plan_-_2007_-_2021 (accessed on 19 November 2022).
- Azeem, M. Law, State and Inequality in Pakistan: Explaining the Rise of the Judiciary; Springer: Singapore, 2017; p. 259. [Google Scholar]
- The World Bank. Available online: https://documents.worldbank.org/pt/publication/documents-reports/documentdetail/254301468283489886/pakistan-lahore-composting-project (accessed on 19 November 2022).
- Hameed, R.; Nazir, S. Improving secondary collection of solid waste: The experience of performance based system in Lahore. J. Am. Sci. 2011, 7, 157–164. [Google Scholar]
- Joeng, H.; Kim, K. KOICA-World Bank Joint Study on Solid Waste Management in Punjab, Pakistan. Available online: https://www.urbanunit.gov.pk/publications (accessed on 20 November 2022).
- The Nation. Available online: https://www.nation.com.pk/22-Jun-2010/project-management-unit-gets-control-of-swm (accessed on 18 November 2022).
- Local Government and Community Development Department (LG&CD). Available online: https://lgcd.punjab.gov.pk/solid_waste_management_companies (accessed on 20 November 2022).
- Climate and Clean Air Coalition. Available online: https://www.waste.ccacoalition.org/sites/default/files/files/lahore_city_profile.pdf (accessed on 19 November 2022).
- The News. Available online: https://www.thenews.com.pk/tns/detail/568462-solid-system-lahore (accessed on 20 November 2022).
- Dawn. Available online: https://www.dawn.com/news/1525334 (accessed on 21 November 2022).
- Auditor General of Pakistan. Available online: https://agp.gov.pk/SiteImage/Policy/LWMC%20report%202016-17%20(3-2-2017)-approved.pdf (accessed on 20 November 2022).
- Business Recorded. Available online: https://www.brecorder.com/news/512170/nab-takes-briefing-on-lwmc (accessed on 20 November 2022).
- LWMC. Available online: https://www.lwmc.com.pk/contract.php (accessed on 21 November 2022).
- Dawn. Available online: https://www.dawn.com/news/1597079 (accessed on 21 November 2022).
- Bureau of Statistics. Available online: https://www.bos.gop.pk/developmentstat (accessed on 26 November 2022).
- LWMC. Available online: https://www.lwmc.com.pk/it-monitoring.php (accessed on 22 November 2022).
- Pakistan Observer. Available online: https://pakobserver.net/lwmc-set-to-revamp-its-compost-plant/ (accessed on 21 November 2022).
- World Bank. Available online: https://collaboration.worldbank.org/content/sites/collaboration-for-development/en/groups/results-based-financing/groups/results-based-financing-for-climate/documents.entry.html/2017/02/21/lahore_compost-carbo-ug6W.html (accessed on 21 November 2022).
- The Express Tribune. Available online: https://tribune.com.pk/story/1966466/lahore-stands-tall-generating-green-fuel-waste (accessed on 21 November 2022).
- Dawn. Available online: https://www.dawn.com/news/1172589 (accessed on 24 October 2022).
- The Urban Unit. Available online: https://www.urbanunit.gov.pk/Download/publications/Files/11/2021/Lakhodair%20Landfill%20Site.pdf (accessed on 22 November 2022).
- LWMC. Available online: https://www.lwmc.com.pk/audited-accounts.php (accessed on 21 November 2022).
- LWMC. Available online: https://www.lwmc.com.pk/brochures.php (accessed on 22 November 2022).
- Maasakkers, J.D.; Varon, D.J.; Elfarsdóttir, A.; McKeever, J.; Jervis, D.; Mahapatra, G.; Pandey, S.; Lorente, A.; Borsdorff, T.; Foorthuis, L.R.; et al. Using satellites to uncover large methane emissions from landfills. Sci. Adv. 2022, 8, eabn9683. [Google Scholar] [CrossRef] [PubMed]
- Ashraf, U.; Hameed, I.; Chaudhary, M.N. Solid waste management practices under public and private sector in Lahore, Pakistan. Bull. Environ. Stud. 2016, 1, 98–105. [Google Scholar]
- Falahi, M.; Avami, A. Optimization of the municipal solid waste management system using a hybrid life cycle assessment–emergy approach in Tehran. J. Mater. Cycles Waste Manag. 2020, 22, 133–149. [Google Scholar] [CrossRef]
- Hannan, M.A.; Lipu, M.H.; Akhtar, M.; Begum, R.; Al Mamun, M.A.; Hussain, A.; Mia, M.S.; Basri, H. Solid waste collection optimization objectives, constraints, modeling approaches, and their challenges toward achieving sustainable development goals. J. Clean. Prod. 2020, 277, 123557. [Google Scholar] [CrossRef]
- Iqbal, A.; Yasar, A.; Nizami, A.-S.; Haider, R.; Sharif, F.; Sultan, I.A.; Tabinda, A.B.; Kedwaii, A.A.; Chaudhary, M.M. Municipal Solid Waste Collection and Haulage Modeling Design for Lahore, Pakistan: Transition toward Sustainability and Circular Economy. Sustainability 2022, 14, 16234. [Google Scholar] [CrossRef]
Disclaimer/Publisher’s Note: The statements, opinions and data contained in all publications are solely those of the individual author(s) and contributor(s) and not of MDPI and/or the editor(s). MDPI and/or the editor(s) disclaim responsibility for any injury to people or property resulting from any ideas, methods, instructions or products referred to in the content. |
© 2023 by the authors. Licensee MDPI, Basel, Switzerland. This article is an open access article distributed under the terms and conditions of the Creative Commons Attribution (CC BY) license (https://creativecommons.org/licenses/by/4.0/).






















