Comparative Study Analysis of ANFIS and ANFIS-GA Models on Flow of Vehicles at Road Intersections
Abstract
1. Introduction
- This study extends our knowledge of the prediction of traffic flow at signalized road intersections using traffic volume, speed of vehicles, and time as our inputs and output in modelling the traffic flow.
- This is the first study to undertake a comparative analysis of using a genetic algorithm combined with an adaptive neuro-fuzzy inference system to model the traffic flow of vehicles at signalized road intersections.
- This study contributes to the growing area of using metaheuristics algorithms in traffic flow prediction of non-autonomous vehicles at signalized road intersections.
2. Materials and Methods
2.1. Models Employed
2.2. Study Location
2.3. Model Development
2.3.1. Adaptive Neuro-Fuzzy Inference System (ANFIS)
Layer 1
Layer 2
Layer 3
Layer 4
Layer 5
2.3.2. Development of the Adaptive Neuro-Fuzzy Inference System
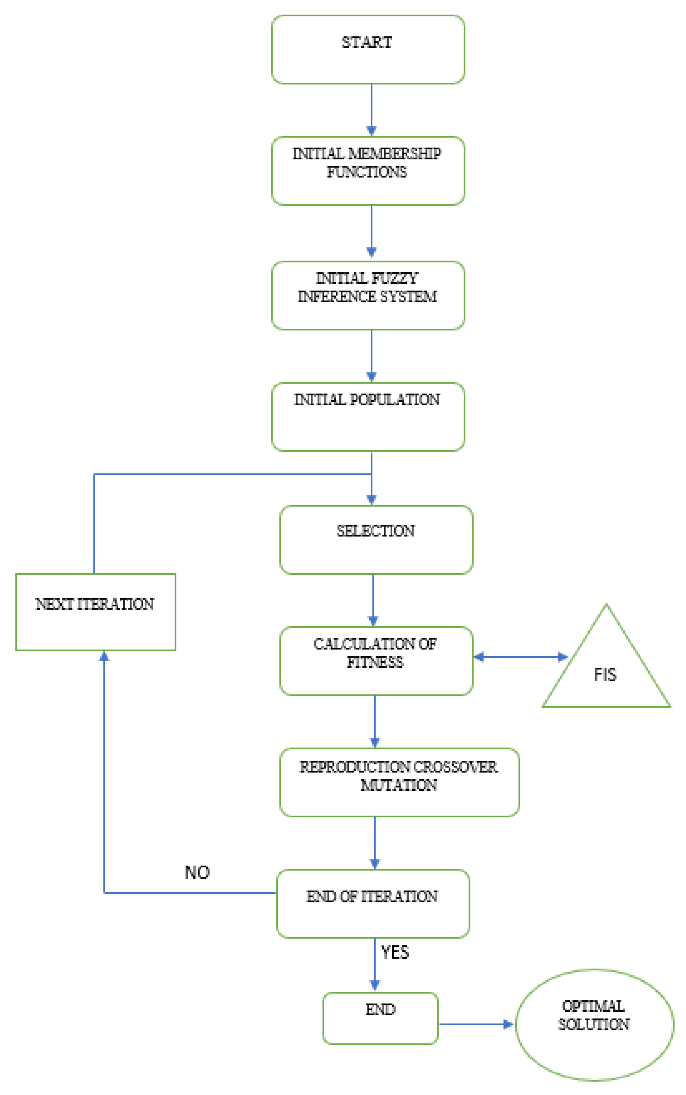
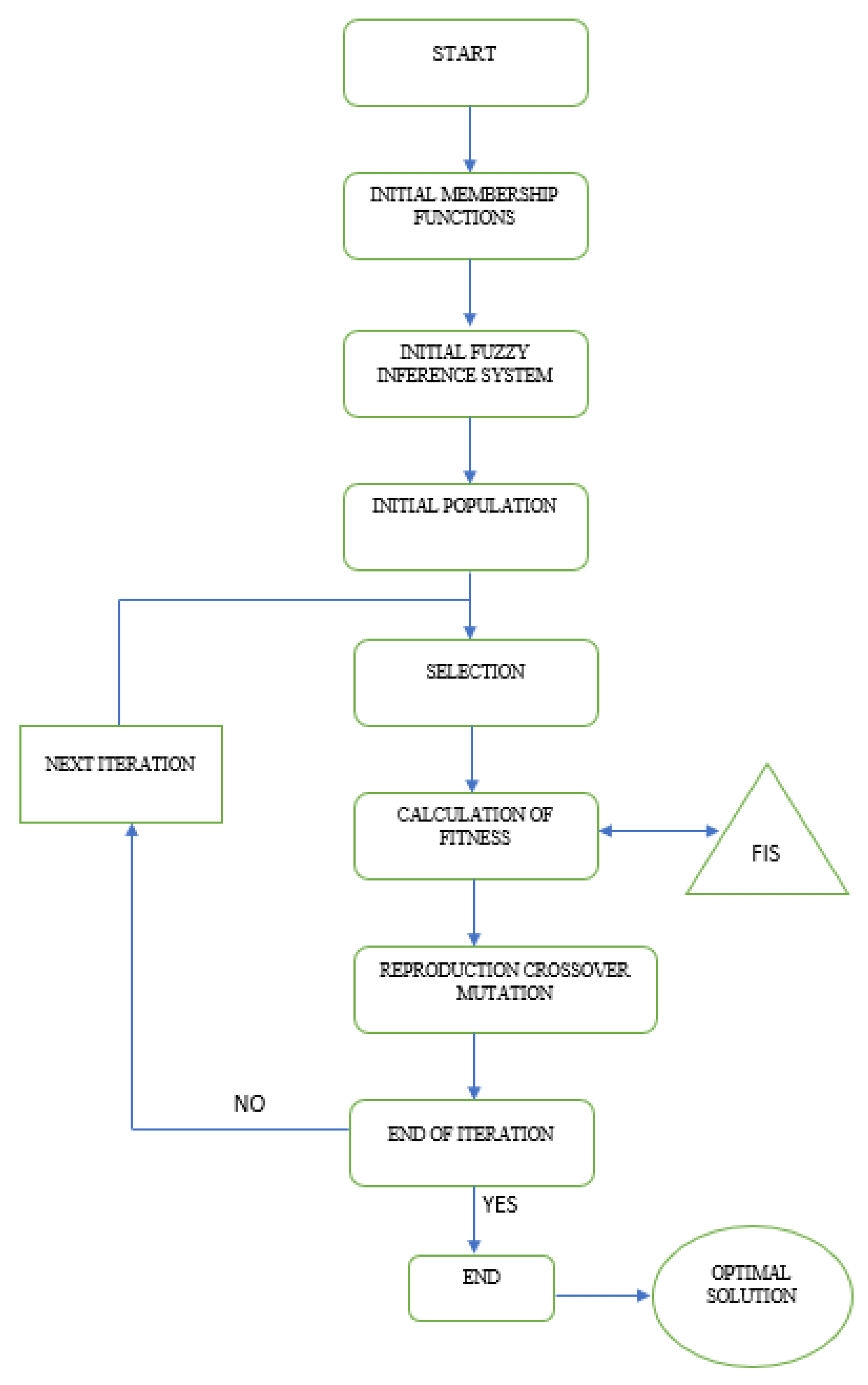
2.4. Adaptive Neuro-Fuzzy Inference System Optimized by Genetic Algorithm (ANFIS-GA)
2.5. Statistical Indicators Used for Evaluation of the ANFIS and ANFIS-GA Models
- a.
- The mean absolute bias error can be defined as the average overall quantity of all the absolute bias errors determined when comparing the actual and predicted traffic volume. It is mathematically denoted as:
- b.
- The MAPE is the mean absolute percentage difference that can be determined between predicted and actual traffic volumes. This is mathematically stated as:
- c.
- The RMSE is determined by knowing the model’s accuracy, which is determined by calculating the comparison between the predicted traffic volume and the actual traffic volume. The value is always positive and not negative. It is mathematically represented as:
- d.
- The also known as the coefficient of determination, signifies the optimal relationship between both the predicted traffic volume of vehicles at the four signalized road intersections and the actual traffic volume. This is mathematically represented as:where Vi,P represents the predicted traffic volume of vehicles at the four signalized road intersections and Vi,M indicates the actual traffic volume of vehicles on these signalized road intersections. Figure 8 below shows the breakdown of the Off-peak and On-peak hours of traffic flow of vehicles.
3. Results and Discussions
3.1. Prediction of Traffic Volume at These Four Signalized Road Intersections
- Signalized Road Intersection 1
- Signalized Road Intersection 2
- Signalized Road Intersection 3
- Signalized Road Intersection 4
3.2. ANFIS-GA
4. Conclusions and Recommendations
- The relevance of traffic volume in evaluating the vehicular traffic flow at road intersections was supported by the ANFIS and ANFIS-GA models’ research findings in predicting and modelling traffic volume of vehicles.
- The obvious finding from this study is that the ANFIS-GA ( results when compared to the ANFIS ( is more suitable and appropriate for the modelling and predicting of traffic volume.
- The second significant finding was that this research study has torchlit the importance of off-peak and on-peak periods in evaluating the vehicular traffic flow at signalized road intersections.
- The evidence from the ANFIS and ANFIS-GA model results suggests that the traffic data inputs, and outputs (traffic volume, time, and speed of vehicles) are well correlated to each other.
- The adaptive neuro-fuzzy inference system (ANFIS) and adaptive neuro-fuzzy inference system optimized by genetic algorithm (ANFIS-GA) are reliable traffic-flow predictors of traffic volume at road intersections.
- This research has shown that the important advantage of using a hybrid ANFIS-GA in modelling the traffic flow of vehicles is that it tunes the ANFIS model’s membership functions to reduce the error parameters during the training and testing of the models.
Recommendations
- Further research needs to be carried out to improve the efficiency of traffic-volume prediction. A spatial relationship between light-, heavy-, and truck-traffic volume should be investigated.
- Further study can be carried out to evaluate the effects of other traffic-flow parameters (traffic density and speed of vehicles) on the modelling of traffic volume.
- Further study could assess the effects of genetic and particle swarm optimization algorithms on vehicle traffic volume at unsignalized road intersections.
- Finally, further study should focus on the comparison of the results of this research with other machine-learning models.
- A major limitation of this study is that it does not consider the different weather that can influence the collection of traffic datasets and flow of vehicles. Future transportation research should focus on factoring in the interference of different seasons and weather conditions on the flow of vehicles and how this can impede the collection of traffic datasets on freeways and road intersections.
Author Contributions
Funding
Institutional Review Board Statement
Informed Consent Statement
Data Availability Statement
Acknowledgments
Conflicts of Interest
References
- Barberi, S.; Arena, F.; Termine, F.; Canale, A.; Olayode, I.O.; Zuccalà, Y. BIM applied to intelligent transport systems. Proc. AIP Conf. Proc. 2022, 2611, 060011. [Google Scholar]
- Barberi, S.; Arena, F.; Termine, F.; Canale, A.; Olayode, I.O. Safety aspects of intelligent transport systems applied to road intersections. Proc. AIP Conf. Proc. 2022, 2611, 060012. [Google Scholar]
- Barberi, S.; Arena, F.; Termine, F.; Canale, A.; Zuccalà, Y.; Olayode, I.O. Smart city: Effects on urban mobility and expected developments due to autonomous vehicles. Proc. AIP Conf. Proc. 2022, 2611, 060014. [Google Scholar]
- Ghorbanzadeh, O.; Moslem, S.; Blaschke, T.; Duleba, S. Sustainable urban transport planning considering different stakeholder groups by an interval-AHP decision support model. Sustainability 2018, 11, 9. [Google Scholar] [CrossRef]
- Zhang, J.; Wang, F.-Y.; Wang, K.; Lin, W.-H.; Xu, X.; Chen, C. Data-driven intelligent transportation systems: A survey. IEEE Trans. Intell. Transp. Syst. 2011, 12, 1624–1639. [Google Scholar] [CrossRef]
- Isaac, O.O.; Tartibu, L.K.; Okwu, M.O. Prediction and Modelling of Traffic Flow of Human-driven Vehicles at a Signalized Road Intersection Using Artificial Neural Network Model: A South Africa Road Transportation System Scenario. Transp. Eng. 2021, 6, 100095. [Google Scholar]
- Olayode, I.O.; Severino, A.; Campisi, T.; Tartibu, L.K. Prediction of Vehicular Traffic Flow using Levenberg-Marquardt Artificial Neural Network Model: Italy Road Transportation System. Commun.-Sci. Lett. Univ. Zilina 2022, 24, E74–E86. [Google Scholar] [CrossRef]
- Olayode, I.O.; Tartibu, L.K.; Okwu, M.O. Traffic flow Prediction at Signalized Road Intersections: A case of Markov Chain and Artificial Neural Network Model. In Proceedings of the 2021 IEEE 12th International Conference on Mechanical and Intelligent Manufacturing Technologies (ICMIMT), Cape Town, South Africa, 13–15 May 2021; pp. 287–292. [Google Scholar]
- Li, Y.; Shahabi, C. A brief overview of machine learning methods for short-term traffic forecasting and future directions. Sigspatial Spec. 2018, 10, 3–9. [Google Scholar] [CrossRef]
- Devi, S.; Neetha, T. Machine Learning based traffic congestion prediction in a IoT based Smart City. Int. Res. J. Eng. Technol. 2017, 4, 3442–3445. [Google Scholar]
- Peng, X.; Zhu, H.; Feng, J.; Shen, C.; Zhang, H.; Zhou, J.T. Deep clustering with sample-assignment invariance prior. IEEE Trans. Neural Netw. Learn. Syst. 2019, 31, 4857–4868. [Google Scholar] [CrossRef] [PubMed]
- Hu, P.; Peng, D.; Wang, X.; Xiang, Y. Multimodal adversarial network for cross-modal retrieval. Knowl.-Based Syst. 2019, 180, 38–50. [Google Scholar] [CrossRef]
- Bratsas, C.; Koupidis, K.; Salanova, J.-M.; Giannakopoulos, K.; Kaloudis, A.; Aifadopoulou, G. A comparison of machine learning methods for the prediction of traffic speed in urban places. Sustainability 2020, 12, 142. [Google Scholar] [CrossRef]
- Boukerche, A.; Wang, J. Machine Learning-based traffic prediction models for Intelligent Transportation Systems. Comput. Netw. 2020, 181, 107530. [Google Scholar] [CrossRef]
- Xie, P.; Li, T.; Liu, J.; Du, S.; Yang, X.; Zhang, J. Urban flow prediction from spatiotemporal data using machine learning: A survey. Inf. Fusion 2020, 59, 1–12. [Google Scholar] [CrossRef]
- Bao, W.; Yuan, D.; Yang, Z.; Wang, S.; Zhou, B.; Adams, S.; Zomaya, A. sFOG: Seamless fog computing environment for mobile IoT applications. In Proceedings of the 21st ACM International Conference on Modeling, Analysis and Simulation of Wireless and Mobile Systems, Montreal, QC, Canada, 28 October–2 November 2018; pp. 127–136. [Google Scholar]
- Hu, W.; Feng, Z.; Chen, Z.; Harkes, J.; Pillai, P.; Satyanarayanan, M. Live synthesis of vehicle-sourced data over 4G LTE. In Proceedings of the 20th ACM International Conference on Modelling, Analysis and Simulation of Wireless and Mobile Systems, Miami Beach, FL, USA, 21–25 November 2017; pp. 161–170. [Google Scholar]
- Severino, A.; Pappalardo, G.; Olayode, I.O.; Canale, A.; Campisi, T.J.T.E. Evaluation of the Environmental Impacts of Bus Rapid Transit System on Turbo Roundabout. Transp. Eng. 2022, 9, 100130. [Google Scholar] [CrossRef]
- Kwon, H. Friend-guard textfooler attack on text classification system. IEEE Access 2021, 1. [Google Scholar] [CrossRef]
- Olayode, I.O.; Severino, A.; Tartibu, L.K.; Arena, F.; Cakici, Z.J.I. Performance Evaluation of a Hybrid PSO Enhanced ANFIS Model in Prediction of Traffic Flow of Vehicles on Freeways: Traffic Data Evidence from South Africa. Infrastructures 2022, 7, 2. [Google Scholar] [CrossRef]
- Severino, A.; Pappalardo, G.; Curto, S.; Trubia, S.; Olayode, I.O. Safety Evaluation of Flower Roundabout Considering Autonomous Vehicles Operation. Sustainability 2021, 13, 10120. [Google Scholar] [CrossRef]
- Tollazzi, T.; Tesoriere, G.; Guerrieri, M.; Campisi, T. Environmental, functional and economic criteria for comparing “target roundabouts” with one-or two-level roundabout intersections. Transp. Res. Part D Transp. Environ. 2015, 34, 330–344. [Google Scholar] [CrossRef]
- Domingues, A.C.; Silva, F.A.; Loureiro, A.A. On the Analysis of Users’ Behavior Based on Mobile Phone Apps. In Proceedings of the 17th ACM International Symposium on Mobility Management and Wireless Access, Miami Beach, FL, USA, 25–29 November 2019; pp. 25–32. [Google Scholar]
- Olayode, I.; Tartibu, L.; Okwu, M.; Uchechi, U. Intelligent transportation systems, un-signalized road intersections and traffic congestion in Johannesburg: A systematic review. Procedia CIRP 2020, 91, 844–850. [Google Scholar] [CrossRef]
- Alipour, B.; Tonetto, L.; Ketabi, R.; Yi Ding, A.; Ott, J.; Helmy, A. Where are you going next? A practical multi-dimensional look at mobility prediction. In Proceedings of the 22nd International ACM Conference on Modeling, Analysis and Simulation of Wireless and Mobile Systems, Miami Beach, FL, USA, 25–29 November 2019; pp. 5–12. [Google Scholar]
- Meneguette, R.I.; Nakamura, L.H. A flow control policy based on the class of applications of the vehicular networks. In Proceedings of the 15th ACM International Symposium on Mobility Management and Wireless Access, Miami Beach, FL, USA, 21–25 November 2017; pp. 137–144. [Google Scholar]
- Sun, S.; Zhang, C.; Yu, G. A Bayesian network approach to traffic flow forecasting. IEEE Trans. Intell. Transp. Syst. 2006, 7, 124–132. [Google Scholar] [CrossRef]
- Du, B.; Zhang, C.; Shen, J.; Zheng, Z. A Dynamic Sensitivity Model for Unidirectional Pedestrian Flow With Overtaking Behaviour and Its Application on Social Distancing’s Impact During COVID-19. IEEE Trans. Intell. Transp. Syst. 2021, 23, 10404–10417. [Google Scholar] [CrossRef]
- Mackenzie, J.; Roddick, J.F.; Zito, R. An evaluation of HTM and LSTM for short-term arterial traffic flow prediction. IEEE Trans. Intell. Transp. Syst. 2018, 20, 1847–1857. [Google Scholar] [CrossRef]
- Hou, Q.; Leng, J.; Ma, G.; Liu, W.; Cheng, Y. An adaptive hybrid model for short-term urban traffic flow prediction. Phys. A Stat. Mech. Its Appl. 2019, 527, 121065. [Google Scholar] [CrossRef]
- Jiang, J.; Dellaert, N.; Van Woensel, T.; Wu, L. Modelling traffic flows and estimating road travel times in transportation network under dynamic disturbances. Transp. Trans. GIS 2019, 47, 2951–2980. [Google Scholar] [CrossRef]
- Chen, D. Research on traffic flow prediction in the big data environment based on the improved RBF neural network. IEEE Trans. Ind. Inform. 2017, 13, 2000–2008. [Google Scholar] [CrossRef]
- Chen, Q.; Song, Y.; Zhao, J. Short-term traffic flow prediction based on improved wavelet neural network. Neural Comput. Appl. 2020, 33, 1–10. [Google Scholar] [CrossRef]
- Olayode, I.O.; Tartibu, L.K.; Campisi, T. Stability Analysis and Prediction of Traffic Flow of Trucks at Road Intersections Based on Heterogenous Optimal Velocity and Artificial Neural Network Model. Smart Cities 2022, 5, 1092–1114. [Google Scholar] [CrossRef]
- Dell’Acqua, P.; Bellotti, F.; Berta, R.; De Gloria, A. Time-aware multivariate nearest neighbor regression methods for traffic flow prediction. IEEE Trans. Intell. Transp. Syst. 2015, 16, 3393–3402. [Google Scholar] [CrossRef]
- Olayode, I.O.; Tartibu, L.K.; Okwu, M.O.; Ukaegbu, U.F. Development of a Hybrid Artificial Neural Network-Particle Swarm Optimization Model for the Modelling of Traffic Flow of Vehicles at Signalized Road Intersections. Appl. Sci. 2021, 11, 8387. [Google Scholar] [CrossRef]
- Zheng, F.; Liu, C.; Liu, X.; Jabari, S.E.; Lu, L. Analyzing the impact of automated vehicles on uncertainty and stability of the mixed traffic flow. Transp. Res. Part C Emerg. Technol. 2020, 112, 203–219. [Google Scholar] [CrossRef]
- Polson, N.; Sokolov, V. Bayesian analysis of traffic flow on interstate I-55: The LWR model. Ann. Appl. Stat. 2015, 9, 1864–1888. [Google Scholar] [CrossRef]
- Jang, J.-S. ANFIS: Adaptive-network-based fuzzy inference system. IEEE Trans. Syst. Man Cybern. 1993, 23, 665–685. [Google Scholar] [CrossRef]
- Ghorbanzadeh, O.; Rostamzadeh, H.; Blaschke, T.; Gholaminia, K.; Aryal, J. A new GIS-based data mining technique using an adaptive neuro-fuzzy inference system (ANFIS) and k-fold cross-validation approach for land subsidence susceptibility mapping. Nat. Hazards 2018, 94, 497–517. [Google Scholar] [CrossRef]
- Zaki, J.; Ali-Eldin, A.; Hussein, S.E.; Saraya, S.F.; Areed, F.F. Framework for Traffic Congestion Prediction. Int. J. Sci. Eng. Res. 2016, 7, 1205–1210. [Google Scholar]
- Kukadapwar, S.R.; Parbat, D. Modeling of traffic congestion on urban road network using fuzzy inference system. J. Am. J. Eng. Res. 2015, 4, 143–148. [Google Scholar]
- Mitchell, M. An Introduction to Genetic Algorithms; MIT Press: Cambridge, MA, USA, 1998. [Google Scholar]




















| Road Intersections | Date | Distance (m) | Direction | Number of Lanes | Speed Limit (Km/h) | Number of Vehicles |
|---|---|---|---|---|---|---|
| Road Intersection 1 | 15 July 2019–27 July 2019 | 13.5 | Northbound | 4 | 120 | 12,067,153 |
| Road Intersection 2 | 15 July 2019–29 July 2019 | 10.40 | Northbound | 3 | 120 | 18,340,250 |
| Road Intersection 3 | 15 July 2019–29 July 2019 | 8.0 | Northbound | 4 | 120 | 11,444,024 |
| Road Intersection 4 | 15 July 2019–29 July 2019 | 4.60 | Northbound | 2 | 120 | 16,151,125 |
| Road Intersections | Intersection1 | Intersection2 | Intersection3 | Intersection4 |
|---|---|---|---|---|
| Vehicular speed | High | High | High | High |
| Distance | Low | Low | Very Low | Low |
| Estimated time | Very Low | Very Low | Very Low | Low |
| Parameters | Values |
|---|---|
| Type | Takagi–Sugeno |
| Clustering technique | Subtractive clustering |
| Input MF type | Gaussian |
| Output MF type | Linear |
| Number of rules | 10 |
| Number of clusters | 5 |
| Maximum iterations | 100 |
| Defuzzification method | Weighted average |
| Cluster radius | 0.67 |
| Signalized Road Intersections | Training | Testing | Total |
|---|---|---|---|
| Intersection 1 | 144 | 62 | 206 |
| Intersection 2 | 150 | 65 | 215 |
| Intersection 3 | 157 | 67 | 224 |
| Intersection 4 | 144 | 61 | 205 |
| 595 | 255 | 850 |
| Population Size | Number of Iterations | Percentage of Crossover | Percentage of Mutation | Rate of Mutation | Selection Pressure | Selection Function |
|---|---|---|---|---|---|---|
| 100 | 500 | 0.8% | 0.3% | 0.02 | 8 | Roulette wheel |
Disclaimer/Publisher’s Note: The statements, opinions and data contained in all publications are solely those of the individual author(s) and contributor(s) and not of MDPI and/or the editor(s). MDPI and/or the editor(s) disclaim responsibility for any injury to people or property resulting from any ideas, methods, instructions or products referred to in the content. |
© 2023 by the authors. Licensee MDPI, Basel, Switzerland. This article is an open access article distributed under the terms and conditions of the Creative Commons Attribution (CC BY) license (https://creativecommons.org/licenses/by/4.0/).
Share and Cite
Olayode, I.O.; Tartibu, L.K.; Alex, F.J. Comparative Study Analysis of ANFIS and ANFIS-GA Models on Flow of Vehicles at Road Intersections. Appl. Sci. 2023, 13, 744. https://doi.org/10.3390/app13020744
Olayode IO, Tartibu LK, Alex FJ. Comparative Study Analysis of ANFIS and ANFIS-GA Models on Flow of Vehicles at Road Intersections. Applied Sciences. 2023; 13(2):744. https://doi.org/10.3390/app13020744
Chicago/Turabian StyleOlayode, Isaac Oyeyemi, Lagouge Kwanda Tartibu, and Frimpong Justice Alex. 2023. "Comparative Study Analysis of ANFIS and ANFIS-GA Models on Flow of Vehicles at Road Intersections" Applied Sciences 13, no. 2: 744. https://doi.org/10.3390/app13020744
APA StyleOlayode, I. O., Tartibu, L. K., & Alex, F. J. (2023). Comparative Study Analysis of ANFIS and ANFIS-GA Models on Flow of Vehicles at Road Intersections. Applied Sciences, 13(2), 744. https://doi.org/10.3390/app13020744

