Abstract
With the improvement of aircraft requirements in civil and military fields, aircraft are developing towards the direction of high efficiency and multi-mission. Foldable wing aircraft with large deformation capability will be able to meet flight requirements and performance under different conditions. Based on the bionic design concept, a feather-like foldable morphing wing based on a multi-link mechanism from the flight characteristics of birds was designed. In order to validate the feasibility of the proposed morphing wing conception, a UAV with bionic foldable wings was fabricated. The aerodynamic performance of the prototype model was tested under different working conditions by wind tunnel test and flight test. The simulation and wind tunnel experimental test showed that the prototype has excellent longitudinal and transverse directional aerodynamics. When the wing is symmetrically morphing, the optimal lift-to-drag ratio can be maintained under different flow velocities. When the wing is asymmetrically morphing, it can replace the aileron to achieve an efficient roll maneuver.
1. Introduction
In recent years, the requirements for aircraft performance in long-distance transportation and medical disaster relief have been continuously improved, and UAV technology has also developed rapidly. Aircraft are developing towards intelligence, high efficiency, and multitasking [1,2,3,4]. In most cases, flight environment parameters are changing continuously. Fixed-wing aircraft can only achieve the optimal aerodynamic performance at one design point, and the performance is poor in other cases. There are bottlenecks in improving flight performance and multi-mission adaptability [5,6,7]. In this case, traditional fixed-wing aircraft cannot meet the application requirements gradually. Morphing wing aircraft, which can adapt to different environmental conditions and achieve optimal flight performance, have attracted increasing attention and research [8,9].
In the past decade, the theoretical research of folding wings has attracted significant attention from scholars and experts in the aerospace field. In 2012, Gu Xin established a multi-body simulation model of a flexible folding wing to analyze the longitudinal stability during flight. She modeled and analyzed the substructures of the folded wing, obtained the modal information, and used the subsonic dipole grid method for CFD calculation. The unsteady aerodynamic force was obtained from the modal information, and the coupling calculation of CFD and CSD was realized by Adams. The results showed that it is more appropriate for the folding wing to move according to the cosine rule during flight [10]. In 2017, Josh proposed an experimental study using the folding wing tip as the wing tip of a small UAV and conducted static (longitudinal and transverse) and dynamic (longitudinal) wind tunnel tests [11]. The results showed that the folding wing tip was effective in controlling lateral and longitudinal stability, especially in the case of large dynamic pressure and angle of attack. In 2020, Jin Lei studied the multi rigid body dynamic modeling and morphing stability control of two folded wing aircraft, established the multi-dynamic model of folded wing aircraft by the Kane method, and calculated the aerodynamic parameters at different folding angles. The longitudinal dynamic characteristics of the aircraft are understood, and a stability control method based on active disturbance rejection theory was proposed to solve the problems of time-varying and nonlinear parameters in the morphing process [12].
With the continuous updating of theory, the design of the folding wing prototype has continued. Among the folding wing prototypes, the most famous is Lockheed Martin’s “Z-type” blended wing body aircraft, as shown in Figure 1a. The aircraft was announced in 2004 and can achieve 200% wing area change. It is the first aircraft to use folding wings to expand aircraft design space and related flight envelope [13]. Through the numerical simulation of the flow field, it was found that the wing tip direction of wing body fusion morphing wing aircraft affects the flow field structure, the airfoil affects all aerodynamic characteristics, and the aspect ratio affects the induced drag and total drag to a great extent [14]. In the wind tunnel experiment, it was found that the folding structure will produce gaps, which will have a great impact on the local aerodynamic force, and even cause flutter, so that the aircraft cannot fly stably. In 2010, the ASN-213 folding wing UAV model launched by the technology company Aisheng attracted a lot of attention at the Zhuhai Air Show, as shown in Figure 1b. However, this folding is difficult to ensure excellent flight attitude, and there will be gaps between hinges, which will affect flight stability. In 2017, Professor Siddall Robert designed an aircraft that could perform tasks in the air and water—“aqua-mav” [15], as shown in Figure 1c. It uses a pair of foldable wings to enter the water, contracts the wings when approaching the water surface, and greatly reduces the resistance of entering the water and sailing on the water. The research team studied the performance of the aircraft in wind tunnel and water tunnel experiments. The results showed that the deployed wing performs well in cruise. However, its ability to generate thrust underwater by using its air propeller is limited, so the underwater working is still very inefficient. In 2019, Zhengyang LV designed a morphing wing mechanism based on the truss structure. The mechanism uses several local small folding elements to realize the morphing of the overall wing [16]. In addition, he also designed and manufactured a prototype of the folding structure, analyzed its morphing law, and studied its static and dynamic characteristics. However, the morphing structure is not installed on the aircraft for flight tests.
Figure 1.
Several foldable morphing wing aircraft. (a) ”Z-type “aircraft; (b) “ASN-213”; (c) AquaMAV.
By analyzing the above theory and manufacturing situation, it can be found that folding wing aircraft is technically difficult and has many challenges. Therefore, it is necessary to continue to study the folding wing. As we all know, birds are the prototype of human-designed aircraft, and their wings are flexible folding wings. Birds can adapt to the complex environment by changing the shape of their wings during flight. They can not only fly slowly and save physical strength but also dive at high speed to catch prey and move quickly in the jungle [17]. It can be found that birds can realize a more stable straight-line flight when the left and right wings are symmetrical; when the left and right wings are asymmetrically deployed, birds can roll quickly. In this paper, the bird feather folding mechanism for such high maneuverable morphing modes was studied. A new foldable morphing wing concept and bionic wing structure were proposed. Then, a bionic UAV prototype with the new foldable wing type was designed and fabricated. Through the wind tunnel test and the flight test, the design of the morphing wing UAV inspired by the bird feather folding mechanism met expectations, which lays the foundation for further research of such high maneuverable UAV with the proposed bird feather-like morphing wing.
2. Preliminary Design of the Folding Wing Structure
Folding wing structure is a typical multi-body system, which involves the motion of multiple parts and joints. Through multi-body dynamic modeling, its motion form can be observed and force characteristics can be analyzed. Therefore, it is important to study the multi-body kinematics before the structural design of folding wings [18,19]. The Newton–Euler modeling method will be used to derive the dynamics formula of the foldable wing mechanism and the virtual prototype of the structure and dynamics simulation will be completed.
2.1. Dynamics Model of Fold-Wing Aircraft
2.1.1. Coordinate System Establishment
In the analysis of aircraft dynamics, traditional 6-DOF aircraft dynamics modeling is commonly used. However, foldable wing aircraft is a multi-body system with spatial changes, and the dynamics equation needs to be derived again [20]. When the commonly prescribed Oxiyizi coordinate system was used as the ground coordinate system, the zi axis was perpendicular to the center of the Earth, and the xi and yi axes were in line with the righthand coordinate system in the horizontal plane. Oxbybzb is taken as the body coordinate system, in which xb axis is toward the nose, yb axis is toward the right of the body, and zb axis is toward the bottom of the body. As the wing folding angle changes and moves in space, the system will generate additional forces and additional torques.
In this paper, the origin of the fuselage coordinate system is chosen as the center of mass of the fuselage, which can avoid the extra additional moment term in the equation and the constant change in the coordinate system caused by the change in the center of mass in the process of wing folding, making the modeling more intuitive and concise. The mass of the foldable wing is concentrated at its center of mass. As shown in Figure 2, is the vector from the ground coordinate system to the body’s center of mass. is the vector from the origin of the body’s center of mass to the center of mass of the foldable wing. Subscript f indicates the fuselage, subscript 1 indicates the left foldable wing, and subscript 2 indicates the right foldable wing. Ri is the vector from the origin of the ground coordinate system to the center of mass of the folded wing.
Figure 2.
Coordinate system diagram.
The vector relationship between the fuselage and the wing is seen in Equation (1).
2.1.2. Translational Dynamics
The momentum theorems for the remaining part of the aircraft and two foldable wings, respectively, are shown in Equation (2):
—aerodynamic force on the remaining part of the aircraft;—the force exerted by the left foldable wing on the rest of the aircraft; —gravity of the left folding wing; —engine thrust, etc. By combining Equations (1) and (2), we obtain Equation (3):
m—total mass; G—total gravity.
Compared with the traditional 6-DOF equation, the additional force caused by wing folding is added in this equation, as shown in Equation (4):
If the thrust of the engine is only in the xi direction, there is no component force in other directions. The expression of the combined external force acting on the system in the coordinate system Oxiyizi is:
D—resistance; Y—lateral force; L—lift;—angle of attack; —sideslip angle.
2.1.3. Rotational Dynamics
For the i-th wing, Equation (6) can be obtained according to the definition of moment of momentum:
Take the derivative of both sides and obtain Equation (7):
—the external torque generated by the external force acting on the i-th folding wing on the origin of the coordinate system.
According to the above equation, write Equation (10) for each rigid body:
The above equations are collated to obtain Equation (11):
The aerodynamic torque applied to the aircraft is the left part of Equation (11) minus , .What is left is the additional moment . In the formula, and are rolling moments, pitching moments, and yawing moments, respectively.
Equations (4) and (11) are the dynamics models of foldable wing aircraft. The aircraft is the same as the aircraft with a conventional layout in the case of a symmetrical wing, and the added torque is zero.
When the morphing wing moves asymmetrically, wing folding will increase the additional force ∆F and torque . The generation of force ∆F and moment is related to changes in the center of mass and moment of inertia.
2.2. Multi-Link Structure Scheme
The design objectives of the folding wing prototype are as follows: (1) The folding rate in the wingspan direction is not less than 20%; (2) the chord length is about 20 cm; (3) expansion time t ≤ 2 s; (4) single degree of freedom; (5) steering gear drive; (6) impact force F ≤ 50 N.
There are a lot of morphing structures such as piezoelectric ceramics, memory alloys, inflatable structures, etc. However, the pure mechanical structure has the advantages with large morphing, simple transmission, and manufacture which is more suitable for folding wings. Therefore, for the structural design of folding wings with large morphing, it is still the most effective way to design the morphing mechanism by using a multi-body system [21,22].
Connecting the rod mechanism is a mechanical structure that connects components together by a rotating pair or moving pair. Connecting rod driving can produce large displacement changes, reliable transmission, and is easy to determine the degree of freedom. This folding wing requires a single degree of freedom so that the four-bar mechanism is very suitable for the single degree of freedom drive. According to the length of the rod, it can be divided into: double crank mechanism, crank rocker mechanism, double rocker mechanism, and different types of mechanisms with different characteristics. As for the four-bar structure in Figure 3, where is the active rod and is the frame, Equation (12) can be obtained:
Figure 3.
Schematic diagram of the four-bar structure.
Equations (13) and (14) can be obtained by solving the above equations, and the speed of both can be obtained by deriving the time, as shown in Equation (15):
The angular velocity , can be obtained by deriving the time:
The four-bar mechanism and its derivative multi-bar mechanism are powerful and varied in form. After determining the length of the connecting rod, the angle and folding length of the wing are used as parameters to design the multi-link folding structure.
2.3. Bionic Folding Wing Layout Design
2.3.1. Research on Bionic Folding Wing Layout
Birds have excellent flight ability. The study of the flight structure of birds can provide guidance for the design of folding wing structures. As shown in Figure 4, the wings of birds are composed of bones, muscles, and feathers. Feathers are connected to bones, and bones are connected to each other through different joints [23]. These feathers are strong enough to maintain lift, yet smooth enough to fold into the attached feathers. Primary flight feathers are distributed on the lateral side and secondary flight feathers on the medial side, with the former mainly at the phalanx and metacarpal bone and the latter at the ulna [24]. Birds have better aerodynamic characteristics when they glide with their wings fully open, and wings fold to reduce wind resistance and have higher maneuverability when diving. Therefore, birds can make active use of bones and muscles to fold their feathers to complete wing expansion and folding according to the environment and requirements, so as to change the shape of their wings and adjust to different flight attitudes to adapt to different environments [25]. C. J. Pennucuick observed pigeons in the wind tunnel in flight condition, recorded the wing profile and wing area of the wings at the optimal glide angle, and found that with the increase in speed, the wing span, wing area, and aspect ratio of pigeons decreased significantly [26].
Figure 4.
Wing structure of birds.
Figure 5 shows a group of aerial photos of pigeons gliding steadily at different speeds. At the lowest speed, about 8.6 m/s, the elbow and wrist joints are fully extended, the flight feathers are spread to the maximum area, and the leading edge of the wing is swept slightly forward to the wrist. As speed increases, there is some flexion in the wrist, which leads to increased overlap of the flight feathers and thus a decrease in wing area. As the speed increases further, the elbow also gradually flexes, bringing the wrist closer to the body. At speeds above 20 m/s, the wings sweep so far back that their “leading edge” is parallel to the incoming flow.
Figure 5.
Top view of pigeon airfoil in different states.
Because of the complex control of birds’ muscles, bones, and flight feathers, it is difficult to design an aircraft control system if the same control method is adopted. Therefore, we simplify the birds with multiple degrees of freedom as a whole and extract the main bionic features to arrange the wings. The simplified configuration of birds can be described by inner wings B and C with secondary flight feathers and outer wings D and E with primary flight feathers, as shown in Figure 6.
Figure 6.
Simplified model of bird wing structure.
Among them, inner wing C and B with secondary flight feathers, outer wing E and outer wing D with primary flight feathers are the core features. Inner wings C and B rotate with part A of the body, while outer wings E and D rotate around inner wings C and D, respectively. In addition to rotating joints that mimic joints in bones, the drive mechanism mimics muscles, allowing the wing to perform its corresponding motion functions. Based on the mechanism of bird wing expansion, shape, and bone movement, we designed a new foldable morphing wing structure that can change wing area, wing span, and sweep angle simultaneously.
2.3.2. Bionic Folding Wing Layout Based on Multi-Link Structure
Combined with the four-bar mechanism, we designed the folding structure of the bionic wing by imitating the bird skeleton, and completed the preliminary modeling in ADAMS, as shown in Figure 7. The kinematic chain mainly includes five connecting rods and seven rotating joints, which simulate each revolute joint of birds. Table 1 shows the structure of each rotary joint.
Figure 7.
Bionic connecting rod structure.
Table 1.
Connection modes of folding wings.
The structure is composed of two four-bar structures, as shown in Figure 8. Connecting rod 1 connected to the steering gear is the driving rod of the whole mechanism. Connecting rod 1 and connecting rod 2 are connected by the rotating joint, and connecting rod 2 and inner wing frame are connected by the rotating joint. The other two ends of the inner wing frame are connected, respectively, with the outer wing frame and the fuselage. The inner wing frame, connecting rod 1, connecting rod 2, and fuselage constitute four-bar mechanism 1. The outer wing frame is hinged with connecting rod 3, which is hinged with the fuselage. Connecting rod 3, outer wing frame, inner wing frame, and fuselage constitute four-bar mechanism 2. The inner wing skeleton of four-bar mechanism 2 will drive connecting rod 3 and the outer wing skeleton to move, so the outer wing will also rotate with the inner wing. This scheme realizes the bionic simulation of the main motion forms of bird wings through the multi-bar mechanism.
Figure 8.
The four-bar structure of the structure. (a) Four-bar mechanism 1; (b) four-bar mechanism 2.
As shown in Figure 9, we conducted preliminary modeling according to the size of inner and outer wings and found that the structure has a high bionic degree in the expanded and folded state. In the changing process, the wingspan varies a large distance and the structure is reliable. However, specific dimensions and structural details need to be further designed.
Figure 9.
Bionic connecting rod folding mechanism. (a) Left wing expansion state; (b) right wing folding state.
3. Folding Wing Structure Design and Validation
The preliminary folding wing structure scheme was determined above based on the bionic concept, but the specific size and details of the structure need to be refined, as well as the dynamic analysis and assessment.
3.1. Establishment of Virtual Prototype Model
ADAMS is used for the motion simulation, as shown in Figure 10. Connecting rod 1 is the active rod. In order to minimize the pressure angle of connecting rod to achieve a better force transmission effect, the length of the inner wing skeleton is set to 12 cm, and the length of connecting rod 1 is set to 3 cm. The dimensions of other parts (the wing ribs are used as bionic feathers here) are shown in Table 2.
Figure 10.
ADAMS simulation model.
Table 2.
Design parameters of each component.
The installation position of the parts is symmetrical along the central axis of the fuselage. We have designed one side of the folding structure, as shown in Figure 11. The folding structure is connected to the fuselage by three rotating joints. The drive lever obtains power from the steering gear and drives the folding wing. The inner and outer wing frames act as load-bearing beams and form a complete airfoil with reinforcing ribs. Driven rod 2 is designed as an arc to avoid interference with other components.
Figure 11.
Three-dimensional model of folded wing.
As shown in Figure 12, when the inner and outer wing skeletons reach full expansion or full folding, they complete the limit, and the wings complete locking. The wing ribs are mounted on the inner and outer wing skeletons and form a continuous surface with the inner and outer wing skeletons after installation.
Figure 12.
Assembly details of foldable wing model. (a) Limit details; (b) connection details.
The result of the motion simulation shows that the structure can be unfolded in place and the components will not interfere in the folding process. The state of wing unfolding and folding is shown in Figure 13.
Figure 13.
Three-dimensional model of folding wing mechanism. (a) Full spread state; (b) Fully folded state.
3.2. Dynamic Simulation Analysis of the Virtual Prototype
During the actual flight, the unsynchronized movement of the wings will cause the center of gravity to change, which will affect the maneuverability and stability of the aircraft. Therefore, the change range of the center of gravity should be small. When the wing moves symmetrically, the transverse center of gravity of the bionic foldable wing is unchanged, but the change in the position of the center of gravity along the direction of the fuselage will affect its longitudinal stability. The center of gravity of the folding mechanism was calculated. The steering gear driving rod rotates at a uniform speed of 30°/s. When the driving rod rotates 90°, the wing is folded or unfolded. As shown in Figure 14, 1.25~4.25 s is the process of the wing from full spread to full retraction, and the variation range of the center of gravity in this process is controlled within 4 cm.
Figure 14.
Change in center of gravity of folding mechanism.
According to the design criteria of the center of gravity range, the center of gravity of the whole machine should conform to [27]:
b—chord of the wing. In this scheme, the chord length is 20 cm, so the range of gravity center of the whole machine is as follows:
m1—wing weight, m2—fuselage and onboard equipment weight.
Therefore, when the weight of the fuselage and airborne equipment is 2.07 times the weight of the wing, the center of gravity meets the design standard. The wing weight is 0.63 kg, and the fuselage is expected to carry more than 5 kg. The proportion of wing weight meets the requirements, and the center of gravity design meets the expected standards.
As shown in Figure 15, the change process of the midpoint coordinate of the wing rib can be regarded as the approximate change in the wingspan. When the steering gear drives the driving rod to rotate at a uniform speed of 30°/s, the change range is 27.5 cm. When both wings move perfectly symmetrically, the maximum wingspan is 54 cm.
Figure 15.
Span change during structural movement.
In the structural model, rotary joint 1 connects the inner wing skeleton with the fuselage, rotary joint 6 connects the inner wing skeleton with the outer wing skeleton, and rotary joint 4 connects the fuselage with the connecting rod 3. Under a torque drive of 3 N·m, the impact force on rotary joint 1 is shown in Figure 16, the impact force on rotary joint 6 is shown in Figure 17, and the impact force on rotary joint 4 is shown in Figure 18. The wing is in full extension state at moment 0, and the wing is in full retractable state at the end position of 0.28 s. The impact force is less than 50 N, far less than the performance threshold of material failure, meeting the design requirements.

Figure 16.
The impact force on the rotary joint. (a) Rotary joint 1; (b) rotary joint 6; (c) rotary joint 4.
Figure 17.
Low-speed flowback open wind tunnel.
Figure 18.
Wind tunnel test models of foldable wing UAV with different attitudes. (a) Wind tunnel test model with wing fully extended; (b) wind tunnel test model of left-wing expansion and right-wing contraction; (c) wind tunnel test model with wing fully folded.
3.3. Aerodynamic Analysis of Folding Wing UAV
3.3.1. Experimental Environment and Equipment
The aerodynamic loads and the performance test were carried out in the low-speed flowback open wind tunnel, as shown in Figure 17. The aircraft adopts the double vertical tail design, which can avoid affecting the airframe aerodynamics and improve aerodynamic efficiency. Compared with the single vertical tail design, the double vertical tail increases the stability and maneuverability of the aircraft to a certain extent and can improve the heading stability of the aircraft in the flight state with a large angle of attack.
The experimental wind speed was set as 10 m/s, 15 m/s, and 20 m/s, respectively. The experimental angle of attack ranged from −8° to 20°, and the sideslip angle ranged from −21° to 21°. As shown in Figure 18, The UAV model included 4:1 scale models with wings fully expanded, fully folded, and one side expanded and one side folded.
3.3.2. Analysis of Longitudinal Aerodynamic Characteristics
Figure 19 shows the influence of inlet velocity and morphing posture on lift characteristics of a bionic morphing UAV. Under the same morphing attitude, the stall angle of the UAV increases slightly with the increase in incoming flow velocity. Under the same flow velocity, the lift coefficient of the UAV is greatly improved due to the gradual increase in the wing area during the wing morphing process from fully folded to fully expanded. For example, when the inlet flow velocity is 10 m/s, the lift coefficient of the whole aircraft can be increased by at least 30% during the process of full expansion of the morphing wing.
Figure 19.
The lift coefficient varies with the angle of attack under different morphing attitude and inlet velocities.
Figure 20 shows the influence of different morphing attitudes on the UAV drag coefficient under three different inlet velocities. The experimental results show that the drag coefficient of the UAV decreases with the increase in inlet velocity under the same morphing attitude. At the same flow velocity, when the morphing wing shrinks from fully expanded to fully folded, the drag coefficient of the UAV decreases due to the decrease in the wing area. The experimental results are consistent with the natural phenomenon of bird flight, birds in the process of gliding, if they encounter strong air, will quickly take the flight posture of folding wings to reduce resistance. Therefore, when flight conditions are met, the morphing wing UAV can properly fold its wings to reduce flight resistance and improve flight efficiency.
Figure 20.
The drag coefficient varies with the angle of attack under different morphing attitude and inlet velocities.
Figure 21 shows the influence of different morphing wing attitudes on the UAV pole curves at three different incoming flow speeds. The experimental results show that the UAV with fully expanded wings has a larger maximum lift coefficient CLmax at the same inflow velocity. At the same incoming flow velocity, in the low lift region, the UAV with fully folded wings has a smaller minimum drag coefficient CDmin, and the minimum drag coefficient CDmin decreases with the increase in incoming flow velocity.
Figure 21.
Polar curves of morphing wing UAV under different morphing attitudes and inlet velocities.
Figure 22 shows the influence of deformation attitude on lift and drag characteristics of the UAV at three different flow velocities. The experimental results show that when the inlet velocity is 10 m/s, the lift-drag ratio of the UAV with fully expanded wings is higher than that of the UAV with fully folded wings. When the inlet flow velocity is 15 m/s, the lift-drag curves of the UAV with two deformable attitudes are basically the same. When the inlet flow velocity is 20 m/s, the UAV with fully folded deformed wings on both sides has better lift-drag performance. According to the analysis, the UAV can flexibly change its flight attitude according to different flight speeds or flight environments, so that the UAV can always keep flying under the optimal lift-to-drag ratio. Therefore, the UAV has good environmental adaptability.
Figure 22.
The lift-to-drag ratios of fully unfolded and fully folded wings vary with angle of attack at three different inlet velocities.
3.3.3. Lateral Aerodynamic Characteristics
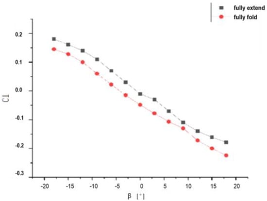
As shown in Figure 23, when the angle of attack = 4°, the rolling moment coefficients of two different wing attitudes vary with the sideslip angle. According to the lateral stability criterion [28], if:
Figure 23.
Lateral aerodynamic characteristic curve of morphing wing UAV.
Then, the UAV has lateral static stability.
where is the derivative of lateral static stability. As shown in Figure 23, a positive sideslip angle corresponds to a negative rolling moment coefficient, and a negative sideslip angle corresponds to a positive rolling moment coefficient, which meets the lateral stability condition. Therefore, when the UAV faces roll disturbance, it can maintain lateral stability.
As shown in Figure 24, when the angle of attack = 4°, the yaw moment coefficients of two different wing attitudes vary with the sideslip angle. According to the heading stability criterion [28], if:
Figure 24.
Heading aerodynamic characteristic curve of morphing wing UAV.
Then, the UAV has static stability of heading.
where is the derivative of heading static stability. As shown in Figure 24, the positive sideslip angle corresponds to the positive heading moment coefficient, and the negative sideslip angle corresponds to the negative heading moment coefficient; therefore, the UAV meets the heading static stability condition. When the UAV is subjected to a brief asymmetric disturbance while in flight, a sideslip occurs. Heading stability enables the UAV to automatically eliminate the sideslip trend as soon as the interference disappears. Therefore, the UAV has the ability to resist asymmetric interference.
4. Manufacture and Test Flight of Fold-Wing UAV
After analyzing the morphing ability of the aircraft, it is necessary to evaluate the flight capability through a test flight. According to the previous design parameters, the feasibility of manufacturing and assembly for material selection needs to be determined carefully. Then, ground experiments of the morphing structure, including shrinkage–extension tests of the morphing wing and wing tip droop tests, were carried out to verify the effectiveness of the morphing structure scheme with both the flight test.
4.1. Fabrication and Assembly
In order to increase the bearing capacity, stiffeners were arranged in the main force part of the morphing mechanism. The middle fuselage and tail fuselage were also equipped with strengthening frames and reducing holes, respectively, to provide reliable mechanical properties while minimizing weight. After the assembly of the fuselage, the heat-shrinkable film skin was attached to the outside of the fuselage, which can enhance the overall strength of the fuselage while ensuring the aerodynamic performance of the fuselage. This UAV adopts a double vertical tail. Compared with the single vertical tail, a double vertical tail aircraft has a smaller height, which can reduce the rolling moment of the vertical tail during sideslip, and increase the stability and maneuverability of the aircraft. In addition, it can improve the heading stability of the aircraft under the condition of a high angle of attack.
Wing skins need to be soft, load-carrying, and lightweight. We have considered polyester material, carbon fiber material, PVC material, etc. Finally, a 0.25 mm-thick PVC sheet was selected. Compared with a carbon fiber sheet, a PVC sheet can fit the fin better and has a lighter weight. Compared with polyester materials, PVC plates are not easy to fold and collapse. Moreover, it is difficult to deform under aerodynamic load. On the other hand, PVC material has a smooth appearance, small sliding friction, and will not lose aerodynamic performance.
Ground experiments were carried out to verify the reliability of the movement form and structure of the morphing wing. During the extension and folding of the wings, the mechanism responded quickly and moved smoothly without generating noise. There was no interference between the ribs, and the bionic feathers folded without folding. After several tests, the folded structure and fuselage were not damaged, and the strength met the requirements. The full-spread state of the wing is shown in Figure 25a, and the folding state of the wing is shown in Figure 25b. The ground test performance during folding is shown in Table 3. The error between the test result and the design value was within the acceptable range.
Figure 25.
Wing extension and folding. (a) Full-spread; (b) half-spread; (c) full-folding.
Table 3.
Main performance of ground test.
4.2. Flight Test
After the UAV was manufactured and the control components were installed, the flight test was carried out to demonstrate its flight performance. In order to facilitate observation during the test flight, we sprayed blue paint on the prototype for observation. The final prototype is shown in Figure 26.
Figure 26.
Picture of final prototype.
We launched the prototype with a hand toss, as shown in Figure 27a. After attitude adjustment, the bionic folding UAV flew normally. During takeoff and cruise, the deformable wings remained fully extended. In the maneuver stage, one wing is folded and the other wing is fully expanded by remote control to realize the rolling maneuver of the UAV, as shown in Figure 27b. Figure 28 shows the expansion and folding of the left wing in the air as captured by an airborne camera. The flight process showed that the bionic folding wing mechanism can realize the prototype roll through the differential movement of the wing. The symmetrical distribution of wings enabled the prototype to fly stably.
Figure 27.
Photos of hand-throw take-off and roll flight. (a) Hand-throw take-off; (b) roll flight.
Figure 28.
Different states of wing in flight. (a) Full-spread; (b) full-folding.
From the flight test, it can be seen that the bionic morphing wing mechanism can achieve the rolling of the prototype through the asymmetric movement of the wing. The symmetrical distribution of the wings can achieve the stable navigation of the prototype, and in the process of wing expansion, the morphing mechanism has coherent movement and good stability. The bionic foldable morphing wing UAV achieved its expected flight target.
5. Summary and Outlook
A new bionic folding morphing wing is proposed through the shape layout and kinematics of birds during cruise and dive. The angle variation range of bones and joints during bird flight was obtained and the scheme of folding wing based on the multi-link mechanism was determined. We designed and fabricated the scale model, completed the wind tunnel experiment, and analyzed the aerodynamic characteristics of the morphing structure. The experimental results showed that the UAV with the new bionic feather-like morphing wing has both transverse static stability and heading static stability with strong wind resistance and transverse disturbance resistance. The UAV with fully expanded wings has a larger maximum lift coefficient and the UAV with fully folded wings has a smaller minimum drag coefficient at the same inflow velocity. Therefore, different morphing attitudes can be used to adapt to different flight conditions. The flight test showed that the foldable wing UAV can flexibly change the flight attitude and achieve the expected flight goal.
In order to acquire more benefits from the bionic folding wing, some improvements still need to be made in the near future. Firstly, more new materials can be used to reduce the gross weights of the morphing wing structures. Secondly, in the bionic aspects of the UAV, the tail wing of birds can also move during maneuvering to provide extra lift during gliding. It is necessary to strengthen the trim and stability of the tail wing of birds to obtain more efficient flight performance. Finally, the prototype relies on the remote manual control. Lastly, the flight data of the prototype can be used to train the deep learning controller so that the UAV can fly adaptively in different situations by itself.
Author Contributions
X.Z. performed the background research, structural design, and kinematics and dynamics analysis of the aircraft. G.C. (Gui Cheng) carried out the dynamics equation derivation of the foldable wing aircraft, and the two have been involved in the manufacture and flight test of the foldable wing UAV. G.C. (Gang Chen) was the project director and contributed to the revision of the paper. All authors have read and agreed to the published version of the manuscript.
Funding
This research was funded by the Natural Science Foundation of Shaanxi Province (2022JC-03).
Institutional Review Board Statement
Not applicable.
Informed Consent Statement
Not applicable.
Conflicts of Interest
The authors declare no conflict of interest.
References
- Jenett, B.; Calisch, S.; Cellucci, D.; Cramer, N.; Gershenfeld, N.; Swei, S.; Kenneth, C. Cheung Digital morphing wing: Active wing shaping concept using composite lattice-based cellular structures. Soft Robot. 2017, 4, 33–48. [Google Scholar] [CrossRef]
- Gao, L.; Li, C.; Jin, H. Aerodynamic characteristics of a novel catapult launched morphing tandem-wing unmanned aerial vehicle. Adv. Mech. Eng. 2017, 9, 115. [Google Scholar] [CrossRef]
- Thill, C.; Etches, J.; Bond, I. Morphing skins. Aeronaut. J. 2008, 112, 117–139. [Google Scholar] [CrossRef]
- Sofla, A.Y.N.; Meguid, S.A.; Tan, K.T. Shape morphing of aircraft wing: Status and challenges. Mater. Des. 2010, 31, 1284–1292. [Google Scholar] [CrossRef]
- Luca, M.D.; Mintchev, S.; Heitz, G.; Noca, F.; Floreano, D. Bioinspired morphing wings for extended flight envelope and roll control of small drones. Interface Focus 2017, 7, 20160092. [Google Scholar] [CrossRef]
- Meguid, S.A.; Su, Y.; Wang, Y. Complete morphing wing design using flexible-rib system. Int. J. Mech. Mater. Des. 2017, 13, 159–171. [Google Scholar] [CrossRef]
- Barbarino, S.; Bilgen, O.; Ajaj, R.M. A review of morphing aircraft. J. Intell. Mater. Syst. Struct. 2011, 22, 823–877. [Google Scholar] [CrossRef]
- Kammegne, M.J.T.; Botez, R.M.; Grigorie, L.T. Proportional fuzzy feed-forward architecture control validation by wind tunnel tests of a morphing wing. Chin. J. Aeronaut. 2017, 30, 561–576. [Google Scholar] [CrossRef]
- Budarapu, P.R.; Sudhir, Y.B.; Natarajan, R. Design concepts of an aircraft wing: Composite and morphing airfoil with auxetic structures. Front. Struct. Civ. Eng. 2016, 10, 394–408. [Google Scholar] [CrossRef]
- Gu, X. Flight Dynamic Studies of a Flexible Folding Wing Aircraft; Nanjing University of Aeronautics and Astronautics: Nanjing, China, 2012. [Google Scholar]
- Josh, M.; Rafic, A. Flight Dynamics and Control Using Folding Wingtips: An Experimental Study. Aerospace 2017, 4, 19. [Google Scholar]
- Song, H.; Jin, L. Dynamic Modeling and Stabil Ity Control of Folding Wing Aircraft. Chin. J. Theor. Appl. Mech. 2020, 52, 1548–1599. [Google Scholar]
- Love, M.; Zink, S.; Stroud, R.; Bye, D.; Chase, C. Impact of actuation concepts on morphing aircraft structures. In Proceedings of the 45th AIAA/ASME/ASCE/AHS/ASC Structures, Structural Dynamics & Materials Conference, Palm Springs, CA, USA, 19–22 April 2004. [Google Scholar]
- Chen, Q.; Bai, P.; Li, F. Morphing aircraft wing variable sweep; two practical methods and their aerodynamic characteristics. Acta Aerodyn. Sin. 2012, 30, 658–663. [Google Scholar]
- Robert, S.; Alejandro, O.; Kovač, M. Wind and Water Tunnel Testing of a Morphing Aquatic Micro Air Vehicle. Interface Focus 2017, 7, 20160085. [Google Scholar]
- Zhengyang, L.V. Structural Design and Deformation Characteristics Analysis of Morphing Wing Truss Structure. Master’s Thesis, Harbin Institute of Technology, Harbin, China, 2019. [Google Scholar]
- Rodriguez, A. Morphing aircraft technology survey. In Proceedings of the 45th AIAA Aerospace Sciences Meeting and Exhibit, Reno, NV, USA, 8–11 January 2007. [Google Scholar]
- Liu, Y. Dynamics of Multibody Systems; Higher Education Press: Beijing, China, 1989. [Google Scholar]
- Rong, B.; Rui, X.; Wang, G.; Wang, F. Developments of Studies on Multibody System Dynamics. J. Vib. Meas. Diagn. 2011, 30, 178–187. [Google Scholar]
- Wang, Z.; Xu, P.; Zhou, J. Dynamic Modeling of Aircraft with Sweep and Span Combined Morphing. Flight Dyn. 2015, 33, 407–410. [Google Scholar]
- Rafic, M.; Ajaj, S.; Christopher, S.; Friswell, M.I. Morphing Aircraft: The Need for a New Design Philosophy. Aerosp. Sci. Technol. 2016, 49, 154–166. [Google Scholar]
- Strobl, T.; Storm, S.; Ameduri, S. Synergic Effects of Passive and Active Ice Protection Systems. Morphing Wing Technol. 2018, 841–864. [Google Scholar] [CrossRef]
- Rayner, J.M.V. A New Approach to Animal Flight Mechanics. J. Exp. Biol. 1979, 80, 17–54. [Google Scholar] [CrossRef]
- Berg, A.M.; Biewener, A.A. Kinematics and power requirements of ascending and descending flight in the pigeon (Columba livia). J. Exp. Biol. 2008, 211, 1120–1130. [Google Scholar] [CrossRef]
- Tobalske, B.; Dial, K. Flight Kinematics of Black-Billed Magpies and Pigeons over a Wide Range of Speeds. J. Exp. Biol. 1996, 199, 263–280. [Google Scholar] [CrossRef]
- Hedenström, A. Mechanics of Bird Flight: The Power Curve of a Pigeon by C. J. Pennycuick. J. Exp. Biol. 2009, 212, 1421–1422. [Google Scholar] [CrossRef]
- Shui, Q.; Wang, Q. Design Criteria about Determination of Variable Range of Allowable Center of Gravity for an Aircraft. Flight Dyn. 2003, 2, 63–66. [Google Scholar]
- Bandu, N. Performance, Stability, Dynamics, and Control of Airplanes; Aviation Industry Press: Beijing, China, 2013. [Google Scholar]
Disclaimer/Publisher’s Note: The statements, opinions and data contained in all publications are solely those of the individual author(s) and contributor(s) and not of MDPI and/or the editor(s). MDPI and/or the editor(s) disclaim responsibility for any injury to people or property resulting from any ideas, methods, instructions or products referred to in the content. |
© 2023 by the authors. Licensee MDPI, Basel, Switzerland. This article is an open access article distributed under the terms and conditions of the Creative Commons Attribution (CC BY) license (https://creativecommons.org/licenses/by/4.0/).




























