Abstract
Electric vehicle (EV) fire accidents are caused by multiple factors, including the traffic conditions, parking environment and firefighting facilities, and are a typical public safety issue in cities. Owing to the lack of accurate and quick estimation methods for the EV fire analysis in roadside parking scenarios and their impacts, this study applied the solid flame model to simplify the determination of the dynamic turbulence characteristics of the EV fire flames and proposed a thermal radiation model of an EV thermal runaway combustion flame based on the peak heat release rate. Subsequently, the radiation accuracy of the model near the flame was verified by a simulation and a comparison with the point source flame model, where the safety threshold of the fire accident propagation was determined. Finally, the evacuation strategy for pedestrians in an EV fire was investigated based on the proposed model. From the results, the safe distance of adjacent vehicles and the cumulative value of the pedestrians affected by the thermal radiation of EV fires can be obtained under the influence of the environmental factors. The proposed model can be used to optimize the design of roadside parking lots and guide the formulation of pedestrian emergency plans during an EV fire.
1. Introduction
It is well known that the implementation and adoption of new energy vehicles are crucial to the success of the global low-carbon environmental protection strategy. Accordingly, almost all countries are vigorously encouraging and embracing the development of new energy vehicles, such as electric vehicles (EVs). According to a statistical report of the International Energy Agency, there were more than 6.85 million pure EVs in the world in 2020, with more than half of them in China. By 2021, the number of EVs in China reached 7.84 million as reported by the Ministry of Public Security of China. Compared to traditional internal combustion engine vehicles (ICEVs), EVs usually have more integrated circuit systems, which could cause electrical fires. As reported in the EV Safety Global Technical Regulation in 2020, 38% of all EV fires are caused by thermal runaways and occur while they are in the parked state. Compared to the effects of electrical fires on the passengers while EVs are moving, electrical fires that occur while they are in the parked state usually affect the pedestrians. However, investigation into the factors that result in harmful impacts on pedestrians has received insufficient attention.
According to a general survey report on Beijing parking resources released by the Beijing Municipal Transportation Commission in 2017, roadside parking resources in urban residential areas are scarce. Many people are forced to park their vehicles on secondary trunk roads and low-grade roads, where there is always a dense and complex pedestrian flow. Compared to blocked outdoor parking or underground parking, roadside parking has a complicated pedestrian flow, insufficient safety distance and a lack of fire extinguishing facilities. Roadside parking also increases road congestion, reduces traffic capacity and increases the potential hazards and difficulties in rescue operations. Therefore, when an EV fire occurs under such circumstances, they could result in disastrous consequences for the pedestrians.
To date, many scholars have dedicated a lot of effort towards studying EV fires, which mainly comprise three stages: (i) the mechanism of the EV fires, (ii) the fire onset stage and (iii) the fire investigation stage. In particular, in the first stage, efforts were taken to conduct thermal runaway tests on batteries to investigate the internal mechanism of the EV fires and develop the corresponding protection strategies [1]. In the second stage, studies on the impacts of the EV fires were analyzed to support pedestrian evacuation and fire safety system design [2,3,4]. In the last stage, some studies summarized the practical features of the EV fires and tested the effects of different fire extinguishing agents on them [5,6].
Given the high possibility of EV fires compared to fuel vehicle fires, more attention should be paid to the consequences of EV fires. However, few studies have analyzed the effects of the EV fires on pedestrians while they are parked on the roadside. Accordingly, this study aims to develop a numerical model to simulate the effects of fires in EVs on pedestrians caused by the sudden thermal runaway while these vehicles are parked on the roadside. To investigate this problem, this study set up a rectangular solid flame model (SFM) and a point source model (PSM) as the scenarios for the EV fires and then the thermal radiation field was constructed. In addition, by calculating the thermal radiation received by the pedestrians fleeing from the fire, the damage and summation of the thermal radiation received by the pedestrians fleeing in different directions and at different speeds can be estimated. Subsequently, the optimal fleeing direction can be determined to minimize the total received thermal radiation. Furthermore, insights from the simulations can also provide a scientific basis for the design of safe and reliable roadside parking management systems.
To investigate the aforementioned research gaps, the structure of this paper is organized as follows. The Section 2 summarizes the studies on the scenarios of the EV fire accidents and the decision-making methods for pedestrian evacuation. The Section 3 presents the SFM model of an EV fire and the calculation method for the accumulated thermal radiation to the pedestrians. The Section 4 is a comparative analysis of the model simulation. The Section 5 provides a summary of this study with possible future research directions.
2. Literature Review
In previous research, the causes and the propagation laws of EV fire accidents have become a welcome topic. Many studies put a lot of effort to investigate the fires with their influences in different scenarios [7,8]. Sun [9] sorted out the cases and tests of EV fire accidents and identified that their peak heat release rate (PHRR) ranged from 4.2 to 7 MW with the total heat release between 4.7 and 8.5 GJ. Li [10] and Cui [11] conducted full-scale vehicle combustion tests under different thermal runaway excitation conditions. They studied the processes of thermal runaway in a battery pack, the flame development and spread and the flame extinction and suppression. The time-sequence curves of the various stages of thermal runaway combustion in EVs were monitored and recorded and the sequence of each key point in the development process was obtained. These issues raise concerns about the fire safety of EVs and the power lithium-ion battery energy systems. The process of the EV fires was determined through the study of accident cases or full-scale experiments.
In an EV fire accident, the heat convection and thermal radiation generated by the combustion are important causes of the thermal injury to pedestrians. Furthermore, the shape of the flame is one of the factors that affects the heat convection and thermal radiation of the combustion. Jet flames [12] and pool flames [13] are the two general flame forms in flame dynamics. In the early stage, the EV fire was approximately a thermal runaway flame stemming from the lithium-ion battery, which conformed to the jet flame characteristics. After the lithium-ion battery fire spread to the entire vehicle, the flame shape resembled a small pool fire. The flame model of an EV fire can be simplified by approximating the shape of the flames at the different stages of the vehicle combustion. In a study on the calculation method and model of the thermal transfer of EV fires, Tohir [14] evaluated the severity of the parking lot fire based on the total energy released by the combustion. Boehmer [15] proposed a control method based on the different environmental conditions of an indoor parking lot by analyzing the causes and effects of vehicle fires. Tohir [16] applied the flux-time product ignition criterion and the PSM of the flame radiation to predict the complex problem of multiple-vehicle ignition. Hu [17] considered the thermal radiation range as the main consideration, simplified the flame thermal radiation model using the SFM and evaluated the fire impact range by determined the safe distance. These issues focused more on EV fires in confined spaces rather than open spaces. In addition, research on outdoor fires has mainly focused on wildfires [18,19] and research on outdoor EV fires is insufficient.
However, compared to the study of fire dynamics, there are few in-depth studies on the laws of pedestrian thermal injury related to the EV fires. Research on pedestrian evacuation strategies in fires mostly consider confined-space scenarios, such as subways, tunnels and indoor spaces, and relevant research on outdoor scenarios with more complex environments has not been conducted so far. Zheng [20] used the cellular automata to construct a flame and smoke spread process in a fire and simulated the evacuation movement of the pedestrians. Li [21] used computational fluid dynamics (CFD) to simulate the flame propagation and the pedestrian evacuation processes in typical scenarios. Yuan [22] used the improved Dijkstra algorithm, considering the minimum total time of the pedestrians passing through the evacuation route as the optimization objective. Yoshikaz [23] conducted pedestrian flow experiments in a corridor scenario of fire evacuation and proposed a functional relationship between the pedestrian flow density and the pedestrian flow velocity. In the outdoor scenarios, Zlatina [18] established a model for analyzing wildfire behavior and pedestrian mobility by integrating a GIS overlay, wildland-urban interface evacuation and wildland pedestrian mobility models. Most issues regarding the pedestrian evacuation strategies during fires highlighted the characteristics of the confined space scenarios and fixed exit positions. They also considered the thermal convection of smoke as the main influencing factor on pedestrians and weakened the thermal radiation effect of the flame.
The literature reviewed on the fire scenarios and flame models is summarized in Table 1 and the three main aspects of EV fires that are caused by the thermal runaway to be studied are identified. (i) The thermal runaway fire mechanism of the cell or battery pack, the diffusion law of the thermal runaway and the combustion process, propagation and disaster-causing mechanism of the entire vehicle, which are often compared to those of ICEV. (ii) The flame form and consequences under the different environmental conditions during the combustion of a battery or the entire vehicle. (iii) The influence of the thermal convection of fire smoke on pedestrian evacuation route selection indoors, which has been studied. However, for EV fires in roadside parking scenarios, there is still a significant gap in the research on the risk factors of EV fires on pedestrians.
Table 1.
Summary of the literature research of the fire scene and the flame model.
Therefore, considering that the problems such as the risk factors of EV fires in roadside parking have not been addressed, the calculation of the fire diffusion and spread have not been simplified. The impact of the thermal radiation on pedestrians is also unclear. Therefore, a dynamic incident thermal radiation accumulation model of pedestrians based on the SFM was proposed. The cumulative estimation method for the pedestrian incident thermal radiation based on the SFM and the rules of the pedestrian evacuation path selection were obtained.
3. Analysis of the EV Thermal Runaway Fire Scenarios
3.1. Description of the EV Fire Scenario
This research considered the roadside parking environment in urban residential areas. The road was an urban branch road. The surroundings of the sidewalks were mostly residential buildings, green belts or other areas that hindered pedestrian movement and where combustible items were present. The actual scene of an EV fire accident caused by the thermal runaway is shown in Figure 1, and the scenario’s sketch maps in this study are shown in Figure 2 and Figure 3.
Figure 1.
EV fire in a roadside parking scenario.
Figure 2.
Three views of the roadside parking scenario.
Figure 3.
Schematic of the pedestrians fleeing from a fixed-point in multiple directions during a roadside parking fire.
The scenario conditions of the EV roadside parking fire were as follows:
- (a)
- The environment scenario referred to the O–x–y coordinate system and the pedestrian motion referred to the O′–x′–y′ coordinate system.
- (b)
- The combustion flame was located at the head of the vehicle and driver cabin.
- (c)
- The initial position of the pedestrian was at the side of the middle sidewalk on the left side of the vehicle.
- (d)
- The movement space was the sidewalk and distribution zone of the environmental combustible.
- (e)
- In the fire scenario, it was assumed that pedestrians would instinctively move away from the flame in a straight line to avoid danger.
- (f)
- The speed v was composed of the lateral (x′ direction) and the longitudinal (y′ direction). The range of speed variation was [0–5] and [0–5].
3.2. EV Fire Parameters in Terms of the Physical Dimension of the Scene
The numerical calculation and the pedestrian evacuation analysis were performed using MATLAB. The scenario of the EV fire was built in the COMSOL Multiphysics and a thermal radiation simulation analysis was carried out by ‘The Radiation in Participating Media Interface’ module and ‘The Heat Transfer in Solids and Fluids Interface’ module. The propagation of the combustion by the thermal radiation is positively related to the distance between the flame and the target, size of the fire source and impact of the environment. Therefore, the parametric model was established in three dimensions: the physical size of the scene, flame shape and impact of the environment.
The vehicle size was set with reference to the Tesla Model3. The specific parameters of the scenario are listed in Table 2. To reduce the computational complexity, a three-dimensional simulation model was built with fewer curved surfaces, without considering the arcuate surface of the tire and the vehicle body and considering the common environment in a residential area.
Table 2.
Scenario physical dimension parameters.
EV fire combustion causes turbulence in the surrounding atmosphere; therefore, the shape of the flame changes owing to the turbulence. To simplify the conditional parameters of the combustion, a cuboid SFM was adopted in this study and only the height of the solid flame and the inclination of the downwind direction were considered. The flame height was obtained by referring to several new-energy vehicle fire accidents. The study assumed that the lateral jet distance of the flame was 2 m in the thermal runaway stage and 2.8 m in the vehicle combustion stage. The flame-size parameters are shown in Figure 4 and listed in Table 3.
Figure 4.
Flame parameters of the SFM.
Table 3.
Size parameters of the SFM.
3.3. Analysis of the Combustion Process of an EV Fire
The heat release rate (HRR) is defined as the amount of heat released by the combustion of a material per unit of time. The HRR curve of the combustion process can be divided into three stages, according to the fire process. In the initial growth stage, where the HRR of the fire source is proportional to the square of time [2,14], the HRR curve generally conforms to , where is the HRR of the fire source, ; is fire development coefficient, ; and is the fire development time, . In the full development stage, the HRR remained unchanged. In the attenuation stage, the decline in the HRR appeared to be linear. In this study, the entire combustion process of an EV fire caused by the thermal runaway of the power battery was divided into two parts: (i) the thermal runaway fire in the power battery [11] and (ii) the vehicle combustion stage after the flame spread from the power battery to other parts of the vehicle [11,17].
- (1)
- Analysis of the thermal runaway process of the power battery
The trigger factors for the battery thermal runaway can be divided into mechanical, thermal and electrical abuse [32]. During the operation of EV batteries, the thermal runaway may occur because of uncertain risk disturbances. In addition, battery aging may occur owing to long-term operation, which also reduces the risk resistance of the battery system. When the thermal runaway spreads in the battery pack, a large amount of heat and toxic, combustible gases are generated. Finally, when the temperature reaches the ignition point, a fire appears. A more serious case is when the pressure reaches the limiting value of the pressure relief valve. Part of the premixed jet flame is sprayed a considerable distance outward from the bottom of the vehicle.
- (2)
- Analysis of the combustion process of EVs
The entire vehicle combustion stage of EVs is similar to that of the ICEV. The process of an EV fire spread, caused by the thermal runaway of the power battery, is determined according to the data from previous experimental studies on vehicle fires and EV fire accident cases [2,15]. When the thermal runaway of the power battery ignites, heat is transferred to the other combustible parts of the vehicle (i.e., plastic, leather, textile fiber, etc.). When the heat received by them exceeds their combustion threshold, they ignite and generate a flame. The entire vehicle flame is formed by the fusion of the solid combustion flames from multiple sources and is similar to a pool fire. The combustion generates hot smoke and a continuous thermal radiation. When the temperature of the object, owing to the combustion, rises to its ignition point, the fire spreads, aggravating the consequences of the fire and expanding its range of impact.
3.4. Analysis of Thermal Radiation from an EV Fire and the Damage Caused
The main hazard of an EV fire comes from the uncontrolled “energy” released during the vehicle combustion and the damage and loss caused to people, objects and the environment. The damage caused by uncontrolled “energy” can be classified into two categories: (i) flame damage and the thermal radiation released by the combustion and (ii) the pollution and chemical damage caused by the toxic and harmful smoke. Owing to the openness of the roadside parking, the impact of hot smoke and the thermal convection on the surrounding environment near the ground is reduced. Therefore, in this study, the risk impact of the combustion flame heat was considered without considering the damage caused by the harmful substances, such as smoke, generated by the combustion and the impact of the violent combustion explosions.
Combustion thermal hazards are mainly caused by contact with the flame front through heat conduction and the flame thermal radiation. For the objects outside the flame range in the open region, the mode of the flame propagation and damage was mainly thermal radiation. Therefore, the damage analysis of an EV fire is mainly used to determine and analyze the factors influencing the thermal radiation from the fire.
- (1)
- Calculation of the flame radiation intensity based on the HRR
The HRR is an important index for assessing fire hazards. It provides information about the intensity of the energy released by the fire in the form of heat [33] and the HRR can more accurately describe the energy released by a flame [17,34]. The HRR of the battery is directly related to its state of charge (SOC) and Peng [35] pointed out that the SOC mainly affects the reaction intensity of the battery combustion. The higher the SOC, the more intense the combustion reaction and the lower the residual mass after combustion. Considering the most disadvantageous situation, the PHRR of each stage was selected as the parameter to calculate the risk-accident threshold range. According to a statistical study on the PHRR of power batteries [9], there is a linear relationship between the PHRR, (), and the power battery capacity, (), with an applicable range of approximately 10 to 107 . This relationship is as follows:
With the “battery energy” parameters listed in Section 3.2, we can obtain that .
Other combustibles in EVs are mainly plastics, leather and textile fibers and these different materials have different combustion PHRRs. Considering the worst-case scenario, the highest HRR of the material (leather nonwoven felt) [36] was selected as the PHRR when the EV combusted the other combustibles. For the convenience of calculation, the PHRR per unit area was taken as. The formula for estimating the PHRR of the other combustibles in EVs is as follows:
We assumed that the PHRR per unit area was ; the combustion efficiency was 1; and the combustion projected area was , with the unit: m2, estimated from the projected area of the vehicle. Therefore, the PHRR of the flame in the burning EV in the thermal runaway combustion stage was and in the vehicle combustion stage was . With the parameters in Section 3.2, the vehicle combustion stage was .
The flame surfaces of the burning vehicle transfer heat to the acceptor through the thermal radiation. The thermal radiation received by the receptor is expressed as:
where is the incident thermal radiation flux at a certain point (), represents the air transmissivity and F is the view factor, which represents the proportion of the energy radiated from the flame surface to the target surface. The flame radiation emission capacity is ( , where is the radiant emissivity of the flame surface, is the Stephen Boltzmann constant () and T is the absolute temperature of the blackbody (K). The radiated heat flux received by the target depends mainly on the relative positions of the flame and target, size and shape of the flame and thermal radiation emission power of the flame.
The heat released during the entire combustion process is transferred by conduction, convection and radiation. The proportion of the heat generated by combustion and transferred by thermal radiation was approximately 30–70% in the scenario experiments and statistical analyses of the experimental results [17,37,38]. We assumed that the heat transfer ratio of the EV thermal runaway fire through the thermal radiation in the roadside parking scenario was 0.5 and was the sum of all the luminous flame surfaces (excluding the bottom surface of the SFM) in the SFM, . The flame radiation emission capacity E is determined as follows:
According to Equations (3) and (4), the calculation formula for the incident thermal radiation flux q can be obtained as follows [17,34]:
According to Equations (1)–(5), the view factor F, based on the geometric relationship between the flame surface and the receptor target, is the key variable affecting the thermal radiation transfer.
- (2)
- Calculation of the view factor based on the SFM
Most flame radiation receptors (pedestrians, other vehicles and other combustibles) in EV fires are parallel to the flame central plane, whereas the flame area and the view factor parameters are related to the flame shape. The SFM was selected to simplify the flame shape analysis. It could better simulate the flame thermal radiation surface to study the range of influence of the thermal radiation of an EV thermal runaway fire. Compared to the PSM of the thermal radiation, this model was more accurate and, compared to the fire dynamics models of the thermal radiation, it was more simplified [17].
In this study, we made certain assumptions which are listed below:
- (i)
- The flame of the EV fire was replaced by a hot surface with a stable geometry and constant emission power.
- (ii)
- The emissivity of the flame-emitting surface of the SFM was wavelength-independent and radiated uniformly.
- (iii)
- The flame in the vehicle combustion stage exited from the head and body of the vehicle.
The view factor between the pedestrian and the flame surface was calculated using the flame radiation model and heat conservation. The pedestrians as the thermal radiation receptors can be regarded as many infinitesimal planes. To solve the view factors between the infinitesimal planes and the flame surfaces was a complex surface integral problem. So, the Stokes’ theorem was used to simplify the surface integral problem to a line integral along the boundary of the surface [19,39]. The view factors of the vertical flame surface without airflow and a tilted flame surface with airflow (with a flame surface # 1—pedestrian and flame surface # 2—pedestrian) are presented below.
- (i)
- Flame surface # 1—Pedestrian view factor is given by
For the tilted flame formed under the airflow conditions, the angle between the tilted flame surface and the vertical line should be considered when calculating the radiation view factor between the flame surfaces and the pedestrians. The sketch is shown in Figure 5.
Figure 5.
Tilted SFM with airflow.
- (ii)
- Flame surface # 2—Pedestrian view factor is given by
- (3)
- Scenarios for the roadside parking lots.
Hu [17] reported that the critical heat flux value for most typical solid materials (PET, PP, PE, etc.) was approximately 10 . This heat flux value was consistent with the critical ignition heat flux threshold of some polymer materials studied by Zarate [37]. Therefore, a critical heat flux threshold of 10 was adopted as the fire safety distance for the adjacent vehicles.
The radiation absorption rate, transmittance and reflectivity of the atmosphere are the key indicators when radiation passes through an air medium. The air transmittance was calculated using the following estimation formula [38]:
where, is the vapor pressure of the water in the atmosphere at the ambient temperature and is the distance from the target to the flame surface (m). According to the law of energy conservation, the absorption rate is .
The environmental temperature was set to 293.15 K because the distance between the flame front and the target was in the range of a few meters. The smoke generated by the combustion moved upward in the open direction; therefore, without airflow, there was little impact of the thermal radiation near the ground. The substances in air that can absorb thermal radiation are water vapor (H2O) and carbon dioxide (CO2). It is generally assumed that the absorption rates of the two in air are low.
The air flow speed affects the combustion flame shape and direction of the combustion heat convection. When a flame intrudes into the sidewalk area under the influence of the airflow, the probability of pedestrian injury and fire accident propagation increases. With the statistical data from the Beijing Meteorological Service, the average air flow speed near the ground in Beijing from 2000 to 2020 was 2.2 m/s. The value for the airflow speed was set for typical scenarios as . The empirical formula for the flame tilt angle was obtained from Guang [39] as follows:
According to (9), the flame tilt angle corresponding to the airflow speeds can be obtained as ~ {0°, 19°}.
- (4)
- Analysis of the pedestrian thermal radiation damage.
The complex pedestrian conditions are the key factors in the risk uncertainty of roadside parking lots in residential areas. The risk-avoidance behavior of a pedestrian is expressed by two parameters [20]: the evacuation speed and the evacuation direction. In addition, considering the complicated pedestrian conditions in the roadside parking scenario, there are old, young, weak and disabled people who may not be sensitive enough to the disaster signal and who may have a weak risk avoidance ability. The different speeds and evacuation directions indicate the advantages and disadvantages of the pedestrians during a disaster.
The cumulative thermal radiation absorption contributes to the impact of the thermal radiation on pedestrian damage and the damage degree of the pedestrians is determined by the thermal radiation accumulation that exceeds the endurance limit of the human body. Therefore, we assumed that the pedestrian was a black body cylinder with a radiation emissivity of 0 and the surface area towards the flame was . The pedestrian received the thermal radiation rate () was calculated according to the thermal radiation model of a rectangular flame, and according to Equation (5), the following equation was obtained:
The exposure of personnel to the thermal radiation and other injuries in the fire environment was studied by Foster [40] and Zarate [37]. Considering the most disadvantageous situation, the vulnerable risk tolerance of the pedestrians in an unprotected state exists in the thermal radiation field. In this study, the threshold differentiating between the high and low-risk thermal radiation flux was set as 4.5 .
4. Results and Analysis
Based on the analysis of the EV fires in the roadside parking scenario, the impact of the airflow, height of the incident thermal radiation point and avoidance strategy of the pedestrians are investigated in this section.
4.1. Influence of Airflow on the Thermal Radiation from an EV Fire
4.1.1. Distribution of the Thermal Radiation Field from an EV Fire without Airflow
- (1)
- The thermal runaway combustion stage.
When a thermal runaway fire occurs within the EV power battery and the flame spreads to the other parts of the vehicle, the energy of the battery is not completely released through the chain reaction of the thermal runaway. Therefore, we assumed that the PHRR of the thermal runaway combustion stage was 1/3 of the maximum energy storage capacity in the battery system. The simulation results are shown in Figure 6 and Figure 7. It can be found that while in the thermal runaway fire stage, the safety distance for vertically parked vehicles was 2.3 m. The safety area for the pedestrians was 1.3 m in the positive direction of x′ and 2.8 m in the positive direction of y′ from the flame surface.

Figure 6.
Distribution of the thermal radiation flux at the x = 2 m, x = 3 m and x = 4 m planes, in the thermal runaway combustion stage and without airflow.
Figure 7.
Distribution of the thermal radiation flux along the plane at different heights (1.7 m, 1.4 m and 1.1 m) in the pedestrian evacuation area, in the thermal runaway combustion stage and without airflow.
- (2)
- Vehicle combustion stage.
The thermal radiation flux from the vehicle combustion stage, simulated under the boundary conditions of the scenario model, is shown in Figure 8. The closer the area was to the flame surface, the higher the incident thermal radiation flux. The safety distance of the fire propagation threshold was obtained through the distribution of the x′–y′ coordinates and the distance between the adjacent vehicles was set as the safety distance for the fire propagation between the vehicles. According to the simulation results, the safety distance for the vertically parked vehicles was 4.5 m and the safety distance for the parallelly parked vehicles was 3 m.
Figure 8.
Distribution of the thermal radiation flux along the plane at different heights (1.7 m, 1.4 m and 1.1 m) in the vehicle combustion stage and without airflow.
The results of the numerical calculation of the combustion thermal radiation from the EV based on the SFM are shown in Figure 9 and Figure 10. The safety distance for the vertically parked vehicles was 3.4 m and the safety distance for the parallelly parked vehicles was 3 m.
Figure 9.
Distribution of the thermal radiation flux along the plane at different heights (1.7 m, 1.4 m and 1.1 m) in the pedestrian evacuation area, in the vehicle combustion stage and without airflow.
Figure 10.
Distance curve of the thermal radiation flux at different heights (1.7 m, 1.4 m and 1.1 m), along the middle line of the front surface of the flame, in vehicle combustion stage and without airflow.
To analyze the characteristics of the SFM as applied to the roadside parking fire scenarios, the radiation field was compared to that of the PSM. The point source was located at the geometric center of the vehicle head and the driver cabin flames, which was (−1.125, −0.8345, 1.27575) (unit: m) in the O′–x′–y′ coordinate system. The thermal radiation for the PSM is given by, , where q is the radiation flux at the target point, is the HRR of the fire source and is the distance between the target and flame center points. The results of the numerical calculation of the combustion radiation from the EV based on the PSM are shown in Figure 11. The safety distance for the vertically parked vehicles was 1.4 m and the safety distance for the vehicles parked in parallel was 3 m.
Figure 11.
(a) Distribution of the thermal radiation flux along the plane at a height of 1.1 m in the pedestrian evacuation area for the PSM; (b) Distance curve of the thermal radiation flux at a height of 1.1 m along the middle line of the front surface of the flame for the PSM.
By comparing the three methods, the results of the safety distance are the same when the vehicles are parked in parallel, but there are some deviations in the safety distance when the vehicles are parked vertically. The main difference between the methods for calculating the thermal radiation using the PSM and the SFM was that the idealization degree of the flame shape was different. When the incident thermal radiation was along the central axis of the flame surface, the incident thermal radiation values of the two models were the same. The scenario boundary had an impact on the simulation results. However, the numerical calculation did not consider the boundary and only had a functional relationship based on the thermal radiation and view factor.
4.1.2. Distribution of the Thermal Radiation Field of an EV Fire with Airflow
According to the environment described in Section 3.4, the airflow velocity affects the flame shape of the burning EV, causing the flame to tilt in the air−flow direction. The simulation results are shown in Figure 12 and Figure 13. This showed that the safety area near the vehicle was shifted owing to the tilted flame, but the thermal radiation range did not change by much. Therefore, it was concluded that the effective thermal radiation area (i.e., view factor) of the thermal radiation flame surface had a greater correlation with the intensity of the thermal radiation field.
Figure 12.
Distribution of the thermal radiation flux at different heights (1.7 m, 1.4 m and 1.1 m) with airflow along the negative x-axis direction.
Figure 13.
Distribution of the thermal radiation flux at different heights (1.7 m, 1.4 m and 1.1 m) with airflow along the positive y-axis direction.
The cumulative results of the incident thermal radiation flux and the thermal radiation received by the pedestrians at different heights is shown in Figure 14. According to the results, there was no obvious change in the incident thermal radiation flux and the pedestrian cumulative radiation in the thermal radiation area. Only the area of thermal radiation moved along the tilt direction of the tilted flame in the scenario space.
Figure 14.
(a) Distribution of the thermal radiation field at different heights (1.7 m, 1.4 m and 1.1 m) in the pedestrian evacuation area with airflow along the negative x-axis direction; (b) Distribution of the pedestrian radiation accumulation at different heights (1.7 m, 1.4 m and 1.1 m) in the pedestrian evacuation area with airflow along the negative x-axis direction.
4.2. Analysis of the Pedestrian Evacuation Strategy with the Thermal Radiation Field of the EV Fire
According to the description in Section 3.1, the pedestrians were affected by the EV fire in the roadside parking scenario and generally adopted the strategy of fleeing along a straight line. Therefore, with the analysis of the pedestrian avoidance strategy under the thermal radiation field of an EV fire, the minimum thermal radiation accumulation value of the pedestrians in the scenarios (i.e., the fixed initiation position and the free-fleeing direction) are analyzed in this section.
4.2.1. Analysis Based on the Influence of the Height of the Thermal Radiation Field of the EV Fire
The accumulated thermal radiation of the pedestrians, taking O′ as the initial position and adopting the straight-line risk avoidance strategy in the pedestrian movement area, was analyzed, as shown in Figure 3. Figure 15 shows the distribution of the incident thermal radiation and the cumulative radiation value of the pedestrians by the flames from the EV fire at the plane heights z = 1.1 m, 1.4 m and 1.7 m. The thermal radiation flux distribution at the different heights decreased with an increase in the deviation from the center of the flame surface. For the flame of the EV fire designed in this study, the flame surface # 2 was the main contributor to the intensity of the incident thermal radiation.
Figure 15.
(a) Distribution of the thermal radiation field at different heights (1.7 m, 1.4 m and 1.1 m) in the pedestrian evacuation area without airflow; (b) Distribution of the pedestrian radiation accumulation at different heights (1.7 m, 1.4 m and 1.1 m) in the pedestrian evacuation area without airflow.
4.2.2. Analysis of the Influence of the Direction of the Pedestrians Fleeing the EV Fire
The increase in the pedestrian evacuation speed can ensure a greater distance from the flame source in unit time. An analysis of the numerical results of the pedestrian cumulative thermal radiation with invariant variant and invariant variant , is shown in Figure 16. It was found that an increase in can quickly reduce the thermal radiation accumulation of the pedestrians in this situation, which was related to the method of calculating the view factor of the radiation heat transfer. Since the flame surface was limited, the reduction rate of the view factor in the normal direction outside the flame surface was slower than that in the direction parallel to the flame surface. This was also consistent with the results of the accumulated thermal radiation and the basic idea of avoiding the flame center to reduce the thermal radiation damage. Therefore, considering the pedestrian evacuation speed directions and separately, the limited evacuation speed should be distributed in the y′ direction parallel to the flame surface as much as possible to increase the speed along .
Figure 16.
(a) Declining curve of the accumulated thermal radiation received by the pedestrians at different speeds in the x′ direction; (b) Declining curve of the Accumulated thermal radiation received by the pedestrians at different speeds in the y′ direction.
4.2.3. Analysis of the Pedestrian Evacuation Scenario Considering the Fixed Initiation Position and the Free-Fleeing Direction
Considering the strategy of a pedestrian fleeing from danger in the fire radiation field, and the most adverse situation of the fire for a pedestrian, the boundary range of the safety threshold calculation was taken as z = 1.15 m at the midpoint of the height of the #2 flame surface. According to Equation (10), the incident thermal radiation Q received by the pedestrian was related to its location. In the O′–x′–y′ coordinate system, . The pedestrians avoided danger from the fire and moved at a constant speed along a certain direction until they reached the boundary of the safety threshold. The accumulated incident thermal radiation of the pedestrian was , where (,) is the coordinate value of the safety threshold boundary in the O′–x′–y′ coordinate system and H is the height of the pedestrian. To obtain the minimum value of , complex calculus was used in the mathematical equation and it was difficult to obtain an analytical solution. Therefore, a computer program was used to obtain the numerical solution of the minimum value of by gridding the incident thermal radiation field of the fire in the pedestrian movement area.
- (1)
- Scenario without airflow
For the pedestrian evacuation strategy in the thermal radiation field, we formed a grid in the static thermal radiation field in the pedestrian movement area with a side length of 0.02 m, as shown in Figure 17. The incident thermal radiation flux in the grid was considered uniform. According to the assumption of the pedestrian’s straight-line risk avoidance behavior while moving away from the flame and the threshold that divided the thermal radiation intensity as high-risk and low-risk, the threshold curve for a 4.5 thermal radiation flux was calculated, as shown in Figure 18. We combined with the grid radiation field to obtain the discrete set , as a fleeing target set for the pedestrian evacuation strategies.
Figure 17.
Grid diagram of the thermal radiation flux distribution at a height of 1.1 m in the pedestrian evacuation area.
Figure 18.
Dividing line with the thermal radiation flux of 4.5 in the pedestrian evacuation area.
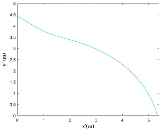
According to the component of the pedestrian evacuation speed in the x′ direction, the dwell time of the pedestrian in each grid was calculated to determine the accumulated thermal radiation received by the pedestrian along the evacuation path. Taking the unit speed as an example, the results are shown in Figure 19. It can be seen that the minimum cumulative thermal radiation received by a pedestrian during the evacuation was 68.78 kJ. According to the numerical calculation, the destination point of the evacuation was approximately (3.2, 2.87) and the angle between the evacuation direction and the x′-axis was 41.85°.
Figure 19.
Cumulative thermal radiation of the pedestrian fleeing to the safety threshold line .
It was assumed that the flame shape remained unchanged and it was easy to obtain from Equation (10) that the total combustion release related to the PHRR was directly proportional to the incident thermal radiation received by the pedestrian. We analyzed the impact of a pedestrian’s evacuation speed on the evacuation decisions. The cumulative thermal radiation values for a pedestrian at different speeds were obtained, as shown in Figure 20. With an increasing speed, pedestrians had more choices for avoidance strategies. In other words, the pedestrian had more evacuation destination points to choose within the safety threshold of the pedestrian’s cumulative thermal radiation.
Figure 20.
Relationship between the minimum value of the accumulated thermal radiation and the evacuation speed when the pedestrian flees to the safety threshold boundary .
- (2)
- Scenario with airflow
According to the analysis in Section 3.4, the flame of the EV fire was affected by the airflow and the geometry of the SFM tilted in the air-flow direction. Considering the most adverse condition, the airflows towards the pedestrian evacuation area caused the rectangular flame model to tilt in the positive direction of the x′-axis and the included angle with the z-axis was . As the tilted flame occupied the pedestrian evacuation area, the distance L0 from the initial position O′ of the pedestrian fleeing the flame surface is as follows:
where is the height of flame surface #2 and is the tilt angle of the flame surface.
The thermal radiation accumulation of the pedestrians under the flames with different tilt angles was analyzed for . A thermal radiation flux curve of 4.5 at the plane z = 1.15 is shown in Figure 21. In the y′ direction, with an increase in the flame tilt angle, the #3 and #4 flame surfaces were closer to the pedestrian area, which increased the view factors between the flames and the pedestrian. Therefor, as the thermal radiation flux increased, the threshold curve departed from the initial point O′ in the y′ direction. In the x′ direction, with an increase in the flame tilt angle, the #1 and #2 flame surfaces were closer to the pedestrian area, but the view factors between the flames and pedestrians decreased. Due to the effect of the two factors, the threshold curve did not change significantly in the x′ direction.
Figure 21.
Dividing line with the thermal radiation flux of 4.5 in the pedestrian evacuation area at an angle .
The accumulated thermal radiation received by a pedestrian from a tilted flame can be obtained using the method described in the previous sections. The evacuation destination point for the minimum cumulative thermal radiation received by the pedestrian was calculated, as shown in Figure 22a. The average evacuation destination point value was (4.3, 1.59) (unit: m) and the tilt angle to the positive y′ direction was 69.71°. The average cumulative thermal radiation received by the pedestrian was 67.5 kJ. With an increase in the flame tilt angle, the cumulative thermal radiation value received by the patient increased when the flame tilt angle was small and decreased when the flame tilt angle exceeded a certain value. Although this study did not consider the impact of high-temperature or toxic and harmful smoke generated by EV combustion, the smoke moved in the airflow direction, which increased the risk of pedestrian injury in this scenario.
Figure 22.
(a) The minimum cumulative thermal radiation at the destination points of a pedestrian fleeing to the safety threshold line at a flame tilt angle ; (b) The minimum cumulative thermal radiation received by the pedestrian fleeing to the destination point.
5. Conclusions
Considering the easily influenced characteristics of the EV fire risk by the external environments and the complex diversity of the parking scenarios for EVs, by selecting suitable parameters, the typical and common scenario of roadside parking EVs fire was chosen in this study. By analyzing the built scenario, a simplified modeling method for the thermal radiation from an EV fire was established based on the SFM principle and the fire PHRR. Using this method, the risk distance of the EV fire propagation was determined efficiently and accurately and the impact of a pedestrian’s risk-avoidance behavior was studied in a fire scenario. The following conclusions were drawn.
- (1)
- The research built an incident thermal radiation model of EV fire risk factors based on roadside parking scenarios and calculated the safe distance of the adjacent vehicles to guide the management to design and build a safer roadside parking lot.
- (2)
- Based on the gridded thermal radiation field by the SFM of an EV fire, the relationship between the direction and speed of a pedestrian fleeing from a fire and the accumulated thermal radiation of the pedestrians was analyzed. The accumulated thermal radiation decreased faster at the unit speed when moving along the direction parallel to the flame surface than in the direction perpendicular to the flame surface.
- (3)
- Based on the established model and scenario, the correlation of the pedestrian evacuation speed parameters with the cumulative thermal radiation received by the pedestrians under the different evacuation strategies was compared. When the flame tilt angle increased under the airflow conditions, the minimum value of the accumulative thermal radiation received by the pedestrian first increased and then decreased.
Despite these contributions and results, this study had several limitations. The dynamic flame was not considered when the study focused on an EV fire scenario. Additionally, this study suggested that the flame shape of an EV fire does not change. Further, the additional conditions of burning EV, such as explosions, were not considered. Therefore, potential future research can be conducted to: (i) combine the flame shape and fire dynamics to propose the flame shape rules of an EV flame under different external conditions, (ii) propose a fast reaction framework of the dynamic flame radiation based on SFM-computer vision in an EV fire and (iii) include more conditions, such as an explosion, when an EV fire spreads.
Author Contributions
Conceptualization, D.Z. and X.G.; methodology, D.Z., X.G. and Q.D.; software, D.Z.; validation, D.Z.; formal analysis, D.Z. and X.G.; investigation, D.Z.; resources, G.H.; data curation, D.Z.; writing—original draft preparation, D.Z.; writing—review and editing, D.Z., X.G. and H.L.; visualization, D.Z.; supervision, X.G., G.H. and Q.D.; project administration, X.G.; funding acquisition, G.H. All authors have read and agreed to the published version of the manuscript.
Funding
This work was funded by National Key Research and Development Program of China, grant number. 2022YFF0607101.
Institutional Review Board Statement
Not applicable.
Informed Consent Statement
Not applicable.
Data Availability Statement
Not applicable.
Conflicts of Interest
The authors declare no conflict of interest.
Nomenclature
| pedestrian evacuation speed () | |
| pedestrian evacuation speed in x′ direction () | |
| pedestrian evacuation speed in y′ direction () | |
| heat release rate of fire source () | |
| fire development coefficient () | |
| fire development time (s) | |
| peak heat release rate of power batteries () | |
| power battery capacity () | |
| peak heat release rate of other combustibles in EVs () | |
| combustion efficiency | |
| combustion projected area (m2) | |
| peak heat release rate of other combustibles in EVs per unit (k) | |
| peak heat release rate of thermal runaway combustion stage () | |
| peak heat release rate of the vehicle combustion stage () | |
| incident thermal radiation flux () | |
| air transmissivity | |
| view factor | |
| flame radiation emission capacity ( | |
| radiant emissivity of the flame surface | |
| Stephen Boltzmann constant () | |
| T | absolute temperature of the blackbody (K) |
| heat transfer ratio | |
| sum of all the luminous flame surfaces ( | |
| luminous flame surfaces ( | |
| flame tilt angle (degree) | |
| vapor pressure of water | |
| distance from the target to the flame surface (m) | |
| absorption rate | |
| airflow speed () | |
| pedestrian’s surface towards the flame (m) | |
| pedestrian received the thermal radiation rate () | |
| distance between the target and the flame center points (m) |
References
- Feng, X.; Ouyang, M.; Liu, X.; Lu, L.; Xia, Y.; He, X. Thermal runaway mechanism of lithium ion battery for electric vehicles: A review. Energy Storage Mater. 2018, 10, 246–267. [Google Scholar] [CrossRef]
- Brzezinska, D.; Bryant, P. Performance-Based Analysis in Evaluation of Safety in Car Parks under Electric Vehicle Fire Conditions. Energies 2022, 15, 649. [Google Scholar] [CrossRef]
- Dorsz, A.; Lewandowski, M. Analysis of Fire Hazards Associated with the Operation of Electric Vehicles in Enclosed Structures. Energies 2021, 15, 11. [Google Scholar] [CrossRef]
- Sun, J.; Zhang, H.; Xiang, F. Challenges of New Energy Vehicles in Tunnel Fire and Discussion on Emergency Rescue Technology. In Proceedings of the 7th International Conference on Informatics, Environment, Energy and Applications, IEEA ’18, Beijing, China, 28–31 March 2018; pp. 88–92. [Google Scholar]
- Pu, J.; Zhang, W. Electric Vehicle Fire Trace Recognition Based on Multi-Task Semantic Segmentation. Electronics 2022, 11, 1738. [Google Scholar] [CrossRef]
- Luo, W.; Zhu, S.; Gong, J.; Zhou, Z. Research and Development of Fire Extinguishing Technology for Power Lithium Batteries, Procedia Engineering. Procedia Eng. 2018, 211, 531–537. [Google Scholar] [CrossRef]
- Liu, X.; Huang, G.; Gao, X.; Li, H.; Ou, S.; Hezam, I.M. Large-Scale 3D Multi-Story Enterprise Layout Design in a New Type of Industrial Park in China. Appl. Sci. 2022, 12, 8110. [Google Scholar] [CrossRef]
- Chen, X.; Huang, G.; Gao, X.; Ou, S.; Li, Y.; Hezam, I.M. BN-RA: A Hybrid Model for Risk Analysis of Overload-Induced Early Cable Fires. Appl. Sci. 2021, 11, 8922. [Google Scholar] [CrossRef]
- Sun, P.; Bisschop, R.; Niu, H.; Huang, X. A Review of Battery Fires in Electric Vehicles. Fire Technol. 2020, 56, 1361–1410. [Google Scholar] [CrossRef]
- Li, H.; Peng, W.; Yang, X.; Chen, H.; Sun, J.; Wang, Q. Full-Scale Experimental Study on the Combustion Behavior of Lithium Ion Battery Pack Used for Electric Vehicle. Fire Technol. 2020, 56, 2545–2564. [Google Scholar] [CrossRef]
- Cui, Y.; Liu, J.; Han, X.; Sun, S.; Cong, B. Full-scale experimental study on suppressing lithium-ion battery pack fires from electric vehicles. Fire Saf. J. 2022, 129, 103562. [Google Scholar] [CrossRef]
- Gu, X.; Zhang, J.; Pan, Y.; Ni, Y.; Ma, C.; Zhou, W.; Wang, Y. Hazard analysis on tunnel hydrogen jet fire based on CFD simulation of temperature field and concentration field. Saf. Sci. 2020, 122, 104532. [Google Scholar] [CrossRef]
- Hu, L. A review of physics and correlations of pool fire behaviour in wind and future challenges. Fire Saf. J. 2017, 91, 41–55. [Google Scholar] [CrossRef]
- Mohd Tohir, M.Z.; Spearpoint, M.; Fleischmann, C. Probabilistic design fires for passenger vehicle scenarios. Fire Saf. J. 2021, 120, 103039. [Google Scholar] [CrossRef]
- Boehmer, H.R.; Klassen, M.S.; Olenick, S.M. Fire Hazard Analysis of Modern Vehicles in Parking Facilities. Fire Technol. 2021, 57, 2097–2127. [Google Scholar] [CrossRef]
- Tohir, M.Z.M.; Spearpoint, M.; Fleischmann, C. Prediction of time to ignition in multiple vehicle fire spread experiments. Fire Mater. 2018, 42, 69–80. [Google Scholar] [CrossRef]
- Hu, Y.; Zhou, X.; Cao, J.; Zhang, L.; Wu, G.; Yang, L. Interpretation of Fire Safety Distances of a Minivan Passenger Car by Burning Behaviors Analysis. Fire Technol. 2020, 56, 1527–1553. [Google Scholar] [CrossRef]
- Anguelova, Z.; Stow, D.A.; Kaiser, J.; Dennison, P.E.; Cova, T. Integrating Fire Behavior and Pedestrian Mobility Models to Assess Potential Risk to Humans from Wildfires Within the U.S.–Mexico Border Zone. Prof. Geogr. 2010, 62, 230–247. [Google Scholar] [CrossRef]
- Rossi, J.-L.; Chetehouna, K.; Collin, A.; Moretti, B.; Balbi, J.-H. Simplified Flame Models and Prediction of the Thermal Radiation Emitted by a Flame Front in an Outdoor Fire. Combust. Sci. Technol. 2010, 182, 1457–1477. [Google Scholar] [CrossRef]
- Zheng, Y.; Jia, B.; Li, X.-G.; Jiang, R. Evacuation dynamics considering pedestrians’ movement behavior change with fire and smoke spreading. Saf. Sci. 2017, 92, 180–189. [Google Scholar] [CrossRef]
- Li, C.; Li, Y.; Huo, F.; Zhang, Q. Fire evacuation model based on dynamic coupling of FDS and cellular automata. Appl. Res. Comput. 2022, 39, 1–6. [Google Scholar] [CrossRef]
- Yuan, Y.; Wang, D. W Route Selection Model in Emergency Evacuation under Real Time Effect of Disaster Extension. J. Syst. Simul. 2008, 20, 1563–1566. [Google Scholar]
- Minegishi, Y.; Ohmiya, Y.; Sano, T.; Tange, M. Analysis and Modeling of Pedestrian Flow in a Confined Corridor Focusing on the Headway Distance and Velocity of Pedestrians. Fire Technol. 2021, 58, 709–735. [Google Scholar] [CrossRef]
- He, Q.; Tang, F.; Zhao, Y.; Hu, P.; Gu, M. An experimental study on the intermittent flame ejecting behavior and critical excess heat release rate of carriage fires in tunnels with longitudinal ventilation. Int. J. Therm. Sci. 2022, 176, 107483. [Google Scholar] [CrossRef]
- Negreanu, G.P.; Terziev, A.; Vlăduţ, N.V. Study of the fire dynamics in a burning car and analysis of the possibilities for transfer of fire to a nearby vehicle. E3S Web Conf. 2019, 112, 01015. [Google Scholar] [CrossRef]
- Manco, M.R.; Vaz, M.A.; Cyrino, J.C.R.; Landesmann, A. Ellipsoidal Solid Flame Model for Structures Under Localized Fire. Fire Technol. 2018, 54, 1505–1532. [Google Scholar] [CrossRef]
- Fang, X.; Wang, H.; Tao, J.; Sheng, C. Analysis on Radiation Heat Transfer and the AssociatedIgnition during Forest Fire Spread. Sci. Silvae Sin. 2019, 55, 97–105. [Google Scholar]
- Cui, Y.; Liu, J.; Cong, B.; Han, X.; Yin, S. Characterization and assessment of fire evolution process of electric vehicles placed in parallel. Process Saf. Environ. Prot. 2022, 166, 524–534. [Google Scholar] [CrossRef]
- Victor Chombo, P.; Laoonual, Y.; Wongwises, S. Lessons from the Electric Vehicle Crashworthiness Leading to Battery Fire. Energies 2021, 14, 4802. [Google Scholar] [CrossRef]
- Zhu, H.; Gao, Y.; Guo, H. Experimental investigation of burning behavior of a running vehicle. Case Stud. Therm. Eng. 2020, 22, 100795. [Google Scholar] [CrossRef]
- Zhou, K.; Wang, X. Thermal radiation modelling of pool fire with consideration on the nonuniform temperature in flame volume. Int. J. Therm. Sci. 2019, 138, 12–23. [Google Scholar] [CrossRef]
- Feng, X.; Lu, L.; Ouyang, M.; Li, J.; He, X. A 3D thermal runaway propagation model for a large format lithium ion battery module. Energy 2016, 115, 194–208. [Google Scholar] [CrossRef]
- Vendra, C.M.R.; Shelke, A.V.; Buston, J.E.H.; Gill, J.; Howard, D.; Read, E.; Abaza, A.; Cooper, B.; Wen, J.X. Numerical and experimental characterisation of high energy density 21700 lithium-ion battery fires. Process Saf. Environ. Prot. 2022, 160, 153–165. [Google Scholar] [CrossRef]
- Hansen, R. Fire behavior of mining vehicles in underground hard rock mines. Int. J. Min. Sci. Technol. 2017, 27, 627–634. [Google Scholar] [CrossRef]
- Peng, Y.; Zhou, X.; Hu, Y.; Ju, X.; Liao, B.; Yang, L. A new exploration of the fire behaviors of large format lithium ion battery. J. Therm. Anal. Calorim. 2019, 139, 1243–1254. [Google Scholar] [CrossRef]
- Xia, J. Discussion on fire characteristics and heat release rate of blade electric vehicles. J. Saf. Environ. 2021, 21, 1028–1032. [Google Scholar] [CrossRef]
- Zárate, L.; Arnaldos, J.; Casal, J. Establishing safety distances for wildland fires. Fire Saf. J. 2008, 43, 565–575. [Google Scholar] [CrossRef]
- Zhu, J.H.; Chu, J.C. Calculation of Characteristic Parameters of Pool Fire andAssessment of Its Thermal Radiation Hazard. China Saf. Sci. J. 2003, 13, 28–31+84. [Google Scholar] [CrossRef]
- Shi, G.; Li, M.; Hu, S. Effects of Cross Wind on Kerosene Pool Fire Test. Equip. Environ. Eng. 2010, 7, 86–90. [Google Scholar]
- Foster, J.A.; Roberts, G.V. Measurements of the Firefighting Environment; Home Office Fire Research and Development Group: London, UK, 1994. [Google Scholar]
Disclaimer/Publisher’s Note: The statements, opinions and data contained in all publications are solely those of the individual author(s) and contributor(s) and not of MDPI and/or the editor(s). MDPI and/or the editor(s) disclaim responsibility for any injury to people or property resulting from any ideas, methods, instructions or products referred to in the content. |
© 2023 by the authors. Licensee MDPI, Basel, Switzerland. This article is an open access article distributed under the terms and conditions of the Creative Commons Attribution (CC BY) license (https://creativecommons.org/licenses/by/4.0/).






















