Estimation of Atmospheric Gusts Using Integrated On-Board Systems of a Jet Transport Airplane—Flight Simulations
Abstract
:1. Introduction
2. Theoretical Background
2.1. Analysis of the Possibility of Head-on Gusts Estimation
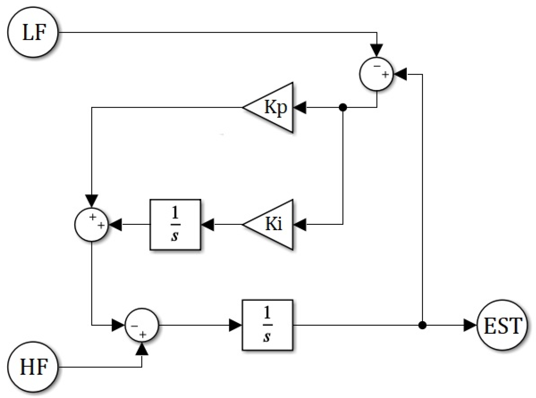
2.2. The Use of a Complementary Filter for Estimation of Headwind Gusts
- LF—low-frequency signal,
- HF—high-frequency signal,
- EST—output of CF.
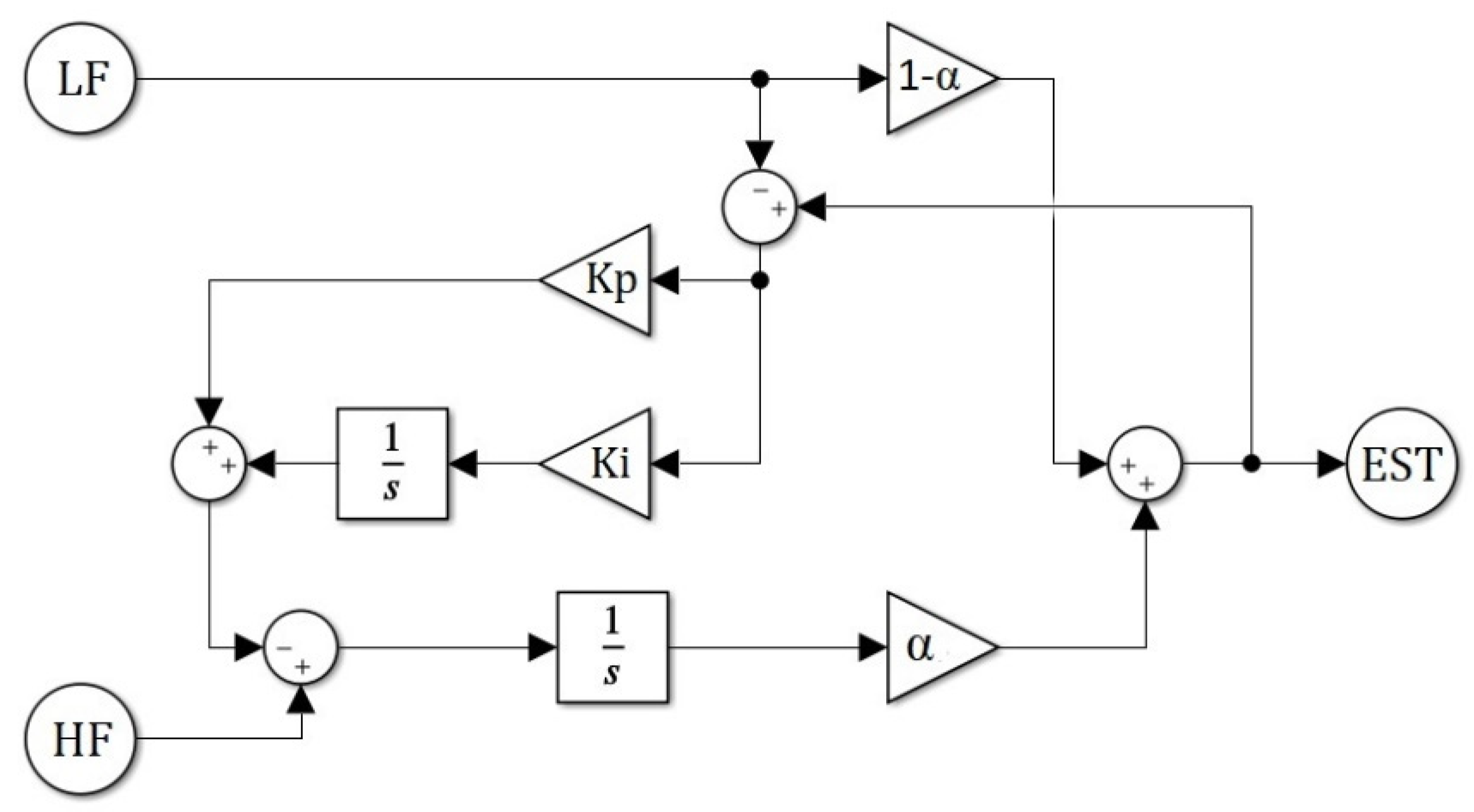
2.3. The Use of a Non-Linear Complementary Filter for Estimation of Headwind Gusts
2.4. The Use of a Cascaded Complementary Filter for Estimation of Headwind Gusts
3. Research Environment and Plan of Experiment
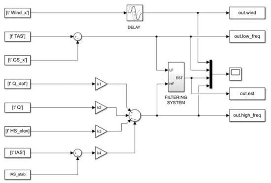
3.1. Flight Simulation Environment and Data Acquisition
- Aircraft weight: 65,000 [kg];
- Constant thrust—descent at idle thrust;
- Automatic flight while crossing gust area;
- Autopilot set at constant IAS = 270 kt;
- Constant headwind direction—without crosswind and vertical gusts;
- Simulation performed by pilot with current Type Rating on B737.
- Information from simulated on-board systems (cockpit indicators, flight model position, and flight controls);
- Data on the current parameters of the wind generated by the simulator environment (simulation weather).
3.2. Flight Plan and Its Realisation
4. Results
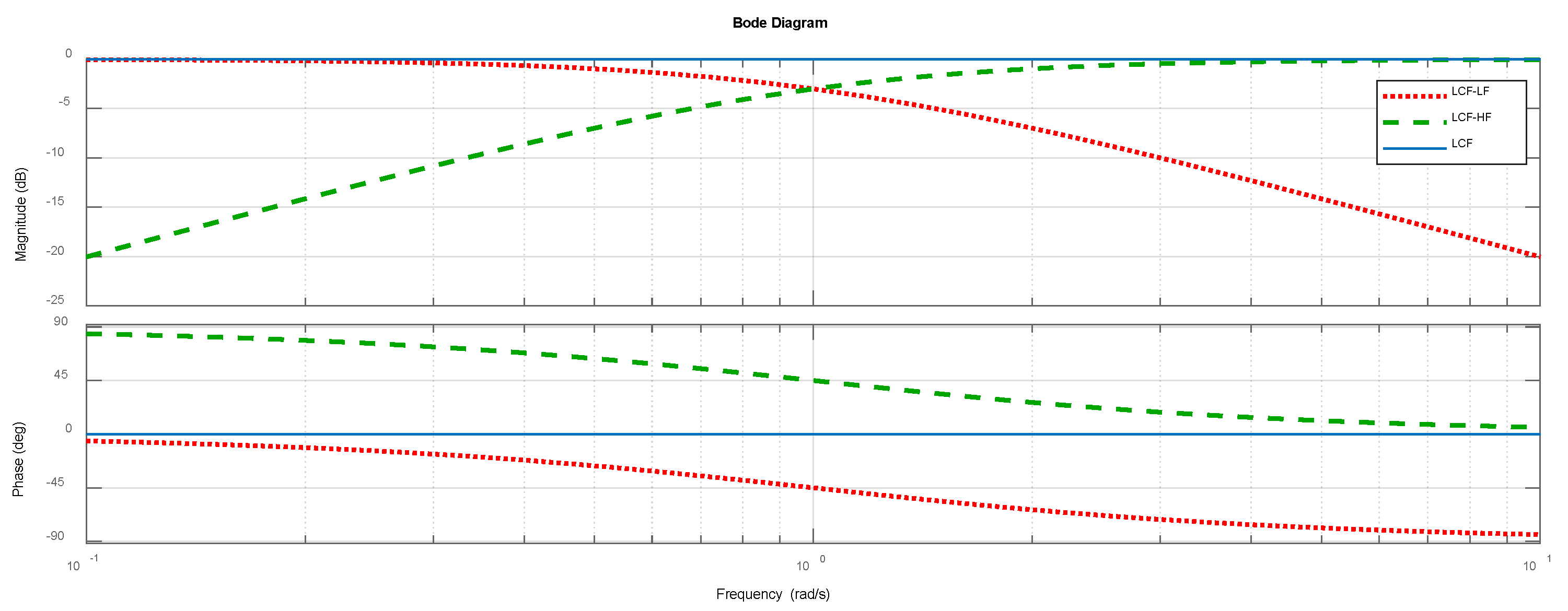
4.1. Frequency Analysis of Signals Selected for Estimation
4.2. Comparison of the Estimation to Recorded Gusts
4.3. Discussion
5. Conclusions
Author Contributions
Funding
Institutional Review Board Statement
Informed Consent Statement
Data Availability Statement
Conflicts of Interest
References
- ICAO. Manual on Low-Level Wind Shear; Doc 9817 AN/449; International Civil Aviation Organization: Montréal, QC, Canada, 2005; IBSN 92-9194-609-5. [Google Scholar]
- Brandl, A.; Battipede, M. Maneuver-Based Cross-Validation Approach for Angle-of-Attack Estimation. In Proceedings of the 14th WCCM-ECCOMAS Congress, Online, 11–15 January 2020; Volume 1700. [Google Scholar]
- Krusiec, G. On-Board Wind Shear Warning System. Master’s Thesis, Rzeszów University of Technology, Rzeszów, Poland, 2010. [Google Scholar]
- O’Connor, A. Demonstration of a Novel 3-D Wind Sensor for Improved WindShear Detection for Aviation Operations. Master’s Thesis, Technological University Dublin, Dublin, Ireland, 2018. [Google Scholar] [CrossRef]
- O’ Connor, A. Using a Wind Urchin for Airport Wind Measurements, Irish Meteorological Society. Available online: https://irishmetsociety.org/ (accessed on 19 June 2022).
- FAA. Windshear Weather. W: FAA, Wind Shear Training Aid; Federal Aviation Authority: Washington, DC, USA, 1990; Volume 2, p. 1133.
- Kelley, N.D.; Jonkman, B.J.; Scott, G.N. Comparing Pulsed Doppler LIDAR with SODAR and Direct Measurements for Wind Assessment; National Renewable Energy Laboratory: Los Angeles, CA, USA, 2007. [Google Scholar]
- The Boeing Company. 787 Flight Crew Operations Manual; The Boeing Company: Seattle, WA, USA, 2020. [Google Scholar]
- Fezans, N.; Joos, H.-D.; Deiler, C. Gust load alleviation for a long-range aircraft with and without anticipation. CEAS Aeronaut. J. 2019, 10, 1033–1057. [Google Scholar] [CrossRef] [Green Version]
- Prudden, S.; Fisher, A.; Marino, M.; Mohamed, A.; Watkins, S.; Wild, G. Measuring wind with small unmanned aircraft systems. J. Wind. Eng. Ind. Aerodyn. 2018, 176, 197–210. [Google Scholar] [CrossRef]
- IATA. Go-Around Safety Forum–Findings and Conclusions, Brussels, International Air Transport Association; IATA: Montreal, QC, Canada, 2013. [Google Scholar]
- Yeh, Y.C. Safety critical avionics for the 777 primary flight controls system. In Proceedings of the 20th Digital Avionics Systems Conference (Cat. No. 01CH37219), Daytona Beach, FL, USA, 14–18 October 2001; Volume 1, p. 1C2-1. [Google Scholar]
- Brady, C. The Boeing 737 Technical Guide; Lightning Source: La Vergne, TN, USA, 2018. [Google Scholar]
- Tomczyk, A. Zastosowanie Analitycznej Redundancji Pomiarów w Układzie Sterowania i Nawigacji Statku Powietrznego (Application of Analytical Redundancy of Measurements in Aircraft Control and Navigation System). In Proceedings of the Scientific Aspects Concerning Operation of Manned and Unmanned Aerial Vehicles, Dęblin, Poland, May 2015. [Google Scholar]
- Hall, A.P.; Marton, T.F.; Muren, P. Passive Local Wind Estimator. U.S. Patent US20140129057A1, 8 May 2014. [Google Scholar]
- Hall, A.P.; Marton, T.F.; Muren, P. Passive Local Wind Estimator. U.S. Patent US9031719B2, 12 May 2015. [Google Scholar]
- Kumon, M.; Mizumoto, I.; Iwai, Z.; Nagata, M. Wind estimation by unmanned air vehicle with delta wing. In Proceedings of the 2005 IEEE International Conference on Robotics and Automation IEEE, Barcelona, Spain, 18–22 April 2005; pp. 1896–1901. [Google Scholar]
- Meier, K.; Hann, R.; Skaloud, J.; Garreau, A. Wind Estimation with Multirotor UAVs. Atmosphere 2022, 13, 551. [Google Scholar] [CrossRef]
- Reuder, J.; Jonassen, M.O.; Ólafsson, H. The Small Unmanned Meteorological Observer SUMO: Recent developments and applications of a micro-UAS for atmospheric boundary layer research. Acta Geophys. 2012, 60, 1454–1473. [Google Scholar] [CrossRef]
- Brezoescu, A.; Castillo, P.; Lozano, R. Wind estimation for accurate airplane path following applications. J. Intell. Robot. Syst. 2014, 73, 823–831. [Google Scholar] [CrossRef]
- Wingrove, R.C.; Bach, R.E., Jr. Severe turbulence and maneuvering from airline flight records. J. Aircr. 1994, 31, 753–760. [Google Scholar] [CrossRef]
- Dołęga, B.; Kopecki, G.; Tomczyk, A. Analytical redundancy in control systems for unmanned aircraft and optionally piloted vehicles. Pr. Inst. Lotnictwa 2017, 2017, 31–44. [Google Scholar] [CrossRef] [Green Version]
- Kopecki, G.; Tomczyk, A.; Rzucidło, P. Algorithms of measurement system for a micro UAV. Solid State Phenom. 2013, 198, 165–170. [Google Scholar] [CrossRef]
- Dąbrowski, W.; Popowski, S. Estimation of wind parameters on flying objects. Pomiary Autom. Robot. 2013, 17, 552–557. [Google Scholar]
- Rautenberg, A.; Graf, M.S.; Wildmann, N.; Platis, A.; Bange, J. Reviewing Wind Measurement Approaches for Fixed-Wing Unmanned Aircraft. Atmosphere 2018, 9, 422. [Google Scholar] [CrossRef] [Green Version]
- Bociek, S.; Gruszecki, J. Automatic Aircraft Control Systems; Oficyna Wydawnicza Politechniki Rzeszowskiej: Rzeszów, Poland, 1999. (In Polish) [Google Scholar]
- Narkhede, P.; Poddar, S.; Walambe, R.; Ghinea, G.; Kotecha, K. Cascaded Complementary Filter Architecture for Sensor Fusion in Attitude Estimation. Sensors 2021, 21, 1937. [Google Scholar] [CrossRef]
- X-Plane Communication Toolbox (XPC). Available online: https://software.nasa.gov/software/ARC-17185-1 (accessed on 27 April 2022).
- Yu, L.; He, G.; Zhao, S.; Wang, X.; Shen, L. Design and Implementation of a Hardware-in-the-Loop Simulation System for a Tilt Trirotor UAV. J. Adv. Transp. 2020, 2020, 4305742. [Google Scholar] [CrossRef]
- Bittar, A.; Figuereido, H.V.; Guimaraes, P.A.; Mendes, A.C. Guidance software-in-the-loop simulation using x-plane and simulink for UAVs. In Proceedings of the 2014 International Conference on Unmanned Aircraft Systems (ICUAS), Orlando, FL, USA, 27–30 May 2014; pp. 993–1002. [Google Scholar]
- Bakunowicz, J.; Rzucidło, P. Detection of Aircraft Touchdown Using Longitudinal Acceleration and Continuous Wavelet Transformation. Sensors 2020, 20, 7231. [Google Scholar] [CrossRef] [PubMed]
- Welcer, M.; Szczepański, C.; Krawczyk, M. The Impact of Sensor Errors on Flight Stability. Aerospace 2022, 9, 169. [Google Scholar] [CrossRef]



























| Parameter | Source | Symbol—Unit | Sampling Frequency | 
|---|---|---|---|
| Time | Simulation time | t [s] | 12.5 Hz | 
| Altitude | Cockpit indicator | ALT [m] | 12.5 Hz | 
| Indicated air speed | Cockpit indicator | IAS [m/s | 12.5 Hz | 
| True air speed | Cockpit indicator | TAS [m/s] | 12.5 Hz | 
| Ground speed | Flight model position | GS_x [m/s] | 12.5 Hz | 
| Wind speed x (OGL) | Simulation weather | Wind_x [m/s] | 12.5 Hz | 
| Wind speed y (OGL) | Simulation weather | Wind_y [m/s] | 12.5 Hz | 
| Wind speed z (OGL) | Simulation weather | Wind_z [m/s] | 12.5 Hz | 
| Pitch rate | Flight model position | Q [deg/s] | 12.5 Hz | 
| Pitch angular acceleration | Flight model position | Q_dot [deg/s2] | 12.5 Hz | 
| Horizontal Stabilizer elevator deflection | Flight model controls | HS_elev [deg] | 12.5 Hz | 
| Simulation Scope | 10 ÷ 280 s | 130 ÷ 185 s | 136 ÷ 146 s | |||
|---|---|---|---|---|---|---|
| = 0.1 s | 0.621498 | 0.576179 | 1.349837 | 1.236206 | 1.963671 | 1.769485 | 
| = 0.5 s | 0.621498 | 0.401644 | 1.349837 | 0.780036 | 1.963671 | 1.061259 | 
| = 0.75 s | 0.621498 | 0.331582 | 1.349837 | 0.580706 | 1.963671 | 0.777876 | 
| = 1.0 s | 0.621498 | 0.318516 | 1.349837 | 0.520676 | 1.963671 | 0.693720 | 
| = 1.25 s | 0.621498 | 0.359823 | 1.349837 | 0.619029 | 1.963671 | 0.830859 | 
| = 1.5 s | 0.621498 | 0.420162 | 1.349837 | 0.754573 | 1.963671 | 1.010642 | 
| = 2.0 s | 0.621498 | 0.551540 | 1.349837 | 1.028800 | 1.963671 | 1.369436 | 
| NCF | 0.621498 | 0.478083 | 1.349837 | 1.090888 | 1.963671 | 1.608529 | 
| CCF | 0.621498 | 0.521293 | 1.349837 | 1.202050 | 1.963671 | 1.756727 | 
| Simulation Scope | 10 ÷ 280 s | 130 ÷ 185 s | 136 ÷ 146 s | |||
|---|---|---|---|---|---|---|
| = 0.1 s | 0.510954 | 0.491201 | 1.048553 | 0.995981 | 1.391555 | 1.304261 | 
| = 0.5 s | 0.510954 | 0.416304 | 1.048553 | 0.766302 | 1.391555 | 0.925406 | 
| = 1.0 s | 0.510954 | 0.424071 | 1.048553 | 0.702773 | 1.391555 | 1.053646 | 
| = 1.5 s | 0.510954 | 0.513063 | 1.048553 | 0.872885 | 1.391555 | 1.456678 | 
| = 2.0 s | 0.510954 | 0.612959 | 1.048553 | 1.059767 | 1.391555 | 1.852097 | 
| NCF | 0.510954 | 0.404370 | 1.048553 | 0.819542 | 1.391555 | 1.063059 | 
| CCF | 0.510954 | 0.435440 | 1.048553 | 0.915375 | 1.391555 | 1.219745 | 
| Simulation Scope | 10 ÷ 280 s | 130 ÷ 185 s | 136 ÷ 146 s | |||
|---|---|---|---|---|---|---|
| = 0.1 s | 0.487857 | 0.481736 | 0.982092 | 0.964243 | 1.208737 | 1.189704 | 
| = 0.5 s | 0.487857 | 0.470110 | 0.982092 | 0.901949 | 1.208737 | 1.191916 | 
| = 1.0 s | 0.487857 | 0.522065 | 0.982092 | 0.956012 | 1.208737 | 1.522830 | 
| = 1.5 s | 0.487857 | 0.614348 | 0.982092 | 1.111567 | 1.208737 | 1.861305 | 
| = 2.0 s | 0.487857 | 0.709409 | 0.982092 | 1.267276 | 1.208737 | 2.193865 | 
| NCF | 0.487857 | 0.438372 | 0.982092 | 0.844902 | 1.208737 | 1.001125 | 
| CCF | 0.487857 | 0.456016 | 0.982092 | 0.918667 | 1.208737 | 1.120209 | 
| Publisher’s Note: MDPI stays neutral with regard to jurisdictional claims in published maps and institutional affiliations. | 
© 2022 by the authors. Licensee MDPI, Basel, Switzerland. This article is an open access article distributed under the terms and conditions of the Creative Commons Attribution (CC BY) license (https://creativecommons.org/licenses/by/4.0/).
Share and Cite
Szwed, P.; Rzucidło, P.; Rogalski, T. Estimation of Atmospheric Gusts Using Integrated On-Board Systems of a Jet Transport Airplane—Flight Simulations. Appl. Sci. 2022, 12, 6349. https://doi.org/10.3390/app12136349
Szwed P, Rzucidło P, Rogalski T. Estimation of Atmospheric Gusts Using Integrated On-Board Systems of a Jet Transport Airplane—Flight Simulations. Applied Sciences. 2022; 12(13):6349. https://doi.org/10.3390/app12136349
Chicago/Turabian StyleSzwed, Piotr, Paweł Rzucidło, and Tomasz Rogalski. 2022. "Estimation of Atmospheric Gusts Using Integrated On-Board Systems of a Jet Transport Airplane—Flight Simulations" Applied Sciences 12, no. 13: 6349. https://doi.org/10.3390/app12136349
APA StyleSzwed, P., Rzucidło, P., & Rogalski, T. (2022). Estimation of Atmospheric Gusts Using Integrated On-Board Systems of a Jet Transport Airplane—Flight Simulations. Applied Sciences, 12(13), 6349. https://doi.org/10.3390/app12136349
 
         
                                                


 
       