Abstract
The overwhelming majority of methodologies for the flexible flow shop scheduling problem proposed so far have a common feature, which is the assumption of constant time and cost for the execution of individual technological operations (ignoring an optimal selecting combination of individual employees and tools). Even if the existence of the influence of the selection of production resources on the course of operations is signaled in the available works, the research so far has not focused on the measurable effect of such a solution that takes into account this phenomenon in scheduling. The proposed production scheduling methodology, including the influence of employees and tools, turned out to be more effective in terms of minimizing the maximum completion time and the cost of the production process compared to existing solutions. The efficiency of the new proposed scheduling methodology was assessed using examples of four technological processes. The research was carried out on the basis of a dedicated adaptation of the Monte Carlo optimization algorithm in order to determine the actual effect of the new solution. The algorithm itself is not an integral part of the proposed solution, and the universal methodology developed will ensure significant profit for any optimization algorithm correctly implemented.
1. Introduction
Nowadays, competition between production companies is very strong. They must constantly develop new solutions that will allow them to stand out from the competition and attract new customers. The trends observed include offering customers innovative products with the possibility of personalization.
Offering a dedicated and innovative product in a competitive market requires a short response time to customer inquiries and the rapid fulfillment of customer orders [1]. The most efficient way to meet these requirements is through effective production scheduling that fully utilizes the potential of the production resources owned by the company.
The development of a complex schedule, especially for small series production, taking into account many types and parameters of technological operations at the same time with a relatively short duration of order fulfillment, is often a challenge for planners using analytical methods. Dynamically developed advanced planning and scheduling systems (APSs) are designed to support the production management team by automating the production scheduling process, often using very advanced algorithms. These solutions are to ensure the feasibility of the generated schedule and allow for its optimization, in particular, with regard to minimizing the total time of executing all production orders or minimizing the costs.
Currently, we can observe a growing interest in the development of production scheduling systems. The results of thousands of studies in the area of innovative algorithmic solutions are published. These solutions are probably based on all known optimization algorithms. Examples of such algorithms are simulated annealing [2], genetic [3,4] and memetic [5] algorithms, TSP methods [6], particle swarm optimization [7], gray wolf optimization [8], or branch-and-bound algorithms [9].
In addition to purely algorithmic solutions, new, more general scheduling methodologies are also being developed. Currently, in the context of determining the planned execution time of production operations, there are many new proposals for methods to include the setup time in the schedule [10,11].
An interesting methodological solution is the inclusion of the learning effect in the scheduling [12]. The phenomenon is understood as the process of gaining experience by the staff, which leads to a reduction in the time required to perform subsequent tasks. Taking into account the learning effect in production scheduling is expressed by determining the dependence between the duration of a production operation and the number of previous executions of identical operations or their total duration time. The solution works well when planning the production of a large series of products, but it does not take into account the individual characteristics of the employees and the tools used in the operation. A similar issue is the aging effect, which consists of the dependence between the deterioration of the task execution time and the number of its previous executions [13]. Another issue related to the variable duration of production tasks is the job deterioration problem, in which processing times increase according to the waiting time of the job [14].
An interesting area of research is methodologies for auxiliary resources [15,16,17,18]. When multiple units (employees, tools) can be used, the execution time of technological operations can be controlled and reduced by allocating additional resources. Time is functionally related to the number of units allocated.
Currently, much of the research in the area of production scheduling is focused on optimizing production plans in terms of the size of the production batch [19,20,21,22,23,24,25,26], ensuring the minimization of energy consumption [27,28,29], optimization of the buffer size to ensure resistance to production disturbances [30,31], multi-criteria optimization [32], and global approaches of Industry 4.0 [33,34].
Reviewing the literature of both methodological innovations and algorithmic solutions allows us to conclude that the production scheduling methodologies proposed so far have not focused on the influence of the personal predispositions of employees and the individual characteristics of the tools on the time and cost of a technological operation. Admittedly, there are methodologies that allocate individual units to operations [35]. However, these methodologies do not emphasize the direct functional relationship between the selected combination of workers and tools and the time and cost of the operation. Apart from being relatively simple and local in the sense of time solutions that implement the learning and training effect, there is no more advanced work that would take into account the impact of the total characteristics of the resource combination assigned to the production operation on its duration. As a result, it is not possible to freely take into account such factors as the employee’s skills, their experience with working with a specific tool, interaction in the employee team, and interaction between machines and tools. Of course, research has been conducted on the existence of the influence of the selection of production resources on the course of operations [19,36,37]. However, the measurable effect of such a solution that takes into account this phenomenon in scheduling is still an interesting research topic.
The proposed general methodology for production scheduling, including the influence of the employee and the tools, focuses on this effect and turned out to be more effective in terms of minimizing the maximum completion time and the cost of the production process compared to existing solutions.
The efficiency of the proposed new scheduling methodology was assessed using examples of different types of technological processes to check the influence of the type of production. To determine the actual effect of the solution, taking into account the influence of production resources, the research was carried out on the basis of a dedicated adaptation of the Monte Carlo optimization algorithm. The total resistance of the applied brute-force algorithm to getting stuck in a local minimum ensured the obtained experimental results are independent of an optimization algorithm’s imperfections. However, it should be emphasized that the proposed solution is a new general methodology. The algorithm itself is not an integral part of the proposed solution, and the universal methodology developed will ensure significant benefits when combined with most of the optimization algorithms that cope well with complex hypersurface solutions and the presence of numerous local minima.
The paper consists of a theoretical introduction, a description of methodologies, research results, and a summary. Section 2 of the article describes the new proposed production scheduling methodology, the core of which are modifications to the feasibility constraint, as well as the maximum completion time and cost criteria. This section also describes the laboratory algorithm dedicated to compare the standard and the new methodology. Section 3 presents the applied research methodology based on the use of a virtual production plant. Section 4 discusses the procedure for carrying out the experimental studies, the results obtained for the four production processes, and the discussion of these results. The last section contains a summary and conclusions.
2. New Production Scheduling Methodology
Production scheduling can benefit from optimization. Each optimization problem requires the definition of criteria, constraints, and parameters. In the case of scheduling, the parameters determined are the time distribution of technological operations and the selection of production resources for the implementation of these operations. Resources are understood as employees and tools used in a given task. Optimization constraints ensure that there are no conflicts in accessing the resources of individual technological operations and secure the continuity of a product flow. In the event of such a conflict or a problem with the transfer of products, the production schedule will not be feasible. The time limit for the execution of an order may also be included in the constraints. Less restrictive criteria, most often minimized during optimization, refer primarily to the cost and execution time of the orders’ set. The term “set of orders” means production orders that the plant has received from outside for execution. After the scheduling process, they become jobs consisting of technological operations. After defining these three components of the optimization problem, we can use a large number of available optimization algorithms. Based on very different ideas, algorithms continuously developed are aimed at finding the global optimum. However, due to the limitation in the allowed time to generate the schedule, the solution obtained is often suboptimal. Therefore, the applied algorithmic tools are always a compromise.
However, the aim of the presented research was not to develop another optimization algorithm. As it will be explained later in the paper, the authors tried to completely isolate the research results from the influence of the optimization algorithm used. As shown in the Introduction, currently used scheduling methodologies do not take into account the individual influence of workers and tools used in a given production operation when selecting production resources. This can be completed not by another modification of the optimization algorithm, but by an appropriate definition of the optimization criteria and constraints. Later in this section, the modifications of these components of the optimization process, implementing this strategy, will be discussed.
In summary, current scheduling methodologies do not take into account a comprehensive analysis of the influence of assigned production resources for the execution of technological operations on the quality of the production schedule, understood as the time and cost of its implementation. In view of the above state of affairs, the authors of this publication propose a new production scheduling methodology, which, using the analysis of data from a production company, takes into account the influence of selected production resources on the duration and cost of individual production operations.
2.1. Feasibility Constraint
Scheduling is the task of assigning a fixed time to each technological operations, such that all precedence conditions are met. Resources required by each operation should be acquired for the correct period and then released so that they can be used elsewhere.
If a scheduling process is to be based on a numerical optimization algorithm, the above definition must be written in the form of an optimization constraint. The production schedule is correct only when the value of the feasibility constraint is equal to zero, which means that all conditions specified in the definition are met.
The feasibility constraint can be divided into three components. The first, named , describes the fluidity of the product flow at the start of the operation. This fluidity is understood to mean the timely delivery of a product from an operation previously placed in a sequence (defined by a technological recipe) for a later operation in the sequence. As can be seen in Figure 1, the task of the component is to verify whether the supplying operation (the green block) in the created production schedule will ensure the first delivery of a blank (a product of a previous operation in the sequence of operations for a job) to the receiving operation (the blue block) before the time of the first collection of the blank (1):
where — delivery time of the i-th blank by the j-th operation; —time of the first collection of the i-th blank by k-th technological operation; , —resource set (employees, tools) assigned to the k-th and j-th operation; —the amount of the i-th blank needed in the k-th operation. The limit operator is defined as follows:
Figure 1.
Control points of the components and for two technological operations in the relationship between the supplier and the recipient.
The arguments R in Equation (1) are a set of resource identifiers (together for employees and tools) that describe the combination of production resources assigned to an operation.
The novelty of the proposed methodology is already expressed at the level of this constraint. It should be noted that in Equation (1), which defines the constraint component, two quantities depend on the production resources R assigned to an operation. The amount of a blank required may depend on both the working style of the employee and the effectiveness of the tool. Similarly, the delivery time of the blank depends on the efficiency of the employee or tool.
The second component describes the fluidity of the product flow at the end of operation (see Figure 1), and it verifies whether the last blank delivery will be made no later than at the moment of the last blank collection (3):
where is the time of the last collection of the i-th blank by k-th technological operation.
In the new methodology, also in the case of this component, there is a functional relationship between the time of the last collection of a blank and the production resources R assigned to the operation.
The third component of the feasibility constraint, which refers to the absence of conflict of access to the production resources (employees and tools), verifies whether no production resource has been assigned to two different production operations at the same time. An example of such a conflict is shown in Figure 2. Both operations shown are assumed to use the same production resource. In this case, the second operation (the green block) incorrectly starts using the resource before the first operation (the blue block) releases it. The value of the component for a single resource R is determined on the basis of Equation (4).
where —time of completion of the technological operation y that constitutes the end of the conflict from the example in Figure 2; —start time of the technological operation x, which is the beginning of the conflict from the example in Figure 2.
Figure 2.
An example of a resource access conflict, where the technological operation x started before the end of the technological operation y.
With the new methodology, the completion times of the technological operations again depend on the selection of resources. The final value of the feasibility constraint is determined by Equation (5):
where: r—single production resource; n—number of technological operations; m—number of production resources; O—technological operation.
The use of these functional dependencies allows the generation of more compact, shorter schedules. This enables shortening the execution time of the set of orders and increasing productivity through the proposed modification of this standard constraint. The dependencies used must be determined for each type of operation based on the knowledge of experts and technologists or on the basis of historical data collected in the production plant.
2.2. Criterion of Maximum Completion Time
The value of the constraint defined in the previous section determines whether the production schedule is feasible. Optimization, based only on the feasibility constraint, will end after finding a solution for which = 0. This production schedule is correct, but it cannot be said to be optimal because we did not define the optimality measure. Therefore, it is necessary to define the criterion of the maximum completion time , which aims to optimize the production schedule to achieve the shortest execution time for a set of production orders. Determining the value of the measure consists of determining the difference between the end time of the last task and the start time of the first task, which is presented in Equation (6):
where: —set of resources for the i-th operation; —end time of operation i; —start time of operation i.
When this criterion is defined in the proposed new methodology, it should be noted that the completion time of each operation results not only from the resources allocated to that operation but also from the selection of resources in all preceding operations. This is because the feasibility constraint in Equation (5) must be met. As a result, the influence of the selection of resources on the duration of the operation affects the achieved values of the criterion of the maximum completion time. Thanks to this, by using the new scheduling methodology, we can increase productivity. For the simplicity of Formula (6), it was assumed that the operation index indicates its order in the schedule.
2.3. Criterion of the Cost of the Production Process
The second measure of the optimality of the production schedule was based on the total cost of completing a set of orders. The formal definition of the cost criterion is presented in Equation (7), where we sum up all costs related to the implementation of each technological operation included in the production schedule:
where: —the i-th technological operation; —the set of resources assigned to the i-th operation; n—number of technological operations; M—the sum of the costs of materials, feedstocks required to perform technological operations; E—the sum of the energy costs required to perform the operation; W—the sum of labor costs; T—the sum of the operating costs of tools and machines.
As can be seen again in the new methodology, all cost components depend on the combination of resources assigned to the operation. As was the case with the demand for blanks in Equations (1) and (3), the style of work, the thrift of the employees, and the effectiveness of the tools used also determine the consumption of materials and their cost M. A similar phenomenon occurs in the case of the energy cost E. The selection of employees affects the cost of their work W in two ways. First, the duration of the operation, i.e., the number of man-hours, depends on the people who perform it. However, at the same time, different employees may have different costs for their working hours. Similarly, tool selection affects both the duration of operation and the operating and depreciation costs, generating the resulting cost T. It should be noted that in some companies, work is not considered a cost subject to optimization. The methodologies developed so far have not been able to take into account all the discussed relationships that affect production costs.
2.4. Optimization Algorithm
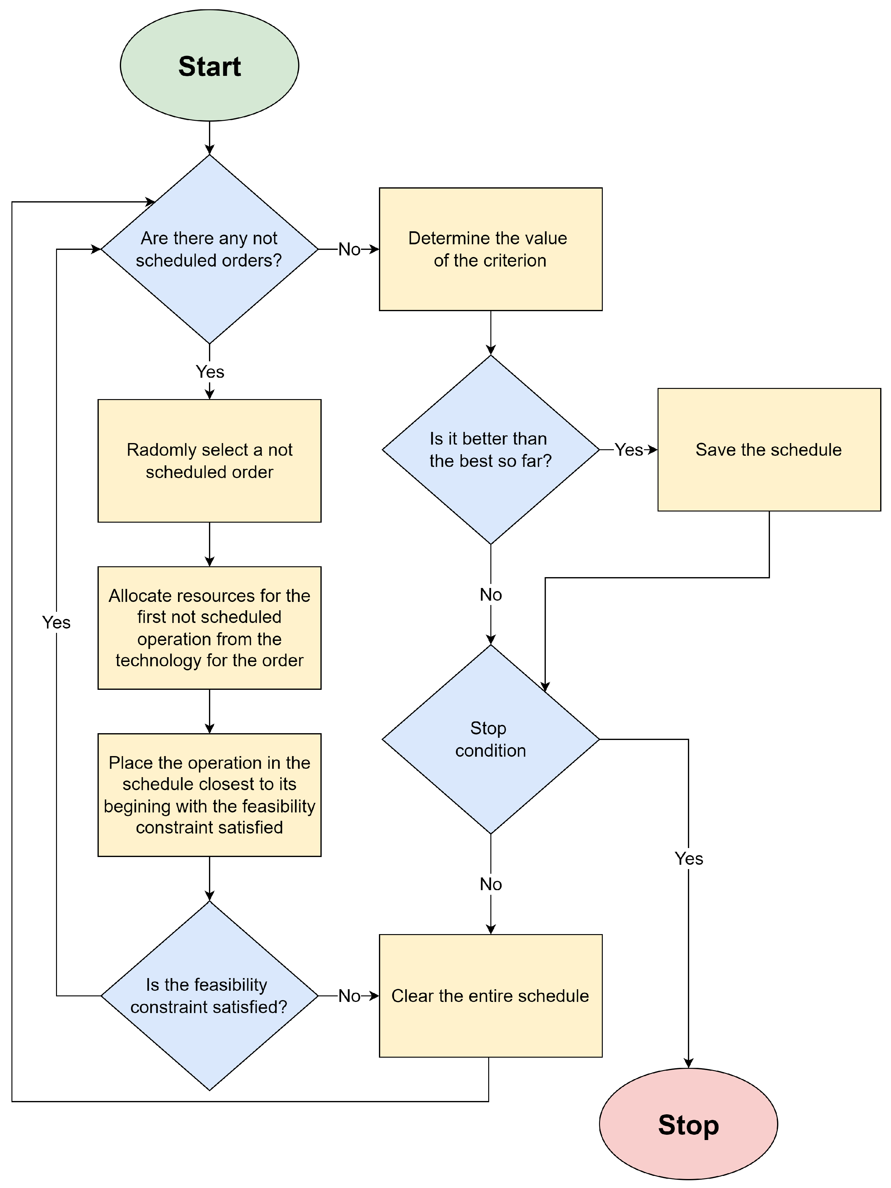
As mentioned at the beginning of this section, the scheduling methodology includes the definition of parameters, criteria, and constraints and their use by one of the many available optimization algorithms. The novelty of the methodology proposed in this article is based on the redefinition of criteria and constraints so that, when creating the schedule, it is possible to use the available knowledge of the influence of employees and tools on the course of operations. This solution is universal and can be used in combination with most of the algorithms from the huge number of optimization algorithms developed. However, for the purposes of this research, the authors have built a laboratory environment that ensures that imperfections of an optimization algorithm used will not have an influence on the results of the application of analyzed methodologies. This is due to the fact that all existing algorithms that work in iterations, epochs, or generations and are influenced in any way by previous steps of the optimization carried out are exposed to the risk of getting stuck in a dead-end (a local optimum). In such a situation, we are never sure whether the obtained result is the best for the adopted constraints and criteria or whether it is a result of the optimization algorithm;s imperfections. The only way to avoid the risk of falling into the local optimum is to completely ignore schedules determined in previous iterations. Of course, the exception is the best schedule (in terms of the value of the criterion). The production schedule optimization problem is characterized by optimization constraints and criteria—defined as nonlinear functions that have many local minima. In the case of the presented methodology, the nonlinearity of constraints and criteria results from the nonlinearity of their component functions (e.g., for the delivery time, the amount of a needed blank), the argument R of which is a combination of resources allocated to them. They are defined by rules (IF .. THEN type) and nonlinear dependencies. Additionally, the considered optimization problem has a large number of parameters, where only some of them are continuous (e.g., timescales for technological operations), and others are characterized by discrete values (e.g., identifiers of assigned employees and machines). Based on these facts and guided by the desire to create a research environment that will allow to unequivocally confirm the advantages of the new method, the authors proposed the use of an algorithm that prevents it from getting stuck in a local optimum. The original algorithm developed is based on the Monte-Carlo algorithm [38,39,40]. It is a brute-force algorithm that consists of repeatedly generating completely new solutions (in the analyzed case, schedules). By meeting the postulate of ignoring the results of previous iterations, it ensures complete safety against getting stuck at a local minimum. The resistance to getting stuck in a local minimum would allow finding the global minimum with an infinite number of iterations. Of course, it is impossible, but the authors assumed that a sufficiently long period of stagnation in decreasing the value of the criterion allows us to assume (with a fair degree of probability) that a global minimum has been found. Resistance to getting stuck in a local minimum avoids the latter cause of stagnation.
The flowchart of the algorithm implemented is presented in Figure 3. The algorithm stochastically selects orders for scheduling from a set of orders. For the selected order, according to the recipe, it selects subsequent operations to be inserted. Importantly, after each inserted operation, the global insertion cycle returns to order selection, allowing for the parallelization of production (if the availability of resources allows it). The resources themselves are also selected at random according to the technological recipe of the operation. Only the exact placement of an operation on the timeline (start and end time) is performed deterministically on the basis of the feasibility criterion. Its aim is to obtain the most compact schedule possible while meeting this criterion. Despite this dereministic element, the algorithm satisfies the postulate of ignoring the results of previous iterations. This means that the subsequent versions of entire schedules are not affected by previously generated schedules. In this way, we obtain protection against getting stuck in the local minimum. In the case of any optimization algorithm, the selection of its parameters is always crucial. Therefore, in order to avoid the impact of the selection of parameters, it decided to use a laboratory algorithm with a simple structure, which can be classified as a brute-force algorithm. The main advantage of the algorithm is, apart from the resistance to getting stuck in local minima described in the paper, its complete non-parametric character.
Figure 3.
Flowchart of the lab optimization algorithm.
The analysis of its flowchart (Figure 3) and the above description shows that both in the case of the selection of resources for the technological operation and the order of inserting orders and individual operations into the schedule, a randomization is used, in which the probability of individual variants is identical and is not controlled by any external parameters. Contrary to such heuristic algorithms as, e.g., genetic algorithms [3,41], PSO [7] or GWO [8] we do not need to choose parameters such as mutation and crossover (or their equivalent) probability, selection determinism, or population size. This limits the subjective influence of the algorithm user on the results obtained. The only parameter that must be selected is the stop condition.
In order to maximize the probability of finding the optimal solution, theoretically, the optimization time should come as close as possible to the postulate of an infinite number of trials. Ensuring a sufficiently long optimization time should significantly increase the chances of obtaining a global minimum for given technological conditions during research. A convenient stop criterion is the maximum period of no progress in minimizing the criterion. Setting this period in relation to the period of minimization progress additionally facilitates the determination of the threshold value. The algorithm itself is not an integral part of the proposed solution, and the universal methodology developed will ensure significant profit for any optimization algorithm implemented correctly. The difference from the lab algorithm will perhaps be getting the schedule faster. However, this simple laboratory algorithm has one practical advantage. It has unlimited parallelization capabilities (due to the complete independence of iterations). Today, we have the option to rent almost unlimited public cloud resources only for the duration of optimization. In the case of a commercial application of the proposed methodology, the use of this brute-force algorithm may prove to be economically acceptable.
3. Research Methodology
Verifying any new scheduling methodology encounters serious difficulties. In the case of developing new scheduling algorithms, tests can be performed on static input data. By comparing different algorithms, it can be shown that the new algorithm is faster or allows for a lower value of a given criterion (it finds a better solution to the scheduling problem). Most often, there is no need to perform production based on the generated schedule. In the case of the new methodology, which is based on the dynamic influence of production conditions (e.g., the influence of an employee and a tool), the matter becomes more complicated. We need a tool that will allow us to test the implementation of the generated schedule. The best test environment for production scheduling methods is an actual manufacturing company. An example of the validation of the scheduling method in a near-real environment is work [42], where the authors used a dedicated factory workstation. However, enterprises are often unwilling or even unable to risk experimental modifications to their production procedures. The more innovative the methodology, the greater this resistance. Gaining access to the real production environment is difficult, so the validation of scheduling methods is carried out most often using simulation models that are configured properly for the characteristics of the scheduling problem under consideration [43]. Dedicated software (e.g., SIMIO) is most often used to create simulation models [44]. The data sets analyzed there are usually random or previously made available in the literature on the subject [43]. An alternative method to verify the effectiveness of scheduling methods is to determine the distance of the result obtained from the known optimal solution [9]. However, most often, we do not know this optimal solution.
The solution used in the research is a virtual production plant [45], which is an extension of the concept of simulation models to the area of the entire plant, taking into account the influence of the implementation conditions on the course of technological operations. The tool was used to evaluate the effectiveness and efficiency of the developed scheduling method. The concept consists of collecting (based on historical data archived in plants, the knowledge of experts, and the experience of technologists and managers) information about the course of production and the relationships present in it. Knowledge must cover all phenomena in production that may be significant during scheduling. In addition to knowing all production resources and production recipes used, it should include information on the efficiency of individual employees and tools and the material and energy consumption of their activities for given types of technological operations. Acquired knowledge is recorded in the form of mathematical formulas and rules. Based on this knowledge, you can build a virtual plant, that is, a tool that allows you to simulate the course of production according to a given schedule. Of course, the representativeness of the simulation will depend on the quality of the data collected. Figure 4 shows the components of this model and the boundaries of the virtual plant system (the gray box). The plant transfers a set of production orders (from its customers) to the APS (Advanced Planning and Scheduling) system with a tested scheduling methodology. Based on these orders, knowledge of the resources available in the plant, and technological recipes (“know-how”), the APS system generates a production schedule. The virtual plant performs its simulated production based on its resources and coded knowledge about the dependencies between the selection of production resources and the course of technological operations (obtained from actual production plants).
Figure 4.
Model of the virtual production plant and its interaction with the APS system that implements the methodology tested.
As stated above, the principle of operation of the model presented in Figure 4 is to simulate the course of the production process according to the schedule provided, as shown in the diagram in Figure 5. The simulation focuses on the implementation of individual production operations that make up the production plan, taking into account the implementation time and consumption of energy and materials. For each production operation, the end of its completion and the total cost of materials, energy and labor are determined. Then, the virtual plant performs the quality rating of the delivered schedule based on two measures (criteria), as described in Section 2.3.
Figure 5.
Scheme of simulating the implementation of the delivered production schedule in a virtual production plant.
As shown in Section 1, the literature does not contain information on any currently known methodology that would take into account the dynamic impact of the selection of production resources in the course of a technological operation. For this reason, the method has no equivalent in state-of-the-art methods. Therefore, the only possibility is to compare it with a current methodology (regardless of the optimization algorithm used in it) that does not take into account this influence. The proposed lab algorithm (Section 2.4) provides the best results for both methodologies; any other algorithm could provide a shorter optimization time but at the cost of obtaining a suboptimal solution.
The applied research procedure aimed to compare the general standard methodology (independent of the optimization algorithm) with the general methodology proposed in isolated conditions, in which the imperfections of a specific optimization algorithm do not affect the results obtained.
In order to be able to compare the results for various production processes and different sizes of the orders set, relative measures were determined for the criteria obtained from the standard methodology and the methodology proposed in the article. In the case of the standard methodology, it was assumed that all the values of Equations (1)–(6) that are functionally dependent on the allocated resources are converted into constant values resulting from production recipes. In the case of the maximum completion time criterion, the measure of profit from the application of the new methodology from Equation (8) was defined as follows:
where —the maximum completion time criterion value obtained using the standard methodology; —the criterion value obtained using the new methodology.
Similarly, the measure of profit for the cost criterion is defined by Equation (9):
where —the value of the cost criterion obtained using the standard methodology; —the cost criterion value obtained using the developed methodology.
4. Experiments, Results, and Discussion
The efficiency of the proposed new scheduling methodology was assessed using examples of four technological processes. Production processes from various industries and types of production were selected. Manufacturing processes from different industries and different types of production processes were selected to evaluate the methodology.
Laboratory experiments were carried out on the basis of the virtual model of the production plant described in Section 3. The data needed to build virtual models of individual plants were obtained from archival data available in companies, as well as from technologists and production managers. Missing information was obtained from measurements made on site.
Two separate experiments were carried out for each production process. The first test concerned the degree of improvement in production efficiency by applying the developed methodology. The measurement was carried out on the basis of the criterion of maximum completion time. The second experiment concerned the possibility of reducing the cost of production.
Experiments were carried out for a different number of production orders, the specific numbers of which were individually selected for the specificity of individual technological processes. In order to facilitate the presentation and comparison of the results, it has been assumed that each production order involved one piece of the final product of a given technological process.
The optimization of the schedule for all variants was performed based on the algorithm presented in Section 2.4. As explained in the section, the feature of this algorithm is its non-parametric nature. The only parameter that had to be set was the stop condition. Its relative value was determined according to the procedure described in Section 4.1. To isolate experiments on the minimization of execution time and cost criteria, the weights of the respective criteria were set to opposite values of 0.0 and 1.0.
4.1. Production of the Scraper Conveyor Chute
The scraper conveyor chute is a product manufactured for the mining industry by a company specializing in mining equipment. A characteristic feature of the analyzed technological process is the total lack of automation. All the operations that make up the technology (Table 1) are performed manually. For this reason, the changeability of the time of individual production operations is at the level of 11 ÷ 20%, and the cost changeability is at the level of 7 ÷ 36% depending on the selected set of production resources. For each operation, the plant has a set of production resources enabling their purposeful selection (at least two tools of the required type and at least three employees with the required qualifications). The available number of combinations of production resources for a single operation reaches the value of 18.
Table 1.
Processing times of individual operations of the technological process of producing the scraper conveyor chute.
For the generation of the schedule in both methodologies (without and taking into account the influence of resources and including this influence), a dedicated algorithm was used, as presented in Section 2.4. The stop condition was defined based on an analysis of the optimization test run (Figure 6). The analyzed test instance concerned the scheduling of 175 production orders. The total number of scheduled technology operations was 875. It was assumed that the optimization process will be stopped when the stagnation period exceeds the minimization progress period by 100%. The authors assumed that in the case of the Monte-Carlo algorithm (protected against getting stuck in the local minimum), it means there is a high probability of finding the global minimum. The same relative stop condition was used in the remaining experiments.
Figure 6.
Progress in minimizing the time completion criterion for the scraper conveyor chute production process.
For the example of the scraper conveyer chute production, the schedule building process (using the algorithm described in Section 2.4) is presented in Figure 7. The top of the figure shows the order set to be scheduled from 11 April 2022. To improve readability, the example of the process implementation was limited to three orders. As you can see, the technological recipe for each order for the production of the chute is identical and consists of five technological operations. The final operation called “Grinding” integrates the two production paths and includes the final assembly in addition to grinding. Recipe operations do not have a specific duration, as it will depend on the set of production resources allocated when the operation is inserted into the schedule.
Figure 7.
Example production schedule generation process for the scraper conveyor chute.
The Gantt chart below the definition of orders shows a frozen state after ten iterations of the loop A from the flowchart in Figure 3. Subsequent operations are inserted into the schedule in subsequent iterations of this loop. In the description of the operation block, the iteration number is marked with the symbol I:n.
According to the algorithm flowchart, first, an order was randomly selected for planning. According to the Gantt chart in Figure 7, order 3 was selected in the first iteration. In the next step of this iteration, the operation to be scheduled was selected from the recipe for the order. To fulfill the postulate of total stochasticity of the algorithm, for both initial, parallel assembly operations, the insertion probability is identical. In the example, the operation Assembly 1 was inserted into the first iteration. At the time of insertion, the necessary resources for its implementation were allocated: the employee Assembler 3 and the tool Assembly station 2. Please note that due to its stochastic nature, the algorithm selects resources completely randomly and during this selection is “blind” to the employee’s performance. It manifested itself in the selection of the slowest worker. Due to this, the algorithm searches the entire available solution space.
In iteration 2 for scheduling, order 2 was drawn. Furthermore, in the order selecting step, the probability of drawing any order is the same. In the case of order 2, the Assembly 2 operation was selected. During the selection of resources for this operation, the nondeterministic nature of the algorithm is again visible. The Assembly station 2 tool was assigned to the operation, although the assignment of a different tool could ensure faster execution of the order. However, thanks to this, a full search of the solution space is again ensured.
In iteration 4, the operation Welding 1 was inserted for order 3. Despite the prior availability of the allocated production resources, it starts at 9.30 a.m. because the component in Equation (1) of the feasibility constraint must be met. Note that the assembly operation inserted into iteration 5 takes longer than the corresponding operation inserted into iteration 1. The influence of the employee (assembler) is revealed here.
The final operation of order 3—Grinding—can be inserted into iteration 10 according to the feasibility constraint component only after both welding operations have been completed. Importantly, the algorithm placed the grinding immediately after welding to make the schedule as compact as possible.
In the orders’ section for the presented freeze state of the algorithm execution, operations already inserted into the schedule are marked with a thicker edge. In the presented state, some operations still need to be inserted. After inserting all operations, loop A ends, the criterion is assessed (cost or execution time), the schedule is cleared, and the next iteration of the master loop B begins.
The example presented above was a simplified visualization of the algorithm’s work for the proposed dynamic methodology. The actual experiments compared the efficiency for a representative production volume of the standard methodology (neglecting the impact of the allocation of production resources) with the new methodology developed. The results of the first experiment on increasing productivity are shown in the form of a green graph in Figure 8. By analyzing these results, it can be concluded that the profit for the maximum completion time measure (understood as a relative decrease in this value defined in Equation (8)) is independent of the number of scheduled orders and oscillates between 11 ÷ 12%.
Figure 8.
The effect of taking into account the influence of resources for the production of the scraper conveyor chute.
The main reason for such a significant reduction in the execution time of a production plan after applying the new methodology to production scheduling is the assumption of constant times for the implementation of individual technological operations in the standard methodology. In industrial practice, these times are set at a safe level, ensuring the correct execution of the task even by the worst variant of the assigned combination of production resources. Assuming a shorter time than the maximum (e.g., average) time may result in a too short execution time being planned for some production resources. Planning a time that is too long may (in a standard methodology) result in an idle period of an assigned resource if the given technological operation is completed earlier than planned. In the case of a production process based entirely on manual work, the human factor is of great importance and gives great opportunities to optimize the schedule if the performance of individual employees (for a given type of operation) is known. The apparent slight fluctuation of the profit level could be reduced by modifying the stop condition of the optimization algorithm to increase the number of its iterations.
The reduction in the value is actually a time value that does not add value to the production process, which, in the terminology of lean management, is called . Therefore, it can be concluded that taking into account the variable conditions for the execution of production operations in production scheduling allows a reduction in wasting untapped human potential. In addition, it also allows one to maximize the efficiency of their own machine park.
The second experiment concerned the influence of the use of the new methodology on reducing production costs. As can be seen in Figure 8, a much smaller but still significant reduction was obtained (approximately 4%), expressed as a relative measure of profit (Equation (9)). The main benefit from the new methodology is re-basing the technology on manual labor. However, for this cost criterion, the human factor is relevant for the cost of only certain operations, such as welding. The skills of the employee determine the consumption of electricity and welding materials. The type of a welding aggregate also affects the cost of the technological operation. In the case of assembly operations (in this process), there is no possibility of reducing the cost.
By analyzing the course of the graph , it can be concluded that with a low number of orders, there is an excess amount of resources, which allows the algorithm to select resources in such a way as to obtain the maximum cost reduction. With an increase in the number of orders, this original effect disappears, but then the profit increases asymptotically to the initial value due to the increased possibility of the simultaneous execution of many orders.
4.2. Production of the Closing Flap
The second technological process analyzed is the process of manufacturing the closing flap, which, like the chute, is one of the components used in the production of scraper conveyors. The increased scope of the analyzed sizes of an order set results from a much shorter technological time of realizing one flap, which is a maximum of 240 min, whereas, for the chute, this time is 166 min.
The technology consists of eight technological operations: two operations of shot blasting; two operations of burning; two operations of grinding; banding; and assembly. The execution time for an operation in this process changes up to 39%, and the cost changes up to 40%. The company department that produces the closing flaps has a larger set of production resources. For this reason, the number of selectable combinations of resources (workers and tools) can even reach 42 sets. This production process is also based on manual work, which means a significant influence of the human factor on the course of technological operations.
When analyzing the graph presented in Figure 9, it can be seen that there has been an improvement in terms of the completion time. For a small number of orders, we obtain large profits from the application of the developed methodology. The reason is that the set of available production resources is redundant for such a limited number of orders. This gives the algorithm the freedom to choose the combination of resources that provides the best performance. With more orders, this phenomenon disappears, and the profit measure stabilizes at 4%. Reducing the apparent fluctuation (below 0.5 pp) would require an extended run of the optimization algorithm.
Figure 9.
The effect of taking into account the influence of resources for the production of the closing flap.
In the case of the analyzed production process, the measure of benefits for cost was reduced to the level of 1.5%, which is more than two times lower than in the case of the chute. Obtaining better effects for the production of the chute execution may result from the fact that, in the case of that process, there is a large disproportion of the available number of employees to the available number of machines. For the longest operations of the chute production process (welding), it is six employees for three machines. The process of manufacturing the closing flap does not have such a large disproportion in any technological operation. An additional reason is the lack of an operation in this technology, in which production resources have a large influence on the cost of its implementation, as was the case with the production of a chute including a welding operation.
4.3. Production of the RG Switchgear
The third technological process considered is the production of the RG switchgear, which, unlike the previous processes, is implemented in the production company of the electrical industry. Compared to the processes discussed above, the technological process of the switchgear is much more extensive and the longest. (For these reasons, the experiments were performed on a small number of orders). The execution time of most technological operations is strongly related to the selected configuration of production resources, where the difference in the implementation time of some operations between the best and worst employees can be as much as 54%. However, because they do not need to use energy-consuming machines (only simple hand tools) and there is a low consumption of auxiliary materials, the selection of an employee has little influence on the cost of implementing a production operation; the main factor that differentiates the costs is the employee’s hourly wage, which is usually balanced by the difference in employee performance.
The conducted research indicates a very high increase in the quality of the schedule, where the quality of the schedule is understood as the orders’ set completion time, if the variable conditions (selected resources) for the execution of production operations are taken into account. It can be seen in Figure 10 (the green curve) that in the case of the technological process of manufacturing the RG switchgear, the average relative profit is more than two times greater than for the best results obtained so far. The RG switchgear manufacturing process is characterized by the greatest dependence of the time required to perform individual technological operations on the selected configuration of production resources (exactly, the selection of employees), which resulted in obtaining the greatest profit from the use of the proposed methodology while optimizing the completion time. The information obtained from the technologists shows that in the case of the analyzed production process, the employee’s long-term experience is of great importance.
Figure 10.
The effect of taking into account the influence of resources for the production of the RG switchgear.
However, the improvement of the cost measure does not exceed 0.5%, and in the extreme case, it amounts to approx. 0.85%, which results from the fact that technological operations do not use machines and, to a small extent, additional materials. On the other hand, shorter lead times are usually associated with a higher hourly wage for a more experienced employee. We will deal with such limited opportunities to reduce costs by optimizing the schedule for any purely assembly production process. Such a situation is especially favored by the low risk of defects in a given assembly process.
4.4. Production of the Self-Adhesive PVC Film
The last technological process analyzed concerns the production of a self-adhesive PVC film roll. Most of the process takes place on an automated production line, where the selection of an employee has a low impact on the course of the process. The time of the final confectioning operation (cutting the produced roll into smaller pieces) depends to a small extent on the experience and skills of the employee. The time to produce one item of the product in this process is very short; therefore, the number of orders was increased in this experiment.
The obtained results (Figure 11) show a very low increase in the quality of the production schedule with the use of the proposed production scheduling methodology. For both the cost measure and the order-set execution time measure, the profit does not exceed 0.2%. Compared to the results obtained from the technological processes discussed above, this is the weakest result of all the considered processes.
Figure 11.
The effect of taking into account the influence of resources for the production of self-adhesive PVC film.
The high fluctuation of values visible on the graph is only the effect of a very low value of the profit obtained. In fact, this variability does not exceed 0.1 pp.
The most convincing reason for obtaining such a result is related to the high automation of the production process, which limits the direct influence of the employee’s work and the selection of the machine on the duration of individual technological operations. Such small or lack of benefits of using the new methodology will exist for any process with a high level of automation. In this case, the functions from Equations (1)–(7) change into constants, and the method no longer differs from the standard method. For this reason, the proposed methodology is not useful in the case of fully automated plants.
5. Conclusions
The topic of the article was the new universal methodology for production scheduling, the main principle of which is to take into account the influence of such production resources as tools and employees on the time and cost of execution of technological operations in the optimization process.
The advantages of the methodology were tested using a simple brute-force algorithm, which, at the expense of relatively low performance, refrained from getting stuck at local minima. The algorithm ensured that the experimental results obtained are independent of the imperfection of an optimization algorithm. The schedules determined on the basis of the methodologies compared in the work were verified with the use of simulations based on the model of a virtual production plant.
The research carried out on the example of various types of production has shown that the proposed methodology allows, under certain conditions, to increase the efficiency and reduce the cost of production. The methodology tested was found to be sensitive to the nature of the scheduled production process. The degree of automation of the used production line is of great importance. The effectiveness of the new methodology turned out to be significantly higher in terms of optimizing the completion time than in the case of minimizing the cost of production. This is because the safe task times (ensuring the execution of the task for each assigned combination of employees and tools, even the worst one) used in the standard approach are more distant from the actual ones than the technological assumptions of the cost of their implementation. In the latter case, the optimization possibilities are limited.
The developed solution is a new general methodology and not another algorithmic solution among the thousands of proposals developed so far. The algorithm used in the research can be replaced with any other optimization algorithm applied to scheduling problems. However, an obstacle here may be a much larger compilation of the shape of the objective function hypersurface, which is due to the redefinition of criteria and constraints in this methodology (association with the influence of production resources).
The authors’ experiences during these studies indicate that an important problem in the practical use of the methodology is the need to collect a much larger amount of detailed data on the scheduled production process than was the case with standard methods. The practical application of the methodology may require the integration of the production scheduling system with a production process monitoring system. Large amounts of data collected in this way will allow, thanks to machine learning methods, to automatically determine the dependencies describing the influence of individual employees and tools on the course of technological operations.
Author Contributions
Conceptualization, P.C. and S.G.; methodology, P.C., M.B. and S.G.; investigation, P.C.; writing—review and editing, K.G.; visualization, A.K. All authors have read and agreed to the published version of the manuscript.
Funding
This research was funded by the Silesian University of Technology, grant number 11/040/BK_2022/0027 RM4.
Institutional Review Board Statement
Not applicable.
Informed Consent Statement
Not applicable.
Conflicts of Interest
The authors declare no conflict of interest.
References
- Gansterer, M. Aggregate Planning and Forecasting in Make-to-order Production Systems. Int. J. Prod. Econ. 2015, 170, 521–528. [Google Scholar] [CrossRef]
- Burdett, R.L.; Corry, P.; Eustace, C.; Smith, S. A flexible job shop scheduling approach with operators for coal export terminals—A mature approach. Comput. Oper. Res. 2020, 115, 104834. [Google Scholar] [CrossRef]
- Liu, Q.; Li, X.; Gao, L.; Li, Y. A modified genetic algorithm with new encoding and decoding methods for integrated process planning and scheduling problem. IEEE Trans. Cybern. 2020, 51, 4429–4438. [Google Scholar] [CrossRef] [PubMed]
- Wu, W.; Wang, L.; Zhao, F.; Fan, Y.; Tang, R.; Wen, Y. Optimization of Production Scheduling Using Self-Crossover Genetic Algorithm. In Proceedings of the 2019 International Conference on Wavelet Analysis and Pattern Recognition (ICWAPR), Kobe, Japan, 7–10 July 2019; pp. 1–7. [Google Scholar]
- Sadiq, S.S.; Abdulazeez, A.M.; Haron, H. Solving multi-objective master production schedule problem using memetic algorithm. Indones. J. Electr. Eng. Comput. Sci. 2020, 18, 938–945. [Google Scholar] [CrossRef]
- Bagchi, T.P.; Gupta, J.N.; Sriskandarajah, C. A review of TSP based approaches for flowshop scheduling. Eur. J. Oper. Res. 2006, 169, 816–854. [Google Scholar] [CrossRef]
- Bewoor, L.A.; Prakash, V.C.; Sapkal, S.U. Production scheduling optimization in foundry using hybrid Particle Swarm Optimization algorithm. Procedia Manuf. 2018, 22, 57–64. [Google Scholar] [CrossRef]
- Yang, Z.; Liu, C. A hybrid multi-objective gray wolf optimization algorithm for a fuzzy blocking flow shop scheduling problem. Adv. Mech. Eng. 2018, 10, 1687814018765535. [Google Scholar] [CrossRef]
- Tomazella, C.P.; Nagano, M.S. A comprehensive review of Branch-and-Bound algorithms: Guidelines and directions for further research on the flowshop scheduling problem. Expert Syst. Appl. 2018, 158, 113556. [Google Scholar] [CrossRef]
- Neufeld, J.S.; Gupta, J.N.; Buscher, U. A comprehensive review of flowshop group scheduling literature. Comput. Oper. Res. 2016, 70, 56–74. [Google Scholar] [CrossRef]
- Cheng, T.E.; Gupta, J.N.; Wang, G. A review of flowshop scheduling research with setup times. Prod. Oper. Manag. 2000, 9, 262–282. [Google Scholar] [CrossRef]
- Cheng, T.C.E.; Wu, C.C.; Chen, J.C.; Wu, W.H.; Cheng, S.R. Two-machine flowshop scheduling with a truncated learning function to minimize the makespan. Int. J. Prod. Econ. 2013, 141, 79–86. [Google Scholar] [CrossRef]
- Najari, F.; Mohammadi, M.; Nadi, H. A genetic algorithm for scheduling jobs and maintenance activities in a permutation flow shop with learning and aging effects. Int. J. Ind. Syst. Eng. 2016, 24, 32–43. [Google Scholar] [CrossRef]
- Wang, J.B.; Wang, M.Z. Minimizing makespan in three-machine flow shops with deteriorating jobs. Comput. Oper. Res. 2013, 40, 547–557. [Google Scholar] [CrossRef]
- Burdett, R.; Kozan, E. Resource aggregation issues and effects in mixed model assembly. In Proceedings of the 5th Operations Research Conference of Australian Society for Operations Research Queensland Branch on Operations Research into the 21st Century; Australian Society for Operations Research Queensland Branch: Brisbane, QLD, Australia, 2003; pp. 35–53. [Google Scholar]
- Burdett, R.L.; Kozan, E. Evolutionary algorithms for resource constrained non-serial mixed flow shops. Int. J. Comput. Intell. Appl. 2005, 3, 411–435. [Google Scholar] [CrossRef]
- Jansen, K.; Mastrolilli, M.; Solis-Oba, R. Approximation schemes for job shop scheduling problems with controllable processing times. Eur. J. Oper. Res. 2005, 167, 297–319. [Google Scholar] [CrossRef]
- Burdett, R.L.; Corry, P.; Eustace, C.; Smith, S. Scheduling pre-emptible tasks with flexible resourcing options and auxiliary resource requirements. Comput. Ind. Eng. 2021, 151, 106939. [Google Scholar] [CrossRef]
- Kreipl, S.; Dickersbach, J.T. Scheduling coordination problems in supply chain planning. Ann. Oper. Res. 2008, 161, 103–123. [Google Scholar] [CrossRef]
- Meyr, H. Simultaneous lotsizing and scheduling by combining local search with dual reoptimization. Eur. J. Oper. Res. 2000, 120, 311–326. [Google Scholar] [CrossRef]
- Karimi, B.; Fatemi Ghomi, S.M.T.; Wilson, J.M. The capacitated lot sizing problem: A review of models and algorithms. OMEGA 2003, 31, 365–378. [Google Scholar] [CrossRef]
- Chan, H.K.; Chung, S.H.; Lim, M.K. Recent research trend of economics lot scheduling problems. J. Manuf. Technol. Manag. 2013, 24, 465–482. [Google Scholar] [CrossRef]
- Ferreira, D.; Clark, A.R.; Almada-Lobo, B.; Morabito, R. Single stage formulations for synchronised two-stage lot sizing and scheduling in soft drink production. Int. J. Prod. Econ. 2012, 136, 255–265. [Google Scholar] [CrossRef]
- Guimaraes, L.; Klabjan, D.; Almada-Lobo, B. Pricing, relaxing and fixing under lot sizing and scheduling. Eur. J. Oper. Res. 2013, 230, 399–411. [Google Scholar] [CrossRef]
- Clark, A.R.; Almada-Lobo, B.; Almeder, C. Lot sizing and scheduling- industrial extensions and research opportunities, special issue on lot sizing and scheduling. Int. J. Prod. Res. 2011, 49, 2457–2461. [Google Scholar] [CrossRef]
- Toso, A.V.; Morabito, R.; Clark, A.R. Lot sizing and sequencing optimization and an animal feed plant. Comput. Ind. Eng. 2009, 57, 813–821. [Google Scholar] [CrossRef]
- Pechmann, A.; Schöler, I. Optimizing energy costs by intelligent production scheduling. In Glocalized Solutions for Sustainability in Manufacturing; Hesselbach, J., Herrmann, C., Eds.; Springer: Berlin, Germany, 2011; pp. 293–298. [Google Scholar]
- Aghelinejad, M.; Ouazene, Y.; Yalaoui, A. Production scheduling optimisation with machine state and time-dependent energy costs. Int. J. Prod. Res. 2018, 56, 5558–5575. [Google Scholar] [CrossRef]
- Shrouf, F.; Ordieres-Meré, J.; García-Sánchez, A.; Ortega-Mier, M. Optimizing the production scheduling of a single machine to minimize total energy consumption costs. J. Clean. Prod. 2014, 67, 197–207. [Google Scholar] [CrossRef]
- Burdett, R.L.; Kozan, E. Techniques to effectively buffer schedules in the face of uncertainties. Comput. Ind. Eng. 2015, 87, 16–29. [Google Scholar] [CrossRef][Green Version]
- Lambrechts, O.; Demeulemeester, E.L.; Herroelen, W.S. Proactive and reactive strategies for resource-constrained project scheduling with uncertain resource availabilities. J. Sched. 2008, 11, 121–136. [Google Scholar] [CrossRef]
- Červeňanská, Z.; Važan, P.; Juhás, M.; Juhásová, B. Multi-criteria optimization in operations scheduling applying selected priority rules. Appl. Sci. 2021, 11, 2783. [Google Scholar] [CrossRef]
- Gajdzik, B.; Grabowska, S.; Saniuk, S. A theoretical framework for industry 4.0 and its implementation with selected practical schedules. Energies 2021, 14, 940. [Google Scholar] [CrossRef]
- Husár, J.; Dupláková, D. Material flow planning for bearing production in digital factory. In Key Engineering Materials; Trans Tech Publications Ltd.: Freienbach, Switzerland, 2016; Volume 669, pp. 541–550. [Google Scholar]
- Burdett, R.L.; Kozan, E. The assignment of individual renewable resources in scheduling. Asia-Pac. J. Oper. Res. 2004, 21, 355–377. [Google Scholar] [CrossRef]
- Stadtler, H.; Kilger, C. Supply Chain Management and Advanced Planning–Concepts, Models, Software and Case Studies, 3rd ed.; Springer: Berlin, Germany, 2005. [Google Scholar]
- Blackstone, J.H. APICS Dictionary, 13th ed.; APICS: Chicago, IL, USA, 2010. [Google Scholar]
- Asta, S.; Karapetyan, D.; Kheiri, A.; Özcan, E.; Parkes, A.J. Combining Monte-Carlo and hyper-heuristic methods for the multi-mode resource-constrained multi-project scheduling problem. Inf. Sci. 2016, 373, 476–498. [Google Scholar] [CrossRef]
- Lubosch, M.; Kunath, M.; Winkler, H. Industrial scheduling with Monte Carlo tree search and machine learning. Procedia CIRP 2018, 72, 1283–1287. [Google Scholar] [CrossRef]
- Papavasileiou, V.; Koulouris, A.; Siletti, C.; Petrides, D. Optimize manufacturing of pharmaceutical products with process simulation and production scheduling tools. Chem. Eng. Res. Des. 2007, 85, 1086–1097. [Google Scholar] [CrossRef]
- Kordos, M.; Boryczko, J.; Blachnik, M.; Golak, S. Optimization of warehouse operations with genetic algorithms. Appl. Sci. 2020, 10, 4817. [Google Scholar] [CrossRef]
- Zhou, T.; Tang, D.; Zhu, H.; Wang, L. Reinforcement Learning With Composite Rewards for Production Scheduling in a Smart Factory. IEEE Access 2021, 9, 752–766. [Google Scholar] [CrossRef]
- Ojstersek, R.; Brezocnik, M.; Buchmeister, B. Multi-objective optimization of production scheduling with evolutionary computation: A review. Int. J. Ind. Eng. Comput. 2020, 11, 359–376. [Google Scholar] [CrossRef]
- Dehghanimohammadabadi, M.; Keyser, T.K. Intelligent simulation: Integration of SIMIO and MATLAB to deploy decision support systems to simulation environment. Simul. Model. Pract. Theory 2017, 71, 45–60. [Google Scholar] [CrossRef]
- Ciepliński, P.; Golak, S. Methodology of research on an influence of technological conditions on the quality of a production schedule. In Nowoczesne Technologie–Strategie, Rozwiązania i Perspektywy Rozwoju. T. 1; Bujalska, B., Maciąg, K., Eds.; TYGIEL: Lublin, Poland, 2021; pp. 244–256. [Google Scholar]
Publisher’s Note: MDPI stays neutral with regard to jurisdictional claims in published maps and institutional affiliations. |
© 2022 by the authors. Licensee MDPI, Basel, Switzerland. This article is an open access article distributed under the terms and conditions of the Creative Commons Attribution (CC BY) license (https://creativecommons.org/licenses/by/4.0/).










