Abstract
A 3–5 μm mid-infrared band is a good window for atmospheric transmission. It has the advantages of high contrast and strong penetration under high humidity conditions. Therefore, it has important applications in the fields of laser medicine, laser radar, environmental monitoring, remote sensing, molecular spectroscopy, industrial processing, space communication and photoelectric confrontation. In this paper, the application background of mid-infrared laser is summarized. The ways to realize mid-infrared laser output are described by optical parametric oscillation, mid-infrared solid-state laser doped with different active ions and fiber laser doped with different rare earth ions. The advantages and disadvantages of various mid-infrared lasers are briefly described. The technical approaches, schemes and research status of mid-infrared lasers are introduced.
1. Introduction
Laser has been an important invention in the history of human science since the 20th century, following atomic energy, semiconductors and computers, known as “the fastest knife”, “the most accurate ruler” and “the brightest light”. Laser has been widely used and recognized in production and science because of its incomparable advantages over ordinary light sources. After 60 years of research and development, laser-related technologies, products and services have spread all over the world, forming a rich and huge laser industry. It is widely used in material processing, communication, optical storage, medical and beauty technologies, research and military developments, instruments and sensors, entertainment display, additive manufacturing and other areas of the national economy. In particular, high-performance 3–5 μm mid-infrared laser in the atmospheric window has important application value and prospect in laser imaging, chemical remote sensing, the medical field, environmental protection and civil and military fields [1].
At present, the technical ways to realize the mid-infrared laser output at a 3–5 μm band mainly include indirect conversion and direct generation. The indirect conversion is mainly based on the nonlinear frequency conversion crystal to generate mid-infrared laser by using an optical parametric oscillator, and the direct generation of stimulated radiation mainly includes quantum lasers, chemical lasers, gas lasers, solid-state lasers and fiber lasers [2]. The characteristic analysis of various ways to realize mid-infrared laser output is shown in Table 1.
Table 1.
Comparative analysis of research approaches for realizing mid-Infrared 3–5 μm band.
As shown in the table, in view of the characteristics of the simple structure, small size, easy application and so on, this paper focuses on the introduction on the research of an optical parametric oscillator, excessive metal doped solid-state lasers and a fiber laser whose gain medium is soft glass.
2. Mid-Infrared Optical Parametric Oscillation Laser (OPO)
The optical parametric oscillation laser (OPO) is one of the main ways to realize a mid-infrared laser output of 3–5 μm and is composed of nonlinear crystal, a pump source and a resonant cavity, as shown in Figure 1. It can reach an output band that cannot be realized by traditional lasers and has many advantages, such as a wide tuning range, simple structure, high output power, narrow linewidth, etc. [3]. With the emergence of various nonlinear crystals, the optical parametric oscillator has achieved important breakthroughs and opened new application prospects, which has once again become a research hot spot of scholars in the world. According to the different nonlinear crystal materials, the mid-infrared laser based on optical parametric oscillation is classified as follows.
Figure 1.
Schematic diagram of optical parametric oscillator.
2.1. LiNbO3, PPLN, MgO-Doped PPLN Optical Parametric Oscillator
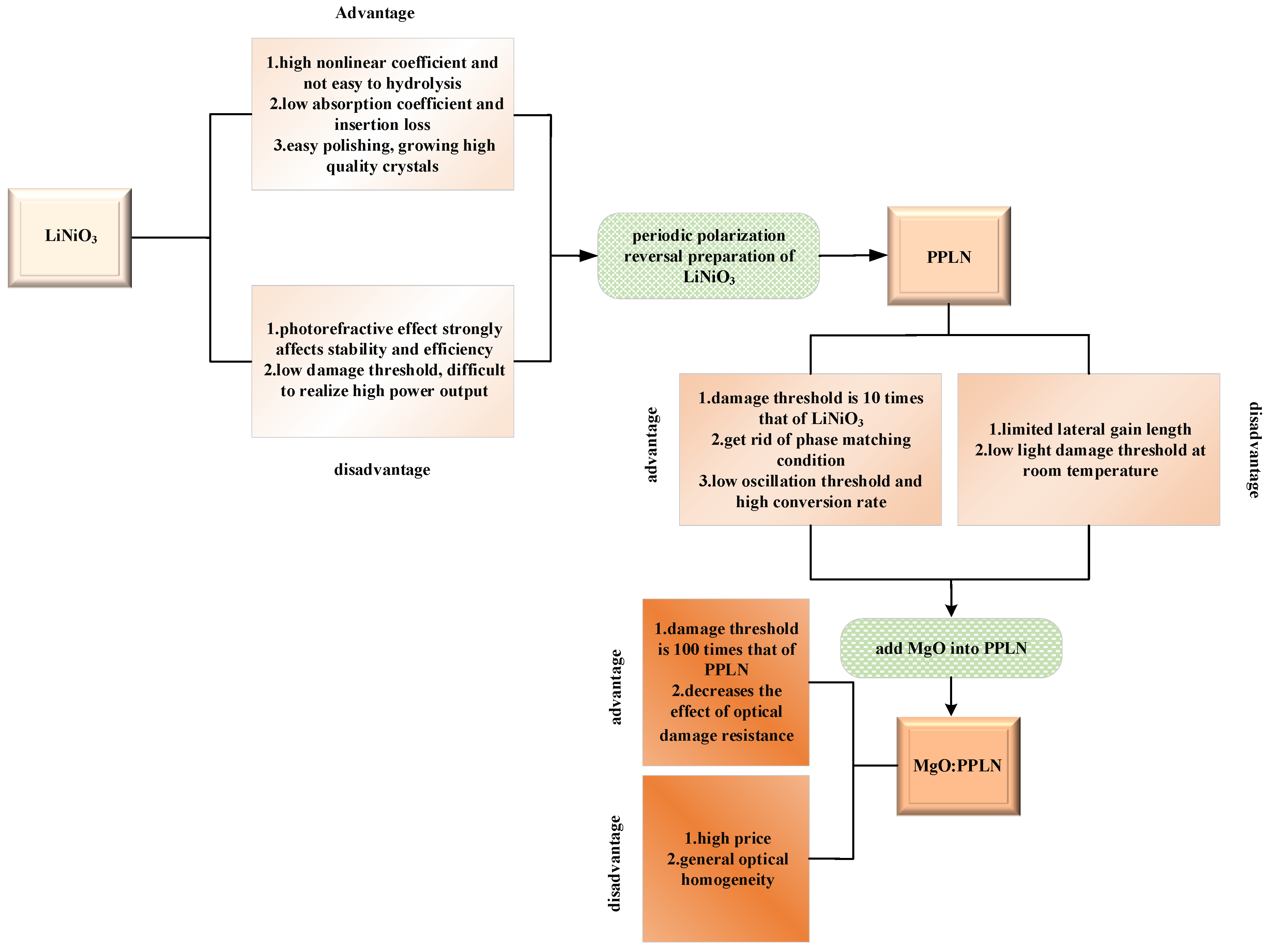
The optical parametric oscillators of lithium niobate crystals can be divided into pure lithium niobate (LiNiO3), periodically poled lithium niobate (PPLN) and periodically polarized lithium niobate doped with MgO (MgO-doped PPLN) optical parametric oscillators based on different crystals. The specific evolution process is shown in Figure 2. In order to improve the damage threshold and stability of the crystal, PPLN is used instead of the traditional LiNiO3 crystal. While in order to further improve the damage threshold of the PPLN crystal, MgO-doped PPLN crystal was born.
Figure 2.
Evolution process of LiNiO3 crystal.
From Figure 2, we can see that LiNbO3, PPLN and MgO-doped PPLN all have their own advantages and disadvantages. The technology of periodically polarized crystals has been gradually developed and perfected with the increasing research of scholars. The research statuses of LiNiO3, PPLN and MgO-doped PPLN optical parametric oscillation lasers are shown in Table 2.
Table 2.
Research and development status.
It can be seen from the table that the output power, wavelength and conversion efficiencies of periodically poled crystals have been improved substantially from LiNbO3 to MgO-doped PPLN.
2.2. KTiOPO4 and KTiOAsO4 Optical Parametric Oscillator
KTP crystal and KTA crystal belong to the isologue, the symmetrical structure of the 2 m point group, which has high hardness and excellent optical properties. They are nonlinear optical materials widely used in frequency conversions. The descriptions of the two crystals are shown in Figure 3.
Figure 3.
Description diagram of KTP and KTA crystals.
It can be seen from the Figure 3 that both KTP and KTA have the characteristics of a high damage threshold. However, compared with KTP crystal, the physicochemical property of KTA crystal is more stable and overcomes the absorption band of KTP crystal, which is near 3.4 μm. Both crystals have made prominent contributions to the high repetition frequency and high-energy mid-infrared output, and the excellent characteristics of KTP and KTA crystals determine the wide range of their applications. The research progress of KTP and KTA crystals in the mid-infrared band is shown in Table 3.
Table 3.
Research and development status.
Numerous institutions for KTP and KTA crystals research have been reported. They have a wide variety of pump sources, and the operation modes are various. According to the latest research, they have achieved high-power and high-quality laser output.
2.3. AgGaSe2 and AgGaS2 Optical Parametric Oscillator
AgGaSe2 and AgGaS2 are semiconductor chalcopyrite symmetry crystals. Both crystals are transparent in infrared, and they have been used for a long time in the mid-infrared band. The descriptions of two crystals are shown in Figure 4.
Figure 4.
Crystal description diagram.
For AgGaSe2 and AgGaS2 crystals, the biggest defect is that the damage interpretation value is generally low, which cannot meet the needs of high repetition rates and maximum energy output.
In the early stage, the research on AgGaSe2 and AgGaS2 crystals was also extensive; the research and development status are shown in Table 4.
Table 4.
Research and development status.
It can be seen from the existing reports that the output efficiency based on these two crystals to realize mid-infrared laser is low, and the maximum energy that can be obtained is also relatively small. This may be the reason why there are almost no literature reports about realizing mid-infrared laser output based on these two nonlinear crystals in the past decade.
2.4. ZnGeP2 Optical Parametric Oscillator
ZnGeP2 crystal is the most important nonlinear crystal in optical parametric oscillator technology. The description of it is shown in Figure 5.
Figure 5.
Description diagram of ZGP crystal.
For the ZnGeP2 crystal, its good physical and chemical properties, high thermal conductivity and damage threshold have achieved its advantages when operating in a high-power environment. Therefore, it is the best nonlinear crystal for a high-power, 3~5 µm mid-infrared OPO.
The ZnGeP2 crystal has been deeply studied by many scholars because of its excellent characteristics. The research development is shown in Table 5.
Table 5.
Research and development status.
According to the literature, the best results of mid-infrared laser output based on ZGP crystal are an average output power of 103 W at a frequency of 10 kHz. The optical efficiencies are 78% and 44.2% with an output wavelength of 4.6 μm and 4.57 μm, respectively.
As mentioned above, several optical parametric oscillators for mid-infrared (3–5 μm) output are discussed. The properties parameters of mid-infrared nonlinear optical crystals are shown in Table 6.
Table 6.
Properties of mid-infrared nonlinear crystals mentioned above.
The nonlinear crystals mentioned above have transmittance in the mid-infrared of 3–5 μm, which are currently widely studied in the world. Compared with LiNiO3 and PPLN, MgO-doped PPLN crystal owns a larger damage threshold, and now it has become a research hotspot. However, the thermal conductivity of KTP, AgGaSe2 and AgGaS2 are relatively small, which will induce serious thermal effect under high-power operation and even cause the damage of crystals. Therefore, the output and applications of high-power mid-infrared in the future are limited. The thermal conductivity is smallest, and the damage threshold is the highest of ZGP crystal, which may be the reason why the output power is largest among these nonlinear crystals. It has a compact laser structure, the advantages of a wide tuning range of output wavelength and so on. Therefore, it can be said that the realization of mid-infrared laser output based on ZGP crystal is mainstream through an indirect way.
3. Mid-Infrared Fe: ZnSe and Cr: ZnSe Solid-State Lasers
Taking transition metal doped II~VI chalcogenides crystallized group sulfide crystals as gain media is an important means to realize mid-infrared laser. The two typical laser materials are Fe: ZnSe and Cr: ZnSe crystals. Characteristics descriptions of Fe: ZnSe and Cr: ZnSe crystals are shown in Figure 6.
Figure 6.
Characteristics descriptions of Fe: ZnSe and Cr: ZnSe crystals.
Fe: ZnSe is a four-energy level structure. When Fe2+ is doped into ZnSe, Zn2+ in the center of tetrahedron will be replaced. The ground state energy level 5D of the outermost electron 3d6 splits into duplex degenerate states 5E and triple-degenerate states 5T2 under the action of a crystal field [55]. Then the one-step orbital spin coupling splits the 5T2 state into three energy bands and the second-order orbital spin coupling splits the 5E state into five energy levels. The energy level diagram is shown as Figure 7.
Figure 7.
Diagram of Fe: ZnSe energy level.
Cr: ZnSe is a four-energy level structure. Under the action of a pump light, Cr2+ in the ground state of 5T2 transits to the vibrational levels of excited state 5E, and because there is no other energy level above the 5E excited state level, therefore, there is almost no excited state absorption process for Cr2+ [56]. The energy level diagram is shown as Figure 8.
Figure 8.
Diagram of Cr: ZnSe energy level.
The absorption peak of Fe: ZnSe crystal is near 3 μm at room temperature. Additionally, the emission peak is near 4.3 μm. Take note that the absorption characteristics of Fe: ZnSe crystal varies greatly with temperature, as shown in Figure 9. The absorption cross sections of Fe: ZnSe crystal are greatly at 14 K. Additionally, the absorption cross section will become lower while, at the same time, the absorption range will become wider at 300 K. From the emission spectrum of Fe: ZnSe, the material emission spectrum range is 3–5 μm [1].
Figure 9.
Absorption and emission spectrum of Fe: ZnSe crystal.
Cr: ZnSe has a relatively wide absorption band, at 1.5–2 μm; as shown in Figure 10, the absorption peak is around 1.75 μm. The emission spectroscopy is 2–3 μm, and the emission peak is about 2.45 μm [56]. It can be seen from Figure 10 that it is not a good choice to use the Cr: ZnSe crystal to achieve a laser output above 3 μm, because, although the crystal has emission at 3 μm, its gain is relatively low.
Figure 10.
Absorption and emission spectrum of Cr: ZnSe crystal.
Spectroscopic and material properties of the Cr: ZnSe and Fe: ZnSe crystals are shown in Table 7.
Table 7.
Parameters of Cr: ZnSe and Fe: ZnSe crystals.
It can be seen from Table 7 that the absorption cross section and emission cross section of Fe2+: ZnSe are larger than that of Cr2+: ZnSe. While the Cr: ZnSe crystal exhibits excellent room temperature fluorescence properties, both of them have a wide tuning range and high quantum efficiency, which have attracted more and more attention in the field of mid-infrared wave band research. The research and development status of Cr: ZnSe and Fe: ZnSe lasers are shown in Table 8.
Table 8.
Research and development status.
Compared with Cr: ZnSe laser, the single energy or the average power is higher for the Fe: ZnSe laser. However, for the Fe: ZnSe crystal, the temperature is the key factor affecting its fluorescence lifetime. High-power Fe: ZnSe laser can be realized at low temperatures. As temperature rises, the fluorescence lifetime of Fe: ZnSe crystal decreases, which makes it difficult to achieve a high-power, mid-infrared laser. Future research can focus on the external cooling method of the laser to ensure that it maintains good mid-infrared laser output performance at room temperature.
4. Mid-Infrared Fiber Lasers
Optical fiber has many advantages in numerous fields. This paper mainly discusses the mid-infrared fiber laser with soft glass [fluoride (Er3+, Ho3+, Dy3+), chalcogenide, telluride] as the gain medium. The description is shown in Figure 11.
Figure 11.
Description diagram of mid-infrared fiber lasers.
The most-used material for fluoride optical fiber is a multi-component fluoride glass called “ZBLAN”; the mid-infrared fiber laser operating at 3–5 μm band has a similar outer electron arrangement for gain ions. Energy level transitions between configurations produce abundant emission lines; the gain fiber mainly includes Er3+, Ho3+, Dy3+, and its energy level diagram [75] is shown in Figure 12.
Figure 12.
Energy level diagram.
The chalcogenide glass has excellent mid-infrared transmission, thermal and mechanical properties. Compared with fluoride glass fiber, its phonon energy is lower, which makes up for the defect that ZBLAN is hindered to work at wavelengths exceeding 4 µm due to the reduction of high-energy states caused by multi-phonon transitions. In the context of the chalcogenide glass fiber lasers, the ions that have received the most attention are praseodymium and terbium. The energy level diagram [76] is shown in Figure 13.
Figure 13.
Energy level diagram.
For the glass fibers of fluoride, chalcogenide and tellurite, their physical and chemical properties are different, as shown in Table 9.
Table 9.
Physicochemical properties of various soft glass fibers.
Compared with chalcogenides, the fluoride glass has lower loss but higher phonon energy, and its transparency range is far inferior to chalcogenide’s. However, compared with tellurite glass, the fluoride glass and chalcogenide glass are more toxic. Three kinds of glass optical fibers are the best choice for mid-infrared transmission. Their low optical loss and high-power damage threshold make many applications possible.
The fiber lasers with different gain media have unique advantages and characteristics. The developments are shown in Table 10.
Table 10.
Research and development status.
From the current research progress, the soft glass fiber (fluoride, chalcogenide and telluride) has low loss in the mid-infrared band. The manufacturing process is relatively mature. Therefore, achieving mid-infrared laser with fiber has been extensively studied by scholars. Among the soft glass fibers, the manufacturing process of ZBLAN fiber is relatively mature. However, the realization of mid-infrared laser output with high conversion efficiency and the output energy still needs further development; due to the limited manufacturing process of InF3 and the telluride, there are still difficulties in general commercial use; chalcogenide glass has excellent transmission performance in the mid-infrared band due to its low material dispersion, so it has an indispensable application value at 3–5 μm. For the future, it is necessary to optimize the gain fiber, to increase the pump power and to achieve a higher power mid-infrared laser output.
5. Conclusions
In the past 20 years, based on the progress of new laser materials, optical technology and the traction of application requirements in many fields, the research of mid-infrared laser has made many breakthroughs and rapid progress. In order to improve the performance of mid-infrared lasers, it is urgent to study and improve the physical and chemical properties of the gain medium for achieving mid-infrared laser output and develop technologies to improve the performance of mid-infrared lasers. In general, the paper briefly introduces the development of mid-infrared optical parametric oscillators, direct-pumped mid-infrared solid-state lasers and direct lasing mid-infrared fiber lasers. Looking forward to the future, the main development trends mainly include: (1) output power increases; in the future, we can continue to improve mid-infrared laser technology and soft glass pretreatment and find new gain media to continuously increase the output power of 3–5 μm mid-infrared laser and (2) lift the conversion efficiency furthermore; with the low-loss beam-coupling technology development and the successful development of lower loss optical fiber, based on the improvement of passive InF3 fiber and chalcogenide purification technology, it can be expected that there is still room for improvement in conversion efficiency.
We can expect that, in the near future, with the continuous improvement of various technologies, the high-power, large-energy mid-infrared laser of 3–5 μm will move from experimental research to practical applications which will play a unique role in scientific research and production.
Author Contributions
Writing—original draft preparation and writing—review and editing, T.R.; methodology, C.W.; funding acquisition, Y.Y.; supervision, F.C., T.D. and Q.P. All authors have read and agreed to the published version of the manuscript.
Funding
Science and Technology Department of Jilin Province in China (Grant No. 202002041JC).
Acknowledgments
We thank the Key Laboratory of Jilin Province Solid-State Laser Technology and Application for the use of the equipment.
Conflicts of Interest
The authors declare no conflict of interest.
References
- Hu, Z.; Zhu, L.; Di, J.; Cao, X.; Zhou, W. Development of Mid-Infrared Solid Laser Doped with ZnSe as Matrix Material. Technol. Dev. Chem. Ind. 2020, 49, 36–42. [Google Scholar]
- Peng, Y.; Jiang, B.; Fan, J.; Yuan, X.; Zhang, L. Review of Mid-Infrared Laser Materials Directly Pumped by Laser-Diode. Laser Optoelectron. Prog. 2015, 52, 7–27. [Google Scholar]
- Qin, X. Studies on the Mid-Infrared Optical Parametric Oscillator; Zhejiang University: Hangzhou, China, 2015. [Google Scholar]
- Wang, K.; Pei, B. Mid-infrared Parametric Oscillator with 3.76 μm Output. Chin. J. Lasers 2000, 8, 691–693. [Google Scholar]
- Yao, B.; Wang, Y.; Liu, Q.; Wang, Q. Comparison of LiNbO3 with KTP optical parametric oscillator operating in mid-infrared spectrum. J. Harbin Inst. Technol. 2003, 10, 1228–1231. [Google Scholar]
- Gang, R. Studies on the Mid-Infrared Optical Parametric Oseillators and Their Applications; Sichuan University: Chengdu, China, 2006. [Google Scholar]
- Ruebel, F.; Anstett, G.; L’huillier, J.A. Synchronously pumped mid-infrared optical parametric oscillator with an output power exceeding 1 W at 4.5 μm. Appl. Phys. B Lasers Opt. 2011, 102, 751–755. [Google Scholar] [CrossRef]
- Sheng, Q.; Ding, X.; Shi, C.; Yin, S.; Li, B.; Shang, C.; Yu, X.; Wen, W.; Yao, J. Continuous-wave Mid-infrared Intra—cavity Singly Resonant PPLN—PO Under 880 nm In-band Pumping. Opt. Express 2012, 20, 8041–8046. [Google Scholar] [CrossRef] [PubMed]
- Li, H.S.; Liu, Z.Z.; Zheng, J. High Power Mid-infrared MgO:PPLN Optical Parametric Oscillator. Opt. Optoelectron. Technol. 2015, 13, 64–67. [Google Scholar]
- Parsa, S.; Kumar, S.C.; Nandy, B.; Ebrahim-Zadeh, M. Yb-fiber-pumped, High-beam-quality, Idler-resonant Mid-infrared Picosecond Optical Parametric Oscillator. Opt. Express 2019, 27, 25436–25444. [Google Scholar] [CrossRef]
- Wang, Y.; Ju, Y.; Yao, B. Low-threshold Mid-infrared MgO:PPLN Optical Parametric Generation with High Reflectivity Mirror for Signal Wavelength. Chin. Opt. Lett. 2008, 6, 204–206. [Google Scholar]
- Peng, Y.; Yu, Y.; Xie, G.; Wang, W.; Wu, D. Investigation of Quasi-Phase-Matched Optical Parametric Oscillator Based on PPMgLN. Chin. J. Lasers 2008, 5, 670–674. [Google Scholar] [CrossRef]
- Liu, J.; Liu, Q.; Yan, X.; Chen, H.; Gong, M. High repetition frequency PPMgOLN mid-infrared optical parametric oscillator. Laser Phys. Lett. 2010, 7, 630–633. [Google Scholar] [CrossRef]
- Lin, D.; Alam, S.U.; Shen, Y.; Chen, T.; Richardson, D.J. An All-fibre PM MOPA pumped high-power OPO at 3.82 μm based on large aperture PPMgLN. Proc. Spie Int. Soc. Opt. Eng. 2012, 8237, 82371. [Google Scholar]
- Yu, Y.; Chen, X.; Zhao, J.; Wang, C.; Wu, C.; Jin, G. High-repetition-rate Tunable Mid-infrared Optical Parametric Oscillator Based on MgO: Periodically Poled Lithium Niobate. Opt. Eng. 2014, 53, 61604. [Google Scholar] [CrossRef]
- Chen, T. Investigation on the Advanced Quasi-Phase-Matching Optical Parametric Oscillators; Zhejiang University: Hangzhou, China, 2014. [Google Scholar]
- Rigaud, P.; Van de Walle, A.; Hanna, M.; Forget, N.; Guichard, F.; Zaouter, Y.; Guesmi, K.; Druon, F.; Georges, P. Supercontinuum—Seeded Few-cycle Mid-infrared Opcpa System. Opt. Express 2016, 24, 26494–26502. [Google Scholar] [CrossRef] [PubMed]
- Murray, R.; Runcorn, T.; Guha, S.; Taylor, J.R. High average power parametric wavelength conversion at 331–348 μm in MgO:PPLN. Opt. Express 2017, 25, 6421–6430. [Google Scholar] [CrossRef]
- Xing, S.; Yu, Y.-j.; Wang, Y.-h.; Fan, H.-r.; Jin, G.-y. Wide Tunable Contunuous—Wave Mid Infrared Intro-cavity Optical Parametric Oscillator Based on Multi—Period MgO:PPLN. ACTA Photonica Sin. 2018, 47, 15–23. [Google Scholar]
- Niu, S.; Aierken, P.; Ababaike, M.; Wang, S.; Yusufu, T. Widely tunable, high-energy, mid-infrared (2.2–4.8 μm) laser based on a multi—Grating MgO:PPLN optical parametric oscillator. Infrared Phys. Technol. 2020, 104, 103121. [Google Scholar] [CrossRef]
- Guo, L.; Yang, Y.; Zhao, S.; Li, T.; Qiao, W.; Ma, B.; Nie, H.; Ye, S.; Wang, R.; Zhang, B.; et al. Room temperature watt-level 3.87 µm MgO:PPLN optical parametric oscillator under pumping with a Tm:YAP laser. Opt. Express 2020, 28, 32916–32924. [Google Scholar] [CrossRef] [PubMed]
- Chen, B.Y.; Wang, Y.H.; Yu, Y.J.; Jin, G.Y. High efficiency mid-infrared 3.8 μm MgO:PPLN optical parametric oscillator pumped by narrow linewidth 1064 nm fiber laser. Chin. Opt. 2021, 14, 361–367. [Google Scholar]
- Wang, F.; Nie, H.; Liu, J.; Yang, K.; Zhang, B.; He, J. Miniaturized Widely Tunable MgO:PPLN Nanosecond Optical Parametric Oscillator. Chin. J. Lasers 2021, 5, 207–215. [Google Scholar]
- Baravets, Y.; Honzatko, P.; Todorov, F.; Gladkov, P. Narrowband Widely Tunable Cw Mid-infrared Generator Based on Difference Frequency Generation in Periodically Poled KTP and KTA Crystals. Opt. Quantum Electron. 2016, 48, 1–6. [Google Scholar] [CrossRef]
- Heiner, Z.; Petrov, V.; Steinmeyer, G.; Vrakking, M.J.J.; Mero, M. 100-kHz, dual-beam OPA delivering high-quality, 5-cycle angular-dispersion-compensated mid-infrared idler pulses at 31 µm. Opt. Express 2018, 26, 25793–25804. [Google Scholar] [CrossRef] [PubMed]
- Meng, X.; Wang, Z.; Tian, W.; Song, J.; Wang, X.; Zhu, J.; Wei, Z. High average power 200 fs mid-infrared KTP optical parametric oscillator tunable from 2.61 to 3.84 μm. Appl. Phys. A 2021, 127, 1–6. [Google Scholar] [CrossRef]
- Sun, Q.; Liu, H.; Huang, N.; Ruan, C.; Zhu, S.; Zhao, W. High efficiency mid-infrared KTA extracavity optical parametric oscillator. Infrared Laser Eng. 2010, 8, 93–97. [Google Scholar]
- Zhang, W.; Wan, Y.; Chen, H.; Wu, Z. Experimental study on mid-infrared KTA optical parametric oscillator. Laser Infrared 2011, 41, 742–746. [Google Scholar]
- Feng, Z.; Duan, Y.; Li, Z.; Wang, H.; Zheng, C.; Zhang, Y.; Zhang, G.; Zhu, H. LD end-pumped Nd:YLF/KTA continuous-wave optical parameter oscillator. High Power Laser Part. Beams 2013, 25, 1341–1344. [Google Scholar] [CrossRef]
- Liu, Q.; Liu, J.; Zhang, Z.; Gong, M. A high energy 3.75 µm KTA optical parametric oscillator at a critical angle. Laser Phys. Lett. 2013, 10, 075407. [Google Scholar] [CrossRef]
- Chen, Y.; Li, Y.; Li, W.; Guo, X.; Leng, Y. Generation of High Beam Quality, High-energy and Broadband Tunable Mid-infrared Pulse From a KTA Optical Parametric Amplifier. Opt. Commun. 2016, 365, 7–13. [Google Scholar] [CrossRef]
- Meng, X.; Wang, Z.; Tian, W.; He, H.; Fang, S.; Wei, Z. Watt-level widely tunable femtosecond mid-infrared KTiOAsO4 optical parametric oscillator pumped by a 103 µm Yb:KGW laser. Opt. Lett. 2018, 43, 943–946. [Google Scholar] [CrossRef] [Green Version]
- Cole, B.; Goldberg, L.; Nettleton, J.; Zawilski, K.T.; Pomeranz, L.A.; Schunemann, P.G.; McCarthy, J.C. Compact 12 mJ Mid-ir Pulsed Source Using an Intracavity Kta Opo Followed By a Csp Opa [C]//Solid State Lasers Xxix: Technology and Devices. Int. Soc. Opt. Photonics 2020, 11259, 1125907. [Google Scholar]
- Meng, J.; Cong, Z.; Zhao, Z. 100 Hz High-Energy KTA Dual-Wavelength Optical Parametric Oscillator. Chin. J. Lasers 2021, 48, 1201009. [Google Scholar]
- Bhar, G.C.; Kumbhakar, P.; Satyanarayana, D.V.; Banerjee, N.S.; Nundy, U.; Chao, C.G. Third harmonic generation of CO2 laser radiation in AgGaSe2 crystal. Pramana 2000, 55, 405–412. [Google Scholar] [CrossRef]
- Li, D.; Yang, G.; Xie, Y.; Meng, F.; Guo, J. Experiments of second harmonic generation of 9.3 µm pulsed CO2 lasers. Opt. Precis. Eng. 2009, 17, 2684–2691. [Google Scholar]
- Yao, Z.; Wang, X.; Xiao, X.; Lu, Y. Third-harmonic generation in AgGaSe2 crystals based on CO2 laser. Laser Technol. 2013, 37, 503–505. [Google Scholar]
- Fan, Y.X.; Eckardt, R.C.; Byer, R.L.; Route, R.K.; Feigelson, R.S. AgGaS2 Infrared Parametric Oscillator. Appl. Phys. Lett. 1984, 45, 313–315. [Google Scholar] [CrossRef]
- Boon, P.P.; Fen, W.R.; Chong, C.T.; Xi, X.B. Nanosecond AgGaS2 optical parametric oscillator with more than 4 micron output. Jpn. J. Appl. Phys. 1997, 36, L1661. [Google Scholar] [CrossRef]
- Vodopyanov, K.L.; Maffetone, J.P.; Zwieback, I.; Ruderman, W. AgGaS2 optical parametric oscillator continuously tunable from 3.9 to 11.3 µm. Appl. Phys. Lett. 1999, 75, 1204–1206. [Google Scholar] [CrossRef]
- Wang, T.J.; Kang, Z.H.; Zhang, H.Z.; He, Q.Y.; Qu, Y.; Feng, Z.S.; Jiang, Y.; Gao, J.Y.; Andreev, Y.M.; Lanskii, G.V. Wide-tunable, High-energy AgGaS2 Optical Parametric Oscillator. Opt. Express 2006, 14, 13001–13006. [Google Scholar] [CrossRef]
- Lippert, E.; Fonnum, H.; Arisholm, G.; Stenersen, K. A 22-watt Mid-infrared Optical Parametric Oscillator with V-shaped 3-mirror Ring Resonator. Opt. Express 2010, 18, 26475–26483. [Google Scholar] [CrossRef] [PubMed]
- Peng, Y.; Wei, X.; Wang, W. Mid-infrared Optical Parametric Oscillator Based on ZnGeP2 Pumped by 2 µm laser. Chin. Opt. Lett. 2011, 9, 71–73. [Google Scholar]
- Hemming, A.; Richards, J.; Davidson, A.; Carmody, N.; Bennetts, S.; Simakov, N.; Haub, J. 99 W mid-IR operation of a ZGP OPO at 25% Duty Cycle. Opt. Express 2013, 21, 10062–10069. [Google Scholar] [CrossRef]
- Gebhardt, M.; Gaida, C.; Kadwani, P.; Sincore, A.; Gehlich, N.; Jeon, C.; Shah, L.; Richardson, M. High Peak-power Mid-infrared ZnGeP2 Optical Parametric Oscillator Pumped By a Tm:fiber Master Oscillator Power Amplifier System. Opt. Lett. 2014, 39, 1212–1215. [Google Scholar] [CrossRef] [PubMed] [Green Version]
- Yao, B.Q.; Shen, Y.J.; Duan, X.M.; Dai, T.Y.; Ju, Y.L.; Wang, Y.Z. A 41 W ZnGeP2 Optical Parametric Oscillator Pumped By a Q-switched Ho:YAG Laser. Opt. Lett. 2014, 39, 6589–6592. [Google Scholar] [CrossRef] [PubMed]
- Han, L.; Yuan, L.; Chen, G.; Hou, T.; Wei, L. 26 W Mid-Infrared Solid-State Laser. Chin. J. Lasers 2015, 42, 29–34. [Google Scholar]
- Eichhorn, M.; Schellhorn, M.; Haakestad, M.W.; Fonnum, H.; Lippert, E. High-pulse-energy mid-infrared fractional-image-rotation-enhancement ZnGeP2 optical parametric oscillator. Opt. Lett. 2016, 41, 2596. [Google Scholar] [CrossRef] [PubMed]
- Wang, L.; Xing, T.; Hu, S.; Wu, X.; Wu, H.; Wang, J.; Jiang, H. Mid-infrared ZGP-OPO with a high optical-to-optical conversion efficiency of 757%. Opt. Express 2017, 25, 3373–3380. [Google Scholar] [CrossRef]
- Duan, X.M.; Chen, C.; Ding, Y.; Yao, B.Q.; Wang, Y.Z. Widely Tunable Middle Infrared Optical Parametric Oscillator Pumped By the Q-switched Ho:GdVO4 Laser. Chin. Phys. Lett. 2018, 35, 54205. [Google Scholar] [CrossRef]
- Qian, C. Research On The High Power HO:YAG Laser and Its Application to Pump the Mid-And Long-Wave Infrared Laser; Harbin Institute of Technology: Harbin, China, 2019. [Google Scholar]
- Liu, J. Study on All Solid-State High Beam Quality Mid-Infrared ZnGeP2 Optical Parametric Oscillator; Changchun University of Science and Technology: Changchun, China, 2019. [Google Scholar]
- Medina, M.A.; Piotrowski, M.; Schellhorn, M.; Wagner, F.R.; Berrou, A.; Hildenbrand-Dhollande, A. Beam Quality and Efficiency of Ns-pulsed High-power Mid-ir Zgp Opos Compared in Linear and Non-planar Ring Resonators. Opt. Express 2021, 29, 21727–21737. [Google Scholar] [CrossRef]
- Wang, F.; Li, J.; Sun, X.; Yan, B.; Nie, H.; Li, X.; Yang, K.; Zhang, B.; He, J. High-power and high-efficiency 4.3 µm ZGP-OPO. Chin. Opt. Lett. 2022, 20, 011403. [Google Scholar] [CrossRef]
- Xu, F.; Pan, Q.; Chen, F.; Zhang, K.; Yu, D.; He, Y.; Sun, J. Development progress of Fe2+: ZnSe lasers. Chin. Opt. 2021, 14, 458–469. [Google Scholar]
- Yan, C. Experimental Studies on Cr: ZnSe Laser Pumped By 2 µm Lasers; Harbin Institute of Technology: Harbin, China, 2008. [Google Scholar]
- Myoung, N.; Martyshkin, D.V.; Fedorov, V.V.; Mirov, S.B. Energy Scaling of 4.3 µm Room Temperature Fe: ZnSe Laser. Opt. Lett. 2011, 36, 6–94. [Google Scholar] [CrossRef]
- Evans, J.W.; Berry, P.A.; Schepler, K.L. 840 mW Continuous-wave Fe:ZnSe Laser Operating at 4140 nm. Opt. Lett. 2012, 37, 5021–5023. [Google Scholar] [CrossRef] [PubMed] [Green Version]
- Frolov, M.P.; Korostelin, Y.V.; Kozlovsky, V.I.; Mislavskii, V.V.; Podmar’kov, Y.P.; Savinova, S.A.; Skasyrsky, Y.K. Study of a 2 J pulsed Fe:ZnSe 4 µm lasel. Laser Phys. Lett. 2013, 10, 5001. [Google Scholar] [CrossRef]
- Lancaster, A.; Cook, G.; McDaniel, S.A.; Evans, J.; Berry, P.A.; Shephard, J.D.; Kar, A.K. Mid-infrared Laser Emission from Fe: ZnSe Cladding Waveguides. Appl. Phys. Lett. 2015, 107, 885–895. [Google Scholar] [CrossRef] [Green Version]
- Mirov, S.; Fedorov, V.; Martyshkin, D.; Moskalev, I.; Mirov, M.; Vasilyev, S. High Average Power Fe:ZnSe and Cr:ZnSe Mid-IR Solid State Lasers. In Advanced Solid State Lasers; Optical Society of America: Washington, DC, USA, 2015. [Google Scholar]
- Velikanov, S.D.; Gavrishchuk, E.M.; Zaretsky, N.A.; Zakhryapa, A.V.; Ikonnikov, V.B.; Kazantsev, S.Y.; Kononov, I.G.; Maneshkin, A.A.; Mashkovskii, D.A.; Saltykov, E.V.; et al. Repetitively Pulsed Fe: ZnSe Laser with an Average Output Power of 20 W at Room Temperature of the Polycrystalline Active Element. Quantum Electron. 2017, 47, 303. [Google Scholar] [CrossRef]
- Frolov, M.P.; Korostelin, Y.V.; Kozlovsky, V.I.; Podmar’kov, Y.P.; Skasyrsky, Y.K. High-energy Thermoelectrically Cooled Fe: ZnSe Laser Tunable Over 375–482 µm. Opt. Lett. 2018, 43, 623–626. [Google Scholar] [CrossRef]
- Frolov, M.P.; Korostelin, Y.V.; Kozlovsky, V.I.; Skasyrsky, Y.K. Study of a Room Temperature, Monocrystalline Fe: Znse Laser, Pumped By a High-energy, Free-running Er: Yag Laser. Laser Phys. 2019, 29, 85004. [Google Scholar] [CrossRef]
- Li, Y.Y.; Ju, Y.L.; Dai, T.Y.; Duan, X.M.; Guo, C.F.; Xu, L.W. A Gain-switched Fe: ZnSe Laser Pumped By a Pulsed Ho, Pr: LLF Laser. Chin. Physlett. 2019, 36, 24–26. [Google Scholar]
- Li, Y.Y.; Dai, T.Y.; Duan, X.M.; Guo, C.F.; Xu, L.W.; Ju, Y.L. Fe:znse Laser Pumped By a 2.93 μm Cr, Er:yag Laser. Chin. Phys. B 2019, 28, 195–198. [Google Scholar]
- Uehara, H.; Tsunai, T.; Han, B.; Goya, K.; Yasuhara, R.; Potemkin, F.; Kawanaka, J.; Tokita, S. 40 kHz,20 ns acousto-optically Q-switched 4 μm Fe: ZnSe laser pumped by fluoride fiber laser. Opt. Lett. 2020, 45, 2788–2791. [Google Scholar] [CrossRef]
- Pushkin, A.V.; Migal, E.A.; Tokita, S.; Korostelin, Y.V.; Potemkin, F.V. Femtosecond graphene mode-locked Fe:ZnSe laser at 4.4 µm. Opt. Lett. 2020, 45, 738–741. [Google Scholar] [CrossRef] [PubMed]
- Pan, Q.; Xie, J.; Chen, F.; Zhang, K.; Yu, D.; He, Y.; Sun, J. Transversal Parasitic Oscillation Suppression in High Gain Pulsed Fe2+: ZnSe Laser at Room Temperature. Opt. Laser Technol. 2020, 127, 106151. [Google Scholar] [CrossRef]
- Martyshkin, D.; Karki, K.; Fedorov, V.; Mirov, S. Room temperature, nanosecond, 60 mJ/pulse Fe: ZnSe master oscillator power amplifier system operating over 3.8–5.0 µm. Opt. Express 2020, 29, 2387–2393. [Google Scholar] [CrossRef]
- Demirbas, U.; Sennaroglu, A. Intracavity—pumped Cr2+: ZnSe laser with ultrabroad tuning range between 1880 and 3100 nm. Opt. Lett. 2006, 31, 2293–2295. [Google Scholar] [CrossRef]
- Moskalev, I.S.; Fedorov, V.V.; Mirov, S.B. High-power Single-frequency Tunable Cw Er-fiber Laser Pumped Cr2+: ZnSe Laser. Proc. Spie Int. Soc. Opt. Eng. 2007, 6552, 655210. [Google Scholar]
- Sorokin, E.; Sorokina, I.T.; Mirov, M.S.; Fedorov, V.V.; Moskalev, I.S.; Mirov, S.B. Ultrabroad Continuous-Wave Tuning of Ceramic Cr: ZnSe and Cr: ZnS Lasers. In Advanced Solid-State Photonics 2010 Advanced Solid-State Photonics 2010; Optical Society of America: Washington, DC, USA, 2010. [Google Scholar]
- Aikawa, S.; Yumoto, M.; Saitoh, T.; Wada, S. Mid-infrared Tunable Pulsed Laser Based on Cr2+ doped Ii–vi Chalcogenide. J. Cryst. Growth 2021, 575, 126341. [Google Scholar] [CrossRef]
- Li, W.W.; Zhang, X.J.; Wang, H. Research Progress of Mid-Infrared Rare Earth Ion—Doped Fiber Lasers at 3 µm. Laser Optoelectron. Prog. 2019, 56, 170605. [Google Scholar] [CrossRef]
- Sujecki, S. Modelling and Design of Lanthanide Ion-doped Chalcogenide Fiber Lasers: Progress Towards the Practical Realization of the First Mir Chalcogenide Fiber Laser. Fibers 2018, 6, 25. [Google Scholar] [CrossRef] [Green Version]
- Henderson-Sapir, O.; Munch, J.; Ottaway, D.J. Mid-infrared fiber lasers at and beyond 35 μm using dual-wavelength pumping. Opt. Lett. 2014, 39, 493–496. [Google Scholar] [CrossRef]
- Shen, Y.; Wang, Y.; Luan, K.; Huang, K.; Tao, M.; Chen, H.; Yi, A.; Feng, G.; Si, J. Watt-level Passively Q-switched Heavily Er3+: ZBLAN Fiber Laser with a Semiconductor Saturable Absorber Mirror. Sci. Rep. 2016, 6, 26659. [Google Scholar] [CrossRef] [Green Version]
- Qin, Z.; Hai, T.; Xie, G.; Ma, J.; Yuan, P.; Qian, L.; Li, L.; Zhao, L.; Shen, D. Black Phosphorus Q-switched and Mode-locked Mid-infrared Er: ZBLAN Fiber Laser at 3.5 μm Wavelength. Opt. Express 2018, 26, 8224. [Google Scholar] [CrossRef]
- Maes, F.; Stihler, C.; Pleau, L.P.; Fortin, V.; Limpert, J.; Bernier, M.; Vallée, R. 3.42 μm lasing in heavily-erbium-doped fluoride fibers. Opt. Express 2019, 27, 2170–2183. [Google Scholar] [CrossRef]
- Yang, J.; Luo, H.; Liu, F.; Li, J.; Liu, Y. Widely Tunable Gain-switched Er3+ doped Zrf4 Fiber Laser from 3.4 to 3.7 μm. IEEE Photonics Technol. Lett. 2020, 32, 1335–1338. [Google Scholar] [CrossRef]
- Fang, Z.; Zhang, C.; Liu, J.; Chen, Y.; Fan, D. 3.46 μm Q-switched Er3+: Zblan Fiber Laser Based on a Semiconductor Saturable Absorber Mirror. Opt. Laser Technol. 2021, 141, 107131. [Google Scholar] [CrossRef]
- Li, J.; Hudson, D.D.; Jackson, S.D. High-power Diode-pumped Fiber Laser Operating at 3 μm. Opt. Lett. 2011, 36, 3642–3644. [Google Scholar] [CrossRef] [PubMed] [Green Version]
- Li, J.; Hu, T.; Jackson, S.D. Dual Wavelength Q-switched Cascade Laser. Opt. Lett. 2012, 37, 2208–2210. [Google Scholar] [CrossRef] [PubMed] [Green Version]
- Zhu, G.; Zhu, X.; Balakrishnan, K.; Norwood, R.A.; Peyghambarian, N. Fe2+: Znse and Graphene Q-switched Singly Ho3+: ZBLAN Fiber Lasers at 3 μm. Opt. Mater. Express 2013, 3, 1365–1377. [Google Scholar] [CrossRef]
- Maes, F.; Fortin, V.; Poulain, S.; Poulain, M.; Carrée, J.-Y.; Bernier, M.; Vallée, R. Room-temperature fiber laser at 392 μm. Optics 2018, 5, 761–764. [Google Scholar] [CrossRef]
- Zhou, F. Fundamental Research on Ho3+ and Dy3+ doped Fluoride Fiber Lasers in 4 μm Band; University of Electronic Science and Technology of China: Chengdu, China, 2021. [Google Scholar]
- Majewski, M.R.; Jackson, S.D. Highly Efficient Mid-infrared Dysprosium Fiber Laser. Opt. Lett. 2016, 41, 2173. [Google Scholar] [CrossRef] [PubMed]
- Majewski, M.R.; Woodward, R.I.; Jackson, S.D. Dysprosium-doped ZBLAN fiber laser tunable from 2.8 μm to 3.4 μm, pumped at 1.7 μm. Opt. Lett. 2018, 43, 971. [Google Scholar] [CrossRef] [PubMed] [Green Version]
- Fortin, V.; Jobin, F.; LaRose, M.; Bernier, M.; Vallée, R. 10-W-level monolithic dysprosium-doped fiber laser at 324 μm. Opt. Lett. 2019, 44, 491–494. [Google Scholar] [CrossRef]
- Jobin, F.; Paradis, P.; Fortin, V.; Magnan-Saucier, S.; Bernier, M.; Vallée, R. 1.4 W In-band Pumped Dy3+ doped Gain-switched Fiber Laser at 3.24 µm. Opt. Lett. 2020, 45, 5028–5031. [Google Scholar] [CrossRef]
- Bernier, M.; Fortin, V.; El-Amraoui, M.; Messaddeq, Y.; Vallée, R. 3.77 μm Fiber Laser Based on Cascaded Raman Gain in a Chalcogenide Glass Fiber. Opt. Lett. 2014, 39, 2052–2055. [Google Scholar] [CrossRef] [PubMed]
- Peng, X.; Zhang, P.; Wang, X.; Guo, H.; Wang, P.; Dai, S. Modeling and Simulation of a Mid-ir 4.3 µm Raman Laser in Chalcogenide Glass Fibers. OSA Contin. 2019, 2, 2281–2292. [Google Scholar] [CrossRef]
- Zhu, G.; Geng, L.; Zhu, X.; Li, L.; Chen, Q.; Norwood, R.A.; Manzur, T.; Peyghambarian, N. Towards Ten-watt-level 3–5 M Raman Lasers Using Tellurite Fiber. Opt. Express 2015, 23, 7559. [Google Scholar] [CrossRef]
- Xiao, X.; Xu, Y.; Cui, J.; Liu, X.; Cui, X.; Wang, X.; Dai, S.; Guo, H. Structured Active Fiber Fabrication and Characterization of a Chemically High-purified Dy3+-doped Chalcogenide Glass. J. Am. Ceram. Soc. 2020, 103, 2432–2442. [Google Scholar] [CrossRef]
- Churbanov, M.F.; Denker, B.I.; Galagan, B.I.; Koltashev, V.V.; Plotnichenko, V.G.; Sukhanov, M.V.; Sverchkov, S.E.; Velmuzhov, A.P. First Demonstration Of ~5 µm Laser Action in Terbium-doped Selenide Glass. Appl. Phys. B 2020, 126, 1–5. [Google Scholar] [CrossRef]
- Denker, B.I.; Galagan, B.I.; Sverchkov, S.E.; Koltashev, V.V.; Plotnichenko, V.G.; Sukhanov, M.V.; Velmuzhov, A.P.; Frolov, M.P.; Korostelin, Y.V.; Kozlovsky, V.I.; et al. Resonantly Pumped Ce3+ Mid-infrared Lasing in Selenide Glass. Opt. Lett. 2021, 46, 4002–4004. [Google Scholar] [CrossRef]
- Fjodorow, P.; Frolov, M.P.; Leonov, S.O.; Denker, B.I.; Galagan, B.I.; Sverchkov, S.E.; Koltashev, V.V.; Plotnichenko, V.G.; Sukhanov, M.V.; Velmuzhov, A.P. Mid-infrared laser performance of Ce3+-doped selenide glass. Opt. Express 2021, 29, 17. [Google Scholar] [CrossRef]
- Nunes, J.J.; Crane, R.W.; Furniss, D.; Tang, Z.Q.; Mabwa, D.; Xiao, B.; Benson, T.M.; Farries, M.; Kalfagiannis, N.; Barney, E.; et al. Room Temperature Mid-infrared Fiber Lasing Beyond 5 µm in Chalcogenide Glass Small-core Step Index Fiber. Opt. Lett. 2021, 46, 3504–3507. [Google Scholar] [CrossRef]
- Churbanov, M.F.; Denker, B.I.; Galagan, B.I.; Koltashev, V.V.; Plotnichenko, V.G.; Snopatin, G.E.; Sukhanov, M.V.; Sverchkov, S.E.; Velmuzhov, A.P. Laser Potential of Pr3+ Doped Chalcogenide Glass in 5–6 µm Spectral Range. J. Non-Cryst. Solids 2021, 559, 120592. [Google Scholar] [CrossRef]
- Ni, C.; Gao, W.; Chen, X.; Chen, L.; Zhou, Y.; Zhang, W.; Hu, J.; Liao, M.; Suzuki, T.; Ohishi, Y. Theoretical Investigation on Mid-infrared Cascaded Raman Fiber Laser Based on Tellurite Fiber. Appl. Opt. 2017, 56, 9171. [Google Scholar] [CrossRef] [PubMed]
- Yao, T.; Huang, L.; Zhou, P.; Lei, B.; Leng, J.; Chen, J. Power Scaling on Tellurite Glass Raman Fibre Lasers for Mid-infrared Applications. High Power Laser Sci. Eng. 2018, 6, 79–87. [Google Scholar] [CrossRef] [Green Version]
- Hou, Y.; Wu, X.; Wu, Q.; Liu, F.; Luo, H.; Ouellette, F.; Li, J. Theoretical Investigation of a Multistage Cascaded Fiber Raman Soliton Frequency Shift System in Mid-infrared Region. IEEE Photonics J. 2021, 13, 1–8. [Google Scholar] [CrossRef]
Publisher’s Note: MDPI stays neutral with regard to jurisdictional claims in published maps and institutional affiliations. |
© 2021 by the authors. Licensee MDPI, Basel, Switzerland. This article is an open access article distributed under the terms and conditions of the Creative Commons Attribution (CC BY) license (https://creativecommons.org/licenses/by/4.0/).












