Gaining Insights into Conceptual Models: A Graph-Theoretic Querying Approach
Abstract
Featured Application
Abstract
1. Introduction
2. OPM—Object-Process Methodology
3. Queries and Databases
3.1. Conceptual Model Querying
3.2. NOSQL Databases
3.3. Graphs and Graph Databases
4. Mapping an OPM Model to a Graph
4.1. Nested OPM Thing Flattening
4.1.1. Stateful Object De-Stating
| Algorithm 1: Stateful Objects De-stating Algorithm |
|
4.1.2. Processing Links in Nested OPM Things
| Algorithm 2: OPM Model Flattening Algorithm |
|
4.2. From an OPM Model to a Cypher Query
4.2.1. The Neo4j Cypher Query Language
4.2.2. Applying Cypher Queries on the OPM Model
| MERGE (:$OPM_THING_TYPE {name:‘$OPM_THING_TEXT’, opm_id: ‘$OPM_THING_ID’}) |
| 1: MATCH (n$INDEX:$S_OPM_THING_TYPE {name:’$S_OPM_THING_TEXT’,opm_id:’$S_OPM_THING_ID’}) 2: MATCH (n($INDEX+1):$T_OPM_THING_TYPE {name:’$T_OPM_THING_TEXT’,opm_id:’$T_OPM_THING_ID’}) 3: MERGE (n$INDEX)-[r:’$OPM_Link_Type’ {opm_id: ’$OPM_LINK_ID’}]->(n($INDEX+1)) |
5. Use Cases for OPM Queries
5.1. Cause and Effect in Model-Based System Engineering
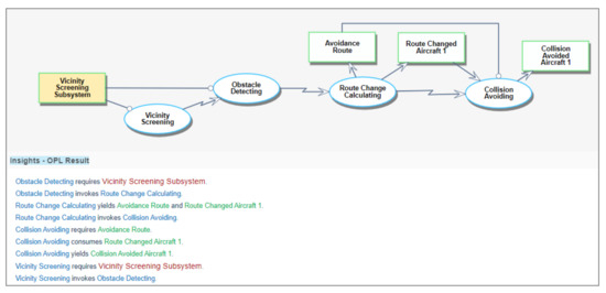
5.1.1. Impact Analysis by Forward Chaining: The Case of the Aircraft Collision Avoidance System
| 1: MATCH p=(source:$START_NODE_TYPE {name:’$START_NODE_TEXT’})–[*1..$MAX_DEPTH]->(child) 2: RETURN p |
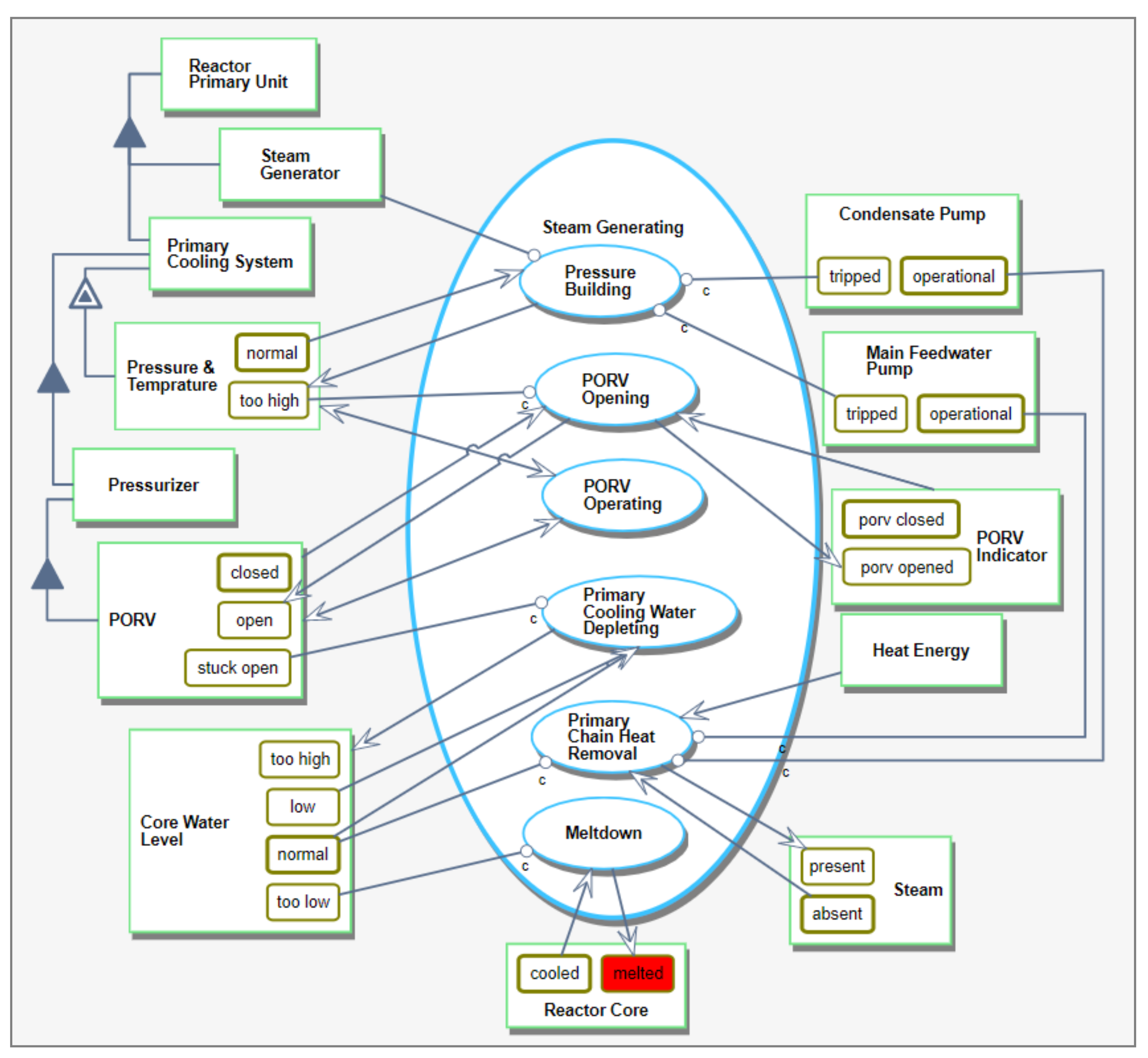
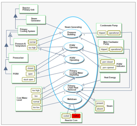
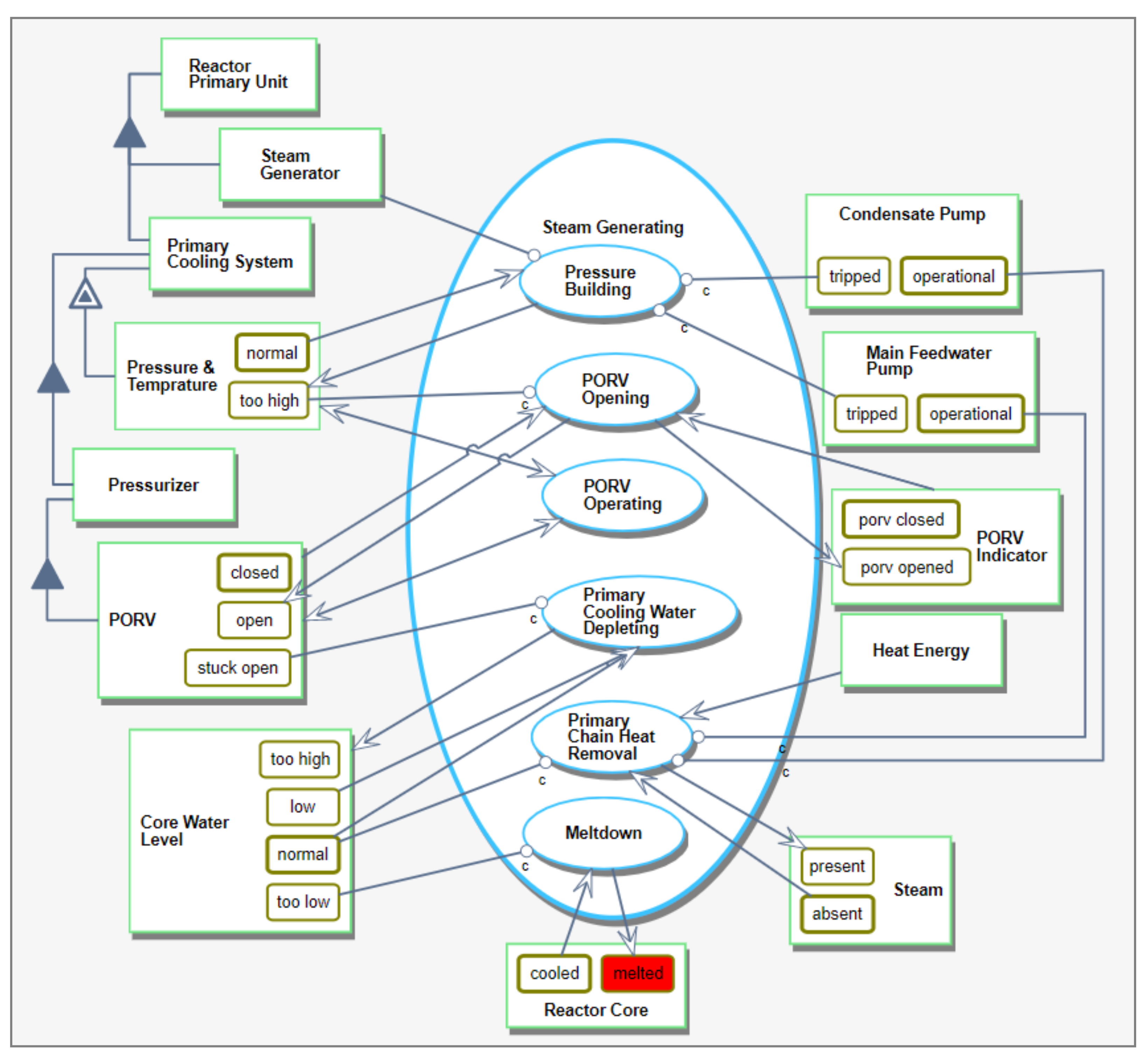
5.1.2. Possible Causes by Backward Chaining: The Case of the Three Mile Island Nuclear Accident
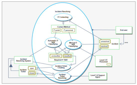
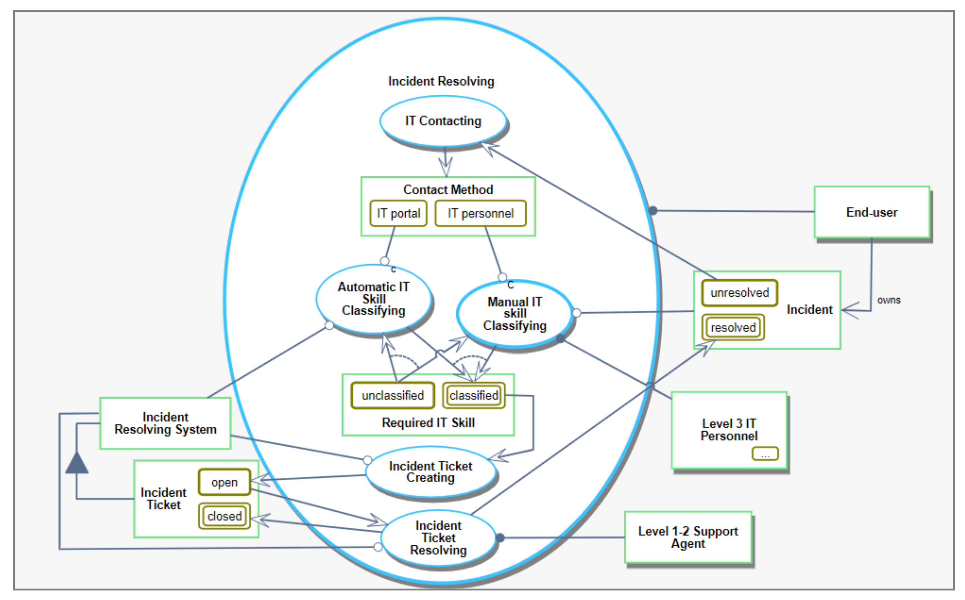
5.2. Business Process Optimization Using Path Finding: The Case of the IT Support Workflow
6. OPM Query Implementation
6.1. Path Finding Queries Implementation
6.1.1. Path Finding UI Implementation
6.1.2. Shortest Path Implementation
| 1: MATCH (source: $S_OPM_THING_TYPE {name:’$S_OPM_THING_TEXT’}), (target: $T_OPM_THING_TYPE {name:’$T_OPM_THING_TEXT’}), 2: p = shortestpath((source)-[*]->(target)) 3: RETURN p |
6.1.3. Longest Path Implementation
| 1: MATCH p = (source: $S_OPM_THING_TYPE {name:’ S_$OPM_THING_TEXT’}) – [*]-> (target: $ T_OPM_THING_TYPE {name:’$ T_OPM_THING_TEXT’}) 2: WITH p, RANGE (1, length(p)) AS z 3: WHERE ALL (i IN z WHERE nodes(p)[i] <> source) 4: WITH p 5: ORDER BY length(p) DESC 6: RETURN 7: LIMIT 1 |
6.2. Neighborhood Queries
6.2.1. Neighborhood UI Implementation
6.2.2. Neighborhood Queries Implementation
| 1: MATCH p = (source: $ROOT_NODE_TYPE {name:’$ROOT_NODE_TEXT’}) –[*1..$MAX_DEPTH]-(child) 2: RETURN p |
| 1: MATCH p = (source: $ROOT_NODE_TYPE {name:’$ROOT_NODE_TEXT’})–[*1..$MAX_DEPTH]->(child) 2: RETURN p |
| 1: MATCH p = (child) – [*1..$MAX_DEPTH] -> (source: $ROOT_NODE_TYPE {name:’$ROOT_NODE_TEXT’}) 2: RETURN p |
| WHERE ALL (r IN relationships(p)WHERE type(r)="OpmProceduralRelation") |
6.3. Centrality Queries
6.3.1. Centrality UI Implementation
6.3.2. PageRank Query Implementation
| 1: CALL algo.pageRank.stream (“$OPM_THING_TYPE“, “$OPM_LINK_TYPE“, {iterations:20}) 2: YIELD nodeId, score 3: MATCH (node) WHERE id(node)=nodeId 4: RETURN algo.getNodeById(nodeId),score 5: ORDER BY score DESC 6: LIMIT $NUMBER_OF_ITEMS |
7. Conclusions and Future Work
Author Contributions
Funding
Institutional Review Board Statement
Informed Consent Statement
Data Availability Statement
Conflicts of Interest
References
- Dori, D. Object-Process Methodology—A Holistic Systems Paradigm; Springer: Berlin/Heidelberg, Germany, 2002. [Google Scholar]
- Dori, D. Model-Based Systems Engineering with OPM and SysML; Springer: New York, NY, USA, 2016. [Google Scholar]
- ISO. ISO/PAS 19450:2015: Automation systems and integration—Object-Process Methodology. Available online: https://www.iso.org/obp/ui/#iso:std:iso:pas:19450:ed-1:v1:en (accessed on 12 January 2021).
- OPCloud. Available online: https://opcloud-trial.firebaseapp.com/ (accessed on 12 October 2020).
- Dori, D.; Jbara, A.; Levi, N.; Wengrowicz, N. Object-process methodology, OPM ISO 19450—OPCloud and the evolution. PPI SyEN 2018, 61, 6–17. [Google Scholar]
- Wand, Y.; Weber, R. Research commentary: Information systems and conceptual modeling—A research agenda. Inf. Syst. Res. 2002, 13, 363–376. [Google Scholar] [CrossRef]
- Akehurst, D.H.; Behzad, B. On querying UML data models with OCL. In Proceedings of the International Conference on the Unified Modeling Language, Toronto, ON, Canada, 1–5 October 2001. [Google Scholar]
- Kurtev, I. State of the art of QVT: A model transformation language standard. In Proceedings of the International Symposium on Applications of Graph Transformations with Industrial Relevance, Berlin, Germany, 10–12 October 2007. [Google Scholar]
- Dirk, B.; Berler, M.; Eastman, J.; Gamerman, S.; Jordan, D.; Springer, A.; Strickland, H.; Wade, D. The Object Database Standard: ODMG 2.0; Morgan Kaufmann Publishers: Los Altos, CA, USA, 1997. [Google Scholar]
- Chimiak-Opoka, J.; Felderer, M.; Lenz, C.; Lange, C. Querying UML models using OCL and Prolog: A performance study. In Proceedings of the IEEE International Conference on Software Testing Verification and Validation Workshop, Lillehammer, Norway, 9–11 April 2008. [Google Scholar]
- Allemang, D.; Hendler, J. RDF-The basis of the Semantic Web. In Semantic Web for the Working Ontologist, 2nd ed.; Morgan Kaufmann: Burlington, MA, USA, 2011; pp. 27–50. [Google Scholar]
- Pérez, J.; Arenas, M.; Gutierrez, C. Semantics and complexity of SPARQL. In International Semantic Web Conference; Springer: Berlin/Heidelberg, Germany, 2006; pp. 30–43. [Google Scholar]
- Holt, J.; Perry, S. SysML for Systems Engineering; IET: London, UK, 2008. [Google Scholar]
- Feldman, S.; Kernschmidt, K.; Vogel-Heuser, B. Combining a SysML-based modeling approach and semantic technologies for analyzing change influences in manufacturing plant models. Proced. Cirp. 2014, 17, 451–456. [Google Scholar] [CrossRef]
- Ameya, N.; Poriya, A.; Dikshay, P. Type of NOSQL databases and its comparison with relational databases. Int. J. Appl. Infor. Syst. 2013, 5, 16–19. [Google Scholar]
- Shim, S.S. The CAP theorem’s growing impact. Compute 2012, 45, 21–22. [Google Scholar] [CrossRef]
- Manoj, V. Comparative study of nosql document, column store databases and evaluation of cassandra. Int. J. Database Manag. Syst. 2014, 6, 1. [Google Scholar]
- Escriva, R.; Wong, B.; Sirer, E.G. HyperDex: A distributed, searchable key-value store. In Proceedings of the ACM SIGCOMM 2012 conference on Applications, technologies, architectures, and protocols for computer communication, Helsinki, Finland, 13–17 August 2012. [Google Scholar]
- Abadi, D.; Boncz, P.; Harizopoulos, S.; Idreos, S.; Madden, S. The design and implementation of modern column-oriented database systems. Foundat. Trends Databases 2013, 5, 197–280. [Google Scholar] [CrossRef]
- Vatika, S.; Meenu, D. SQL and NoSQL databases. Int. J. Adv. Res. Comput. Sci. Softw. Eng. 2012, 2, 8. [Google Scholar]
- Alzahrani, H. Evolution of object-oriented database systems. Glob. J. Comput. Sci. Technol. 2016, 16, 1–4. [Google Scholar]
- Wilson, R.J. Introduction to Graph Theory; Pearson Education: Delhi, India, 1979. [Google Scholar]
- Kaveh, A. Introduction to graph theory and algebraic graph theory. In Optimal Analysis of Structures by Concepts of Symmetry and Regularity; Springer: Berlin/Heidelberg, Germany, 2013; pp. 15–35. [Google Scholar]
- Romero, J.C.; García-Valdez, M. Using a graph based database to support collaborative interactive evolutionary systems. In Recent Advances on Hybrid Approaches for Designing Intelligent Systems; Springer: Cham, Switzerland, 2014; pp. 581–591. [Google Scholar]
- Güting, R.H. GraphDB: Modeling and querying graphs in databases. In Proceedings of the 20th International Conference on Very Large Data Bases, Santiago de Chile, Chile, 12–15 September 1994. [Google Scholar]
- Rodriguez, M.A. The gremlin graph traversal machine and language (invited talk). In Proceedings of the 15th Symposium on Database Programming Languages, Pittsburgh, PA, USA, 25–30 October 2015. [Google Scholar]
- Holzschuher, F.; René, P. Performance of graph query languages: Comparison of cypher, gremlin and native access in Neo4j. In Proceedings of the Joint EDBT/ICDT 2013 Workshops, Genoa, Italy, 18–23 March 2013. [Google Scholar]
- Neo4j. Neo4j Graph Database. Available online: https://neo4j.com/developer/graph-database/ (accessed on 12 January 2021).
- Baton, J.; Van Bruggen, R. Learning Neo4j 3. x: Effective Data Modeling, Performance Tuning and Data Visualization Techniques in Neo4j; Packt Publishing Ltd: Birmingham, UK, 2017. [Google Scholar]
- DB-Engines Ranking. Available online: https://db-engines.com/en/ranking/graph+dbms (accessed on 12 December 2020).
- Neo4j. ACID VS Base Consistency. Available online: https://neo4j.com/blog/acid-vs-base-consistency-models-explained/ (accessed on 12 January 2021).
- Fielding, R.T.; Taylor, R.N. Principled design of the modern Web architecture. TOIT 2002, 2, 115–150. [Google Scholar] [CrossRef]
- Wikipedia. Neo4j. Available online: https://en.wikipedia.org/wiki/Neo4j (accessed on 12 January 2021).
- Neo4J. Neo4j Cypher. Available online: https://neo4j.com/developer/cypher/ (accessed on 12 January 2021).
- JointJS. Rappid Joint. Available online: https://resources.jointjs.com/docs/rappid/v3.1/index.html (accessed on 12 January 2021).
- openCypher. What Is OpenCypher? Available online: http://www.opencypher.org/ (accessed on 12 January 2021).
- Cyganiak, R.; Wood, D.; Lanthaler, M. RDF 1.1 concepts and abstract syntax. In W3C Recommendation; W3C: Beijing, China, 2014. [Google Scholar]
- Mordecai, Y.; Dori, D. Minding the cyber-physical gap: Model-based analysis and mitigation of systemic perception-induced failure. Sensors 2017, 17, 1644. [Google Scholar] [CrossRef]
- Dreyfus, S.E. An appraisal of some shortest-path algorithms. Oper. Res. 1969, 17, 395–412. [Google Scholar] [CrossRef]
- Adewole, A.; Otubamowo, K.; Egunjobi, T. A comparative study of simulated annealing and genetic algorithm for solving the travelling salesman problem. IJAIS 2012, 4, 6–12. [Google Scholar]
- Sahib, S.J.; Saraswat, P.; Singh, K.; Sharma, J.; Majumdar, R.; Chowdhary, S. Travelling salesman problem optimization using genetic algorithm. In Proceedings of the Amity International Conference on Artificial Intelligence (AICAI), Dubai, UAE, 4–6 February 2019. [Google Scholar]
- Berge, C. The Theory of Graphs and Their Applications; Wiley: Hoboken, NJ, USA, 1962. [Google Scholar]
- Neo4j. [Cypher Manual] Shortest Path Planning—Version 3.5. Available online: https://neo4j.com/docs/cypher-manual/current/execution-plans/shortestpath-planning/ (accessed on 3 December 2019).
- Neo4j Labs. [Graph Algorithms] The Shortest Path Algorithm. Available online: https://neo4j.com/docs/graph-algorithms/current/labs-algorithms/shortest-path/ (accessed on 3 December 2019).
- Neo4j. Neo4j PageRank. Available online: https://neo4j.com/docs/graph-algorithms/current/algorithms/page-rank/ (accessed on 4 January 2020).
- Langville, A.N.; Meyer, C.D. Deeper inside PageRank. Internet Math. 2004, 1, 335–380. [Google Scholar] [CrossRef]
- Bonacich, P. Power and centrality: A family of measures. Am. J. Sociol. 1987, 92, 1170–1182. [Google Scholar] [CrossRef]
- Topper, S.J.; Nathaniel, H.C. Model-based systems engineering in support of complex systems development. Johns Hopkins APL Techn. Digest 2013, 32, 419–432. [Google Scholar]
- Gross, J.L.; Yellen, J. Graph Theory and Its Applications; CRC Press: Boca Raton, FL, USA, 2005. [Google Scholar]
- Mayer, R.E. Multimedia Learning Third Edition; Cambridge University Press: Cambridge, UK, 2021. [Google Scholar]
- Kaplan, A.M.; Haenlein, M. Siri, Siri, in my hand: Who’s the fairest in the land? On the interpretations, illustrations, and implications of artificial intelligence. Bus. Horiz. 2019, 62, 15–25. [Google Scholar] [CrossRef]























| Rank December 2020 | DBMS | Database Model | Score December 2020 |
|---|---|---|---|
| 1 | Neo4j | Graph | 54.64 |
| 2 | Microsoft Azure Cosmos DB | Multi-model | 33.54 |
| 3 | ArangoDB | Multi-model | 5.51 |
| 4 | OrientDB | Multi-model | 5.29 |
| 5 | JanusGraph | Graph | 2.65 |
| 6 | Virtuoso | Multi-model | 2.58 |
| 7 | Amazon Neptune | Multi-model | 2.51 |
| 8 | GraphDB | Multi-model | 2.05 |
| 9 | FaunaDB | Multi-model | 2.01 |
| 10 | Dgraph | Graph | 1.69 |
| OPM Thing | Cypher Node Creation Query |
|---|---|
![]() | MERGE (:object {name: ‘Passenger’,opm_id: ‘1′}) |
![]() | MERGE (:process {name: ‘Passenger Securing’,opm_id: ‘2′}) |
| OPM Link | ![]() |
|---|---|
| Cypher relationship creation query | MATCH (n1:Object {name:’Passenger’ , opm_id:’1’ } ) MATCH (n2:Process {name:’Passenger Securing’ , opm_id:’2’}) MERGE (n1)-[r:’Agent’ {opm_id: ’3’}]->(n2) |
Publisher’s Note: MDPI stays neutral with regard to jurisdictional claims in published maps and institutional affiliations. |
© 2021 by the authors. Licensee MDPI, Basel, Switzerland. This article is an open access article distributed under the terms and conditions of the Creative Commons Attribution (CC BY) license (http://creativecommons.org/licenses/by/4.0/).
Share and Cite
Medvedev, D.; Shani, U.; Dori, D. Gaining Insights into Conceptual Models: A Graph-Theoretic Querying Approach. Appl. Sci. 2021, 11, 765. https://doi.org/10.3390/app11020765
Medvedev D, Shani U, Dori D. Gaining Insights into Conceptual Models: A Graph-Theoretic Querying Approach. Applied Sciences. 2021; 11(2):765. https://doi.org/10.3390/app11020765
Chicago/Turabian StyleMedvedev, Danny, Uri Shani, and Dov Dori. 2021. "Gaining Insights into Conceptual Models: A Graph-Theoretic Querying Approach" Applied Sciences 11, no. 2: 765. https://doi.org/10.3390/app11020765
APA StyleMedvedev, D., Shani, U., & Dori, D. (2021). Gaining Insights into Conceptual Models: A Graph-Theoretic Querying Approach. Applied Sciences, 11(2), 765. https://doi.org/10.3390/app11020765




