Abstract
Digital transformation in government services represents a strategic shift that leverages digital technologies to enhance efficiency, accessibility, convenience, and user-centricity. In the wake of the COVID-19 pandemic, many governments accelerated the digitisation of services to support remote access and social distancing. Governments typically progress from digitisation (converting physical processes into digital formats) to digitalisation (automating service delivery and improving process efficiency), and ultimately to full digital transformation, where services are completed instantly and entirely online. However, varying levels of maturity across countries influence service outcomes differently, and indicators related to service quality, convenience, and security remain underexamined, particularly in developing contexts. This study addresses these gaps by examining Kuwait’s progress along the digitalisation–digital transformation continuum. It investigates current trends and user preferences in the use of digital government services based on empirical quantitative data collected from users in Kuwait. Specifically, the research objectives are fourfold: (i) to identify crucial outcome metrics for the success of digital government services, (ii) to assess user evaluations of these services according to these metrics, (iii) to examine significant differences between digital transformation and digitalisation services, and (iv) to develop and empirically test a model for evaluating digital transformation success. Drawing on established Information Systems’ (ISs’) success perspectives, a customised conceptual model incorporating six outcome metrics in three domains—service-related (user satisfaction, service quality), convenience-related (accessibility, ease of use), and security-related (perceived security, perceived trust)—was developed. A survey of 378 users of digital government services in Kuwait was conducted to compare perceptions across service types using independent-samples t-tests and linear regression analyses. The study found that users primarily accessed government services through smartphones and dedicated applications, highlighting the importance of mobile optimisation, and showed a clear preference for real-time, fully automated services over those requiring extended approval processes. The results indicate that digital transformation services significantly outperform digitalisation services across five outcome metrics—satisfaction, service quality, accessibility, ease of use, and perceived security—while trust remains consistent across both. These findings underscore the importance of advancing comprehensive digital transformation to enhance public service delivery. Practical recommendations are provided to support Kuwait’s digital government strategy. Given the purposive sampling and cross-sectional, comparative design, the findings should be interpreted with caution, and future studies are encouraged to apply probability-based sampling and more advanced multivariate techniques (e.g., structural equation modelling) to validate and extend the proposed model.
1. Introduction
The evolution of digital transformation can be traced back to the late twentieth century, when digital infrastructure began to advance, encompassing telecommunications, software, and information technology (Saul & Ragna, 2011). Since then, numerous digital technologies have emerged, including computers, smartphones, social networks, artificial intelligence, the Internet of Things, big data analytics, cloud computing, blockchain, 3D printing, robotics, and virtual reality (Dery et al., 2017). Both the private and public sectors have adopted these technologies to enhance business models and gain a competitive advantage by optimising operations, improving service delivery, and enhancing user interactions. The progression of digital organisations has gone through three key stages: digitisation, digitalisation, and the current phase, digital transformation (Verhoef et al., 2021). Table 1 summarises the conceptual distinctions among these three digital concepts:
Table 1.
The conceptual distinctions among the three digital concepts.
As mentioned in the table, digitisation involves converting traditional processes and activities, such as paperwork and mail, into digital formats using modern technologies to boost productivity and drive growth (Brynjolfsson & McAfee, 2011; Bloomberg, 2018). As the foundational stage of digital transformation, digitisation converts physical objects into software, enabling organisations to rethink service processes designed initially for offline interactions (Mergel et al., 2019). For instance, Estonia’s digital government offers e-residency, enabling non-Estonians to obtain a digital ID to access government services without requiring a printed ID (Poleshchuk, 2016).
Digitalisation represents a further evolution toward becoming a digital organisation. It goes beyond digitised objects by enabling interactions through digital platforms, such as online service applications, video calls, and chat-based communication with service providers, rather than traditional face-to-face interactions (Bloomberg, 2018). This shift leads to changes in business models and the creation of new revenue streams (Lindgren et al., 2019). Unlike digitisation, digitalisation focuses more on the digitalisation of processes, workflows, and operations. For example, the healthcare sector now offers digital consultations, in which patients receive medical advice remotely via video calls and prescriptions via text messages (Blix & Levay, 2018).
Digital transformation is the most comprehensive stage, signifying a fundamental reconfiguration of an organisation’s business model through digital technologies with a broader societal impact (PwC, 2013; Bloomberg, 2018). In this phase, digital technologies become integral to an organisation’s operations, processes, and outcomes (Kozarkiewicz, 2020). Digital transformation integrates various technologies into the operational frameworks of economies, organisations, and individuals (Hai et al., 2021). It can be understood in three key dimensions: creating value, optimising processes to enhance user experience, and building capabilities that support the entire digital structure (Brdesee, 2021). For example, the United Kingdom consolidated thousands of government websites into a single online platform, simplifying citizens’ access to government services, improving user experience, and reducing costs (Gabor, 2024).
While numerous studies have focused on digitisation, digitalisation, and digital transformation in the private sector, fewer have explored these phenomena in the public sector. However, research interest in the public sector has increased after COVID-19, as digital transformation has become essential for governments to effectively address the health crisis, uncovering a range of opportunities and challenges (Eom & Lee, 2022). Studies have made strides in understanding the impact of digital governments on work processes and outcomes. However, scholars continue to call for further research to examine specific outcomes achieved by different countries through diverse digital government approaches (Kitsios et al., 2023). Other scholars have emphasised the need to investigate the effects of digital government on service delivery efficiency and quality of life (Lindgren et al., 2019; Alvarenga et al., 2020), as well as the digital processes and factors influencing the delivery of various government services (Mergel et al., 2019; Sawung Murdha et al., 2023). Merely incorporating digital technologies is insufficient to achieve effective digital government—how these technologies are utilised determines outcomes (Dunleavy et al., 2006). When government agency leaders pursue digital government goals, they must understand the outcomes associated with different approaches to inform optimal policy and technical decisions. This study responds to these calls by examining the outcomes of digital government in a country (i.e., Kuwait) that is socially, culturally, and economically distinct from those typically covered in existing research.
Given the context above and to the best of our knowledge, little research has focused on the outcome metrics crucial to the success of digital services, particularly in Kuwait. Moreover, although some metrics have been examined in the existing literature, others remain underexplored. Scholars have highlighted the need for further research in these areas to address gaps in the literature and enhance our understanding. Hence, the present study aimed to fill a gap in the literature by providing additional significant knowledge. Therefore, this study aims to investigate current trends and preferences in the use of digital government services using empirical quantitative data gathered from users of digital services in Kuwait. Specifically, the aim is fourfold: (i) to identify crucial outcome metrics for the success of digital services, (ii) to assess how users evaluate these services according to these metrics, (iii) to examine significant differences between digital transformation and digitalisation services, and (iv) to develop and empirically test a model for evaluating the success of digital transformation services.
To differentiate between digitalisation and digital transformation, this study adopted a classification informed by established literature (e.g., Mergel et al., 2019; Verhoef et al., 2021). Digitalisation involves applying digital tools to existing processes without altering the underlying service model—typically characterised by partial automation and the need for back-office approval. Digital transformation, on the other hand, represents a higher level of digital maturity, where services are reengineered to be fully automated, seamless, and user-focused. For empirical classification, we used institutional definitions and official documentation from Kuwaiti government agencies. Services completed entirely online, in real time, without human involvement, were classified as digital transformation, while those requiring online submission followed by manual approval were considered digitalisation. This approach, based on service design rather than user perception, ensures alignment with both theoretical frameworks and practical implementation. Clarifying this distinction enables a more accurate evaluation of digital service maturity and its effect on user experiences.
Hence, this study makes several contributions to the existing knowledge on digital transformation: First, it thoroughly evaluates prior research to identify the critical outcome metrics for the success of government digital services. Second, this study assesses how users evaluate these services according to these metrics and examines any significant differences between digital transformation and digitalisation services. Finally, this study proposes a model that encompasses six metrics, divided into three domains: service-related (user satisfaction and service quality), convenience-related (accessibility and ease of use), and security-related (perceived security and perceived trust). Previous research has overlooked these metrics and rarely examined them in a unified model.
The remainder of this paper is structured as follows. First, we review four key areas of literature to examine the applications of digitalisation and digital transformation in the public sector, their outcomes in both public and private contexts, and the progress of digital transformation in Kuwait. Next, we present a model developed based on outcome metrics identified in the literature. An outline of the research methodology follows this. Subsequently, we present the results of the data analysis. Finally, the paper concludes with a discussion of the key implications and recommendations.
2. Literature Background
2.1. Digitalisation and Digital Transformation
Although digitalisation and digital transformation have been widely examined in the private sector, comparatively little research has examined their application in the public sector. However, studies on the public sector have increased significantly following the COVID-19 pandemic. During this period, digital transformation became a necessity rather than an option for governments as they adapted to respond to the health crisis, revealing numerous opportunities and challenges (Eom & Lee, 2022). Public sector digitalisation involves integrating digital technologies into government operations to enhance efficiency, transparency, citizen engagement, accountability, and public involvement (Nuryadin et al., 2023). For example, Denmark’s digitalisation initiative has improved the efficiency of welfare service delivery (Collington, 2022).
Digital transformation in the public sector primarily focuses on developing new service-delivery methods, with government priorities centred on achieving economic and social outcomes (European Commission, 2013). It aims to streamline user experiences by redesigning services to meet evolving needs. One study identified a critical aspect of digital transformation—automated decision-making, in which decisions are made instantly upon a user submitting a service request (Wihlborg et al., 2016). The study found that interconnected systems equipped with algorithms can automate government services, enabling the system to analyse input data and deliver a formal decision to the service recipient immediately.
However, the public sector’s digital transformation faces several challenges that require practical solutions (Matnenko, 2020). The first challenge concerns managing digital transformation, including convincing leadership of its importance and addressing the workforce’s lack of digital skills (Hai et al., 2021). The second challenge involves technology-related issues, such as seamless system integration across various government agencies with distinct functions (Ahveninen, 2016). The third challenge relates to users, including their digital literacy levels and the potential increase in unemployment as digital services replace traditional human services (De Lemos Santos et al., 2019). The fourth challenge concerns user privacy and data protection, as sensitive information could be vulnerable to cyberattacks (Reddy & Reinartz, 2017). The fifth challenge relates to costs, as it was found to increase the operational cost rate and management expenses (Guo et al., 2023). These combined challenges have led to several cases in which public-sector digital transformation has failed to deliver the anticipated results (Jonathan, 2020).
Digital transformation in the private sector involves integrating digital technologies across all business areas to boost efficiency, streamline processes, and enhance the customer experience. It has become a strategic priority for companies to survive and thrive in a highly competitive global environment (Albukhitan, 2020). Digitalisation is reshaping business operations, enhancing competitiveness, and fostering innovation. It enables companies to increase productivity and safety through data-driven insights, providing them with a competitive edge and operational efficiency (Royston, 2019). This transformation is especially critical for developing service industries, as it enhances communication, improves service quality, and strengthens competitive advantages by modernising business processes (Opar & Nishko, 2023). In the service sector, key impacts include process automation, the use of artificial intelligence, and improved customer engagement strategies (Molchanova, 2023).
Both public and private sectors that have implemented digital changes have witnessed growth, primarily due to enhanced efficiency and effectiveness achieved through virtual communication and task automation (Hai et al., 2021; Matnenko, 2020). These benefits manifest at various levels, including economic and organisational (see Table 2). At the macroeconomic level, digital transformation has contributed to higher export volumes and increased annual economic growth rates (Hai et al., 2021). The appeal of digital transformation stems from its numerous advantages, which promote development across countries, organisations, and societies. Digital transformation offers benefits such as digitising work processes, providing more opportunities for growth, modifying work models, enhancing process efficiency, reducing technical errors, accelerating the launch of new services, improving work quality and performance, boosting labour productivity, enhancing service experiences, and maintaining sustained user satisfaction (Ghazzawi Law Firm, 2024).
Table 2.
Digital Services Benefits.
At the organisational level, digital transformation has numerous benefits, including improved services, optimised processes, stronger relationships, better policies, and an enriched digital environment (Mergel et al., 2019). In social organisations, digitalisation fosters innovation by enabling new revenue streams that support their social missions and creating synergy between commercial and social activities (Alshawaaf & Lee, 2021). It also helps reach a broader audience, achieving social objectives at a lower cost through virtual experiences instead of physical expansion. For organisations, digitalisation offers vital advantages such as reduced production costs, faster operations, improved access to skilled talent, lower transaction costs, and the ability to deliver personalised services that meet consumer needs (T. Zhang et al., 2022). In the public sector, digitalisation has increased productivity and efficiency for service providers while offering time savings and greater convenience for service recipients (Ariesmansyah et al., 2022).
2.2. Outcomes of Digitalisation and Digital Transformation
Enhancing user experience is critical for organisations adopting digital transformation strategies (Fitzgerald et al., 2014). For governments, continuous service improvement is essential to increasing satisfaction among service recipients. Several factors influencing user satisfaction with digital government services have been identified, including security and privacy, trust, accessibility, awareness of available services, and overall service quality (Alawneh et al., 2013; AlAwadhi & Morris, 2009; DeLone & McLean, 2003). Accessibility, in particular, has been emphasised in the literature and is defined by four main principles: permeability, operability, understandability, and robustness (Al-Faries et al., 2013). Furthermore, user acceptance is a critical measure of the success of digital government services. It can be evaluated along multiple dimensions, including perceived usefulness, ease of use, perceived risk, trust, compatibility, external influences, interpersonal influence, self-efficacy, and facilitating conditions (Hung et al., 2006; AlAwadhi & Morris, 2009). A study by N. Sahu et al. (2018) examined the critical success factors for digital transformation to enhance user experience. The study identified several metrics categorised into process-related and service-related metrics. Process-related metrics include process automation, process optimisation, simplified customer processes, process transparency, and consistency of experience across different service channels. Service-related metrics include 24/7 availability, personalised services, self-service options, and service response time. These metrics are crucial for assessing the effectiveness of digital transformation initiatives in improving user experience and satisfaction with government services.
In this regard, most existing literature has concentrated on the private sector, highlighting various metrics for assessing these outcomes. Table 2 provides an overview of the metrics used to evaluate digital service outcomes from the user’s perspective. As indicated in Table 3, these metrics are categorised into three main groups: service-related metrics (e.g., personalised services, self-service options, and customer satisfaction); convenience-related metrics (e.g., process automation, process optimisation, accessibility, and simplified customer processes); and security-related metrics (e.g., privacy and trust). Each category is linked to several studies that investigate or validate these metrics. While some metrics, such as customer satisfaction, ease of use, and perceived trust, have been widely researched, others, like self-service, process optimisation, and engagement-related metrics, remain underexplored. Addressing these gaps through comprehensive research would offer a more nuanced understanding of the outcomes of digital services from a user perspective. It could help guide more effective digital transformation strategies in the public and private sectors. Customer Satisfaction and Service Quality are among the most researched topics in the context of digital services, reflecting their central role in evaluating user experiences. Studies by Alsufyani and Gill (2022), Yavas et al. (2004), Drew and Bolton (1994), and Sureshchandar et al. (2002) have extensively focused on these aspects. Service quality, in particular, has been explored through multiple dimensions, such as reliability, responsiveness, and assurance, indicating a comprehensive understanding of its impact on user satisfaction. Ease of Use and Perceived Usefulness grounded in the Technology Acceptance Model (TAM) proposed by Davis (1989) have been widely examined in the context of digital service adoption and user acceptance (Hung et al., 2006; AlAwadhi & Morris, 2009; Henderson, 2022; Thammarak & Intakosum, 2013; Isernia et al., 2019; Arslan & Cruz, 2023). Their significance is emphasised in public and private sector studies, as they directly influence user adoption rates and satisfaction. Trust and security-related metrics are also well-covered, as they are critical to determining users’ willingness to engage with digital services. Numerous studies have explored perceived trust (Hung et al., 2006; Alawneh et al., 2013; Alqahtani & Albahar, 2022) and perceived security (J. Zhang et al., 2019; Luong et al., 2021), highlighting their influence on user confidence and satisfaction. Most studies examine these metrics in isolation. There is limited research analysing the interrelationships among different categories of metrics (e.g., how security-related metrics influence service- and convenience-related outcomes). A more integrated approach could provide a holistic understanding of the factors driving user satisfaction and acceptance of digital services.
Table 3.
Digital Services Outcome Metrics from the User Perspective.
Additionally, the literature suggests that a holistic approach across all three categories is necessary to understand digitalisation outcomes fully. Metrics such as customer satisfaction, perceived trust, ease of use, and accessibility are essential for creating a positive user experience (e.g., DeLone & McLean, 2003), while metrics such as process automation and perceived security address the efficiency and safety of digital services (e.g., T. Zhang et al., 2022). This comprehensive evaluation framework can guide governments and organisations in enhancing digital service delivery and meeting user expectations.
2.3. Digitalisation and Digital Transformation of Kuwait
Since the early 2000s, Kuwait has actively transitioned to online public services, investing in smart cities and digital infrastructure (Balnaves, 2018). The COVID-19 pandemic in 2020 was a significant catalyst, prompting the government to focus on delivering digital services primarily through websites and smartphone applications to facilitate social distancing. This digitalisation has significantly improved government workflows, reduced paper-based processes, and streamlined approvals, leading to substantial time and resource savings (Ashkanani & Tamtam, 2021). For example, the Ministry of Health has established a social media presence to promote health literacy (Alhuwail & Abdulsalam, 2019). Government agencies, including the oil and gas sector, have also embraced digital technologies. The Kuwait Oil Company, for instance, has initiated digital pilot projects to remotely monitor and control oil fields, maintaining production levels while reducing downtime (Capello & Al-Humoud, 2019).
However, Kuwait’s digitalisation and digital transformation efforts continue to face several challenges. As is common in many developing countries, government agencies may struggle to implement and integrate advanced digital initiatives (Alshehab et al., 2022). To contextualise Kuwait’s progress within the Gulf region, despite an internet penetration rate of approximately 99%, only around 53% of citizens have utilised digital government services. In comparison, neighbouring countries such as Saudi Arabia and the United Arab Emirates report utilisation rates exceeding 75% (Aljazzaf et al., 2020; Kemp, 2020; UNDESA, 2022). This suggests that although Kuwait has established a strong digital infrastructure, regional counterparts are progressing more rapidly in providing integrated, user-centric digital government platforms (UNDESA, 2022). Nevertheless, Kuwait is actively accelerating its digital government agenda through initiatives such as the Sahel platform and its national Vision 2035 strategy, making it a timely and important context for examining digital service outcomes and user perceptions. This study, therefore, focuses on Kuwait’s ongoing efforts to deliver digital public services, reduce inefficiencies, and enhance satisfaction with traditional offline services. Progress varies between government agencies, and services can be categorised into digitisation, digitalisation, and digital transformation (see Appendix A). The research emphasises explicitly digitalisation and digital transformation services for key public transactions, such as issuing new permits (e.g., residency permits) or renewing existing information (e.g., civil IDs), which may be completed instantly or involve approval delays depending on the level of transformation achieved.
Although studies examining the digitisation of organisations have demonstrated that digitalisation and digital transformation have tangible impacts on work processes and outcomes, they often overlook comparisons of the efficiency outcomes associated with different approaches. Mergel et al. (2019) contend that the existing literature has primarily focused on digitisation, which involves converting paper documents into digital formats while neglecting a more comprehensive discussion on full-service delivery through digital transformation. Both digitalisation and digital transformation have altered public sector practices to enable online service provision. While research has made strides in understanding the effects of digital governments, scholars have called for further investigation into the specific outcomes associated with different digital government approaches across countries (Kitsios et al., 2023). Additionally, there are calls for research into the outcomes and impacts on service delivery efficiency and quality of life (Lindgren et al., 2019; Alvarenga et al., 2020). Other researchers emphasise the need to explore the digital processes and factors involved in delivering various government services (Mergel et al., 2019; Sawung Murdha et al., 2023). Simply incorporating digital technologies within government is insufficient for realising the goals of digital governance; how these technologies are utilised significantly influences outcomes (Dunleavy et al., 2006). Thus, when government agency leaders strive to achieve the objectives of digital governance, they need to understand the different approaches and the outcomes associated with each to make informed policy and technical decisions.
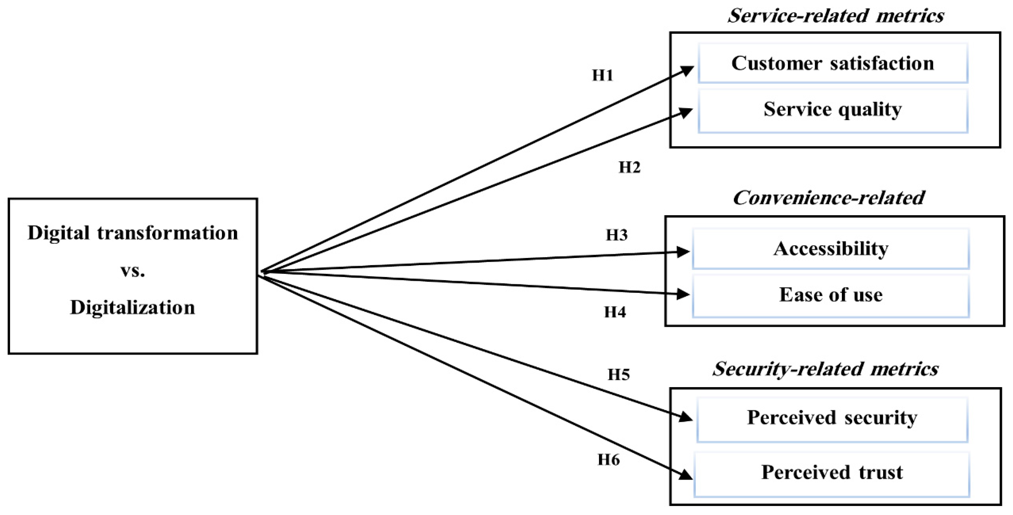
3. Theoretical Model and Hypotheses
Although established theoretical frameworks—such as the DeLone and McLean Information Systems Success Model (2003) and the Technology Acceptance Model (Davis, 1989)—are widely applied in digital service evaluation, this study does not estimate a complete causal structural model. Instead, the selection of outcome dimensions is conceptually informed by these perspectives and tailored to the evaluation needs of government digital services. Accordingly, a customised conceptual model was developed to enable a comparative assessment of digitalisation services (i.e., online services that may involve approval delays) and digital transformation services (i.e., entirely online and completed instantly) (Figure 1). While grounded in the IS success literature, this model extends prior work in two key ways: (1) it incorporates outcome dimensions that are particularly pertinent to public-sector digital transformation—specifically accessibility and perceived security—and (2) it enables a comparative evaluation of two distinct digital strategies that are rarely examined together. The framework consists of six outcome metrics across three domains: service-related (user satisfaction and service quality), convenience-related (accessibility and ease of use), and security-related (perceived security and perceived trust). Several studies in Kuwait have examined individual dimensions—such as user satisfaction and service quality (Al-Hubaishi et al., 2017), perceived trust and security (Aladwani, 2016), and information quality and benefits (Alenezi et al., 2017)—but these metrics have rarely been analysed collectively within a unified model, particularly in the Kuwaiti context. The present study, therefore, uses this model as a theory-informed, context-specific framework to guide hypothesis-driven comparisons and regression analyses of digitalisation versus digital transformation services, rather than as a complete structural causal model. The six-outcome metrics are described below:
Figure 1.
Conceptual model for evaluating government digital service outcomes (Source: Authors’ own work).
3.1. Service-Related Outcome Metrics: Customer Satisfaction and Service Quality
Customer satisfaction refers to the degree to which users feel content with the service they have received or experienced. Verdegem and Verleye (2009) argue that adopting a user-centred approach to government service delivery is essential for widespread adoption. They developed and tested a model in Belgium, finding that satisfaction is influenced by various factors in the customer experience, including the usability of the software or application used to access the service, availability at any time, ease of finding the service, access costs, number of loading pages, availability of personal assistance, transaction security, usefulness of the information provided, and flexibility. Another method of measuring customer satisfaction involves assessing how much users appreciate and enjoy the service. This is often gauged by whether users are likely to recommend the service to others based on their experiences. Users can be classified into three categories: detractors, passives, or promoters (Slamet et al., 2021). Detractors are dissatisfied users who have complaints about the service, while passives are neutral users who are satisfied but not enthusiastic and may consider switching to other service options. On the other hand, promoters have had a positive experience and are likely to suggest improvements and recommend the service to their social circles. Service quality serves as another critical metric for evaluating service-related outcomes. Digital service quality refers to the excellence of online services provided through websites or digital platforms. It encompasses various factors, including website design, user-friendliness, security, speed, and user support, all influencing customer satisfaction in the online environment. Research has shown that service quality affects word-of-mouth promotion and user-switching behaviour (Yavas et al., 2004). Additionally, a study found that download speed is a critical driver of digital service quality (Finn, 2011). In their model of information systems success, DeLone and McLean (2003) pointed out that customer satisfaction and service quality are crucial components. Based on these results and discussion, the following hypotheses were proposed:
H1:
Digital transformation services yield significantly higher user satisfaction compared to digitalisation services.
H2:
Digital transformation services yield significantly higher levels of service quality than digitalisation services.
3.2. Convenience-Related Outcome Metrics: Accessibility and Ease of Use
Digital transformation entails significant changes in organisational practices, primarily focused on enhancing accessibility and ease of use. Accessibility ensures that digital content and technologies are designed and developed to accommodate individuals from various backgrounds. This includes creating systems compatible with assistive technologies and offering customisable interfaces for users with diverse needs. Improving accessibility fosters inclusivity and allows more individuals to participate actively in digital environments. The importance of accessibility became particularly evident during the COVID-19 pandemic, especially for people with disabilities, underscoring the necessity for technologies that enhance users’ online experiences (Chadli et al., 2021). In industries such as banking, digital transformation has improved accessibility, resulting in greater convenience, speed, and reliability (Theiri & Alareeni, 2023). Digital accessibility ensures inclusiveness, enhancing user convenience and overall platform efficiency (Vigo et al., 2007). The evaluation of systems, technologies, and services is heavily dependent on ease of use, a critical metric related to convenience. Ease of use is essential for assessing digital projects, as a simple online system delivers a seamless, convenient user experience (Henderson, 2022). It significantly influences users’ attitudes toward adopting technology, particularly in mobile learning environments (Hung et al. 2006). A study by N. Sahu et al. (2018) proposed several measures to assess service process experience, including integrating different departments using a few digital technologies or platforms to reduce the steps required to complete transactions. Another important measurement is processing capacity, which refers to the ability of digital services to handle large, complex transactions that require extensive personal data checks. These factors significantly impact users’ intentions to continue using mobile learning applications. For example, in the healthcare sector, the usability of digital health solutions is closely linked to ease of use, contributing to greater convenience for patients managing chronic conditions (Isernia et al., 2019). Based on these results and discussion, the following hypotheses were proposed:
H3:
Digital transformation services yield significantly greater accessibility compared to digitalisation services.
H4:
Digital transformation services yield significantly greater ease of use compared to digitalisation services.
3.3. Security-Related Outcome Metrics: Perceived Security and Perceived Trust
The literature suggests that perceived security and perceived trust are essential metrics for assessing security outcomes, particularly as security concerns rise with the growing adoption of digital technologies. Perceived security significantly influences the use of mobile payment systems, with factors such as perceived control and interface design enhancing users’ sense of security (J. Zhang et al., 2019). For example, a study on digital transformation in Vietnamese universities revealed that perceived security directly affected students’ adoption of digital services (Luong et al., 2021). When users feel secure against cyber threats due to their knowledge and awareness of risks, they take fewer precautions (Debb & McClellan, 2021). Perceived trust is also a critical metric for evaluating security in digital transformation. Users’ trust in the reliability and integrity of digital services is essential for mitigating feelings of uncertainty and risk (Janssen et al., 2017). Several factors have been identified to gauge users’ trust in a digital service, including internet trust, disposition to trust, and perceived ability to use (Janssen et al., 2017; Ejdys et al., 2019; Fakhruzzaman & Dimitrova, 2020). For instance, in Saudi Arabia, users’ perceived trust in e-commerce was significantly affected by the security, reputation, and benefits associated with the digital service (Alqahtani & Albahar, 2022). In the supply chain sector, safety assessments and certifications were critical for fostering trust in technological infrastructure and enabling seamless operations. A study in Korea found that security in e-payment systems was a key factor influencing trust, significantly affecting users’ willingness to adopt them (Kim et al., 2008). Therefore, security-related outcome metrics are vital for evaluating the effectiveness of digital government initiatives. Based on these results and discussion, the following hypotheses were proposed:
H5:
Digital transformation services yield significantly higher levels of security than digitalisation services.
H6:
Digital transformation services yield significantly higher levels of trust than digitalisation services.
Notwithstanding this, this study does not adopt a formal theoretical model; the selection of key dimensions—such as service quality, system quality, user satisfaction, and trust—is conceptually informed by the DeLone and McLean Information Systems Success Model (2003). This model has been widely used to assess the success of information systems and provides a valuable foundation for understanding the relevance of these constructs in evaluating digital services. However, given the descriptive-comparative nature of this research, which aims to compare user perceptions between digital transformation and digitalisation services, we have not tested causal or mediating relationships. Future studies may build on this foundation by employing the DeLone and McLean model or similar frameworks in a more explanatory or predictive context.
4. Methods
4.1. Questionnaire Design
The rationale for selecting this context is to assess the outcomes of two digital government approaches implemented within the same framework, with Kuwait identified as the focal point for this study. A cross-sectional survey was conducted among the Kuwaiti population to achieve the study’s objectives. Data were collected through an online, self-administered, voluntary, and anonymous questionnaire divided into three sections: (i) demographic information, including age and gender; (ii) questions regarding the digital services used, such as the name, level of automation, service recipient, device, and platform; and (iii) a combination of scales from previous studies resulting in 16 items measuring various variables. This includes six items assessing service-related outcomes (e.g., “I am satisfied with the app/website used to access online government services”) (Verdegem & Verleye, 2009), six items evaluating convenience-related outcomes (e.g., “I went through many steps and other platforms to complete the online government service”) (N. Sahu et al., 2018), and four items measuring security-related outcomes (e.g., “I feel uncertainty about the outcome of using online government services”) (Janssen et al., 2017; Ejdys et al., 2019; Fakhruzzaman & Dimitrova, 2020). While most survey questions were derived from the literature, one item—specifically related to ease of use—was developed by the authors to address a gap in existing research. Participants rated each item on a 5-point Likert scale, with 5 indicating strong agreement. Before public distribution, a pilot test was conducted with academics to gather feedback for improvement. The feedback was generally positive, with some suggestions incorporated to enhance the survey, such as adding more detail to the introduction to clarify the study’s purpose.
4.2. Sampling Procedure and Size
The study’s target demographic includes all individuals currently living in Kuwait. To ensure the collection of relevant data, a screening question was included to verify whether participants had previously used any digital governmental services within Kuwait. A purposive sampling method was employed to reach individuals with a relevant understanding, utilising convenience and snowball sampling techniques. A purposive sampling technique was adopted due to the exploratory nature of the study, which specifically targets individuals with prior experience using digital government services. As a non-probability sampling method, it may limit the generalizability of the findings; however, it provides a focused understanding of users’ experiences and generates indicative insights that can guide future research. This approach facilitated the targeted recruitment of participants who met the study’s criteria. The required sample size was calculated for a population of 4 million, with a 95% confidence level and a ±5% margin of error, yielding a minimum of 378 respondents (Barlett et al., 2001). A total of 609 individuals participated in the study; however, only 378 used digital government services. Since the analysis focused specifically on users of these services, only their responses were included in the final dataset, thereby meeting the required sample size. The remaining 231 participants, who indicated they had not used digital government services, were excluded from the analysis.
4.3. Data Collection Procedure
A link and QR code for the survey were created in Microsoft Forms, and the survey remained open for approximately 4 months. Participants were recruited through online communications such as email and mobile chat applications. The QR code was also printed on research posters and displayed publicly at conferences and universities. The Information Technology Department at an educational institution was also asked to promote the survey through its online portals. The survey’s cover page provided details about the study’s nature, purpose, and instructions to ensure participants understood the questionnaire’s objective. Clicking the “Start Survey” button was considered informed consent to participate. Anonymity and confidentiality were guaranteed, and the survey took approximately five minutes to complete. Ethics approval for the study was obtained from the ethics committee for peer review.
4.4. Data Analysis
Data were analysed using the Statistical Package for the Social Sciences (SPSS) software (version 19.0). Descriptive statistics were computed to summarise the data, including means, standard deviations, frequencies, and percentages, where applicable. The scales were evaluated using exploratory factor analysis and Cronbach’s alpha. To compare outcome metrics between digital transformation and digitalisation services, independent-samples t-tests were first conducted. In addition, a series of linear regression analyses was estimated to test H1–H6, with service type (0 = digitalisation service, 1 = digital transformation service) entered as the primary predictor and each user-evaluation construct (satisfaction, service quality, accessibility, ease of use, security, and trust) entered as the dependent variable. Statistical significance was established at p < 0.05 for all tests.
5. Results
5.1. Demographic and Usage Characteristics
Table 4 provides a detailed summary of the respondent characteristics and their usage of online services. Overall, the sample distribution aligns closely with Kuwait’s national population profile (DataReportal, 2025). Females constituted 60.3% of participants, and males 39.7%, reflecting a slightly higher proportion of female respondents than the national ratio (approximately 51% female) but consistent with broader demographic trends. The age distribution was balanced, with 48.1% aged 18–29 years and 48.1% aged 30–44 years, while 3.7% were aged 45 years and above. This diverges from national proportions—where these groups represent around 16% and 30% of the population, respectively—essentially because individuals under 18 years old, who comprise nearly one-quarter of Kuwait’s population, were not eligible to participate in the study. Given that participation required prior experience with digital government services, the sample also naturally reflects a more digitally active population. This is illustrated by the finding that 90% of respondents reported personally using digital services, which aligns closely with national estimates indicating that around 90% of the population possesses digital skills (DataReportal, 2025). While this results in a slight overrepresentation of younger digital adopters and underrepresentation of less digitally engaged citizens, the sample remains highly appropriate for assessing user experiences with online government services. Accordingly, the findings provide an indicative, contextually grounded understanding of users’ perceptions of digitalisation and digital transformation services in Kuwait. Regarding online services, the Sahel App, which integrates multiple government services into a single platform, was the most widely used application, with 61.9% of respondents reporting its use. The Q8Seha App, a platform for accessing government healthcare services, was the second most used, with 20.1% of respondents reporting its use, while 16.1% used the Kuwait Mobile ID, and a minimal 1.9% utilised other services. Regarding service automation, a significant majority of respondents (80.2%) use services that are fully completed online in real-time. In contrast, 19.8% encountered services requiring waiting periods of hours or days for approval. The primary use of these online services was for personal purposes, with 90.2% of respondents accessing services for themselves. In comparison, 9.8% used the services on behalf of others, such as family members or friends. Device usage data revealed that smartphones are the predominant device for accessing online services, with 92.1% of respondents using them. Desktop PCs (3.2%), laptops (3.4%), and tablets (1.3%) were used by a smaller proportion of participants. Additionally, most respondents accessed these services through applications, compared to 19.8% who used websites. Overall, the findings illustrate a strong preference for smartphone-based applications, a balanced age demographic, and a trend toward immediate online service processing.
Table 4.
Demographic and usage characteristics of the respondents (n = 378).
5.2. Outcome Metrics of Digital Services
An Exploratory Factor Analysis (EFA) was conducted using Principal Component Analysis as the extraction method and Varimax rotation to identify the underlying outcome metrics (factors) of the multi-item measures. This analysis assessed whether the items were loaded as expected on their respective constructs. Items with factor loadings below 0.50 were excluded to ensure construct clarity. Sampling adequacy was confirmed as both the overall and individual measures were high. The Kaiser–Meyer–Olkin (KMO) value of 0.95 indicated that the data were well-suited for factor analysis. Additionally, Bartlett’s Test of Sphericity was significant, χ2(120) = 5625.56, p < 0.001, confirming that the correlations among items were sufficient to proceed with EFA. The retained items demonstrated strong and distinct loadings on their intended factors, supporting the unidimensionality and validity of the constructs. The results of the EFA, including factor loadings, are presented in Table 5. The first outcome metric has three items, each with a loading of 0.911 or higher. Cronbach’s alphas were used to assess the reliability of each metric, yielding an alpha of 0.91 for metric 1. This metric is labelled ‘user satisfaction’ in line with previous literature. The second outcome metric has three items and has loadings of 0.859 or higher. Cronbach’s alpha was 0.868 for this metric. This metric encompasses the service’s recommendation, usefulness, and efficiency, providing a comprehensive view of its overall performance and quality. Therefore, this metric is labelled ‘service quality’. The third outcome metric has two items and has loadings of 0.941, which is significant for this outcome metric. Cronbach was 0.87 for this outcome metric. This outcome metric reflects the ease of accessing the service and the ability to use it at any time. Therefore, it is labelled ‘accessibility’. The fourth outcome metric has three items and had loadings of 0.594 or more significant on this metric. Cronbach was 0.671 for this metric. This metric encompasses the availability of online assistance, simplicity of using the service, and the complexity or number of steps required. Therefore, it is labelled as easy to use, in line with previous literature. The fifth outcome metric has three items and has loadings of 0.913 or higher. Cronbach was 0.927 for this metric. This metric captures the aspects of data safety, provider trustworthiness, and the security of the payment system. Therefore, it is labelled ‘perceived security’ following previous literature. The last outcome metric has two items and loadings of 0.847 or higher. Cronbach’s alpha was 0.676 for this metric. This metric effectively reflects the confidence in the service’s outcome and the willingness to rely on alternative methods if trust is lacking. Therefore, it is labelled ‘perceived trust’.
Table 5.
Factor loadings, Cronbach α, mean, and standard deviation of the six identified outcome metrics of digital services (n = 378).
Therefore, six outcome metrics were identified and categorised into three domains: service-related metrics (user satisfaction and service quality), convenience-related metrics (accessibility and ease of use), and security-related metrics (perceived security and perceived trust). Key features of these metrics are provided in Table 5, which shows the number of items, the mean, and the standard deviation for each metric. The results are reported using the following scale: (i) high agreement (mean ≥ 3.85), (ii) medium agreement (2.35 ≤ mean < 3.85), and (iii) low agreement (mean < 2.35).
As shown in Table 5, participants differ in their identification of these metrics. In this regard, the results indicated that respondents rated four of the six metrics highly satisfactory. Specifically, the metrics for accessibility (mean = 4.11), user satisfaction (mean = 4.08), perceived security (mean = 4.01), and service quality (mean = 4.01) received high mean scores, reflecting positive evaluations in these areas. Conversely, two metrics showed moderate agreement: ease of use (mean = 3.52) and perceived trust (mean = 3.06). These scores suggest that while users find the services generally satisfactory and secure, there are areas where improvements may be needed, mainly ease of use and trust. While respondents are usually optimistic about accessibility, satisfaction, security, and service quality, there is a noticeable difference in their perceptions of ease of use and trust, which may require further attention to enhance user experience.
5.3. Digital Transformation vs. Digitalisation: Outcome Metrics Comparison
To compare outcome metrics (i.e., customer satisfaction, service quality, accessibility, ease of use, security, and trust) between digital transformation services (completed entirely online instantly) and digitalisation services (completed online, but with approval taking hours or days), independent-samples t-tests were first conducted. In addition, a series of linear regression analyses was estimated to test H1–H6, with service type (0 = digitalisation service, 1 = digital transformation service) entered as the primary predictor and each user-evaluation construct (satisfaction, service quality, accessibility, ease of use, security, and trust) entered as the dependent variable. Results of the t-tests and regression analyses are summarised in Table 6 and Table 7, respectively. Levene’s tests were non-significant for all outcome measures (p > 0.05), indicating homogeneity of variances between the digitalisation and digital transformation groups; accordingly, equal-variance statistics are reported.
Table 6.
Comparison of outcome metrics between digitalisation and digital transformation services (n = 378).
Table 7.
Linear regression of service type (0 = digitalisation service, 1 = digital transformation service) on user evaluations of online government services.
The analysis revealed that the mean customer satisfaction score for digital transformation services (mean = 4.17, t = −3.789, p = 0.000) was significantly higher than for digitalisation services (mean = 3.74), supporting H1. Consistently, a linear regression model with service type as the predictor also showed that digital transformation services were associated with higher satisfaction (B = 0.432, SE = 0.114, β = 0.192, t = 3.789, p = 0.000, R2 = 0.037), further confirming H1. Together, these results indicate that digital transformation services yield significantly higher user satisfaction than digitalisation services.
Regarding service quality, digital transformation services scored significantly higher (mean = 4.10, t = −4.010, p = 0.000) than digitalisation services (mean = 3.66), supporting H2. The corresponding regression analysis likewise found that service type significantly predicted service quality (B = 0.445, SE = 0.111, β = 0.203, t = 4.010, p = 0.000, R2 = 0.041), providing additional support for H2 and underscoring the superior perceived quality associated with digital transformation services.
Accessibility is a key factor, and digital transformation services scored significantly higher (mean = 4.21, t = −4.255, p = 0.000) than digitalisation services (mean = 3.71), supporting H3. Similarly, regression results showed that service type significantly predicted accessibility (B = 0.498, SE = 0.117, β = 0.214, t = 4.255, p = 0.000, R2 = 0.046), further confirming H3. These findings indicate that digital transformation services provide significantly greater accessibility than digitalisation services and make users feel more at ease when accessing and using online government services.
With respect to ease of use, digital transformation services (mean = 3.56, t = −2.641, p = 0.009) were perceived as easier to use than digitalisation services (mean = 3.35), supporting H4. The linear regression model also indicated a significant positive effect of service type on ease of use (B = 0.211, SE = 0.080, β = 0.135, t = 2.641, p = 0.009, R2 = 0.018), lending additional support to H4. Although the difference in ease of use was smaller than for other outcomes, it still suggests that digital transformation services are perceived as meaningfully easier to use.
Perceived security was also higher for digital transformation services (mean = 4.06, t = −2.113, p = 0.035) than for digitalisation services (mean = 3.80), supporting H5. Consistent with this, regression analysis showed that service type significantly predicted perceived security (B = 0.253, SE = 0.120, β = 0.108, t = 2.113, p = 0.035, R2 = 0.012), providing further evidence in favour of H5. These results confirm that digital transformation services offer significantly higher perceived security than digitalisation services, suggesting that customers view them as more secure.
Finally, there was no significant difference in perceived trust between digital transformation (mean = 3.06, t = 0.074, p = 0.941) and digitalisation services (mean = 3.07), leading to the rejection of H6. The regression analysis yielded the same conclusion: service type did not significantly predict perceived trust (B = −0.011, SE = 0.142, β = −0.004, t = −0.074, p = 0.941, R2 ≈ 0), indicating that H6 is not supported. This implies that digital transformation services do not yield significantly higher levels of trust than digitalisation services; rather, users perceive both service types with similar, moderate levels of trust.
The results confirm that digital transformation services outperform digitalisation services across five metrics: customer satisfaction, service quality, accessibility, ease of use, and perceived security. However, the two service types have no significant difference in perceived trust. These findings highlight the advantages of digital transformation over digitalisation, underscoring its effectiveness in enhancing various aspects of the service experience.
6. Discussion
The results provide a clear picture of current trends and preferences in online service usage: The Sahel App emerged as the most widely used platform, indicating its strong adoption and user preference. This suggests that the app effectively meets user needs and is likely well-regarded for its functionality and usability. The popularity of the Sahel App could be attributed to its user-friendly design, comprehensive features, and specialised services. Organisations might study their successful elements to replicate them in their digital offerings. Most respondents used fully automated services and completed them online in real time. This reflects a strong preference for immediate processing and the convenience of avoiding approvals or additional steps. The demand for real-time, automated services highlights the need for efficiency and speed in online service delivery. Organisations should aim to minimise waiting times by enhancing automation and streamlining approval processes to improve user satisfaction. Implementing advanced technologies such as AI and machine learning can accelerate service delivery. Addressing this issue can lead to a more efficient and user-friendly service experience. Smartphones are the predominant device for accessing online services, highlighting their central role in users’ digital interactions. This trend emphasises the importance of mobile optimisation in service design. Ensuring that online services are fully optimised for smartphones is critical. This includes responsive design, mobile-friendly interfaces, and efficient performance to cater to the growing number of mobile users. Most respondents accessed online services through applications rather than websites. This suggests a preference for dedicated apps, likely due to their convenience, personalised features, and better performance than mobile websites. Developing and maintaining high-quality applications can enhance user engagement and satisfaction.
Moreover, this study identified six outcome metrics. It categorised them into three domains: service-related metrics (user satisfaction and service quality), convenience-related metrics (accessibility and ease of use), and security-related metrics (perceived security and perceived trust). The results also reveal a nuanced view of how respondents evaluate these services across six metrics, highlighting both strengths and areas for improvement. Both user satisfaction and service quality received high mean scores, indicating that respondents view digital transformation services positively in these areas. The high ratings suggest that these services meet or exceed respondents’ expectations regarding performance and reliability. Accessibility received a high mean score, reflecting respondents’ positive evaluation of how easily they can engage with the services. Digital transformation often involves improving accessibility through multi-channel support and enhanced usability features, which are likely to contribute to these high ratings. Ease of use, while still positively rated, received only moderate scores. This indicates that respondents find the services somewhat user-friendly but see room for improvement. The modest difference between ease of use and other metrics highlights that while digital transformation has made strides in usability, there are still challenges to address. Perceived security was rated highly, suggesting that respondents feel confident in the security features provided by digital transformation services. This is crucial, given the increasing importance of data protection and privacy in digital interactions. Despite high security ratings, the perceived trust received only moderate scores. This suggests that while respondents may feel secure, their overall trust in the service is not as strong. Trust is a complex metric influenced by factors beyond security, such as the service provider’s reputation, transparency, and previous interactions.
Additionally, the results provide compelling evidence that digital transformation services are significantly more effective than digitalisation services in several critical aspects, including customer satisfaction, service quality, accessibility, ease of use, and perceived security. These findings highlight the substantial benefits of digital transformation over traditional digitalisation efforts, offering valuable insights for governments and businesses seeking to enhance their service delivery and customer experience. However, this result reflects the views of the specific sample included in this study and should be interpreted with caution.
The findings confirm that digital transformation services yield significantly higher respondents’ satisfaction than digitalisation services, supporting H1, though this reflects only the study sample. These digital transformation services likely offer more intuitive interfaces, faster responses, and a more cohesive user experience, all of which contribute to higher satisfaction. It provides empirical evidence that a comprehensive digital transformation approach, rather than incremental digitalisation, can significantly enhance the quality of public sector services. This underscores the importance of adopting transformative strategies to improve citizen engagement, satisfaction, and service effectiveness. By focusing on digital transformation, government agencies can create more effective, user-friendly, and inclusive online services that better meet the needs of their constituents.
The findings indicate that digital transformation services yield significantly higher service quality levels than digitalisation services, supporting H2, though this reflects only the study sample. Digital transformation services outperform digitalisation services in terms of service quality. This finding highlights that digital transformation improves user satisfaction and substantially enhances the quality of service provided. Transformation typically involves technological upgrades, process improvements, and a focus on delivering higher value to customers. Enhanced service quality can stem from greater reliability, efficiency, and effectiveness, which are integral to digital transformation. It provides empirical evidence that digital transformation significantly enhances service quality compared to digitalisation. This finding highlights the benefits of adopting a transformative approach to service delivery. It emphasises that investing in digital transformation can lead to more effective, efficient, and higher-quality services, ultimately improving the overall experience for citizens interacting with government services online.
The findings show that digital transformation services significantly outperform digitalisation services in terms of accessibility, supporting H3, though this reflects only the study sample. In other words, digital transformation services are more accessible than digitalisation services. This is important as accessibility ensures that users can effectively engage with services regardless of their location, device, or physical ability. Digital transformation often includes creating more accessible platforms and ensuring services are available across multiple channels and devices, broadening user reach and improving inclusivity. This finding underscores the crucial role that accessibility plays in the effectiveness of online government services. It highlights that digital transformation leads to significantly better accessibility compared to digitalisation. This underscores the importance of prioritising accessibility in digital transformation initiatives. Ensuring that online government services are accessible to all citizens enhances overall user experience, supports inclusivity, and aligns with the broader goals of equitable service delivery in the public sector. This finding also provides a strong rationale for pursuing comprehensive digital transformation to deliver more accessible, user-friendly government services.
Ease of use was also found to be significantly higher for digital transformation services compared to digitalisation services (H4 supported), though this reflects only the study sample. However, the moderate mean score (3.52) indicates that usability improvements have not yet fully translated into highly intuitive or effortless user experiences. This suggests that both digital strategies still face challenges related to interface complexity, service navigation, and accessibility. As such, continuous enhancements in user interface design, simplification of service steps, and more precise guidance throughout the process may be required to reduce cognitive effort and support smoother interactions. These findings emphasise the importance of prioritising user experience (UX) in digital government policy and system design to maximise the benefits of digital transformation for all users.
The findings reveal that digital transformation services yield significantly higher levels of security than digitalisation services, indicating they are perceived as offering superior protection, supporting H5. However, this reflects only the study sample. Security is a significant concern for users, especially in an increasingly digital world. This finding highlights that digital transformation improves various aspects of service delivery and enhances security features, which is a critical consideration for online government services. Digital transformation often involves implementing more advanced security protocols and technologies, thereby enhancing perceived security. It provides empirical evidence that digital transformation enhances security compared to digitalisation. This finding is invaluable as it emphasises the importance of incorporating advanced security measures in digital transformation initiatives. Enhanced security features in digital transformation services likely include advanced encryption, stronger data protection, and more robust authentication. Ensuring high security standards is essential to maintaining public trust, protecting sensitive information, and complying with regulatory requirements. The higher perceived security could contribute to greater trust in the service, although this is not reflected in the trust metric itself.
Interestingly, trust levels do not significantly differ between digital transformation and digitalisation services (H6 not supported), though this reflects only the study sample. This suggests that users’ trust in government services may be influenced by broader institutional perceptions and national digital security policies rather than the specific digital delivery mode. Even though perceived security was significantly higher for digital transformation services, trust appears to remain stable across both service types. This indicates that trust is a multifaceted construct shaped by factors such as the government’s reputation, regulatory assurances, and prior user experience. Therefore, while improving service quality and security is essential, trust-building also requires continued transparency, consistent performance, and proactive communication strategies to strengthen user confidence in digital government services.
We acknowledge that the overall pattern of results—digital transformation services outperforming digitalisation services on most user-evaluation metrics—is directionally consistent with expectations in the digital government literature. Rather than claiming that these findings are surprising, we position the contribution of this study in terms of scope, precision, and context. First, by examining six outcome dimensions within a unified, theory-informed framework, the analysis quantifies not only whether digital transformation “does better,” but by how much and on which dimensions. The results show substantial advantages in transformation across satisfaction, perceived quality, accessibility, and security, but only modest gains in ease of use and no significant difference in trust, thereby nuancing the blanket assumption that all aspects of the user experience improve equally. Second, the evidence is drawn from Kuwait, a Gulf public-sector setting where empirical comparisons of digitalisation and digital transformation remain limited, offering context-specific insights for a region where policy debates often rely on untested assumptions. Finally, by identifying the attributes with the most significant gaps (e.g., accessibility and security) and those that appear relatively saturated (e.g., trust), the findings help prioritise where further investment in digital transformation is most likely to yield the greatest user-perceived benefits.
Additionally, although the present study focuses on between-group comparisons complemented by linear regression analyses, the dimensions examined—service quality, user satisfaction, accessibility, ease of use, security, and trust—are conceptually aligned with the DeLone and McLean Information Systems Success Model. Future research could extend this work by employing complete structural equation modelling and longitudinal designs to explore causal and mediating relationships among these constructs more rigorously.
7. Limitations and Future Research
Several limitations of the study could not be addressed due to time and resource constraints. Firstly, the cross-sectional nature of the survey necessitates further longitudinal studies to capture the evolving dynamics of digital transformation more comprehensively. Longitudinal research would offer insights into how digital transformation influences various aspects of service delivery over time. Secondly, this study used purposive (non-probability) sampling, which limits generalisability and may also lead to deviations from normality, making parametric tests (independent t-tests and linear regression) less ideal. Although these tests are generally robust, future studies should consider non-parametric alternatives and, where possible, adopt probability sampling to improve representativeness and analytical validity. Moreover, all measures relied on self-reported perceptions collected in a single survey, which may introduce common-method and social-desirability bias. Future research should triangulate survey data with additional sources (e.g., usage logs, administrative records, or qualitative interviews) to enhance measurement accuracy and reduce potential bias. Thirdly, the study lacks a unifying theory to explain its rationale, highlighting the need for further theoretical development in this area. Investigating underlying theories could provide a stronger foundation for understanding digital transformation. Fourthly, the study’s reliance on limited outcome metrics may have excluded other vital indicators that could offer more in-depth insights. Future research should explore a broader range of metrics to achieve a more comprehensive understanding of digital transformation. Fifthly, “accessibility” and “perceived trust” were measured using two-item scales, which may limit reliability. Future research should consider using more comprehensive measures to enhance validity. Finally, although we complemented independent-samples t-tests with bivariate linear regression, the analyses remain relatively simple and do not control for potential confounding variables (e.g., user demographics or platform type) or model the interrelationships among the outcome constructs. Future research could employ multivariate regression or structural equation modelling (SEM) to test more complex, theory-driven models and account for additional influencing factors.
8. Conclusions, Implications and Recommendations
This study aimed to investigate current trends and preferences in the use of digital government services in Kuwait, identify key outcome metrics for their success, and examine significant differences between digital transformation and digitalisation services based on user perceptions. A quantitative approach was employed to meet these objectives. Findings revealed that users primarily access services through smartphones and applications, underscoring the need for mobile optimisation. There was a marked preference for real-time, automated services, with dissatisfaction among those who require lengthy approval processes. The study identified and confirmed six key outcome metrics, categorised into three domains: service-related (user satisfaction and service quality), convenience-related (accessibility and ease of use), and security-related (perceived security and perceived trust). It was also found that digital transformation services generally outperform digitalisation services across five key areas: customer satisfaction, service quality, accessibility, ease of use, and perceived security. However, both types of services exhibit similar levels of perceived trust, indicating that trust remains a relatively stable metric despite changes in digital strategy.
Considering the above results, this study has several implications and recommendations. First, given that users predominantly access services via smartphones and applications, government agencies must prioritise mobile-friendly interfaces and ensure seamless functionality across various devices. This shift reflects changing consumer behaviour and signifies the need to adapt their digital strategies to enhance user experience and engagement. Government agencies should invest in responsive design and optimise their applications to function efficiently on various mobile devices. This ensures users can easily navigate and utilise services regardless of their smartphone model or operating system.
Second, the preference for real-time, automated services indicates an apparent demand for efficiency and immediacy in service delivery. Users have expressed dissatisfaction with services that involve lengthy approval processes, highlighting a gap between consumer expectations and current service offerings. To address this, government agencies should consider integrating advanced automation technologies and streamlining approval workflows to reduce processing times. Implementing real-time decision-making tools and automated responses can significantly enhance user satisfaction by providing quicker resolutions and reducing the need for manual intervention. This approach aligns with user preferences for speed and convenience and positions government agencies as responsive and customer-centric.
Third, the study’s identification of six key outcome metrics across three domains—service-related, convenience-related, and security-related—provides a comprehensive framework for evaluating and enhancing service delivery. Each domain offers crucial insights into different aspects of user experience and satisfaction, guiding targeted improvements in service design and execution. In the service-related domain, focusing on user satisfaction and service quality is essential for ensuring that the core offerings meet or exceed customer expectations. High user satisfaction typically correlates with positive customer experiences and long-term loyalty, while service quality encompasses reliability, responsiveness, and overall effectiveness. To improve these metrics, government agencies should regularly solicit user feedback and conduct performance assessments to identify areas for enhancement. Implementing continuous improvement strategies, such as training service staff and refining service processes, can help elevate satisfaction and quality. The convenience domain, encompassing accessibility and ease of use, underscores the importance of creating user-friendly services. Accessibility ensures that users with varying needs and abilities can engage with the service without barriers, while ease of use refers to the service’s simplicity and intuitiveness. To address these aspects, government agencies should focus on designing inclusive, easy-to-navigate interfaces that incorporate features such as voice commands and large, clear buttons. Regular usability testing and incorporating user feedback into design iterations can also help enhance these metrics. In the security-related domain, perceived security and trust are critical for building and maintaining user confidence. Users must feel assured that their personal information is protected and that the service provider is trustworthy. To bolster these perceptions, government agencies should implement robust security measures, such as encryption and secure authentication processes, and transparently communicate their privacy policies and security practices. Regularly updating security protocols and addressing potential vulnerabilities is crucial for sustaining a high level of perceived security and trust among users.
Finally, the study’s findings reveal that digital transformation services outperform digitalisation services in five critical areas: customer satisfaction, service quality, accessibility, ease of use, and perceived security. These results underscore the effectiveness of digital transformation strategies in delivering superior service experiences and highlight their benefits in meeting modern user expectations. To enhance digital transformation services and address identified areas for improvement, several key actions should be undertaken:
- The significantly higher mean customer satisfaction score for digital transformation services compared to digitalisation services suggests that customers derive more value and are more pleased with services that undergo comprehensive digital transformation. This indicates that government agencies investing in digital transformation can expect substantial improvements in customer satisfaction, which is crucial for customer retention and loyalty. To enhance customer experience and satisfaction, agencies should focus on personalisation and robust feedback mechanisms. By leveraging innovations such as artificial intelligence, machine learning, and data analytics, these services offer more personalised and efficient interactions. Utilising data analytics to tailor services to individual preferences can drive higher satisfaction and loyalty. Implementing effective systems for collecting and analysing customer feedback will facilitate continuous refinement and improvement of service delivery.
- Digital transformation services provide notably better service quality than digitalisation services. It not only enhances the overall service experience but also improves the quality of the services offered. Government agencies aiming to differentiate themselves should focus on digital transformation to enhance their service quality and stand out. Enhancing service quality involves expanding service access through multiple channels, such as mobile apps, web platforms, and in-person options. This approach ensures users can engage with the service in the most convenient way for them. Additionally, focusing on user-centric design principles will improve the accessibility and usability of digital services, with regular updates and optimisations based on user feedback and usability testing.
- With digital transformation services scoring higher in accessibility compared to digitalisation services, it is clear that digital transformation makes services more accessible to users. This improved accessibility can lead to greater customer convenience and satisfaction, as users are more likely to find and use services that are readily available and easy to access. Leveraging high accessibility ratings involves showcasing the features users appreciate. Highlighting these features in marketing and communication can reinforce positive perceptions and attract new users. Continuing to explore new technologies and methods to enhance accessibility will ensure that the service remains inclusive and user-friendly for everyone. This focus ensures that services are accessible to a broader range of users, including those with varying abilities and technical proficiencies. Government agencies should maintain this emphasis on user experience, regularly assessing and refining their digital tools to ensure they remain accessible.
- Although the difference in ease of use between digital transformation and digitalisation services is relatively minor, digital transformation services are still perceived as easier to use. This implies that while ease of use is important, it is one of the less pronounced benefits of digital transformation compared to other metrics. However, it remains a valuable aspect, as easier-to-use services contribute to a more positive user experience. Government agencies should recognise that while ease of use is a smaller benefit compared to other metrics, it still plays a crucial role in user satisfaction. They should support the development of digital transformation services that maintain high usability standards to ensure a positive user experience and encourage adoption. Simplify user interfaces and streamline processes to make services more intuitive and easier to navigate. Regular user feedback and usability testing can guide these improvements. Usability improvements are crucial. Regular usability testing and feedback collection should be conducted to pinpoint specific areas where the ease of use can be improved. Investing in redesigning user interfaces and workflows, ensuring that these changes align with user expectations, will help simplify interactions. Additionally, providing comprehensive training materials and support resources will help users navigate the services more effectively.
- Digital transformation services are perceived to offer better security features than digitalisation services. As these services often incorporate the latest security technologies and protocols, they are better equipped to address user concerns about data protection. Government agencies should continue to enhance their security measures and communicate transparently about their security practices to maintain high levels of perceived security. Government agencies that prioritise and effectively communicate the enhanced security of their services may gain a competitive edge and build greater trust with their customers. Maintaining high security standards is vital for user confidence. Regular reviews and updates of security protocols are necessary to address emerging threats and vulnerabilities. Staying informed about best practices in data protection and educating users on security measures will help reinforce their perception of security. This focus on security will complement the high ratings already achieved in this domain.
- The lack of a significant difference in perceived trust suggests that trust levels are similar across both types of services. This indicates that trust is a stable metric that does not fluctuate significantly with changes in digital strategy. This stability indicates that while trust is crucial, it may be less sensitive to the specific digital approaches employed. Nevertheless, maintaining and building trust remains essential. For government agencies, this means that building and maintaining trust should be a focus, independent of whether they are pursuing digital transformation or digitalisation. However, government agencies should continue to uphold high ethical standards, ensure data privacy, and provide reliable support to reinforce user trust. Beyond security features, build a trustworthy relationship with users through transparent communication, reliable service delivery, and practical customer support. Increasing transparency in data handling practices, privacy policies, and security measures is essential. Clear communication about any changes to these practices will help build user confidence. Maintaining a strong reputation through consistent service quality and positive user experiences is equally important. Addressing negative feedback promptly and constructively can also help enhance trust. Implementing and highlighting trust signals, such as third-party certifications and endorsements, will further reinforce users’ confidence in the service.
In summary, digital transformation services demonstrate greater benefits than digitalisation in enhancing user satisfaction, service quality, accessibility, ease of use, and perceived security, while perceived trust remains similar across both approaches. This suggests that, although more advanced digital transformation improves most aspects of the user experience, maintaining trust is essential regardless of digital maturity. Empirically, the study provides comparative, hypothesis-driven evidence using both t-tests and linear regression. Conceptually, it applies and contextualises established IS success constructs to the government digital transformation context by comparing two distinct digital service strategies. These insights can support policy decisions aimed at advancing user-centred digital transformation initiatives in Kuwait. However, the findings reflect the characteristics of the sampled respondents and should be interpreted with appropriate caution. Future research may validate and extend the proposed model through probability-based sampling and more advanced multivariate approaches (e.g., structural equation modelling).
Author Contributions
Conceptualization, N.A. and B.A.; methodology, N.A. and B.A.; formal analysis, N.A. and B.A.; investigation, N.A. and B.A.; data curation, N.A. and B.A.; writing—original draft preparation, N.A. and B.A.; writing—review and editing, N.A. and B.A.; project administration, N.A. and B.A.; funding acquisition, N.A. and B.A. All authors have read and agreed to the published version of the manuscript.
Funding
The Project was Funded “Partially” by Kuwait Foundation for the Advancement of Sciences (KFAS) under project code: PN23-18IQ-1776. Also, this research was supported and funded by the research sector, Arab Open University—Kuwait Branch under decision number “25102”.
Institutional Review Board Statement
This study has been approved by the Arab Open University—Kuwait Ethics Committee (KFAS 1776) dated 7 May 2024. It was confirmed that the research complied with ethical standards and was performed in accordance with relevant guidelines/regulations.
Informed Consent Statement
Informed consent was obtained from all participants involved in the study through an online process. Participants provided their consent by clicking the link to the survey, which included a detailed explanation of the study’s purpose, procedures, their rights as participants, and data protection measures. Participation was entirely voluntary. This consent was collected electronically prior to their participation in the survey and was managed by the authors.
Data Availability Statement
The data presented in this study are available on request from the corresponding author (The data are not publicly available due to privacy or ethical restrictions).
Acknowledgments
The authors would like to thank Arab Open University—Kuwait Branch for its administrative and technical support.
Conflicts of Interest
The authors declare no conflicts of interest.
Appendix A
Table A1.
Digital Government Services Approaches for Individuals.
Table A1.
Digital Government Services Approaches for Individuals.
| Government Agency | Service | Service Process | Category |
|---|---|---|---|
| Customs Administration | Mail tracking, Customs rate guide | Information retrieving | Digitisation |
| Public Institution for Social Security | Social security-related services, Update information | Submit application | Digitalisation |
| Issue certificates | Information retrieving | Digitisation | |
| Public Authority for Housing Welfare | Housing-related services, Update information | Submit application | Digitalisation |
| Issue certificates | Information retrieving | Digitisation | |
| Public Authority for Minors Affairs | Minors related services | Submit application | Digitalisation |
| Public Authority for Disability Affairs | Disability related services | Submit application | Digitalisation |
| Environmental Agency | Pay fines, get permissions | Submit application | Digitalisation |
| Public Authority for Applied Education and Training | Application result | Information retrieving | Digitisation |
| Public Authority for Industry | Product release application result | Information retrieving | Digitisation |
| Public Authority for Manpower | Related services, Complete application, Inquiry | Submit application | Digitalisation |
| Issue certificates | Information retrieving | Digitisation | |
| Public Authority for Civil Information | Issue cards, Inquiry, Issue certificates | Submit application | Digitalisation |
| Public Authority for Anticorruption | Appointments | Instant | Digital transformation |
| Kuwait Municipality | Inquiry | Submit application | Digitalisation |
| Pay fees online, renew licenses. | Instant | Digital transformation | |
| Kuwait Credit Bank | Related services, Pay instalments, Issue certificates | Submit application | Digitalisation |
| Al-Zakat House | Donate | Instant | Digital transformation |
| Kuwait University | Application result | Information retrieving | Digitisation |
| Civil Service Commission | Inquiry of service status | Information retrieving | Digitisation |
| Ministries council | Issue certificates | Information retrieving | Digitisation |
| Finance Authority | Report case | Submit application | Digitisation |
| Ministry of Information | Apply for an online publishing license | Submit application | Digitalisation |
| Ministry of Islamic Affairs | Issue certificates | Information retrieving | Digitisation |
| Ministry of Commerce and Industry | Related services for individuals | Submit application | Digitalisation |
| Ministry of Education | Exams seat inquiry, Results inquiry | Information retrieving | Digitisation |
| Ministry of Foreign Affairs | Pay online, Report case | Submit application | Digitalisation |
| Ministry of Interior | Issue certificates | Information retrieving | Digitisation |
| Inquiry | Submit application | Digitalisation | |
| Pay fees and fines, Issue residency, renew residency | Instant | Digital transformation | |
| Ministry of Defence | Issue certificates, Inquiry | Information retrieving | Digitalisation |
| Ministry of Health | Renew medical license, Appointment, Sick leave | Instant | Digital transformation |
| Issue medical license, Inquiry | Submit application | Digitalisation | |
| Ministry of Justice | File a case | Submit application | Digitalisation |
| Pay online, Related services apply, Inquiry. | Information retrieving | Digitisation | |
| Ministry of Electricity and Water | Pay bills, Update data, Related services apply, Request electricity | Submit application | Digitalisation |
| Ministry of Communication | Parcel and mail tracking | Submit application | Digitisation |
| Pay bills | Information retrieving | Digitalisation |
References
- Ahveninen, T. (2016). Digital transformation of municipal services in Finland [Master’s thesis, University of Turku]. [Google Scholar]
- Aladwani, A. M. (2016). Corruption as a source of e-government projects’ failure in developing countries: A theoretical exposition. International Journal of Information Management, 36(1), 105–112. [Google Scholar] [CrossRef]
- AlAwadhi, S., & Morris, A. (2009). Factors influencing the adoption of e-government services. Journal of Software, 4(6), 584–590. [Google Scholar] [CrossRef]
- Alawneh, A., Al-Refai, H., & Batiha, K. (2013). Measuring user satisfaction from e-Government services: Lessons from Jordan. Government Information Quarterly, 30(3), 277–288. [Google Scholar] [CrossRef]
- Albukhitan, S. (2020). Developing a digital transformation strategy for manufacturing. Procedia Computer Science, 170, 664–671. [Google Scholar] [CrossRef]
- Alenezi, H., Tarhini, A., Masa’deh, R. E., Alalwan, A., & Al-Qirim, N. (2017). Factors affecting the adoption of e-government in Kuwait: A qualitative study. Electronic Journal of e-Government, 15(2), 84–102. [Google Scholar]
- Al-Faries, A., Al-Khalifa, H. S., Al-Razgan, M. S., & Al-Duwais, M. (2013, October 22–25). Evaluating the accessibility and usability of top Saudi e-government services. 7th International Conference on Theory and Practice of Electronic Governance (pp. 60–63), Seoul, Republic of Korea. [Google Scholar]
- Al-Hubaishi, H. S., Ahmad, S. Z., & Hussain, M. (2017). Exploring mobile government from the service quality perspective. Journal of Enterprise Information Management, 30(1), 4–16. [Google Scholar] [CrossRef]
- Alhuwail, D., & Abdulsalam, Y. (2019). Assessing electronic health literacy in the state of Kuwait: Survey of internet users from an Arab state. Journal of Medical Internet Research, 21(5), e11174. [Google Scholar] [CrossRef]
- Aljazzaf, Z. M., Al-Ali, S. A., & Sarfraz, M. (2020). E-participation model for Kuwait e-government. International Journal of Advanced Computer Science and Applications, 11(2). [Google Scholar] [CrossRef]
- Alqahtani, M., & Albahar, M. A. (2022). The impact of security and payment method on consumers’ perception of marketplace in Saudi Arabia. International Journal of Advanced Computer Science and Applications, 13(5), 81–88. [Google Scholar] [CrossRef]
- Alshawaaf, N., & Lee, S. H. (2021). Business model innovation through digitisation in social purpose organisations: A comparative analysis of Tate Modern and Pompidou Centre. Journal of Business Research, 125, 597–608. [Google Scholar] [CrossRef]
- Alshehab, A., Alfozan, T., Gaderrab, H. F., Alahmad, M. A., & Alkandari, A. (2022). Identifying significant elements of the digital transformation of organisations in Kuwait. Indonesian Journal of Electrical Engineering and Computer Science, 26(1), 318–325. [Google Scholar] [CrossRef]
- Alsufyani, N., & Gill, A. Q. (2022). Digitalisation performance assessment: A systematic review. Technology in Society, 68, 101894. [Google Scholar] [CrossRef]
- Alvarenga, A., Matos, F., Godina, R., & Matias, J. C. O. (2020). Digital transformation and knowledge management in the public sector. Sustainability, 12(14), 5824. [Google Scholar] [CrossRef]
- Ariesmansyah, A., Lestari, A. H., Yodiansya, H., Chakim, M. H., & Junaedi, I. (2022). Creativity to innovation: What lesson learned from digital transformation in financial accountability in government practices. Budapest International Research and Critics Institute-Journal (BIRCI-Journal), 4(4), 14061–14072. Available online: http://repository.undhirabali.ac.id/id/eprint/2836 (accessed on 28 November 2025).
- Arslan, M., & Cruz, C. (2023). Semantic business trajectories modelling and analysis. In European Conference on Advances in Databases and Information Systems (pp. 382–392). Springer Nature. [Google Scholar]
- Ashkanani, A., & Tamtam, A. (2021). The effects of the COVID-19 pandemic on Kuwaiti kindergarten staff to adopt an e-learning system. European Scientific Journal, 17(12), 59–72. [Google Scholar] [CrossRef]
- Balnaves, M. (2018, November 29–30). Digital economy planning in Kuwait. 2018 11th CMI International Conference: Prospects and Challenges Towards Developing a Digital Economy within the EU (pp. 32–37), Copenhagen, Denmark. [Google Scholar]
- Barlett, J. E., Kotrlik, J. W., & Higgins, C. C. (2001). Organizational research: Determining appropriate sample size in survey research. Information Technology, Learning, and Performance Journal, 19(1), 43. [Google Scholar]
- Blix, M., & Levay, C. (2018). Digitalization and health care—A report to the Swedish government’s expert group on public economics (Vol. 6). The Expert Group on Public Economics. [Google Scholar]
- Bloomberg, J. (2018). Beyond digitization: The road to fully digitalized manufacturing. Forbes. Available online: https://www.forbes.com/sites/mitsubishiheavyindustries/2018/12/05/beyond-digitization-the-road-to-fully-digitalized-manufacturing/ (accessed on 17 July 2025).
- Bonsón, E., Royo, S., & Ratkai, M. (2015). Citizens’ engagement on local governments’ Facebook sites. An empirical analysis: The impact of different media and content types in Western Europe. Government Information Quarterly, 32(1), 52–62. [Google Scholar] [CrossRef]
- Brdesee, H. (2021). A divergent view of the impact of digital transformation on academic organizational and spending efficiency: A review and analytical study on a university E-service. Sustainability, 13(13), 7048. [Google Scholar] [CrossRef]
- Brynjolfsson, E., & McAfee, A. (2011). Race against the machine: How the digital revolution is accelerating innovation, driving productivity, and irreversibly transforming employment and the economy. Brynjolfsson and McAfee. [Google Scholar]
- Capello, M. A., & Al-Humoud, J. (2019). Workshop in Kuwait lifts the bar in digital transformation for O&G. Journal of Petroleum Technology, 71(8), 46–47. [Google Scholar] [CrossRef]
- Cegarra-Navarro, J. G., & Moya, R. (2020). Understanding service awareness and its impact on digital transformation. Journal of Business Research, 115, 285–295. [Google Scholar] [CrossRef]
- Chadli, F. E., Gretete, D., & Moumen, A. (2021). Digital accessibility: A systematic literature review. In SHS web of conferences (Vol. 119, p. 06005). EDP Sciences. [Google Scholar] [CrossRef]
- Collington, R. (2022). Disrupting the welfare state? Digitalisation and the retrenchment of public sector capacity. New Political Economy, 27(2), 312–328. [Google Scholar] [CrossRef]
- DataReportal. (2025). Digital 2025: Kuwait. DataReportal—Global digital insights. Available online: https://datareportal.com/reports/digital-2025-kuwait (accessed on 27 November 2025).
- Davis, F. D. (1989). Perceived usefulness, perceived ease of use, and user acceptance of information technology. MIS Quarterly, 13(3), 319–340. [Google Scholar] [CrossRef]
- Debb, S. M., & McClellan, M. K. (2021). Perceived vulnerability as a determinant of increased risk for cybersecurity risk behavior. Cyberpsychology, Behavior, and Social Networking, 24(9), 605–611. [Google Scholar] [CrossRef]
- De Lemos Santos, F. M., Vasconcelos, A., Tribolet, J., & Viana, P. (2019, May 3–5). ticAPP-digital transformation in the Portuguese government. 21st International Conference on Enterprise Information Systems (pp. 612–619), Crete, Greece. [Google Scholar]
- DeLone, W. H., & McLean, E. R. (2003). The DeLone and McLean model of information systems success: A ten-year update. Journal of Management Information Systems, 19(4), 9–30. [Google Scholar]
- Dery, K., Sebastian, I. M., & van der Meulen, N. (2017). The digital workplace is key to digital innovation. MIS Quarterly Executive, 16(2), 135. [Google Scholar]
- Drew, J. H., & Bolton, R. N. (1994). Service quality: New directions in theory and practice (p. 173). SAGE Publications, Inc. [Google Scholar]
- Dunleavy, P., Margetts, H., Bastow, S., & Tinkler, J. (2006). New public management is dead—Long live digital-era governance. Journal of Public Administration Research and Theory, 16(3), 467–494. [Google Scholar] [CrossRef]
- Dwivedi, Y. K., Ismagilova, E., & Hughes, D. (2020). Digital transformation: A comprehensive review and future research agenda. Journal of Business Research, 136, 241–250. [Google Scholar] [CrossRef]
- Ejdys, J., Ginevicius, R., Rozsa, Z., & Janoskova, K. (2019). The role of perceived risk and security level in building trust in e-government solutions. Technická univerzita v Liberci; Wolters Kluwer. [Google Scholar]
- Eom, S. J., & Lee, J. (2022). Digital government transformation in turbulent times: Responses, challenges, and future direction. Government Information Quarterly, 39(2), 101690. [Google Scholar] [CrossRef]
- European Commission: Directorate-General for Research and Innovation. (2013). Powering European public sector innovation: Towards a new architecture: Report of the expert group on public sector innovation. Publications Office. Available online: https://data.europa.eu/doi/10.2777/53238 (accessed on 28 November 2025).
- Fakhruzzaman, M. N., & Dimitrova, D. V. (2020). Factors influencing e-government adoption in Indonesia: The importance of perceived risk. Journal of Advanced Research in Dynamical and Control Systems, 12(6), 125–131. [Google Scholar]
- Finn, A. (2011). Investigating the non-linear effects of e-service quality dimensions on customer satisfaction. Journal of Retailing and Consumer Services, 18(1), 27–37. [Google Scholar] [CrossRef]
- Fitzgerald, M., Kruschwitz, N., Bonnet, D., & Welch, M. (2014). Embracing digital technology: A new strategic imperative. MIT Sloan Management Review, 55(2), 1–12. [Google Scholar]
- Gabor, E. (2024). Central digital platform UK: Enhancing connectivity and efficiency | RFPVerSE. Available online: https://www.rfpverse.com/blogs/central-digital-platform-uk-enhancing-connectivity-and-efficiency (accessed on 28 November 2025).
- Ghazzawi Law Firm. (2024). Digital transformation in the Kingdom of Saudi Arabia. Available online: https://www.ghazzawilawfirm.com/insights/digital-transformation-in-the-kingdom-of-saudi-arabia/ (accessed on 28 November 2025).
- Guo, X., Li, M., Wang, Y., & Mardani, A. (2023). Does digital transformation improve the firm’s performance? From the perspective of digitalization paradox and managerial myopia. Journal of Business Research, 163, 113868. [Google Scholar] [CrossRef]
- Hai, T. N., Van, Q. N., & Thi Tuyet, M. N. (2021). Digital transformation: Opportunities and challenges for leaders in the emerging countries in response to COVID-19 pandemic. Emerging Science Journal, 5(1), 21–36. [Google Scholar] [CrossRef]
- Henderson, K. A. (2022). Exploring the adoption process of MBSE: A closer look at contributing organizational structure factors [Ph.D. Thesis, Virginia Polytechnic Institute and State University]. [Google Scholar]
- Hung, S. Y., Chang, C. M., & Yu, T. J. (2006). Determinants of user acceptance of the e-Government services: The case of online tax filing and payment system. Government Information Quarterly, 23(1), 97–122. [Google Scholar] [CrossRef]
- Isernia, S., Pagliari, C., Jonsdottir, J., Castiglioni, C., Gindri, P., Gramigna, C., Palumbo, G., Salza, M., Molteni, F., Baglio, F., & HEAD Study Group. (2019). Efficiency and patient-reported outcome measures from clinic to home: The human empowerment aging and disability program for digital-health rehabilitation. Frontiers in Neurology, 10, 1206. [Google Scholar] [CrossRef]
- Janssen, M., Rana, N. P., Slade, E. L., & Dwivedi, Y. K. (2017). Trustworthiness of digital government services: Deriving a comprehensive theory through interpretive structural modelling. Public Management Review, 20(5), 647–671. [Google Scholar] [CrossRef]
- Jonathan, G. M. (2020). Digital transformation in the public sector: Identifying critical success factors. In Information systems: 16th European, Mediterranean, and Middle Eastern conference, EMCIS 2019, Dubai, United Arab Emirates, December 9–10, 2019, Proceedings 16 (pp. 223–235). Springer International Publishing. [Google Scholar]
- Kemp, S. (2020). Digital 2020: Kuwait. DataReportal. Available online: https://datareportal.com/reports/digital-2020-kuwait (accessed on 28 November 2025).
- Kim, D. J., Ferrin, D. L., & Rao, H. R. (2008). A trust-based consumer decision-making model in electronic commerce: The role of trust, perceived risk, and their antecedents. Decision Support Systems, 44(2), 544–564. [Google Scholar] [CrossRef]
- Kitsios, F., Kamariotou, M., & Mavromatis, A. (2023). Drivers and outcomes of digital transformation: The case of public sector services. Information, 14(1), 43. [Google Scholar] [CrossRef]
- Kozarkiewicz, A. (2020). General and specific: The impact of digital transformation on project processes and management methods. Foundations of Management, 12(1), 237–248. [Google Scholar] [CrossRef]
- Lindgren, I., Madsen, C. Ø., Hofmann, S., & Melin, U. (2019). Close encounters of the digital kind: A research agenda for the digitalization of public services. Government Information Quarterly, 36(3), 427–436. [Google Scholar] [CrossRef]
- Luong, H. T., Bui, L. T., Vu, D. X., & Lai, H. T. (2021). Assessing student’s acceptance of digital transformation in business and management universities in Vietnam. Journal of Economics and Sustainable Development, 12, 6–14. [Google Scholar] [CrossRef]
- Matnenko, N. N. (2020). Digital transformation of the public sector of the economy. Scientific Journal Economic Systems, 13, 32–44. [Google Scholar] [CrossRef]
- McCormick, K., & Prat, L. (2022). Digital services and user engagement: Trends and challenges. Journal of Business Research, 134, 558–570. [Google Scholar] [CrossRef]
- Mergel, I., Edelmann, N., & Haug, N. (2019). Defining digital transformation: Results from expert interviews. Government Information Quarterly, 36(4), 101385. [Google Scholar] [CrossRef]
- Molchanova, E. (2023, December 15). Europe’s digital targets for 2030. International Conference on Economics, Accounting and Finance-2023, Online. [Google Scholar]
- Nikou, S., & Economides, A. A. (2021). Digital transformation in public services: The role of user engagement and satisfaction. International Journal of Information Systems and Project Management, 9(2), 21–35. [Google Scholar] [CrossRef]
- Nuryadin, R., Sobandi, A., & Santoso, B. (2023). Digital leadership in the public sector-systematic literature review: Systematic literature review. Jurnal Ilmu Administrasi: Media Pengembangan Ilmu dan Praktek Administrasi, 20(1), 90–106. [Google Scholar]
- Opar, N., & Nishko, B. (2023). Digitalisation as a factor of service sector development. Digital Platform: Information Technologies in Sociocultural Sphere, 6, 442–457. [Google Scholar] [CrossRef]
- Poleshchuk, V. (2016). Making Estonia bigger”: What E-residency in E-Estonia can do for you, what it can do for Estonia. Investment Migration Working Papers. Available online: https://investmentmigration.org/wp-content/uploads/2020/09/Poleshchuk-IMC-PB1-2016.pdf (accessed on 8 August 2025).
- PwC. (2013). Digitale transformation. der größte Wandel seit der industriellen revolution. PricewaterhouseCoopers. [Google Scholar]
- Reddy, S. K., & Reinartz, W. (2017). Digital transformation and value creation: Sea change ahead. NIM Marketing Intelligence Review, 9(1), 10–17. [Google Scholar]
- Royston, S. (2019). Digitalisation driving competitiveness. The APPEA Journal, 59(2), 712–714. [Google Scholar] [CrossRef]
- Sahu, N., Deng, H., & Mollah, A. (2018, June 3–5). Investigating the critical success factors of digital transformation for improving customer experience. International Conference on Information Resources Management (CONF-IRM), Ningbo, China. [Google Scholar]
- Sahu, S. R., & Singh, M. (2021). Understanding the impact of digital services on user experience: A systematic literature review. Journal of Business Research, 132, 700–712. [Google Scholar] [CrossRef]
- Santo, P. E., & Marques, A. M. A. (2022). Determinants of the online purchase intention: Hedonic motivations, prices, information and trust. Baltic Journal of Management, 17(1), 56–71. [Google Scholar] [CrossRef]
- Saul, B., & Ragna, B. (2011). Digital transformation: Creating new business models where digital meets physical. IBM Global Business Services. [Google Scholar]
- Sawung Murdha, A., Agus, H., Novianto Budi, K., Arry Akhmad, A., & Suhardi, S. (2023). Formulating a conceptual model of digital service transformation based on a systematic literature review. Journal of Information Science Theory and Practice, 11(1), 31–48. [Google Scholar]
- Slamet, S., Sari, F. D. F., & Azmala, I. (2021). Millennial customer loyalty in online shopping on digital platforms: A perspective of net promoter score. Jurnal Bisnis dan Manajemen, 22(2), 162–175. [Google Scholar] [CrossRef]
- Sureshchandar, G. S., Rajendran, C., & Anantharaman, R. N. (2002). The relationship between service quality and customer satisfaction—A factor specific approach. Journal of Services Marketing, 16(4), 363–379. [Google Scholar]
- Thammarak, K., & Intakosum, S. (2013). Transforming an organisational outcomes to software measurement programs. International Journal of Computer Applications, 71(24), 18–25. [Google Scholar]
- Theiri, S., & Alareeni, B. (2023). Perception of the digital transformation as a strategic advantage through the COVID 19 crisis? case of Tunisian banks. Journal of Sustainable Finance & Investment, 13(1), 477–498. [Google Scholar]
- United Nations Department of Economic and Social Affairs. (2022). UN e-government survey 2022: The future of digital government. United Nations. [Google Scholar]
- Verdegem, P., & Verleye, G. (2009). User-centered E-government in practice: A comprehensive model for measuring user satisfaction. Government Information Quarterly, 26(3), 487–497. [Google Scholar] [CrossRef]
- Verhoef, P. C., Broekhuizen, T., Bart, Y., Bhattacharya, A., Dong, J. Q., Fabian, N., & Haenlein, M. (2021). Digital transformation: A multidisciplinary reflection and research agenda. Journal of Business Research, 122, 889–901. [Google Scholar] [CrossRef]
- Vigo, M., Arrue, M., Brajnik, G., Lomuscio, R., & Abascal, J. (2007, May 7–8). Quantitative metrics for measuring web accessibility. 2007 International Cross-Disciplinary Conference on Web Accessibility (W4A) (pp. 99–107), Banff, AB, Canada. [Google Scholar]
- Wihlborg, E., Larsson, H., & Hedström, K. (2016, January 5–8). “The Computer Says No!”—A case study on automated decision-making in public authorities. 2016 49th Hawaii International Conference on System Sciences (HICSS) (pp. 2903–2912), Koloa, HI, USA. [Google Scholar]
- Yavas, U., Benkenstein, M., & Stuhldreier, U. (2004). Relationships between service quality and behavioral outcomes: A study of private bank customers in Germany. International Journal of Bank Marketing, 22(2), 144–157. [Google Scholar]
- Zhang, J., Luximon, Y., & Song, Y. (2019). The role of consumers’ perceived security, perceived control, interface design features, and conscientiousness in continuous use of mobile payment services. Sustainability, 11(23), 6843. [Google Scholar] [CrossRef]
- Zhang, T., Shi, Z. Z., Shi, Y. R., & Chen, N. J. (2022). Enterprise digital transformation and production efficiency: Mechanism analysis and empirical research. Economic Research-Ekonomska Istraživanja, 35(1), 2781–2792. [Google Scholar] [CrossRef]
Disclaimer/Publisher’s Note: The statements, opinions and data contained in all publications are solely those of the individual author(s) and contributor(s) and not of MDPI and/or the editor(s). MDPI and/or the editor(s) disclaim responsibility for any injury to people or property resulting from any ideas, methods, instructions or products referred to in the content. |
© 2025 by the authors. Licensee MDPI, Basel, Switzerland. This article is an open access article distributed under the terms and conditions of the Creative Commons Attribution (CC BY) license (https://creativecommons.org/licenses/by/4.0/).