Promoting Physical and Mental Health among Children and Adolescents via Gamification—A Conceptual Systematic Review
Abstract
1. Introduction
2. Literature Review
2.1. Physical and Mental Health Promotion
2.2. Promotion of Nutritional Habits
2.3. Physical Activity Encouragement
2.4. Accident and Security
2.5. Stigma and Stereotypes in the Community
2.6. Internet Addiction Avoidance
2.7. Sexual Education
2.8. Interpersonal Relationships and Gender Differences
2.9. Benefits of Gamification on Interpersonal Skills
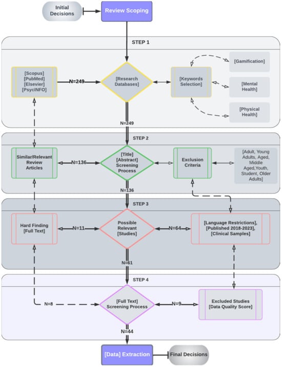
3. Materials and Methods
4. Results
| Author (Year) | Type of Study | Sample | Instrument | Conclusions |
|---|---|---|---|---|
| Azevedo et al. (2019) [68] | Quasi-experimental | N = 106 | Gamified digital interactive platform. | Gamified digital interactive platform seems to be a useful, easily adapted educational tool for the healthy eating learning process. |
| Cejudo et al. (2020) [78] | Quantitative Analysis | Adolescents N = 187 | Intervention program through a video game called “Aislados” for the improvement of subjective well-being, mental health, and emotional intelligence. | The results show significant differences in HRQL, positive affect, and mental health. The findings highlight the significance of promoting social and emotional learning in adolescence as a protective factor for emotional and behavioral adjustment. |
| Corepal et al. (2019) [77] | Randomized cluster trial | Quantitative | Adolescents N = 224 | ActiGraph accelerometer Warwick–Edinburgh Mental Well-Being Scale. Strengths and Difficulties Questionnaire (SDQ). | Participants and teachers liked the gamification intervention and parental optout recruitment. Innovative gamified interventions may engage and motivate health behavioral changes. |
| Ezezika et al. (2018) [69] | Quantitative | N = 31 | An element of the gamification system was an educational and culturally relevant board game that teaches children and youth about proper nutrition. | Focus group results indicated that gamifying nutrition can improve dietary behavior in adolescents. The analyses revealed five themes: improved eating behavior, physical activity, well-being, nutrition knowledge, and influence. |
| Guerrero-Puerta, and Guerrero (2021) [79] | Qualitative | Single-subject study, case study | Semi-structured retrospective interviews with open-ended questions. | This article investigated the relationship between game-based teaching, at-risk students’ well-being, and early school dropouts through a personal narrative. Gamification’s protective effects against ESL during gamification and their disappearance are examples. |
| Lepe et al. (2019) [76] | Quasi-experimental, mixed methods Inductive content analysis and ANOVA | N = 142; Comparison N = 170 | The EMPOWER consisted of ten 30 min PSE lessons. | The qualitative results showed that students felt empowered to have a voice in their school and family communities. Increasing student engagement is key to intervention success. |
| Melero-Cañas et al. (2021) [75] | A 9-month group-randomized controlled trial | Quantitative | N = 150 | NIH Examiner battery (University of California-San Francisco, CA, USA), Stroop Color, and the Word Test Academic Achievement: Grades in mathematics and language. | This intervention program examined TPSR-gamification hybridization improvement. Hybridization with TPSR and gamification improved cognitive performance but not academic performance. These findings suggest that academic success requires cognitive empowerment. |
| Nitsch et al. (2019) [70] | The study used a think-aloud task, semi-structured interview, and sociodemographic and System Usability Scale questionnaire | Girls and boys aged between 14 and 18 years | SUS Questionnaire Think-Aloud Task and Semi-Structured Interview Visual Design KIDCOPE Questionnaire Online program “Healthy Teens @ School” | To encourage adherence and effectiveness, programs must be user-friendly and motivating. This usability study assessed and improved an unguided online intervention program to promote a healthy lifestyle and reduce adolescent eating disorders and obesity. |
| Pernencar et al. (2018) [74] | Experimental | N = 165 adolescents | Participants created a character, completed a mission, and fed the character; the TeenPower platform (back office and mobile app) developed with the direct support of an interdisciplinary team. | Risk group obesity prevention mobile app using gamification. Ineffective gamification in games without design support may obscure serious games’ benefits. To promote healthy adolescent habits through entertainment and therapy, all stakeholders must be involved in design. |
| Rivera et al. (2018) [73] | A qualitative study | N = 19 adolescents | Interview protocol, included major themes related to app functionality: healthy eating, social support, self-monitoring, communicating with HCPs, supporting mental health, gamification and incentives, and user interface (UI) design. | The study suggests that the app should include personalized meal recommendations, social networking for peer support, convenient tracking, remote access to HCPs, mental health features, and an engaging UI. |
| Suleiman-Martos et al. (2021) [12] | Meta-analysis | Children and adolescents | Randomized controlled trials, intervention as a playful game component, gathering data on the effect of the intervention on eating habits, knowledge, and body composition. | Gamification may help improve nutritional knowledge and healthy eating habits. Developing effective nutrition educational tools is essential to preventing chronic diseases. |
| Van Lippevelde et al. (2016) [72] | Quantitative | N = 1400 adolescents | mHealth intervention based on Mapping protocol. | The new gamified “Snack Track School” app addresses issues from previous prevention programs that failed to change nutrition behaviors and anthropometrics. |
| Espinosa-Curiel et al. (2022) [80] | Randomized controlled trial with pre–post design and intervention and control groups | Participants 8–11 years | The intervention was playing six 30 min sessions with HelperFriend over a period of 4 weeks. | HelperFriend is practical and acceptable for young children and may improve knowledge, healthy behavior intention, and diet. To prove its efficacy, more well-powered randomized controlled trials are needed. |
| Tark et al. (2019) [81] | Non-controlled, prospective, interventional, qualitative | N = 9 Participants 7–12 years | The intervention used the Triumf mobile health game for psychological and treatment support, cognitive challenges, and disease-specific information. This 60-day intervention averaged 66.6 psychological support or education visits. Most participants collected city items, indicating exploration. Depression, anxiety, and general health problems decreased statistically during the intervention. | Patients highly rated the mobile health game for usability and acceptability. General health problems and depression and anxiety symptoms decreased statistically and trended downward during the intervention. The study showed that a game environment can provide comprehensive supportive care to pediatric cancer and other chronic disease patients. |
| Haruna et al. (2018) [82] | Randomized control trial comparing GBL and gamification with traditional teaching as a control condition | N = 120 Participants 11–15 years | - | - |
| Rodriguez-Ayllon et al. (2019) [83] | Meta-analysis | Participants: 2–18 years | The study did not specify the exact interventions that the participants received. It focused on examining the effect of physical activity interventions on mental health outcomes in children and adolescents. | Physical activity interventions can improve adolescents’ mental health, but more research is needed on effects on children’s mental health. Increasing physical activity and decreasing sedentary behavior may protect children and adolescents’ mental health. Sedentary behavior and increased psychological ill-being and lower psychological well-being were associated in longitudinal and cross-sectional studies. |
| Afonso et al. (2020) [84] | Pilot study | N = 21 Participants age: 3–6 years | The app gives parents tailored advice on their young children’s eating, drinking, moving, and sleeping habits, using gamification mechanics for parents and a serious game for their 3–6-year-old children. The pilot study included all intervention group parents using the app. | Healthcare centers can help parents encourage healthy lifestyles for their kids. Parental acceptance of the app was high, with a median score of seven out of ten. The pilot study found that intervention group parents used the app frequently and 71.4% of users were retained. |
| Manzano-León et al. (2021) [85] | The study design is quasi-experimental, longitudinal, and used mixed methods | N = 100 Participants: Children <12 years old | The intervention involved participation in leisure activities, physical activity, and games as part of the family leisure program called “Lunae Magic School” for Spanish families with children under 12 years old during the COVID-19 lockdown. | The study found that family leisure program participation reduced parents’ anxiety and perception of their children’s physical and emotional discomfort. The qualitative analysis suggested that gamification and the variety of activities created fun and flow despite confinement. The study found that family leisure was important, but more research is needed on implementing similar programs. |
| del Río et al. (2019) [86] | This three-year, quasi-experimental, longitudinal study had two annual phases and non-random assignment to experimental and control groups | N = 46 Participants 6–12 years | Healthy habit training and obesity education for 60 min using traditional motor games, an active video game with healthy habit content, two weekly 30 min physical activity sessions at home with a commercial video game (Wii Fit Plus), and a 90 min educational session for parents, mothers, and/or guardians on healthy lifestyle habits, obesity as a disease, and false beliefs were | The study found significant improvements in children’s knowledge of healthy nutrition and Mediterranean diet adherence, with the experimental group adherence being better than the control group. Both groups’ healthy eating knowledge improved over time, surpassing their previous evaluations. |
| Gao et al. (2019) [87] | The study design is a two-arm, 9-month experimental design with repeated measures | N = 81 Participants 9–10 years | Intervention school students played 50 min of active video games (AVG) weekly for 9 months. Eight Xbox 360 or Wii AVG stations in a gym had developmentally appropriate AVGs like Just Dance, Wii Fit, Gold’s Gym Cardio Workout, and Kinect Sports. Four kids played at each station every 10 min. Teachers monitored intervention kids’ program attendance. | - AVG intervention increased school-day energy expenditure and social support significantly compared to the control condition. - The intervention group had increased daily caloric expenditure and mean MET values. - The intervention did not improve outcome expectancy or self-efficacy as expected. |
| Timpel et al. (2018) [88] | Phase II, single-center, two-arm, triple-blinded, randomized controlled trial Blinding: Patients, doctors, dietitians, outcome evaluators, and data analysts Randomization: 1:1, permuted blocks of four, school-stratified | N = 108 Participants 12–18 years old | The intervention consisted of a smartphone application that provides tracking and gamification elements, including diaries for food intake, exercises, and daily steps, along with personalized games and activities to educate adolescents about healthy habits. Both the control and intervention arms received text messages one week prior to clinic appointments as well as phone contact the day before. | - A smartphone app with a gamification approach to promote healthy lifestyle and weight loss in overweight and obese adolescents will be tested. - The proposed study is expected to fill a gap in the literature on the mid-term effects of gamification-based weight control interventions in adolescents, providing valuable insights for future research. |
| Peña et al. (2020) [89] | School-based, parallel cluster-randomized controlled trials with multicomponent gamification interventions are used | N = 2333 Participants 10–12 years | The intervention included a multicomponent gamification strategy with healthy challenges, gamification incentives, rewards, and an online platform for monitoring progress. | The gamification strategy appears to prevent childhood obesity and reduce systolic blood pressure in school children in Santiago. |
| Mamede et al. (2021) [90] | Cluster randomized controlled trial | N = 298 | The intervention consisted of a 5-week gamification phase encompassing a gamified digital app with social support features, followed by a 5-week physical nudges phase, including motivational and point-of-choice prompt nudges. | - The gamified digital intervention with social support features significantly increased the step count of office workers compared with an active control.- Physical nudges in the workplace were insufficient to promote the maintenance of behavior changes achieved during the gamification phase. |
| Bremer and Cairney (2018) [91] | - | Participants 4–11 years | - | - Movement skill may have a positive influence on broad domains of health.- Intervening in movement skills may enhance the development of all children. |
| Maher et al. (2022) [92] | The study was a three-group RCT with allocation concealment | Participants 18–65 years | The intervention included a Facebook-integrated smartphone app for physical activity. Participants are encouraged to log 10,000 steps per day in the app for 100 days. Gamified apps included leaderboards, virtual gifts, hierarchical status, and challenges. | - Gamified apps had longer usage than non-gamified apps, but goal adherence was not significantly different. The leaderboard and status pages were the most popular gamification features, and overall use was associated with greater improvement in objectively measured physical activity but not self-reported activity. |
| Đorđić et al. (2019) [93] | Longitudinal study, pre- and post-intervention assessment | N = 3278 Adolescents 10.0–18.9 years | The 45 min educational session with a trained instructor included a general introduction to guidelines, a 30 min PowerPoint presentation of diet and exercise advice, and a discussion/counseling forum to answer individual questions. The educational intervention promoted positive health behaviors and prevented negative ones by providing unbiased information on healthy diets and physical activity according to USDHHS/USDA guidelines. Active learning methods like brainstorming, problem-solving, and discussion encouraged participation. Each participant received a health message and infographic leaflet. | - |
| Fang et al. (2019) [94] | The study design was a randomized controlled trial with stratified random sampling | N = 420 Participants 6–12 years | - | - Traditional supervised exercise is effective in improving metabolic disease risk factors. - Mobile technologies provide an opportunity for low-cost interventions. - The novel exercise intervention with WeChat support has the potential to improve metabolic health and change unhealthy behaviors in the long term. |
| Coknaz et al. (2019) [95] | The study design was a randomized controlled trial with a parallel design | N = 106 Participants 8–12 years | Intervention: Active video games for 12 weeks. | Active video games improved weight, BMI, reaction times, and self-perception in inactive and tech-obsessed kids. In the active video game group, qualitative analysis showed high enjoyment, which may motivate continued play. Active video games helped children develop physically, socially, intellectually, and personally, according to the study. |
| Tang et al. (2020) [96] | A pilot cluster randomized controlled trial using 2 intervention and 2 control schools. School location and population size determine intervention or control group assignment | N = 326 Participants 10–12 years | Intervention: 4 weekly lessons on healthy eating and exercise support at school and online peer instructor, leader, and 6th grader training. Four 50 min lessons on food choices, movement matters, healthy lifestyles, and PEPS Actions. Behavior reinforcement monitoring and social network support peer system in PEPS Project on Facebook offers peer support. Sports fairs offered to all 6th graders. After class, students and institutions gave feedback. | The intention was use the study’s findings to develop a larger-scale trial; the generation of evidence was used to develop feasible and acceptable approaches for interventions to prevent excess weight gain, and the findings were used to inform a larger-scale trial to examine a multicomponent, school- and home-based lifestyle promotion intervention. |
| Bianchi-Hayes et al. (2018) [97] | Non-controlled, single-arm pilot study with a multimodal intervention for parent–adolescent dyads | N = 9 Adolescents 14–16 years | Parent–adolescent dyads received personal activity trackers, configuration of tracker settings and apps, follow-up phone calls based on tracker data, and home-based smart scales for a 10-week multimodal intervention. Participants were also asked about their PA habits, barriers to change, exercise and health beliefs, sleep patterns, and fitness goals. | Parent–adolescent PA success rates were highly correlated. Teenagers and parents met step and active-minute goals at least a third of the time, with parents meeting them more often. The step-count and active-minute success rates correlated significantly. |
| Rose and Soundy (2020) [98] | The integrative review and systematic search included studies on underprivileged children, with moderate to vigorous physical activity (MVPA) | N = 5886 Participants 9–16 years | The interventions included multi-sports, yoga, combined martial arts/group sports, dance, aerobic exercise, low-risk boxing, and muscle-building sports. The intensity was moderate to vigorous, the duration was 30 min to six hours, and the frequency was daily to weekly. Mainly noncompetitive group physical activity was included. | MVPA affects the mental health of disadvantaged children and adolescents, autonomy support promotes positive change, and age and gender affect the association. The review found that MVPA improves mental health and well-being in disadvantaged children and adolescents, but longitudinal studies and studies on specific types of physical activity are needed. |
| Bowling et al. (2021) [99] | The study design was a randomized controlled trial (RCT) with a pilot feasibility and acceptability trial design | N = 23 Participants 12–17 years | An Xbox One with Kinect motion sensor, a 12-week Xbox Live subscription, and three exergames (Just Dance 3, Shape Up 3, and Kinect Sports Season 2) were provided. Participants had 3 weekly exergaming sessions and 6 real-time telehealth coaching sessions. | This pilot study adapted and expanded an evidence-based exergaming and telehealth coaching intervention to improve PA, diet, video game play time, and sleep in youths with mental health and neurodevelopmental disorders and evaluated its feasibility and acceptability, including PA engagement. - PA improved and MVPA declined less after the intervention compared to controls. - The COVID-19 pandemic disrupted in-person learning and clinical care, making remote health behavior interventions for youth with NPDs a need. AGS may be a promising solution. |
| Van Woudenberg et al. (2020) [100] | Randomized controlled trial, clustered design, three groups, registered a priori in the Dutch Trial Registry, DANS archive | N = 446 Participants 9–16 years | Interventions for study participants: 1. Social network intervention: 15% of participants were asked to create physical activity vlogs. 2. Mass media intervention: Participants watched vlogs of unfamiliar peer. 3. All participants received a research smartphone and wrist accelerometer. | The social network intervention did not prove to be effective in increasing physical activity in adolescents, and no differences were observed between the social network intervention and mass media intervention. The study did not provide evidence that the social network intervention was more effective in increasing physical activity in adolescents compared to the mass media intervention or no intervention. |
| Zhou et al. (2018) [101] | The study design was a cluster randomized controlled trial (RCT) with a 2 × 2 factorial design | Participants 12–14 years | The study participants received the following interventions: Arm 1: School physical education intervention (SPE) with increased MVPA and VPA during school hours and provided nutrition education. - Arm 2: Afterschool program intervention (ASP) to increase MVPA and VPA after school and engage parents in supporting healthy habits at home via social media. Arm 3: SPE/ASP combined. | The study found that varying amounts of MVPA and VPA had an incremental effect on study outcomes using a 2 × 2 factorial design. It also addressed questions and debates surrounding school-based PA intervention research and incorporated current evidence and best practices to examine the effects of increasing PA doses in middle school students. |
| Kolb et al. (2021) [102] | Scoping review targeting systematic reviews and meta-analyses | Participants 6–17 years | - | The study identified physical health indicators for children and adolescents based on physical activity and sedentary behavior. Key study indicators included body composition, cardiometabolic biomarkers, fitness, harm and injury, and bone health. The study noted that sedentary behavior and health indicators are less consistent than physical activity. |
| Cadenas-Sanchez et al. (2021) [103] | Cross-sectional, longitudinal, and intervention designs were used in this systematic review and meta-analysis | Participants 2–18 years | - | Physical fitness was linked to youth mental health to a small to medium degree. Additional longitudinal and intervention studies are needed to prove causation. Cross-sectional studies predominated, indicating the need for more robust causation studies. |
| Schleider et al. (2019) [104] | Randomized controlled trial with three interventions, mixed-effects linear models, and using ANOVAs | N = 159 Participants 12–16 years | - | - |
| Agam-Bitton et al. (2018) [105] | The study design was a cluster randomized controlled trial, with a multi-site component | N = 259 Participants 13.3–14.3 years | Nine weekly 90 min sessions were led by female education or nutrition undergraduate or graduate students. The intervention encouraged adolescent self-esteem, positive body images, and media literacy. Overall, the mixed-gender group had higher body esteem, lower perceived current body image, and a smaller gap between current and ideal body images than the other two groups. | - |
| Jamnik and DiLalla (2019) [106] | Longitudinal design, multi-informant measures, prospective cohort study | N = 326 Participants 12–20 years | - | Preschool-aged internalizing problems are linked to adolescent health outcomes. More internalizing problems were linked to worse health outcomes regardless of age. Adolescent overeating and health issues were significantly predicted by parent-reported internalizing at age 5. |
| Gordon et al. (2020) [107] | Cluster RCT, intervention/control groups, block randomization, school-based social media literacy program evaluation | Participants 12–14 years | Australian secondary school grades 7–8 received a four-lesson social media literacy program. Participants were assessed at baseline, five weeks, six months, and 12 months later. | The study highlighted the negative impacts of social media on youths and outlines a novel approach using a school-based social media literacy program to mitigate these impacts. |
| Olive et al. (2019) [108] | A longitudinal cluster-randomized controlled trial was used | N = 821 Participants 7–12 years | The PE intervention was 4 years of specialized instruction. As a physical education program, the intervention’s frequency and dose were not specified. | The specialist-taught PE intervention initially decreased body dissatisfaction and depressive symptoms in children, but these effects were not sustained over the 4-year study period. Additionally, there was evidence of an overall increase in depressive symptoms over the 4 years for girls only. |
| Barkin et al. (2018) [109] | A randomized clinical trial with a parallel design and a controlled intervention and control group was conducted | N = 610 Participants 3–5 years | The intervention included a 36-month, family-based, community-centered program, with 12 weekly skills-building sessions, monthly coaching telephone calls for 9 months, and a 24-month sustainability phase providing cues to action. | The 36-month multicomponent behavioral intervention did not change BMI trajectory in underserved preschoolers in Nashville, Tennessee, compared to a control program. Intervention group children consumed fewer calories than control group children. Intervention parents took their kids to more community centers than control parents. |
| Bansal et al. (2021) [110] | Randomized, controlled, prospective, non-blinded, single-site, observational | N = 537 Participants 10–12 years | Each intervention group child received four monthly online one-on-one sessions from five standardized instructors for four months. To reduce screen time and promote self-care, the intervention targeted overweight and obese 10–12-year-old Indian pre-adolescents. | The pre-adolescents in the intervention group experienced weight loss, had reduced screen time and significant weight and obesity reductions in, and improved diet control. |
| Viggiano et al. (2018) [111] | Randomized controlled trial, pilot study | N = 1313 Participants 7–14 years | The intervention was playing Kaledo over 20 sessions. | Kaledo helped primary school students (7–11 years old) learn about nutrition and change their diets. At 8 months, the treated group had a lower BMI z-score, were participating in more exercise, and a better diet. |
5. Discussion
Future Implications
- Facilitate the teachers (and children) in cultivating a scientific perspective on health, encompassing both traditional and modern health concepts;
- Empower teachers to deliver top-notch health education and employ curricula that embody the attributes of effective health instruction;
- Advocate for integrating Digital Game-Based Learning (DGBL) in primary schools.
6. Conclusions
Author Contributions
Funding
Conflicts of Interest
References
- Fleming, T.; Poppelaars, M.; Thabrew, H. The role of gamification in digital mental health. World Psychiatry 2023, 22, 46–47. [Google Scholar] [CrossRef] [PubMed]
- Maaß, L.; Freye, M.; Pan, C.-C.; Dassow, H.-H.; Niess, J.; Jahnel, T. The Definitions of Health Apps and Medical Apps from the Perspective of Public Health and Law: Qualitative Analysis of an Interdisciplinary Literature Overview. JMIR mHealth uHealth 2022, 10, e37980. [Google Scholar] [CrossRef] [PubMed]
- Mclaughlin, M.; Delaney, T.; Hall, A.; Byaruhanga, J.; Mackie, P.; Grady, A.; Reilly, K.; Campbell, E.; Sutherland, R.; Wiggers, J.; et al. Associations Between Digital Health Intervention Engagement, Physical Activity, and Sedentary Behavior: Systematic Review and Meta-analysis. J. Med. Internet Res. 2021, 23, e23180. [Google Scholar] [CrossRef] [PubMed]
- Riley, W.T.; Oh, A.; Aklin, W.M.; Sherrill, J.T.; Wolff-Hughes, D.L.; Diana, A.; Griffin, J.A.; Campo, R.A. Commentary: Pediatric Digital Health Supported by the National Institutes of Health. J. Pediatr. Psychol. 2018, 44, 263–268. [Google Scholar] [CrossRef] [PubMed]
- de Cock, C.; van Velthoven, M.; Milne-Ives, M.; Mooney, M.; Meinert, E. Use of Apps to Promote Childhood Vaccination: Systematic Review. JMIR mHealth uHealth 2020, 8, e17371. [Google Scholar] [CrossRef] [PubMed]
- Brown, J.M.; Franco-Arellano, B.; Froome, H.; Siddiqi, A.; Mahmood, A.; Arcand, J. The Content, Quality, and Behavior Change Techniques in Nutrition-Themed Mobile Apps for Children in Canada: App Review and Evaluation Study. JMIR mHealth uHealth 2022, 10, e31537. [Google Scholar] [CrossRef]
- Uzzaman, N.; Hammersley, V.; McClatchey, K.; Sheringham, J.; Habib, G.M.M.; Pinnock, H. Asynchronous digital health interventions for reviewing asthma: A mixed-methods systematic review protocol. PLoS ONE 2023, 18, e0281538. [Google Scholar] [CrossRef] [PubMed]
- Johnson, D.; Deterding, S.; Kuhn, K.-A.; Staneva, A.; Stoyanov, S.; Hides, L. Gamification for health and wellbeing: A systematic review of the literature. Internet Interv. 2016, 6, 89–106. [Google Scholar] [CrossRef]
- Haruna, H.; Zainuddin, Z.; Mellecker, R.R.; Chu, S.K.; Hu, X. An iterative process for developing digital gamified sexual health education for adolescent students in low-tech settings. Inf. Learn. Sci. 2019, 120, 723–742. [Google Scholar] [CrossRef]
- Haruna, H.; Okoye, K.; Zainuddin, Z.; Hu, X.; Chu, S.; Hosseini, S. Gamifying Sexual Education for Adolescents in a Low-Tech Setting: Quasi-Experimental Design Study. JMIR Serious Games 2021, 9, e19614. [Google Scholar] [CrossRef]
- Schoeppe, S.; Alley, S.; Rebar, A.L.; Hayman, M.; Bray, N.A.; Van Lippevelde, W.; Gnam, J.-P.; Bachert, P.; Direito, A.; Vandelanotte, C. Apps to improve diet, physical activity and sedentary behaviour in children and adolescents: A review of quality, features and behaviour change techniques. Int. J. Behav. Nutr. Phys. Act. 2017, 14, 1–10. [Google Scholar] [CrossRef]
- Suleiman-Martos, N.; García-Lara, R.A.; Martos-Cabrera, M.B.; Albendín-García, L.; Romero-Béjar, J.L.; la Fuente, G.A.C.-D.; Gómez-Urquiza, J.L. Gamification for the Improvement of Diet, Nutritional Habits, and Body Composition in Children and Adolescents: A Systematic Review and Meta-Analysis. Nutrients 2021, 13, 2478. [Google Scholar] [CrossRef]
- Laine, T.H.; Duong, N.; Lindvall, H.; Oyelere, S.S.; Rutberg, S.; Lindqvist, A.-K. A Reusable Multiplayer Game for Promoting Active School Transport: Development Study. JMIR Serious Games 2022, 10, e31638. [Google Scholar] [CrossRef] [PubMed]
- Georgiou, A.; Androutsos, O.; Chouliaras, G.; Charmandari, E. Do Children and Adolescents with Overweight or Obesity Adhere to the National Food-Based Dietary Guidelines in Greece? Children 2022, 9, 256. [Google Scholar] [CrossRef] [PubMed]
- Song, H.; Yi, D.-J.; Park, H.-J. Validation of a mobile game-based assessment of cognitive control among children and adolescents. PLoS ONE 2020, 15, e0230498. [Google Scholar] [CrossRef] [PubMed]
- Brons, A.; de Schipper, A.; Mironcika, S.; Toussaint, H.; Schouten, B.; Bakkes, S.; Kröse, B. Assessing Children’s Fine Motor Skills with Sensor-Augmented Toys: Machine Learning Approach. J. Med. Internet Res. 2021, 23, e24237. [Google Scholar] [CrossRef] [PubMed]
- Xiao, C. Study on the Treatment of Common Mental Health Problems among Adolescents in Contemporary Mainland China. J. Contemp. Educ. Res. 2022, 6, 16–22. [Google Scholar] [CrossRef]
- Tzachrista, M.; Gkintoni, E.; Halkiopoulos, C. Neurocognitive Profile of Creativity in Improving Academic Performance—A Scoping Review. Educ. Sci. 2023, 13, 1127. [Google Scholar] [CrossRef]
- Six, S.G.; Byrne, K.A.; Tibbett, T.P.; Pericot-Valverde, I. Examining the Effectiveness of Gamification in Mental Health Apps for Depression: Systematic Review and Meta-analysis. JMIR Ment. Health 2021, 8, e32199. [Google Scholar] [CrossRef]
- Eklund, C.; Söderlund, A.; Elfström, M.L. Evaluation of a Web-Based Stress Management Program for Persons Experiencing Work-Related Stress in Sweden (My Stress Control): Randomized Controlled Trial. JMIR Ment. Health 2021, 8, e17314. [Google Scholar] [CrossRef]
- Lindqvist, A.-K.; Castelli, D.; Hallberg, J.; Rutberg, S. The Praise and Price of Pokémon GO: A Qualitative Study of Children’s and Parents’ Experiences. JMIR Serious Games 2018, 6, e1. [Google Scholar] [CrossRef] [PubMed]
- Yamakita, M.; Ando, D.; Sugita, H.; Akiyama, Y.; Sato, M.; Yokomichi, H.; Yamaguchi, K.; Yamagata, Z. Koshu GRoup Activity, Active Play and Exercise (GRAPE) Study: A Cluster Randomised Controlled Trial Protocol of a School-Based Intervention among Japanese Children. Int. J. Environ. Res. Public Health 2021, 18, 3351. [Google Scholar] [CrossRef] [PubMed]
- Hwang, W.J.; Jo, H.H. Evaluation of the Effectiveness of Mobile App-Based Stress-Management Program: A Randomized Controlled Trial. Int. J. Environ. Res. Public Health 2019, 16, 4270. [Google Scholar] [CrossRef] [PubMed]
- Sortwell, A.; Evgenia, G.; Zagarella, S.; Granacher, U.; Forte, P.; Ferraz, R.; Ramirez-Campillo, R.; Carter-Thuillier, B.; Konukman, F.; Nouri, A.; et al. Making neuroscience a priority in Initial Teacher Education curricula: A call for bridging the gap between research and future practices in the classroom. Neurosci. Res. Notes 2023, 6, 266. [Google Scholar] [CrossRef]
- Cheng, V.W.S.; Davenport, T.; Johnson, D.; Vella, K.; Hickie, I.B. Gamification in Apps and Technologies for Improving Mental Health and Well-Being: Systematic Review. JMIR Ment. Health 2019, 6, e13717. [Google Scholar] [CrossRef]
- Morris, J.; Jones, M.; DeRuyter, F.; Putrino, D.; Lang, C.E.; Jake-Schoffman, D. LiveWell RERC State of the Science Conference Report on ICT Access to Support Community Living, Health and Function for People with Disabilities. Int. J. Environ. Res. Public Health 2019, 17, 274. [Google Scholar] [CrossRef] [PubMed]
- Frisardi, V.; Caragnulo, R. Gamification in Late-Life Depression: A Serious Game for a Serious Problem. Biomed. J. Sci. Tech. Res. 2020, 26, 19779–19782. [Google Scholar] [CrossRef]
- Zhang, M.; Ying, J.; Ho, R.C. Gamified Cognitive Bias Interventions for Psychiatric Disorders: Protocol of a Systematic Review. JMIR Res. Protoc. 2018, 7, e10154. [Google Scholar] [CrossRef]
- He, Z.; Wu, H.; Yu, F.; Fu, J.; Sun, S.; Huang, T.; Wang, R.; Chen, D.; Zhao, G.; Quan, M. Effects of Smartphone-Based Interventions on Physical Activity in Children and Adolescents: Systematic Review and Meta-analysis. JMIR mHealth uHealth 2021, 9, e22601. [Google Scholar] [CrossRef]
- Kelders, S.M.; Sommers-Spijkerman, M.; Goldberg, J. Investigating the Direct Impact of a Gamified Versus Nongamified Well-Being Intervention: An Exploratory Experiment. J. Med. Internet Res. 2018, 20, e247. [Google Scholar] [CrossRef]
- Keinonen, K.; Lappalainen, P.; Kotamäki-Viinikka, S.; Lappalainen, R. Magis—A magical adventure: Using a mobile game to deliver an ACT intervention for elementary schoolchildren in classroom settings. J. Context. Behav. Sci. 2023, 27, 26–33. [Google Scholar] [CrossRef] [PubMed]
- Andrew, L.; Barwood, D.; Boston, J.; Masek, M.; Bloomfield, L.; Devine, A. Serious games for health promotion in adolescents—A systematic scoping review. Educ. Inf. Technol. 2022, 28, 5519–5550. [Google Scholar] [CrossRef] [PubMed]
- Carter, D.D.; Robinson, K.; Forbes, J.; Hayes, S. Experiences of mobile health in promoting physical activity: A qualitative systematic review and meta-ethnography. PLoS ONE 2018, 13, e0208759. [Google Scholar] [CrossRef] [PubMed]
- Heidel, A.; Hagist, C. Potential Benefits and Risks Resulting from the Introduction of Health Apps and Wearables into the German Statutory Health Care System: Scoping Review. JMIR mHealth uHealth 2020, 8, e16444. [Google Scholar] [CrossRef] [PubMed]
- Santre, S. Mental Health Promotion in Adolescents. J. Indian. Assoc. Child. Adolesc. Ment. Health 2022, 18, 122–127. [Google Scholar] [CrossRef]
- Reis, C.I.; Pernencar, C.; Carvalho, M.; Gaspar, P.; Martinho, R.; Frontini, R.; Alves, R.; Sousa, P. Development of an mHealth Platform for Adolescent Obesity Prevention: User-Centered Design Approach. Int. J. Environ. Res. Public Health 2022, 19, 12568. [Google Scholar] [CrossRef] [PubMed]
- Smith, N.; Liu, S. A systematic review of the dose-response relationship between usage and outcomes of online physical activity weight-loss interventions. Internet Interv. 2020, 22, 100344. [Google Scholar] [CrossRef]
- Thompson, D.; Baranowski, T.; Buday, R.; Baranowski, J.; Thompson, V.; Jago, R.; Griffith, M.J. Serious Video Games for Health: How Behavioral Science Guided the Development of a Serious Video Game. Simul. Gaming 2010, 41, 587–606. [Google Scholar] [CrossRef]
- Baranowski, T.; Davis, M.; Resnicow, K.; Baranowski, J.; Doyle, C.; Lin, L.S.; Smith, M.; Wang, D.T. Gimme 5 Fruit, Juice, and Vegetables for Fun and Health: Outcome Evaluation. Health Educ. Behav. 2000, 27, 96–111. [Google Scholar] [CrossRef]
- DeSmet, A.; Van Ryckeghem, D.; Compernolle, S.; Baranowski, T.; Thompson, D.; Crombez, G.; Poels, K.; Van Lippevelde, W.; Bastiaensens, S.; Van Cleemput, K.; et al. A meta-analysis of serious digital games for healthy lifestyle promotion. Prev. Med. 2014, 69, 95–107. [Google Scholar] [CrossRef]
- Nigg, B.M.; Mohr, M.M.; Nigg, S.R. Muscle tuning and preferred movement path—A paradigm shift. Curr. Issues Sport Sci. (CISS) 2017, 2, 1–12. [Google Scholar] [CrossRef]
- Staiano, A.E.; Calvert, S.L. Exergames for Physical Education Courses: Physical, Social, and Cognitive Benefits. Child. Dev. Perspect. 2011, 5, 93–98. [Google Scholar] [CrossRef] [PubMed]
- Howe, K.B.; Suharlim, C.; Ueda, P.; Howe, D.; Kawachi, I.; Rimm, E.B. Gotta catch’em all! Pokémon GO and physical activity among young adults: Difference in differences study. BMJ 2016, 355, i6270. [Google Scholar] [CrossRef] [PubMed]
- Schaefer, K.E.; Chen, J.Y.C.; Szalma, J.L.; Hancock, P.A. A Meta-Analysis of Factors Influencing the Development of Trust in Automation. Hum. Factors J. Hum. Factors Ergon. Soc. 2016, 58, 377–400. [Google Scholar] [CrossRef] [PubMed]
- Venditti, E.M.; for the Diabetes Prevention Program Research Group; Wylie-Rosett, J.; Delahanty, L.M.; Mele, L.; Hoskin, M.A.; Edelstein, S.L. Short and long-term lifestyle coaching approaches used to address diverse participant barriers to weight loss and physical activity adherence. Int. J. Behav. Nutr. Phys. Act. 2014, 11, 16. [Google Scholar] [CrossRef] [PubMed]
- Chesham, R.A.; Booth, J.N.; Sweeney, E.L.; Ryde, G.C.; Gorely, T.; Brooks, N.E.; Moran, C.N. The Daily Mile makes primary school children more active, less sedentary and improves their fitness and body composition: A quasi-experimental pilot study. BMC Med. 2018, 16, 64. [Google Scholar] [CrossRef] [PubMed]
- Tapiro, H.; Oron-Gilad, T.; Parmet, Y. Pedestrian distraction: The effects of road environment complexity and age on pedestrian’s visual attention and crossing behavior. J. Saf. Res. 2020, 72, 101–109. [Google Scholar] [CrossRef] [PubMed]
- Mytton, O.T.; Nnoaham, K.; Eyles, H.; Scarborough, P.; Ni Mhurchu, C. Systematic review and meta-analysis of the effect of increased vegetable and fruit consumption on body weight and energy intake. BMC Public Health 2014, 14, 886. [Google Scholar] [CrossRef]
- Chauvenet, C. IP pour les objets intelligents—Vision, technologies et solutions. Réseaux Télécommunications 2013. [Google Scholar] [CrossRef]
- Glegg, S.M.N.; Jenkins, E.; Kothari, A. How the study of networks informs knowledge translation and implementation: A scoping review. Implement. Sci. 2019, 14, 34. [Google Scholar] [CrossRef]
- Kollareth, D.; Durán, J.I.; Ma, Y.; Pierce, K.S.; Brownell, H.; Russell, J.A. On the set of emotions with facial signals. J. Exp. Psychol. Gen. 2023, 152, 483–495. [Google Scholar] [CrossRef] [PubMed]
- Kato, P.M.; Cole, S.W.; Bradlyn, A.S.; Pollock, B.H. A Video Game Improves Behavioral Outcomes in Adolescents and Young Adults with Cancer: A Randomized Trial. Pediatrics 2008, 122, e305–e317. [Google Scholar] [CrossRef] [PubMed]
- Somyürek, S.; Yalın, H. Adaptive learning systems: Supporting navigation with customized suggestions. J. Hum. Sci. 2014, 11, 55–77. [Google Scholar] [CrossRef][Green Version]
- Salguero, R.A.T.; Morán, R.M.B. Measuring problem video game playing in adolescents. Addiction 2002, 97, 1601–1606. [Google Scholar] [CrossRef] [PubMed]
- Kuss, D.; Griffiths, M.; Karila, L.; Billieux, J. Internet Addiction: A Systematic Review of Epidemiological Research for the Last Decade. Curr. Pharm. Des. 2014, 20, 4026–4052. [Google Scholar] [CrossRef]
- King, D.L.; Delfabbro, P.H. The cognitive psychology of Internet gaming disorder. Clin. Psychol. Rev. 2014, 34, 298–308. [Google Scholar] [CrossRef] [PubMed]
- Scholten, H.; Granic, I. Use of the Principles of Design Thinking to Address Limitations of Digital Mental Health Interventions for Youth: Viewpoint. J. Med. Internet Res. 2019, 21, e11528. [Google Scholar] [CrossRef]
- Ribble, M. Digital Citizenship in Schools: Nine Elements All Students Should Know, 3rd ed.; International Society for Technology in Education: Washington, DC, USA, 2015. [Google Scholar]
- Asadzadeh, A.; Shahrokhi, H.; Shalchi, B.; Khamnian, Z.; Rezaei-Hachesu, P. Digital games and virtual reality applications in child abuse: A scoping review and conceptual framework. PLoS ONE 2022, 17, e0276985. [Google Scholar] [CrossRef]
- Regudon, L.M.; Yazon, A.D.; Manaig, K.A.; Sapin, S.B.; Tamban, V.E. Gamification Techniques in Teaching and Learning Exploratory Courses in Technology and Livelihood Education: A Phenomenological Study. Int. J. Manag. Entrep. Soc. Sci. Humanit. 2022, 5, 33–51. [Google Scholar] [CrossRef]
- Haruna, H.; Hu, X.; Chu, S.K.W. Adolescent School-Based Sexual Health Education and Training: A Literature Review on Teaching and Learning Strategies. Glob. J. Health Sci. 2018, 10, 172. [Google Scholar] [CrossRef]
- Ohnishi, M.; Leshabari, S.; Tanaka, J.; Nishihara, M. Factors associated with the awareness of contraceptive methods, understanding the prevention of HIV/AIDS and the perception of HIV/AIDS risk among secondary school students in Dar es Salaam, Tanzania. J. Rural. Med. 2020, 15, 155–163. [Google Scholar] [CrossRef]
- Kowert, R.; Domahidi, E.; Quandt, T. The Relationship Between Online Video Game Involvement and Gaming-Related Friendships among Emotionally Sensitive Individuals. Cyberpsychology Behav. Soc. Netw. 2014, 17, 447–453. [Google Scholar] [CrossRef]
- Lucas, K.; Sherry, J.L. Sex Differences in Video Game Play: A Communication-Based Explanation. Commun. Res. 2004, 31, 499–523. [Google Scholar] [CrossRef]
- Hawi, N.S.; Samaha, M. The Relations Among Social Media Addiction, Self-Esteem, and Life Satisfaction in University Students. Soc. Sci. Comput. Rev. 2016, 35, 576–586. [Google Scholar] [CrossRef]
- Plass, J.L.; O’Keefe, P.A.; Homer, B.D.; Case, J.; Hayward, E.O.; Stein, M.; Perlin, K. The impact of individual, competitive, and collaborative mathematics game play on learning, performance, and motivation. J. Educ. Psychol. 2013, 105, 1050–1066. [Google Scholar] [CrossRef]
- Page, M.J.; McKenzie, J.E.; Bossuyt, P.M.; Boutron, I.; Hoffmann, T.C.; Mulrow, C.D.; Shamseer, L.; Tetzlaff, J.M.; Moher, D. Updating guidance for reporting systematic reviews: Development of the PRISMA 2020 statement. J. Clin. Epidemiol. 2021, 134, 103–112. [Google Scholar] [CrossRef] [PubMed]
- Azevedo, J.; Padrão, P.; Gregório, M.J.; Almeida, C.; Moutinho, N.; Lien, N.; Barros, R. A Web-Based Gamification Program to Improve Nutrition Literacy in Families of 3- to 5-Year-Old Children: The Nutriscience Project. J. Nutr. Educ. Behav. 2019, 51, 326–334. [Google Scholar] [CrossRef] [PubMed]
- Ezezika, O.; Oh, J.; Edeagu, N.; Boyo, W. Gamification of nutrition: A preliminary study on the impact of gamification on nutrition knowledge, attitude, and behaviour of adolescents in Nigeria. Nutr. Health 2018, 24, 137–144. [Google Scholar] [CrossRef] [PubMed]
- Nitsch, M.; Adamcik, T.; Kuso, S.; Zeiler, M.; Waldherr, K. Usability and Engagement Evaluation of an Unguided Online Program for Promoting a Healthy Lifestyle and Reducing the Risk for Eating Disorders and Obesity in the School Setting. Nutrients 2019, 11, 713. [Google Scholar] [CrossRef] [PubMed]
- Antonopoulou, H.; Halkiopoulos, C.; Gkintoni, E.; Katsimpelis, A. Application of Gamification Tools for Identification of Neurocognitive and Social Function in Distance Learning Education. Int. J. Learn. Teach. Educ. Res. 2022, 21, 367–400. [Google Scholar] [CrossRef]
- Van Lippevelde, W.; Vangeel, J.; De Cock, N.; Lachat, C.; Goossens, L.; Beullens, K.; Vervoort, L.; Braet, C.; Maes, L.; Eggermont, S.; et al. Using a gamified monitoring app to change adolescents’ snack intake: The development of the REWARD app and evaluation design. BMC Public Health 2016, 16, 725. [Google Scholar] [CrossRef] [PubMed]
- Rivera, J.; McPherson, A.C.; Hamilton, J.; Birken, C.; Coons, M.; Peters, M.; Iyer, S.; George, T.; Nguyen, C.; Stinson, J. User-Centered Design of a Mobile App for Weight and Health Management in Adolescents with Complex Health Needs: Qualitative Study. JMIR Form. Res. 2018, 2, e7. [Google Scholar] [CrossRef] [PubMed]
- Pernencar, C.; Sousa, P.; Frontini, R.; Martinho, R.; Runte, D.; Mendes, D.; Carvalho, M. Planning a health promotion program: Mobile app gamification as a tool to engage adolescents. Procedia Comput. Sci. 2018, 138, 113–118. [Google Scholar] [CrossRef]
- Melero-Cañas, D.; Morales-Baños, V.; Ardoy, D.N.; Manzano-Sánchez, D.; Valero-Valenzuela, A. Enhancements in Cognitive Performance and Academic Achievement in Adolescents through the Hybridization of an Instructional Model with Gamification in Physical Education. Sustainability 2021, 13, 5966. [Google Scholar] [CrossRef]
- Lepe, S.; Goodwin, J.; Mulligan, K.T.; Balestracci, K.; Sebelia, L.; Greene, G. Process Evaluation of a Policy, Systems, and Environmental Change Intervention in an Urban School District. J. Nutr. Educ. Behav. 2019, 51, 307–317. [Google Scholar] [CrossRef] [PubMed]
- Corepal, R.; Best, P.; O’neill, R.; Kee, F.; Badham, J.; Dunne, L.; Miller, S.; Connolly, P.; Cupples, M.E.; van Sluijs, E.M.F.; et al. A feasibility study of ‘The StepSmart Challenge’ to promote physical activity in adolescents. Pilot. Feasibility Stud. 2019, 5, 132. [Google Scholar] [CrossRef] [PubMed]
- Cejudo, J.; Losada, L.; Feltrero, R. Promoting Social and Emotional Learning and Subjective Well-Being: Impact of the “Aislados” Intervention Program in Adolescents. Int. J. Environ. Res. Public Health 2020, 17, 609. [Google Scholar] [CrossRef]
- Guerrero-Puerta, L.; Guerrero, M.A. Could Gamification Be a Protective Factor Regarding Early School Leaving? A Life Story. Sustainability 2021, 13, 2569. [Google Scholar] [CrossRef]
- Espinosa-Curiel, I.E.; Pozas-Bogarin, E.E.; Hernández-Arvizu, M.; Navarro-Jiménez, M.E.; Delgado-Pérez, E.E.; Martínez-Miranda, J.; Pérez-Espinosa, H. HelperFriend, a Serious Game for Promoting Healthy Lifestyle Behaviors in Children: Design and Pilot Study. JMIR Serious Games 2022, 10, e33412. [Google Scholar] [CrossRef]
- Tark, R.; Metelitsa, M.; Akkermann, K.; Saks, K.; Mikkel, S.; Haljas, K. Usability, Acceptability, Feasibility, and Effectiveness of a Gamified Mobile Health Intervention (Triumf) for Pediatric Patients: Qualitative Study. JMIR Serious Games 2019, 7, e13776. [Google Scholar] [CrossRef]
- Haruna, H.; Hu, X.; Chu, S.K.W.; Mellecker, R.R.; Gabriel, G.; Ndekao, P.S. Improving Sexual Health Education Programs for Adolescent Students through Game-Based Learning and Gamification. Int. J. Environ. Res. Public Health 2018, 15, 2027. [Google Scholar] [CrossRef] [PubMed]
- Rodriguez-Ayllon, M.; Cadenas-Sánchez, C.; Estévez-López, F.; Muñoz, N.E.; Mora-Gonzalez, J.; Migueles, J.H.; Molina-García, P.; Henriksson, H.; Mena-Molina, A.; Martínez-Vizcaíno, V.; et al. Role of Physical Activity and Sedentary Behavior in the Mental Health of Preschoolers, Children and Adolescents: A Systematic Review and Meta-Analysis. Sports Med. 2019, 49, 1383–1410. [Google Scholar] [CrossRef] [PubMed]
- Afonso, L.; Rodrigues, R.; Reis, E.; Miller, K.M.; Castro, J.; Parente, N.; Teixeira, C.; Fraga, A.; Torres, S. Fammeal: A Gamified Mobile Application for Parents and Children to Help Healthcare Centers Treat Childhood Obesity. IEEE Trans. Games 2020, 12, 351–360. [Google Scholar] [CrossRef]
- Manzano-León, A.; Rodríguez-Ferrer, J.M.; Aguilar-Parra, J.M.; Herranz-Hernández, R. Gamification and family leisure to alleviate the psychological impact of confinement due to COVID-19. Child. Soc. 2021, 36, 433–449. [Google Scholar] [CrossRef] [PubMed]
- del Río, N.G.; González-González, C.S.; Martín-González, R.; Navarro-Adelantado, V.; Toledo-Delgado, P.; García-Peñalvo, F. Effects of a Gamified Educational Program in the Nutrition of Children with Obesity. J. Med. Syst. 2019, 43, 1–12. [Google Scholar] [CrossRef] [PubMed]
- Gao, Z.; Pope, Z.C.; Lee, J.E.; Quan, M. Effects of Active Video Games on Children’s Psychosocial Beliefs and School Day Energy Expenditure. J. Clin. Med. 2019, 8, 1268. [Google Scholar] [CrossRef] [PubMed]
- Timpel, P.; Cesena, F.H.Y.; da Silva Costa, C.; Soldatelli, M.D.; Gois, E., Jr.; Castrillon, E.; Díaz, L.J.J.; Hagos, F.; Yermenos, R.E.C.; Pacheco-Barrios, K.; et al. Efficacy of gamification-based smartphone application for weight loss in overweight and obese adolescents: Study protocol for a phase II randomized controlled trial. Ther. Adv. Endocrinol. Metab. 2018, 9, 167–176. [Google Scholar] [CrossRef]
- Peña, S.; Carranza, M.; Cuadrado, C.; Espinoza, P.; Müller, V.; Cerda, R. Effectiveness of a gamification strategy to prevent childhood obesity in schools: A cluster-randomized controlled trial. Proc. Nutr. Soc. 2020, 79, E145. [Google Scholar] [CrossRef]
- Mamede, A.; Noordzij, G.; Jongerling, J.; Snijders, M.; Schop-Etman, A.; Denktas, S. Combining Web-Based Gamification and Physical Nudges with an App (MoveMore) to Promote Walking Breaks and Reduce Sedentary Behavior of Office Workers: Field Study. J. Med. Internet Res. 2021, 23, e19875. [Google Scholar] [CrossRef]
- Bremer, E.; Cairney, J. Fundamental Movement Skills and Health-Related Outcomes: A Narrative Review of Longitudinal and Intervention Studies Targeting Typically Developing Children. Am. J. Lifestyle Med. 2016, 12, 148–159. [Google Scholar] [CrossRef]
- Maher, C.A.; Olds, T.; Vandelanotte, C.; Plotnikoff, R.; Edney, S.M.; Ryan, J.C.; DeSmet, A.; Curtis, R.G. Gamification in a Physical Activity App: What Gamification Features Are Being Used, by Whom, and Does It Make a Difference? Games Health J. 2022, 11, 193–199. [Google Scholar] [CrossRef] [PubMed]
- Đorđić, V.; Božić, P.; Milanović, I.; Radisavljević, S.; Batez, M.; Jorga, J.; Ostojić, S.M. Guidelines-Driven Educational Intervention Promotes Healthy Lifestyle Among Adolescents and Adults: A Serbian National Longitudinal Study. Medicina 2019, 55, 39. [Google Scholar] [CrossRef] [PubMed]
- Fang, Y.; Ma, Y.; Mo, D.; Zhang, S.; Xiang, M.; Zhang, Z. Methodology of an exercise intervention program using social incentives and gamification for obese children. BMC Public Health 2019, 19, 686. [Google Scholar] [CrossRef] [PubMed]
- Coknaz, D.; Mirzeoglu, A.D.; Atasoy, H.I.; Alkoy, S.; Coknaz, H.; Goral, K. A digital movement in the world of inactive children: Favourable outcomes of playing active video games in a pilot randomized trial. Eur. J. Pediatr. 2019, 178, 1567–1576. [Google Scholar] [CrossRef]
- Tang, H.K.; Nguyen, N.-M.; Dibley, M.J.; Nguyen, T.H.H.D.; Alam, A. Improving the Lifestyle of Adolescents Through Peer Education and Support in Vietnam: Protocol for a Pilot Cluster Randomized Controlled Trial. JMIR Res. Protoc. 2020, 9, e15930. [Google Scholar] [CrossRef] [PubMed]
- Bianchi-Hayes, J.; Schoenfeld, E.; Cataldo, R.; Hou, W.; Messina, C.; Pati, S. Combining Activity Trackers with Motivational Interviewing and Mutual Support to Increase Physical Activity in Parent-Adolescent Dyads: Longitudinal Observational Feasibility Study. JMIR Pediatr. Parent. 2018, 1, e3. [Google Scholar] [CrossRef] [PubMed]
- Rose, L.T.; Soundy, A. The Positive Impact and Associated Mechanisms of Physical Activity on Mental Health in Underprivileged Children and Adolescents: An Integrative Review. Behav. Sci. 2020, 10, 171. [Google Scholar] [CrossRef]
- Bowling, A.B.; Slavet, J.; Hendrick, C.; Beyl, R.; Nauta, P.; Augustyn, M.; Mbamalu, M.; Curtin, C.; Bandini, L.; Must, A.; et al. The Adaptive GameSquad Xbox-Based Physical Activity and Health Coaching Intervention for Youth with Neurodevelopmental and Psychiatric Diagnoses: Pilot Feasibility Study. JMIR Form. Res. 2021, 5, e24566. [Google Scholar] [CrossRef]
- Van Woudenberg, T.J.; Bevelander, K.E.; Burk, W.J.; Smit, C.R.; Buijs, L.; Buijzen, M. Testing a Social Network Intervention Using Vlogs to Promote Physical Activity among Adolescents: A Randomized Controlled Trial. Front. Psychol. 2020, 10, 2913. [Google Scholar] [CrossRef]
- Zhou, Z.; Dong, S.; Yin, J.; Fu, Q.; Ren, H.; Yin, Z. Improving Physical Fitness and Cognitive Functions in Middle School Students: Study Protocol for the Chinese Childhood Health, Activity and Motor Performance Study (Chinese CHAMPS). Int. J. Environ. Res. Public Health 2018, 15, 976. [Google Scholar] [CrossRef]
- Kolb, S.; Burchartz, A.; Oriwol, D.; Schmidt, S.C.E.; Woll, A.; Niessner, C. Indicators to Assess Physical Health of Children and Adolescents in Activity Research—A Scoping Review. Int. J. Environ. Res. Public Health 2021, 18, 10711. [Google Scholar] [CrossRef] [PubMed]
- Cadenas-Sanchez, C.; Mena-Molina, A.; Torres-Lopez, L.V.; Migueles, J.H.; Rodriguez-Ayllon, M.; Lubans, D.R.; Ortega, F.B. Healthier Minds in Fitter Bodies: A Systematic Review and Meta-Analysis of the Association between Physical Fitness and Mental Health in Youth. Sports Med. 2021, 51, 2571–2605. [Google Scholar] [CrossRef] [PubMed]
- Schleider, J.L.; Mullarkey, M.C.; Weisz, J.R. Virtual Reality and Web-Based Growth Mindset Interventions for Adolescent Depression: Protocol for a Three-Arm Randomized Trial. JMIR Res. Protoc. 2019, 8, e13368. [Google Scholar] [CrossRef] [PubMed]
- Agam-Bitton, R.; Abu Ahmad, W.; Golan, M. Girls-only vs. mixed-gender groups in the delivery of a universal wellness programme among adolescents: A cluster-randomized controlled trial. PLoS ONE 2018, 13, e0198872. [Google Scholar] [CrossRef] [PubMed]
- Jamnik, M.R.; DiLalla, L.F. Health Outcomes Associated with Internalizing Problems in Early Childhood and Adolescence. Front. Psychol. 2019, 10, 60. [Google Scholar] [CrossRef] [PubMed]
- Gordon, C.S.; Rodgers, R.F.; Slater, A.E.; McLean, S.A.; Jarman, H.K.; Paxton, S.J. A cluster randomized controlled trial of the SoMe social media literacy body image and wellbeing program for adolescent boys and girls: Study protocol. Body Image 2020, 33, 27–37. [Google Scholar] [CrossRef] [PubMed]
- Olive, L.S.; Byrne, D.; Cunningham, R.B.; Telford, R.M.; Telford, R.D. Can physical education improve the mental health of children? The LOOK study cluster-randomized controlled trial. J. Educ. Psychol. 2019, 111, 1331–1340. [Google Scholar] [CrossRef]
- Barkin, S.L.; Heerman, W.J.; Sommer, E.C.; Martin, N.C.; Buchowski, M.S.; Schlundt, D.; Po’e, E.K.; Burgess, L.E.; Escarfuller, J.; Pratt, C.; et al. Effect of a Behavioral Intervention for Underserved Preschool-Age Children on Change in Body Mass Index. JAMA 2018, 320, 450–460. [Google Scholar] [CrossRef]
- Bansal, S.; Pradhan, M.; Nagar, I.; Praveen Kumar, N.G. Reducing “Screen-Time” and Promoting Self Care Activities among Overweight and Obese Pre-Adolescents: A Randomized Controlled Trial. Int. Health Res. J. 2021, 5, OR1–OR4. [Google Scholar] [CrossRef]
- Viggiano, E.; Viggiano, A.; Di Costanzo, A.; Viggiano, A.; Viggiano, A.; Andreozzi, E.; Romano, V.; Vicidomini, C.; Di Tuoro, D.; Gargano, G.; et al. Healthy lifestyle promotion in primary schools through the board game Kaledo: A pilot cluster randomized trial. Eur. J. Pediatr. 2018, 177, 1371–1375. [Google Scholar] [CrossRef]
- Gkintoni, E.; Ortiz, P.S. Neuropsychology of Generalized Anxiety Disorder in Clinical Setting: A Systematic Evaluation. Healthcare 2023, 11, 2446. [Google Scholar] [CrossRef] [PubMed]
- Gkintoni, E.; Boutsinas, B.; Kourkoutas, E. Developmental trauma and neurocognition in young adults: A systematic review. In Proceedings of the 14th International Conference on Education and New Learning Technologies, Mallorca, Spain, 4–6 July 2022; pp. 5656–5662. [Google Scholar]
- Gkintoni, E.; Dimakos, I.; Halkiopoulos, C.; Antonopoulou, H. Contributions of Neuroscience to Educational Praxis: A Systematic Review. Emerg. Sci. J. 2023, 7, 146–158. [Google Scholar] [CrossRef]
- Gkintoni, E.; Halkiopoulos, C.; Antonopoulou, H. Neuroleadership as an Asset in Educational Settings: An Overview. Emerg. Sci. J. 2022, 6, 893–904. [Google Scholar] [CrossRef]
- Vantarakis, A.; Velissari, J.; Brouma, M. Health4EUKids project and best practices against obesity. Eur. J. Public Health 2023, 33 (Suppl. S2), ckad160.329. [Google Scholar] [CrossRef]
- Bucciardini, R.; Zetterquist, P.; Rotko, T.; Putatti, V.; Mattioli, B.; De Castro, P.; Napolitani, F.; Giammarioli, A.M.; Kumar, B.N.; Nordström, C.; et al. Addressing health inequalities in Europe: Key messages from the Joint Action Health Equity Europe (JAHEE). Arch. Public Health 2023, 81, 89. [Google Scholar] [CrossRef] [PubMed]


Disclaimer/Publisher’s Note: The statements, opinions and data contained in all publications are solely those of the individual author(s) and contributor(s) and not of MDPI and/or the editor(s). MDPI and/or the editor(s) disclaim responsibility for any injury to people or property resulting from any ideas, methods, instructions or products referred to in the content. |
© 2024 by the authors. Licensee MDPI, Basel, Switzerland. This article is an open access article distributed under the terms and conditions of the Creative Commons Attribution (CC BY) license (https://creativecommons.org/licenses/by/4.0/).
Share and Cite
Gkintoni, E.; Vantaraki, F.; Skoulidi, C.; Anastassopoulos, P.; Vantarakis, A. Promoting Physical and Mental Health among Children and Adolescents via Gamification—A Conceptual Systematic Review. Behav. Sci. 2024, 14, 102. https://doi.org/10.3390/bs14020102
Gkintoni E, Vantaraki F, Skoulidi C, Anastassopoulos P, Vantarakis A. Promoting Physical and Mental Health among Children and Adolescents via Gamification—A Conceptual Systematic Review. Behavioral Sciences. 2024; 14(2):102. https://doi.org/10.3390/bs14020102
Chicago/Turabian StyleGkintoni, Evgenia, Fedra Vantaraki, Charitini Skoulidi, Panagiotis Anastassopoulos, and Apostolos Vantarakis. 2024. "Promoting Physical and Mental Health among Children and Adolescents via Gamification—A Conceptual Systematic Review" Behavioral Sciences 14, no. 2: 102. https://doi.org/10.3390/bs14020102
APA StyleGkintoni, E., Vantaraki, F., Skoulidi, C., Anastassopoulos, P., & Vantarakis, A. (2024). Promoting Physical and Mental Health among Children and Adolescents via Gamification—A Conceptual Systematic Review. Behavioral Sciences, 14(2), 102. https://doi.org/10.3390/bs14020102

