High Dietary Supplementation of Procyanidin-Rich Grape Seed Powders Enhances the Growth Performance and Muscle Crispness of Crisped Grass Carp
Simple Summary
Abstract
1. Introduction
2. Materials and Methods
2.1. Preparation of GSP
2.2. Animal Trials
2.3. Sample Collection
2.4. Growth Parameter Calculations
2.5. Histology Inspection
2.6. Physiological and Biochemical Indexes’ Determination
2.7. Muscle Nutrition Detection
2.8. Muscle Texture Analysis
2.9. Muscle Safety Evaluation
2.10. High-Throughput 16S Ribosomal RNA Gene Sequencing
2.11. Bioinformatic Analysis
2.12. Statistical Analysis
3. Results
3.1. Composition of the Prepared GSP
3.2. Growth Performance of Crisped Grass Carp
3.3. Biochemical Indexes of Crisped Grass Carp
3.4. Antioxidant Enzymes/Components of Crisped Grass Carp
3.5. Histological Observation of Crisped Grass Carp
3.6. Muscle Texture Properties of Crisped Grass Carp
3.7. Muscle Amino Acids of Crisped Grass Carp
3.8. Muscle Fatty Acids of Crisped Grass Carp
3.9. Muscle Safety of Crisped Grass Carp
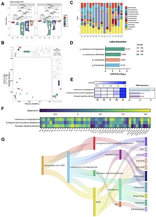
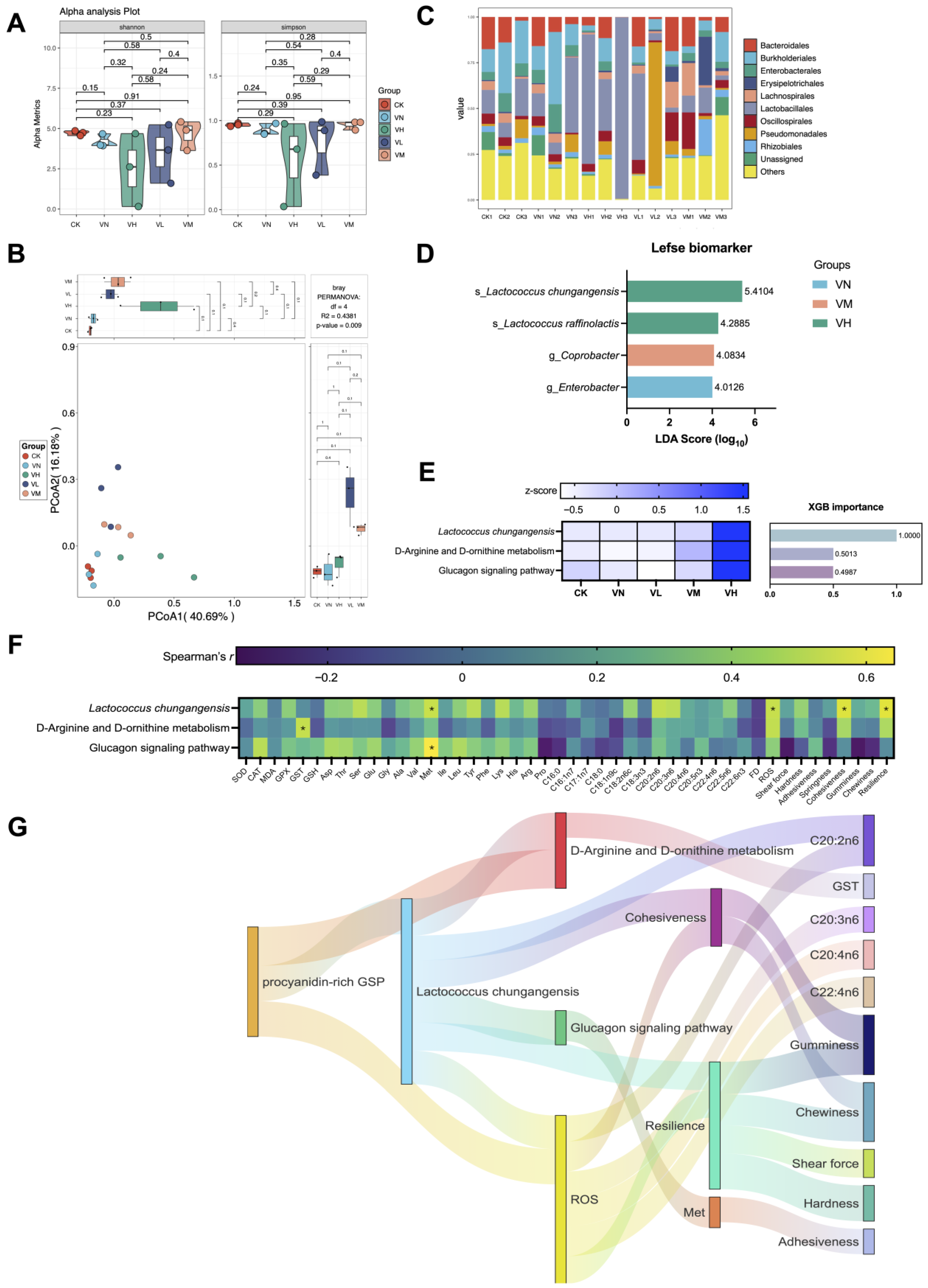
3.10. Intestine Microbiome of Crisped Grass Carp
3.11. Schematic Route of GSP Affecting Growth and Muscle Crispness of Crisped Grass Carp
4. Discussion
4.1. Relatively High Daily Supplement of GSP Is Growth-Promoting for Crisped Grass Carp
4.2. Relatively High Daily Supplement of GSP Facilitates Muscle Crispness
4.3. Relatively High Daily Supplement of GSP Affects Muscle Nutrition and Muscle Texture via Intestine Microbiota Mediation
5. Conclusions
Supplementary Materials
Author Contributions
Funding
Institutional Review Board Statement
Informed Consent Statement
Data Availability Statement
Conflicts of Interest
References
- Yu, E.; Fu, B.; Wang, G.; Li, Z.; Ye, D.; Jiang, Y.; Ji, H.; Wang, X.; Yu, D.; Ehsan, H.; et al. Proteomic and metabolomic basis for improved textural quality in crisp grass carp (Ctenopharyngodon idellus C.et V) fed with a natural dietary pro-oxidant. Food Chem. 2020, 325, 126906. [Google Scholar] [CrossRef] [PubMed]
- Lu, X.; Chen, H.M.; Qian, X.Q.; Gui, J.F. Transcriptome analysis of grass carp (Ctenopharyngodon idella) between fast- and slow-growing fish. Comp. Biochem. Physiol. Part D Genom. Proteom. 2020, 35, 100688. [Google Scholar] [CrossRef] [PubMed]
- MARA. China Fisheries Statistical Yearbook in 2021; China Agriculture Press: Beijing, China, 2021.
- Wang, X.; Li, H.; Fang, J.; Lai, Z.; Li, J.; Peng, M.; Mai, Y. Dietary supplementation Eucommia ulmoides extract at relative low level affect the nutrition, flavor, and crispness of grass carp (Ctenopharyngodon idella) by gut bacterial mediation. LWT—Food Sci. Technol. 2023, 177, 114521. [Google Scholar] [CrossRef]
- Yu, E.; Liu, B.; Wang, G.; Yu, D.; Xie, J.; Xia, Y.; Gong, W.; Wang, H.; Li, Z.; Wei, N. Molecular cloning of type I collagen cDNA and nutritional regulation of type I collagen mRNA expression in grass carp. J. Anim. Physiol. Anim. Nutr. 2014, 98, 755–765. [Google Scholar] [CrossRef]
- Fu, B.; Xie, J.; Kaneko, G.; Wang, G.; Yang, H.; Tian, J.; Xia, Y.; Li, Z.; Gong, W.; Zhang, K.; et al. MicroRNA-dependent regulation of targeted mRNAs for improved muscle texture in crisp grass carp fed with broad bean. Food Res. Int. 2022, 155, 111071. [Google Scholar] [CrossRef]
- Jiang, R.; Zhang, J.; Liao, Z.; Zhu, W.; Su, H.; Zhang, Y.; Su, J. Temperature-regulated type II grass carp reovirus establishes latent infection in Ctenopharyngodon idella brain. Virol. Sin. 2023, 38, 440–447. [Google Scholar] [CrossRef]
- Shen, M.; Jiang, Z.; Zhang, K.; Li, C.; Liu, F.; Hu, Y.; Zheng, S.; Zheng, R. Transcriptome analysis of grass carp (Ctenopharyngodon idella) and Holland’s spinibarbel (Spinibarbus hollandi) infected with Ichthyophthirius multifiliis. Fish Shellfish Immunol. 2022, 121, 305–315. [Google Scholar] [CrossRef]
- Ferri, G.; Lauteri, C.; Vergara, A. Antibiotic Resistance in the Finfish Aquaculture Industry: A Review. Antibiotics 2022, 11, 1574. [Google Scholar] [CrossRef]
- Bacanlı, M.; Başaran, N. Importance of antibiotic residues in animal food. Food Chem. Toxicol. 2019, 125, 462–466. [Google Scholar] [CrossRef]
- Chen, J.; Ying, G.G.; Deng, W.J. Antibiotic Residues in Food: Extraction, Analysis, and Human Health Concerns. J. Agric. Food Chem. 2019, 67, 7569–7586. [Google Scholar] [CrossRef]
- Wang, Y.; Mai, Y.; Li, H.; Zheng, L.; Wang, X. Comparative analysis of the effects of dietary supplementation with Ampelopsis grossedentata extract and dihydromyricetin on growth performance, muscle quality, and gut microbiota of Megalobrama hoffmanni. Aquaculture 2025, 598, 742049. [Google Scholar] [CrossRef]
- Kolygas, M.N.; Bitchava, K.; Nathanailides, C.; Athanassopoulou, F. Phytochemicals: Essential Oils and Other Extracts for Disease Prevention and Growth Enhancement in Aquaculture: Challenges and Opportunities. Animals 2025, 15, 2653. [Google Scholar] [CrossRef] [PubMed]
- Zhao, D.; Simon, J.E.; Wu, Q. A critical review on grape polyphenols for neuroprotection: Strategies to enhance bioefficacy. Crit. Rev. Food Sci. Nutr. 2020, 60, 597–625. [Google Scholar] [CrossRef] [PubMed]
- Quero, J.; Jiménez-Moreno, N.; Esparza, I.; Osada, J.; Cerrada, E.; Ancín-Azpilicueta, C.; Rodríguez-Yoldi, M.J. Grape Stem Extracts with Potential Anticancer and Antioxidant Properties. Antioxidants 2021, 10, 243. [Google Scholar] [CrossRef]
- Coelho, O.G.L.; Ribeiro, P.V.M.; Alfenas, R.C.G. Can grape polyphenols affect glycation markers? A systematic review. Crit. Rev. Food Sci. Nutr. 2023, 63, 1208–1218. [Google Scholar] [CrossRef]
- Nassiri-Asl, M.; Hosseinzadeh, H. Review of the Pharmacological Effects of Vitis vinifera (Grape) and Its Bioactive Constituents: An Update. Phytother. Res. 2016, 30, 1392–1403. [Google Scholar] [CrossRef]
- Liao, S. The Research on the PC of Grape Genetic Resources and Its Biological Activity. Master’s Thesis, Fujian Agriculture and Forestry University, Fuzhou, China, 2011. [Google Scholar]
- Choi, N.R.; Kim, J.N.; Kwon, M.J.; Lee, J.R.; Kim, S.C.; Lee, M.J.; Choi, W.G.; Kim, B.J. Grape seed powder increases gastrointestinal motility. Int. J. Med. Sci. 2022, 19, 941–951. [Google Scholar] [CrossRef]
- Jebari, K.; Charradi, K.; Mahmoudi, M.; Kadri, S.; Ben-Attia, M.; Mousslim, M.; El May, M.V.; Limam, F.; Aouani, E. Grape Seed Flour Extends Grape Seed Powder Increases an Dysfunction and Age-Associated Oxidative Stress and Inflammation in Healthy Rat. J. Gerontol. Ser. A 2022, 77, 443–451. [Google Scholar] [CrossRef]
- Talebi, M.; Esmaeeli, H.; İlgün, S.; Talebi, M.; Farkhondeh, T.; Mishra, G.; Samarghandian, S. The Protective Role of Grape Seed in Obesity and Lipid Profile: An Updated Narrative Overview of Preclinical and Clinical Studies. Endocr. Metab. Immune Disord.-Drug Targets 2023, 23, 46–62. [Google Scholar] [CrossRef]
- Wang, T.; Fan, Q.; Hong, J.; Chen, Z.; Zhou, X.; Zhang, J.; Dai, Y.; Jiang, H.; Gu, Z.; Cheng, Y.; et al. Therapeutic Nanoparticles from Grape Seed for Modulating Oxidative Stress. Small 2021, 17, e2102485. [Google Scholar] [CrossRef]
- Hassan, Y.I.; Kosir, V.; Yin, X.; Ross, K.; Diarra, M.S. Grape Pomace as a Promising Antimicrobial Alternative in Feed: A Critical Review. J. Agric. Food Chem. 2019, 67, 9705–9718. [Google Scholar] [CrossRef] [PubMed]
- GB/T 22244-2008; Determination of Procyanidins in Health Foods. China Standards Press: Beijing, China, 2008.
- GB/T 5009.19-2003; Determination of HCH and DDT Residues in Foods. China Standards Press: Beijing, China, 2003.
- GB/T 5009.136-2003; Determination of Quintozene Residues in Vegetable Foods. China Standards Press: Beijing, China, 2003.
- National Health Commission. Determination of Multielement in Food; National Health Commission: Beijing, China, 2016; Volume 5009, p. 268.
- National Health Commission. Determination of Salmonella spp.; National Health Commission: Beijing, China, 2016; Volume 4789, p. 4.
- National Health Commission. Determination of Staphylococcus aureus; National Health Commission: Beijing, China, 2016; Volume 4789, p. 10.
- National Health Commission. Determination of Total Bacterial Count; National Health Commission: Beijing, China, 2016; Volume 4789, p. 2.
- National Health Commission. Determination of Mould and Yeast Count; National Health Commission: Beijing, China, 2016; Volume 4789, p. 15.
- National Health Commission. Determination of Coliform Count; National Health Commission: Beijing, China, 2016; Volume 4789, p. 3.
- National Health Commission. Determination of Amino Acids in Foods; National Health Commission: Beijing, China, 2016; Volume 5009, p. 124.
- National Health Commission. Determination of Fatty Acids in Foods; National Health Commission: Beijing, China, 2016; Volume 5009, p. 168.
- Awad, E.; Awaad, A. Role of medicinal plants on growth performance and immune status in fish. Fish Shellfish Immunol. 2017, 67, 40–54. [Google Scholar] [CrossRef] [PubMed]
- Hemre, G.I.; Lock, E.J.; Olsvik, P.A.; Hamre, K.; Espe, M.; Torstensen, B.E.; Silva, J.; Hansen, A.C.; Waagbø, R.; Johansen, J.S.; et al. Atlantic salmon (Salmo salar) require increased dietary levels of B-vitamins when fed diets with high inclusion of plant based ingredients. PeerJ 2016, 4, e2493. [Google Scholar] [CrossRef] [PubMed]
- Zhou, M.; Zheng, L.; Geng, T.; Wang, Y.; Peng, M.; Hu, F.; Zhao, J.; Wang, X. Effect of Fermented Artemisia argyi on Egg Quality, Nutrition, and Flavor by Gut Bacterial Mediation. Animals 2023, 13, 3678. [Google Scholar] [CrossRef]
- Yang, Q.; Wang, Y.; Li, G.; Huang, X.; Zheng, L.; Peng, M.; Cao, Y.; Wang, X. Effect of dietary supplementation Ampelopsis grossedentata extract on growth performance and muscle nutrition of Megalobrama hoffmanni by gut bacterial mediation. Heliyon 2024, 10, e29008. [Google Scholar] [CrossRef]
- Sun, Z.; Tan, X.; Ye, H.; Zou, C.; Ye, C.; Wang, A. Effects of dietary Panax notoginseng extract on growth performance, fish composition, immune responses, intestinal histology and immune related genes expression of hybrid grouper (Epinephelus lanceolatus ♂ × Epinephelus fuscoguttatus ♀) fed high lipid diets. Fish Shellfish Immunol. 2018, 73, 234–244. [Google Scholar] [CrossRef]
- Tan, X.; Sun, Z.; Huang, Z.; Zhou, C.; Lin, H.; Tan, L.; Xun, P.; Huang, Q. Effects of dietary hawthorn extract on growth performance, immune responses, growth- and immune-related genes expression of juvenile golden pompano (Trachinotus ovatus) and its susceptibility to Vibrio harveyi infection. Fish Shellfish Immunol. 2017, 70, 656–664. [Google Scholar] [CrossRef]
- Krasteva, D.; Ivanov, Y.; Chengolova, Z.; Godjevargova, T. Antimicrobial Potential, Antioxidant Activity, and Phenolic Content of Grape Seed Extracts from Four Grape Varieties. Microorganisms 2023, 11, 395. [Google Scholar] [CrossRef]
- Terzi, F.; Demirci, B.; Acar, Ü.; Yüksel, S.; Salum, Ç.; Erol, H.S.; Kesbiç, O.S. Dietary effect of grape (Vitis vinifera) seed extract mitigates hepatic disorders caused by oxidized fish oil in rainbow trout (Oncorhynchus mykiss). Fish Physiol. Biochem. 2023, 49, 441–454. [Google Scholar] [CrossRef]
- Li, Y.; Zhuang, S.; Liu, Y.; Zhang, L.; Liu, X.; Cheng, H.; Liu, J.; Shu, R.; Luo, Y. Effect of grape seed extract on quality and microbiota community of container-cultured snakehead (Channa argus) fillets during chilled storage. Food Microbiol. 2020, 91, 103492. [Google Scholar] [CrossRef]
- Trapani, A.; Esteban, M.Á.; Curci, F.; Manno, D.E.; Serra, A.; Fracchiolla, G.; Espinosa-Ruiz, C.; Castellani, S.; Conese, M. Solid Lipid Nanoparticles Administering Antioxidant Grape Seed-Derived Polyphenol Compounds: A Potential Application in Aquaculture. Molecules 2020, 27, 344. [Google Scholar] [CrossRef]
- Elvy, J.E.; Symonds, J.E.; Hilton, Z.; Walker, S.P.; Tremblay, L.A.; Herbert, N.A. The relationships between specific dynamic action, nutrient retention and feed conversion ratio in farmed freshwater Chinook salmon (Oncorhynchus tshawytscha). J. Fish Biol. 2023, 102, 605–618. [Google Scholar] [CrossRef] [PubMed]
- Tian, J.; Ji, H.; Wang, Y.; Xie, J.; Wang, G.; Li, Z.; Yu, E.; Yu, D.; Zhang, K.; Gong, W. Lipid accumulation in grass carp (Ctenopharyngodon idellus) fed faba beans (Vicia faba L.). Fish Physiol. Biochem. 2019, 45, 631–642. [Google Scholar] [CrossRef] [PubMed]
- Gasmi, A.; Nasreen, A.; Lenchyk, L.; Lysiuk, R.; Peana, M.; Shapovalova, N.; Piscopo, S.; Komisarenko, M.; Shanaida, M.; Smetanina, K.; et al. An Update on Glutathione’s Biosynthesis, Metabolism, Functions, and Medicinal Purposes. Curr. Med. Chem. 2024, 31, 4579–4601. [Google Scholar] [CrossRef] [PubMed]
- Wood, L.G.; Gibson, P.G.; Garg, M.L. Biomarkers of lipid peroxidation, airway inflammation and asthma. Eur. Respir. J. 2003, 21, 177–186. [Google Scholar] [CrossRef]
- Salah, K.B.H.; Al-Quwaie, D.A.; Binothman, N.; Aljadani, M.; Mansoury, M.M.S.; Alsubhi, N.H.; Alrefaei, G.I.; Bayoumi, A.A.; Ibrahim, M.; Khattab, H.A. Vitis vinifera seed extract ameliorates streptozotocin-induced pancreatic dysfunction by reducing interleukin-1β and up-regulation of omentin-1 mRNA. Trop. J. Pharm. Res. 2023, 22, 289–295. [Google Scholar] [CrossRef]
- Ma, J.; Fan, X.; Zhang, W.; Zhou, G.; Yin, F.; Zhao, Z.; Gan, S. Grape Seed Extract as a Feed Additive Improves the Growth Performance, Ruminal Fermentation and Immunity of Weaned Beef Calves. Animals 2023, 13, 1876. [Google Scholar] [CrossRef]
- Mu, C.; Hao, X.; Zhang, X.; Zhao, J.; Zhang, J. Effects of high-concentrate diet supplemented with grape seed procyanidins on the colonic fermentation, colonic morphology, and inflammatory response in lambs. Anim. Feed. Sci. Technol. 2021, 281, 115118. [Google Scholar] [CrossRef]
- Huerta, A.; Trocino, A.; Birolo, M.; Pascual, A.; Bordignon, F.; Radaelli, G.; Bortoletti, M.; Xiccato, G. Growth performance and gut response of broiler chickens fed diets supplemented with grape (Vitis vinifera L.) seed extract. Ital. J. Anim. Sci. 2022, 21, 990–999. [Google Scholar] [CrossRef]
- Lluís, L.; Muñoz, M.; Nogués, M.R.; Sánchez-Martos, V.; Romeu, M.; Giralt, M.; Valls, J.; Solà, R. Toxicology evaluation of a procyanidin-rich extract from grape skins and seeds. Food Chem. Toxicol. 2011, 49, 1450–1454. [Google Scholar] [CrossRef]
- Wu, P.; Zhang, L.; Jiang, W.; Liu, Y.; Jiang, J.; Kuang, S.; Li, S.; Tang, L.; Tang, W.; Zhou, X.; et al. Dietary vitamin A improved the flesh quality of grass carp (Ctenopharyngodon idella) in relation to the enhanced antioxidant capacity through Nrf2/Keap 1a Signaling Pathway. Antioxidants 2022, 11, 148. [Google Scholar] [CrossRef] [PubMed]
- Karna, E.; Szoka, L.; Huynh, T.Y.L.; Palka, J.A. Proline-dependent regulation of collagen metabolism. Cell Mol. Life Sci. 2020, 77, 1911–1918. [Google Scholar] [CrossRef] [PubMed]
- Chamorro, S.; Viveros, A.; Centeno, C.; Romero, C.; Arija, I.; Brenes, A. Effects of dietary grape seed extract on growth performance, amino acid digestibility and plasma lipids and mineral content in broiler chicks. Animal 2013, 7, 555–561. [Google Scholar] [CrossRef] [PubMed]
- Guisantes-Batan, E.; Mazuecos, L.; Rubio, B.; Pereira-Caro, G.; Moreno-Rojas, J.M.; Andrés, A.; Gómez-Alonso, S.; Gallardo, N. Grape seed extract supplementation modulates hepatic lipid metabolism in rats. Implication of PPARβ/δ. Food Funct. 2022, 13, 11353–11368. [Google Scholar] [CrossRef]
- Li, Q.H.; Yan, H.S.; Li, H.Q.; Gao, J.J.; Hao, R.R. Effects of dietary supplementation with grape seed procyanidins on nutrient utilisation and gut function in weaned piglets. Animal 2020, 14, 491–498. [Google Scholar] [CrossRef]
- Wu, S.; Pan, M.; Zan, Z.; Jakovlić, I.; Zhao, W.; Zou, H.; Ringø, E.; Wang, G. Regulation of lipid metabolism by gut microbiota in aquatic animals. Rev. Aquac. 2024, 16, 34–46. [Google Scholar] [CrossRef]
- Konkit, M.; Kim, W. Activities of amylase, proteinase, and lipase enzymes from Lactococcus chungangensis and its application in dairy products. J. Dairy Sci. 2016, 99, 4999–5007. [Google Scholar] [CrossRef]
- Zhang, Q.; Kim, J.H.; Kim, Y.; Kim, W. Lactococcus chungangensis CAU 28 alleviates diet-induced obesity and adipose tissue metabolism in vitro and in mice fed a high-fat diet. J. Dairy Sci. 2020, 103, 9803–9814. [Google Scholar] [CrossRef]





| Item | Amino Acid (g/100 g FW) | CK | VN | VL | VM | VH |
|---|---|---|---|---|---|---|
| DAA | Asp | 1.46 ± 0.04 ab | 1.58 ± 0.08 a | 1.22 ± 0.02 b | 1.53 ± 0.10 a | 1.47 ± 0.05 ab |
| Glu | 2.53 ± 0.08 a | 2.67 ± 0.14 a | 2.11 ± 0.09 a | 2.66 ± 0.14 a | 2.49 ± 0.04 a | |
| Phe | 0.62 ± 0.05 a | 0.65 ± 0.03 a | 0.50 ± 0.01 b | 0.60 ± 0.04 ab | 0.56 ± 0.02 ab | |
| Gly | 0.67 ± 0.03 a | 0.82 ± 0.06 a | 0.68 ± 0.01 a | 0.69 ± 0.04 a | 0.67 ± 0.03 a | |
| Tyr | 0.58 ± 0.03 ab | 0.60 ± 0.03 ab | 0.54 ± 0.01 b | 0.62 ± 0.02 a | 0.59 ± 0.01 ab | |
| Ala | 1.02 ± 0.02 ab | 1.13 ± 0.04 a | 0.88 ± 0.03 b | 1.07 ± 0.03 a | 1.02 ± 0.03 ab | |
| SAA | Lys | 1.32 ± 0.09 ab | 1.44 ± 0.10 a | 1.09 ± 0.05 b | 1.42 ± 0.07 a | 1.36 ± 0.03 ab |
| Pro | 0.48 ± 0.06 b | 0.80 ± 0.12 a | 0.98 ± 0.01 a | 0.85 ± 0.10 ab | 0.73 ± 0.11 ab | |
| Ser | 0.56 ± 0.02 ab | 0.62 ± 0.03 a | 0.51 ± 0.01 b | 0.62 ± 0.02 a | 0.59 ± 0.02 ab | |
| Thr | 0.62 ± 0.02 ab | 0.68 ± 0.03 a | 0.55 ± 0.01 b | 0.66 ± 0.04 ab | 0.63 ± 0.02 ab | |
| BAA | Val | 0.70 ± 0.02 ab | 0.74 ± 0.04 a | 0.59 ± 0.03 b | 0.72 ± 0.04 a | 0.70 ± 0.03 ab |
| Leu | 1.20 ± 0.05 ab | 1.26 ± 0.07 a | 1.04 ± 0.02 b | 1.22 ± 0.09 a | 1.17 ± 0.03 ab | |
| Met | 0.40 ± 0.02 ab | 0.41 ± 0.02 a | 0.33 ± 0.01 b | 0.42 ± 0.04 a | 0.41 ± 0.02 a | |
| Arg | 0.85 ± 0.07 ab | 0.93 ± 0.05 a | 0.76 ± 0.02 b | 0.92 ± 0.04 a | 0.87 ± 0.03 ab | |
| His | 0.29 ± 0.03 ab | 0.34 ± 0.02 a | 0.25 ± 0.01 b | 0.32 ± 0.02 a | 0.30 ± 0.01 ab | |
| Ile | 0.68 ± 0.04 ab | 0.73 ± 0.03 a | 0.60 ± 0.02 b | 0.69 ± 0.06 ab | 0.64 ± 0.02 ab | |
| TAA | 13.98 ± 0.65 ab | 15.40 ± 0.71 a | 12.63 ± 0.28 b | 15.01 ± 0.87 a | 14.20 ± 0.27 ab | |
| EAA/TAA (%) | 0.37 | 0.36 | 0.34 | 0.36 | 0.36 | |
| DAA/TAA (%) | 0.49 | 0.48 | 0.47 | 0.48 | 0.48 | |
| SAA/TAA (%) | 0.21 | 0.23 | 0.25 | 0.24 | 0.23 | |
| BAA/TAA (%) | 0.29 | 0.29 | 0.28 | 0.29 | 0.29 | |
| Fatty Acids (g/100 g FW) | CK | VN | VL | VM | VH |
|---|---|---|---|---|---|
| Hexadecanoic acid (C16:0) | 0.112 ± 0.009 a | 0.114 ± 0.021 a | 0.123 ± 0.004 a | 0.103 ± 0.017 a | 0.114 ± 0.009 a |
| Cis-9-hexadecane-1-enoic acid (C16:1n7) | 0.013 ± 0.003 a | 0.011 ± 0.004 a | 0.012 ± 0.002 a | 0.009 ± 0.002 a | 0.013 ± 0.003 a |
| Cis-10 heptadecaenoic acid (C17:1n7) | 0.010 ± 0.002 a | 0.008 ± 0.004 a | 0.016 ± 0.003 a | 0.013 ± 0.004 a | 0.013 ± 0.002 a |
| Octadecanoic acid (C18:0) | 0.051 ± 0.006 a | 0.056 ± 0.009 a | 0.063 ± 0.004 a | 0.057 ± 0.009 a | 0.058 ± 0.003 a |
| Cis-9-octadecenoic acid (C18:1n9c) | 0.012 ± 0.002 a | 0.014 ± 0.002 a | 0.012 ± 0.001 a | 0.012 ± 0.001 a | 0.012 ± 0.001 a |
| Cis,cis 9,12-octadecadienoic acid (C18:2n6c) | 0.065 ± 0.007 ab | 0.097 ± 0.015 ab | 0.063 ± 0.007 b | 0.067 ± 0.003 ab | 0.077 ± 0.003 a |
| Cis,cis,cis-9,12,15-octadecyltriaenoic acid (C18:3n3) | 0.005 ± 0.001 ab | 0.006 ± 0.001 a | 0.001 ± 0.001 ab | 0.001 ± 0.001 b | 0.003 ± 0.002 ab |
| Cis,cis 11,14-eicosadienoic acid (C20:2n6) | 0.004 ± 0.002 b | 0.009 ± 0.001 a | 0.002 ± 0.002 b | 0.004 ± 0.002 ab | 0.008 ± 0.001 ab |
| Cis,cis,cis-8,11,14-eicosotrienic acid (C20:3n6) | 0.011 ± 0.001 b | 0.014 ± 0.001 ab | 0.012 ± 0.001 ab | 0.013 ± 0.001 ab | 0.014 ± 0.001 a |
| Cis-5,8,11,14-eicosatetraenoic acid (C20:4n6) | 0.058 ± 0.007 a | 0.065 ± 0.007 a | 0.072 ± 0.01 a | 0.062 ± 0.002 a | 0.071 ± 0.003 a |
| Cis-5,8,11,14,17-eicosapentaenoic acid (C20:5n3) | 0.007 ± 0.001 a | 0.002 ± 0.002 ab | 0.002 ± 0.002 ab | 0 b | 0.006 ± 0.003 ab |
| Docosatetraenoic acid (C22:4n6) | 0 b | 0.005 ± 0.002 ab | 0.005 ± 0.003 ab | 0.002 ± 0.002 ab | 0.007 ± 0.002 a |
| Docosapentaenoic acid (C22:5n6) | 0.031 ± 0.003 a | 0.043 ± 0.006 a | 0.033 ± 0.001 a | 0.034 ± 0.001 a | 0.039 ± 0.002 a |
| Cis-4,7,10,13,16,19-docosahexaenoic acid (C22:6n3) | 0.042 ± 0.007 a | 0.030 ± 0.005 ab | 0.030 ± 0.001 b | 0.030 ± 0.004 ab | 0.030 ± 0.004 ab |
| TFA | 0.423 ± 0.046 a | 0.474 ± 0.076 a | 0.446 ± 0.004 a | 0.407 ± 0.031 a | 0.463 ± 0.019 a |
Disclaimer/Publisher’s Note: The statements, opinions and data contained in all publications are solely those of the individual author(s) and contributor(s) and not of MDPI and/or the editor(s). MDPI and/or the editor(s) disclaim responsibility for any injury to people or property resulting from any ideas, methods, instructions or products referred to in the content. |
© 2026 by the authors. Licensee MDPI, Basel, Switzerland. This article is an open access article distributed under the terms and conditions of the Creative Commons Attribution (CC BY) license.
Share and Cite
Peng, Z.; Tang, Q.; Liang, H.; Zhang, X.; Wang, X.; Li, Y.; Ding, P.; Mai, Y.; Wang, X. High Dietary Supplementation of Procyanidin-Rich Grape Seed Powders Enhances the Growth Performance and Muscle Crispness of Crisped Grass Carp. Animals 2026, 16, 251. https://doi.org/10.3390/ani16020251
Peng Z, Tang Q, Liang H, Zhang X, Wang X, Li Y, Ding P, Mai Y, Wang X. High Dietary Supplementation of Procyanidin-Rich Grape Seed Powders Enhances the Growth Performance and Muscle Crispness of Crisped Grass Carp. Animals. 2026; 16(2):251. https://doi.org/10.3390/ani16020251
Chicago/Turabian StylePeng, Ziqiu, Qiuwen Tang, Haojun Liang, Xiaoyi Zhang, Xiaoye Wang, You Li, Ping Ding, Yongzhan Mai, and Xuesong Wang. 2026. "High Dietary Supplementation of Procyanidin-Rich Grape Seed Powders Enhances the Growth Performance and Muscle Crispness of Crisped Grass Carp" Animals 16, no. 2: 251. https://doi.org/10.3390/ani16020251
APA StylePeng, Z., Tang, Q., Liang, H., Zhang, X., Wang, X., Li, Y., Ding, P., Mai, Y., & Wang, X. (2026). High Dietary Supplementation of Procyanidin-Rich Grape Seed Powders Enhances the Growth Performance and Muscle Crispness of Crisped Grass Carp. Animals, 16(2), 251. https://doi.org/10.3390/ani16020251

