You are currently viewing a new version of our website. To view the old version click .
Animals
  • This is an early access version, the complete PDF, HTML, and XML versions will be available soon.
  • Article
  • Open Access

1 January 2026

Early-Life Galacto-Oligosaccharide Supplementation Induces Persistent Immunoglobulin and Metabolic Alterations in Holstein Dairy Calves by Shaping Gut Microbiota

,
and
State Key Laboratory of Animal Nutrition and Feeding, Institute of Animal Science, Chinese Academy of Agricultural Sciences, Beijing 100193, China
*
Author to whom correspondence should be addressed.
Animals2026, 16(1), 126;https://doi.org/10.3390/ani16010126 
(registering DOI)
This article belongs to the Section Animal Nutrition

Simple Summary

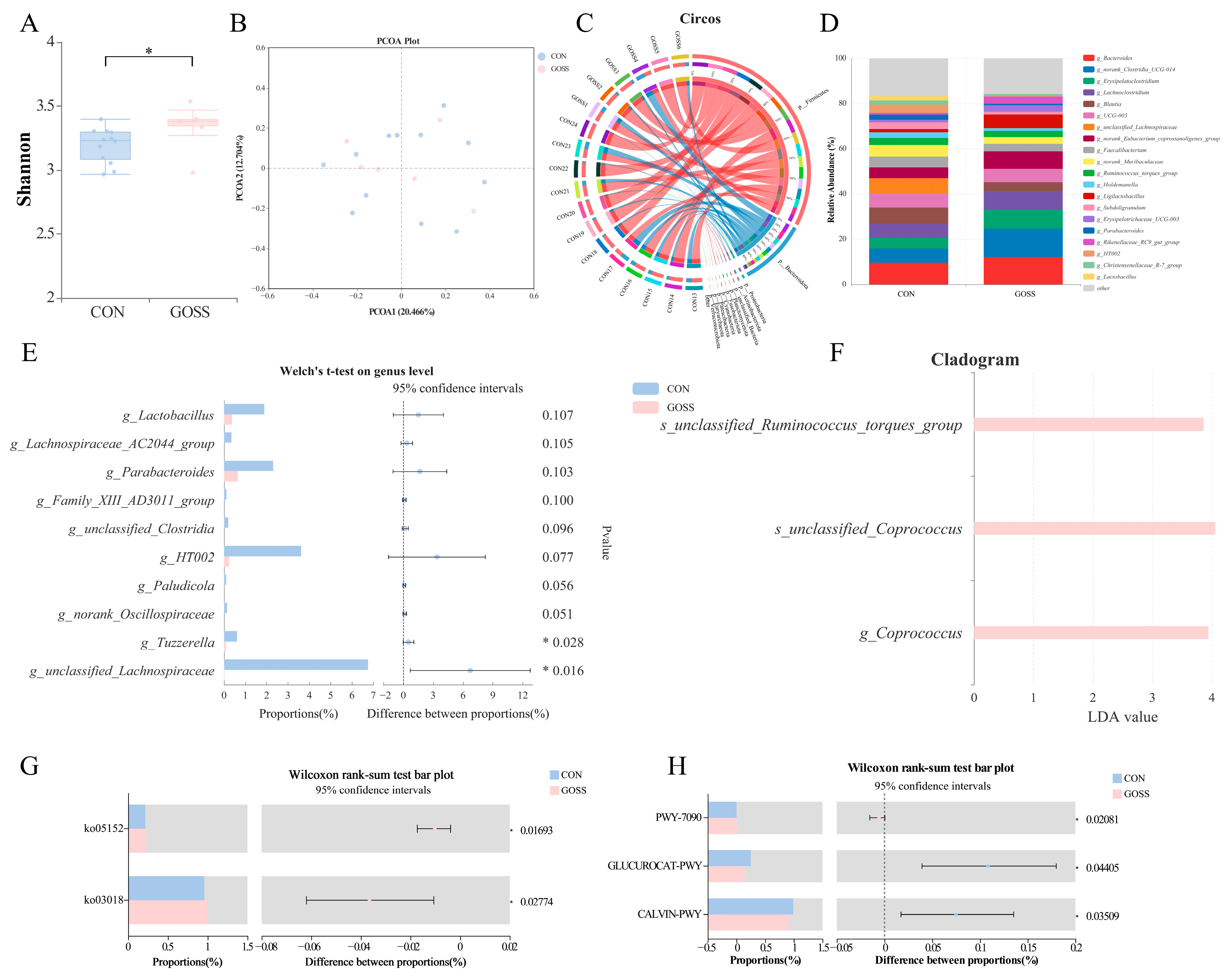
Dairy calves rely on a well-developed immune system and healthy gut to grow strong and stay productive later in life. We investigated whether supplementing galacto-oligosaccharides in the early diet of calves influences immunoglobulin levels, gut microbiota, and metabolism after supplementation stops. Calves that received this ingredient showed higher levels of immunoglobulin in their blood, and these benefits continued even after the supplement was no longer given. Although overall microbial diversity was not greatly altered, galacto-oligosaccharides promoted the enrichment of beneficial bacterial taxa and metabolic pathways linked to amino acid synthesis, lipid metabolism, and cofactor production. By day 70, calves supplemented with galacto-oligosaccharides early in life displayed distinct fecal and serum metabolite profiles, particularly in pathways related to vitamin B6, folate and cobalamin metabolism, branched-chain amino acid biosynthesis, and purine and arginine metabolism. These findings demonstrate that early galacto-oligosaccharides supplementation can influence host immunity, gut microbial functions, and metabolic profiles. Such early nutritional strategies may help improve calf growth performance, reduce disease susceptibility, and support more sustainable dairy production.

Abstract

Early-life development of immune functions is crucial for calf health, growth, and future productivity. Galacto-oligosaccharides (GOSs) have been reported to facilitate ruminal microbial establishment and improve growth in Holstein dairy calves, but their prolonged influence on immunoglobulin levels, hindgut microbiota, and metabolic regulation remains insufficiently understood. This study evaluated the effects of early-life GOS supplementation on immune-related indicators, intestinal microbial ecology, and metabolic profiles in Holstein calves. Twenty-four newborn Holstein female dairy calves were randomly assigned to a control group (CON, n = 12) or a GOS group (GOS, n = 12; 10 g/day from birth to day 28). After supplementation ceased on day 28, calves previously receiving GOS were referred to as the GOSS group (n = 6). Immunoglobulin levels, gut microbiota, and fecal and serum metabolomes were evaluated during supplementation and six weeks after withdrawal. GOS supplementation significantly increased serum IgA and IgG levels during the treatment, with IgG levels remaining elevated for six weeks after discontinued supplementation. Although overall microbial diversity was not markedly altered, GOS selectively enriched bacterial taxa and function pathways linked to amino acid synthesis, unsaturated fatty acid production, and coenzyme-related metabolism. On day 70, GOSS group displayed distinct fecal and serum metabolomic profiles, with altered metabolites primarily associated with vitamin B6, folate, cobalamin metabolism, branched-chain amino acid biosynthesis, and purine and arginine pathways. These results demonstrate that early-life GOS supplementation promotes sustained immune and metabolic alterations following supplementation cessation, potentially mediated by modulation of gut microbial functions. These findings suggest that early dietary GOS supplementation may support physiological maturation in calves and could be useful as a nutritional strategy in calf-rearing systems.

Article Metrics

Citations

Article Access Statistics

Article metric data becomes available approximately 24 hours after publication online.