Exosomal miRNAs Mediate Immune–Metabolic Interactions in the Hemocytes of the Pearl Oyster Pinctada fucata martensii
Abstract
Simple Summary
Abstract
1. Introduction
2. Materials and Methods
2.1. Laboratory Animals
2.2. Immune Stimulation and Separation of Serum and Hemocytes
2.3. Exosome Isolation and Characterization from Serum
2.4. Library Construction and Sequencing of Exosomal miRNA and Hemocyte mRNA
2.5. Screening of Differentially Expressed Exosomal miRNAs and Prediction of Target Genes
2.6. Analysis of Differentially Expressed mRNA in Hemocytes
2.7. Analysis of the Targeting Relationship Between Differentially Expressed Exosomal miRNAs and Differentially Expressed mRNAs in Hemocytes
2.8. qRT-PCR Validation of miRNA-Seq and mRNA-Seq
3. Results
3.1. Isolation and Identification of Exosomes
3.2. Analysis of Exosomal miRNA-seq
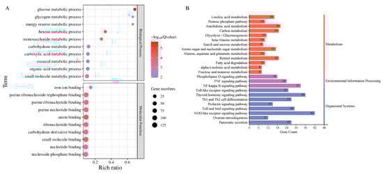
3.3. Hemocyte mRNA-seq Analysis
3.4. Exosomal DEMs Regulate Immune-Related DEGs
3.5. qRT-PCR Verification of miRNA-seq and mRNA-seq
4. Discussion
5. Conclusions
Supplementary Materials
Author Contributions
Funding
Institutional Review Board Statement
Informed Consent Statement
Data Availability Statement
Conflicts of Interest
References
- FAO. The State of World Fisheries and Aquaculture 2024—Blue Transformation in Action; FAO: Rome, Italy, 2024. [Google Scholar] [CrossRef]
- Tang, C.; Qiao, X.; Jin, Y.; Yang, W.; Wang, L.; Song, L. An LPS-induced TNF-α factor involved in immune response of oyster Crassostrea gigas by regulating haemocytes apoptosis. Fish Shellfish Immunol. 2024, 148, 109513. [Google Scholar] [CrossRef] [PubMed]
- Kaufmann, S.H.E.; Dorhoi, A. Molecular Determinants in Phagocyte-Bacteria Interactions. Immunity 2016, 44, 476–491. [Google Scholar] [CrossRef] [PubMed]
- Wang, M.; Wang, L.; Jia, Z.; Yi, Q.; Song, L. The various components implied the diversified Toll-like receptor (TLR) signaling pathway in mollusk Chlamys farreri. Fish Shellfish Immunol. 2018, 74, 205–212. [Google Scholar] [CrossRef]
- Sun, J.; Wu, X. The progress of studies on molluscan hemocyte and its immunological function. Acta Hydrobiol. Sin. 2006, 30, 601–605. [Google Scholar] [CrossRef]
- Huang, S.; Ichikawa, Y.; Yoshitake, K.; Kinoshita, S.; Igarashi, Y.; Omori, F.; Maeyama, K.; Nagai, K.; Watabe, S.; Asakawa, S. Identification and Characterization of microRNAs and Their Predicted Functions in Biomineralization in the Pearl Oyster (Pinctada fucata). Biology 2019, 8, 47. [Google Scholar] [CrossRef]
- Lee, R.C.; Feinbaum, R.L.; Ambros, V. The C. elegans heterochronic gene lin-4 encodes small RNAs with antisense complementarity to lin-14. Cell 1993, 75, 843–854. [Google Scholar] [CrossRef]
- Cuperus, J.T.; Fahlgren, N.; Carrington, J.C. Evolution and functional diversification of MIRNA genes. Plant Cell 2011, 23, 431–442. [Google Scholar] [CrossRef]
- Liu, E.; Zhao, C.; Wang, P.; Fan, S.; Yan, L.; Qiu, L. Cloning, expression analysis of TRIAP1 and its related miRNAs screening in Penaeus monodon. South China Fish. Sci. 2019, 15, 88–98. [Google Scholar] [CrossRef]
- Tian, R.; Zheng, Z.; Huang, R.; Jiao, Y.; Du, X. miR-29a Participated in Nacre Formation and Immune Response by Targeting Y2R in Pinctada martensii. Int. J. Mol. Sci. 2015, 16, 29436–29445. [Google Scholar] [CrossRef]
- Cao, Y.; Tian, R.; Jiao, Y.; Zheng, Z.; Wang, Q.; Deng, Y.; Du, X. Novel nicotinic acetylcholine receptor involved in immune regulation in pearl oyster (Pinctada fucata martensii). Comp. Biochem. Physiol. B Biochem. Mol. Biol. 2021, 252, 110512. [Google Scholar] [CrossRef] [PubMed]
- Huang, S.; Nishiumi, S.; Asaduzzaman, M.; Pan, Y.; Liu, G.; Yoshitake, K.; Maeyama, K.; Kinoshita, S.; Nagai, K.; Watabe, S.; et al. Exosome-derived small non-coding RNAs reveal immune response upon grafting transplantation in Pinctada fucata (Mollusca). Open Biol. 2022, 12, 210317. [Google Scholar] [CrossRef]
- Raposo, G.; Stoorvogel, W. Extracellular vesicles: Exosomes, microvesicles, and friends. J. Cell Biol. 2013, 200, 373–383. [Google Scholar] [CrossRef]
- van Niel, G.; D’Angelo, G.; Raposo, G. Shedding light on the cell biology of extracellular vesicles. Nat. Rev. Mol. Cell Biol. 2018, 19, 213–228. [Google Scholar] [CrossRef]
- Bobrie, A.; Colombo, M.; Raposo, G.; Théry, C. Exosome Secretion: Molecular Mechanisms and Roles in Immune Responses. Traffic 2011, 12, 1659–1668. [Google Scholar] [CrossRef]
- Xie, M.; Hou, L.; Sun, J.; Zeng, B.; Xi, Q.-Y.; Luo, J.; Chen, T.; Zhang, Y. Porcine Milk Exosome MiRNAs Attenuate LPS-Induced Apoptosis through Inhibiting TLR4/NF-κB and p53 Pathways in Intestinal Epithelial Cells. J. Agric. Food Chem. 2019, 67, 9477–9491. [Google Scholar] [CrossRef] [PubMed]
- Gong, Y.; Wei, X.; Sun, W.; Ren, X.; Chen, J.; Aweya, J.J.; Ma, H.; Chan, K.-G.; Zhang, Y.; Li, S. Exosomal miR-224 contributes to hemolymph microbiota homeostasis during bacterial infection in crustacean. PLoS Pathog. 2021, 17, e1009837. [Google Scholar] [CrossRef]
- Zheng, Z.; Hao, R.; Yang, C.; Jiao, Y.; Wang, Q.; Huang, R.; Liao, Y.; Jian, J.; Ming, Y.; Yin, L.; et al. Genome-wide association study analysis to resolve the key regulatory mechanism of biomineralization in Pinctada fucata martensii. Mol. Ecol. Resour. 2023, 23, 680–693. [Google Scholar] [CrossRef]
- Hadifar, S.; Behrouzi, A.; Fateh, A.; Khatami, S.; Jamnani, F.R.; Siadat, S.D.; Vaziri, F. Interruption of signaling pathways in lung epithelial cell by Mycobacterium tuberculosis. bioRxiv 2018. [Google Scholar] [CrossRef]
- Häcker, H.; Redecke, V.; Blagoev, B.; Kratchmarova, I.; Hsu, L.-C.; Wang, G.G.; Kamps, M.P.; Raz, E.; Wagner, H.; Häcker, G.; et al. Specificity in Toll-like receptor signalling through distinct effector functions of TRAF3 and TRAF6. Nature 2006, 439, 204–207. [Google Scholar] [CrossRef] [PubMed]
- Vyas, N.; Walvekar, A.; Tate, D.; Lakshmanan, V.; Bansal, D.; Cicero, A.L.; Raposo, G.; Palakodeti, D.; Dhawan, J. Vertebrate Hedgehog is secreted on two types of extracellular vesicles with different signaling properties. Sci. Rep. 2014, 4, 7357. [Google Scholar] [CrossRef] [PubMed]
- Lu, X.; Zhang, M.; Yang, S.; Deng, Y.; Jiao, Y. Transcriptome analysis reveals the diverse response of pearl oyster Pinctada fucata martensii after different PAMP stimulation. Fish Shellfish Immunol. 2022, 131, 881–890. [Google Scholar] [CrossRef]
- Cao, Y.; Jiao, Y.; Zhan, S.; Liang, X.; Li, Z.; Chen, J.; Xiong, X.; Gu, Z.; Du, X.; Zheng, Z. Polyamine Putrescine Regulates Oxidative Stress and Autophagy of Hemocytes Induced by Lipopolysaccharides in Pearl Oyster Pinctada fucata martensii. Front. Physiol. 2021, 12, 781324. [Google Scholar] [CrossRef]
- Ren, Y.; Xue, J.; Yang, H.; Pan, B.; Bu, W. Transcriptome analysis of Ruditapes philippinarum hepatopancreas provides insights into immune signaling pathways under Vibrio anguillarum infection. Fish Shellfish Immunol. 2017, 64, 14–23. [Google Scholar] [CrossRef] [PubMed]
- Wu, Y.; He, J.; Yao, G.; Liang, H.; Huang, X. Molecular cloning, characterization, and expression of two TNFRs from the pearl oyster Pinctada fucata martensii. Fish Shellfish Immunol. 2020, 98, 147–159. [Google Scholar] [CrossRef]
- Liu, H.; Deng, H.; Zhao, Y.; Li, C.; Liang, Y. LncRNA XIST/miR-34a axis modulates the cell proliferation and tumor growth of thyroid cancer through MET-PI3K-AKT signaling. J. Exp. Clin. Cancer Res. 2018, 37, 279. [Google Scholar] [CrossRef]
- Lin, M.; Ji, X.; Lv, Y.; Cui, D.; Xie, J. The Roles of TRAF3 in Immune Responses. Dis. Markers 2023, 2023, 7787803. [Google Scholar] [CrossRef]
- Labreuche, Y.; Lambert, C.; Soudant, P.; Boulo, V.; Huvet, A.; Nicolas, J.-L. Cellular and molecular hemocyte responses of the Pacific oyster, Crassostrea gigas, following bacterial infection with Vibrio aestuarianus strain 01/32. Microbes Infect. 2006, 8, 2715–2724. [Google Scholar] [CrossRef]
- Aladaileh, S.; Nair, S.V.; Raftos, D.A. Induction of phenoloxidase and other immunological activities in Sydney rock oysters challenged with microbial pathogen-associate molecular patterns. Fish Shellfish Immunol. 2007, 23, 1196–1208. [Google Scholar] [CrossRef] [PubMed]
- Jiang, Q.; Zhou, Z.; Wang, L.; Shi, X.; Wang, J.; Yue, F.; Yi, Q.; Yang, C.; Song, L. The immunomodulation of inducible nitric oxide in scallop Chlamys farreri. Fish Shellfish Immunol. 2013, 34, 100–108. [Google Scholar] [CrossRef] [PubMed]
- Zhang, L.; Zhou, M.; Qin, G.; Weintraub, N.L.; Tang, Y. MiR-92a regulates viability and angiogenesis of endothelial cells under oxidative stress. Biochem. Biophys. Res. Commun. 2014, 446, 952–958. [Google Scholar] [CrossRef]
- Liu, T.; Zhang, L.; Joo, D.; Sun, S.-C. NF-κB signaling in inflammation. Signal Transduct. Target. Ther. 2017, 2, 17023. [Google Scholar] [CrossRef]
- Thorne, A.; Bansal, A.; Necker-Brown, A.; Mostafa, M.M.; Gao, A.; Georgescu, A.; Kooi, C.; Leigh, R.; Newton, R. Differential regulation of BIRC2 and BIRC3 expression by inflammatory cytokines and glucocorticoids in pulmonary epithelial cells. PLoS ONE 2023, 18, e0286783. [Google Scholar] [CrossRef]
- Huang, P.; Han, J.; Hui, L. MAPK signaling in inflammation-associated cancer development. Protein Cell 2010, 1, 218–226. [Google Scholar] [CrossRef]
- Zhao, X.D.; Lu, Y.Y.; Guo, H.; Xie, H.H.; He, L.J.; Shen, G.F.; Zhou, J.F.; Li, T.; Hu, S.J.; Zhou, L. MicroRNA-7/NF-κB signaling regulatory feedback circuit regulates gastric carcinogenesis. J. Cell Biol. 2015, 4, 613–627. [Google Scholar] [CrossRef] [PubMed]
- Cheng, Y.; Zhang, R.; Yang, G.; Zhang, Y.; Li, C.; Zhang, M.; Dai, Y. Mir-23a inhibition attenuates ischemic/reperfusion-induced myocardial apoptosis by targeting XIAP. Int. J. Clin. Exp. Pathol. 2017, 10, 10374. [Google Scholar]
- Naidoo, D.; Brennan, R.; de Lencastre, A. Conservation and Targets of miR-71: A Systematic Review and Meta-Analysis. Non-Coding RNA 2023, 9, 41. [Google Scholar] [CrossRef]
- Zheng, Z.; Liang, J.; Huang, R.; Du, X.; Wang, Q.; Deng, Y.; Jiao, Y. Identification of a novel miR-146a from Pinctada martensii involved in the regulation of the inflammatory response. Fish Shellfish Immunol. 2016, 54, 40–45. [Google Scholar] [CrossRef] [PubMed]
- Jiao, Y.; Tian, Q.L.; Du, X.D.; Wang, Q.H.; Huang, R.L.; Deng, Y.W.; Shi, S.L. Molecular characterization of tumor necrosis factor receptor-associated factor 6 (TRAF6) in pearl oyster Pinctada martensii. Genet. Mol. Res. GMR 2014, 13, 10545–10555. [Google Scholar] [CrossRef] [PubMed]
- Jiang, Y.; Wu, X. Characterization of a Rel\NF-kappaB homologue in a gastropod abalone, Haliotis diversicolor supertexta. Dev. Comp. Immunol. 2007, 31, 121–131. [Google Scholar] [CrossRef]
- Zhang, D.; Jiang, S.; Qiu, L.; Su, T.; Wu, K.; Li, Y.; Zhu, C.; Xu, X. Molecular characterization and expression analysis of the IkappaB gene from pearl oyster Pinctada fucata. Fish Shellfish Immunol. 2009, 26, 84–90. [Google Scholar] [CrossRef]
- Wu, D.; Wang, C.; Zhang, W.; Peng, K.; Sheng, J.; Wang, J.; Jain, A.; Hong, Y. Molecular characterization of an inhibitor of apoptosis protein (IAPs) in freshwater pearl mussel, Hyriopsis schlegelii. Bioengineered 2019, 10, 365–373. [Google Scholar] [CrossRef]
- Zhang, G.; Fang, X.; Guo, X.; Li, L.; Luo, R.; Xu, F.; Yang, P.; Zhang, L.; Wang, X.; Qi, H.; et al. The oyster genome reveals stress adaptation and complexity of shell formation. Nature 2012, 490, 49–54. [Google Scholar] [CrossRef] [PubMed]
- Miao, G.; Qi, H.; Li, L.; Que, H.; Zhang, G. Characterization and functional analysis of two inhibitor of apoptosis genes in Zhikong scallop Chlamys farreri. Dev. Comp. Immunol. 2016, 60, 1–11. [Google Scholar] [CrossRef] [PubMed]
- Jiang, M.; Zhong, F.; Yu, D.; Zhang, B.; Yan, X. Analysis of the Expression Changes of the IAP Protein Family in the Transcriptome of Hepu Pearl Oyster Infected with Vibrio alginolyticus. Agric. Technol. 2022, 42, 99–102. [Google Scholar] [CrossRef]
- Geng, H.H.; Li, R.; Su, Y.M.; Xiao, J.; Pan, M.; Cai, X.X.; Ji, X.-P. Curcumin protects cardiac myocyte against hypoxia-induced apoptosis through upregulating miR-7a/b expression. Biomed. Pharmacother. 2016, 81, 258–264. [Google Scholar] [CrossRef]
- Papaioannou, G.; Inloes, J.B.; Nakamura, Y.; Paltrinieri, E.; Kobayashi, T. let-7 and miR-140 microRNAs coordinately regulate skeletal development. Proc. Natl. Acad. Sci. USA 2013, 110, E3291–E3300. [Google Scholar] [CrossRef]
- Duan, F.; Hou, X.; Zhou, H.; Chen, L.; Wang, L.; Zhao, X.; Zhang, Y.; Kong, T. Effects of miR-133-3p on the biological behavior of thyroid cancer SW579 cells and the growth of transplanted tumors. Chin. J. Clin. Anat. 2023, 41, 51–57. [Google Scholar] [CrossRef]
- Shenoda, B.; Tian, Y.; Alexander, G.; Aradillas-Lopez, E.; Schwartzman, R.; Ajit, S. miR-34a-mediated regulation of XIST in female cells under inflammation. J. Pain Res. 2018, 11, 935–945. [Google Scholar] [CrossRef]
- Yang, G.; Yang, L.; Zhao, Z.; Wang, J.; Zhang, X. Signature miRNAs Involved in the Innate Immunity of Invertebrates. PLoS ONE 2012, 7, e39015. [Google Scholar] [CrossRef]
- Zhang, L.; Li, L.; Zhang, G. A Crassostrea gigas Toll-like receptor and comparative analysis of TLR pathway in invertebrates. Fish Shellfish Immunol. 2011, 30, 653–660. [Google Scholar] [CrossRef]
- Sun, J.; Song, L. Inflammation and its mechanism in molluscs: A review. J. Dalian Ocean Univ. 2023, 38, 369–379. [Google Scholar] [CrossRef]
- Priyathilaka, T.T.; Bathige, S.D.N.K.; Lee, S.; Lee, J. Molecular identification and functional analysis of two variants of myeloid differentiation factor 88 (MyD88) from disk abalone (Haliotis discus discus). Dev. Comp. Immunol. 2018, 79, 113–127. [Google Scholar] [CrossRef] [PubMed]
- Wang, M.; Yang, J.; Zhou, Z.; Qiu, L.; Wang, L.; Zhang, H.; Gao, Y.; Wang, X.; Zhang, L.; Zhao, J.; et al. A primitive Toll-like receptor signaling pathway in mollusk Zhikong scallop Chlamys farreri. Dev. Comp. Immunol. 2011, 35, 511–520. [Google Scholar] [CrossRef]
- Qiu, L.; Song, L.; Yu, Y.; Xu, W.; Ni, D.; Zhang, Q. Identification and characterization of a myeloid differentiation factor 88 (MyD88) cDNA from Zhikong scallop Chlamys farreri. Fish Shellfish Immunol. 2007, 23, 614–623. [Google Scholar] [CrossRef] [PubMed]
- Wu, Y.; Liang, H.; Wang, Z.; Lei, Q.; Xia, L. A novel toll-like receptor from the pearl oyster Pinctada fucata martensii is induced in response to stress. Comp. Biochem. Physiol. B Biochem. Mol. Biol. 2017, 214, 19–26. [Google Scholar] [CrossRef] [PubMed]
- Xiong, X.; Feng, Q.; Chen, L.; Xie, L.; Zhang, R. Cloning and characterization of an IKK homologue from pearl oyster, Pinctada fucata. Dev. Comp. Immunol. 2008, 32, 15–25. [Google Scholar] [CrossRef]
- Huang, X.D.; Liu, W.G.; Guan, Y.Y.; Shi, Y.; Wang, Q.; Zhao, M.; Wu, S.Z.; He, M.X. Molecular cloning, characterization and expression analysis of tumor necrosis factor receptor-associated factor 3 (TRAF3) from pearl oyster Pinctada fucata. Fish Shellfish Immunol. 2012, 33, 652–658. [Google Scholar] [CrossRef]









| Primer | Sequence (5′→3′) |
|---|---|
| miR-29a_1 | TAGCACCATTTGAAATCAGTTT |
| novel_mir12 | TATCACAGCAGTCTTTGATGGCC |
| miR-133-3p_5 | TTGGTCCCCTTCAACCAGCTGT |
| U6-R | ATTTGCGTGTCATCCTTGC |
| U6-F | ATTGGAACGATACAGAGAAGATT |
| CYP2J-F | CCACCAGGACCCAGAGGAGT |
| CYP2J-R | CGCCATATTTCGCCCGTAG |
| TRAF6-F | GATGGAAACGCTTGTAGCGA |
| TRAF6-R | AGCACAGTCAAAGGGAGGAA |
| IκBα-F | AAATCGCAAGGTAAACGC |
| IκBα-R | AGTGACGGGTGGGAGCAT |
| GAPDH-F | GCAGATGGTGCCGAGTATGT |
| GAPDH-R | CGTTGATTATCTTGGCGAGTG |
| Sample | LPS_1 | LPS_2 | LPS_3 | PBS_1 | PBS_2 | PBS_3 |
|---|---|---|---|---|---|---|
| Total raw reads (M) | 43.82 | 43.82 | 43.82 | 43.82 | 43.82 | 43.82 |
| Total clean reads (M) | 42.34 | 42.49 | 42.17 | 42.43 | 42.63 | 42.76 |
| Clean read ratio (%) | 96.62 | 96.97 | 96.24 | 96.83 | 97.27 | 97.58 |
| Total clean base (Gb) | 6.35 | 6.37 | 6.33 | 6.36 | 6.39 | 6.41 |
| Q20 (%) | 97.28 | 97.4 | 97.22 | 97.22 | 97.19 | 97.3 |
| Q30 (%) | 93.00 | 93.23 | 92.86 | 92.76 | 92.69 | 92.97 |
| Total mapping genome ratio (%) | 63.22 | 64.09 | 62.87 | 62.95 | 61.33 | 66.80 |
Disclaimer/Publisher’s Note: The statements, opinions and data contained in all publications are solely those of the individual author(s) and contributor(s) and not of MDPI and/or the editor(s). MDPI and/or the editor(s) disclaim responsibility for any injury to people or property resulting from any ideas, methods, instructions or products referred to in the content. |
© 2025 by the authors. Licensee MDPI, Basel, Switzerland. This article is an open access article distributed under the terms and conditions of the Creative Commons Attribution (CC BY) license (https://creativecommons.org/licenses/by/4.0/).
Share and Cite
Wang, P.; Wu, C.; Xu, Y.; Liang, M.; Tan, W.; Wang, Q.; Deng, Y.; Zheng, Z. Exosomal miRNAs Mediate Immune–Metabolic Interactions in the Hemocytes of the Pearl Oyster Pinctada fucata martensii. Animals 2025, 15, 2955. https://doi.org/10.3390/ani15202955
Wang P, Wu C, Xu Y, Liang M, Tan W, Wang Q, Deng Y, Zheng Z. Exosomal miRNAs Mediate Immune–Metabolic Interactions in the Hemocytes of the Pearl Oyster Pinctada fucata martensii. Animals. 2025; 15(20):2955. https://doi.org/10.3390/ani15202955
Chicago/Turabian StyleWang, Ping, Chaoxuan Wu, Yalin Xu, Minxin Liang, Wanqi Tan, Qingheng Wang, Yuewen Deng, and Zhe Zheng. 2025. "Exosomal miRNAs Mediate Immune–Metabolic Interactions in the Hemocytes of the Pearl Oyster Pinctada fucata martensii" Animals 15, no. 20: 2955. https://doi.org/10.3390/ani15202955
APA StyleWang, P., Wu, C., Xu, Y., Liang, M., Tan, W., Wang, Q., Deng, Y., & Zheng, Z. (2025). Exosomal miRNAs Mediate Immune–Metabolic Interactions in the Hemocytes of the Pearl Oyster Pinctada fucata martensii. Animals, 15(20), 2955. https://doi.org/10.3390/ani15202955

