The Impact of the Animal Housing System on Immune Cell Composition and Function in the Blood of Dromedary Camels
Abstract
Simple Summary
Abstract
1. Introduction
2. Materials and Methods
2.1. Animals and Blood Sampling
2.2. Serum Myeloperoxidase Activity
2.3. Cell Separation
2.4. Analysis of Neutrophils’ Shape-Change
2.5. Measurement of Reactive Oxygen Species Production in Neutrophils and Monocytes
2.6. Monoclonal Antibodies
2.7. Membrane Immunofluorescence
2.8. Flow Cytometric Analysis of Bacterial Phagocytosis
2.9. Statistical Analyses
3. Results
3.1. Camels under Movement-Restricted Housing Showed Elevated Serum Peroxidase Activity
3.2. Camels Leukocytes Showed Higher Spontaneous Production of Reactive Oxygen Species (ROS) during Restricted Housing
3.3. Changes in the Leukogram Pattern after Restricted Housing
3.4. Relative and Absolute Quantification of Blood Lymphocyte Subsets
3.5. Restricted Housing Modulated the Phenotype of Camel Monocytes
3.6. Leukocytes from Movement-Restricted Animals Changed Their Adhesion Molecule Expression Profiles
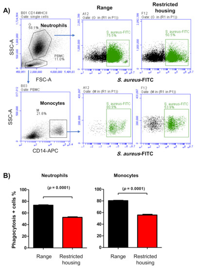
3.7. The Phagocytic Activity of Monocytes and Neutrophils Was Reduced after Restricted Housing
4. Discussion
4.1. Increased Cellular Stress in Animals under Restricted Housing
4.2. Restricted Housing Modulated the Composition, Phenotype, and Function of Camel Leukocytes
5. Conclusions
Supplementary Materials
Author Contributions
Funding
Institutional Review Board Statement
Data Availability Statement
Conflicts of Interest
References
- Kebedi, F.G.E. Studies on major respiratory diseases of Camel (Camelus dromedarius) in Northeastern Ethiopia. Afr. J. Microbiol. Res. 2010, 4, 1560–1564. [Google Scholar]
- Al-Ruwaili, M.A.; Khalil, O.M.; Selim, S.A. Viral and bacterial infections associated with camel (Camelus dromedarius) calf diarrhea in North Province, Saudi Arabia. Saudi J. Biol. Sci. 2012, 19, 35–41. [Google Scholar] [CrossRef] [PubMed]
- Wang, Z.; Ding, G.; Chen, G.; Sun, Y.; Sun, Z.; Zhang, H.; Wang, L.; Hasi, S.; Zhang, Y.; Li, J.; et al. Genome sequences of wild and domestic bactrian camels. Nat. Commun. 2012, 3, 1202. [Google Scholar] [CrossRef]
- Al-Ani, F.K. Domestication, distribution and population. In Camel Management and Diseases; Al-Sharq Printing Press: Amman, Jordan, 2004; pp. 1–24. [Google Scholar]
- Andersen, H.T. Desert, man and camel. Nord. Med. 1966, 75, 61–63. [Google Scholar]
- Yousif, O.K.; Babiker, S.A. The desert camel as a meat animal. Meat Sci. 1989, 26, 245–254. [Google Scholar] [CrossRef]
- Hussen, J. Changes in cell vitality, phenotype, and function of dromedary camel leukocytes after whole blood exposure to heat stress in vitro. Front Vet. Sci. 2021, 8, 647609. [Google Scholar] [CrossRef]
- Hussen, J.; Schuberth, H.J. Recent advances in camel immunology. Front. Immunol. 2020, 11, 614150. [Google Scholar] [CrossRef]
- Scheiermann, C.; Frenette, P.S.; Hidalgo, A. Regulation of leucocyte homeostasis in the circulation. Cardiovasc. Res. 2015, 107, 340–351. [Google Scholar] [CrossRef]
- Kourtzelis, I.; Mitroulis, I.; von Renesse, J.; Hajishengallis, G.; Chavakis, T. From leukocyte recruitment to resolution of inflammation: The cardinal role of integrins. J. Leukoc. Biol. 2017, 102, 677–683. [Google Scholar] [CrossRef]
- Muller, W.A. Getting leukocytes to the site of inflammation. Vet. Pathol. 2013, 50, 7–22. [Google Scholar] [CrossRef]
- Ley, K.; Laudanna, C.; Cybulsky, M.I.; Nourshargh, S. Getting to the site of inflammation: The leukocyte adhesion cascade updated. Nat. Rev. Immunol. 2007, 7, 678–689. [Google Scholar] [CrossRef] [PubMed]
- Mitroulis, I.; Alexaki, V.I.; Kourtzelis, I.; Ziogas, A.; Hajishengallis, G.; Chavakis, T. Leukocyte integrins: Role in leukocyte recruitment and as therapeutic targets in inflammatory disease. Pharmacol. Ther. 2015, 147, 123–135. [Google Scholar] [CrossRef] [PubMed]
- Gaashan, M.M.; Al-Mubarak, A.I.; Hussen, J. Leukocyte populations and their cell adhesion molecules expression in newborn dromedary camel calves. Vet. World 2020, 13, 1863–1869. [Google Scholar] [CrossRef] [PubMed]
- Hussen, J.; Shawaf, T.; Al-herz, A.I.; Alturaifi, H.R.; Al khamees, M.; Alluwaimi, A.M. Expression patterns of cell adhesion molecules on CD4+ T cells and WC1+ T cells in the peripheral blood of dromedary camels. Pak. Vet. J. 2018, 38, 231–236. [Google Scholar] [CrossRef]
- Aleri, J.W.; Hine, B.C.; Pyman, M.F.; Mansell, P.D.; Wales, W.J.; Mallard, B.; Stevenson, M.A.; Fisher, A.D. Associations between immune competence, stress responsiveness, and production in Holstein-Friesian and Holstein-Friesian x Jersey heifers reared in a pasture-based production system in Australia. J. Dairy Sci. 2019, 102, 3282–3294. [Google Scholar] [CrossRef]
- Sutherland, M.; Dowling, S.; Shaw, R.; Hickey, J.; Fraser, D.; Cameron, C.; Sutherland, I. Stress-induced immunomodulation in low and high reactive sheep. Animals 2019, 9, 104. [Google Scholar] [CrossRef]
- Burns, C.C.; Redding, L.E.; Watson, B. The effects of frequency and duration of handling on the development of feline upper respiratory infections in a shelter setting. Animals 2020, 10, 1828. [Google Scholar] [CrossRef]
- Nehete, P.N.; Nehete, B.P.; Patel, A.G.; Chitta, S.; Scholtzova, H.; Williams, L.E. Short-term relocation stress-induced hematological and immunological changes in Saimiri boliviensis boliviensis. J. Immunol. Res. 2021, 2021, 5318590. [Google Scholar] [CrossRef]
- Crookshank, H.R.; Elissalde, M.H.; White, R.G.; Clanton, D.C.; Smalley, H.E. Effect of transportation and handling of calves upon blood serum composition. J. Anim. Sci. 1979, 48, 430–435. [Google Scholar] [CrossRef]
- Grandin, T. Assessment of stress during handling and transport. J. Anim. Sci. 1997, 75, 249–257. [Google Scholar] [CrossRef]
- Grandin, T.; Shivley, C. How farm animals react and perceive stressful situations such as handling, restraint, and transport. Animals 2015, 5, 1233–1251. [Google Scholar] [CrossRef] [PubMed]
- Zappaterra, M.; Menchetti, L.; Nanni Costa, L.; Padalino, B. Do camels (Camelus dromedarius) need shaded areas? A case study of the camel market in Doha. Animals 2021, 11, 480. [Google Scholar] [CrossRef] [PubMed]
- Padalino, B.; Menchetti, L. The first protocol for assessing welfare of camels. Front. Vet. Sci. 2020, 7, 631876. [Google Scholar] [CrossRef] [PubMed]
- Menchetti, L.; Zappaterra, M.; Nanni Costa, L.; Padalino, B. Application of a protocol to assess camel welfare: Scoring system of collected measures, aggregated assessment indices, and criteria to classify a pen. Animals 2021, 11, 494. [Google Scholar] [CrossRef]
- Carroll, J.A.; Forsberg, N.E. Influence of stress and nutrition on cattle immunity. Vet. Clin. N. Am. Food Anim. Pract. 2007, 23, 105–149. [Google Scholar] [CrossRef]
- Schutz, K.E.; Rogers, A.R.; Poulouin, Y.A.; Cox, N.R.; Tucker, C.B. The amount of shade influences the behavior and physiology of dairy cattle. J. Dairy Sci. 2010, 93, 125–133. [Google Scholar] [CrossRef]
- Earley, B.; Gupta, S.; Murray, M.; Prendiville, D.J. Physiological and Behavioural Aspects of Housing Stress in Cattle; Teagasc: Dublin, Ireland, 2008. [Google Scholar]
- Fatnassi, M.; Padalino, B.; Monaco, D.; Aube, L.; Khorchani, T.; Lacalandra, G.M.; Mohamed, H. Effect of different management systems on rutting behavior and behavioral repertoire of housed Maghrebi male camels (Camelus dromedarius). Trop. Anim. Health Prod. 2014, 46, 861–867. [Google Scholar] [CrossRef]
- Quade, M.J.; Roth, J.A. A rapid, direct assay to measure degranulation of bovine neutrophil primary granules. Vet. Immunol. Immunopathol. 1997, 58, 239–248. [Google Scholar] [CrossRef]
- Pulli, B.; Ali, M.; Forghani, R.; Schob, S.; Hsieh, K.L.; Wojtkiewicz, G.; Linnoila, J.J.; Chen, J.W. Measuring myeloperoxidase activity in biological samples. PLoS ONE 2013, 8, e67976. [Google Scholar] [CrossRef]
- Nicholson, G.C.; Tennant, R.C.; Carpenter, D.C.; Sarau, H.M.; Kon, O.M.; Barnes, P.J.; Salmon, M.; Vessey, R.S.; Tal-Singer, R.; Hansel, T.T. A novel flow cytometric assay of human whole blood neutrophil and monocyte CD11b levels: Upregulation by chemokines is related to receptor expression, comparison with neutrophil shape change, and effects of a chemokine receptor (CXCR2) antagonist. Pulm. Pharmacol. Ther. 2007, 20, 52–59. [Google Scholar] [CrossRef]
- Linssen, J.; Aderhold, S.; Nierhaus, A.; Frings, D.; Kaltschmidt, C.; Zanker, K. Automation and validation of a rapid method to assess neutrophil and monocyte activation by routine fluorescence flow cytometry in vitro. Cytom. B Clin. Cytom. 2008, 74, 295–309. [Google Scholar] [CrossRef] [PubMed]
- Mosaad, A.A.; Elbagory, A.R.; Khalid, A.M.; Waters, W.; Tibary, A.; Hamilton, M.J.; Davis, W.C. Identification of monoclonal antibody reagents for use in the study of the immune response to infectious agents in camel and water buffalo. J. Camel Pract. Res. 2006, 13, 91–101. [Google Scholar]
- Al-Mubarak, A.I.A. Differential expression of the coronavirus (Mers-cov) Receptor, Dipeptidyl Peptidase 4, on normal and stimulated leukocytes of dromedary camels. J. Camel Pract. Res. 2018, 25, 249. [Google Scholar] [CrossRef]
- Hussen, J.; Shawaf, T.; Al-herz, A.I.; Alturaifi, H.R.; Alluwaimi, A.M. Reactivity of commercially available monoclonal antibodies to human CD antigens with peripheral blood leucocytes of dromedary camels (Camelus dromedarius). Open Vet. J. 2017, 7, 150–156. [Google Scholar] [CrossRef][Green Version]
- Hussen, J.; Shawaf, T.; Al-Mubarak, A.I.A.; Al Humam, N.A.; Almathen, F.; Schuberth, H.J. Dromedary camel CD14(high) MHCII(high) monocytes display inflammatory properties and are reduced in newborn camel calves. BMC Vet. Res. 2020, 16, 62. [Google Scholar] [CrossRef] [PubMed]
- Eger, M.; Hussen, J.; Koy, M.; Danicke, S.; Schuberth, H.J.; Breves, G. Glucose transporter expression differs between bovine monocyte and macrophage subsets and is influenced by milk production. J. Dairy Sci. 2016, 99, 2276–2287. [Google Scholar] [CrossRef] [PubMed]
- Hussen, J.; Koy, M.; Petzl, W.; Schuberth, H.J. Neutrophil degranulation differentially modulates phenotype and function of bovine monocyte subsets. Innate Immun. 2016, 22, 124–137. [Google Scholar] [CrossRef]
- Kothari, N.; Keshari, R.S.; Bogra, J.; Kohli, M.; Abbas, H.; Malik, A.; Dikshit, M.; Barthwal, M.K. Increased myeloperoxidase enzyme activity in plasma is an indicator of inflammation and onset of sepsis. J. Crit. Care 2011, 26, 435.e1–435.e7. [Google Scholar] [CrossRef]
- Sena, L.A.; Chandel, N.S. Physiological roles of mitochondrial reactive oxygen species. Mol. Cell 2012, 48, 158–167. [Google Scholar] [CrossRef]
- Lykkesfeldt, J.; Svendsen, O. Oxidants and antioxidants in disease: Oxidative stress in farm animals. Vet. J. 2007, 173, 502–511. [Google Scholar] [CrossRef]
- Covarrubias, L.; Hernandez-Garcia, D.; Schnabel, D.; Salas-Vidal, E.; Castro-Obregon, S. Function of reactive oxygen species during animal development: Passive or active? Dev. Biol. 2008, 320, 1–11. [Google Scholar] [CrossRef] [PubMed]
- Roland, L.; Drillich, M.; Iwersen, M. Hematology as a diagnostic tool in bovine medicine. J. Vet. Diagn. Investig. 2014, 26, 592–598. [Google Scholar] [CrossRef] [PubMed]
- Rose, R.J.; Allen, J.R.; Hodgson, D.R.; Stewart, J.H.; Chan, W. Responses to submaximal treadmill exercise and training in the horse: Changes in haematology, arterial blood gas and acid base measurements, plasma biochemical values and heart rate. Vet. Rec. 1983, 113, 612–618. [Google Scholar]
- Carakostas, M.C.; Moore, W.E.; Smith, J.E.; Johnson, D. Effects of etiocholanolone and prednisolone on intravascular granulocyte kinetics in horses. Am. J. Vet. Res. 1981, 42, 626–628. [Google Scholar] [PubMed]
- Rossdale, P.D.; Burguez, P.N.; Cash, R.S. Changes in blood neutrophil/lymphocyte ratio related to adrenocortical function in the horse. Equine Vet. J. 1982, 14, 293–298. [Google Scholar] [CrossRef]
- Hussen, J.; Schuberth, H.J. Heterogeneity of bovine peripheral blood monocytes. Front. Immunol. 2017, 8, 1875. [Google Scholar] [CrossRef]
- Soehnlein, O.; Lindbom, L. Phagocyte partnership during the onset and resolution of inflammation. Nat. Rev. Immunol. 2010, 10, 427–439. [Google Scholar] [CrossRef]
- Hussen, J.; Kandeel, M.; Shawaf, T.; Al-Mubarak, A.I.A.; Al-Humam, N.A.; Almathen, F. Immunomodulatory effects of the cyclooxygenase inhibitor lornoxicam on phenotype and function of camel blood leukocytes. Animals 2021, 11, 2023. [Google Scholar] [CrossRef]
- Thawer, S.G.; Mawhinney, L.; Chadwick, K.; de Chickera, S.N.; Weaver, L.C.; Brown, A.; Dekaban, G.A. Temporal changes in monocyte and macrophage subsets and microglial macrophages following spinal cord injury in the Lys-Egfp-ki mouse model. J. Neuroimmunol. 2013, 261, 7–20. [Google Scholar] [CrossRef]
- Schwartz, Y.; Svistelnik, A.V. Functional phenotypes of macrophages and the M1-M2 polarization concept. Part I. Proinflammatory phenotype. Biochemistry 2012, 77, 246–260. [Google Scholar] [CrossRef]
- Hussen, J.; Frank, C.; Duvel, A.; Koy, M.; Schuberth, H.J. The chemokine CCL5 induces selective migration of bovine classical monocytes and drives their differentiation into LPS-hyporesponsive macrophages in vitro. Dev. Comp. Immunol. 2014, 47, 169–177. [Google Scholar] [CrossRef] [PubMed]
- Marimuthu, R.; Francis, H.; Dervish, S.; Li, S.C.H.; Medbury, H.; Williams, H. Characterization of human monocyte subsets by whole blood flow cytometry analysis. J. Vis. Exp. 2018, 140, 57941. [Google Scholar] [CrossRef] [PubMed]
- Buechler, C.; Ritter, M.; Orso, E.; Langmann, T.; Klucken, J.; Schmitz, G. Regulation of scavenger receptor CD163 expression in human monocytes and macrophages by pro- and antiinflammatory stimuli. J. Leukoc. Biol. 2000, 67, 97–103. [Google Scholar] [CrossRef]
- Svendsen, P.; Etzerodt, A.; Deleuran, B.W.; Moestrup, S.K. Mouse CD163 deficiency strongly enhances experimental collagen-induced arthritis. Sci. Rep. 2020, 10, 12447. [Google Scholar] [CrossRef] [PubMed]
- Alhede, M.; Lorenz, M.; Fritz, B.G.; Jensen, P.O.; Ring, H.C.; Bay, L.; Bjarnsholt, T. Bacterial aggregate size determines phagocytosis efficiency of polymorphonuclear leukocytes. Med. Microbiol. Immunol. 2020, 209, 669–680. [Google Scholar] [CrossRef] [PubMed]
- Mao, F.; Liu, K.; Bao, Y.; Lin, Y.; Zhang, X.; Xu, D.; Xiang, Z.; Li, J.; Zhang, Y.; Yu, Z. Opsonic character of the plasma proteins in phagocytosis-dependent host response to bacterial infection in a marine invertebrate. Crassostrea gigas. Dev. Comp. Immunol. 2020, 106, 103596. [Google Scholar] [CrossRef] [PubMed]
- Sherman, L.; Sleeman, J.; Herrlich, P.; Ponta, H. Hyaluronate receptors: Key players in growth, differentiation, migration and tumor progression. Curr. Opin. Cell Biol. 1994, 6, 726–733. [Google Scholar] [CrossRef]
- Jordan, A.R.; Racine, R.R.; Hennig, M.J.; Lokeshwar, V.B. The role of CD44 in disease pathophysiology and targeted treatment. Front. Immunol. 2015, 6, 182. [Google Scholar] [CrossRef]
- Senbanjo, L.T.; Chellaiah, M.A. CD44: A multifunctional cell surface adhesion receptor is a regulator of progression and metastasis of cancer cells. Front. Cell Dev. Biol. 2017, 5, 18. [Google Scholar] [CrossRef]
- Wang, Q.; Teder, P.; Judd, N.P.; Noble, P.W.; Doerschuk, C.M. CD44 deficiency leads to enhanced neutrophil migration and lung injury in Escherichia coli pneumonia in mice. Am. J. Pathol. 2002, 161, 2219–2228. [Google Scholar] [CrossRef]
- Lim, H.W.; Pak, K.; Kurabi, A.; Ryan, A.F. Lack of the hyaluronan receptor CD44 affects the course of bacterial otitis media and reduces leukocyte recruitment to the middle ear. BMC Immunol. 2019, 20, 1–11. [Google Scholar] [CrossRef] [PubMed]
- Trowbridge, I.S.; Thomas, M.L. CD45: An emerging role as a protein tyrosine phosphatase required for lymphocyte activation and development. Annu. Rev. Immunol. 1994, 12, 85–116. [Google Scholar] [CrossRef] [PubMed]
- Zhu, J.W.; Doan, K.; Park, J.; Chau, A.H.; Zhang, H.; Lowell, C.A.; Weiss, A. Receptor-like tyrosine phosphatases CD45 and CD148 have distinct functions in chemoattractant-mediated neutrophil migration and response to S. aureus. Immunity 2011, 35, 757–769. [Google Scholar] [CrossRef]
- Van de Vijver, E.; Maddalena, A.; Sanal, O.; Holland, S.M.; Uzel, G.; Madkaikar, M.; de Boer, M.; van Leeuwen, K.; Koker, M.Y.; Parvaneh, N.; et al. Hematologically important mutations: Leukocyte adhesion deficiency (first update). Blood Cells Mol. Dis. 2012, 48, 53–61. [Google Scholar] [CrossRef] [PubMed]
- Roos, D.; Law, S.K. Hematologically important mutations: Leukocyte adhesion deficiency. Blood Cells Mol. Dis. 2001, 27, 1000–1004. [Google Scholar] [CrossRef] [PubMed]
- Grandoni, F.; Scata, M.C.; Martucciello, A.; De Carlo, E.; De Matteis, G.; Hussen, J. Comprehensive phenotyping of peripheral blood monocytes in healthy bovine. Cytometry A 2021. [Google Scholar] [CrossRef]







Publisher’s Note: MDPI stays neutral with regard to jurisdictional claims in published maps and institutional affiliations. |
© 2022 by the authors. Licensee MDPI, Basel, Switzerland. This article is an open access article distributed under the terms and conditions of the Creative Commons Attribution (CC BY) license (https://creativecommons.org/licenses/by/4.0/).
Share and Cite
Hussen, J.; Al-Sukruwah, M.A. The Impact of the Animal Housing System on Immune Cell Composition and Function in the Blood of Dromedary Camels. Animals 2022, 12, 317. https://doi.org/10.3390/ani12030317
Hussen J, Al-Sukruwah MA. The Impact of the Animal Housing System on Immune Cell Composition and Function in the Blood of Dromedary Camels. Animals. 2022; 12(3):317. https://doi.org/10.3390/ani12030317
Chicago/Turabian StyleHussen, Jamal, and Mohammed Ali Al-Sukruwah. 2022. "The Impact of the Animal Housing System on Immune Cell Composition and Function in the Blood of Dromedary Camels" Animals 12, no. 3: 317. https://doi.org/10.3390/ani12030317
APA StyleHussen, J., & Al-Sukruwah, M. A. (2022). The Impact of the Animal Housing System on Immune Cell Composition and Function in the Blood of Dromedary Camels. Animals, 12(3), 317. https://doi.org/10.3390/ani12030317

