You are currently viewing a new version of our website. To view the old version click .
Animals
  • Article
  • Open Access

21 June 2022

Phylogenetic Implication of Large Intergenic Spacers: Insights from a Mitogenomic Comparison of Prosopocoilus Stag Beetles (Coleoptera: Lucanidae)

,
and
1
Department of Ecology, School of Resources and Environmental Engineering, Anhui University, Hefei 230601, China
2
Anhui Province Key Laboratory of Wetland Ecosystem Protection and Restoration, Hefei 230601, China
*
Author to whom correspondence should be addressed.
This article belongs to the Section Animal Genetics and Genomics

Simple Summary

Insect mitochondrial genomes (mitogenomes) show high diversity in some lineages. In the mitogenome of some Coleoptera species, a large intergenic spacer (IGS) has been identified. However, very little is known about mitogenomes of lucanid beetles. In this work, to provide further insight into the phylogenic relationships among species in lucanid beetles (genus Prosopocoilus), two Prosopocoilus species (Prosopocoilus castaneus and Prosopocoilus laterotarsus) were newly sequenced and comparatively analyzed. Significantly, the two newly sequenced Prosopocoilus species contained a large IGS located between trnI and trnQ. Our phylogenomic analyses showed that P. castaneus and P. laterotarsus were clustered in a clade with typical Prosopocoilus species (Prosopocoilus confucius, Prosopocoilus blanchardi, and Prosopocoilus astacoides). These results provide valuable data for the future study of the phylogenetic relationships in this genus.

Abstract

To explore the characteristics of mitogenomes and discuss the phylogenetic relationships within the genus Prosopocoilus, the mitogenomes of two species (P. castaneus and P. laterotarsus) were newly sequenced and comparatively analyzed. The arrangement of the mitogenome in these two lucanid beetles was the same as that in the inferred ancestral insect, and the nucleotide composition was highly biased towards A + T as in other lucanids. The evolutionary rates of 13 protein-coding genes (PCGs) suggested that their evolution was based on purifying selection. Notably, we found evidence of the presence of a large IGS between trnI and trnQ genes, whose length varied from 375 bp (in P. castaneus) to 158 bp (in P. laterotarsus). Within the large IGS region, a short sequence (TAAAA) was found to be unique among these two species, providing insights into phylogenomic reconstruction. Phylogenetic analyses were performed using the maximum likelihood (IQ-TREE) and Bayesian (PhyloBayes) methods based on 13 protein-coding genes (PCGs) in nucleotides and amino acids (AA) from published mitogenomes (n = 29). The genus Prosopocoilus was found to constitute a distinct clade with high nodal support. Overall, our findings suggested that analysis of the characteristics of the large IGS (presence or absence, size, and location) in mitogenomes of the genus Prosopocoilus may be informative for the phylogenetic and taxonomic analyses and for evaluation of the genus Prosopocoilus, despite the dense sampling materials needed.

1. Introduction

Mitogenomes have been widely applied to analyze population genetics, phylogenetics, and molecular evolution across insect species [1,2,3]. Mitogenomes could be reliable, convenient, and useful markers owing to their simple genomic structure, a faster rate of evolution, and maternal inheritance patterns across different groups of insects [3,4,5,6,7,8,9,10]. More recent studies in the Coleoptera families, Scarabaeidae [4], Chrysomelidae [11], Curculionidae [12], and Meloidae [8,13] have shown that the characteristics of mitochondrial genomes, such as genome organization, base composition, protein-coding genes, codon usage, intergenic spacers, control regions, etc., could be informative for phylogenetic analyses. Intergenic spacers (IGSs) are non-coding regions typically found in metazoan mitochondrial genomes [14]. For example, in some species of beetle, known mitogenomes contain the IGS commonly found at the junction of the trnS2 (UCN) and nad1 genes [8,15,16,17,18,19,20]. The IGSs have also been found between different genes in the mitogenomes of other beetles, such as between trnW and trnC [8], nad2, and trnW [21], trnI and trnQ [4,22,23], and so on. Comparative analyses of IGSs suggest that the presence and location of the IGS may be useful for studying evolutionary history and species delimitation in insects [24,25], such as those in the families Meloidae [8,13], Cleridae [16], and Scarabaeoidae [18]. Although a recent study reported that the Dorcus velutinus complex had a large IGS (>50 bp) between trnS2 (UCN) and nad1 [20], very little is known about large IGSs in Prosopocoilus mitogenomes.
The genus Prosopocoilus Hope and Westwood (1845) contains approximately 200 species and subspecies, accounting for approximately 15% of all known stag beetles in the world, with distributions across the African, Australian, Oriental, and Palearctic realms [26,27]. Like most stag beetles, members of Prosopocoilus show strong sexual dimorphism and male polymorphism; there are distinctly conspecific variations in shape and size of the mandible and head and sometimes in body colour. However, many species are so highly divergent in their morphological traits that it is difficult to classify them as Prosopocoilus. Consequently, many taxonomic changes and adjustments have been made to establish more “reasonable” positions for these taxa due to different opinions held by different taxonomists [26,28,29,30,31,32,33,34]. Systematics of Prosopocoilus has, to date, been a problematic issue in the Lucanidae. Accordingly, there is an urgent need for additional molecular phylogenetic studies. Mitogenomic datasets are powerful molecular tools for exploring the evolution of Coleoptera [6,16]. Unfortunately, there have been very few gene fragments and only three identified mitogenomes to date [1,4,23,35]. Of the approximately 200 species within Prosopocoilus, only three mitogenomes (those of Prosopocoilus confucius Hope, P. blanchardi Parry, and P. astacoides Hope) have been described [4,23]. These studies of Prosopocoilus mitogenomes demonstrated that both species maintained the ancestral type for insects without rearrangement, but possessed a large non-coding region, excluding the control region [4,23]. The lack of research greatly limits the mitogenomic comparisons and molecular phylogenomic studies of the genus Prosopocoilus. Thus, we considered it a priority to explore the mitogenome evolution in the genus Prosopocoilus.
Accordingly, in this study, we newly sequenced and annotated the complete or almost complete mitochondrial genomes of two species belonging to Prosopocoilus (P. castaneus Hope & Westwood and P. laterotarsus Houlbert). We described and compared the characteristics of these two newly sequenced mitogenomic sequences, together with 24 previously sequenced lucanid mitogenomes. Additionally, we analyzed the large IGS in the mitogenomes of all studied Prosopocoilus species to explore their evolutionary significance. The large IGS may provide phylogenetic signals. Most notably, for the five species sequenced in the present study, the large IGS is located between trnI and trnQ, including a five bp long short sequence (TAAAA) with different repeat patterns within this uniquely large IGS region. Additionally, we also find this distinctive feature of the large IGS region to be useful for a systematic understanding of the genus Prosopocoilus.

2. Materials and Methods

2.1. Sample Collection and DNA Extraction

Data were collected for the following two newly sequenced specimens: male P. castaneus, Lincang, Yunnan, China, July 2017; and female P. laterotarsus, Medog, Xizang, China, June 2016. The voucher specimens were deposited in the Museum of Anhui University, China. At the time of sampling, muscle tissues were placed in pure ethanol. Total genomic DNA was extracted from the thorax using a Blood and Tissue Kit (Qiagen, Germany). The newly generated mitogenomic sequence data have been deposited into the GenBank database with the following accession numbers: ON401054 for P. castaneus and ON401055 for P. laterotarsus.

2.2. Polymerase Chain Reaction (PCR) Amplification and Sequencing

PCR amplification reactions for cox1, cytb, and 16S were performed in a final volume of 25 μL, including 8.5 μL sterile double-distilled water, 12.5 μL 2 × EasyTaqSuperMix (+dye), 2 μL template DNA, and 1 μM of each primer (forward and reverse). Three amplification reactions were used as “anchors” to assemble complete mitogenomes. All primers used for PCR amplification are summarized in Table 1. The PCR amplification reaction conditions were the same as those described by Lin et al. [4]. For mitogenome sequencing, we prepared a library using a Truseq nano DNA kit (Illumina) with an insert size of 450 bp and sequenced it on the Illumina HiSeq 2000 platform at Berry Genomics (Beijing, China). Raw reads were trimmed of adapters using Trimmomatic [36], and low-quality and short reads were removed with Prinseq [37].
Table 1. Primers used in this study.

2.3. Mitogenome Assembly, Annotation, and Analysis

High-quality reads were applied to de novo assemble using IDBA-UD [38] with minimum and maximum k values of 80 and 240 bp, respectively. We then evaluated the accuracy of the assembly by re-mapping clean reads to the mitogenome assemblies in Geneious v6.1.7 (Biomatters Ltd., Auckland, New Zealand), allowing mismatches of up to 2%, a minimum overlap of 100 bp, and a maximum gap size of 3 bp. The preliminary annotations were made on the MITOS Web Server with the invertebrate mitochondrial code (http://mitos.bioinf.unileipzig.de/inxdex.py, accessed on 12 September 2021). Protein-coding regions were identified by aligning published mitochondrial sequences in Geneious v6.1.7 (Biomatters Ltd.), whereas tRNA genes and their secondary structures were inferred using tRNA scan-SE v2.0 [39]. Owing to they could not be identified using tRNA scan-SE, 16S ribosomal RNA (rrnL) and 12S ribosomal RNA (rrnS) were determined according to sequence similarity with related species. Relative synonymous codon usage (RSCU) and Nucleotide composition were computed using MEGA-X [40]. Composition skew analysis was performed using the following formulas: AT skew = (A – T)/(A + T) and GC skew = (G – C)/(G + C) [41]. The evolutionary rates (Ka/Ks ratios) for each PCG were calculated using DnaSP v5.0 [42]. The mitogenomic map was drawn using the CG View server V 1.0 [43].

2.4. Phylogenetic Analyses

Phylogenetic analyses were performed using five Prosopocoilus stag beetles, twenty-one other stag beetles as an ingroup, and three scarab beetles (Cheirotonus jansoni, Protaetia brevitarsis, and Rhopaea magnicornis) as an outgroup (Table 2). Protein coding genes (PCGs) of these species were extracted based on GenBank annotations using GenScalpel [44]. The nucleotide and amino acid sequences of the 13 PCGs were used as the dataset to construct the Bayesian inference (BI) and maximum likelihood (ML) phylogenetic trees, respectively. All these nucleotide and amino acid sequences were aligned using translation align and geneious align, respectively, in the programme Geneious 9.0.5. Gaps and ambiguous sites were removed from the protein alignment to generate a 10,878 bp nucleotide dataset and a corresponding amino acid dataset (3626 amino acids). We then set the model selections as Akaike information criterion (AIC), greedy search algorithm, and unlinked branch lengths to estimate the best fitting schemes in the programme PartitionFinder 2.1.1 [45]. The best-fit partitioning schemes and evolutionary models for the nucleotide and amino acid datasets are presented for ML analyses (Table S1).
Table 2. Accession numbers and lengths of mitochondrial genomes of species used in this study. I-Q indicates the presence of IGS between trnI and trnQ, whereas S2-1 indicates the presence of IGS between trnS2 (UCN) and nad1.
BI and ML analyses were conducted using PhyloBayes MPI 1.5a [46] and IQ-TREE web server [47], respectively. Then, BI analysis was performed on the CIPRES Science Gateway [48] and the site-heterogeneous mixture model (GTR + CAT) was chosen [49]. Two independent chains starting from a random tree were run for 20,000 cycles, with trees being sampled every 10 cycles. The initial 25% of trees for each MCMC run were discarded as burn-in. A consensus tree was computed from the remaining 1500 trees combined from two runs, and the two runs converged at a maxdiff of less than 0.1. In ML analyses, the “Auto” option was set under optimal evolutionary models, and the phylogenomic trees were constructed using an ultrafast bootstrap approximation approach with 10,000 replicates. Phylogenomic trees were viewed and rooted with the three species in Scarabaeidae as the outgroup in Figtree v1.4.3 (http://beast.bio.ed.ac.uk/figtree, accessed on 1 June 2022).

3. Results and Discussion

3.1. Genome Organization and Base Composition

In this study, we obtained one complete mitogenome of P. castaneus and one nearly complete mitogenome of P. laterotarsus. The total lengths of the two mitogenomes ranged from 17,523 bp (P. castaneus) to 17,333 bp (P. laterotarsus). Both new mitogenomes shared the ancestral type for insects [55,56]; thus, these mitogenomes were composed of 13 PCGs, 22 tRNAs, two rRNAs, and a control region. We recovered only a partial control region of the mitogenome of P. laterotarsus (Table 3). Of the 37 genes, nine PCGs and 14 tRNA genes were located on the majority strand (J-strand), with the remaining four PCGs, two rRNA genes, and eight tRNAs genes on the minority strand (N-strand) (Figure 1). The mitochondrial genome map of Prosopocoilus species is shown in Figure 1. Both mitochondrial genomic arrangements were similar to other published stag beetle mitogenomes [4,20,23,50]. All 22 tRNA genes were detected in these two newly sequenced mitogenomes (Table 3, Figure 1). The lengths of the tRNA genes ranged from 60 to 70 bp (Table 3). All tRNA genes displayed the representative clover-leaf secondary structure (Figures S1 and S2), whereas trnS1 (AGN) lacked the dihydrouridine (DHU) arm, and it was replaced with a simple loop, which was common in other lucanid mitogenomes [4,23,50,51,52,53,54]. There is a similar nucleotide proportion among the two newly sequenced mitogenomes, with a high content of AT (Table 4). The AT skews of PCGs, tRNA genes, and rRNA genes in the P. castaneus and P. laterotarsus mitogenomes were −0.16/−0.18, 0.05/0.05 and −0.11/−0.08, respectively (Table 4). The AT-skew values were negative in PCGs but positive in the tRNA genes within the two mitogenomes, consistent with those found in other lucanid mitogenomes [4,20,23,50]. Additionally, the nucleotide compositions of lucanid mitochondrial genomes corresponded well to the AT skew generally observed in other beetles [8,11,12,13].
Table 3. Mitogenomic organization of P. castaneus (Pc) and P. laterotarsus (Pl).
Figure 1. The mitochondrial genome map of Prosopocoilus species. The names of PCGs and rRNA genes are indicated using standard abbreviations, whereas the names of tRNA genes are indicated using single-letter abbreviations. The first circle shows the gene arrangement, and arrows indicate the direction of gene transcription. Blue, red, pink, and grey arrows indicate PCGs, rRNA genes, tRNA genes, and the control region, respectively. The second circle indicates the GC content, and the third circle indicates the GC-skew. The innermost circle indicates the size of the sequence.
Table 4. Base composition of two newly mitochondrial genomes.

3.2. Protein-Coding Genes and Codon Usage

The lengths, nucleotide proportion, and codon usages of 13 PCGs in these two new mitogenomes were nearly the same as those in the ancestral type of insects (Table 3 and Table 4; Figure 1 and Figure 2). All 13 PCGs were identified in these two new mitogenomes. Twelve PCGs of these two new mitogenomes used ATN (where N represents A, C, G, or T) as initiation codons, with the exception of cox1, which was initiated with AAN. Notably, AAN is an accepted conventional start codon in many beetle mitogenomes [8,11,15,23,57]. In the P. castaneus and P. laterotarsus mitogenomes, six PCGs shared the typical stop codons TAA and TAG, whereas in the remaining genes, an incomplete stop codon consisting of T or TA was inferred (Table 3). All of the new mitogenomes had incomplete stop codons, as described in other stag beetles [4,23,51] and other insects [58,59], which have been demonstrated to produce functional stop codons in polycistronic transcription cleavage and polyadenylation processes [8,13,14]. Comparisons of five mitogenomes of Prosopocoilus stag beetles showed that the cox1 genes of P. castaneus, P. laterotarsus, P. blanchardi, P. astacoides, and P. confucius shared the same incomplete stop codon (T). By contrast, complete terminators (TAA) are utilized in Kirchnerius guangxii, Epidorcus gracilis, and the related species Serrognathus platymelus. Thus, we assumed that these species shared a similar preference for stop codon adoption and may have a closer relationship, as confirmed by the phylogenetic analysis (see below). The average AT contents of the 13 PCGs were 67.32% and 67.63% in P. castaneus and P. laterotarsus, respectively. The PCGs encoded by the J-strand displayed T-skews (T > A) and G-skews (G > C), whereas others encoded by the N-strand displayed T-skews and C-skews (C > G). The characteristics of the relative synonymous codon usages (RSCU) in these two new mitogenomes showed that codons including A or T at the third position were overrepresented compared with the other synonymous codons (Figure 2), reflecting the nucleotide bias of insect mitogenomes [8]. There was also a high AT content at the third codon site, indicating a high background mutational pressure towards AT nucleotides [60].
Figure 2. The relative synonymous codon usage (RSCU) in two newly sequenced species: (a) P. castaneus; (b) P. laterotarsus. The X-axis indicates the codons, and the Y-axis indicates the RSCU values.

3.3. Evolutionary Rates of PCGs

Five available mitogenomes from the genus Prosopocoilus (from P. castaneus, P. laterotarsus, P. confucius, P. astacoides, and P. blanchardi) were used to calculate the evolutionary rate of its PCGs. For each PCG, the ratio of non-synonymous substitution (Ka) to synonymous substitution (Ks) was calculated (Figure 3). The NADH dehydrogenase subunits (nad1-6 and 4l) and ATP synthase subunits (atp8 and atp6) had higher Ka/Ks ratios than the cytochrome oxidase subunits (cox1, cox2, and cox3) and cytochrome b (cytb). This phenomenon suggested that various functional genes in the mitochondria of Prosopocoilus have undergone different selection pressures during the evolutionary process. The order of Ka/Ks for 13 protein genes was as follows: atp8 > nad6 > nad5 > nad4 > nad4l > nad2 > nad3 > nad1 > atp6 > cox2 > cytb > cox3 > cox1. Notably, the Ka/Ks ratios of the 13 PCGs among the five mitogenomes of Prosopocoilus were all less than 1.0, suggesting that these functional genes were all under strong purifying selection, as was reported in other insects [8,14,60]. The slowest and fastest evolution rates were observed for cox1 and atp8 genes, respectively (Figure 3). Furthermore, the cox1 had the smallest evolutionary rate, indicating that positive selection was less powerful for this gene than functional constraints, as found in other insects or stag beetles [8,61,62].
Figure 3. Evolution rate of mitochondrial protein-coding genes among five Prosopocoilus stag beetle species in the present study (P. laterotarsus, P. castaneus, P. confucius, P. astacoides, and P. blanchardi). Ka represents non-synonymous substitution rate, Ks represents synonymous substitution rate, and Ka/Ks represents the evolution rate of each PCG.

3.4. Intergenic Spacers

In the two newly sequenced mitogenomes, the sizes of intergenic spacers were examined, varying from 1 bp to 375 bp in P. castaneus, and 1 bp to 158 bp in P. laterotarsus (Table 3). The large intergenic spacers in these Prosopocoilus mitogenomes were located between trnI and trnQ, consistent with those in the previously studied species of P. blanchardi (4051 bp), P. astacoides (375 bp), and P. confucius (580 bp) [4,23]. In Lucanidae, the notably large IGSs between trnI and trnQ were only found at this particular position in mitogenomes of the genus Prosopocoilus at present. Moreover, a short repetitive sequence with the sequence TAAAA was identified within the large IGS in both of the two newly sequenced mitogenomes. Compared with three previously reported Prosopocoilus species, the sites and number of times this short repetitive sequence (TAAAA) appeared and the lengths of the intergenic region when it was repeated were different among the five sequenced Prosopocoilus mitogenomes (Figure 4). In these five Prosopocoilus mitogenomes, the short sequence (TAAAA) appeared four times (P. castaneus and P. laterotarsus), five times (P. blanchardi), and three times (P. confucius and P. astacoides), and the length of the intergenic region between the repetitive sequence (TAAAA) differed among these five species (Figure 4). Additionally, in these five species of Prosopocoilus, we also detected an intergenic spacer of 18 bp between trnS2 (UCN) and nad1 with the conserved motif (TACTAAA), similar to other reported lucanid beetles [4,20,50,51,52,53,54]. The IGS between trnS2 (UCN) and nad1 is common in Coleoptera mitogenomes, but varies in length [4,20,23,50,51,52,53,54]. The characteristics of the large IGS between trnI and trnQ are only present in the representatives of this genus among the family Lucanidae; therefore, we propose that this feature may be synapomorphic for the members of the genus Prosopocoilus. This large IGS between trnI and trnQ could support the taxonomic positions of the other 195 species currently within Prosopocoilus. For example, Epidorcus gracilis, which was previously considered a species in the genus Prosopocoilus, does not contain this large IGS [4]. Previous studies have supposed that large intergenic spacers have possible roles in insect mitogenomic evolution owing to their existence in most insect species, despite their irregular appearance [55,56]. It is possible that this difference may have been caused by environmental selection pressures at the time during the evolutionary process and thus could serve as a useful phylogenetic signal [20]. The IGS between trnI and trnQ may be a useful marker for distinguishing Prosopocoilus from its closely related and indistinguishable genera with respect to this intergenic spacer that may exist in all studied Prosopocoilus species while it is absent in other genera. The present study has provided meaningful implications into the roles of these IGSs in the phylogenetic analysis of Prosopocoilus stag beetles. From our phylogeny is that the species that follow the genus Prosopocoilus have in common the presence of this large IGS that the implication could be in the role of this non-coding region in the evolution of the mitogenome of these species.
Figure 4. Composition of the large intergenic spacer between trnI and trnQ among the five sequenced mitochondrial genomes of Prosopocoilus in the present study. The grey-shaded region represents the short sequence repeat (TAAAA). The green-shaded region represents the size of the spacers between the short sequence (TAAAA) repeats.

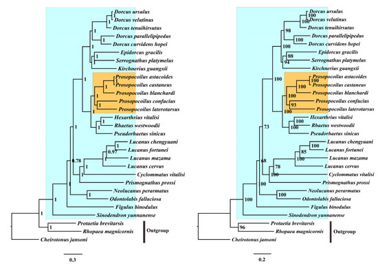
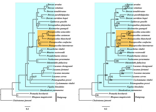
3.5. Phylogenetic Analyses

In this study, the nucleotide and amino acid sequences of the 13 PCGs were used to reconstruct the phylogenetic relationship through BI and ML inference methods and generate four nearly identical topologies (Figure 5 and Figure 6). Monophyly of the family Lucanidae was strongly supported (BPP = 1, MLP = 100), consistent with the phylogeny inferred from the multi-gene fragments in previous works [1,35]. Within the family Lucanidae (Figure 5 and Figure 6, blue shaded), close relationships were observed among Prosopocoilus, Dorcus, and Serrognathus. According to the topologies, the current genus Prosopocoilus was monophyletic and included the five representatives discussed in this study (BPP = 1, MLP = 100). P. castaneus, P. astacoides, and P. blanchardi formed the sister clade of the P. confucius and P. laterotarsus clade (Figure 5 and Figure 6, yellow shaded), whereas the subclade of K. guangxii was a sister group to the subclade of E. gracilis + S. platymelus. These two subclades were both included in Dorcus sensu lato. Additionally, from our phylogenomic tree, Prosopocoilus was a sister group to the clade ((Hexarthrius + Rhaetus) + Pseudorhaetus) consistent with the results of a study by Lin et al. [4]. The three species of the D. velutinus complex, Dorcus curvidens hopei and Dorcus parapllelipipedus, were clustered in a monophyletic clade, as reported by Chen et al. [20]. These results were also consistent with previous morphological comparisons [26,27]. Five species (P. laterotarsus, P. castaneus, P. confucius, P. astacoides, and P. blanchardi) shared high similarities with the type species of Prosopocoilus (Prosopocoilus cavifrons Hope & Westwood, 1845) in their external characteristics and the genitalia traits of both sexes [26,27], suggesting that these five representatives may follow the genus Prosopocoilus sensu stricto. The three others K. guangxii, E. gracilis, and S. platymelus showed partial morphological overlap with typical members of Prosopocoilus, Dorcus, and Serrognathus, and their taxonomic positions have been frequently adjusted among different genera by different taxonomists and amateurs [27,33,63,64,65]. Our phylogenetic analyses based on the mitogenomic data supported that the five species exhibited typical characteristics of Prosopocoilus, whereas the other three, which had partial morphological features, formed a different clade from the genus Prosopocoilus. We also found that Dorcus was a sister of the clade ((Epidorcus + Serrognathus) + Kirchnerius). The relationships among these lucanid representatives have been described in previous studies [4,62]. The clade Prosopocoilus shares the presence of the large IGS, providing robust information for determining the taxonomic positions of the species following the genus Prosopocoilus. Additionally, our results continue to support that mitogenomes could be very useful molecular tools for improving our understanding of the phylogeny of problematic taxa in Lucanidae, despite the dense sampling materials needed.
Figure 5. Phylogenomic relationships of Lucanidae inferred from mitogenomes. Three other scarab species (Cheirotonus jansoni, Rhopaea magnicornis, and Protaetia brevitarsis) were used as the outgroup. The phylogenetic topology was obtained based on the data set PCGs. Blue shading shows Lucanidae and yellow shading shows Prosopocoilus. The numbers at the nodes are BI posterior probabilities (left) and ML bootstrap values (right).
Figure 6. Phylogenomic relationships of Lucanidae inferred from mitogenomes. Three other scarab species (Cheirotonus jansoni, Rhopaea magnicornis, and Protaetia brevitarsis) were used as the outgroup. The phylogenetic topology was obtained based on the data set AA. Blue shading shows Lucanidae and yellow shading shows Prosopocoilus. The numbers at the nodes are BI posterior probabilities (left) and ML bootstrap values (right).

4. Conclusions

Our study presents and describes the mitochondrial genomes of two stag beetles from the genus Prosopocoilus. The two mitogenomes of the genus Prosopocoilus maintained the typical gene content and organization of the ancestor mitogenome organization as proposed. The evolutionary rates of 13 PCGs among our studied Prosopocoilus (including three previously reported species) indicated that their evolution occurred under purifying selection. The large intergenic spacer was identified in each of the five Prosopocoilus mitogenomes, and comparisons suggested that the characteristics of large intergenic spacers (presence or absence, size, and location) may be phylogenetically meaningful for evaluating the genus Prosopocoilus. Our phylogenomic analyses including two newly sequenced species, further supported that P. castaneus and P. laterotarsus were clustered in a clade with typical Prosopocoilus species (P. confucius, P. astacoides, and P. blanchardi). Although we were unable to fully confirm that this large IGS was present in all Prosopocoilus species owing to limited sample availability, our findings established a new potential candidate for molecular identification of this genus. Moreover, our findings suggest that variations in the quantity, sequence, and location of IGSs may also be important signals for phylogenomic and evolutionary studies at lower taxonomic levels if these details become available for more taxa in the future. Finally, our results also indicated that mitogenomes could provide useful molecular evidence for improving our understanding of the evolution of stag beetles.

Supplementary Materials

The following supporting information can be downloaded at: https://www.mdpi.com/article/10.3390/ani12131595/s1. Table S1: The best-fit schemes and evolutionary models for two datasets. Figure S1: The secondary structure of 22 tRNAs for P. castaneus. Figure S2: The secondary structure of 22 tRNAs for P. laterotarsus.

Author Contributions

Conceptualization, X.W. and M.X.; specimen identification, X.W. and S.Z.; methodology and experiments, M.X. and S.Z.; data analysis, M.X.; writing—original draft preparation, M.X.; writing—review and editing, M.X., S.Z. and X.W.; funding acquisition, X.W. All authors have read and agreed to the published version of the manuscript.

Funding

This study was supported by the National Natural Science Foundation of China (No. 31872276, No. 31572311).

Institutional Review Board Statement

Not applicable.

Data Availability Statement

All the mitochondrial genome sequences were submitted to GenBank (accessions ON401054 and ON401055, as in Table 2), and they will be accessible when the article is published.

Acknowledgments

We wish to extend our sincerest thanks to Fan Song (Department of Entomology, China Agricultural University, West Campus, Beijing, China) who gave us invaluable advice about the data analysis during this study. We are also grateful to our lab colleagues for their kind help.

Conflicts of Interest

The authors declare no conflict of interest.

References

  1. Kim, S.I.; Farrell, B.D. Phylogeny of world stag beetles (Coleoptera: Lucanidae) reveals a Gondwanan origin of Darwin’s stag beetle. Mol. Phylogenet. Evol. 2015, 86, 35–48. [Google Scholar] [CrossRef] [PubMed]
  2. Havemann, N.; Gossner, M.M.; Hendrich, L.; Jèrôme, M.; Niedringhaus, R.; Peter, S.; Raupach, M.J. From water striders to water bugs: The molecular diversity of aquatic Heteroptera (Gerromorpha, Nepomorpha) of Germany based on DNA barcodes. PeerJ 2018, 6, e4577. [Google Scholar] [CrossRef] [PubMed]
  3. Cameron, L. Insect mitochondrial genomics: Implications for evolution and phylogeny. Annu. Rev. Entomol. 2014, 59, 95–117. [Google Scholar] [CrossRef] [PubMed]
  4. Lin, Z.Q.; Song, F.; Li, T.; Wu, Y.Y.; Wan, X. New mitogenomes of two Chinese stag beetles (Coleoptera, Lucanidae) and their implications for systematics. J. Insect Sci. 2017, 17, 63. [Google Scholar] [CrossRef] [PubMed]
  5. Tang, P.; Vogler, A.P. Evolution: Taking the sting out of wasp phylogenetics. Curr. Biol. 2017, 27, R358–R360. [Google Scholar] [CrossRef]
  6. Timmermans, M.J.; Barton, C.; Haran, J.; Ahrens, D.; Culverwell, C.L.; Ollikainen, A.; Dodsworth, S.; Foster, P.G.; Bocak, L.; Vogler, A.P. Family-level sampling of mitochondrial genomes in Coleoptera: Compositional heterogeneity and phylogenetics. Genome Biol. Evol. 2016, 8, 161–175. [Google Scholar] [CrossRef]
  7. Cong, Q.; Grishin, N.V. The complete mitochondrial genome of Lerema accius and its phylogenetic implications. PeerJ 2016, 4, e1546. [Google Scholar] [CrossRef]
  8. Du, C.; Zhang, L.; Lu, T.; Ma, J.; Zeng, C.; Yue, B.; Zhang, X.Y. Mitochondrial genomes of blister beetles (Coleoptera, Meloidae) and two large intergenic spacers in Hycleus genera. BMC Genom. 2017, 18, 698. [Google Scholar] [CrossRef]
  9. Zhang, L.P.; Cai, Y.Y.; Yu, D.N.; Storey, K.B.; Zhang, J.Y. Gene characteristics of the complete mitochondrial genomes of Paratoxodera polyacantha and Toxodera hauseri (Mantodea: Toxoderidae). PeerJ 2018, 6, e4595. [Google Scholar] [CrossRef]
  10. Li, H.; Leavengood, J.M.; Chapman, E.G.; Burkhardt, D.; Song, F.; Jiang, P.; Liu, J.P.; Zhou, X.G.; Cai, W.Z. Mitochondrial phylogenomics of Hemiptera reveals adaptive innovations driving the diversification of true bugs. Proc. Biol. Sci. 2017, 284, 20171223. [Google Scholar] [CrossRef]
  11. Nie, R.E.; Breeschoten, T.; Timmermans, M.; Nadein, K.; Xue, H.J.; Bai, M.; Huang, Y.; Yang, X.K.; Vogler, A.P. The phylogeny of Galerucinae (Coleoptera: Chrysomelidae) and the performance of mitochondrial genomes in phylogenetic inference compared to nuclear rRNA genes. Cladistics–Int. J. Willi Hennig Soc. 2017, 34, 113–130. [Google Scholar] [CrossRef]
  12. Yang, W.J.; Yang, D.X.; Xu, K.K.; Cao, Y.; Li, C. Complete mitochondrial genome of the bamboo snout beetle, Cyrotrachelus buqueti (Coleoptera: Curculionidae). Mitochondrial DNA Part B 2018, 3, 88–89. [Google Scholar] [CrossRef] [PubMed]
  13. Du, C.; He, S.L.; Song, X.H.; Liao, Q.; Zhang, X.Y.; Yue, B.S. The complete mitochondrial genome of Epicauta chinensis (Coleoptera: Meloidae) and phylogenetic analysis among coleopteran insects. Gene 2016, 578, 274–280. [Google Scholar] [CrossRef]
  14. Ojala, D.; Montoya, J.; Attardi, G. tRNA punctuation model of RNA processing in human mitochondria. Nature 1981, 290, 470–474. [Google Scholar] [CrossRef]
  15. Sheffield, N.C.; Song, H.; Cameron, S.L.; Whiting, M.F. A comparative analysis of mitochondrial genomes in Coleoptera (Arthropoda: Insecta) and genome descriptions of six new beetles. Mol. Biol. Evol. 2008, 25, 2499–2509. [Google Scholar] [CrossRef]
  16. Yuan, M.; Zhang, Q.; Zhang, L. High-level phylogeny of the Coleoptera inferred with mitochondrial genome sequences. Mol. Phylogenet. Evol. 2016, 104, 99–111. [Google Scholar] [CrossRef] [PubMed]
  17. Wang, J.; Dai, X.Y.; Xu, X.D.; Zhang, Z.Y.; Yu, D.N.; Storey, K.B.; Zhang, J.Y. The complete mitochondrial genomes of five longicorn beetles (Coleoptera: Cerambycidae) and phylogenetic relationships within Cerambycidae. PeerJ 2019, 7, e7633. [Google Scholar] [CrossRef]
  18. Jeong, J.S.; Min, J.K.; Kim, I. The mitochondrial genome of the dung beetle, Copris tripartitus, with mitogenomic comparisons within Scarabaeidae (Coleoptera). Int. J. Biol. Macromol. 2020, 144, 874–891. [Google Scholar] [CrossRef]
  19. Zhang, S.; Sekerka, L.; Liao, C.; Long, C.; Xu, J.; Dai, X.; Guo, Q. The First Eight Mitogenomes of Leaf-Mining Dactylispa Beetles (Coleoptera: Chrysomelidae: Cassidinae) Shed New Light on Subgenus Relationships. Insects 2021, 12, 1005. [Google Scholar] [CrossRef] [PubMed]
  20. Chen, Y.J.; Kim, S.; Wan, X. Mitochondrial genomes of the Dorcus velutinus complex (Coleoptera: Lucanidae) with the large intergenic spacer showing unique short sequence repeats and their implications for systematics. J. Asia-Pac. Entomol. 2021, 24, 493–501. [Google Scholar] [CrossRef]
  21. Xiao, L.F.; Zhang, S.D.; Long, C.P.; Guo, Q.Y.; Xu, J.S.; Dai, X.H.; Wang, J.G. Complete Mitogenome of a Leaf-Mining Buprestid Beetle, Trachys auricollis, and Its Phylogenetic Implications. Genes 2019, 10, 992. [Google Scholar] [CrossRef] [PubMed]
  22. Song, N.; Li, X.X.; Yin, X.M.; Xi, Y.Q. The mitochondrial genomes of ladybird beetles and implications for evolution and phylogeny. Int. J. Biol. Macromol. 2020, 147, 1193–1203. [Google Scholar] [CrossRef] [PubMed]
  23. Kim, M.J.; Kim, K.G.; Kim, S.R.; Kim, I. Complete mitochondrial genome of the two-spotted stag beetle, Metopodontus blanchardi (Coleoptera: Lucanidae). Mitochondrial DNA 2013, 26, 307–309. [Google Scholar] [CrossRef] [PubMed]
  24. Li, X.; Song, N.; Zhang, H. Comparative and phylogenomic analyses of mitochondrial genomes in Coccinellidae (Coleoptera: Coccinelloidea). PeerJ 2021, 9, e12169. [Google Scholar] [CrossRef]
  25. Xiao, J.; Liu, J.; Ma, L.; Hao, X.; Yu, R.; Yuan, X. Mitogenomes of Nine Asian Skipper Genera and Their Phylogenetic Position (Lepidoptera: Hesperiidae: Pyrginae). Insects 2022, 13, 68. [Google Scholar] [CrossRef]
  26. Wan, X. Study on the Systematics of Lucanidae from China (Coleoptera: Scarabaeoidea). Doctoral Dissertation, Institute of Zoology, Chinese Academy of Sciences, Beijing, China, 2007; pp. 1–421. [Google Scholar]
  27. Huang, H.; Chen, C.C. Stag Beetles of China II; Formosa Ecological Company: Taiwan, China, 2013; pp. 1–716. [Google Scholar]
  28. Arrow, G.J. Coleoptera, Lamellicornia, Lucanidae and Passalidae: The Fauna of India, including Pakistan, Ceylon, Burma and Malaya; Taylor and Francis: London, UK, 1950; pp. 1–275. [Google Scholar]
  29. Bartolozzi, L.; Sprecher-Uebersax, E. Lucanidae. In Catalogue of Palaearctic Coleoptera, Scarabaeoidea–Scirtoidea–Dascilloidea–Buprestoidea–Byrrhoidea; Apollo Books: Vester Skerninge, Denmark, 2006; pp. 63–76. [Google Scholar]
  30. Benesh, B. Lucanidae Coleopterorum Cataloguss Supplementa; Wilhelm Junk: Gravenhage, The Netherlands, 1960; Volume 8, pp. 1–178. [Google Scholar]
  31. Didier, R.; Séguy, E. Catalogue illustré des Lucanides du Globe. In Texte Encyclopé die Entomologique Série A; Paul Lechevalier: Paris, France, 1953; pp. 1–223. [Google Scholar]
  32. Fujita, H. The Lucanid Beetles of the World; Mushi-sha: Tokyo, Japan, 2010; pp. 1–472. [Google Scholar]
  33. Krajčík, M. Lucanidae of the world. In Catalogue-Part I, Checklist of the Stag Beetles of the World (Coleoptera: Lucanidae); Stampata in Proprio: Most, Czech Republic, 2001; pp. 1–108. [Google Scholar]
  34. Krajčík, M. Lucanidae of the world. In Catalogue-Part II, Encyclopaedia of the Lucanidae (Coleoptera: Lucanidae); Krajčík: Plzen, Czech Republic, 2008; pp. 1–197. [Google Scholar]
  35. Hosoya, T.; Araya, K. Phylogeny of Japanese stag beetles (Coleoptera: Lucanidae) inferred from 16S mtrRNA gene sequences, with reference to the evolution of sexual dimorphism of mandibles. Zool. Sci. 2005, 22, 1305–1318. [Google Scholar] [CrossRef][Green Version]
  36. Bolger, A.M.; Lohse, M.; Usadel, B. Trimmomatic: A flexible trimmer for illumina sequence data. Bioinformatics 2014, 30, 2114–2120. [Google Scholar] [CrossRef]
  37. Yu, H.; Chen, Y.J.; Ying, Y.; Yuan, J.J. The first complete mitogenome of skin beetles Omorgus chinensis (Coleoptera: Trogidae) with the phylogenetic implications. Mitochondrial DNA Part B 2022, 7, 70–73. [Google Scholar] [CrossRef]
  38. Peng, Y.; Leung, H.C.M.; Yiu, S.M.; Chin, F.Y.L. IDBA-UD: A de novo assembler for single-cell and metagenomic sequencing data with highly uneven depth. Bioinformatics 2012, 28, 1420–1428. [Google Scholar] [CrossRef]
  39. Lowe, T.M.; Chan, P.P. tRNA scan-SE On-line: Integrating search and context for analysis of transfer RNA genes. Nucleic Acids Res. 2016, 44, W54–W57. [Google Scholar] [CrossRef]
  40. Kumar, S.; Stecher, G.; Li, M.; Knyaz, C.; Tamura, K. MEGA X: Molecular Evolutionary Genetics Analysis across computing platforms. Mol. Biol. Evol. 2018, 35, 1547–1549. [Google Scholar] [CrossRef] [PubMed]
  41. Perna, N.T.; Kocher, T.D. Patterns of nucleotide composition at fourfold degenerate sites of animal mitochondrial genomes. J. Mol. Evol. 1995, 41, 353–358. [Google Scholar] [CrossRef] [PubMed]
  42. Linbrado, P.; Rozas, J. DnaSP v5: A software for comprehensive analysis of DNA polymorphism data. Bioinformatics 2009, 25, 1451–1452. [Google Scholar] [CrossRef] [PubMed]
  43. Grant, J.R.; Stothard, P. The CGView Server: A comparative genomics tool for circular genomes. Nucleic Acids Res. 2008, 36, 181–184. [Google Scholar] [CrossRef] [PubMed]
  44. Yin, Y.H.; Du, L.M.; Yue, B.S. An application for sequence retrieval and extraction from the GenBank flatfile. J. Hered. 2012, 103, 908–911. [Google Scholar] [CrossRef][Green Version]
  45. Lanfear, R.; Calcott, B.; Ho, S.Y.; Guindon, S. PartitionFinder: Combined selection of partitioning schemes and substitution models for phylogenetic analyses. Mol. Biol. Evol. 2012, 29, 1695–1701. [Google Scholar] [CrossRef]
  46. Lartillot, N.; Lepage, T.; Blanquart, S. PhyloBayes 3: A Bayesian software package for phylogenetic reconstruction and molecular dating. Bioinformatics 2009, 25, 2286–2288. [Google Scholar] [CrossRef]
  47. Trifinopoulos, J.; Nguyen, L.T.; Von Haeseler, A.; Minh, B.Q. W-IQ-TREE: A fast online phylogenetic tool for maximum likelihood analysis. Nucleic Acids Res. 2016, 44, W232–W235. [Google Scholar] [CrossRef]
  48. Miller, M.A.; Pfeiffer, W.; Schwartz, T. The CIPRES science gateway: A community resource for phylogenetic analyses. ACM 2011, 41, 1–8. [Google Scholar] [CrossRef]
  49. Song, F.; Li, H.; Jiang, P.; Zhou, X.G.; Liu, J.P.; Sun, C.H.; Vogler, A.P.; Cai, W.Z. Capturing the phylogeny of holometabola with mitochondrial genome data and Bayesian site-heterogeneous mixture models. Genome Biol. Evol. 2016, 8, 1411–1426. [Google Scholar] [CrossRef]
  50. Chen, D.; Liu, J.; Bartolozzi, L.; Wan, X. The complete mitochondrial genome of stag beetle Lucanus cervus (Coleoptera: Lucanidae) and phylogenetic analysis. PeerJ 2019, 7, e8247. [Google Scholar] [CrossRef] [PubMed]
  51. Wang, L.J.; Huang, J.P.; Shiao, S.F.; Ko, H.P.; Sung, C.H. Characterisation of the complete mitochondrial genome of Lucanus chengyuani (Coleoptera: Lucanidae). Mitochondrial DNA Part B 2019, 4, 3460–3462. [Google Scholar] [CrossRef] [PubMed]
  52. Lee, J.; Park, J.; Xi, H.; Park, J. Comprehensive Analyses of the Complete Mitochondrial Genome of Figulus binodulus (Coleoptera: Lucanidae). J. Insect Sci. 2020, 20, 10. [Google Scholar] [CrossRef] [PubMed]
  53. Zhai, Y.N.; Zhou, S.J.; Chen, Y.J.; Wan, X. The mitochondrial genome of a rare Chinese stag beetle Kirchnerius guangxii (Coleoptera: Lucanidae). Mitochondrial DNA Part B 2020, 5, 1633–1635. [Google Scholar] [CrossRef]
  54. Zhao, Z.B.; Wang, J.; Wu, L.; Bai, Y.; Wang, C.; Qi, G.L.; Li, C.; Cao, Y. Characterization of the complete mitochondrial genome of Pseudorhaetus sinicus Boileau, 1899 (Coleoptera: Lucanidae). Mitochondrial DNA Part B 2021, 6, 3398–3399. [Google Scholar] [CrossRef]
  55. Boore, J.L.; Lavrov, D.V.; Brown, W.M. Gene translocation links insects and crustaceans. Nature 1998, 392, 667–668. [Google Scholar] [CrossRef]
  56. Hua, J.M.; Li, M.; Dong, P.Z.; Cui, Y.; Xie, Q.; Bu, W.J. Comparative and phylogenomic studies on the mitochondrial genomes of Pentatomomorpha (Insecta: Hemiptera: Heteroptera). BMC Genom. 2008, 9, 610. [Google Scholar] [CrossRef]
  57. Liu, Q.N.; Zhu, B.J.; Dai, L.S.; Wang, L.; Qian, C.; Wei, G.Q.; Liu, C.L. The complete mitochondrial genome of the common cutworm, Spodoptera litura (Lepidoptera: Noctuidade). Mitochondrial DNA Part A 2014, 27, 122–123. [Google Scholar] [CrossRef]
  58. Nardi, F.; Carapelli, A.; Fanciulli, P.P.; Dallai, R.; Frati, F. The complete mitochondrial DNA sequence of the basal hexapod Tetrodontophora bielanensis: Evidence for Heteroplasmy and tRNA translocations. Mol. Biol. Evol. 2001, 18, 1293–1304. [Google Scholar] [CrossRef]
  59. Fenn, J.D.; Cameron, S.L.; Whiting, M.F. The complete mitochondrial genome sequence of the Mormon cricket (Anabrus simplex: Tettigoniidae: Orthoptera) and an analysis of control region variability. Insect Mol. Biol. 2010, 16, 239–252. [Google Scholar] [CrossRef]
  60. Kim, M.J.; Wang, A.R.; Park, J.S.; Kim, I. Complete mitochondrial genomes of five skippers (Lepidoptera: Hesperiidae) and phylogenetic reconstruction of Lepidoptera. Gene 2014, 549, 97–112. [Google Scholar] [CrossRef] [PubMed]
  61. Zheng, F.Y.; Shi, Q.Y.; Ling, Y.; Chen, J.Y.; Zhang, B.F.; Li, X.J. Comparative Analysis of Mitogenomes among Five Species of Filchnerella (Orthoptera: Acridoidea: Pamphagidae) and Their Phylogenetic and Taxonomic Implications. Insects 2021, 12, 605. [Google Scholar] [CrossRef] [PubMed]
  62. Chen, Y.J.; Liu, J.; Cao, Y.Y.; Zhou, S.J.; Wan, X. Two new complete mitochondrial genomes of Dorcus stag beetles (Coleoptera, Lucanidae). Genes Genom. 2018, 40, 873–880. [Google Scholar] [CrossRef] [PubMed]
  63. Schenk, K.D. Description of a new genus, two new taxa and one new subspecies of the family stag beetles from China, province Guangxi (Coleoptera, Lucanidae). Beetles World 2009, 2, 1–6. [Google Scholar]
  64. Schenk, K.D. Taxonomic notes to the family Lucanidae (Coleoptera, Lucanidae). Beetles World 2012, 6, 9–15. [Google Scholar]
  65. Huang, H.; Chen, C.C. Notes on Prosopocoilus Hope from China, with the description of two new species. Zootaxa 2011, 3126, 39–54. [Google Scholar] [CrossRef]
Publisher’s Note: MDPI stays neutral with regard to jurisdictional claims in published maps and institutional affiliations.

Article Metrics

Citations

Article Access Statistics

Multiple requests from the same IP address are counted as one view.