H3K4me2 Promotes the Activation of lncCPSET1 by Jun in the Chicken PGC Formation
Abstract
Simple Summary
Abstract
1. Introduction
2. Materials and Methods
2.1. Antibody and Reagent
2.2. Cell Isolation and Culture
2.3. Quantitative Reverse Transcription PCR (qRT-PCR)
2.4. Flow Cytometry (FCM) Assessment
2.5. Indirect Immunofluorescence
2.6. Luciferase Reporter Assays
2.7. CHIP-qPCR
2.8. Bisulfite Genomic Sequence (BSP)
2.9. Western Blot
2.10. Statistical Analysis
3. Results
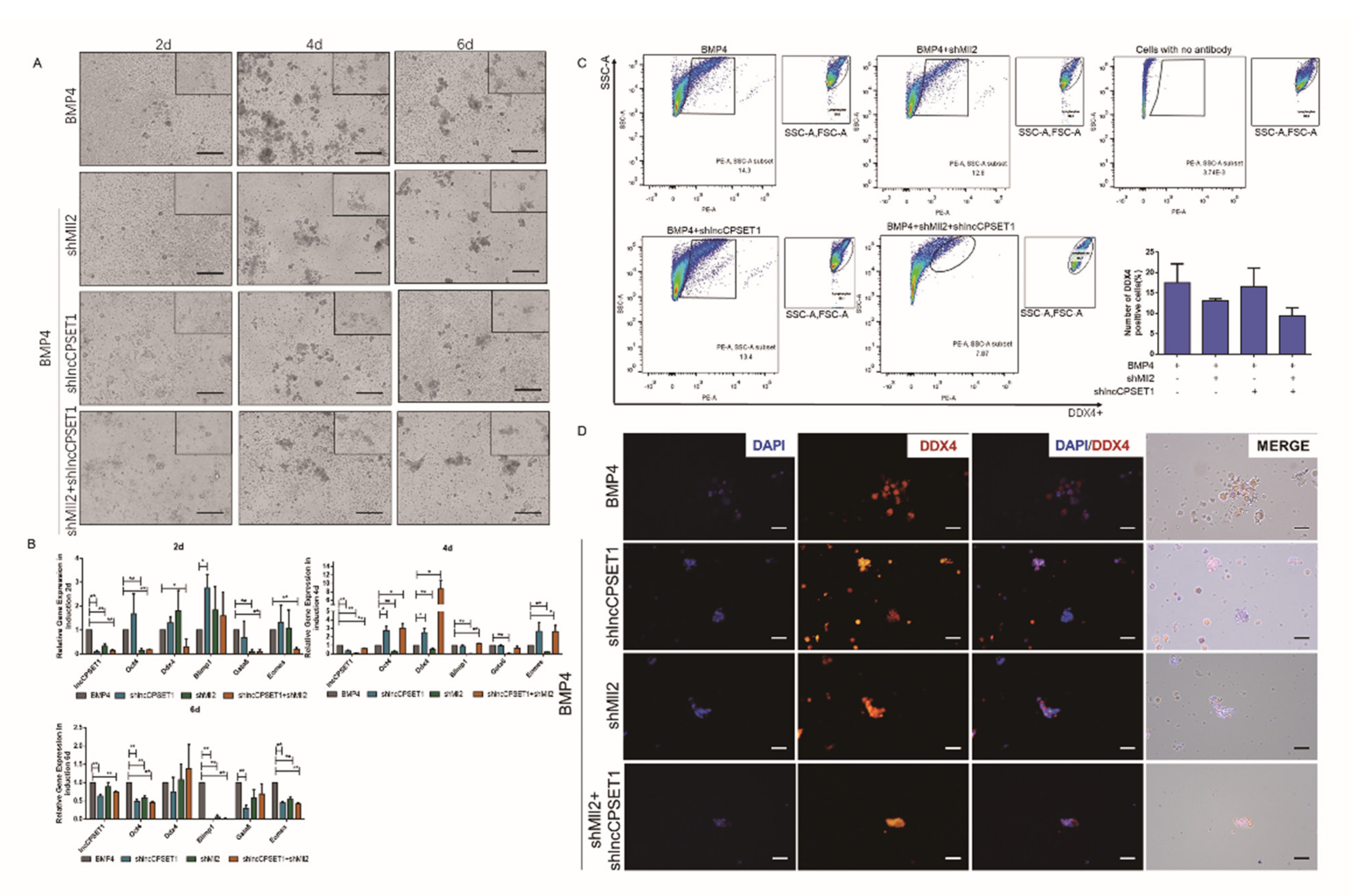
3.1. H3K4me2 Combined with lncCPSET1 Promoted the Formation of PGC In Vivo
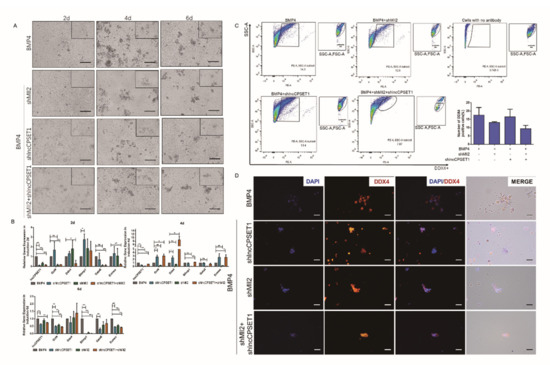
3.2. H3K4me2 Combined with lncCPSET1 Promoted the Formation of PGC-Like In Vitro
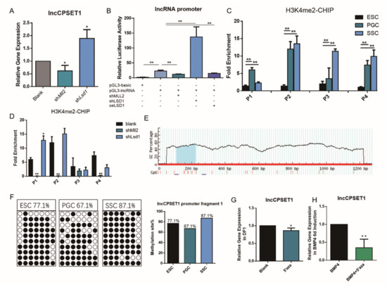
3.3. Double Epigenetic Regulation of lncCPSET1 Expression by H3K4me2 and DNA Methylation
3.4. Transcription Factors Jun Are Enriched in the Promoter Region to Regulate the Expression of lncCPSET1
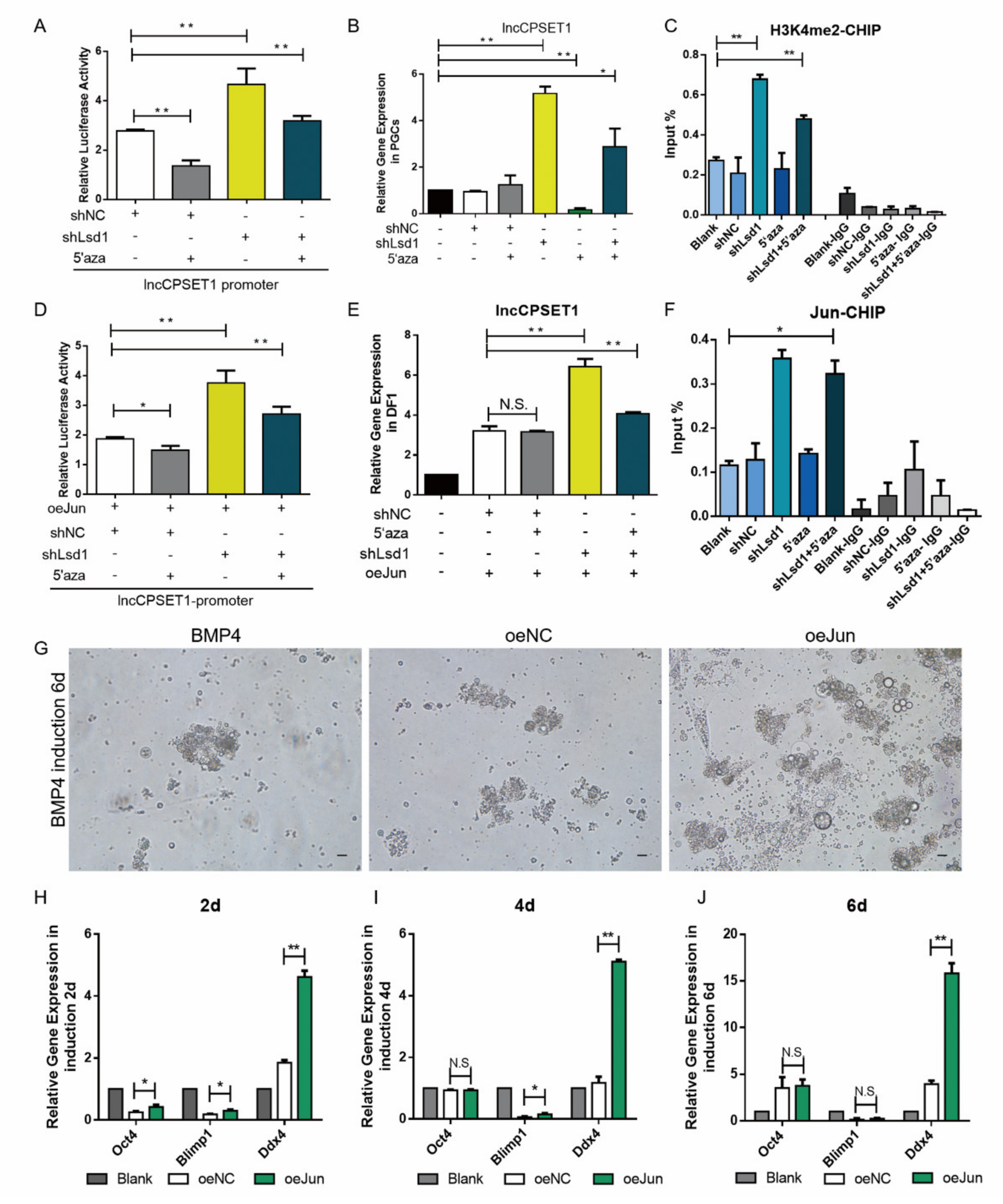
3.5. H3K4me2 Promotes the Binding of Jun to lncCPSET1 Promoter to Activate Its Expression
3.6. DNA Hypomethylation Affects H3K4me2 Instead of Jun to Inhibit lncCPSET1 Expression
3.7. H3K4me2 Is the Dominant Epigenetic Factor to Regulate the Activation of Jun to lncCPSET1 in PGC Formation
4. Discussion
5. Conclusions
Supplementary Materials
Author Contributions
Funding
Institutional Review Board Statement
Informed Consent Statement
Data Availability Statement
Acknowledgments
Conflicts of Interest
References
- Motono, M.; Yamada, Y.; Hattori, Y.; Nakagawa, R.; Nishijima, K.I.; Iijima, S. Production of transgenic chickens from purified primordial germ cells infected with a lentiviral vector. J. Biosci. Bioeng. 2010, 109, 315–321. [Google Scholar] [CrossRef]
- Park, T.S.; Han, J.Y. piggyBac transposition into primordial germ cells is an efficient tool for transgenesis in chickens. Proc. Natl. Acad. Sci. USA 2012, 109, 9337–9341. [Google Scholar] [CrossRef]
- Liu, X.; Li, N.; Hu, X.; Zhang, R.; Li, Q.; Cao, D.; Liu, T.; Zhang, Y.; Liu, X. Efficient production of transgenic chickens based on piggyBac. Transgenic Res. 2013, 22, 417–423. [Google Scholar] [CrossRef]
- Cheng, S.Z.; Wang, M.; Wang, Y.L.; Zhang, C.; Wang, Y.J.; Song, J.Z.; Zuo, Q.S.; Zhang, Y.N.; Li, B.C. RXRG associated in PPAR signal regulated the differentiation of primordial germ cell. J. Cell. Biochem. 2018, 119, 6926–6934. [Google Scholar] [CrossRef]
- Wang, M.; Zhang, C.; Huang, C.; Cheng, S.; He, N.; Wang, Y.; Ahmed, M.F.; Zhao, R.; Jin, J.; Zuo, Q.; et al. Regulation of fibroblast growth factor 8 (FGF8) in chicken embryonic stem cells differentiation into spermatogonial stem cells. J. Cell. Biochem. 2018, 119, 2396–2407. [Google Scholar] [CrossRef]
- Wan, Z.; Rui, L.; Li, Z. Expression patterns of prdm1 during chicken embryonic and germline development. Cell Tissue Res. 2014, 356, 341–356. [Google Scholar] [CrossRef] [PubMed]
- Geijsen, N.; Horoschak, M.; Kim, K.; Gribnau, J.; Eggan, K.; Daley, G.Q. Derivation of embryonic germ cells and male gametes from embryonic stem cells. Nature 2004, 427, 148–154. [Google Scholar] [CrossRef] [PubMed]
- Phillip, G.; Lars, W.; David, H.; Frederic, K.; Sandra, W.; Arica, B.; Karol, M.; Gaby, B.; Manolis, K.; Martin, W.; et al. The tissue-specific lncRNA Fendrr is an essential regulator of heart and body wall development in the mouse. Dev. Cell 2013, 24, 206–214. [Google Scholar]
- Lee, S.; Kopp, F.; Chang, T.C.; Sataluri, A.; Chen, B.; Sivakumar, S.; Yu, H.; Xie, Y.; Mendell, J.T. Noncoding RNA NORAD Regulates Genomic Stability by Sequestering PUMILIO Proteins. Cell 2016, 164, 69–80. [Google Scholar] [CrossRef] [PubMed]
- Munschauer, M.; Nguyen, C.T.; Sirokman, K.; Hartigan, C.R.; Hogstrom, L.; Engreitz, J.M.; Ulirsch, J.C.; Fulco, C.P.; Subramanian, V.; Chen, J.; et al. The NORAD lncRNA assembles a topoisomerase complex critical for genome stability. Nature 2018, 561, 132–136. [Google Scholar] [CrossRef]
- Loewer, S.; Cabili, M.N.; Guttman, M.; Loh, Y.H.; Thomas, K.; Park, I.H.; Garber, M.; Curran, M.; Onder, T.; Agarwal, S.; et al. Large intergenic non-coding RNA-RoR modulates reprogramming of human induced pluripotent stem cells. Nat. Genet. 2010, 42, 1113–1117. [Google Scholar] [CrossRef]
- Ni, H.; Chai, P.; Yu, J.; Xing, Y.; Wang, S.; Fan, J.; Ge, S.; Wang, Y.; Jia, R.; Fan, X. LncRNA CANT1 suppresses retinoblastoma progression by repellinghistone methyltransferase in PI3Kγ promoter. Cell Death Dis. 2020, 11, 306. [Google Scholar] [CrossRef]
- Jicai, W.; Zhilei, S.; Shounan, L.; Wen, F.; Zhifa, L.; Xingming, J.; Sheng, T. LncRNA HOXA-AS2 and its molecular mechanisms in human cancer. Clin. Chim. Acta 2018, 485, 229–233. [Google Scholar]
- Xiao, Z.D.; Han, L.; Lee, H.; Zhuang, L.; Zhang, Y.; Baddour, J.; Nagrath, D.; Wood, C.G.; Gu, J.; Wu, X.; et al. Energy stress-induced lncRNA FILNC1 represses c-Myc-mediated energy metabolism and inhibits renal tumor development. Nat. Commun. 2017, 8, 783. [Google Scholar] [CrossRef]
- Hu, Q.; Ye, Y.; Chan, L.C.; Li, Y.; Yang, L. Oncogenic lncRNA downregulates cancer cell antigen presentation and intrinsic tumor suppression. Nat. Immunol. 2019, 20, 1. [Google Scholar] [CrossRef]
- Chen, K. The Study of Lncrna Expression Profile during Germ Cell Differentiation In Vitro. Master’s Thesis, Dalian Medical University, Dalian, China, 2018. [Google Scholar]
- Jianqiang, B.; Jingwen, W.; Schuster, A.S.; Hennig, G.W.; Wei, Y. Expression Profiling Reveals Developmentally Regulated lncRNA Repertoire in the Mouse Male Germline1. Biol. Reprod. 2013, 89, 107. [Google Scholar]
- Feng, L.; Shi, L.; Lu, Y.F.; Wang, B.; Tang, T.; Fu, W.M.; He, W.; Li, G.; Zhang, J.F. Linc-ROR Promotes Osteogenic Differentiation of Mesenchymal Stem Cells by Functioning as a Competing Endogenous RNA for miR-138 and miR-145. Mol. Ther. Nucl. Acids 2018, 11, 345–353. [Google Scholar] [CrossRef]
- Long, Z.; Xianfei, Z.; Hanqiu, N.; Renwei, X. Regulation of Long Non-coding RNA PVT1 on Self-renewal of Hepatocellular Carcinoma Stem Cells through the Activation of Wnt Signaling Pathway. China Pharm. 2019, 22, 1997–2002. [Google Scholar]
- Bertani, S.; Sauer, S.; Bolotin, E.; Sauer, F. The noncoding RNA Mistral activates Hoxa6 and Hoxa7 expression and stem cell differentiation by recruiting MLL1 to chromatin. Mol. Cell 2015, 57, 572. [Google Scholar] [CrossRef]
- Zhang, C.; Zuo, Q.; Wang, M.; Chen, H.; He, N.; Jin, J.; Li, T.; Jiang, J.; Yuan, X.; Li, J.; et al. Narrow H3K4me2 is required for chicken PGC formation. J. Cell. Physiol. 2021, 236, 1391–1400. [Google Scholar] [CrossRef] [PubMed]
- Cheng, S. Screening of lncRNA Regulating Chicken Germline Sterm Cell Differentiation and Functional Mechanism of PGClnc1. Master’s Thesis, Yangzhou University, Yangzhou, China, 2018. [Google Scholar]
- Okamura, D.; Hayashi, K.; Matsui, Y. Mouse epiblasts change responsiveness to BMP4 signal required for PGC formation through functions of extraembryonic ectoderm. Mol. Reprod. Dev. 2005, 70, 20–29. [Google Scholar] [CrossRef]
- Shi, Q.Q.; Sun, M.; Zhang, Z.T.; Zhang, Y.N.; Elsayed, A.K.; Zhang, L.; Huang, X.M.; Li, B.C. A screen of suitable inducers for germline differentiation of chicken embryonic stem cells. Anim. Reprod. Sci. 2014, 147, 74–85. [Google Scholar] [CrossRef] [PubMed]
- Zuo, Q.; Jin, K.; Song, J.; Zhang, Y.; Chen, G.; Li, B. Interaction of the primordial germ cell-specific protein C2EIP with PTCH2 directs differentiation of embryonic stem cells via HH signaling activation. Cell Death Dis. 2018, 9, 497. [Google Scholar] [CrossRef]
- Lovicu, F.J.; McAvoy, J.W. FGF-induced lens cell proliferation and differentiation is dependent on MAPK (ERK1/2) signaling. Development 2001, 128, 5075–5084. [Google Scholar] [CrossRef] [PubMed]
- He, N.N.; Wang, Y.L.; Zhang, C.; Wang, M.; Wang, Y.J.; Zuo, Q.S.; Zhang, Y.N.; Li, B.C. Wnt signaling pathway regulates differentiation of chicken embryonic stem cells into spermatogonial stem cells via Wnt5a. J. Cell. Biochem. 2018, 119, 1689–1701. [Google Scholar] [CrossRef] [PubMed]
- Nagai, S.; Kurebayashi, Y.; Koyasu, S. Role of PI3K/Akt and mTOR complexes in Th17 cell differentiation. Ann. N. Y. Acad. Sci. 2013, 1280, 30–34. [Google Scholar] [CrossRef]
- Kurimoto, K.; Saitou, M. Epigenome regulation during germ cell specification and development from pluripotent stem cells. Curr. Opin. Genet. Dev. 2018, 52, 57–64. [Google Scholar] [CrossRef]
- Shirane, K.; Kurimoto, K.; Yabuta, Y.; Yamaji, M.; Satoh, J.; Ito, S.; Watanabe, A.; Hayashi, K.; Saitou, M.; Sasaki, H. Global Landscape and Regulatory Principles of DNA Methylation Reprogramming for Germ Cell Specification by Mouse Pluripotent Stem Cells. Dev. Cell 2016, 39, 87–103. [Google Scholar] [CrossRef]
- He, Y.; Zuo, Q.; Edwards, J.; Zhao, K.; Lei, J.; Cai, W.; Nie, Q.; Song, J. DNA methylation and regulatory elements during chicken germline stem cell differentiation. Stem Cell Rep. 2018, 10, 1793–1806. [Google Scholar] [CrossRef]
- Xie, J.J.; Jiang, Y.Y.; Jiang, Y.; Li, C.Q.; Lim, M.C.; An, O.; Mayakonda, A.; Ding, L.W.; Long, L.; Sun, C.; et al. Super-Enhancer-Driven Long Non-Coding RNA LINC01503, Regulated by TP63, Is Over-Expressed and Oncogenic in Squamous Cell Carcinoma. Gastroenterology 2018, 154, 2137–2151. [Google Scholar] [CrossRef]
- Hadji, F.; Boulanger, M.C.; Guay, S.P.; Gaudreault, N.; Amellah, S.; Mkannez, G.; Bouchareb, R.; Marchand, J.T.; Nsaibia, M.J.; Guauque-Olarte, S.; et al. Altered DNA Methylation of Long Noncoding RNA H19 in Calcific Aortic Valve Disease Promotes Mineralization by Silencing NOTCH1. Circulation 2016, 134, 1848–1862. [Google Scholar] [CrossRef] [PubMed]
- Panning, B.; Jaenisch, R. DNA hypomethylation can activate Xist expression and silence X-linked genes. Genes Dev. 1996, 10, 1991–2002. [Google Scholar] [CrossRef]
- Kondo, Y.; Shen, L.; Issa, J.P. Critical role of histone methylation in tumor suppressor gene silencing in colorectal cancer. Cell Mol. Neurobiol. 2003, 23, 206–215. [Google Scholar] [CrossRef] [PubMed]
- Jackson, J.P.; Lindroth, A.M.; Cao, X.; Jacobsen, S.E. Control of CpNpG DNA methylation by the KRYPTONITE histone H3 methyltransferase. Nature 2002, 416, 556–560. [Google Scholar] [CrossRef]
- Fahrner, J.A.; Eguchi, S.; Herman, J.G.; Baylin, S.B. Dependence of histone modifications and gene expression on DNA hypermethylation in cancer. Cancer Res. 2002, 62, 7213–7218. [Google Scholar] [PubMed]







Publisher’s Note: MDPI stays neutral with regard to jurisdictional claims in published maps and institutional affiliations. |
© 2021 by the authors. Licensee MDPI, Basel, Switzerland. This article is an open access article distributed under the terms and conditions of the Creative Commons Attribution (CC BY) license (https://creativecommons.org/licenses/by/4.0/).
Share and Cite
Zhang, C.; Zuo, Q.; Gao, X.; Hu, C.; Zhou, S.; Chen, C.; Zou, Y.; Zhao, J.; Zhang, Y.; Li, B. H3K4me2 Promotes the Activation of lncCPSET1 by Jun in the Chicken PGC Formation. Animals 2021, 11, 1572. https://doi.org/10.3390/ani11061572
Zhang C, Zuo Q, Gao X, Hu C, Zhou S, Chen C, Zou Y, Zhao J, Zhang Y, Li B. H3K4me2 Promotes the Activation of lncCPSET1 by Jun in the Chicken PGC Formation. Animals. 2021; 11(6):1572. https://doi.org/10.3390/ani11061572
Chicago/Turabian StyleZhang, Chen, Qisheng Zuo, Xiaomin Gao, Cai Hu, Shujian Zhou, Chen Chen, Yichen Zou, Juanjuan Zhao, Yani Zhang, and Bichun Li. 2021. "H3K4me2 Promotes the Activation of lncCPSET1 by Jun in the Chicken PGC Formation" Animals 11, no. 6: 1572. https://doi.org/10.3390/ani11061572
APA StyleZhang, C., Zuo, Q., Gao, X., Hu, C., Zhou, S., Chen, C., Zou, Y., Zhao, J., Zhang, Y., & Li, B. (2021). H3K4me2 Promotes the Activation of lncCPSET1 by Jun in the Chicken PGC Formation. Animals, 11(6), 1572. https://doi.org/10.3390/ani11061572

