Expansion Microscopy Reveals Plasmodium falciparum Blood-Stage Parasites Undergo Anaphase with A Chromatin Bridge in the Absence of Mini-Chromosome Maintenance Complex Binding Protein
Abstract
1. Introduction
2. Materials and Methods
2.1. Plasmodium Falciparum Culture
2.2. Immunofluorescence Assays
2.3. Ultrastructure Expansion Microscopy
2.4. Stains and Antibodies
2.5. Image Acquisition
2.6. Image Analysis
2.7. Statistical Analyses
3. Results
3.1. Ultrastructure Expansion Microscopy (U-ExM) Significantly Enhances Visualization of Microtubule Structures in P. falciparum
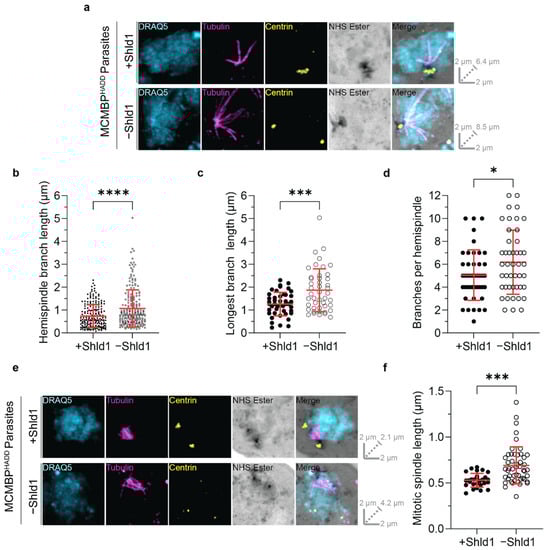
3.2. MCMBP-Deficient Parasites Display Aberrant Hemispindles and Mitotic Spindles
3.3. BODIPY TR Ceramide Stains the Nuclear Envelope of P. falciparum Imaged by U-ExM
3.4. MCMBP-Deficient Parasites Form Anaphase Chromatin Bridges, Leading to Uneven DNA Segregation and Aneuploidy but Still Form Subpellicular Microtubules
4. Discussion
Supplementary Materials
Author Contributions
Funding
Institutional Review Board Statement
Informed Consent Statement
Data Availability Statement
Acknowledgments
Conflicts of Interest
References
- World Health Organization. World Malaria Report 2020; WHO: Geneve, Switzerland, 2020. [Google Scholar]
- Imwong, M.; Dhorda, M.; Tun, K.M.; Thu, A.M.; Phyo, A.P.; Proux, S.; Suwannasin, K.; Kunasol, C.; Srisutham, S.; Duanguppama, J.; et al. Molecular epidemiology of resistance to antimalarial drugs in the Greater Mekong subregion: An observational study. Lancet Infect. Dis. 2020, 20, 1470–1480. [Google Scholar] [CrossRef]
- Menard, D.; Dondorp, A. Antimalarial Drug Resistance: A Threat to Malaria Elimination. Cold Spring Harb. Perspect. Med. 2017, 7, a025619. [Google Scholar] [CrossRef]
- Ashley, E.A.; Dhorda, M.; Fairhurst, R.M.; Amaratunga, C.; Lim, P.; Suon, S.; Sreng, S.; Anderson, J.M.; Mao, S.; Sam, B.; et al. Spread of Artemisinin Resistance in Plasmodium falciparum Malaria. N. Engl. J. Med. 2014, 371, 411–423. [Google Scholar] [CrossRef] [PubMed]
- Uwimana, A.; Legrand, E.; Stokes, B.H.; Ndikumana, J.-L.M.; Warsame, M.; Umulisa, N.; Ngamije, D.; Munyaneza, T.; Mazarati, J.-B.; Munguti, K.; et al. Emergence and clonal expansion of in vitro artemisinin-resistant Plasmodium falciparum kelch13 R561H mutant parasites in Rwanda. Nat. Med. 2020, 26, 1602–1608. [Google Scholar] [CrossRef] [PubMed]
- Balikagala, B.; Fukuda, N.; Ikeda, M.; Katuro, O.T.; Tachibana, S.-I.; Yamauchi, M.; Opio, W.; Emoto, S.; Anywar, D.A.; Kimura, E.; et al. Evidence of Artemisinin-Resistant Malaria in Africa. N. Engl. J. Med. 2021, 385, 1163–1171. [Google Scholar] [CrossRef] [PubMed]
- Pham, T.D.M.; Ziora, Z.M.; Blaskovich, M.A.T. Quinolone antibiotics. MedChemComm 2019, 10, 1719–1739. [Google Scholar] [CrossRef]
- Magden, J.; Kääriäinen, L.; Ahola, T. Inhibitors of virus replication: Recent developments and prospects. Appl. Microbiol. Biotechnol. 2004, 66, 612–621. [Google Scholar] [CrossRef] [PubMed]
- Berdis, A.J. Inhibiting DNA Polymerases as a Therapeutic Intervention against Cancer. Front. Mol. Biosci. 2017, 4, 78. [Google Scholar] [CrossRef] [PubMed]
- Belete, T.M. Recent Progress in the Development of New Antimalarial Drugs with Novel Targets. Drug Des. Dev. Ther. 2020, ume 14, 3875–3889. [Google Scholar] [CrossRef]
- Francia, M.; Striepen, B. Cell division in apicomplexan parasites. Nat. Rev. Genet. 2014, 12, 125–136. [Google Scholar] [CrossRef]
- Rudlaff, R.M.; Kraemer, S.; Marshman, J.; Dvorin, J.D. Three-dimensional ultrastructure of Plasmodium falciparum throughout cytokinesis. PLoS Pathog. 2020, 16, e1008587. [Google Scholar] [CrossRef] [PubMed]
- Rudlaff, R.; Kraemer, S.; Streva, V.A.; Dvorin, J.D. An essential contractile ring protein controls cell division in Plasmodium falciparum. Nat. Commun. 2019, 10, 2181. [Google Scholar] [CrossRef] [PubMed]
- Gerald, N.; Mahajan, B.; Kumar, S. Mitosis in the Human Malaria Parasite Plasmodium falciparum. Eukaryot. Cell 2011, 10, 474–482. [Google Scholar] [CrossRef]
- Read, M.; Sherwin, T.; Holloway, S.P.; Gull, K.; Hyde, J.E. Microtubular organization visualized by immunofluorescence microscopy during erythrocytic schizogony in Plasmodium falciparumand investigation of post-translational modifications of parasite tubulin. Parasitology 1993, 106, 223–232. [Google Scholar] [CrossRef] [PubMed]
- Simon, C.S.; Funaya, C.; Bauer, J.; Voβ, Y.; Machado, M.; Penning, A.; Klaschka, D.; Cyrklaff, M.; Kim, J.; Ganter, M.; et al. An extended DNA-free intranuclear compartment organizes centrosome microtubules in malaria parasites. Life Sci. Alliance 2021, 4, e202101199. [Google Scholar] [CrossRef]
- Mehnert, A.-K.; Simon, C.S.; Guizetti, J. Immunofluorescence staining protocol for STED nanoscopy of Plasmodium-infected red blood cells. Mol. Biochem. Parasitol. 2019, 229, 47–52. [Google Scholar] [CrossRef]
- Schrével, J.; Asfaux-Foucher, G.; Bafort, J. Etude ultrastructurale des mitoses multiples au cours de la sporogonie du Plasmodium b. berghei. J. Ultrastruct. Res. 1977, 59, 332–350. [Google Scholar] [CrossRef]
- Fennell, B.J.; Naughton, J.A.; Dempsey, E.; Bell, A. Cellular and molecular actions of dinitroaniline and phosphorothioamidate herbicides on Plasmodium falciparum: Tubulin as a specific antimalarial target. Mol. Biochem. Parasitol. 2006, 145, 226–238. [Google Scholar] [CrossRef]
- Fennell, B.; Al-Shatr, Z.; Bell, A. Isotype expression, post-translational modification and stage-dependent production of tubulins in erythrocytic Plasmodium falciparum. Int. J. Parasitol. 2008, 38, 527–539. [Google Scholar] [CrossRef]
- Zeeshan, M.; Pandey, R.; Ferguson, D.; Tromer, E.C.; Markus, R.; Abel, S.; Brady, D.; Daniel, E.; Limenitakis, R.; Bottrill, A.R.; et al. Real-time dynamics of Plasmodium NDC80 reveals unusual modes of chromosome segregation during parasite proliferation. J. Cell Sci. 2020, 134. [Google Scholar] [CrossRef]
- Bertiaux, E.; Balestra, A.C.; Bournonville, L.; Louvel, V.; Maco, B.; Soldati-Favre, D.; Brochet, M.; Guichard, P.; Hamel, V. Expansion microscopy provides new insights into the cytoskeleton of malaria parasites including the conservation of a conoid. PLoS Biol. 2021, 19, e3001020. [Google Scholar] [CrossRef]
- Rashpa, R.; Brochet, M. Ultrastructure expansion microscopy of Plasmodium gametocytes reveals the molecular architecture of a microtubule organisation centre coordinating mitosis with axoneme assembly. bioRxiv 2021, 453039. [Google Scholar] [CrossRef]
- Dey, G.; Culley, S.; Curran, S.; Schmidt, U.; Henriques, R.; Kukulski, W.; Baum, B. Closed mitosis requires local disassembly of the nuclear envelope. Nature 2020, 585, 119–123. [Google Scholar] [CrossRef]
- Absalon, S.; Dvorin, J.D. Depletion of the mini-chromosome maintenance complex binding protein allows the progression of cytokinesis despite abnormal karyokinesis during the asexual development of Plasmodium falciparum. Cell. Microbiol. 2020, 23, e13284. [Google Scholar] [CrossRef] [PubMed]
- Quimbaya, M.; Raspé, E.; Denecker, G.; De Craene, B.; Roelandt, R.; Declercq, W.; Sagaert, X.; De Veylder, L.; Berx, G. Deregulation of the Replisome Factor MCMBP Prompts Oncogenesis in Colorectal Carcinomas through Chromosomal Instability. Neoplasia 2014, 16, 694–709. [Google Scholar] [CrossRef]
- Jagannathan, M.; Sakwe, A.; Nguyen, T.; Frappier, L. The MCM-associated protein MCM-BP is important for human nuclear morphology. J. Cell Sci. 2012, 125, 133–143. [Google Scholar] [CrossRef] [PubMed][Green Version]
- Kim, H.-S.; Park, S.H.; Günzl, A.; Cross, G.A.M. MCM-BP Is Required for Repression of Life-Cycle Specific Genes Transcribed by RNA Polymerase I in the Mammalian Infectious Form of Trypanosoma brucei. PLoS ONE 2013, 8, e57001. [Google Scholar] [CrossRef]
- Matthews, H.; Duffy, C.W.; Merrick, C.J. Checks and balances? DNA replication and the cell cycle in Plasmodium. Parasites Vectors 2018, 11, 1–13. [Google Scholar] [CrossRef] [PubMed]
- Trager, W.; Jensen, J.B. Human Malaria Parasites in Continuous Culture. Science 1976, 193, 673–675. [Google Scholar] [CrossRef]
- Armstrong, C.M.; Goldberg, D.E. An FKBP destabilization domain modulates protein levels in Plasmodium falciparum. Nat. Methods 2007, 4, 1007–1009. [Google Scholar] [CrossRef]
- Trang, D.T.X.; Huy, N.T.; Kariu, T.; Tajima, K.; Kamei, K. One-step concentration of malarial parasite-infected red blood cells and removal of contaminating white blood cells. Malar. J. 2004, 3, 7. [Google Scholar] [CrossRef][Green Version]
- Lambros, C.; Vanderberg, J.P. Synchronization of Plasmodium falciparum Erythrocytic Stages in Culture. J. Parasitol. 1979, 65, 418. [Google Scholar] [CrossRef] [PubMed]
- Ribaut, C.; Berry, A.; Chevalley, S.; Reybier, K.; Morlais, I.; Parzy, D.; Nepveu, F.; Benoit-Vical, F.; Valentin, A. Concentration and purification by magnetic separation of the erythrocytic stages of all human Plasmodium species. Malar. J. 2008, 7, 45. [Google Scholar] [CrossRef] [PubMed]
- Salmon, B.L.; Oksman, A.; Goldberg, D.E. Malaria parasite exit from the host erythrocyte: A two-step process requiring extraerythrocytic proteolysis. Proc. Natl. Acad. Sci. USA 2001, 98, 271–276. [Google Scholar] [CrossRef]
- Gambarotto, D.; Hamel, V.; Guichard, P. Ultrastructure expansion microscopy (U-ExM). Methods Cell Biol. 2020, 161, 57–81. [Google Scholar] [CrossRef] [PubMed]
- Hanssen, E.; Dekiwadia, C.; Riglar, D.T.; Rug, M.; Lemgruber, L.; Cowman, A.F.; Cyrklaff, M.; Kudryashev, M.; Frischknecht, F.; Baum, J.; et al. Electron tomography of Plasmodium falciparum merozoites reveals core cellular events that underpin erythrocyte invasion. Cell. Microbiol. 2013, 15, 1457–1472. [Google Scholar] [CrossRef]
- Bannister, L.H.; Hopkins, J.M.; Dluzewski, A.R.; Margos, G.; Williams, I.T.; Blackman, M.J.; Kocken, C.; Thomas, A.W.; Mitchell, G.H. Plasmodium falciparum apical membrane antigen 1 (PfAMA-1) is translocated within micronemes along subpellicular microtubules during merozoite development. J. Cell Sci. 2003, 116, 3825–3834. [Google Scholar] [CrossRef][Green Version]
- Guizetti, J.; Martins, R.M.; Guadagnini, S.; Claes, A.; Scherf, A. Nuclear Pores and Perinuclear Expression Sites of var and Ribosomal DNA Genes Correspond to Physically Distinct Regions in Plasmodium falciparum. Eukaryot. Cell 2013, 12, 697–702. [Google Scholar] [CrossRef] [PubMed]
- Kehrer, J.; Kuss, C.; Andres-Pons, A.; Reustle, A.; Dahan, N.; Devos, D.; Kudryashev, M.; Beck, M.; Mair, G.R.; Frischknecht, F. Nuclear Pore Complex Components in the Malaria Parasite Plasmodium berghei. Sci. Rep. 2018, 8, 11249. [Google Scholar] [CrossRef] [PubMed]
- Dearnley, M.K.; Yeoman, J.A.; Hanssen, E.; Kenny, S.; Turnbull, L.; Whitchurch, C.; Tilley, L.; Dixon, M.W.A. Origin, composition, organization and function of the inner membrane complex of Plasmodium falciparum gametocytes. J. Cell Sci. 2012, 125, 2053–2063. [Google Scholar] [CrossRef] [PubMed]
- Grüring, C.; Heiber, A.; Kruse, F.; Ungefehr, J.; Gilberger, T.-W.; Spielmann, T. Development and host cell modifications of Plasmodium falciparum blood stages in four dimensions. Nat. Commun. 2011, 2, 165. [Google Scholar] [CrossRef] [PubMed]
- Thakur, V.; Asad, M.; Jain, S.; Hossain, M.E.; Gupta, A.; Kaur, I.; Rathore, S.; Ali, S.; Khan, N.J.; Mohmmed, A. Eps15 homology domain containing protein of Plasmodium falciparum (PfEHD) associates with endocytosis and vesicular trafficking towards neutral lipid storage site. Biochim. Biophys. Acta Bioenergy 2015, 1853, 2856–2869. [Google Scholar] [CrossRef]
- Tran, P.N.; Brown, S.H.J.; Mitchell, T.W.; Matuschewski, K.; McMillan, P.J.; Kirk, K.; Dixon, M.W.A.; Maier, A.G. A female gametocyte-specific ABC transporter plays a role in lipid metabolism in the malaria parasite. Nat. Commun. 2014, 5, 4773. [Google Scholar] [CrossRef] [PubMed]
- Tran, P.N.; Brown, S.H.J.; Rug, M.; Ridgway, M.C.; Mitchell, T.W.; Maier, A.G. Changes in lipid composition during sexual development of the malaria parasite Plasmodium falciparum. Malar. J. 2016, 15, 73. [Google Scholar] [CrossRef] [PubMed]
- Meibalan, E.; Comunale, M.A.; Lopez, A.M.; Bergman, L.W.; Mehta, A.; Vaidya, A.B.; Burns, J.M. Host Erythrocyte Environment Influences the Localization of Exported Protein 2, an Essential Component of the Plasmodium Translocon. Eukaryot. Cell 2015, 14, 371–384. [Google Scholar] [CrossRef] [PubMed][Green Version]
- Adisa, A.; Rug, M.; Klonis, N.; Foley, M.; Cowman, A.F.; Tilley, L. The Signal Sequence of Exported Protein-1 Directs the Green Fluorescent Protein to the Parasitophorous Vacuole of Transfected Malaria Parasites. J. Biol. Chem. 2003, 278, 6532–6542. [Google Scholar] [CrossRef] [PubMed]
- Finardi, A.; Massari, L.F.; Visintin, R. Anaphase Bridges: Not All Natural Fibers Are Healthy. Genes 2020, 11, 902. [Google Scholar] [CrossRef] [PubMed]
- Zachos, G. Regulating Cytokinesis. In Encyclopedia of Cell Biology; Bradshaw, R.A., Stahl, P.D., Eds.; Academic Press: Waltham, MA, USA, 2016; pp. 494–503. [Google Scholar]
- Koreny, L.; Zeeshan, M.; Barylyuk, K.; Tromer, E.C.; van Hooff, J.J.E.; Brady, D.; Ke, H.; Chelaghma, S.; Ferguson, D.J.P.; Eme, L.; et al. Molecular characterization of the conoid complex in Toxoplasma reveals its conservation in all apicomplexans, including Plasmodium species. PLoS Biol. 2021, 19, e3001081. [Google Scholar] [CrossRef] [PubMed]
- Bannister, L.H.; Mitchell, G.H.; Butcher, G.A.; Dennis, E.D. Lamellar membranes associated with rhoptries in erythrocytic merozoites of Plasmodium knowlesi: A clue to the mechanism of invasion. Parasitology 1986, 92, 291–303. [Google Scholar] [CrossRef]
- Liffner, B.; Balbin, J.M.; Wichers, J.S.; Gilberger, T.-W.; Wilson, D.W. The Ins and Outs of Plasmodium Rhoptries, Focusing on the Cytosolic Side. Trends Parasitol. 2021, 37, 638–650. [Google Scholar] [CrossRef]
- Sakwe, A.; Nguyen, T.; Athanasopoulos, V.; Shire, K.; Frappier, L. Identification and Characterization of a Novel Component of the Human Minichromosome Maintenance Complex. Mol. Cell. Biol. 2007, 27, 3044–3055. [Google Scholar] [CrossRef] [PubMed]
- Nishiyama, A.; Frappier, L.; Méchali, M. MCM-BP regulates unloading of the MCM2-7 helicase in late S phase. Genes Dev. 2010, 25, 165–175. [Google Scholar] [CrossRef]
- Takahashi, N.; Quimbaya, M.; Schubert, V.; Lammens, T.; Vandepoele, K.; Schubert, I.; Matsui, M.; Inze, D.; Berx, G.; De Veylder, L. The MCM-Binding Protein ETG1 Aids Sister Chromatid Cohesion Required for Postreplicative Homologous Recombination Repair. PLoS Genet. 2010, 6, e1000817. [Google Scholar] [CrossRef] [PubMed]
- Stray, J.E.; Lindsley, J.E. Biochemical Analysis of the Yeast Condensin Smc2/4 Complex: An ATPase that promotes knotting of circular DNA. J. Biol. Chem. 2003, 278, 26238–26248. [Google Scholar] [CrossRef] [PubMed]
- Wang, H.; Liu, Y.; Yuan, J.; Zhang, J.; Han, F. The condensin subunits SMC2 and SMC4 interact for correct condensation and segregation of mitotic maize chromosomes. Plant J. 2019, 102, 467–479. [Google Scholar] [CrossRef] [PubMed]
- Pandey, R.; Abel, S.; Boucher, M.; Wall, R.J.; Zeeshan, M.; Rea, E.; Freville, A.; Lu, X.M.; Brady, D.; Daniel, E.; et al. Plasmodium Condensin Core Subunits SMC2/SMC4 Mediate Atypical Mitosis and Are Essential for Parasite Proliferation and Transmission. Cell Rep. 2020, 30, 1883–1897.e6. [Google Scholar] [CrossRef] [PubMed]
- Strunnikov, A.; Hogan, E.; Koshland, D. SMC2, a Saccharomyces cerevisiae gene essential for chromosome segregation and condensation, defines a subgroup within the SMC family. Genes Dev. 1995, 9, 587–599. [Google Scholar] [CrossRef] [PubMed]
- Steffensen, S.; Coelho, P.A.; Cobbe, N.; Vass, S.; Costa, M.; Hassan, B.; Prokopenko, S.N.; Bellen, H.; Heck, M.M.; Sunkel, C.E. A role for Drosophila SMC4 in the resolution of sister chromatids in mitosis. Curr. Biol. 2001, 11, 295–307. [Google Scholar] [CrossRef]
- Hong, Y.; Sonneville, R.; Wang, B.; Scheidt, V.; Meier, B.; Woglar, A.; Demetriou, S.; Labib, K.; Jantsch, V.; Gartner, A. LEM-3 is a midbody-tethered DNA nuclease that resolves chromatin bridges during late mitosis. Nat. Commun. 2018, 9, 728. [Google Scholar] [CrossRef] [PubMed]
- Zhang, M.; Wang, C.; Otto, T.D.; Oberstaller, J.; Liao, X.; Adapa, S.R.; Udenze, K.; Bronner, I.F.; Casandra, D.; Mayho, M.; et al. Uncovering the essential genes of the human malaria parasite Plasmodium falciparum by saturation mutagenesis. Science 2018, 360, eaap7847. [Google Scholar] [CrossRef]
- Bushell, E.; Gomes, A.R.; Sanderson, T.; Anar, B.; Girling, G.; Herd, C.; Metcalf, T.; Modrzynska, K.; Schwach, F.; Martin, R.; et al. Functional Profiling of a Plasmodium Genome Reveals an Abundance of Essential Genes. Cell 2017, 170, 260–272.e8. [Google Scholar] [CrossRef] [PubMed]
- Canning, E.U.; Sinden, R.E. The organization of the ookinete and observations on nuclear division in oocysts of Plasmodium berghei. Parasitology 1973, 67, 29–40. [Google Scholar] [CrossRef] [PubMed]





Publisher’s Note: MDPI stays neutral with regard to jurisdictional claims in published maps and institutional affiliations. |
© 2021 by the authors. Licensee MDPI, Basel, Switzerland. This article is an open access article distributed under the terms and conditions of the Creative Commons Attribution (CC BY) license (https://creativecommons.org/licenses/by/4.0/).
Share and Cite
Liffner, B.; Absalon, S. Expansion Microscopy Reveals Plasmodium falciparum Blood-Stage Parasites Undergo Anaphase with A Chromatin Bridge in the Absence of Mini-Chromosome Maintenance Complex Binding Protein. Microorganisms 2021, 9, 2306. https://doi.org/10.3390/microorganisms9112306
Liffner B, Absalon S. Expansion Microscopy Reveals Plasmodium falciparum Blood-Stage Parasites Undergo Anaphase with A Chromatin Bridge in the Absence of Mini-Chromosome Maintenance Complex Binding Protein. Microorganisms. 2021; 9(11):2306. https://doi.org/10.3390/microorganisms9112306
Chicago/Turabian StyleLiffner, Benjamin, and Sabrina Absalon. 2021. "Expansion Microscopy Reveals Plasmodium falciparum Blood-Stage Parasites Undergo Anaphase with A Chromatin Bridge in the Absence of Mini-Chromosome Maintenance Complex Binding Protein" Microorganisms 9, no. 11: 2306. https://doi.org/10.3390/microorganisms9112306
APA StyleLiffner, B., & Absalon, S. (2021). Expansion Microscopy Reveals Plasmodium falciparum Blood-Stage Parasites Undergo Anaphase with A Chromatin Bridge in the Absence of Mini-Chromosome Maintenance Complex Binding Protein. Microorganisms, 9(11), 2306. https://doi.org/10.3390/microorganisms9112306

