Due to scheduled maintenance work on our servers, there may be short service disruptions on this website between 11:00 and 12:00 CEST on March 28th.
Sign in to use this feature.

Years

Between: -

Subjects

remove_circle_outline
remove_circle_outline
remove_circle_outline
remove_circle_outline
remove_circle_outline
remove_circle_outline
remove_circle_outline
remove_circle_outline
remove_circle_outline

Journals

remove_circle_outline
remove_circle_outline
remove_circle_outline
remove_circle_outline
remove_circle_outline
remove_circle_outline
remove_circle_outline
remove_circle_outline
remove_circle_outline
remove_circle_outline
remove_circle_outline
remove_circle_outline
remove_circle_outline
remove_circle_outline

Article Types

Countries / Regions

remove_circle_outline
remove_circle_outline
remove_circle_outline
remove_circle_outline
remove_circle_outline
remove_circle_outline
remove_circle_outline
remove_circle_outline

Search Results (1,417)

Search Parameters:
Keywords = Plasmodium

Order results
Result details
Results per page
Select all
Export citation of selected articles as:
24 pages, 17390 KB  
Article
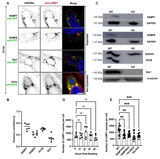
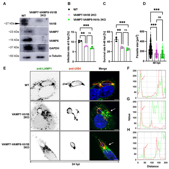
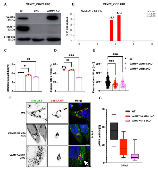
Host SNARE Proteins Mediate Lysosome and PVM Fusion to Support Plasmodium Liver Infection
by Kodzo Atchou, Nicolas Kramer, Annina Bindschedler, Jacqueline Schmuckli-Maurer, Reto Caldelari and Volker T. Heussler
Cells 2026, 15(7), 584; https://doi.org/10.3390/cells15070584 - 25 Mar 2026
Abstract
Malaria, caused by Plasmodium parasites, remains a global health crisis, necessitating novel therapeutic strategies targeting host–parasite interactions. During liver-stage infection, parasites exploit host vesicular trafficking machinery, particularly SNARE (soluble N-ethylmaleimide-sensitive factor attachment protein receptor) proteins that mediate membrane fusion. Using a CRISPR/Cas9 knockout [...] Read more.
Malaria, caused by Plasmodium parasites, remains a global health crisis, necessitating novel therapeutic strategies targeting host–parasite interactions. During liver-stage infection, parasites exploit host vesicular trafficking machinery, particularly SNARE (soluble N-ethylmaleimide-sensitive factor attachment protein receptor) proteins that mediate membrane fusion. Using a CRISPR/Cas9 knockout system in HeLa cells combined with advanced microscopy of Plasmodium berghei-infected HeLa cells, we identified specific endolysosomal SNAREs including Vesicle-Associated Membrane Protein 7 (VAMP7), Vesicle-Associated Membrane Protein 8 (VAMP8), Vesicle Transport Through Interaction With T-SNAREs 1B (Vti1B), and Syntaxin 7 (Stx7) to be recruited to the parasitophorous vacuole membrane (PVM) with distinct temporal profiles. This demonstrates the parasite’s precise manipulation of host endolysosomal trafficking pathways. VAMP7 and Vti1B were localized to the PVM within 30 min post-infection, suggesting potential roles during invasion, while VAMP8 and Stx7 appeared later around 24 h post infection (hpi), coinciding with increased nutrient acquisition. Single gene deletions showed minimal impact, but combinatorial knockouts (KO) revealed critical redundancy. VAMP7-VAMP8 as well as VAMP7–Vti1B double KO significantly reduced parasite infection and growth, with Vti1B playing a dominant role. Triple KO phenotypes mirrored VAMP7-Vti1B disruption, underscoring Vti1B’s dominant role. SNARE depletion also impaired the lysosome–PVM association and LAMP1 positive vesicle recruitment. Our findings indicate Plasmodium hijacks a coordinated host SNARE network to fuse lysosomes with the PVM for nutrient uptake. Targeting Vti1B-containing complexes disrupts this pathway without host cell toxicity, offering a promising host-directed antimalarial approach. Full article
Show Figures

Graphical abstract

34 pages, 9088 KB  
Review
Parasites as Modulators of Angiogenesis: Implications for Vascular Biology and Pathogenesis
by Tonathiu Rodríguez, Víctor H. Salazar-Castañón, Luis I. Terrazas, Imelda Juárez-Avelar and Miriam Rodríguez-Sosa
Pathogens 2026, 15(4), 347; https://doi.org/10.3390/pathogens15040347 - 25 Mar 2026
Viewed by 68
Abstract
Some parasitic infections promote or inhibit vascular growth in their hosts to increase parasite survival through immune evasion and tissue dissemination. This review focuses on how the most prevalent protozoan and helminth parasites in humans, such as Plasmodium, Toxoplasma, Leishmania, [...] Read more.
Some parasitic infections promote or inhibit vascular growth in their hosts to increase parasite survival through immune evasion and tissue dissemination. This review focuses on how the most prevalent protozoan and helminth parasites in humans, such as Plasmodium, Toxoplasma, Leishmania, Trypanosoma, Entamoeba, Schistosoma, and Taenia, manipulate angiogenic pathways for their own benefit. This knowledge reveals that angiogenesis is central to the pathophysiology and therapeutic targeting of parasitic diseases. Importantly, parasites and/or their excretory/secretory factors, which modulate vascular responses, are potential treatments for chronic degenerative diseases in which angiogenesis is crucial to disease progression, such as cancer. Full article
(This article belongs to the Special Issue Advancements in Host-Parasite Interactions)
Show Figures

Figure 1

32 pages, 7519 KB  
Article
Anti-GPI scFv as a Promising Tool for Intervention Against Cerebral Malaria in Mice
by Sandra Gabriela Klein, Kelem Cristina Pereira Mota, Bruna Cristina Borges, Mylla Spirandelli Vieira, Matheus Morais Neves, Ludmilla Silva Mendes, Flávia Batista Ferreira, Isabela Lemos de Lima, Fabiana de Almeida Araújo Santos, Luciana Machado Bastos, Wânia Rezende Lima, Luiz Ricardo Goulart Filho and Murilo Vieira da Silva
Int. J. Mol. Sci. 2026, 27(7), 2950; https://doi.org/10.3390/ijms27072950 - 24 Mar 2026
Viewed by 185
Abstract
Malaria remains a major global health challenge. While treatments targeting parasite replication exist, effective interventions for neurological manifestations are scarce, necessitating new strategies for cerebral malaria. In this study, we investigated the effect of a single-chain variable fragment (scFv) against glycosylphosphatidylinositol (GPI) as [...] Read more.
Malaria remains a major global health challenge. While treatments targeting parasite replication exist, effective interventions for neurological manifestations are scarce, necessitating new strategies for cerebral malaria. In this study, we investigated the effect of a single-chain variable fragment (scFv) against glycosylphosphatidylinositol (GPI) as an intervention tool to mitigate the effects of Plasmodium in a preclinical model. We used C57BL/6J mice infected with Plasmodium berghei-ANKA (PbA) and treated them with anti-GPI scFv or phosphate-buffered saline (PBS) on days 0, 3, and 6 post-infection. Uninfected controls were treated on the same days with scFv or PBS. The animals were evaluated for morbidity and mortality, body weight, parasitemia, blood count, cytokines, and histopathology. Results show that anti-GPI scFv prevented lethality in 71.4% of infected animals and promoted recovery from weight loss. Furthermore, the intervention inhibited neurological and systemic signs, reduced parasitemia, and improved hematological and histopathological parameters in the brain, lungs, and kidneys. In conclusion, anti-GPI scFv exerts a significant systemic effect on experimental cerebral malaria (ECM) pathology, representing a promising tool for severe manifestations of the disease. Full article
(This article belongs to the Section Molecular Immunology)
Show Figures

Figure 1

25 pages, 1150 KB  
Review
Recent Advances, Bottlenecks, and Future Directions in Plasmodium falciparum Vaccine Development
by Gulbuse Turan, Maxence J. Boggio, Ahmad Syibli Othman, Victory Nnaemeka, Adrian V. S. Hill and Ahmed M. Salman
Vaccines 2026, 14(3), 277; https://doi.org/10.3390/vaccines14030277 - 21 Mar 2026
Viewed by 411
Abstract
Malaria remains a major global health burden, with an estimated 282 million cases and 610,000 deaths reported in 2024, disproportionately affecting children under five years of age and pregnant women in sub-Saharan Africa. Although antimalarial drugs are highly effective at clearing infections, their [...] Read more.
Malaria remains a major global health burden, with an estimated 282 million cases and 610,000 deaths reported in 2024, disproportionately affecting children under five years of age and pregnant women in sub-Saharan Africa. Although antimalarial drugs are highly effective at clearing infections, their reliance on timely diagnosis and treatment limits their scalability as a population-wide control strategy. Vaccines therefore represent a critical tool for reducing malaria-associated morbidity and mortality, as well as interrupting parasite transmission, by inducing durable protective immunity. However, the complex lifecycle of Plasmodium parasites poses significant challenges for vaccine development, including the identification of protective antigens and optimal vaccine formulations. In this review, we summarize current vaccine strategies and discuss their key limitations. We also highlight emerging opportunities for possible avenues for future research and development. Full article
(This article belongs to the Special Issue Recent Advances in Malaria Vaccine Development—2nd Edition)
Show Figures

Figure 1

18 pages, 963 KB  
Article
Clinical Characteristics and Outcomes of Hospitalized Malaria Patients in Rural Madagascar
by Daniel Kasprowicz, Krzysztof Korzeniewski and Wanesa Wilczyńska
J. Clin. Med. 2026, 15(6), 2389; https://doi.org/10.3390/jcm15062389 - 20 Mar 2026
Viewed by 203
Abstract
Background/Objectives: Malaria remains a major cause of hospitalization in rural Madagascar, yet data on in-hospital clinical presentation, management, and patient outcomes remain limited. Methods: We conducted a three-year retrospective study (2023–2025) at a rural district hospital in Ambatoboeny, Madagascar, including patients of all [...] Read more.
Background/Objectives: Malaria remains a major cause of hospitalization in rural Madagascar, yet data on in-hospital clinical presentation, management, and patient outcomes remain limited. Methods: We conducted a three-year retrospective study (2023–2025) at a rural district hospital in Ambatoboeny, Madagascar, including patients of all ages hospitalized with malaria confirmed by rapid diagnostic testing and microscopy. Sociodemographic, clinical, laboratory, and treatment data were extracted from routine records. Length of hospital stay (LOS) was analyzed continuously and categorized as ≤2, 3–4, or ≥5 days. Seasonal admission patterns and factors associated with LOS were assessed using chi-square or Fisher’s exact tests, and associations with rainfall seasonality were explored using Spearman’s correlation. Results: Among 134 hospitalized patients, median age was 15 years (interquartile range (IQR) 7–25) and 52.2% were female. Plasmodium falciparum predominated (94.0%), while mixed-species infections were identified in 6.0% of cases; 20.1% of cases were classified as severe malaria, including 10.4% with cerebral malaria. Co-infections were frequent (52.2%), most commonly Schistosoma haematobium infection (14.2%) and typhoid fever (12.7%). Intravenous artesunate was initiated in 97.8% of patients; all received paracetamol and 94.8% received intravenous fluids. Median LOS was 2 days (IQR 2–3); 12.7% had prolonged hospitalization (≥5 days). Prolonged LOS was significantly associated with cerebral malaria, high parasitemia (≥5%), blood transfusion, and age < 15 years (all p ≤ 0.034), while co-infection and nutritional status were not. Conclusions: Hospitalized malaria in rural Madagascar presents with heterogeneous clinical phenotypes and a high burden of co-infections. Prolonged LOS is primarily driven by markers of severe disease and supportive care requirements, underscoring the need for early severity recognition and resource planning in low-resource hospitals. Full article
(This article belongs to the Section Infectious Diseases)
Show Figures

Figure 1

17 pages, 13668 KB  
Article
Insecticide Resistance Mutations, Enzymatic Activity, and Pathogen Infection in Culex quinquefasciatus from Haiti
by Primrose Tanachaiwiwat, Neil D. Sanscrainte, Bernard A. Okech and Alden S. Estep
Insects 2026, 17(3), 331; https://doi.org/10.3390/insects17030331 - 18 Mar 2026
Viewed by 265
Abstract
Haiti is a Caribbean country of about 11 million people with a high burden of mosquito-transmitted disease and limited vector control, thereby making effective operational mosquito control of high importance. Previous studies have examined vector-borne disease burden and insecticide resistance markers in Haitian [...] Read more.
Haiti is a Caribbean country of about 11 million people with a high burden of mosquito-transmitted disease and limited vector control, thereby making effective operational mosquito control of high importance. Previous studies have examined vector-borne disease burden and insecticide resistance markers in Haitian Aedes and Anopheles mosquitoes, but not Culex species. In this study, we examined collections of Culex quinquefasciatus from 12 locations in northern and southern Haiti for the presence of markers of insecticide resistance (using a variety of target-site mutations and biochemical assays) and pathogens (using a deep-sequencing microbiome workflow). The metagenomic analysis identified Wolbachia, Rhabdoviridae, and Plasmodium infections in all sample pools at relatively high levels, along with less frequent detections of other potential pathogens. Insecticide resistance marker examination identified variable frequencies of knockdown resistance and acetylcholinesterase resistance mutations, as well as variation in resistance-associated enzymatic activities in these populations. These findings indicate that insecticide resistance to pyrethroid and organophosphate insecticides is likely. Although there was variation among Culex mosquito populations and no clear activity pattern, enzymatic activity was significantly higher at the southern sites than at the northern sites. Similar findings in Cx. quinquefasciatus populations in other locations in the Americas strongly suggest that vector control with pyrethroid and organophosphate adulticides may be of limited efficacy. Full article
(This article belongs to the Section Insect Pest and Vector Management)
Show Figures

Figure 1

35 pages, 4909 KB  
Article
Metabolomics, Molecular Networking and Phytochemical Investigation of Psiadia dentata (Cass.) DC., Endemic to Reunion Island: Discovery of Novel Bioactive Molecules
by Lantomalala Elsa Razafindrabenja, Keshika Mahadeo, Gaëtan Herbette, Lúcia Mamede, Michel Frederich, Carole Di Giorgio, Béatrice Baghdikian, Patricia Clerc, Hippolyte Kodja, Isabelle Grondin and Anne Gauvin-Bialecki
Molecules 2026, 31(6), 973; https://doi.org/10.3390/molecules31060973 - 13 Mar 2026
Viewed by 275
Abstract
The genus Psiadia (Asteraceae), widely distributed in Madagascar and the Mascarene Islands (Mauritius, La Réunion, Rodrigues), is traditionally used to treat bronchitis, asthma, colds, abdominal pain, and other inflammatory disorders. However, few studies have scientifically validated these traditional medicinal uses. To assess P. [...] Read more.
The genus Psiadia (Asteraceae), widely distributed in Madagascar and the Mascarene Islands (Mauritius, La Réunion, Rodrigues), is traditionally used to treat bronchitis, asthma, colds, abdominal pain, and other inflammatory disorders. However, few studies have scientifically validated these traditional medicinal uses. To assess P. dentata as a valuable source of bioactive natural products, a combined 1H NMR-based metabolomic, molecular networking, and phytochemical study was conducted. Multivariate analysis (PLS-DA) of crude extracts from Psiadia species collected on Reunion Island enabled rapid discrimination of active extracts from P. dentata and revealed two methoxylated flavonoids and one coumarin as metabolites correlated with its antiplasmodial and anti-inflammatory activities. Additionally, UHPLC-DAD-ESI-QTOF-MS/MS molecular networking approach enabled detailed chemical profiling of this species, allowing the annotation of 25 compounds (125) in this species. Subsequent phytochemical investigation of P. dentata leaves led to the isolation and identification of 25 metabolites, including nine new diterpenes (2634), one new coumarin (35), and 15 known compounds (18, 11, 18, 19 and 3639) from the diterpenoid, flavonoid, and coumarin families. The structures of the new compounds were elucidated using spectroscopic methods, including extensive 1D and 2D NMR and HRESIMS analyses. Biological evaluation of the isolated compounds showed that compounds 1, 7, 26 and 27 showed antiplasmodial activity against Plasmodium falciparum (3D7 strain, IC50 = 7.25–13.46 μM). Compounds 7, 26, 27, 31 and 32 inhibited nitric oxide production (IC50 = 0.87–27.71 μM), indicating potential anti-inflammatory effects. Only compound 1 displayed moderate cytotoxicity against HepG2 and HT29 cancer cell lines (IC50 = 25.67 and 18.35 μM, respectively). Full article
(This article belongs to the Special Issue Chemical Constituents and Biological Activities of Natural Sources)
Show Figures

Graphical abstract

20 pages, 2252 KB  
Article
Development and Evaluation of Compact Semi-Synthetic Promoters for Enhanced Antigen Expression in Adenoviral-Vectored Vaccines
by Matěj Hlaváč, Susan J. Morris, Barbara Dema, Marta Ulaszewska, Zakia Al-Hareth, Bruno Douradinha and Sarah C. Gilbert
Vaccines 2026, 14(3), 260; https://doi.org/10.3390/vaccines14030260 - 13 Mar 2026
Viewed by 422
Abstract
Background/Objectives: The large size of commonly used regulatory elements such as the cytomegalovirus (CMV) immediate-early promoter imposes a significant burden on the already restricted payload capacity of first-generation adenoviral vectors, potentially hindering the development of multi-antigen vaccine candidates. To address this limitation, we [...] Read more.
Background/Objectives: The large size of commonly used regulatory elements such as the cytomegalovirus (CMV) immediate-early promoter imposes a significant burden on the already restricted payload capacity of first-generation adenoviral vectors, potentially hindering the development of multi-antigen vaccine candidates. To address this limitation, we have engineered a panel of novel, small, semi-synthetic promoters designed to leverage the changes in transcriptomic milieu following adenoviral vector entry. Methods: Eight synthetic enhancer modules (SE1–SE8) were designed in silico, each composed of transcription factor binding sites (TFBSs) previously found in host genes that are upregulated during early adenoviral infection. These synthetic enhancers were coupled with a minimal CMV core promoter to generate a panel of compact semi-synthetic promoters (cSE1–cSE8), and their activity was evaluated in the context of ChAdOx1 viral vectors expressing GFP or a modified Plasmodium falciparum circumsporozoite (CSN) antigen. Promoter performance was characterised in vitro via flow cytometry, RT-qPCR, and Western blotting, and in vivo by quantifying antigen-specific T-cell (IFN-γ ELISpot) and IgG antibody (ELISA) responses in BALB/c mice. Results: In vitro characterisation revealed a wide range of promoter activity across the panel, with cSE3 and cSE5 driving transgene expression levels comparable to the benchmark CMV promoters despite their markedly reduced genomic footprint. In vivo, ChAdOx1 vectors incorporating cSE3 and cSE5 elicited potent antigen-specific T-cell and IgG responses that were comparable to those induced by the larger CMV control promoters. Conclusions: We have successfully developed semi-synthetic promoters that match the potency of the much larger, frequently used CMV promoters whilst simultaneously reducing genomic footprint. These novel regulatory elements will facilitate the design of next-generation vaccines, particularly those requiring large antigens or multi-antigen cassettes. Full article
(This article belongs to the Special Issue Innovations in Vaccine Technology)
Show Figures

Figure 1

12 pages, 1590 KB  
Article
Development and Evaluation of a Dual-Target One-Step Nested PCR for the Detection of Spotted Fever Group Rickettsia spp. in Ticks
by Phiaw Chong Foo, Canedy Jacob, Christina Injan Mawang, Ernieenor Faraliana Che Lah and Mariana Ahamad
Pathogens 2026, 15(3), 312; https://doi.org/10.3390/pathogens15030312 - 13 Mar 2026
Viewed by 256
Abstract
Spotted fever group (SFG) rickettsioses are tick-borne infectious diseases caused by more than 30 Rickettsia species. As ticks may harbor and transmit multiple pathogens during a single blood meal, sensitive and specific molecular detection methods are essential for early diagnosis. Conventional nested PCR [...] Read more.
Spotted fever group (SFG) rickettsioses are tick-borne infectious diseases caused by more than 30 Rickettsia species. As ticks may harbor and transmit multiple pathogens during a single blood meal, sensitive and specific molecular detection methods are essential for early diagnosis. Conventional nested PCR is commonly used but is time-consuming and prone to cross-contamination due to multiple amplification steps. This study evaluated a dual-target one-step nested PCR assay developed as a rapid alternative to conventional nested PCR for SFG Rickettsia detection. Gene-specific primers targeting the Rickettsia outer membrane protein A (ompA) gene and the 17 kDa antigen gene were designed, with a Plasmodium falciparum thrombospondin-related anonymous protein (TRAP) gene included as an internal amplification control. Primer specificity was verified in silico, and assay performance was assessed using synthetic DNA templates. The dual-target one-step nested PCR achieved detection limits of 10 gene copies for the 17 kDa gene and 1000 gene copies for ompA, compared with 10 and 100,000 gene copies, respectively, using conventional nested PCR. Screening of 184 tick specimens identified one positive sample (0.54%) for the Rickettsia 17 kDa gene. Overall, the dual-target one-step nested PCR demonstrated comparable sensitivity to conventional nested PCR while reducing assay time and contamination risk, indicating its potential as a reliable tool for SFG Rickettsia detection. Full article
(This article belongs to the Special Issue Ticks and Tick-Borne Diseases in Southeast Asia)
Show Figures

Figure 1

20 pages, 3796 KB  
Article
Cytokine-Driven Immune Phenotypes at Delivery as Indicators of Malaria Infection Among Primigravidae in Burkina Faso: An Exploratory Analysis
by Ousmane Traore, Toussaint Rouamba, Serge Henri Zango, Hermann Sorgho, Innocent Valea, Maminata Traore-Coulibaly, Henk D. F. H. Schallig and Halidou Tinto
Trop. Med. Infect. Dis. 2026, 11(3), 80; https://doi.org/10.3390/tropicalmed11030080 - 12 Mar 2026
Viewed by 493
Abstract
In malaria-endemic regions, women remain vulnerable to Plasmodium falciparum infection at the time of delivery. However, the immunological mechanisms underlying infection-associated inflammation in primigravid women remain poorly characterized. This exploratory study investigated cytokine-based immune profiles reflecting malaria infection status at delivery. We assessed [...] Read more.
In malaria-endemic regions, women remain vulnerable to Plasmodium falciparum infection at the time of delivery. However, the immunological mechanisms underlying infection-associated inflammation in primigravid women remain poorly characterized. This exploratory study investigated cytokine-based immune profiles reflecting malaria infection status at delivery. We assessed 33 primigravid women from Nanoro, Burkina Faso (mean age 19 years; range 18–20.5) at childbirth. Antibody responses to P. falciparum antigens (PfCSP, PfAMA-1, and EBA-175) and plasma levels of cytokines (IL-4, IL-10, IL-6, TNF-α, and IFN-γ) were quantified using enzyme immunoassays. Multivariate analyses, including principal component analysis (PCA) and hierarchical clustering, identified three distinct immune profiles: (1) a low-inflammatory cluster with reduced IL-6 and TNF-α, (2) a TNF-α–dominant cluster, and (3) a highly pro-inflammatory cluster with elevated IL-6 and TNF-α. Cluster stability was supported by bootstrap analysis (AU ≥ 92%). All women in the most inflammatory cluster were P. falciparum–positive at delivery (Fisher’s exact test, p = 0.04; exploratory association). These cytokine-driven profiles reflect biologically distinct inflammatory states associated with concurrent infection at delivery rather than predictive immune predispositions. The findings underscore the potential of cytokine profiling as a hypothesis-generating tool to guide future longitudinal studies on immune regulation and the postpartum period. Full article
Show Figures

Figure 1

25 pages, 1180 KB  
Review
Circular RNAs: An Under-Recognized Part in Different Scenarios of Host–Parasite Interrelationships
by Mahmoud S. Sharaf, Dalia S. Ashour and Ahmad A. Othman
Pathogens 2026, 15(3), 307; https://doi.org/10.3390/pathogens15030307 - 11 Mar 2026
Viewed by 379
Abstract
Circular RNAs (circRNAs) are a special category of non-coding RNAs. The latter are known for their pivotal regulatory functions over many cellular processes. In biology, circRNAs exert regulatory functions on many physiological events, most likely through the regulation of gene expression. They are [...] Read more.
Circular RNAs (circRNAs) are a special category of non-coding RNAs. The latter are known for their pivotal regulatory functions over many cellular processes. In biology, circRNAs exert regulatory functions on many physiological events, most likely through the regulation of gene expression. They are also implicated in a variety of health-related issues in medicine. Advances in molecular techniques and bioinformatics are expected to expand our knowledge of circRNAs, better characterizing their nature and functions. Remarkably, parasites elaborate their own repertoire of circRNAs to regulate different biological aspects. Meanwhile, they reshape the host circRNA landscape, allowing manipulation of different events of host–parasite interplay at molecular levels. We herein present an overview of the putative role of circRNAs in major parasitic infections of medical importance. Surprisingly, we underscore limited knowledge in this domain with many gaps and uncertainties. Scrutiny into the role of circRNAs in host–parasite dynamics could lead to the development of reliable diagnostic tools, or the discovery of novel therapeutic targets or vaccine candidates, for many parasitic infections. Full article
(This article belongs to the Special Issue Molecular Aspects of Host-Parasite Interactions)
Show Figures

Figure 1

16 pages, 1039 KB  
Article
Novel Antiplasmodial Natural Products Identified Through a Modified Bioluminescence-Based Rate-of-Kill Assay
by Rebecca Mobley, Suzanne A. Nasser, Barbara Bartholomew, Robert Nash, Paul Horrocks and Helen Price
Biomedicines 2026, 14(3), 585; https://doi.org/10.3390/biomedicines14030585 - 5 Mar 2026
Viewed by 327
Abstract
Background/Objectives: The discovery of antimalarial compounds with novel mechanisms of action and distinct rates of kill (RoK) is essential to address emerging drug resistance in Plasmodium falciparum. Natural product libraries represent a valuable and chemically diverse source of potential new antiplasmodial [...] Read more.
Background/Objectives: The discovery of antimalarial compounds with novel mechanisms of action and distinct rates of kill (RoK) is essential to address emerging drug resistance in Plasmodium falciparum. Natural product libraries represent a valuable and chemically diverse source of potential new antiplasmodial scaffolds. This study aimed (i) to evaluate a modified bioluminescence relative rate-of-kill (mBRRoK) assay as a rapid triage platform for screening large compound libraries with previously unknown antiplasmodial activity, enabling simultaneous assessment of potency and RoK, and (ii) to identify novel compounds with potent and selective in vitro erythrocytic activity. Methods: A fixed two-concentration mBRRoK screen was applied to 1165 compounds from the PhytoQuest natural product library. Antiplasmodial activity and RoK profiles were assessed over 48 h using two genetically distinct luciferase-expressing P. falciparum strains (Dd2luc and NF54luc) with distinct drug resistance backgrounds. Reproducibility was evaluated across biological replicates. Selected hits underwent secondary profiling, including EC50 determination and HepG2 cytotoxicity assessment to establish potency and selectivity. Results: The primary screen identified 36 lead compounds demonstrating potent activity within 48 h, encompassing both fast- and slow-acting phenotypes. Activity was reproducible and largely strain-independent across both parasite lines. Secondary profiling prioritised four compounds (100657, 101158, 101160, and 101173) with nanomolar-to-micromolar antiplasmodial potency and favourable selectivity indices relative to mammalian cell cytotoxicity. Conclusions: The mBRRoK assay provides a robust and scalable framework for integrating potency and pharmacodynamic assessment in early antimalarial discovery. This strategy enabled efficient prioritisation of selective natural product-derived leads with distinct killing profiles, supporting their progression toward further optimisation and preclinical development. Full article
(This article belongs to the Special Issue Compounds from Natural Products as Sources for Drug Discovery)
Show Figures

Graphical abstract

33 pages, 1837 KB  
Systematic Review
Antimicrobial Effects of Quebrachitol: A Systematic Review
by Doris Evelyn Yah Hui Jong, Siang Yin Lee, Yun Khoon Liew, Phyu Synn Oo, Amar Harris Arifin, Zi Ni Ngai, Beek Yoke Chin, Shamala Salvamani and Rhun Yian Koh
Microbiol. Res. 2026, 17(3), 52; https://doi.org/10.3390/microbiolres17030052 - 27 Feb 2026
Viewed by 336
Abstract
Quebrachitol, an optically active cyclitol derived from plants, has recently gained attention as a potential natural product with therapeutic properties, though its antimicrobial effects remain unclear. This systematic review aims to determine, appraise, and consolidate evidence of the antimicrobial potential of quebrachitol. PRISMA-guided [...] Read more.
Quebrachitol, an optically active cyclitol derived from plants, has recently gained attention as a potential natural product with therapeutic properties, though its antimicrobial effects remain unclear. This systematic review aims to determine, appraise, and consolidate evidence of the antimicrobial potential of quebrachitol. PRISMA-guided searches of PubMed, Scopus, and Google Scholar (2000–2024) identified English-language experimental in vitro, in vivo, and in ovo studies. Data on antimicrobial activity, dosage or treatment duration, and mechanisms were extracted, with study quality assessed using QUIN and SYRCLE tools. Of 866 studies screened, 11 met inclusion criteria: seven in vitro, one in vivo, one in ovo, and two combining both approaches. Quebrachitol demonstrated inhibitory effects against Salmonella sp., Candida albicans, infectious bursal disease virus (Avibirnavirus gumboroense), Newcastle disease virus, Plasmodium sp., and notably, biofilm formation by Staphylococcus epidermidis and methicillin-resistant Staphylococcus aureus (MRSA). Overall, quebrachitol exhibits promising antimicrobial potential, but rigorous in vivo studies are required to confirm its efficacy and safety in addressing antimicrobial resistance. Full article
Show Figures

Graphical abstract

20 pages, 3950 KB  
Article
Structure-Based Screening of Deep-Sea Microbial Metabolites Against Plasmodium falciparum Dihydroorotate Dehydrogenase
by Avtar Singh, Kannan R. R. Rengasamy and Soottawat Benjakul
Biology 2026, 15(5), 392; https://doi.org/10.3390/biology15050392 - 27 Feb 2026
Viewed by 406
Abstract
Malaria is a major global health concern caused by Plasmodium parasites, among which Plasmodium falciparum is responsible for the most severe and fatal cases. The emergence of drug resistance to existing antimalarial therapies necessitates the discovery of novel molecular targets and chemically distinct [...] Read more.
Malaria is a major global health concern caused by Plasmodium parasites, among which Plasmodium falciparum is responsible for the most severe and fatal cases. The emergence of drug resistance to existing antimalarial therapies necessitates the discovery of novel molecular targets and chemically distinct inhibitors. Current study employed an integrated in silico drug discovery pipeline combining high-throughput structure-based virtual screening of 1549 deep-sea marine microbial metabolites with MM-GBSA binding free-energy estimation, QikProp-based ADME/Tox profiling, and 100 ns molecular dynamics (MD) simulations to link rapid screening with dynamic verification of binding stability. Molecular docking against Plasmodium falciparum dihydroorotate dehydrogenase (PfDHODH; PDB ID: 7KZ4) yielded five top-ranked compounds with Glide scores ranging from −12.02 to −10.61 kcal·mol−1, which is higher than the Primaquine (−6.920 kcal·mol−1; a clinically approved antimalarial reference compound). MM-GBSA analysis further refined hit selection, producing binding free energies (ΔG_bind) between −63.28 and −31.37 kcal·mol−1. The selected lead compounds included (±)-puniceusine P, aspergilol F, tersaphilone C, 4-carbglyceryl-3,3′-dihydroxy-5,5′-dimethyldiphenyl ether, and 15-O-methyl ML-236A. The top hits were subjected to 100 ns MD simulations in Desmond, demonstrating stable protein–ligand complexes, particularly for (±)-puniceusine P and 15-O-methyl ML-236A (protein backbone root mean square deviation (RMSD; ~0.8–1.0 Å). ADME profiling indicated acceptable predicted physicochemical and pharmacokinetic properties. Overall, these in silico findings highlight deep-sea marine microbial metabolites as promising PfDHODH inhibitor candidates requiring experimental validation. Full article
(This article belongs to the Special Issue Nutraceutical and Bioactive Compounds in Foods)
Show Figures

Figure 1

11 pages, 1092 KB  
Article
Profiling 26S Proteasome Activity of Plasmodium falciparum Monitored by a Live-Cell Assay
by Adriana F. Gonçalves, Ana Lima-Pinheiro, Belém Sampaio-Marques and Pedro E. Ferreira
Int. J. Mol. Sci. 2026, 27(5), 2104; https://doi.org/10.3390/ijms27052104 - 24 Feb 2026
Viewed by 332
Abstract
Malaria remains a major global health challenge, driven in part by widespread antimalarial drug resistance in Plasmodium parasites. Artemisinin-based combination therapies (ACTs) are currently the first-line treatment; however, resistance has also emerged. Artemisinin damages parasite proteins, promoting their ubiquitination and subsequent proteasomal degradation. [...] Read more.
Malaria remains a major global health challenge, driven in part by widespread antimalarial drug resistance in Plasmodium parasites. Artemisinin-based combination therapies (ACTs) are currently the first-line treatment; however, resistance has also emerged. Artemisinin damages parasite proteins, promoting their ubiquitination and subsequent proteasomal degradation. Because inhibitors of the Plasmodium 26S proteasome synergize with artemisinin, the proteasome has emerged as a promising drug target, yet tools to monitor its function in live parasites remain limited. Here, we generated a P. falciparum line expressing green fluorescent protein fused to a destabilization domain (GFP-DD) to assess proteasome activity and combined it with MitoTrackerTM staining. In the absence of the stabilizing ligand Shield-1, the GFP-DD reporter is rapidly degraded by the proteasome. Using fluorescence microscopy and flow cytometry, we show that GFP-DD fluorescence provides a quantitative, inverse readout of proteasomal activity, increasing upon ligand-mediated stabilization or pharmacological inhibition with MG132. Shield-1 titration identified an optimal stabilization range, and MG132 induced a dose-dependent fluorescence increase. This work establishes a practical live-cell platform to probe ubiquitin–proteasome system function, with potential applications in future phenotypic screening and antimalarial resistance studies. Full article
(This article belongs to the Special Issue Advanced Research on Malaria: Molecular and Biochemical Perspectives)
Show Figures

Figure 1

Back to TopTop