Sub-Inhibitory Concentrations of Metronidazole Enhance Production, Virulence Factor Loading, and Endothelial Cytotoxicity of Porphyromonas gingivalis Extracellular Vesicles
Abstract
1. Introduction
2. Materials and Methods
2.1. Bacterial Culture
2.2. Transmission Electron Microscopy Observations
2.3. Scanning Electron Microscope Observation
2.4. Isolation and Identification of P. gingivalis EVs
2.5. Protein Concentration Measurement
2.6. Immunoblotting
2.7. Cell Culture
2.8. Endocytosis Analysis
2.9. Cell Viability Analysis
2.10. Cell Morphology Analysis
2.11. Cell Migration Capacity Analysis
2.12. Propidium Iodide Staining
2.13. Reactive Oxygen Species Analysis
2.14. Immunofluorescence Staining
2.15. Enzyme-Linked Immunosorbent Assay Detection
2.16. Statistical Analysis
3. Results
3.1. Sub-Inhibitory Concentrations of Metronidazole Modulate P. gingivalis EV Production
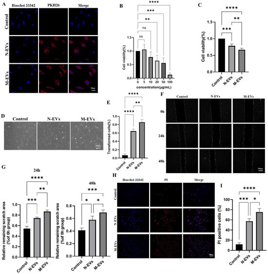
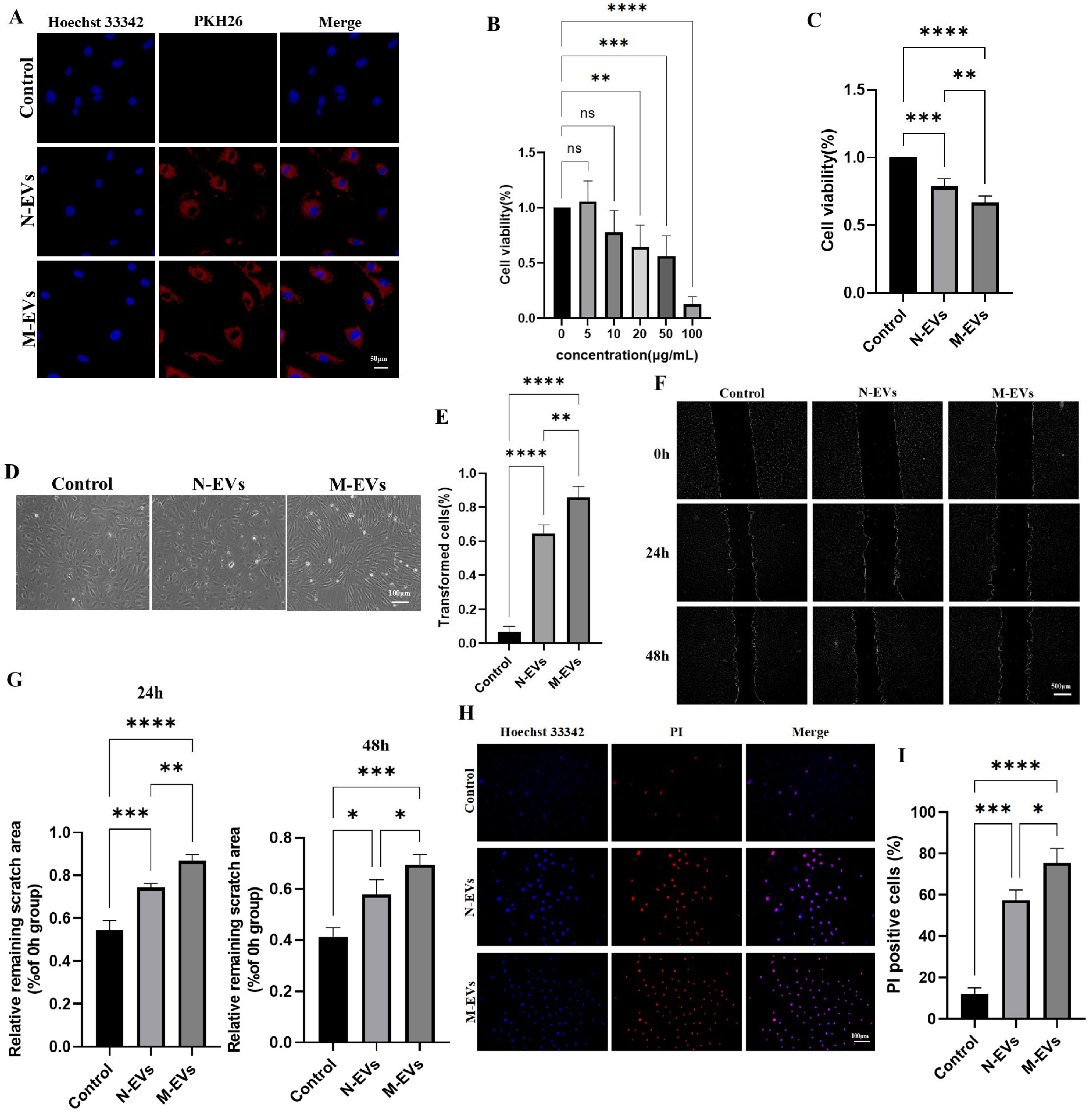
3.2. Sub-Inhibitory Concentrations of Metronidazole-Derived P. gingivalis EVs Potentiate Cytotoxic Effects of HUVECs
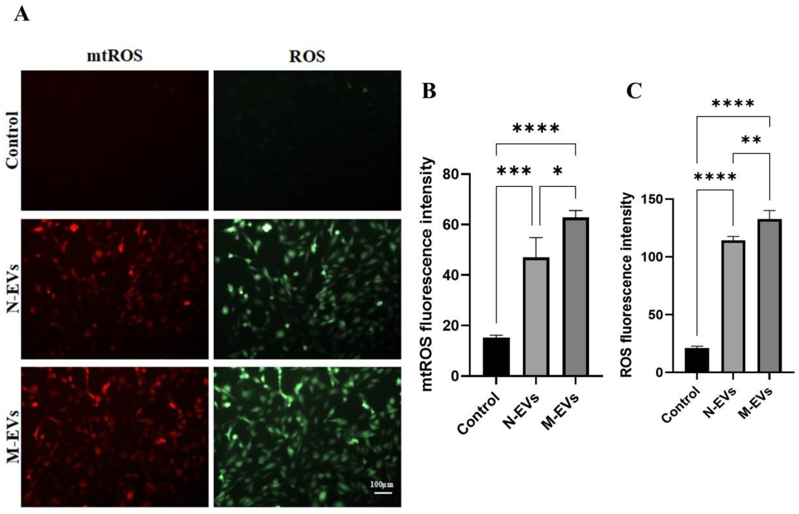
3.3. Sub-Inhibitory Concentrations of Metronidazole-Derived P. gingivalis EVs Potentiate ROS Generation in HUVECs
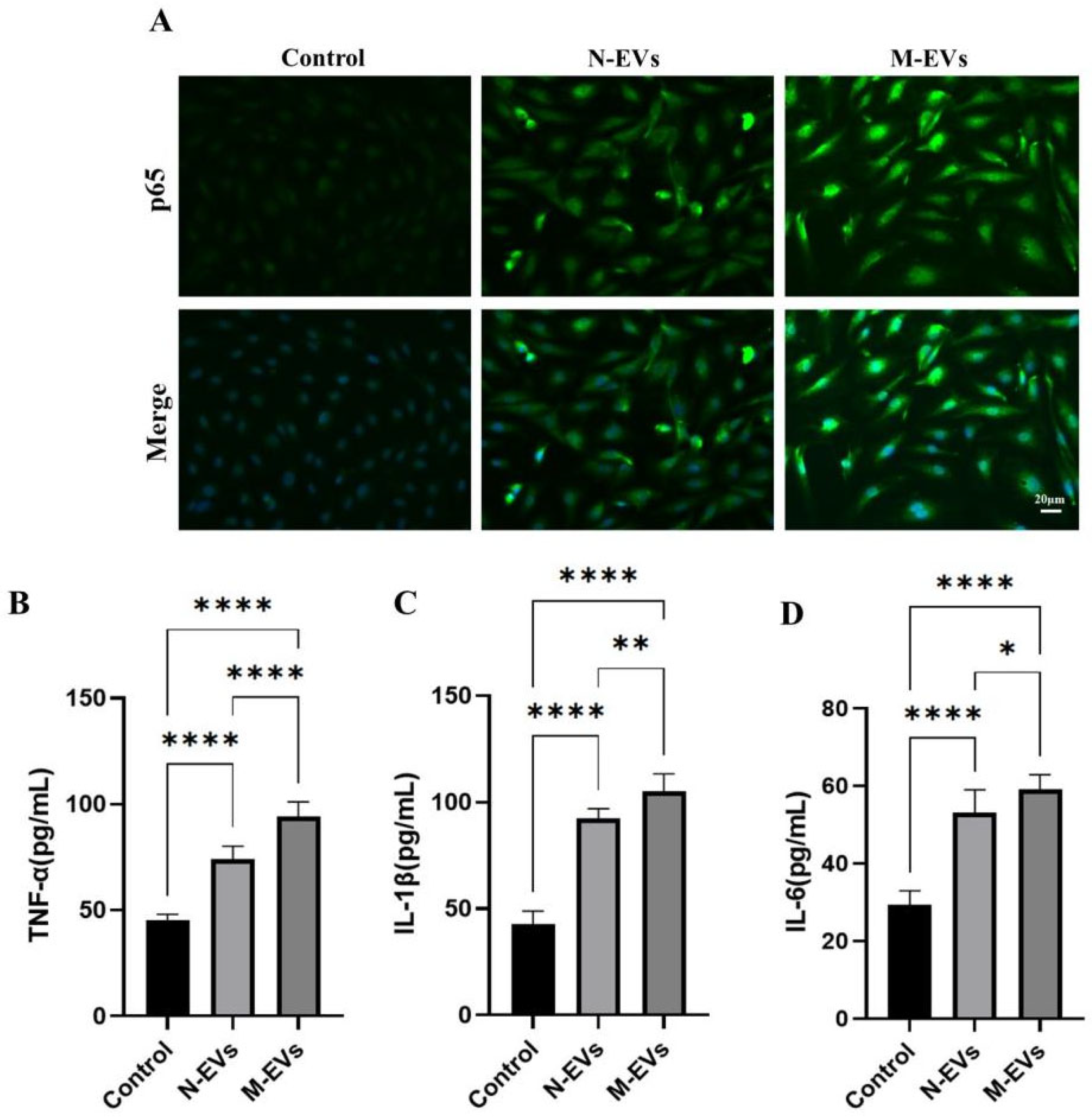
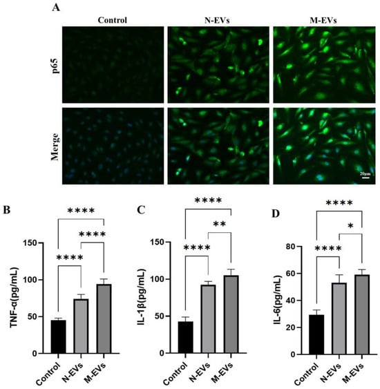
3.4. Sub-Inhibitory Concentrations of Metronidazole Potentiates P. gingivalis EV-Mediated Pro-Inflammatory Response in HUVECs
4. Discussion
5. Conclusions and Future Perspectives
Supplementary Materials
Author Contributions
Funding
Institutional Review Board Statement
Informed Consent Statement
Data Availability Statement
Acknowledgments
Conflicts of Interest
References
- Li, Z.; Huang, Q.; Wang, Z.; Huang, L.; Gu, L. Effects of Porphyromonas gingivalis and Aggregatibacter actinomycetemcomitans on Modeling Subgingival Microbiome and Impairment of Oral Epithelial Barrier. J. Infect. Dis. 2024, 229, 262–272. [Google Scholar] [CrossRef]
- Friedewald, V.E.; Kornman, K.S.; Beck, J.D.; Genco, R.; Goldfine, A.; Libby, P.; Offenbacher, S.; Ridker, P.M.; Van Dyke, T.E.; Roberts, W.C. The American Journal of Cardiology and Journal of Periodontology editors’ consensus: Periodontitis and atherosclerotic cardiovascular disease. J. Periodontol. 2009, 80, 1021–1032. [Google Scholar] [CrossRef] [PubMed]
- Lockhart, P.B.; Brennan, M.T.; Sasser, H.C.; Fox, P.C.; Paster, B.J.; Bahrani-Mougeot, F.K. Bacteremia associated with toothbrushing and dental extraction. Circulation 2008, 117, 3118–3125. [Google Scholar] [CrossRef] [PubMed]
- Hayashi, C.; Viereck, J.; Hua, N.; Phinikaridou, A.; Madrigal, A.G.; Gibson, F.C., 3rd; Hamilton, J.A.; Genco, C.A. Porphyromonas gingivalis accelerates inflammatory atherosclerosis in the innominate artery of ApoE deficient mice. Atherosclerosis 2011, 215, 52–59. [Google Scholar] [CrossRef] [PubMed]
- Maekawa, T.; Takahashi, N.; Tabeta, K.; Aoki, Y.; Miyashita, H.; Miyauchi, S.; Miyazawa, H.; Nakajima, T.; Yamazaki, K. Chronic oral infection with Porphyromonas gingivalis accelerates atheroma formation by shifting the lipid profile. PLoS ONE 2011, 6, e20240. [Google Scholar] [CrossRef]
- Koren, O.; Spor, A.; Felin, J.; Fåk, F.; Stombaugh, J.; Tremaroli, V.; Behre, C.J.; Knight, R.; Fagerberg, B.; Ley, R.E.; et al. Human oral, gut, and plaque microbiota in patients with atherosclerosis. Proc. Natl. Acad. Sci. USA 2011, 108, 4592–4598. [Google Scholar] [CrossRef]
- Ye, Z.; Cao, Y.; Miao, C.; Liu, W.; Dong, L.; Lv, Z.; Iheozor-Ejiofor, Z.; Li, C. Periodontal therapy for primary or secondary prevention of cardiovascular disease in people with periodontitis. Cochrane Database Syst. Rev. 2022, 10, CD009197. [Google Scholar]
- Seinost, G.; Horina, A.; Arefnia, B.; Kulnik, R.; Kerschbaumer, S.; Quehenberger, F.; Muster, V.; Gütl, K.; Zelzer, S.; Gasser, R.; et al. Periodontal treatment and vascular inflammation in patients with advanced peripheral arterial disease: A randomized controlled trial. Atherosclerosis 2020, 313, 60–69. [Google Scholar] [CrossRef]
- Okamura, H.; Hirota, K.; Yoshida, K.; Weng, Y.; He, Y.; Shiotsu, N.; Ikegame, M.; Uchida-Fukuhara, Y.; Tanai, A.; Guo, J. Outer membrane vesicles of Porphyromonas gingivalis: Novel communication tool and strategy. JPN Dent. Sci. Rev. 2021, 57, 138–146. [Google Scholar] [CrossRef]
- Gui, M.J.; Dashper, S.G.; Slakeski, N.; Chen, Y.Y.; Reynolds, E.C. Spheres of influence: Porphyromonas gingivalis outer membrane vesicles. Mol. Oral Microbiol. 2016, 31, 365–378. [Google Scholar] [CrossRef]
- Bauwens, A.; Kunsmann, L.; Karch, H.; Mellmann, A.; Bielaszewska, M. Antibiotic-Mediated Modulations of Outer Membrane Vesicles in Enterohemorrhagic Escherichia coli O104:H4 and O157:H7. Antimicrob. Agents Chemother. 2017, 61, 00937-17. [Google Scholar] [CrossRef] [PubMed]
- Sanz, M.; Herrera, D.; Kebschull, M.; Chapple, I.; Jepsen, S.; Beglundh, T.; Sculean, A.; Tonetti, M.S. EFP Workshop Participants and Methodological Consultants. Treatment of stage I-III periodontitis-The EFP S3 level clinical practice guideline. J. Clin. Periodontol. 2021, 47, 4–60. [Google Scholar] [CrossRef] [PubMed]
- Amid, R.; Tabeie, M.B.; Kadkhodazadeh, M.; Mehdizadeh, A.R.; Youssefi, N. Local concentration of systemic amoxicillin and metronidazole in healthy and inflamed gingiva: A comparative in vivo study. Drug Metabol. Drug Interact. 2012, 27, 113–118. [Google Scholar] [CrossRef]
- Iwami, J.; Murakami, Y.; Nagano, K.; Nakamura, H.; Yoshimura, F. Further evidence that major outer membrane proteins homologous to OmpA in Porphyromonas gingivalis stabilize bacterial cells. Oral Microbiol. Immunol. 2007, 22, 356–360. [Google Scholar] [CrossRef] [PubMed]
- Nakao, R.; Hasegawa, H.; Ochiai, K.; Takashiba, S.; Ainai, A.; Ohnishi, M.; Watanabe, H.; Senpuku, H. Outer membrane vesicles of Porphyromonas gingivalis elicit a mucosal immune response. PLoS ONE 2011, 6, e26163. [Google Scholar] [CrossRef]
- Zhang, Z.; Liu, S.; Zhang, S.; Li, Y.; Shi, X.; Liu, D.; Pan, Y. Porphyromonas gingivalis outer membrane vesicles inhibit the invasion of Fusobacterium nucleatum into oral epithelial cells by downregulating FadA and FomA. J. Periodontol. 2022, 93, 515–525. [Google Scholar] [CrossRef]
- Rangarajan, M.; Aduse-Opoku, J.; Hashim, A.; McPhail, G.; Luklinska, Z.; Haurat, M.F.; Feldman, M.F.; Curtis, M.A. LptO (PG0027) Is Required for Lipid A 1-Phosphatase Activity in Porphyromonas gingivalis W50. J. Bacteriol. 2017, 199, 00751-16. [Google Scholar] [CrossRef]
- Potempa, J.; Pike, R.; Travis, J. The multiple forms of trypsin-like activity present in various strains of Porphyromonas gingivalis are due to the presence of either Arg-gingipain or Lys-gingipain. Infect. Immun. 1995, 63, 1176–1182. [Google Scholar] [CrossRef]
- Olsen, I.; Potempa, J. Strategies for the inhibition of gingipains for the potential treatment of periodontitis and associated systemic diseases. J. Oral Microbiol. 2014, 6, 24800. [Google Scholar] [CrossRef]
- Zhang, J.; Xie, M.; Huang, X.; Chen, G.; Yin, Y.; Lu, X.; Feng, G.; Yu, R.; Chen, L. The Effects of Porphyromonas gingivalis on Atherosclerosis-Related Cells. Front. Immunol. 2021, 12, 766560. [Google Scholar] [CrossRef]
- Zhang, Y.; Li, J.J.; Xu, R.; Wang, X.P.; Zhao, X.Y.; Fang, Y.; Chen, Y.P.; Ma, S.; Di, X.H.; Wu, W.; et al. Nogo-B mediates endothelial oxidative stress and inflammation to promote coronary atherosclerosis in pressure-overloaded mouse hearts. Redox Biol. 2023, 68, 102944. [Google Scholar] [CrossRef] [PubMed]
- Förstermann, U.; Xia, N.; Li, H. Roles of Vascular Oxidative Stress and Nitric Oxide in the Pathogenesis of Atherosclerosis. Circ. Res. 2017, 120, 713–735. [Google Scholar] [CrossRef] [PubMed]
- Charoensaensuk, V.; Chen, Y.C.; Lin, Y.H.; Ou, K.L.; Yang, L.Y.; Lu, D.Y. Porphyromonas gingivalis Induces Proinflammatory Cytokine Expression Leading to Apoptotic Death through the Oxidative Stress/NF-κB Pathway in Brain Endothelial Cells. Cells 2021, 10, 3033. [Google Scholar] [CrossRef] [PubMed]
- Juodeikis, R.; Carding, S.R. Outer Membrane Vesicles: Biogenesis, Functions, and Issues. Microbiol. Mol. Biol. Rev. 2022, 86, 0003222. [Google Scholar] [CrossRef]
- Mantri, C.K.; Chen, C.H.; Dong, X.; Goodwin, J.S.; Pratap, S.; Paromov, V.; Xie, H. Fimbriae-mediated outer membrane vesicle production and invasion of Porphyromonas gingivalis. Microbiologyopen 2015, 4, 53–65. [Google Scholar] [CrossRef]
- Johnston, E.L.; Guy-Von Stieglitz, S.; Zavan, L.; Cross, J.; Greening, D.W.; Hill, A.F.; Kaparakis-Liaskos, M. The effect of altered pH growth conditions on the production, composition, and proteomes of Helicobacter pylori outer membrane vesicles. Proteomics 2024, 24, 2300269. [Google Scholar] [CrossRef]
- Kadurugamuwa, J.L.; Beveridge, T.J. Virulence factors are released from Pseudomonas aeruginosa in association with membrane vesicles during normal growth and exposure to gentamicin: A novel mechanism of enzyme secretion. J. Bacteriol. 1995, 177, 3998–4008. [Google Scholar] [CrossRef]
- Ribeiro de Freitas, M.C.; Elaine de Almeida, P.; Vieira, W.V.; Ferreira-Machado, A.B.; Resende, J.A.; Lúcia da Silva, V.; Diniz, C.G. Inflammatory modulation and outer membrane vesicles (OMV) production associated to Bacteroides fragilis response to sub-inhibitory concentrations of metronidazole during experimental infection. Anaerobe 2022, 73, 102504. [Google Scholar] [CrossRef]
- Chen, Z.; Liu, Y.; Jiang, L.; Zhang, C.; Qian, X.; Gu, J.; Song, Z. Bacterial outer membrane vesicles increase polymyxin resistance in Pseudomonas aeruginosa while inhibiting its quorum sensing. J. Hazard. Mater. 2024, 478, 135588. [Google Scholar] [CrossRef]
- Veith, P.D.; Chen, Y.Y.; Gorasia, D.G.; Chen, D.; Glew, M.D.; O’Brien-Simpson, N.M.; Cecil, J.D.; Holden, J.A.; Reynolds, E.C. Porphyromonas gingivalis outer membrane vesicles exclusively contain outer membrane and periplasmic proteins and carry a cargo enriched with virulence factors. J. Proteome Res. 2014, 13, 2420–2432. [Google Scholar] [CrossRef]
- Fujise, K.; Kikuchi, Y.; Kokubu, E.; Okamoto-Shibayama, K.; Ishihara, K. Effect of extracytoplasmic function sigma factors on autoaggregation, hemagglutination, and cell surface properties of Porphyromonas gingivalis. PLoS ONE 2017, 12, e0185027. [Google Scholar] [CrossRef]
- Kim, S.Y.; Kim, M.H.; Son, J.H.; Kim, S.I.; Yun, S.H.; Kim, K.; Kim, S.; Shin, M.; Lee, J.C. Outer membrane vesicles produced by Burkholderia cepacia cultured with sub-inhibitory concentrations of ceftazidime enhance pro-inflammatory responses. Virulence 2020, 11, 995–1005. [Google Scholar] [CrossRef]
- Xie, M.; Tang, Q.; Nie, J.; Zhang, C.; Zhou, X.; Yu, S.; Sun, J.; Cheng, X.; Dong, N.; Hu, Y.; et al. BMAL1-Downregulation Aggravates Porphyromonas gingivalis-Induced Atherosclerosis by Encouraging Oxidative Stress. Circ. Res. 2020, 126, 15–29. [Google Scholar] [CrossRef]




Disclaimer/Publisher’s Note: The statements, opinions and data contained in all publications are solely those of the individual author(s) and contributor(s) and not of MDPI and/or the editor(s). MDPI and/or the editor(s) disclaim responsibility for any injury to people or property resulting from any ideas, methods, instructions or products referred to in the content. |
© 2025 by the authors. Licensee MDPI, Basel, Switzerland. This article is an open access article distributed under the terms and conditions of the Creative Commons Attribution (CC BY) license.
Share and Cite
Wu, Z.; Li, X.; Ge, S. Sub-Inhibitory Concentrations of Metronidazole Enhance Production, Virulence Factor Loading, and Endothelial Cytotoxicity of Porphyromonas gingivalis Extracellular Vesicles. Microorganisms 2026, 14, 25. https://doi.org/10.3390/microorganisms14010025
Wu Z, Li X, Ge S. Sub-Inhibitory Concentrations of Metronidazole Enhance Production, Virulence Factor Loading, and Endothelial Cytotoxicity of Porphyromonas gingivalis Extracellular Vesicles. Microorganisms. 2026; 14(1):25. https://doi.org/10.3390/microorganisms14010025
Chicago/Turabian StyleWu, Zixiang, Xia Li, and Song Ge. 2026. "Sub-Inhibitory Concentrations of Metronidazole Enhance Production, Virulence Factor Loading, and Endothelial Cytotoxicity of Porphyromonas gingivalis Extracellular Vesicles" Microorganisms 14, no. 1: 25. https://doi.org/10.3390/microorganisms14010025
APA StyleWu, Z., Li, X., & Ge, S. (2026). Sub-Inhibitory Concentrations of Metronidazole Enhance Production, Virulence Factor Loading, and Endothelial Cytotoxicity of Porphyromonas gingivalis Extracellular Vesicles. Microorganisms, 14(1), 25. https://doi.org/10.3390/microorganisms14010025

