Genome-Based Reclassification of [Bizionia] algoritergicola Bowman and Nichols 2005 as Algorimicrobium algoritergicola gen. nov., comb. nov. and description of Algorimicrobium bowmanii sp. nov.
Abstract
1. Introduction
2. Materials and Methods
2.1. Isolation and Phenotypic Characterization of Bacteria
2.2. 16S rRNA Gene Sequence and Phylogenetic Analysis
2.3. Whole-Genome Sequencing and Genome-Based Phylogenetic Analysis
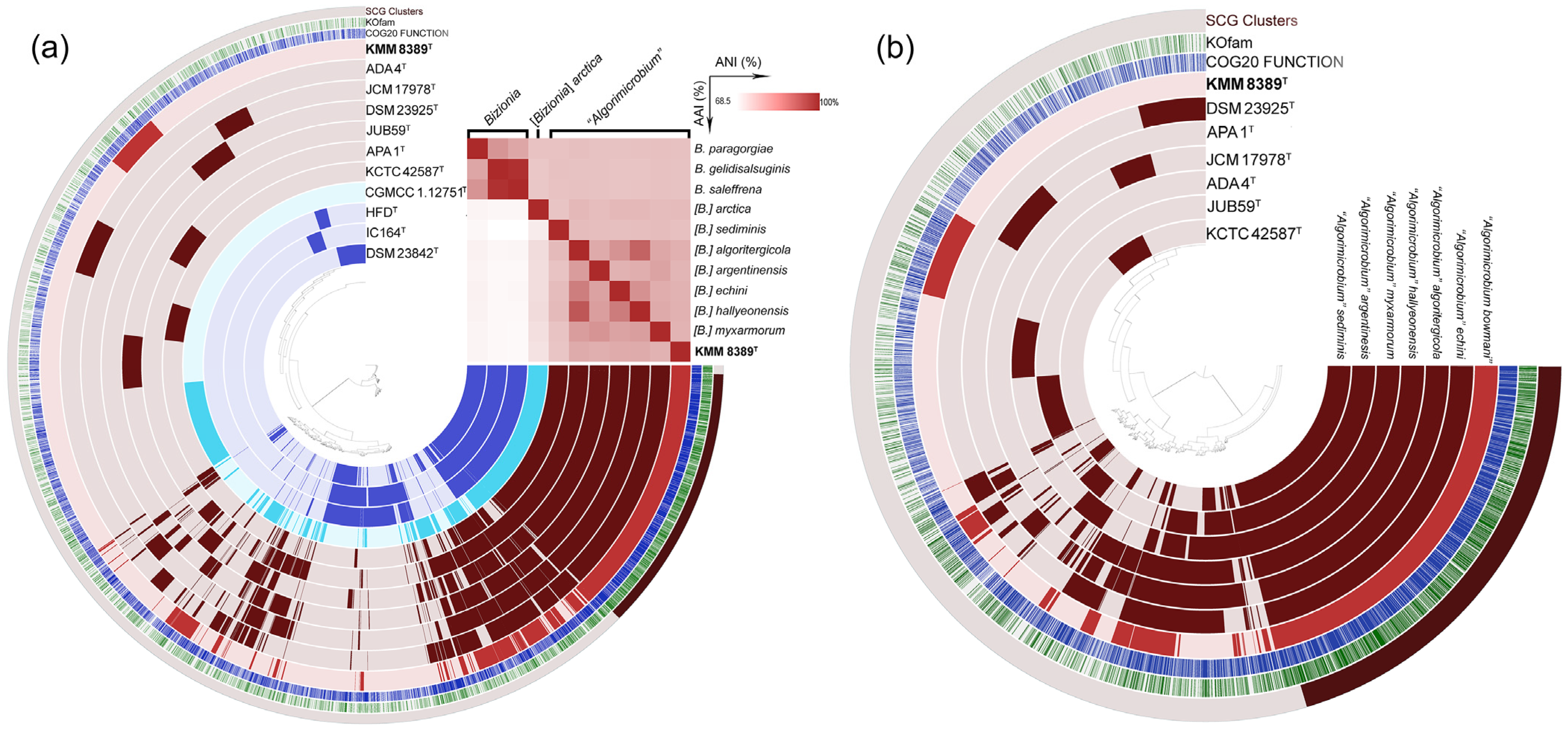
2.4. Functional Genomic Analysis
3. Results and Discussion
3.1. Phylogenetic Analyses
3.2. Genomic Characteristics and Pan-Genome Analysis
3.3. In Silico Analysis of Hydrolytic and Biosynthetic Potentials
3.4. Phenotypic Characterization and Chemotaxonomy
4. Conclusions
Supplementary Materials
Author Contributions
Funding
Institutional Review Board Statement
Informed Consent Statement
Data Availability Statement
Conflicts of Interest
References
- García-López, M.; Meier-Kolthoff, J.P.; Tindall, B.J.; Gronow, S.; Woyke, T.; Kyrpides, N.C.; Hahnke, R.L.; Göker, M. Analysis of 1000 Type-Strain Genomes Improves Taxonomic Classification of Bacteroidetes. Front. Microbiol. 2019, 10, 2083. [Google Scholar] [CrossRef] [PubMed]
- Nedashkovskaya, O.I.; Kim, S.B.; Lysenko, A.M.; Frolova, G.M.; Mikhailov, V.V.; Bae, K.S. Bizionia paragorgiae gen. nov., sp. nov., a novel member of the family Flavobacteriaceae isolated from the soft coral Paragorgia arborea. Int. J. Syst. Evol. Microbiol. 2005, 55, 375–378. [Google Scholar] [CrossRef] [PubMed]
- Li, H.; Zhang, X.Y.; Liu, C.; Liu, A.; Qin, Q.L.; Su, H.N.; Shi, M.; Zhou, B.C.; Chen, X.L.; Zhang, Y.Z.; et al. Bizionia arctica sp. nov., isolated from Arctic fjord seawater, and emended description of the genus Bizionia. Int. J. Syst. Evol. Microbiol. 2015, 65, 2925–2930. [Google Scholar] [CrossRef] [PubMed]
- Kim, Y.O.; Park, I.S.; Park, S.; Nam, B.H.; Kim, D.G.; Choi, S.G.; Bae, J.W.; Yoon, J.H. Bizionia berychis sp. nov., isolated from intestinal tract of a splendid alfonsino (Beryx splendens). Int. J. Syst. Evol. Microbiol. 2018, 68, 1227–1232. [Google Scholar] [CrossRef]
- Kim, H.S.; Hyun, D.W.; Kim, P.S.; Lee, J.Y.; Shin, N.R.; Yun, J.H.; Whon, T.W.; Kim, M.S.; Jung, M.J.; Bae, J.W. Bizionia fulviae sp. nov., isolated from the gut of an egg cockle, Fulvia mutica. Int. J. Syst. Evol. Microbiol. 2015, 65, 3066–3072. [Google Scholar] [CrossRef]
- Bowman, J.P.; Nichols, D.S. Novel members of the family Flavobacteriaceae from Antarctic maritime habitats including Subsaximicrobium wynnwilliamsii gen. nov., sp. nov., Subsaximicrobium saxinquilinus sp. nov., Subsaxibacter broadyi gen. nov., sp. nov., Lacinutrix copepodicola gen. nov., sp. nov., and novel species of the genera Bizionia, Gelidibacter and Gillisia. Int. J. Syst. Evol. Microbiol. 2005, 55, 1471–1486. [Google Scholar] [CrossRef]
- Bercovich, A.; Vazquez, S.C.; Yankilevich, P.; Coria, S.H.; Foti, M.; Hernández, E.; Vidal, A.; Ruberto, L.; Melo, C.; Marenssi, S.; et al. Bizionia argentinensis JUB59T sp. nov., isolated from surface marine water in Antarctica. Int. J. Syst. Evol. Microbiol. 2008, 58, 2363–2367. [Google Scholar] [CrossRef]
- Nedashkovskaya, O.I.; Vancanneyt, M.; Kim, S.B. Bizionia echini sp. nov., isolated from a sea urchin. Int. J. Syst. Evol. Microbiol. 2010, 60, 928–931. [Google Scholar] [CrossRef][Green Version]
- Yoon, J.H.; Kang, C.H.; Jung, Y.T.; Kang, S.J. Bizionia hallyeonensis sp. nov., isolated from seawater in an oyster farm. Int. J. Syst. Evol. Microbiol. 2013, 63, 685–690. [Google Scholar] [CrossRef]
- Song, E.J.; Lee, M.H.; Seo, M.J.; Yim, K.J.; Hyun, D.W.; Bae, J.W.; Park, S.L.; Roh, S.W.; Nam, Y.D. Bizionia psychrotolerans sp. nov., a psychrophilic bacterium isolated from the intestine of a sea cucumber (Apostichopus japonicus). Antonie Van Leeuwenhoek 2014, 106, 837–844. [Google Scholar] [CrossRef]
- Zhang, H.; Shi, M.J.; Xia, H.F.; Chen, G.J.; Du, Z.J. Bizionia sediminis sp. nov., isolated from coastal sediment. Int. J. Syst. Evol. Microbiol. 2017, 67, 2263–2267. [Google Scholar] [CrossRef]
- Smibert, R.M.; Krieg, N.R. Phenotypic characterization. In Methods for General and Molecular Bacteriology; Gerhardt, P., Murray, R.G.E., Eds.; American Society for Microbiology: Washington, DC, USA, 1994; pp. 607–655. [Google Scholar]
- Bowman, J.P. Description of Cellulophaga algicola sp. nov., isolated from the surface of Antarctic algae, and reclassification of Cytophaga uliginosa (ZoBell and Upham 1944) Reichenbach 1989 as Cellulophaga uliginosa comb. nov. Int. J. Syst. Evol. Microbiol. 2000, 50, 1861–1868. [Google Scholar] [CrossRef] [PubMed]
- Pujalte, M.J.; Lucena, T.; Rodrigo-Torres, L.; Arahal, D.R. Comparative genomics of Thalassobius including the description of Thalassobius activus sp. nov., and Thalassobius autumnalis sp. nov. Front. Microbiol. 2018, 8, 2645. [Google Scholar] [CrossRef]
- Liu, Y.; Liu, L.Z.; Liu, H.C.; Zhou, Y.G.; Qi, F.J.; Liu, Z.P. Wenyingzhuangia marina gen. nov., sp. nov., a member of the family Flavobacteriaceae isolated from a recirculating mariculture system. Int. J. Syst. Evol. Microbiol. 2014, 64, 469–474. [Google Scholar] [CrossRef] [PubMed]
- Bligh, E.G.; Dyer, W.J. A rapid method of total lipid extraction and purification. J. Biochem. Physiol. 1959, 37, 911–917. [Google Scholar] [CrossRef]
- Collins, M.D.; Shah, H.N. Fatty acid, menaquinone and polar lipid composition of Rothia dentosacariosa. Arch. Microbiol. 1984, 137, 247–249. [Google Scholar] [CrossRef]
- Stahl, E. Thin Layer Chromatography (A Laboratory Handbook); Springer: New York, NY, USA, 1969. [Google Scholar]
- Vaskovsky, V.E.; Kostetsky, E.Y. Modified spray for the detection of phospholipids on thin-layer chromatograms. J. Lipid Res. 1968, 9, 396. [Google Scholar] [CrossRef]
- Hiraishi, A.; Ueda, Y.; Ishihara, J.; Mori, T. Comparative lipoquinone analysis of influent sewage and activated sludge by high-performance liquid chromatography and photodiode array detection. J. Gen. Appl. Microbiol. 1996, 42, 457–459. [Google Scholar] [CrossRef]
- Sasser, M. Identification of Bacteria by Gas Chromatography of Cellular Fatty Acids; Technical Note #101; MIDI: Newark, DE, USA, 1990. [Google Scholar]
- Romanenko, L.; Bystritskaya, E.; Savicheva, Y.; Eremeev, V.; Otstavnykh, N.; Kurilenko, V.; Velansky, P.; Isaeva, M. Description and Whole-Genome Sequencing of Mariniflexile litorale sp. nov., Isolated from the Shallow Sediments of the Sea of Japan. Microorganisms 2024, 12, 1413. [Google Scholar] [CrossRef]
- Yoon, S.H.; Ha, S.M.; Kwon, S.; Lim, J.; Kim, Y.; Seo, H.; Chun, J. Introducing EzBioCloud: A taxonomically united database of 16S rRNA gene sequences and whole-genome assemblies. Int. J. Syst. Evol. Microbiol. 2017, 67, 1613. [Google Scholar] [CrossRef]
- Meier-Kolthoff, J.P.; Carbasse, J.S.; Peinado-Olarte, R.L.; Göker, M. TYGS and LPSN: A database tandem for fast and reliable genome-based classification and nomenclature of prokaryotes. Nucleic Acids Res. 2021, 7, D801–D807. [Google Scholar] [CrossRef] [PubMed]
- Meier-Kolthoff, J.P.; Hahnke, R.L.; Petersen, J.; Scheuner, C.; Michael, V.; Fiebig, A.; Rohde, C.; Rohde, M.; Fartmann, B.; Goodwin, L.A.; et al. Complete genome sequence of DSM 30083T, the type strain (U5/41T) of Escherichia coli, and a proposal for delineating subspecies in microbial taxonomy. Stand. Genomic. Sci. 2014, 8, 10. [Google Scholar] [CrossRef] [PubMed]
- Stamatakis, A. RAxML version 8: A tool for phylogenetic analysis and post-analysis of large phylogenies. Bioinformatics 2014, 30, 1312–1313. [Google Scholar] [CrossRef] [PubMed]
- Goloboff, P.A.; Farris, J.S.; Nixon, K.C. TNT, a free program for phylogenetic analysis. Cladistics 2008, 24, 774–786. [Google Scholar] [CrossRef]
- Bolger, A.M.; Lohse, M.; Usadel, B. Trimmomatic: A flexible trimmer for Illumina sequence data. Bioinformatics 2014, 30, 2114–2120. [Google Scholar] [CrossRef]
- De Coster, W.; Rademakers, R. NanoPack2: Population-scale evaluation of long-read sequencing data. Bioinformatics 2023, 39, btad311. [Google Scholar] [CrossRef]
- Wick, R.R.; Howden, B.P.; Stinear, T.P. Autocycler: Long-read consensus assembly for bacterial genomes. Bioinformatics 2025, 41, btaf474. [Google Scholar] [CrossRef]
- Kolmogorov, M.; Yuan, J.; Lin, Y.; Pevzner, P.A. Assembly of long, error-prone reads using repeat graphs. Nat. Biotechnol. 2019, 37, 540–546. [Google Scholar] [CrossRef]
- Koren, S.; Walenz, B.P.; Berlin, K.; Miller, J.R.; Phillippy, A.M. Canu: Scalable and accurate long-read assembly via adaptive k-mer weighting and repeat separation. Genome Res. 2017, 27, 722–736. [Google Scholar] [CrossRef]
- Li, H. Minimap and miniasm: Fast mapping and de novo assembly for noisy long sequences. Bioinformatics 2016, 32, 2103–2110. [Google Scholar] [CrossRef]
- Hu, J.; Wang, Z.; Sun, Z.; Hu, B.; Ayoola, A.O.; Liang, F.; Li, J.; Sandoval, J.R.; Cooper, D.N.; Ye, K.; et al. NextDenovo: An efficient error correction and accurate assembly tool for noisy long reads. Genome Biology 2024, 25, 1–19. [Google Scholar] [CrossRef]
- Bouras, G.; Sheppard, A.E.; Mallawaarachchi, V.; Vreugde, S. Plassembler: An automated bacterial plasmid assembly tool. Bioinformatics 2023, 39, btad409. [Google Scholar] [CrossRef] [PubMed]
- Vaser, R.; Šikić, M. Time- and memory-efficient genome assebly with Raven. Nat. Comput. Sci. 2021, 1, 332–336. [Google Scholar] [CrossRef] [PubMed]
- Wick, R.R.; Judd, L.M.; Gorrie, C.L.; Holt, K.E. Unicycler: Resolving bacterial genome assemblies from short and long sequencing reads. PLoS Comput. Biol. 2017, 13, e1005595. [Google Scholar] [CrossRef] [PubMed]
- Walker, B.J.; Abeel, T.; Shea, T.; Priest, M.; Abouelliel, A.; Sakthikumar, S.; Cuomo, C.A.; Zeng, Q.; Wortman, J.; Young, S.K.; et al. Pilon: An Integrated Tool for Comprehensive Microbial Variant Detection and Genome Assembly Improvement. PLoS ONE 2014, 9, e112963. [Google Scholar] [CrossRef]
- Danecek, P.; Bonfield, J.K.; Liddle, J.; Marshall, J.; Ohan, V.; Pollard, M.O.; Whitwham, A.; Keane, T.; McCarthy, S.A.; Davies, R.M.; et al. Twelve years of SAMtools and BCFtools. GigaScience 2021, 10, giab008. [Google Scholar] [CrossRef]
- Parks, D.H.; Imelfort, M.; Skennerton, C.T.; Hugenholtz, P.; Tyson, G.W. CheckM: Assessing the quality of microbial genomes recovered from isolates, single cells, and metagenomes. Genome Res. 2015, 25, 1043–1055. [Google Scholar] [CrossRef]
- Aziz, R.K.; Bartels, D.; Best, A.A.; DeJongh, M.; Disz, T.; Edwards, R.A.; Formsma, K.; Gerdes, S.; Glass, E.M.; Kubal, M.; et al. The RAST Server: Rapid annotations using subsystems technology. BMC Genom. 2008, 9, 75. [Google Scholar] [CrossRef]
- Tatusova, T.; DiCuccio, M.; Badretdin, A.; Chetvernin, V.; Nawrocki, E.P.; Zaslavsky, L.; Lomsadze, A.; Pruitt, K.D.; Borodovsky, M.; Ostell, J. NCBI prokaryotic genome annotation pipeline. Nucleic Acids Res. 2016, 44, 6614–6624. [Google Scholar] [CrossRef]
- Dong, M.-J.; Luo, H.; Gao, F. Ori-Finder 2022: A Comprehensive Web Server for Prediction and Analysis of Bacterial Replication Origins. Genom. Proteom. Bioinform. 2022, 44, 1207–1213. [Google Scholar] [CrossRef]
- Asnicar, F.; Thomas, A.M.; Beghini, F.; Mengoni, C.; Manara, S.; Manghi, P.; Zhu, Q.; Bolzan, M.; Cumbo, F.; May, U.; et al. Precise phylogenetic analysis of microbial isolates and genomes from metagenomes using PhyloPhlAn 3.0. Nat. Commun. 2020, 11, 2500. [Google Scholar] [CrossRef] [PubMed]
- Jain, C.; Rodriguez-R, L.M.; Phillippy, A.M.; Konstantinidis, K.T.; Aluru, S. High throughput ANI analysis of 90K prokaryotic genomes reveals clear species boundaries. Nat. Commun. 2018, 9, 5114. [Google Scholar] [CrossRef] [PubMed]
- Kim, D.; Park, S.; Chun, J. Introducing EzAAI: A pipeline for high throughput calculations of prokaryotic average amino acid identity. J. Microbiol. 2021, 59, 476–480. [Google Scholar] [CrossRef] [PubMed]
- Meier-Kolthoff, J.P.; Göker, M. TYGS is an automated high-throughput platform for state-of-the-art genome-based taxonomy. Nat. Commun. 2019, 10, 2182. [Google Scholar] [CrossRef]
- Eren, A.M.; Esen, O.C.; Quince, C.; Vineis, J.H.; Morrison, H.G.; Sogin, M.L.; Delmont, T.O. Anvi’o: An advanced analysis and visualization platform for ‘omics data. PeerJ 2015, 3, e1319. [Google Scholar] [CrossRef]
- Zheng, J.; Ge, Q.; Yan, Y.; Zhang, X.; Huang, L.; Yin, Y. dbCAN3: Automated carbohydrate-active enzyme and substrate annotation. Nucleic Acids Res. 2023, 51, W115–W121. [Google Scholar] [CrossRef]
- Ausland, C.; Zheng, J.; Yi, H.; Yang, B.; Li, T.; Feng, X.; Zheng, B.; Yin, Y. dbCAN-PUL: A database of experimentally characterized CAZyme gene clusters and their substrates. Nucleic Acids Res. 2021, 49, D523–D528. [Google Scholar] [CrossRef]
- Blin, K.; Shaw, S.; Vader, L.; Szenei, J.; Reitz, Z.L.; Augustijn, H.E.; Cediel-Becerra, J.D.D.; de Crécy-Lagard, V.; Koetsier, R.A.; Williams, S.E.; et al. antiSMASH 8.0: Extended gene cluster detection capabilities and analyses of chemistry, enzymology, and regulation. Nucleic Acids Res. 2025, 53, W32–W38. [Google Scholar] [CrossRef]
- Neron, B.; Denise, R.; Coluzzi, C.; Touchon, M.; Rocha, E.P.; Abby, S.S. MacSyFinder v2: Improved modelling and search engine to identify molecular systems in genomes. Peer Community J. 2023, 3, e28. [Google Scholar] [CrossRef]
- Hitch, T.C.A.; Riedel, T.; Oren, A.; Overmann, J.; Lawley, T.D.; Clavel, T. Automated Analysis of Genomic Sequences Facilitates High-Throughput and Comprehensive Description of Bacteria. ISME Commun. 2021, 1, 16. [Google Scholar] [CrossRef]
- Hameed, A.; Shahina, M.; Lai, W.-A.; Lin, S.-Y.; Liu, Y.-C.; Hsu, Y.-H.; Young, C.-C. Hanstruepera neustonica gen. nov., sp. nov., a zeaxanthin-producing member of the family Flavobacteriaceae isolated from estuarine water, and emendation of Sediminibacter furfurosus Khan et al. 2007 emend. Kwon et al. 2014, Mangrovimonas yunxiaonensis Li et al. 2013, Antarcticimonas flava Yang et al. 2009 and Hoppeia youngheungensis Kwon et al. 2014. Int. J. Syst. Evol. Microbiol. 2015, 65, 336–345. [Google Scholar] [CrossRef] [PubMed]
- Chun, J.; Oren, A.; Ventosa, A.; Christensen, H.; Arahal, D.R.; Da Costa, M.S.; Rooney, A.P.; Yi, H.; Xu, X.W.; De Meyer, S.; et al. Proposed minimal standards for the use of genome data for the taxonomy of prokaryotes. Int. J. Syst. Evol. Microbiol. 2018, 68, 461–468. [Google Scholar] [CrossRef] [PubMed]
- Riesco, R.; Trujillo, M.E. Update on the proposed minimal standards for the use of genome data for the taxonomy of prokaryotes. Int. J. Syst. Evol. Microbiol. 2024, 74, 006300. [Google Scholar] [CrossRef] [PubMed]
- Grant, J.R.; Enns, E.; Marinier, E.; Mandal, A.; Herman, E.K.; Chen, C.; Graham, M.; Van Domselaar, G.; Stothard, P. Proksee: In-Depth Characterization and Visualization of Bacterial Genomes. Nucleic Acids Res. 2023, 51, W484–W492. [Google Scholar] [CrossRef]
- Gavriilidou, A.; Gutleben, J.; Versluis, D.; Forgiarini, F.; van Passel, M.W.J.; Ingham, C.J.; Smidt, H.; Sipkema, D. Comparative genomic analysis of Flavobacteriaceae: Insights into carbohydrate metabolism, gliding motility and secondary metabolite biosynthesis. BMC Genomics 2020, 21, 569. [Google Scholar] [CrossRef]
- Stam, M.R.; Danchin, E.G.J.; Rancurel, C.; Coutinho, P.M.; Henrissat, B. Dividing the large glycoside hydrolase family 13 into subfamilies: Towards improved functional annotations of α-amylase-related proteins. Protein Eng. Des. Sel. 2006, 19, 555–562. [Google Scholar] [CrossRef]
- Breton, C.; Fournel-Gigleux, S.; Palcic, M.M. Recent structures, evolution and mechanisms of glycosyltransferases. Curr. Opin. Struct. Biol. 2012, 22, 540–549. [Google Scholar] [CrossRef]
- Lasica, A.M.; Ksiazek, M.; Madej, M.; Potempa, J. The type IX secretion system (T9SS): Highlights and recent insights into its structure and function. Front. Cell. Infect. Microbiol. 2017, 7, 215. [Google Scholar] [CrossRef]
- Silverman, J.M.; Brunet, Y.R.; Cascales, E.; Mougous, J.D. Structure and regulation of the type VI secretion system. Annu. Rev. Microbiol. 2012, 66, 453–472. [Google Scholar] [CrossRef]
- Spitz, O.; Erenburg, I.N.; Beer, T.; Kanonenberg, K.; Holland, I.B.; Schmitt, L. Type I Secretion Systems-One Mechanism for All? Microbiol. Spectr. 2019, 7, 81–102. [Google Scholar]






| Feature | 1 | 2 | 3 | 4 | 5 | 6 | 7 | 8 | 9 | 10 | 11 |
|---|---|---|---|---|---|---|---|---|---|---|---|
| Assembly level | Chromosome | Scaffold | Scaffold | Contig | Contig | Contig | Scaffold | Contig | Contig | Scaffold | Contig |
| Genome size (Mb) | 3.0 | 3.3 | 3.3 | 3.5 | 3.4 | 3.3 | 2.9 | 3.3 | 3.4 | 3.1 | 3.9 |
| Number of contigs | 1 | 31 | 30 | 29 | 19 | 70 | 36 | 67 | 118 | 45 | 22 |
| G + C Content (mol%) | 33.5 | 33.5 | 34.5 | 34 | 34 | 34 | 37 | 35 | 35 | 35.5 | 33 |
| N50 (Kb) | - | 446.7 | 565.1 | 679.8 | 2000 | 112.3 | 326.4 | 217.1 | 147.8 | 180.6 | 1100 |
| L50 | 1 | 2 | 2 | 2 | 1 | 9 | 2 | 6 | 8 | 8 | 2 |
| Coverage (x) | 315 | 474 | 65 | 219 | 200 | 34 | 158 | 201 | 220 | 436 | 340 |
| Total genes | 2901 | 3057 | 3003 | 3289 | 3103 | 3041 | 2623 | 2965 | 3094 | 2900 | 3499 |
| Protein-coding genes | 2702 | 2990 | 2946 | 3229 | 3034 | 2972 | 2561 | 2895 | 3018 | 2838 | 3439 |
| rRNAs (5S/16S/23S) | 4/4/5 | 4/3/4 | 1/1/1 | 1/1/1 | 2/2/2 | 1/1/1 | 2/1/1 | 2/1/1 | 1/1/2 | 3/1/2 | 3/0/0 |
| tRNA | 42 | 40 | 36 | 36 | 38 | 35 | 36 | 37 | 37 | 35 | 38 |
| checkM completeness (%) | 100.0 | 99.68 | 99.68 | 99.68 | 99.68 | 99.02 | 99.68 | 100.00 | 100.00 | 100.00 | 99.68 |
| checkM contamination (%) | 0.11 | 0 | 0.16 | 0.32 | 0.16 | 0.00 | 0.00 | 0.00 | 0.00 | 0.00 | 0.32 |
| WGS project | - | FOVN01 | JBHSLA01 | VSKL01 | VSKK01 | AFXZ01 | JBHULS01 | VSKM01 | VSKN01 | FNQK01 | BMFQ01 |
| Genome assembly name | JBSTRT000000000 | IMG-taxon 2622736504 | ASM4265738v1 | ASM808616v1 | ASM808620v1 | BizArg_ 1.0 | ASM4268458v1 | ASM808617v1 | ASM808618v1 | IMG-taxon 2622736593 | ASM1463891v1 |
| Feature | 1 | 2 | 3 | 4 | 5 | 6 | 7 | 8 | 9 |
|---|---|---|---|---|---|---|---|---|---|
| Growth at/in: | |||||||||
| 2 °C | ND | ND | ND | ND | + | ND | ND | ND | ND |
| 4 °C | + | + | + | + | + | + | + | + | + |
| 10 °C | + | + | + | + | + | + | + | + | + |
| 28 °C | + | + | + | + | + | + | + | + | + |
| 30 °C | + | + | + | + | − | + | + | + | + |
| 33 °C | + | + | − | + | − | + | − | + | + |
| 35 °C | + | − | − | + | − | + | − | + | + |
| 36 °C | − | − | − | + | − | − | − | + | + |
| 45 °C | − | − | − | − | − | − | − | + | − |
| 0% NaCl | − | − | − | − | − | + | − | + | − |
| 0.5% NaCl | + | + | + | + | − | + | − | + | − |
| 1% NaCl | + | + | + | + | + | + | − | + | + |
| 2% NaCl | + | + | + | + | + | + | + | + | + |
| 3% NaCl | + | + | + | + | + | + | + | + | + |
| 5% NaCl | + | + | + | + | + | + | + | + | + |
| 6% NaCl | + | + | + | − | + | + | + | + | + |
| 8% NaCl | + | + | + | − | − | + | − | + | + |
| 9% NaCl | − | − | − | − | − | + | − | + | − |
| 10% NaCl | − | − | − | − | − | − | − | + | − |
| pH 5.5 | − | − | − | − | ND | + | − | + | |
| pH 6 | + | + | + | + | ND | + | + | + | |
| pH 8 | + | + | + | + | ND | + | + | + | |
| pH 8.5 | + | + | + | + | ND | ND | + | + | |
| pH 9 | − | + | + | − | ND | ND | + | + | |
| pH 10 | − | + | − | − | ND | ND | − | − | |
| Oxidase | + | + | + | + | + | + | + | − | + |
| Catalase | + | + | + | − | + | + | − | + | + |
| Gelatin hydrolysis | + | + | + | + | + | + | + | + | + |
| Tyrosine hydrolysis | − | − | − | − | + | + | + | ND | ND |
| DNA hydrolysis | + | + | + | + | − | ND | ND | ND | − |
| Starch hydrolysis | + | − | − | + | − | − | − | − | − |
| Casein hydrolysis | + | + | − | + | + | + | + | ND | + |
| Tweens 20 | + | + | + | + | ND | + | + | + | − |
| Tweens 40 | + | + | + | + | ND | + | + | + | + |
| Tweens 80 | + | + | + | + | − | + | + | − | + |
| H2S production | + | + | − | + | − | ND | − | − | + |
| Nitrate reduction | − | − | − | − | − | − | − | − | − |
| Fatty Acid | 1 | 2 | 3 | 4 | 5 | 6 | 7 | 8 | 9 |
|---|---|---|---|---|---|---|---|---|---|
| C14:1 ω10c | 0.80 | 1.03 | 0.46 | 0.20 | |||||
| iso-C14:0 | 4.40 | 4.79 | 4.01 | 1.40 | 2.0 | 1.3 | 1.5 | ||
| iso-C15:1 ω10c | 16.82 | 11.26 | 5.83 | 15.58 | 18.1 | 14.6 | 10.8 | ||
| anteiso-C15:1 ω11c | 1.81 | 1.48 | 3.18 | 0.46 | 1.7 | <1 | |||
| iso-C15:0 | 15.42 | 12.91 | 12.31 | 21.17 | 17.3 | 13.8 | 22.2 | 40,7 | 13.2 |
| anteiso-C15:0 | 4.01 | 4.54 | 26.48 | 1.34 | 14.0. | 2.2 | 4.8 | 12.3 | |
| C15:1 ω11c | 2.92 | 4.51 | 0.85 | 1.77 | |||||
| C15:1 ω6c | 3.87 | 1.70 | 5.54 | 2.08 | 3.0 | 1.2 | 1.1 | ||
| C15:0 | 6.04 | 17.90 | 5.25 | 9.23 | 6.0 | 5.4 | |||
| iso-C16:1 ω6c | 3.45 | 2.42 | 7.28 | 1.01 | 2.8 | 2.2 | 5.4 | ||
| iso-C16:0 | 0.88 | 4.57 | 3.58 | 1.30 | 1.1 | 2.0 | 3.3 | 5.8 | |
| C16:1 ω7c | 3.82 | 2.54 | 4.40 | 2.12 | 11.2 | ||||
| iso-C15:0 Δ2-OH | 11.41 | 6.69 | 0.06 | 17.71 | |||||
| anteiso-C15:0 Δ2-OH | 1.25 | 1.21 | 2.44 | 0.63 | |||||
| C16:0 | 0.78 | 1.34 | 0.48 | 1.14 | 0.9 | 2.4 | |||
| iso-C15:0 Δ3-OH | 1.33 | 0.97 | 0.70 | 1.32 | 3.3 | 3.8 | 4.5 | ||
| anteiso-C15:0 Δ3-OH | 1.04 | 3.26 | 1.09 | 1.68 | |||||
| iso-C17:1 ω7c | 4.49 | 1.22 | 4.41 | 4.47 | |||||
| C17:1 ω8c | 0.17 | 1.17 | 0.55 | 0.32 | 0.7 | <1 | |||
| C17:1 ω6c | 0.16 | 1.13 | 1.15 | 0.14 | 2.8 | 1.7 | |||
| C16:0 Δ2-OH | 0.75 | 2.34 | 1.87 | 1.33 | |||||
| iso-C16:0 Δ3-OH | 2.88 | 2.84 | 1.33 | 1.87 | 5.2 | 6.0 | 6.8 | ||
| iso-C17:0 Δ3-OH | 2.16 | 1.01 | 0.77 | 2.11 | 9.2 | 11.6 | 16.7 | 10,0 |
Disclaimer/Publisher’s Note: The statements, opinions and data contained in all publications are solely those of the individual author(s) and contributor(s) and not of MDPI and/or the editor(s). MDPI and/or the editor(s) disclaim responsibility for any injury to people or property resulting from any ideas, methods, instructions or products referred to in the content. |
© 2025 by the authors. Licensee MDPI, Basel, Switzerland. This article is an open access article distributed under the terms and conditions of the Creative Commons Attribution (CC BY) license.
Share and Cite
Kurilenko, V.; Bystritskaya, E.; Otstavnykh, N.; Velansky, P.; Baldaev, S.; Eremeev, V.; Ageenko, N.; Kiselev, K.; Nedashkovskaya, O.; Isaeva, M. Genome-Based Reclassification of [Bizionia] algoritergicola Bowman and Nichols 2005 as Algorimicrobium algoritergicola gen. nov., comb. nov. and description of Algorimicrobium bowmanii sp. nov. Microorganisms 2026, 14, 24. https://doi.org/10.3390/microorganisms14010024
Kurilenko V, Bystritskaya E, Otstavnykh N, Velansky P, Baldaev S, Eremeev V, Ageenko N, Kiselev K, Nedashkovskaya O, Isaeva M. Genome-Based Reclassification of [Bizionia] algoritergicola Bowman and Nichols 2005 as Algorimicrobium algoritergicola gen. nov., comb. nov. and description of Algorimicrobium bowmanii sp. nov. Microorganisms. 2026; 14(1):24. https://doi.org/10.3390/microorganisms14010024
Chicago/Turabian StyleKurilenko, Valeriya, Evgeniya Bystritskaya, Nadezhda Otstavnykh, Peter Velansky, Sergey Baldaev, Viacheslav Eremeev, Natalya Ageenko, Konstantin Kiselev, Olga Nedashkovskaya, and Marina Isaeva. 2026. "Genome-Based Reclassification of [Bizionia] algoritergicola Bowman and Nichols 2005 as Algorimicrobium algoritergicola gen. nov., comb. nov. and description of Algorimicrobium bowmanii sp. nov." Microorganisms 14, no. 1: 24. https://doi.org/10.3390/microorganisms14010024
APA StyleKurilenko, V., Bystritskaya, E., Otstavnykh, N., Velansky, P., Baldaev, S., Eremeev, V., Ageenko, N., Kiselev, K., Nedashkovskaya, O., & Isaeva, M. (2026). Genome-Based Reclassification of [Bizionia] algoritergicola Bowman and Nichols 2005 as Algorimicrobium algoritergicola gen. nov., comb. nov. and description of Algorimicrobium bowmanii sp. nov. Microorganisms, 14(1), 24. https://doi.org/10.3390/microorganisms14010024

