Urban Wetland Sediments in Yangzhou: Physicochemical Properties, Microbial Communities, and Functional Associations
Abstract
1. Introduction
2. Materials and Methods
2.1. Sediment Collection
2.2. Determination of Physicochemical Properties of Sediments
2.3. Sediment Microbial Analysis
2.4. Neutral Community Model
2.5. Data Analysis
3. Results
3.1. Analysis of the Physicochemical Properties of Urban Wetland Sediments
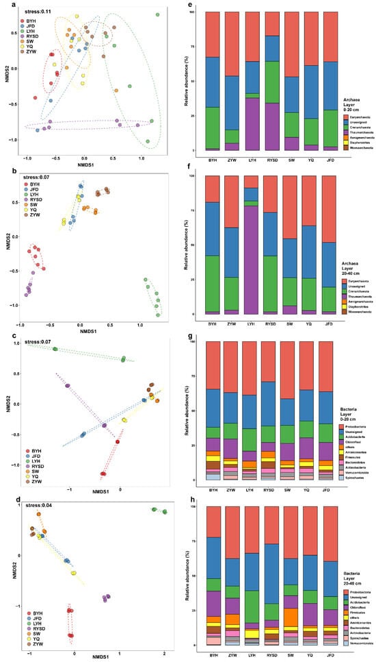
3.2. Analysis of Archaeal and Bacterial Communities in Urban Wetland Sediments
3.3. The Construction of Microbial Neutral Communities in Urban Wetlands
3.4. The Impact of Physicochemical Properties on Sediment Microbial Communities
3.5. Analysis of the Potential Functions of Sediment Microbes in Urban Wetlands
4. Discussion
4.1. Different Types of Wetlands and Their Ecosystem Efficiency
4.2. Impact of Physical and Chemical Properties on Microbial Community Assembly
4.3. Stochastic Processes and Deterministic Processes (Based on Neutral Community Model)
4.4. Key Microbial Taxa and Their Ecological Functions
4.5. Practical Applications and Technical Improvement Suggestions
5. Conclusions
Supplementary Materials
Author Contributions
Funding
Institutional Review Board Statement
Informed Consent Statement
Data Availability Statement
Conflicts of Interest
References
- Noe, G.B.; Hupp, C.R. Carbon, nitrogen, and phosphorus accumulation in floodplains of Atlantic Coastal Plain rivers, USA. Ecol. Appl. 2005, 15, 1178–1190. [Google Scholar] [CrossRef]
- Yu, Z. Holocene carbon flux histories of the world’s peatlands: Global carbon-cycle implications. Holocene 2011, 21, 761–774. [Google Scholar] [CrossRef]
- Li, C.; Zhong, Z.; Wang, W.; Wang, H.; Yan, G.; Dong, W.; Chu, Z.; Wang, H.; Chang, Y. Distribution characteristics of nitrogen and the related microbial community in the surface sediments of the Songhua River. RSC Adv. 2021, 11, 26721–26731. [Google Scholar] [CrossRef]
- Macreadie, P.I.; Anton, A.; Raven, J.A.; Beaumont, N.; Connolly, R.M.; Friess, D.A.; Kelleway, J.J.; Kennedy, H.; Kuwae, T.; Lavery, P.S. The future of Blue Carbon science. Nat. Commun. 2019, 10, 3998. [Google Scholar] [CrossRef]
- Yang, Y.; Shi, Y.; Sun, W.; Chang, J.; Zhu, J.; Chen, L.; Wang, X.; Guo, Y.; Zhang, H.; Yu, L. Terrestrial carbon sinks in China and around the world and their contribution to carbon neutrality. Sci. China Life Sci. 2022, 65, 861–895. [Google Scholar] [CrossRef]
- Duarte, C.M.; Losada, I.J.; Hendriks, I.E.; Mazarrasa, I.; Marbà, N. The role of coastal plant communities for climate change mitigation and adaptation. Nat. Clim. Change 2013, 3, 961–968. [Google Scholar] [CrossRef]
- Li, J.; Chen, Q.; Li, Q.; Zhao, C.; Feng, Y.; Li, L. Analysis of microbial diversity and driving factors in coastal wetlands of the Yellow River Delta. Acta Ecol. Sin 2021, 41, 6103–6114. [Google Scholar] [CrossRef]
- Cheung, M.K.; Wong, C.K.; Chu, K.H.; Kwan, H.S. Community structure, dynamics and interactions of bacteria, archaea and fungi in subtropical coastal wetland sediments. Sci. Rep. 2018, 8, 14397. [Google Scholar] [CrossRef]
- Xu, Z.; Chen, X.; Wei, Y.; Zhang, Q.; Ji, X. Metagenomic analysis of the diversity of microbes in the Napahai plateau wetland and their carbon and nitrogen metabolisms. Sheng Wu Gong Cheng Xue Bao = Chin. J. Biotechnol. 2021, 37, 3276–3292. [Google Scholar] [CrossRef]
- Webster, G.; O’Sullivan, L.A.; Meng, Y.; Williams, A.S.; Sass, A.M.; Watkins, A.J.; Parkes, R.J.; Weightman, A.J. Archaeal community diversity and abundance changes along a natural salinity gradient in estuarine sediments. FEMS Microbiol. Ecol. 2015, 91, 1–18. [Google Scholar] [CrossRef]
- DeLong, E.F.; Preston, C.M.; Mincer, T.; Rich, V.; Hallam, S.J.; Frigaard, N.-U.; Martinez, A.; Sullivan, M.B.; Edwards, R.; Brito, B.R. Community genomics among stratified microbial assemblages in the ocean’s interior. Science 2006, 311, 496–503. [Google Scholar] [CrossRef]
- Fierer, N.; Jackson, R.B. The diversity and biogeography of soil bacterial communities. Proc. Natl. Acad. Sci. USA 2006, 103, 626–631. [Google Scholar] [CrossRef]
- Ruan, M.; Zhang, Y.; Chai, T. Rhizosphere soil microbial properties on Tetraena mongolica in the arid and semi-arid regions, China. Int. J. Environ. Res. Public Health 2020, 17, 5142. [Google Scholar] [CrossRef]
- Wang, L.; Sheng, M. Responses of Soil C, N, and P Stoichiometrical Characteristics, Enzyme Activities and Microbes to Land Use Changes in Southwest China Karst. Forests 2023, 14, 971. [Google Scholar] [CrossRef]
- Yan, Z.; Jiang, H.; Cai, H.; Zhou, Y.; Krumholz, L.R. Complex interactions between the macrophyte Acorus calamus and microbial fuel cells during pyrene and benzo [a] pyrene degradation in sediments. Sci. Rep. 2015, 5, 10709. [Google Scholar] [CrossRef]
- Zhang, T.a.; Chen, H.Y.; Ruan, H. Global negative effects of nitrogen deposition on soil microbes. ISME J. 2018, 12, 1817–1825. [Google Scholar] [CrossRef]
- Manirakiza, B.; Zhang, S.; Addo, F.G.; Isabwe, A.; Nsabimana, A. Exploring microbial diversity and ecological function of epiphytic and surface sediment biofilm communities in a shallow tropical lake. Sci. Total Environ. 2022, 808, 151821. [Google Scholar] [CrossRef]
- Lu, X.; Zhou, X.; Xu, Y.; Ruan, A.; Yu, Z. The investigation of the connections among hydrogeological factors and the emissions of two greenhouse gases in lake sediment. Water Resour. Res. 2021, 57, e2020WR029375. [Google Scholar] [CrossRef]
- He, Q.; Li, Z.A.; Daleo, P.; Lefcheck, J.S.; Thomsen, M.S.; Adams, J.B.; Bouma, T.J. Coastal wetland resilience through local, regional and global conservation. Nat. Rev. Biodivers. 2025, 1, 50–67. [Google Scholar] [CrossRef]
- Hu, G.; Bai, H.; Zhao, Y.; Chen, N.; Li, H.; Mao, H.; Guo, Z.; Sheng, X.; Zhang, H.; An, H.; et al. Plant–Soil Moisture Positive Feedback Maintaining Alternative Stable States in the Alpine Marsh Ecosystem. Ecol. Lett. 2024, 27, e14508. [Google Scholar] [CrossRef] [PubMed]
- Grieger, R.; Capon, S.J.; Hadwen, W.L.; Mackey, B. Contribution of soil seed banks to vegetation resilience in coastal freshwater wetlands of subtropical Australia. J. Veg. Sci. 2023, 35, e13234. [Google Scholar] [CrossRef]
- Attorre, F.; Testolin, R.; Jiménez-Alfaro, B. Global distribution and bioclimatic characterization of alpine biomes. Ecography 2020, 43, 779–788. [Google Scholar] [CrossRef]
- Feng, T.; Chen, H.; Zhang, W.; Wang, K. Comparative study on determining soil particle size distribution measured by laser diffraction and the sieve-pipette method in Karst Regions. Res. Agric. Mod. 2013, 34, 100–103. [Google Scholar]
- Li, T.; Guo, Z.; Kou, C.; Lv, J.; Zhang, X.; Yang, X. Effects of extraction conditions on the test results of soil dissolved organic carbon. Ecol. Env. Sci 2017, 26, 1878–1883. [Google Scholar]
- Niemi, R.M.; Heiskanen, I.; Wallenius, K.; Lindström, K. Extraction and purification of DNA in rhizosphere soil samples for PCR-DGGE analysis of bacterial consortia. J. Microbiol. Methods 2001, 45, 155–165. [Google Scholar] [CrossRef]
- Bolyen, E.; Rideout, J.R.; Dillon, M.R.; Bokulich, N.A.; Abnet, C.C.; Al-Ghalith, G.A.; Alexander, H.; Alm, E.J.; Arumugam, M.; Asnicar, F. Reproducible, interactive, scalable and extensible microbiome data science using QIIME 2. Nat. Biotechnol. 2019, 37, 852–857. [Google Scholar] [CrossRef] [PubMed]
- Magoč, T.; Salzberg, S.L. FLASH: Fast length adjustment of short reads to improve genome assemblies. Bioinformatics 2011, 27, 2957–2963. [Google Scholar] [CrossRef]
- Kõljalg, U.; Nilsson, R.H.; Abarenkov, K.; Tedersoo, L.; Taylor, A.F.; Bahram, M.; Bates, S.T.; Bruns, T.D.; Bengtsson-Palme, J.; Callaghan, T.M. Towards a unified paradigm for sequence-based identification of fungi. Mol. Ecol. 2013, 22, 5271–5277. [Google Scholar] [CrossRef]
- Quast, C.; Pruesse, E.; Yilmaz, P.; Gerken, J.; Schweer, T.; Yarza, P.; Peplies, J.; Glöckner, F.O. The SILVA ribosomal RNA gene database project: Improved data processing and web-based tools. Nucleic Acids Res. 2012, 41, D590–D596. [Google Scholar] [CrossRef]
- Harrell, F.E., Jr.; Dupont, C. Hmisc: Harrell Miscellaneous. 2015. Available online: https://cran.r-project.org/web/packages/Hmisc/index.html (accessed on 16 June 2025).
- Chen, Y.; Chen, L.; Lun, A.L.; Baldoni, P.; Smyth, G. edgeR v4: Powerful differential analysis of sequencing data with expanded functionality and improved support for small counts and larger datasets. Nucleic Acids Res. 2025, 53, gkaf018. [Google Scholar] [CrossRef]
- Faust, J.C.; Tessin, A.; Fisher, B.J.; Zindorf, M.; Papadaki, S.; Hendry, K.R.; Doyle, K.A.; März, C. Millennial scale persistence of organic carbon bound to iron in Arctic marine sediments. Nat. Commun. 2021, 12, 275. [Google Scholar] [CrossRef]
- Kleber, M.; Bourg, I.C.; Coward, E.K.; Hansel, C.M.; Myneni, S.C.; Nunan, N. Dynamic interactions at the mineral–organic matter interface. Nat. Rev. Earth Environ. 2021, 2, 402–421. [Google Scholar] [CrossRef]
- Munk, L.A.; Faure, G. Effects of pH fluctuations on potentially toxic metals in the water and sediment of the Dillon Reservoir, Summit County, Colorado. Appl. Geochem. 2004, 19, 1065–1074. [Google Scholar] [CrossRef]
- Song, J.; Li, X.; Zheng, G.; Yuan, H.; Li, N. Geochemical characteristics of nitrogen and their environmental significance in Jiaozhou Bay sediments. Quat. Sci. 2007, 27, 347–356. [Google Scholar] [CrossRef]
- Cai, G.; Zhang, J.; Li, W.; Zhang, J.; Liu, Y.; Xi, S.; Li, G.; Li, H.; Chen, X.; Song, F. Spatiotemporal variation and influencing factors of phosphorus in Asia’s longest river based on receptor model and machine learning. Ecol. Indic. 2025, 171, 113217. [Google Scholar] [CrossRef]
- Rousk, J.; Brookes, P.C.; Bååth, E. Contrasting soil pH effects on fungal and bacterial growth suggest functional redundancy in carbon mineralization. Appl. Environ. Microbiol. 2009, 75, 1589–1596. [Google Scholar] [CrossRef] [PubMed]
- Bengtson, P.; Sterngren, A.E.; Rousk, J. Archaeal abundance across a pH gradient in an arable soil and its relationship to bacterial and fungal growth rates. Appl. Environ. Microbiol. 2012, 78, 5906–5911. [Google Scholar] [CrossRef]
- Eichorst, S.A.; Kuske, C.R.; Schmidt, T.M. Influence of plant polymers on the distribution and cultivation of bacteria in the phylum Acidobacteria. Appl. Environ. Microbiol. 2011, 77, 586–596. [Google Scholar] [CrossRef]
- Koch, I.H.; Gich, F.; Dunfield, P.F.; Overmann, J. Edaphobacter modestus gen. nov., sp. nov., and Edaphobacter aggregans sp. nov., acidobacteria isolated from alpine and forest soils. Int. J. Syst. Evol. Microbiol. 2008, 58, 1114–1122. [Google Scholar] [CrossRef]
- Dedysh, S.N.; Kulichevskaya, I.S.; Serkebaeva, Y.M.; Mityaeva, M.A.; Sorokin, V.V.; Suzina, N.E.; Rijpstra, W.I.C.; Sinninghe Damsté, J.S. Bryocella elongata gen. nov., sp. nov., a member of subdivision 1 of the Acidobacteria isolated from a methanotrophic enrichment culture, and emended description of Edaphobacter aggregans Koch et al. 2008. Int. J. Syst. Evol. Microbiol. 2012, 62, 654–664. [Google Scholar] [CrossRef] [PubMed]
- Crowe, M.; Power, J.; Morgan, X.; Dunfield, P.; Lagutin, K.; Rijpstra, W.; Vyssotski, M.; Sinninghe Damste, J.; Houghton, K.; Ryan, J. Pyrinomonas methylaliphatogenes gen. nov., sp. nov., a novel group 4 thermophilic member of the phylum Acidobacteria from geothermal soils. Int. J. Syst. Evol. Microbiol. 2014, 64, 220–227. [Google Scholar] [CrossRef]
- Tank, M.; Bryant, D.A. Nutrient requirements and growth physiology of the photoheterotrophic Acidobacterium, Chloracidobacterium thermophilum. Front. Microbiol. 2015, 6, 226. [Google Scholar] [CrossRef] [PubMed]
- Myers, M.R.; King, G. Isolation and characterization of Acidobacterium ailaaui sp. nov., a novel member of Acidobacteria subdivision 1, from a geothermally heated Hawaiian microbial mat. Int. J. Syst. Evol. Microbiol. 2016, 66, 5328–5335. [Google Scholar] [CrossRef]
- Vieira, S.; Luckner, M.; Wanner, G.; Overmann, J. Luteitalea pratensis gen. nov., sp. nov. a new member of subdivision 6 Acidobacteria isolated from temperate grassland soil. Int. J. Syst. Evol. Microbiol. 2017, 67, 1408–1414. [Google Scholar] [CrossRef] [PubMed]
- You, Y.; Wang, J.; Huang, X.; Tang, Z.; Liu, S.; Sun, O.J. Relating microbial community structure to functioning in forest soil organic carbon transformation and turnover. Ecol. Evol. 2014, 4, 633–647. [Google Scholar] [CrossRef]
- Islam, W.; Noman, A.; Naveed, H.; Huang, Z.; Chen, H.Y. Role of environmental factors in shaping the soil microbiome. Environ. Sci. Pollut. Res. 2020, 27, 41225–41247. [Google Scholar] [CrossRef]
- Beauregard, M.; Hamel, C.; St-Arnaud, M. Long-term phosphorus fertilization impacts soil fungal and bacterial diversity but not AM fungal community in alfalfa. Microb. Ecol. 2010, 59, 379–389. [Google Scholar] [CrossRef]
- Epstein, W. The roles and regulation of potassium in bacteria. Prog. Nucleic Acid Res. Mol. Biol. 2003, 75, 293–320. [Google Scholar] [CrossRef]
- Ma, W.; Feng, J.; Zhang, J.; Wang, H.; Guo, Y.; Lyu, Y.; Wang, C.; Yang, Z.; Yan, M.; Ru, J. Different responses of phytoplankton taxa to water N and P inputs in a freshwater wetland: A mesocosm study. Mar. Pollut. Bull. 2025, 216, 117895. [Google Scholar] [CrossRef]
- Ke, X.; Gui, S.; Huang, H.; Zhang, H.; Wang, C.; Guo, W. Ecological risk assessment and source identification for heavy metals in surface sediment from the Liaohe River protected area, China. Chemosphere 2017, 175, 473. [Google Scholar] [CrossRef] [PubMed]
- Gao, G.F.; Peng, D.; Wu, D.; Zhang, Y.; Chu, H. Increasing Inundation Frequencies Enhance the Stochastic Process and Network Complexity of the Soil Archaeal Community in Coastal Wetlands. Appl. Environ. Microbiol. 2021, 87, e02560-20. [Google Scholar] [CrossRef]
- Hu, W.; Zhang, Q.; Tian, T.; Li, D.; Cheng, G.; Mu, J.; Wu, Q.; Niu, F.; Stegen, J.C.; An, L. Relative roles of deterministic and stochastic processes in driving the vertical distribution of bacterial communities in a permafrost core from the Qinghai-Tibet Plateau, China. PLoS ONE 2015, 10, e0145747. [Google Scholar] [CrossRef] [PubMed]
- Yuan, H.; Mei, R.; Liao, J.; Liu, W.T. Nexus of Stochastic and Deterministic Processes on Microbial Community Assembly in Biological Systems. Front. Microbiol. 2019, 10, 1536. [Google Scholar] [CrossRef] [PubMed]
- Gao, G.F.; Peng, D.; Zhang, Y.; Li, Y.; Chu, H. Dramatic change of bacterial assembly process and co-occurrence pattern in Spartina alterniflora salt marsh along an inundation frequency gradient. Sci. Total Environ. 2020, 755, 142546. [Google Scholar] [CrossRef]
- Zhang, X.; Johnston, E.R.; Wang, Y.; Yu, Q.; Han, X. Distinct Drivers of Core and Accessory Components of Soil Microbial Community Functional Diversity under Environmental Changes. mSystems 2019, 4, e00374-19. [Google Scholar] [CrossRef]
- Zhong, H.; Lehtovirta-Morley, L.; Liu, J.; Zheng, Y.; Lin, H.; Song, D.; Todd, J.D.; Tian, J.; Zhang, X.-H. Novel insights into the Thaumarchaeota in the deepest oceans: Their metabolism and potential adaptation mechanisms. Microbiome 2020, 8, 78. [Google Scholar] [CrossRef]
- Li, Y.; Chen, J.; Lin, Y.; Zhong, C.; Jing, H.; Liu, H. Thaumarchaeota from deep-sea methane seeps provide novel insights into their evolutionary history and ecological implications. Microbiome 2024, 12, 197. [Google Scholar] [CrossRef]
- Könneke, M.; Schubert, D.M.; Brown, P.C.; Hügler, M.; Standfest, S.; Schwander, T.; Schada von Borzyskowski, L.; Erb, T.J.; Stahl, D.A.; Berg, I.A. Ammonia-oxidizing archaea use the most energy-efficient aerobic pathway for CO2 fixation. Proc. Natl. Acad. Sci. USA 2014, 111, 8239–8244. [Google Scholar] [CrossRef]
- Leininger, S.; Urich, T.; Schloter, M.; Schwark, L.; Qi, J.; Nicol, G.W.; Prosser, J.I.; Schuster, S.; Schleper, C. Archaea predominate among ammonia-oxidizing prokaryotes in soils. Nature 2006, 442, 806–809. [Google Scholar] [CrossRef] [PubMed]
- Liu, Q.; Tolar, B.B.; Ross, M.J.; Cheek, J.B.; Sweeney, C.M.; Wallsgrove, N.J.; Popp, B.N.; Hollibaugh, J.T. Light and temperature control the seasonal distribution of thaumarchaeota in the South Atlantic bight. ISME J. 2018, 12, 1473–1485. [Google Scholar] [CrossRef] [PubMed]
- Reji, L.; Tolar, B.B.; Smith, J.M.; Chavez, F.P.; Francis, C.A. Differential co-occurrence relationships shaping ecotype diversification within Thaumarchaeota populations in the coastal ocean water column. ISME J. 2019, 13, 1144–1158. [Google Scholar] [CrossRef] [PubMed]
- Li, M.; Baker, B.J.; Anantharaman, K.; Jain, S.; Breier, J.A.; Dick, G.J. Genomic and transcriptomic evidence for scavenging of diverse organic compounds by widespread deep-sea archaea. Nat. Commun. 2015, 6, 8933. [Google Scholar] [CrossRef] [PubMed]
- Wang, Y.; Huang, J.M.; Cui, G.J.; Nunoura, T.; Takaki, Y.; Li, W.L.; Li, J.; Gao, Z.M.; Takai, K.; Zhang, A.Q. Genomics insights into ecotype formation of ammonia-oxidizing archaea in the deep ocean. Environ. Microbiol. 2019, 21, 716–729. [Google Scholar] [CrossRef]
- Kerou, M.; Ponce-Toledo, R.I.; Zhao, R.; Abby, S.S.; Hirai, M.; Nomaki, H.; Takaki, Y.; Nunoura, T.; Jørgensen, S.L.; Schleper, C. Genomes of Thaumarchaeota from deep sea sediments reveal specific adaptations of three independently evolved lineages. ISME J. 2021, 15, 2792–2808. [Google Scholar] [CrossRef]
- Eichorst, S.A.; Trojan, D.; Roux, S.; Herbold, C.; Rattei, T.; Woebken, D. Genomic insights into the Acidobacteria reveal strategies for their success in terrestrial environments. Environ. Microbiol. 2018, 20, 1041–1063. [Google Scholar] [CrossRef] [PubMed]
- Ward, N.L.; Challacombe, J.F.; Janssen, P.H.; Henrissat, B.; Coutinho, P.M.; Wu, M.; Xie, G.; Haft, D.H.; Sait, M.; Badger, J. Three genomes from the phylum Acidobacteria provide insight into the lifestyles of these microorganisms in soils. Appl. Environ. Microbiol. 2009, 75, 2046–2056. [Google Scholar] [CrossRef] [PubMed]
- Belova, S.E.; Ravin, N.V.; Pankratov, T.A.; Rakitin, A.L.; Ivanova, A.A.; Beletsky, A.V.; Mardanov, A.V.; Sinninghe Damsté, J.S.; Dedysh, S.N. Hydrolytic capabilities as a key to environmental success: Chitinolytic and cellulolytic Acidobacteria from acidic sub-arctic soils and boreal peatlands. Front. Microbiol. 2018, 9, 2775. [Google Scholar] [CrossRef]
- Kalam, S.; Basu, A.; Ahmad, I.; Sayyed, R.; El-Enshasy, H.A.; Dailin, D.J.; Suriani, N.L. Recent understanding of soil acidobacteria and their ecological significance: A critical review. Front. Microbiol. 2020, 11, 580024. [Google Scholar] [CrossRef] [PubMed]
- Ma, L.; Li, Z.; He, G.; Liu, G.; Ji, M.; Liu, W. Effect of combined cadmium and doxycycline pollution on the nitrogen cycle in constructed ditch wetlands. Environ. Chem. Lett. 2024, 22, 989–995. [Google Scholar] [CrossRef]
- Weis, J.S.; Weis, P. Metal uptake, transport and release by wetland plants: Implications for phytoremediation and restoration. Environ. Int. 2004, 30, 685–700. [Google Scholar] [CrossRef]








Disclaimer/Publisher’s Note: The statements, opinions and data contained in all publications are solely those of the individual author(s) and contributor(s) and not of MDPI and/or the editor(s). MDPI and/or the editor(s) disclaim responsibility for any injury to people or property resulting from any ideas, methods, instructions or products referred to in the content. |
© 2025 by the authors. Licensee MDPI, Basel, Switzerland. This article is an open access article distributed under the terms and conditions of the Creative Commons Attribution (CC BY) license (https://creativecommons.org/licenses/by/4.0/).
Share and Cite
He, D.; Li, L.; Zhou, R.; Qiu, S.; Xing, W.; Yuan, Y. Urban Wetland Sediments in Yangzhou: Physicochemical Properties, Microbial Communities, and Functional Associations. Microorganisms 2025, 13, 1843. https://doi.org/10.3390/microorganisms13081843
He D, Li L, Zhou R, Qiu S, Xing W, Yuan Y. Urban Wetland Sediments in Yangzhou: Physicochemical Properties, Microbial Communities, and Functional Associations. Microorganisms. 2025; 13(8):1843. https://doi.org/10.3390/microorganisms13081843
Chicago/Turabian StyleHe, Dongmei, Liwen Li, Runyang Zhou, Sumei Qiu, Wei Xing, and Yingdan Yuan. 2025. "Urban Wetland Sediments in Yangzhou: Physicochemical Properties, Microbial Communities, and Functional Associations" Microorganisms 13, no. 8: 1843. https://doi.org/10.3390/microorganisms13081843
APA StyleHe, D., Li, L., Zhou, R., Qiu, S., Xing, W., & Yuan, Y. (2025). Urban Wetland Sediments in Yangzhou: Physicochemical Properties, Microbial Communities, and Functional Associations. Microorganisms, 13(8), 1843. https://doi.org/10.3390/microorganisms13081843

