Abstract
Streptococcus mutans (S. mutans) plays an important role in dental caries through acid production and biofilm formation. The membrane vesicles (MVs) of S. mutans are essential for microbial physiology, biofilm activity, and acid adaptation. The OpuB transporter regulates osmotic pressure in Bacillus subtilis; however, its role in S. mutans and its MVs remains unexplored. This study investigated the effects of the opuB pathway on MV biogenesis, as well as the proteomic and lipidomic profiles under neutral (pH 7.5) and acidic (pH 5.5) conditions. Nanoflow cytometry showed that the opuB-deficient strain (Smu_opuB) produced significantly more and smaller MVs than UA159 at pH 7.5, while the difference was not significant at pH 5.5. Lipidomic analysis revealed that opuB affected the lipid composition and concentration of S. mutans MVs. Proteomic analysis identified the differential enrichment of key metabolic processes associated with stress, including DNA repair. These findings highlight that opuB is an important regulator of MV biosynthesis and composition and may affect the environmental adaptability of S. mutans by regulating MVs.
1. Introduction
Streptococcus mutans (S. mutans) is a major pathogen of dental caries because it can tolerate an acidic environment and utilize carbohydrates to produce acid, leading to tooth surface demineralization [1,2,3]. S. mutans secretes membrane vesicles (MVs), which play important roles in intercellular communication and stress adaptation [4]. The co-culture of S. mutans and its MVs enhances biofilm development. Our previous research results showed that the MVs of S. mutans can be dispersed, and the adhesion-related proteins it carries can locally utilize sucrose to form extracellular polysaccharides [5]. The glucosyltransferases (GTFs) they carry may be released into the acquired pellicle. In the presence of sucrose, these enzymes locally hydrolyze sucrose to generate extracellular polysaccharides, including soluble and insoluble glucans, which facilitate bacterial adhesion to the tooth surface. Additionally, glucan-binding proteins (GBPs) on S. mutans can specifically interact with these polysaccharides, further promoting adhesion [6,7]. Even S. mutans MVs produced in an acidic environment can cause biofilm attachment [5]. In addition, S. mutans MVs can promote the biofilm formation of Candida albicans, thereby exerting their pathogenicity in the oral microecological system [8]. Beyond biofilm formation, S. mutans MVs have also been reported to activate mucosal immunity and induce specific antibody production against glucosyltransferases and PAc, similar to the immune-modulating effects observed in vesicles from Staphylococcus aureus and Mycobacterium tuberculosis [9,10,11]. The importance of the function of S. mutans MVs has been increasingly recognized, but little is known about its production. Therefore, elucidating the production mechanism of S. mutans MVs has important theoretical significance and clinical guidance value.
The OpuB ATP-binding cassette (ABC) transporter plays a crucial role in the osmoregulatory mechanisms of Bacillus subtilis, facilitating cellular adaptation to hyperosmotic stress by selectively accumulating compatible solutes such as glycine betaine and choline [12,13,14]. Structurally, OpuB comprises the following three conserved functional modules that operate in a coordinated manner: (i) the homodimeric ATPase subunit OpuBA, which provides energy for transport through ATP hydrolysis; (ii) the OpuBB/OpuBD transmembrane heterodimer, which forms the solute translocation channel; and (iii) the substrate-binding lipoprotein OpuBC, which initiates molecular recognition and uptake.
Upon exposure to elevated external osmotic pressure, OpuB is activated, triggering solute accumulation to stabilize intracellular osmotic balance and prevent cellular dehydration. This function is closely integrated with other transporters, such as OpuA and OpuC, which collectively regulate osmolyte uptake in response to specific stress conditions [15]. The interplays among these transport systems enable Bacillus subtilis to dynamically adjust its osmotic balance, enhancing its resilience and survival under fluctuating environmental conditions.
The formation of bacterial MVs is influenced by a range of environmental, chemical, and biological factors [16]. Abiotic stressors such as oxidative stress, UV radiation, pH fluctuations, temperature changes, osmotic pressure, desiccation, and hydration induce the production of MVs [17]. For example, acidic conditions and high osmotic pressure stimulate vesicle release as a protective response to expel harmful substances or release signaling molecules [18]. Other factors such as antibiotics, chemical treatments, phage effects, and bacteria–host interactions can also affect MV production [18].
OpuB transporter activation and MV production are ways for bacteria to cope with stressful environments; however, OpuB transporters’ influence on S. mutans MV biogenesis and composition has not been thoroughly investigated. We hypothesize that opuB regulates MV production and composition in S. mutans by modulating lipid remodeling and protein cargo selection under different pH conditions. Specifically, the deletion of opuB may disrupt membrane homeostasis, leading to altered MV lipid profiles, changes in MV size and abundance, and modifications in proteomic composition, which could influence bacterial adaptation to acidic environments and cariogenic potential. This study aims to elucidate the regulatory role of opuB by comparing MVs derived from Smu_opuB and the UA159 under neutral and acidic conditions. Understanding how opuB impacts MVs properties may provide insights into its role in S. mutans pathogenicity and survival in cariogenic environments.
2. Materials and Methods
2.1. Bacterial Strains and Growth Conditions
The experimental strains used in this study were S. mutans UA159 (ATCC® 700610™) and Smu_opuB (Table 1). The standard strain, S. mutans UA159, was provided by the Institute of Microbiology, Guangdong Academy of Sciences (Guangdong Microbiological Analysis and Testing Center).
Table 1.
Bacterial strains and plasmid used in this study.
The Smu_opuB strain was constructed by knocking out the opuB gene in the UA159 chromosome using an erythromycin resistance cassette via polymerase chain reaction–ligation mutagenesis (Table S1). The successful construction of Smu_opuB was verified through sequencing (Figure S1).
The brain heart infusion (BHI) medium (Becton, Dickinson and Company, Sparks, MD, USA) was prepared by dissolving 3.7 g of BHI powder in 100 mL of ddH2O, heating the mixture to dissolve the powder, and allowing it to cool to room temperature. The pH was then adjusted to the desired values using 37% hydrochloric acid and NaOH powder. The medium was sterilized by autoclaving and stored in a sealed container at 4 °C until use.
Both strains were cultured in BHI medium at 37 °C under anaerobic conditions (80% N2, 10% CO2, and 10% H2). For maintaining selective pressure, erythromycin was added to the BHI liquid culture medium at a final concentration of 12.5 µg/mL [5].
We conducted the phenotypic characterization of both UA159 and Smu_opuB strains, including growth kinetic assays under both acidic (pH 5.5) and neutral (pH 7.5) conditions, along with a crystal violet staining assay to evaluate biofilm formation capacity (Figure S2).
2.2. Preparation of S. mutans MVs
The UA159 and Smu_opuB strains were cultured in 1 L of BHI broth until they reached the mid-log phase (OD600 = 0.2–0.3). The culture was then subjected to the following two centrifugation steps: the first at 6000× g for 15 min at 4 °C and the second at 10,000× g for 15 min at 4 °C to obtain the supernatant. The bacterial cells remaining in the supernatant were removed through membrane filtration (0.22 μm pore size, Millipore, Tullagreen, Ireland).
The supernatant was concentrated using a 100 kDa tangential flow filter (Millipore). After ultracentrifugation (100,000× g, 70 min, 4 °C; Beckman Coulter Type90Ti, Beckman Coulter, IN, USA.), the crude MVs underwent Optiprep density-gradient centrifugation (Sigma-Aldrich #D1556, St. Louis, MO, USA) in 10 mM HEPES-buffered solutions (pH 7.0). Specifically, 45% Optiprep (Sigma-Aldrich #D1556, St. Louis, MO, USA) (prepared by diluting 65% stock with 3% NaCl and 10 mM HEPES) was layered at the bottom of the tube, followed by sequential 500 μL layers of 40%, 35%, 30%, 25%, 20%, 15%, and 10% solutions. Post-centrifugation (200,000× g, 3 h, 4 °C; SW60 Ti rotor), the purified MVs were resuspended in PBS and stored at −80 °C. The supernatant was concentrated using a tangential flow filter with a 100 kDa cut-off (Millipore, Tullagreen, Ireland) [5].
2.3. Characterization of MVs
To confirm the presence and purity of the MVs, transmission electron microscopy (TEM) was performed following the protocol described [19]. Briefly, 10 μL of purified MVs were deposited onto a carbon-coated grid, negatively stained with 3% uranyl acetate, and washed with ddH2O. The grids were visualized using a Hitachi TEM System (Tokyo, Japan).
For MV characterization, nano-flow cytometry was conducted using a Flow NanoAnalyzer (NanoFCM Inc., Nottinghamshire, UK) equipped with 488 nm and 638 nm lasers. The system was calibrated with 250 nm Std FL SiNPs and silica nanospheres that were 68–155 nm in diameter for concentration and size, respectively. The MVs were diluted with PBS, and then the samples were loaded and analyzed following the manufacturer’s instructions. The particle concentration and size distribution of the MV samples (diluted in 0.22 μm pore size-filtered PBS) were calculated using the NanoFCM software (NF Profession V2.0), based on data collected over one minute under a sample pressure of 1.0 kPa [20].
2.4. Lipidomics Analysis
The lipid composition of the MV samples was analyzed using liquid chromatography–tandem mass spectrometry (LC-MS/MS). This analysis focused on identifying the lipid subclasses and their relative quantities in the MVs from both strains under the two pH conditions. In brief, the samples were subjected to lipid extraction with methanol, and the extracted lipids were dried under nitrogen gas. The lipids were then reconstituted with a 90% isopropanol/acetonitrile solution (v/v ratio of acetonitrile to isopropanol = 1:9) and injected into the LC-MS/MS system for analysis.
Reverse-phase chromatography was selected for LC separation using a Waters ACQUITY UPLC CSH C18 column (1.7 µm, 2.1 mm × 100 mm; Waters, DE, USA). The lipid extracts were re-dissolved in 200 µL 90% isopropanol (Thermo Fisher, Waltham, MA, USA)/acetonitrile (Thermo Fisher, USA), centrifuged at 14,000× g for 15 min using a low-temperature high-speed centrifuge (Eppendorf 5430R, Hamburg, Germany), and finally, 3 µL of the sample was injected. Solvent A was acetonitrile–water (6:4, v/v) with 0.1% formic acid and 0.1 mM ammonium formate, and solvent B was acetonitrile–isopropanol (1:9, v/v) with 0.1% formic acid and 0.1 mM ammonium formate. The initial mobile phase was 30% solvent B at a flow rate of 300 μL/min, held for 2 min, then linearly increased to 100% solvent B over 23 min, followed by equilibration at 5% solvent B for 10 min.
Mass spectrometry was performed using a Q-Exactive Plus mass spectrometer (Thermo Scientific, USA) in both positive and negative modes, coupled with a UHPLC Nexera LC-30A ultra-high performance liquid chromatograph (SHIMADZU, Kyoto, Japan). The ESI parameters were optimized as follows: source temperature, 300 °C; capillary temperature, 350 °C; ion spray voltage, 3000 V; S-Lens RF level, 50%; and scan range, m/z 200–1800 [21].
2.5. Proteomics Method
2.5.1. Sample Preparation and Protein Extraction
The cells were lysed using SDT buffer (4% sodium dodecyl sulfate, 100 mM Tris-HCl (Thermo Fisher Waltham, MA, USA), 1 mM dithiothreitol, pH = 7.6) for protein extraction. Protein concentration was quantified using the bicinchoninic acid (BCA) Protein Assay Kit (Bio-Rad, Hercules, CA, USA).
2.5.2. Protein Digestion
Protein digestion was performed using the filter-aided sample preparation (FASP) method, as described by Matthias Mann. Briefly, proteins were digested with trypsin, and the resulting peptides were desalted using C18 Empore™ SPE Cartridges (Sigma, St. Louis, MO, USA), with a bed I.D. of 7 mm and a volume of 3 mL. The desalted peptides were concentrated by vacuum centrifugation and reconstituted in 40 μL of 0.1% (v/v) formic acid [22].
2.5.3. Liquid Chromatography–Tandem Mass Spectrometry (LC-MS/MS) Analysis
LC-MS/MS analysis was performed on a Q Exactive mass spectrometer (Thermo Scientific, Waltham, MA, USA) coupled with an Easy nLC 1200 chromatographic system (Thermo Fisher Scientific, Waltham, MA, USA). Peptide separation was achieved using a reverse-phase trap column (Thermo Scientific Acclaim PepMap100, 100 μm × 2 cm, nanoViper C18) connected to a C18 reversed-phase analytical column (Thermo Scientific Easy Column, 10 cm long, 75 μm inner diameter, 3 μm resin). The mobile phase consisted of buffer A (0.1% formic acid) and buffer B (84% acetonitrile and 0.1% formic acid). Peptides were separated with a linear gradient of buffer B at a flow rate of 300 nL/min, controlled by IntelliFlow technology. The mass spectrometer was operated in positive ion mode, using a data-dependent top 10 method to select the most abundant precursor ions for higher-energy C-trap dissociation (HCD) fragmentation. Survey scans were acquired with a resolution of 70,000 at m/z 200, and HCD spectra were obtained with a resolution of 17,500 at m/z 200. The automatic gain control (AGC) target was set to 3 × 106, with a maximum injection time of 10 ms. Dynamic exclusion was applied with a duration of 40.0 s. The normalized collision energy was set to 30 eV, and the underfill ratio was set to 0.1% [22].
2.5.4. Data Processing and Protein Identification
The MS raw data were processed using MaxQuant software (version 1.5.3.17) for peptide identification and quantification. Protein and peptide identifications were validated using a false discovery rate threshold of ≤0.01. Quantification was based on protein identification in at least two of three replicates for each group, with one group having null values for all proteins. Proteins were considered differentially abundant if they met the criteria of a p-value < 0.05 and a fold change >2.0, determined by a two-sided t-test.
2.5.5. Functional Annotation and Enrichment Analysis
The protein sequences of differentially abundant proteins were queried against the NCBI BLAST+ database using the NCBI BLAST client (version 2.2.28+). Homologous sequences were identified using InterProScan (version 5.64-96.0), and gene ontology (GO) terms were assigned using Blast2GO software (version 2.5.0). GO term enrichment analysis was performed using R scripts (version 4.0.3), and only GO terms with adjusted p-values <0.05 were considered significantly enriched.
The differentially abundant proteins were further mapped to pathways in the Kyoto Encyclopedia of Genes and Genomes (KEGG) database using the KEGG orthology identifiers. Enrichment analysis was performed using Fisher’s exact test, with the full quantified proteome as the background dataset. The p-values were adjusted using the Benjamini–Hochberg correction for multiple testing, and pathways with adjusted p-values <0.05 were considered significantly enriched.
2.5.6. Protein-Protein Interaction Network Analysis
Protein–protein interaction (PPI) networks for the differentially abundant proteins were constructed using STRING database (version 11.0). The results were visualized in Cytoscape (version 3.2.1), and the degree of each protein within the network was calculated to assess its centrality and functional importance.
2.6. Statistical Analysis
Data were analyzed using GraphPad Prism version 5.04 (San Diego, CA, USA). An unpaired t-test was applied to determine significant differences between the two groups. Statistical significance was defined as a p-value < 0.05. To ensure the accuracy and reproducibility of the results, each assay was performed in triplicate.
3. Results
3.1. Characterization of MVs
To assess the presence, size distribution, and concentration of MVs, we performed both TEM and nanoflow cytometry.
TEM imaging revealed the presence of MVs with typical spherical morphology and clear boundaries in both UA159 and Smu_opuB (Figure 1A and Figure S3). This morphology is consistent with the general characteristics of bacterial MVs, confirming their formation in both strains.
Figure 1.
Characterization of MVs produced by Smu_opuB and UA159 under neutral and acidic conditions. (A) TEM images of MVs produced by Smu_opuB and UA159 under neutral and acidic conditions. (B) Size of MVs produced by Smu_opuB and UA159 under neutral and acidic conditions as measured by nanoflow cytometry. n = 3. (C) Concentration of MVs produced by Smu_opuB and UA159 under neutral and acidic conditions as measured by nanoflow cytometry. Data for all panels are expressed as mean ± S.D. ** p < 0.01, ns: no significant difference (Student’s t-test).
Nanoflow cytometry was used to determine the concentration and size distribution of MVs produced by Smu_opuB and UA159 under both neutral (pH 7.5) and acidic (pH 5.5) conditions (Figure 1B). At pH 7.5, Smu_opuB produced smaller (65.77± 0.47 nm) and a higher concentration of MVs (about 2.21 × 1011 ± 0.55 × 1011 vesicles/mL) compared to UA159 (about 76.5 ± 2.19 nm, 0.42 × 1011 ± 0.21 × 1011 vesicles/mL). However, under acidic conditions (pH 5.5), there was no statistical difference in concentration and particle size between the two.
3.2. Lipidomics Analysis of MVs
To evaluate whether the knockout of opuB affects lipid metabolism in S. mutans MVs, lipidomic analyses were performed on the MVs from Smu_opuB and UA159 formed at pH 5.5 and 7.5. Non-targeted lipidomic sequencing was used to investigate changes in lipid composition. Principal component analysis (PCA) score plots of non-targeted lipidomic data validated the confidence of sequencing data (Figure 2A and Figure 3A). Based on the pie charts generated from these data, lipid composition was altered after opuB knockout (Figure 2B,C and Figure 3B,C). The results showed that there were no significant differences in the chain length and lipid unsaturation of the MVs formed by the two strains under neutral or acidic conditions (Figures S4–S7). However, we observed significant changes in the concentrations of certain lipid subclasses, such as monoglycerides (MGs) and acylcarnitines, which may reflect different MV functions and stress responses under these conditions.
Figure 2.
Lipidomic analysis of MVs produced by Smu_opuB and UA159 under neutral conditions. (A) PCA score plot of non-targeted lipidomics data. (B) Lipidomic profile (lipid classes) of MVs produced by UA159 under neutral conditions, shown as a pie chart. (C) Lipidomic profile (lipid classes) of MVs produced by Smu_opuB under neutral conditions, shown as a pie chart.
Figure 3.
Lipidomic analysis of MVs produced by Smu_opuB and UA159 under acidic conditions. (A) PCA score plot of non-targeted lipidomics data. (B) Lipidomic profile (lipid classes) of MVs produced by UA159 under acidic conditions, shown as a pie chart. (C) Lipidomic profile (lipid classes) of MVs produced by Smu_opuB under acidic conditions, shown as a pie chart.
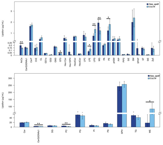
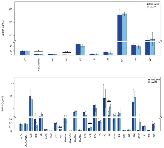
3.2.1. Lipid Subclass Concentration at pH 7.5
The concentrations of acylcarnitine (AcCa), ceramide G2 glycans (CerG2GNAc1), monoglyceride (MG), and phosphatidylcholine (PC) were significantly higher in the Smu_opuB MVs (Figure 4). Acylcarnitine is involved in fatty acid transport and membrane remodeling, ceramide plays a role in membrane integrity and signal transduction, and phosphatidylcholine is the main structural component of cell membranes.
Figure 4.
Significant differences in lipidomic profiles (lipid class) between MVs produced by Smu_opuB and UA159 under neutral conditions (selected VIP total >1 and p value < 0.05). n = 6. Data are expressed in all panels as mean ± S.D.: * p < 0.05, ** p < 0.01 (Student’s t-test).
3.2.2. Lipid Subclass Concentrations at pH 5.5
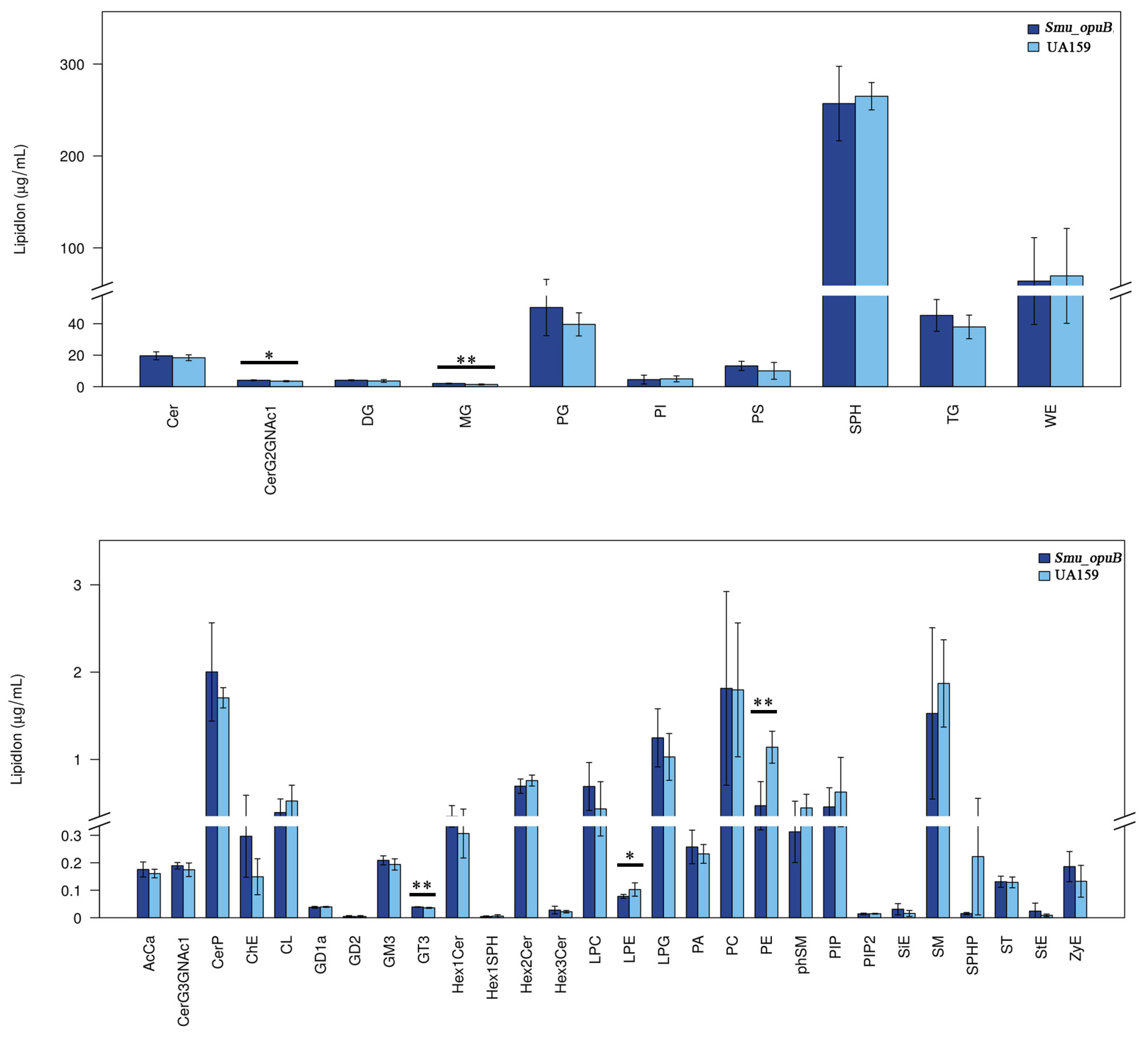
At pH 5.5, the Smu_opuB MVs had higher levels of CerG2GNAc1, slightly increased concentrations of glycosyltransferase 3 (GT3), and significantly higher levels of monoglycerides (Figure 5).The contents of LPE and PE were significantly reduced in the Smu_opuB MVs (Figure 5).
Figure 5.
Significant differences in lipidomic profiles (lipid class) between MVs produced by Smu_opuB and UA159 under acidic conditions (selected VIP total >1 and p value < 0.05). n = 6. Data for all panels are expressed as mean ± S.D. * p < 0.05, ** p < 0.01 (Student’s t-test).
3.3. Proteomics of MVs
3.3.1. Proteomics Analysis of Differential Protein Expression
Label-free proteomic analysis was conducted to identify and quantify proteins whose abundances significantly differed between the Smu_opuB and UA159 MVs under neutral (pH 7.5) and acidic (pH 5.5) conditions.
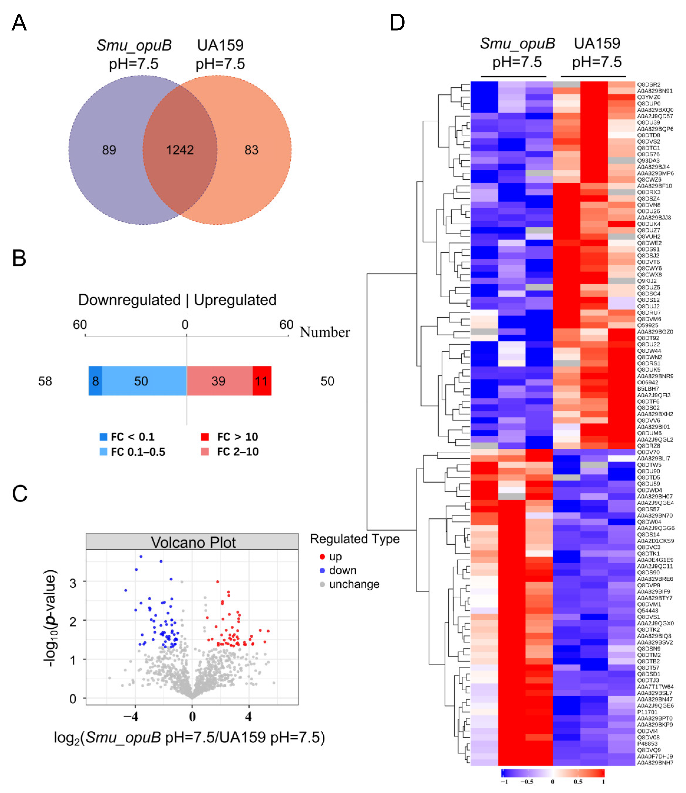
As a result, under neutral conditions, 1242 proteins were identified to coexist in the Smu_opuB and UA159 MVs. A comparative analysis revealed 89 proteins uniquely identified in the Smu_opuB MVs and 83 proteins specific to the UA159 MVs, based on detection thresholds of the analytical platform. The Venn diagram of proteins in the different groups is shown in Figure 6A. Based on a fold change of >2 or <0.5 (with p-value set at <0.05), opuB deficiency resulted in changes in 108 proteins. Among them, 50 proteins were upregulated, and 58 proteins were downregulated (Figure 6B). A volcano plot indicated the significant differences in proteins between the (Figure 6C). We also identified significant changes between two groups using K-means clustering heatmaps. This analysis revealed good consistency among the parallel samples in the group, and the protein expression difference was obvious between the Smu_opuB and UA159 MVs (Figure 6D).
Figure 6.
Proteomic analysis of MVs produced by Smu_opuB and UA159 under neutral conditions. (A) Venn diagram of proteins in the different groups under neutral conditions. (B) 108 proteins were significantly differentially abundant under neutral conditions. (C) Volcano plot indicating the significantly differentially abundant proteins between Smu_opuB and UA159 MVs under neutral conditions. (D) K-means clustering heatmaps between the Smu_opuB and UA159 MVs under neutral conditions.
Under acidic conditions, 1315 proteins were identified to coexist in the Smu_opuB and UA159 MVs. Compared with the control, 73 proteins were exclusively detected in the Smu_opuB MVs, while 50 proteins were only detected in the UA159 MVs. The Venn diagram of proteins in the different groups is shown in Figure 7A. Based on a fold change of >2 or <0.5 (with p-value set at <0.05), opuB deficiency resulted in changes in 279 proteins. Among them, 243 proteins were upregulated, and 36 proteins were downregulated (Figure 7B). A volcano plot indicated the significant differences in proteins between the Smu_opuB and UA159 MVs (Figure 7C). We also identified significant changes between the two groups using K-means clustering heatmaps. This analysis revealed good consistency among the parallel samples in the groups, and differences in the protein expression were obvious between the Smu_opuB and UA159 MVs (Figure 7D).
Figure 7.
Proteomic analysis of MVs produced by Smu_opuB and UA159 under acidic conditions. (A) Venn diagram of proteins in different groups under acidic conditions. (B) 279 proteins were significantly differentially abundant under acidic conditions. (C) Volcano plot indicating the significantly differentially abundant proteins between Smu_opuB and UA159 MVs under acidic conditions. (D) K-means clustering heatmaps between Smu_opuB and UA159 MVs under acidic conditions.
In the screening of significantly different proteins, we applied the criteria of a fold change (FC) >2 times (upregulation greater than 2 times or downregulation less than 0.50 times) and a p value < 0.05. The supplemental data include two comprehensive datasets (Tables S2 and S3) detailing the 20 most differentially abundant proteins identified through quantitative proteomic analysis.
3.3.2. Functional Annotation and Pathway Analysis
GO ontology enrichment was applied to classify proteins in terms of their involvement into three main categories (biological process, molecular function, and cellular component) and the enriched GO terms (top 20) proteins were used to describe each classification.
In a neutral environment, most of the proteins, according to the biological process classification, were associated with cellular and metabolic processes. In the molecular function category, proteins related to catalytic activity and binding occupied the largest parts. The cellular component was mainly occupied by cell, cell part, membrane, membrane part and protein-containing complex (Figure 8A).
Figure 8.
GO annotation analysis. (A) Enriched GO Terms (top 20) associated with the proteins of MVs produced by Smu_opuB and UA159 in neutral environment. (B) Enriched GO Terms (top 20) associated with the proteins of MVs produced by Smu_opuB and UA159 in acidic environment.
In an acidic environment, most of the proteins, according to the biological process classification, were associated with metabolic and cellular processes. In the molecular function category, proteins related to catalytic activity and binding occupied the largest parts. The cellular components were mainly occupied by the cell, cell part, membrane, membrane part, and protein-containing complex (Figure 8B).
The top 20 KEGG pathways were mapped. In a neutral environment, ribosomes included the greatest number of proteins (14 proteins), followed by ABC transporters (9 proteins), biosynthesis of cofactors (7 proteins), quorum sensing (7 proteins), and two-component system (6 proteins) (Figure 9A). Among these, two pathways were enriched in terms of their effect on adapting to a neutral environment, including ribosome and quorum sensing. The detailed information for the KEGG enrichment is presented in Figure 9B.
Figure 9.
KEGG pathway analysis. (A) KEGG pathway names (Top 20) and number of the proteins of MVs produced by Smu_opuB and UA159 at neutral environment. (B) KEGG pathway names (Top 20) and the rich factor, proteins of MVs produced by Smu_opuB and UA159 in a neutral environment. (C) KEGG pathway names (Top 20) and number of the proteins of MVs produced by Smu_opuB and UA159 at acidic environment. (D) KEGG pathway names (Top 20) and the rich factor, proteins of MVs produced by Smu_opuB and UA159 in an acidic environment.
In an acidic environment, the biosynthesis of cofactors included the greatest number of proteins (20 proteins), followed by glycolysis/gluconeogenesis (16 proteins), ribosomes (15 proteins), starch and sucrose metabolism (14 proteins), and purine metabolism (12 proteins) (Figure 9C). Among these, glycolysis/gluconeogenesis were enriched in terms of their effect on adapting to an acidic environment. The detailed information for the KEGG enrichment is presented in Figure 9D.
3.3.3. Protein–Protein Interaction Network
A protein-protein interaction (PPI) network was constructed to investigate the potential functional connections between the DEPs. At pH 7.5, a total of 439 interactions were identified between 180 proteins, with the most notable interactions involving eftS, rpsL, ropA, and rl19 (Figure 10A). At pH 5.5, a total of 1524 interactions were identified between 311 proteins, with the most notable interactions involving polI, purL, and glyA, which were connected to a broad network of stress response and metabolic proteins (Figure 10B). The analysis revealed that polI interacted with the largest number of proteins (118 interactions), followed by purL (71 interactions) and glyA (50 interactions), indicating their central roles in S. mutans’ response to environmental changes.
Figure 10.
The PPI network analysis. (A) PPI network of the proteins of MVs produced by Smu_opuB and UA159 in a neutral environment. (B) PPI network of the proteins of MVs produced by Smu_opuB and UA159 in an acidic environment.
4. Discussion
This study comprehensively analyzed how opuB affects MVs biogenesis and composition in S. mutans, especially under different pH conditions. The combined proteomic and lipidomic analyses allowed us to gain a deeper understanding of the mechanisms by which S. mutans adapts to the acidic environment and the role of opuB in it. Our results suggest that opuB plays an important role in regulating the production, size, and composition of MVs, which is essential for the bacteria to adapt to the changing pH environment of the oral cavity.
In this study, we found an interesting phenomenon; under neutral conditions, Smu_opuB produced more MVs and smaller sizes compared with UA159. Other researchers have also found that some bacteria can form more and smaller MVs under certain stress conditions [23]. Combined with the proteomics data for analysis, we believe that the smaller MV size produced by Smu_opuB under neutral conditions (pH 7.5) may indicate that the MV formation process is more efficient or active. MVs play a crucial role in bacterial communication, stress response, and pathogenesis, and the increased production of smaller MVs may enhance the ability of Smu_opuB to quickly respond to environmental signals or challenges such as nutrient limitation or antimicrobial agents [24,25]. Smaller MVs also tend to have a higher surface area to volume ratio, which may facilitate interactions with host tissues or biofilm formation.
Under acidic conditions, there were no significant differences in the MV concentration and size between the two strains, which may be due to the activation of alternative stress response pathways that compensate for the knockout of opuB. Our proteomics results also showed that multiple stress response pathways were upregulated under acidic stress, and the differential proteins showed higher DEP connectivity in the protein interaction network, which suggested that both strains may operate at their maximum stress response capacity under acidic conditions, thereby minimizing the effect of opuB knockout on MV production.
Our proteomics results also showed that multiple stress response pathways were upregulated under acidic stress, and the differential proteins showed higher DEP connectivity in the protein interaction network, which suggested that both strains may operate at their maximum stress response capacity under acidic conditions, thereby minimizing the effect of OpuB loss on MV production.
Our lipidomics data showed that the lipid composition and concentration of Smu_opuB MVs, such as phospholipids and fatty acids, were significantly altered compared to UA159 secreted MVs under both then neutral and acidic conditions.
Under the neutral conditions, the phospholipid concentration in the MVs of Smu_opuB was slightly increased compared to UA159, and the distribution of specific phospholipid species was significantly changed. However, under acidic conditions, the differences in phospholipid concentrations became more pronounced, and the Smu_opuB MVs showed more significant increases in certain phospholipid species. This suggests that the OpuB transporter may be involved in regulating membrane lipid synthesis in response to acid stress, thereby potentially enhancing membrane stability under acidic conditions.
We analyzed the proteomic differences between Smu_opuB and UA159, with a focus on the proteins involved in DNA repair mechanisms under acidic stress. One notable protein that showed differential expression is DNA polymerase I (POLI), an error-prone DNA polymerase involved in translesion synthesis and DNA repair [26,27].
POLI was significantly upregulated in the Smu_opuB MVs under acidic conditions (pH 5.5), suggesting that this protein plays a crucial role in the response to acidic stress. POLI is known for its ability to bypass DNA lesions during replication, although with lower fidelity compared to other DNA polymerases, making it highly mutagenic and contributing to genomic instability [27,28]. POLI is involved in repairing DNA lesions when other polymerases fail to perform the repair, by incorporating nucleotides opposite the damage site and relying on other polymerases like polymerase zeta (Pol ζ) to extend the nascent DNA chain [29]. The upregulation of POLI in Smu_opuB under acidic stress, implies that this strain may experience more significant DNA damage compared to UA159, or it may have a stronger DNA repair response, enhancing its resistance to acidic environments. Our proteomic analysis suggest that the latter explanation is more likely, with Smu_opuB having a more robust self-repair mechanism. The increased presence of POLI could be indicative of an adaptive mechanism that helps S. mutans survive under stress conditions by promoting error-prone repair processes.
Furthermore, the proteomic analysis in this study revealed a critical role played by opuB in regulating key metabolic pathways, particularly glycolysis and gluconeogenesis, in S. mutans. Under acidic conditions, we observed upregulation of proteins involved in glycolysis/gluconeogenesis, with a total of 16 proteins significantly affected. This suggests that Smu_opuB plays a key role in regulating the direction of glycolysis, which is essential for energy production and metabolic adaptation during acidic stress. Under acidic conditions, S. mutans faces significant challenges as the accumulation of protons lowers the pH of its environment and disrupts cellular homeostasis. To cope with this stress, the bacterium enhances its glycolytic activity, which promotes ATP production and maintains cellular function under low pH conditions [21].
While this study identifies opuB’s role in MV biogenesis, the pathogenic implications of MV compositional changes (S. mutans–host interactions) and precise regulatory mechanisms require further investigation using advanced biofilm models.
5. Conclusions
The opuB gene regulates the biogenesis, composition, and function of MVs in S. mutans in response to environmental pH. These findings have important implications for targeting MV-related processes to mitigate the cariogenicity of S. mutans.
Supplementary Materials
The following supporting information can be downloaded at: https://www.mdpi.com/article/10.3390/microorganisms13040884/s1, Table S1: Strain and Primer Sequences Used in the Preparation of Smu_opuB. Table S2: The top 20 most significantly altered MV proteins under pH7.5 condition. Table S3: The top 20 most significantly altered MV proteins under pH5.5 condition. Figure S1: Sequencing results of positive monoclonal. Figure S2: Growth curves of S. mutans UA159 and Smu_opuB under acidic (pH 5.5) and neutral (pH 7.5) conditions. Figure S3: TEM images of MVs produced by Smu_opuB and UA159 under neutral (pH 7.5) and acidic (pH 5.5) conditions. Figure S4: Chain length analysis of some lipids in UA159 and Smu_opuB MVs under neutral conditions. Figure S5: Saturation analysis of some lipids in UA159 and Smu_opuB MVs under neutral conditions. Figure S6: Chain length analysis of some lipids in UA159 and Smu_opuB MVs under acidic conditions. Figure S7: Saturation analysis of some lipids in UA159 and Smu_opuB MVs under acidic conditions.
Author Contributions
W.W.: Investigation, Validation, Formal Analysis, Methodology, Writing—Original Draft. Y.H.: Formal Analysis, Methodology, Writing—Original Draft. H.L.: Resources, Methodology, Writing—Review and Editing, Supervision. Y.C.: Conceptualization, Resources, Methodology, Funding acquisition, Writing—Review and Editing, Supervision. All authors have read and agreed to the published version of the manuscript.
Funding
This research was funded by National Natural Science Foundation of China, grant number 82201040, Guangdong basic and applied basic research foundation, grant number 2022A1515012345, and Science and Technology Projects in Guangzhou, grant number 2025A04J5291.
Institutional Review Board Statement
Not applicable.
Informed Consent Statement
Not applicable.
Data Availability Statement
The data presented in this study are openly available in ProteomeXchange iProX at http://www.proteomexchange.org (accessed on 13 February 2025), reference number PXD060748.
Acknowledgments
We thank members of our laboratory for their critical reading of the manuscript, helpful suggestions, and constructive comments. We thank the National Natural Science Foundation of China (82201040), the Guangdong basic and applied basic research foundation (2022A1515012345), and the Science and Technology Projects in Guangzhou (2025A04J5291). We thank the Guangdong Provincial Key Laboratory of Stomatology for providing experimental instruments and technical assistance.
Conflicts of Interest
The authors declare no conflicts of interest. The funders had no role in the design of the study; in the collection, analyses, or interpretation of data; in the writing of the manuscript; or in the decision to publish the results.
Abbreviations
The following abbreviations are used in this manuscript:
| S. mutans | Streptococcus mutans |
| MVs | Membrane vesicles |
| Smu_opuB | opuB-deficient strain |
| BHI | brain heart infusion |
| TEM | Transmission Electron Microscopy |
| LC-MS/MS | liquid chromatography–tandem mass spectrometry |
| GO | gene ontology |
| KEGG | Kyoto Encyclopedia of Genes and Genomes |
| PPI | protein–protein interaction |
| PCA | principal component analysis |
| POLI | polymerase I |
| AcCa | acylcarnitine |
| CerG2GNAc1 | dihexosyl-N-acetylhexosyl-ceramideceramide |
| MG | monoglyceride |
| PC | phosphatidylcholine |
| LPE | lysophosphatidylethanolamine |
| LPG | Lysophosphatidylglycerol |
| PE | phosphatidylethanolamine |
| GT3 | glycosyltransferase 3 |
References
- Baker, J.L.; Faustoferri, R.C.; Quivey, R.G., Jr. Acid-adaptive mechanisms of Streptococcus mutans-the more we know, the more we don’t. Mol. Oral Microbiol. 2017, 32, 107–117. [Google Scholar] [CrossRef] [PubMed]
- Lemos, J.A.; Burne, R.A. A model of efficiency: Stress tolerance by Streptococcus mutans. Microbiology 2008, 154, 3247–3255. [Google Scholar] [CrossRef] [PubMed]
- Liu, S.; Tao, Y.; Yu, L.; Zhuang, P.; Zhi, Q.; Zhou, Y.; Lin, H. Analysis of Small RNAs in Streptococcus mutans under Acid Stress-A New Insight for Caries Research. Int. J. Mol. Sci. 2016, 17, 1529. [Google Scholar] [CrossRef]
- Resch, U.; Tsatsaronis, J.A.; Le Rhun, A.; Stübiger, G.; Rohde, M.; Kasvandik, S.; Holzmeister, S.; Tinnefeld, P.; Wai, S.N.; Charpentier, E. A Two-Component Regulatory System Impacts Extracellular Membrane-Derived Vesicle Production in Group A Streptococcus. mBio 2016, 7, e00207-16. [Google Scholar] [CrossRef]
- Cao, Y.; Zhou, Y.; Chen, D.; Wu, R.; Guo, L.; Lin, H. Proteomic and metabolic characterization of membrane vesicles derived from Streptococcus mutans at different pH values. Appl. Microbiol. Biotechnol. 2020, 104, 9733–9748. [Google Scholar] [CrossRef]
- Bowen, W.H.; Koo, H. Biology of Streptococcus mutans-derived glucosyltransferases: Role in extracellular matrix formation of cariogenic biofilms. Caries Res. 2011, 45, 69–86. [Google Scholar] [CrossRef]
- Koo, H.; Xiao, J.; Klein, M.I.; Jeon, J.G. Exopolysaccharides produced by Streptococcus mutans glucosyltransferases modulate the establishment of microcolonies within multispecies biofilms. J. Bacteriol. 2010, 192, 3024–3032. [Google Scholar] [CrossRef]
- Wu, R.; Tao, Y.; Cao, Y.; Zhou, Y.; Lin, H. Streptococcus mutans Membrane Vesicles Harboring Glucosyltransferases Augment Candida albicans Biofilm Development. Front. Microbiol. 2020, 11, 581184. [Google Scholar] [CrossRef]
- Nakamura, T.; Iwabuchi, Y.; Hirayama, S.; Narisawa, N.; Takenaga, F.; Nakao, R.; Senpuku, H. Roles of membrane vesicles from Streptococcus mutans for the induction of antibodies to glucosyltransferase in mucosal immunity. Microb. Pathog. 2020, 149, 104260. [Google Scholar] [CrossRef]
- Schwechheimer, C.; Kuehn, M.J. Outer-membrane vesicles from Gram-negative bacteria: Biogenesis and functions. Nat. Rev. Microbiol. 2015, 13, 605–619. [Google Scholar] [CrossRef]
- Wang, X.; Thompson, C.D.; Weidenmaier, C.; Lee, J.C. Release of Staphylococcus aureus extracellular vesicles and their application as a vaccine platform. Nat. Commun. 2018, 9, 1379. [Google Scholar] [CrossRef] [PubMed]
- Pittelkow, M.; Tschapek, B.; Smits, S.H.; Schmitt, L.; Bremer, E. The crystal structure of the substrate-binding protein OpuBC from Bacillus subtilis in complex with choline. J. Mol. Biol. 2011, 411, 53–67. [Google Scholar] [CrossRef] [PubMed]
- Nicolas, P.; Mäder, U.; Dervyn, E.; Rochat, T.; Leduc, A.; Pigeonneau, N.; Bidnenko, E.; Marchadier, E.; Hoebeke, M.; Aymerich, S.; et al. Condition-dependent transcriptome reveals high-level regulatory architecture in Bacillus subtilis. Science 2012, 335, 1103–1106. [Google Scholar] [CrossRef] [PubMed]
- Hoffmann, T.; Bremer, E. Guardians in a stressful world: The Opu family of compatible solute transporters from Bacillus subtilis. Biol. Chem. 2017, 398, 193–214. [Google Scholar] [CrossRef]
- Rath, H.; Reder, A.; Hoffmann, T.; Hammer, E.; Seubert, A.; Bremer, E.; Völker, U.; Mäder, U. Management of Osmoprotectant Uptake Hierarchy in Bacillus subtilis via a SigB-Dependent Antisense RNA. Front. Microbiol. 2020, 11, 622. [Google Scholar] [CrossRef]
- Xuan, S.; Xuan, G. Bacterial membrane vesicles: Formation, functions, and roles in bacterial-phage interactions. World J. Microbiol. Biotechnol. 2024, 40, 329. [Google Scholar] [CrossRef]
- Briaud, P.; Carroll, R.K. Extracellular Vesicle Biogenesis and Functions in Gram-Positive Bacteria. Infect. Immun. 2020, 88, e00433-20. [Google Scholar] [CrossRef]
- Mozaheb, N.; Mingeot-Leclercq, M.P. Membrane Vesicle Production as a Bacterial Defense Against Stress. Front. Microbiol. 2020, 11, 600221. [Google Scholar] [CrossRef]
- Wagner, T.; Joshi, B.; Janice, J.; Askarian, F.; Škalko-Basnet, N.; Hagestad, O.C.; Mekhlif, A.; Wai, S.N.; Hegstad, K.; Johannessen, M. Enterococcus faecium produces membrane vesicles containing virulence factors and antimicrobial resistance related proteins. J. Proteom. 2018, 187, 28–38. [Google Scholar] [CrossRef]
- Mladenović, D.; Brealey, J.; Peacock, B.; Koort, K.; Zarovni, N. Quantitative fluorescent nanoparticle tracking analysis and nano-flow cytometry enable advanced characterization of single extracellular vesicles. J. Extracell. Biol. 2025, 4, e70031. [Google Scholar] [CrossRef]
- Iannelli, F.; Lombardi, R.; Costantini, S.; Roca, M.S.; Addi, L.; Bruzzese, F.; Di Gennaro, E.; Budillon, A.; Pucci, B. Integrated proteomics and metabolomics analyses reveal new insights into the antitumor effects of valproic acid plus simvastatin combination in a prostate cancer xenograft model associated with downmodulation of YAP/TAZ signaling. Cancer Cell Int. 2024, 24, 381. [Google Scholar] [CrossRef] [PubMed]
- Ruan, X.; Deng, X.; Tan, M.; Wang, Y.; Hu, J.; Sun, Y.; Yu, C.; Zhang, M.; Jiang, N.; Jiang, R. Effect of resveratrol on the biofilm formation and physiological properties of avian pathogenic Escherichia coli. J. Proteom. 2021, 249, 104357. [Google Scholar] [CrossRef] [PubMed]
- Klimentova, J.; Pavkova, I.; Horcickova, L.; Bavlovic, J.; Kofronova, O.; Benada, O.; Stulik, J. Francisella tularensis subsp. holarctica Releases Differentially Loaded Outer Membrane Vesicles Under Various Stress Conditions. Front. Microbiol. 2019, 10, 2304. [Google Scholar] [CrossRef]
- Schorey, J.S.; Cheng, Y.; Singh, P.P.; Smith, V.L. Exosomes and other extracellular vesicles in host-pathogen interactions. EMBO Rep. 2015, 16, 24–43. [Google Scholar] [CrossRef]
- Li, Q.; Liu, Q.; Li, S.; Zuo, X.; Zhou, H.; Gao, Z.; Xia, B. Golgi-derived extracellular vesicle production induced by SARS-CoV-2 envelope protein. Apoptosis 2025, 30, 197–209. [Google Scholar] [CrossRef]
- Yehuda, R.; Dromi, I.; Levin, Y.; Carell, T.; Geacintov, N.; Livneh, Z. Hypoxia-dependent recruitment of error-prone DNA polymerases to genome replication. Oncogene 2025, 44, 42–49. [Google Scholar] [CrossRef]
- Shilkin, E.S.; Petrova, D.V.; Novikova, A.A.; Boldinova, E.O.; Zharkov, D.O.; Makarova, A.V. Methylation and hydroxymethylation of cytosine alter activity and fidelity of translesion DNA polymerases. DNA Repair 2024, 141, 103712. [Google Scholar] [CrossRef]
- Das, A.; Gkoutos, G.V.; Acharjee, A. Analysis of translesion polymerases in colorectal cancer cells following cetuximab treatment: A network perspective. Cancer Med. 2024, 13, e6945. [Google Scholar] [CrossRef]
- Fedorowicz, M.; Halas, A.; Macias, M.; Sledziewska-Gojska, E.; Woodgate, R.; McIntyre, J. E3 ubiquitin ligase RNF2 protects polymerase ι from destabilization. Biochim. Biophys. Acta Mol. Cell Res. 2024, 1871, 119743. [Google Scholar] [CrossRef]
Disclaimer/Publisher’s Note: The statements, opinions and data contained in all publications are solely those of the individual author(s) and contributor(s) and not of MDPI and/or the editor(s). MDPI and/or the editor(s) disclaim responsibility for any injury to people or property resulting from any ideas, methods, instructions or products referred to in the content. |
© 2025 by the authors. Licensee MDPI, Basel, Switzerland. This article is an open access article distributed under the terms and conditions of the Creative Commons Attribution (CC BY) license (https://creativecommons.org/licenses/by/4.0/).









