Metagenome-Based Functional Differentiation of Gut Microbiota and Ecological Adaptation Among Geographically Distinct Populations of Przewalski’s Gazelle (Procapra przewalskii)
Abstract
1. Introduction
2. Materials and Methods
2.1. Sample Collection and Processing
2.2. DNA Extraction, Amplification, and Sequencing
2.3. Metagenomic Quality Control and Assembly of Experimental Samples
2.4. Metagenomic Annotation and Analysis of Experimental Samples
2.5. Data Analysis and Visualization
3. Results
3.1. Functional Annotation Analysis of Gut Microbiota in Different Groups of Przewalski’s Gazelle
3.2. Analysis of Functional Beta Diversity of Gut Microbiota in Different Populations of Przewalski’s Gazelle
3.3. Differential Analysis of Gut Microbial Functions Among Przewalski’s Gazelle Populations
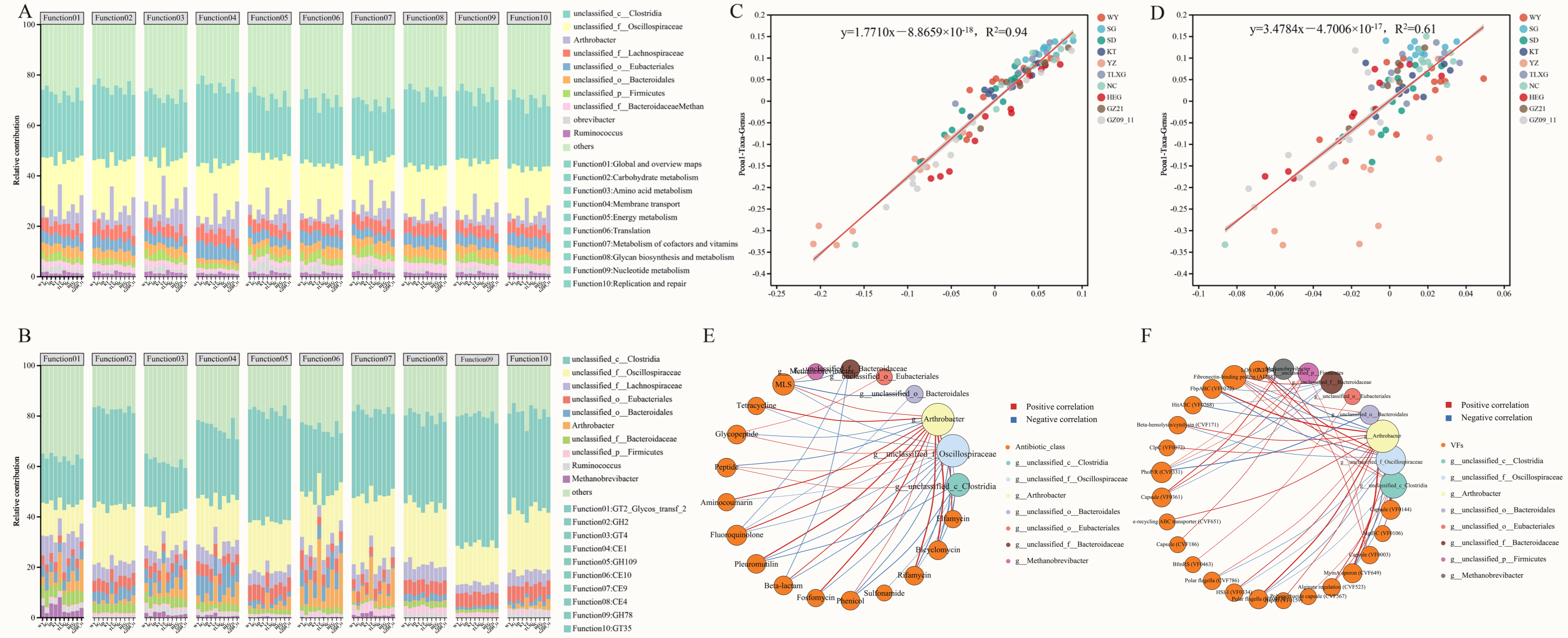
3.4. Correlation Analysis Between Gut Microbiota Composition and Functional Profiles in Przewalski’s Gazelles Across Different Regions
4. Discussion
4.1. Metabolic Functional Composition of Gut Microbiota in Different Geographical Populations of Przewalski’s Gazelle
4.2. Antibiotic Resistance and Virulence Factor-Related Functions of Gut Microbiota in Different Geographical Populations of Przewalski’s Gazelle
4.3. Functional Differences in Gut Microbiota Among Geographically Distinct Populations of Przewalski’s Gazelle
4.4. Correlation Between Gut Microbial Composition and Functional Profiles of Przewalski’s Gazelle Across Different Regions
5. Conclusions
Supplementary Materials
Author Contributions
Funding
Institutional Review Board Statement
Informed Consent Statement
Data Availability Statement
Acknowledgments
Conflicts of Interest
References
- Li, C.; Jiang, Z.; Ping, X.; Cai, J.; You, Z.; Li, C.; Wu, Y. Current status and conservation of the Endangered Przewalski’s gazelle Procapra przewalskii, endemic to the Qinghai–Tibetan Plateau, China. Oryx 2012, 46, 145–153. [Google Scholar] [CrossRef]
- Zhang, J.; Jiang, F.; Cai, Z.; Dai, Y.; Liu, D.; Song, P.; Hou, Y.; Gao, H.; Zhang, T. Resistance-based connectivity model to construct corridors of the Przewalski’s gazelle (Procapra przewalskii) in fragmented landscape. Sustainability 2021, 13, 1656. [Google Scholar] [CrossRef]
- Flint, H.J.; Scott, K.P.; Louis, P.; Duncan, S.H. The role of the gut microbiota in nutrition and health. Nat. Rev. Gastroenterol. Hepatol. 2012, 9, 577–589. [Google Scholar] [CrossRef] [PubMed]
- Levin, D.; Raab, N.; Pinto, Y.; Rothschild, D.; Zanir, G.; Godneva, A.; Mellul, N.; Futorian, D.; Gal, D.; Leviatan, S.; et al. Diversity and functional landscapes in the microbiota of animals in the wild. Science 2021, 372, eabb5352. [Google Scholar] [CrossRef] [PubMed]
- Su, Q.; Zhuang, D.H.; Li, Y.C.; Chen, Y.; Wang, X.Y.; Ge, M.X.; Xue, T.Y.; Zhang, Q.Y.; Liu, X.Y.; Yin, F.Q.; et al. Gut microbiota contributes to high-altitude hypoxia acclimatization of human populations. Genome Biol. 2024, 25, 232. [Google Scholar] [CrossRef]
- Deng, F.; Wang, C.; Li, D.; Peng, Y.; Deng, L.; Zhao, Y.; Zhang, Z.; Wei, M.; Wu, K.; Zhao, J.; et al. The unique gut microbiome of giant pandas involved in protein metabolism contributes to the host’s dietary adaption to bamboo. Microbiome 2023, 11, 180. [Google Scholar] [CrossRef]
- Yao, X.Q.; Bao, H.; La, N.T.; Jiang, G.S.; Zhai, P.H.; Liu, C.B.; Yu, L. Gut microbiota contribute to cold adaptation in mammals-primates and ungulates. iScience 2025, 28, 112245. [Google Scholar] [CrossRef]
- Zhang, J.; Gao, H.; Jiang, F.; Liu, D.; Hou, Y.; Chi, X.; Qin, W.; Song, P.; Cai, Z.; Zhang, T. Comparative Analysis of Gut Microbial Composition and Functions in Przewalski’s Gazelle (Procapra przewalskii) From Various Habitats. Front. Microbiol. 2022, 13, 913358. [Google Scholar] [CrossRef]
- Zhang, J.; Song, P.; Jiang, F.; Zhang, T. Exploring the population interaction of Przewalski’s gazelle (Procapra przewalskii) based on the variations in gut microbiota across diverse geographic populations. Front. Microbiol. 2024, 15, 1439554. [Google Scholar] [CrossRef]
- Chen, S.; Zhou, Y.; Chen, Y.; Gu, J. fastp: An ultra-fast all-in-one FASTQ preprocessor. Bioinformatics 2018, 34, i884–i890. [Google Scholar] [CrossRef]
- Li, D.; Liu, C.M.; Luo, R.; Sadakane, K.; Lam, T.W. MEGAHIT: An ultra-fast single-node solution for large and complex metagenomics assembly via succinct de Bruijn graph. Bioinformatics 2015, 31, 1674–1676. [Google Scholar] [CrossRef]
- Hyatt, D.; Chen, G.L.; Locascio, P.F.; Land, M.L.; Larimer, F.W.; Hauser, L.J. Prodigal: Prokaryotic gene recognition and translation initiation site identification. BMC Bioinform. 2010, 11, 119. [Google Scholar] [CrossRef]
- Fu, L.; Niu, B.; Zhu, Z.; Wu, S.; Li, W. CD-HIT: Accelerated for clustering the next-generation sequencing data. Bioinformatics 2012, 28, 3150–3152. [Google Scholar] [CrossRef]
- Li, R.; Li, Y.; Kristiansen, K.; Wang, J. SOAP: Short oligonucleotide alignment program. Bioinformatics 2008, 24, 713–714. [Google Scholar] [CrossRef] [PubMed]
- Buchfink, B.; Xie, C.; Huson, D.H. Fast and sensitive protein alignment using DIAMOND. Nat. Methods 2015, 12, 59–60. [Google Scholar] [CrossRef] [PubMed]
- Myer, P.R.; Freetly, H.C.; Wells, J.E.; Smith, T.P.L.; Kuehn, L.A. Analysis of the gut bacterial communities in beef cattle and their association with feed intake, growth, and efficiency. J. Anim. Sci. 2016, 95, 3215–3224. [Google Scholar] [CrossRef]
- Auffret, M.D.; Stewart, R.D.; Dewhurst, R.J.; Duthie, C.A.; Watson, M.; Roehe, R. Identification of microbial genetic capacities and potential mechanisms within the rumen microbiome explaining differences in beef cattle feed efficiency. Front. Microbiol. 2020, 11, 1229. [Google Scholar] [CrossRef]
- Peng, X.; Wilken, S.E.; Lankiewicz, T.S.; Gilmore, S.P.; Brown, J.L.; Henske, J.K.; Swift, C.L.; Salamov, A.; Barry, K.; Grigoriev, I.V.; et al. Genomic and functional analyses of fungal and bacterial consortia that enable lignocellulose breakdown in goat gut microbiomes. Nat. Microbiol. 2021, 6, 499–511. [Google Scholar] [CrossRef]
- Xu, B.; Song, P.; Jiang, F.; Cai, Z.; Gu, H.; Gao, H.; Li, B.; Liang, C.; Qin, W.; Zhang, J.; et al. Large-scale metagenomic assembly provide new insights into the genetic evolution of gut microbiomes in plateau ungulates. NPJ Biofilms Microbiomes 2024, 10, 120. [Google Scholar] [CrossRef]
- Villasante, A.; Ramírez, C.; Rodríguez, H.; Catalán, N.; Díaz, O.; Rojas, R.; Opazo, R.; Romero, J. In-depth analysis of swim bladder-associated microbiota in rainbow trout (Oncorhynchus mykiss). Sci. Rep. 2019, 9, 8974. [Google Scholar] [CrossRef]
- Song, J.; Li, Q.; Everaert, N.; Liu, R.; Zheng, M.; Zhao, G.; Wen, J. Dietary Inulin Supplementation Modulates Short-Chain Fatty Acid Levels and Cecum Microbiota Composition and Function in Chickens Infected with Salmonella. Front. Microbiol. 2020, 11, 584380. [Google Scholar] [CrossRef] [PubMed]
- Tang, L.; Yan, L.; Jia, H.; Xiong, Y.; Ma, X.; Chu, H.; Sun, Z.; Wang, L.; Shalitanati, M.; Li, K.; et al. Gut microbial community structure and function of Przewalski’s horses varied across reintroduced sites in China. Integr. Zool. 2023, 18, 1027–1040. [Google Scholar] [CrossRef]
- Zhu, L.; Wu, Q.; Dai, J.; Zhang, S.; Wei, F. Evidence of cellulose metabolism by the giant panda gut microbiome. Proc. Natl. Acad. Sci. USA 2011, 108, 17714–17719. [Google Scholar] [CrossRef] [PubMed]
- Yan, Z.; He, X.; Ayala, J.; Xu, Q.; Yu, X.; Hou, R.; Yao, Y.; Huang, H.; Wang, H. The Impact of Bamboo Consumption on the Spread of Antibiotic Resistance Genes in Giant Pandas. Vet. Sci. 2023, 10, 630. [Google Scholar] [CrossRef] [PubMed]
- Hou, X.; Dai, P.; Song, X.; Long, X.; Gao, J.; Chai, T. Understanding the Effect of Compound Probiotics on the Health of Rabbits and Its Mechanisms Through Metagenomics. Probiotics Antimicrob Proteins 2024, 16, 815–828. [Google Scholar] [CrossRef]
- Jin, L.; Wu, H.; Li, G.; Yang, S.; Wei, R.; Huang, Y.; Penttinen, P.; Deng, W.; Chen, J.; Han, X.; et al. Gastrointestinal microbiome, resistance genes, and risk assessment of heavy metals in wild giant pandas. Sci. Total Environ. 2023, 15, 165671. [Google Scholar] [CrossRef]
- Huang, G.; Qu, Q.; Wang, M.; Huang, M.; Zhou, W.; Wei, F. Global landscape of gut microbiome diversity and antibiotic resistomes across vertebrates. Sci. Total Environ. 2022, 838 Pt 2, 156178. [Google Scholar] [CrossRef]
- Huang, H.; Pang, X.; Que, T.; Chen, P.; Li, S.; Wu, A.; He, M.; Qiu, H.; Hu, Y. Antibiotic resistance profiles of gut microbiota across various primate species in Guangxi. Front. Microbiol. 2023, 14, 1309709. [Google Scholar] [CrossRef]
- Huang, R.; Ji, X.; Zhu, L.; Zhang, C.; Luo, T.; Liang, B.; Jiang, B.; Zhou, A.; Du, C.; Sun, Y. Metagenomic and Antibiotic Resistance Analysis of the Gut Microbiota in Larus relictus and Anatidae Species Inhabiting the Honghaizi Wetland of Ordos, Inner Mongolia, from 2021 to 2023. Microorganisms 2024, 12, 978. [Google Scholar] [CrossRef]
- Li, D.H.; Li, Z.W.; Sun, Q.; Wang, L.; Ning, S.B. Lower fecal microbiota transplantation ameliorates ulcerative colitis by eliminating oral-derived Fusobacterium nucleatum and virulence factor. Gut Pathog. 2024, 16, 42. [Google Scholar] [CrossRef]
- Wang, X.; Shang, Y.; Xing, Y.; Chen, Y.; Wu, X.; Zhang, H. Captive environments reshape the compositions of carbohydrate active enzymes and virulence factors in wolf gut microbiome. BMC Microbiol. 2025, 25, 142. [Google Scholar] [CrossRef]
- Ma, X.; Hu, X.; Liu, K.; Wang, W.; Jia, W.; Gao, H.; Lu, M.; Liu, J.; Chen, Y.; Ma, Y.; et al. Spatiotemporal differences induced changes in the structure and function of the gut microbiota in an endangered ungulate. Anim. Microbiome 2024, 6, 74. [Google Scholar] [CrossRef]
- Karmacharya, D.; Manandhar, P.; Manandhar, S.; Sherchan, A.M.; Sharma, A.N.; Joshi, J.; Bista, M.; Bajracharya, S.; Awasthi, N.P.; Sharma, N.; et al. Gut microbiota and their putative metabolic functions in fragmented Bengal tiger population of Nepal. PLoS ONE 2019, 14, e0221868. [Google Scholar] [CrossRef]
- Li, T.T.; Chen, X.; Huo, D.; Arifuzzaman, M.; Qiao, S.; Jin, W.B.; Shi, H.; Li, X.V.; Iliev, I.D.; Artis, D.; et al. Microbiota metabolism of intestinal amino acids impacts host nutrient homeostasis and physiology. Cell Host Microbe 2024, 32, 661–675.e10. [Google Scholar] [CrossRef]
- Sun, Y.; Yu, Y.; Wu, A.; Zhang, C.; Liu, X.; Qian, C.; Li, J.; Ran, J. The composition and function of the gut microbiota of Francois’ langurs (Trachypithecus francoisi) depend on the environment and diet. Front. Microbiol. 2023, 14, 1269492. [Google Scholar] [CrossRef]
- Liu, C.; Hu, J.; Wu, Y.; Irwin, D.M.; Chen, W.; Zhang, Z.; Yu, L. Comparative study of gut microbiota from captive and confiscated-rescued wild pangolins. J. Genet. Genom. 2021, 48, 825–835. [Google Scholar] [CrossRef] [PubMed]
- Guo, W.; Mishra, S.; Wang, C.; Zhang, H.; Ning, R.; Kong, F.; Zeng, B.; Zhao, J.; Li, Y. Comparative Study of Gut Microbiota in Wild and Captive Giant Pandas (Ailuropoda melanoleuca). Genes 2019, 10, 827. [Google Scholar] [CrossRef] [PubMed]
- Duncanson, K.; Williams, G.; Hoedt, E.C.; Collins, C.E.; Keely, S.; Talley, N.J. Diet-microbiota associations in gastrointestinal research: A systematic review. Gut Microbes 2024, 16, 2350785. [Google Scholar] [CrossRef]
- Zhang, C.; Zhang, M.; Wang, S.; Han, R.; Cao, Y.; Hua, W.; Mao, Y.; Zhang, X.; Pang, X.; Wei, C.; et al. Interactions between gut microbiota, host genetics and diet relevant to development of metabolic syndromes in mice. ISME J. 2010, 4, 232–241. [Google Scholar] [CrossRef] [PubMed]
- Ayayee, P.A.; Kinney, G.; Yarnes, C.; Larsen, T.; Custer, G.F.; van Diepen, L.T.A.; Muñoz-Garcia, A. Role of the gut microbiome in mediating standard metabolic rate after dietary shifts in the viviparous cockroach, Diploptera punctata. J. Exp. Biol. 2020, 223 Pt 11, jeb218271. [Google Scholar] [CrossRef]
- Gill, T.; Brooks, S.R.; Rosenbaum, J.T.; Asquith, M.; Colbert, R.A. Novel Inter-omic Analysis Reveals Relationships Between Diverse Gut Microbiota and Host Immune Dysregulation in HLA-B27-Induced Experimental Spondyloarthritis. Arthritis Rheumatol. 2019, 71, 1849–1857. [Google Scholar] [CrossRef]
- Wang, Y.; Yang, X.; Zhang, M.; Pan, H. Comparative Analysis of Gut Microbiota between Wild and Captive Golden Snub-Nosed Monkeys. Animals 2023, 13, 1625. [Google Scholar] [CrossRef]
- Shang, K.M.; Elsheikha, H.M.; Ma, H.; Wei, Y.J.; Zhao, J.X.; Qin, Y.; Li, J.M.; Zhao, Z.Y.; Zhang, X.X. Metagenomic profiling of cecal microbiota and antibiotic resistome in rodents. Ecotoxicol. Environ. Saf. 2024, 286, 117186. [Google Scholar] [CrossRef]
- Liu, F.; Li, R.; Zhong, Y.; Liu, X.; Deng, W.; Huang, X.; Price, M.; Li, J. Age-related alterations in metabolome and microbiome provide insights in dietary transition in giant pandas. mSystems 2023, 8, e0025223. [Google Scholar] [CrossRef]
- Rohrer, S.D.; Jiménez-Uzcátegui, G.; Parker, P.G.; Chubiz, L.M. Composition and function of the Galapagos penguin gut microbiome vary with age, location, and a putative bacterial pathogen. Sci. Rep. 2023, 13, 5358. [Google Scholar] [CrossRef]




Disclaimer/Publisher’s Note: The statements, opinions and data contained in all publications are solely those of the individual author(s) and contributor(s) and not of MDPI and/or the editor(s). MDPI and/or the editor(s) disclaim responsibility for any injury to people or property resulting from any ideas, methods, instructions or products referred to in the content. |
© 2025 by the authors. Licensee MDPI, Basel, Switzerland. This article is an open access article distributed under the terms and conditions of the Creative Commons Attribution (CC BY) license (https://creativecommons.org/licenses/by/4.0/).
Share and Cite
Zhang, J.; Jiang, F.; Li, X.; Song, P.; Zhang, T. Metagenome-Based Functional Differentiation of Gut Microbiota and Ecological Adaptation Among Geographically Distinct Populations of Przewalski’s Gazelle (Procapra przewalskii). Microorganisms 2025, 13, 2513. https://doi.org/10.3390/microorganisms13112513
Zhang J, Jiang F, Li X, Song P, Zhang T. Metagenome-Based Functional Differentiation of Gut Microbiota and Ecological Adaptation Among Geographically Distinct Populations of Przewalski’s Gazelle (Procapra przewalskii). Microorganisms. 2025; 13(11):2513. https://doi.org/10.3390/microorganisms13112513
Chicago/Turabian StyleZhang, Jingjie, Feng Jiang, Xiaohuan Li, Pengfei Song, and Tongzuo Zhang. 2025. "Metagenome-Based Functional Differentiation of Gut Microbiota and Ecological Adaptation Among Geographically Distinct Populations of Przewalski’s Gazelle (Procapra przewalskii)" Microorganisms 13, no. 11: 2513. https://doi.org/10.3390/microorganisms13112513
APA StyleZhang, J., Jiang, F., Li, X., Song, P., & Zhang, T. (2025). Metagenome-Based Functional Differentiation of Gut Microbiota and Ecological Adaptation Among Geographically Distinct Populations of Przewalski’s Gazelle (Procapra przewalskii). Microorganisms, 13(11), 2513. https://doi.org/10.3390/microorganisms13112513

