Abstract
Bacteroides fragilis is a commonly investigated commensal bacterium for its protective role in host diseases. Here, we aimed to develop a reproducible antibiotic-based model for conditioning the gut microbiota and engrafting B. fragilis into a conventional murine host. Initially, we selected different combinations of antibiotics, including metronidazole, imipenem, and clindamycin, and investigated their efficacy in depleting the mouse Bacteroides population. We performed 16S rRNA sequencing of DNA isolated from fecal samples at different time points. The α-diversity was similar in mice treated with metronidazole (MET) and differed only at weeks 1 (p = 0.001) and 3 (p = 0.009) during metronidazole/imipenem (MI) treatment. Bacteroides compositions, during the MET and MI exposures, were similar to the pre-antibiotic exposure states. Clindamycin supplementation added to MET or MI regimens eliminated the Bacteroides population. We next repeated metronidazole/clindamycin (MC) treatment in two additional independent experiments, followed by a B. fragilis transplant. MC consistently and reproducibly eliminated the Bacteroides population. The depleted Bacteroides did not recover in a convalescence period of six weeks post-MC treatment. Finally, B. fragilis was enriched for ten days following engraftment into Bacteroides-depleted mice. Our model has potential use in gut microbiota studies that selectively investigate Bacteroides’ role in diseases of interest.
1. Introduction
The gut microbiota plays an essential role in shaping and modulating host physiological and immune processes at proximal and peripheral sites [1,2,3,4,5,6]. Our knowledge of the community dynamics and diversity of commensal microbes residing in the gut (gut microbiota) has increased in the last two decades, especially with the development of culture-independent techniques. It is estimated that the gut microbiota consists of roughly 100 trillion microbes, outnumbering host cells [7,8].
The gut microbiota is a highly dynamic ecosystem influenced by age, host genotype, and lifestyle [9]. Perturbations to the gut microbiota have been linked to an increased risk of inflammatory bowel disease, diabetes, obesity, colon cancer, and Parkinson’s disease [10,11,12,13,14,15,16,17,18,19,20,21,22,23]. Recent studies have also linked alterations in the gut microbiota composition to compromised host immune responses during Mycobacterium tuberculosis infection, leading to increased susceptibility [4,6,24,25]. As a result, there is a growing interest in understanding how the microbiota interacts with the host (as a whole or as discrete members), which may aid in developing microbiota-targeted therapeutics for several human diseases. Therefore, establishing animal models for testing with distinct microbiota is crucial for distinguishing causal from correlative effects in disease.
The major gut microbiota phyla include Bacteroidetes, Firmicutes, Proteobacteria, Actinobacteria, Fusobacteria, and Verrucomicrobia. The most abundant are the Firmicutes and Bacteroidetes [26,27]. Bacteroides belonging to the Bacteroidetes phylum constitute a substantial proportion of the microbiota composition and are predominantly anaerobic [28,29]. More than twenty species have been classified within the Bacteroides genus; however, Bacteroides fragilis is a commonly studied gut commensal for its potential immunomodulatory properties and protective role in different diseases [28,30,31,32,33,34].
Indeed, studies have shown that B. fragilis, together with its capsular polysaccharide-A molecule (PSA), can induce host pro-and anti-inflammatory processes and cytokines such as interferon (IFN)-γ, interleukin (IL)-10, and IFN-β [35,36,37]. Induction of host immune response and cytokines by B. fragilis occurs via antigen-presenting cell (APC)-major histocompatibility complex (MHCII) presentation of the processed fragment of PSA to CD4 T-cells similar to proteins, a characteristic unique to PSA as well as other zwitterionic polysaccharides [38,39]. Accordingly, many studies have reported the protective role of B. fragilis or PSA in diseases such as encephalomyelitis [40,41], pulmonary inflammation [36], viral infection [34,42], colitis [43], colorectal cancer [31,32], and asthma [44] in different mouse models.
Germ-free (GF) and antibiotic-treated conventionally colonized wild-type mice are valuable tools for investigating host-microbiota relationships. Generally, GF mice models are considered to be the gold standard in studying the contribution of single microbiota species during host disease. As an advantage, GF mice allow for the generation of gnotobiotic animals colonized solely by the target microbe of interest, enabling the investigation of specific gut microbiota-disease relationships in the complete absence of other gut microbes. However, GF mouse models are expensive and require specialized skills and facilities, limiting their use, especially in resource-constrained settings. Aside from the cost of maintaining GF animals, there are other inherent limitations to consider in their use. For example, the mucosal immune system of GF mice is underdeveloped, containing few immunoglobulin-A-secreting plasma cells, small lymphoid follicles, and reduced submucosal T-cell populations [45]. Therefore, specific microbiota-induced immune responses in these animals may be naturally defective or skewed. In addition, microbiota-initiated immune responses in GF mice may not precisely represent conventional systems, given that under normal circumstances, a host is never totally sterile. Thus, complementary conventional mouse models that leverage antibiotic manipulation of the gut microbiota are needed.
Whole or selective manipulation of the gut microbiota with antibiotics has remained a popular, cheap, and viable technique for studying the gut microbiota’s role in disease. Still, reproducibility in many antibiotic models is challenging and not unexpected, considering the variability in the choice of antibiotics, spectrum, duration of treatment, and the delivery method used in different studies. Here, we aimed to develop a reproducible antibiotic-based model for conditioning the gut microbiota and engrafting B. fragilis into a conventional wild-type murine host, which could be valuable for investigating the role of Bacteroides in diseases of interest.
2. Materials and Methods
2.1. Mice
Eight-week-old inbred female C57BL/6J mice, which are conventionally colonized by gut microbiota, were used in the study. The mice were fed an autoclaved diet and water and were housed under pathogen-free conditions in temperature- and humidity-controlled cages on a 12 h light-dark cycle in the Animal Biosafety Level 3 (ABSL3) Laboratory at Tygerberg Campus, Stellenbosch University. The experimental protocol was approved by the Stellenbosch University Animal Care and Use Ethics Committee (ACU-2019-8993 and ACU-2020-15458).
2.2. Antibiotic Treatment
We initially treated four different groups of mice (4–5 per group) separately with either metronidazole (5 mg/mL) or a combination of metronidazole (5 mg/mL) + clindamycin (10 mg/mL), metronidazole (5 mg/mL) + imipenem (5 mg/mL), or metronidazole (5 mg/mL) + imipenem (5 mg/mL) + clindamycin (10 mg/mL) (Sigma Aldrich, USA) (Figure 1A). All mice received a daily dose of 200 µL of antibiotic preparations via the oral gavage for four weeks. The metronidazole (5 mg/mL) + clindamycin (10 mg/mL) treatment was repeated in two additional independent experiments using different sets of mice (Figure 1B,C). Fresh antibiotics were prepared at every 3-day interval.
Figure 1.
Experimental design for the different antibiotics’ treatment and B. fragilis engraftment (A) first experiment with four different groups of mice treated with metronidazole, metronidazole + imipenem, metronidazole + clindamycin, and metronidazole + imipenem + clindamycin, respectively (B) metronidazole + clindamycin repeated treatment in an independent experiment with convalescence timepoint extended to six weeks (C) metronidazole + clindamycin treatment followed by Bacteroides fragilis inoculation. n = 4–5 mice/group in each experiment.
2.3. Bacteroides Fragilis Strain and Engraftment into Antibiotic-Treated Mice
We obtained Bacteroides fragilis NCTC 9343 from the National Collection of Type Cultures (London, UK). The bacterium was reactivated following the manufacturer’s protocol. B. fragilis was grown in Brain Heart Infusion (BHI) broth (Sigma Aldrich, St. Louis, MO, USA) and used for transplantation in the antibiotics-treated mice. The culture was incubated anaerobically at 37 °C for 24 h [34]. A 5 × 107 CFU/mL culture suspension of B. fragilis was centrifuged at 3000× g for 15 min. Bacterial pellets were resuspended in phosphate-buffered saline and washed twice. Viability was determined by plating an aliquot of serially diluted bacterial suspension on blood agar (Sigma Aldrich, St. Louis, MO, USA). The mice were gavaged with 200 µL of B. fragilis suspension a day after stopping antibiotics (Figure 1C).
2.4. Stool Collection, DNA Isolation, and Quality Control
We collected approximately 200–250 mg of fresh stool pellets from each mouse in the different treatment groups. In the first experiment, the stool was collected at five time points: weeks 0, 1-, 3-, 4-, and two weeks post-antibiotic administration (Figure 1A). For the additional two experiments with metronidazole and clindamycin, the stool was collected at (i) week 4 during treatment and weeks 2-, 4-, and 6- post-antibiotics (Figure 1B) and (ii) week 3-post and day 10-post B. fragilis gavage, respectively (Figure 1C). DNA was isolated from all mice using the QIAamp PowerFecal Pro DNA Kit (Qiagen, Germantown, MD, USA), following the manufacturer’s protocol. Isolated DNA was quantified on the Qubit 4.0 Fluorometer using the Qubit 1× dsDNA HS assay kit (Thermo Fisher Scientific, Loughborough, UK). Spectrophotometry was thereafter performed on the NanoDrop® ND-1000 to assess the purity of the DNA samples. Genomic quality scores (GQS) were determined on the LabChip GXII Touch using the DNA Extended Range LabChip and Genomic DNA Reagent Kit (PerkinElmer, Waltham, MA, USA), CLS140166 Rev.C (Supplementary Report: Genomic DNA (gDNA) Quality Control). The DNA was stored at −80 °C until amplification and sequencing.
2.5. 16S rRNA Gene Amplification
The Ion 16S™ Metagenomics Kit (Thermo Fisher Scientific, Loughborough, UK) was used to amplify seven hypervariable regions of the 16S rRNA gene (V2, V3, V4, V6, V7, V8, V9). Target regions were amplified from 2 µL of DNA across 25 cycles, with two primer pools on the SimpliAmp Thermal Cycler (Thermo Fisher Scientific, Loughborough, UK) following the protocol MAN0010799 REV C.0. The presence of amplified products was verified on the PerkinElmer LabChip® GXII Touch (PerkinElmer, Waltham, MA, USA), using the X-mark chip and HT DNA NGS 3K reagent kit according to the manufacturer’s protocol CLS145098 Rev. E. PCR products from the two primer pools were combined for each sample, purified with Agencourt™ AMPure™ XP reagent (Beckman Coulter, Brea, CA, USA), and eluted in 15µL nuclease-free water. Purified amplicons were quantified on the Qubit 4.0 Fluorometer using the Qubit 1× dsDNA HS assay kit (Thermo Fisher Scientific, Loughborough, UK).
2.6. Library Preparation
Using the Ion Plus Fragment Library Kit, library preparation was performed from 100 ng pooled amplicons for each sample. Briefly, 79 µL of each purified, pooled PCR product was end-repaired at room temperature for 20 min, using 1 µL end-repair enzyme and 20 µL end-repair buffer in a final volume of 100 µL. The end-repaired products were purified with Agencourt™ AMPure™ XP reagent (Beckman Coulter, Brea, CA, USA) and ligated to 2 µL IonCode™ Barcode Adapters (Thermo Fisher Scientific, Loughborough, UK). The adapter-ligated, barcoded libraries were further purified with Agencourt™ AMPure™ XP reagent (Beckman Coulter, Brea, CA, USA) and quantified using the Ion Universal Library Quantitation Kit. qPCR amplification was performed using the StepOnePlus™ real-time PCR system (Thermo Fisher Scientific, Loughborough, UK), and library fragment size distributions were assessed on the LabChip® GXII Touch (PerkinElmer, Waltham, MA, USA), using the X-mark chip and HT DNA NGS 3K reagent kit according to the manufacturer’s protocol.
2.7. Template Preparation, Enrichment, and Sequencing
Libraries were diluted to a target concentration of 10 pM. The diluted, barcoded 16S libraries were combined in equimolar amounts for template preparation using the Ion 510™, Ion 520™, and Ion 530™ Chef Kit (Thermo Fisher Scientific, Loughborough, UK). Briefly, 25 µL of the pooled library was loaded on the Ion Chef liquid handler, and enriched template positive ion sphere particles were loaded onto an Ion 530™ Chip (Thermo Fisher Scientific, Loughborough, UK). Massively parallel sequencing was performed on the Ion S5™ Prime using the Ion S5™ Sequencing Solutions and Sequencing Reagents Kits following the manufacturer’s protocol.
2.8. Data Analysis
Flow space calibration and BaseCaller analyses were initially performed using the default analysis parameters in the Ion Torrent Suite Version 5.12.0 software. Sequences were demultiplexed and quality filtered in QIIME 2 (version 2020.2) [46]. Fastq files were imported (in SingleEndFastqManifestPhred33V2 format) into QIIME 2 using qiime tools import. The DADA2 [47] plugin was used for denoising (qiime dada2 denoise-pyro) and clustering. Merged representative sequences were aligned to the Greengenes 13.8 reference sequence using the QIIME 2 fragment insertion method SATé-Enabled Phylogenetic Placement (SEPP) [48], and the resulting insertion tree was used for downstream analyses. Taxonomic classification was performed using the q2-vsearch plugin [49]. Sequences are available in the Sequence Read Archive (PRJNA820505). Downstream analyses were carried out in RStudio (v1.3.1) as previously described [50]. Briefly, α-diversity was calculated using Faith’s Phylogenetic Diversity (Faith’s PD) index, and β-diversity was computed using weighted UniFrac in vegan. Differential abundance testing was performed in DESeq2 with Benjamini–Hochberg multiple comparison adjustments, where adjusted p-values < 0.2 were considered statistically significant.
2.9. Statistical Analysis
Statistical analyses were performed in GraphPad Prism version 8 (Graphpad Software Inc., San Diego, CA, USA). Differences in α-diversity were assessed with the Friedman’s test, followed by the Dunn’s multiple comparison post-hoc test. Permutational multivariate analysis of variance (PERMANOVA) testing was performed to compare β-diversity. p-values less than 0.05 were considered statistically significant unless otherwise specified.
3. Results
3.1. Clindamycin Supplementation Rapidly Reduces Gut Microbiota Diversity
An assessment of the activity of antimicrobials against Bacteroides shows low resistance to metronidazole and carbapenems (imipenem) (<5–10%), while clindamycin was moderately active, with 10 to 60% resistance in strains of B. fragilis group [51,52]. Infections with clinical strains of the B. fragilis are routinely treated with metronidazole [53]. However, how these commonly used antibiotics shape the Bacteroides population in a microbiota setting and the time it takes for recovery remain to be determined. We first determined the most effective combination of antibiotics to deplete the entire Bacteroides population.
The α-diversity did not change during metronidazole (MET) treatment (Figure 2A). In metronidazole/imipenem (MI)-treated mice, a reduction in α-diversity was observed at weeks 1 and 3, relative to the baseline (week 0) (Figure 2B). The most significant reduction in α-diversity was seen when clindamycin was added to the antibiotic combination (Figure 2C,D). β-diversity differed between baseline and subsequent time-points in each antibiotic combination (Figure 3A–D).
Figure 2.
The addition of clindamycin rapidly reduces gut microbial diversity (A–D) alpha-diversity measured using Faiths’ phylogenetic index in metronidazole, metronidazole + imipenem, metronidazole + clindamycin, and metronidazole + imipenem + clindamycin-treated mice, respectively. p values for comparison between the baseline and the different time points are shown.
Figure 3.
Principal coordinate analysis plot of weighted Unifrac distances in mice treated with (A) metronidazole, (B) metronidazole + imipenem, (C) metronidazole + clindamycin, and (D) metronidazole + imipenem + clindamycin. p-values are based on PERMANOVA analysis. n = 4–5 mice/group. PC: principal coordinate.
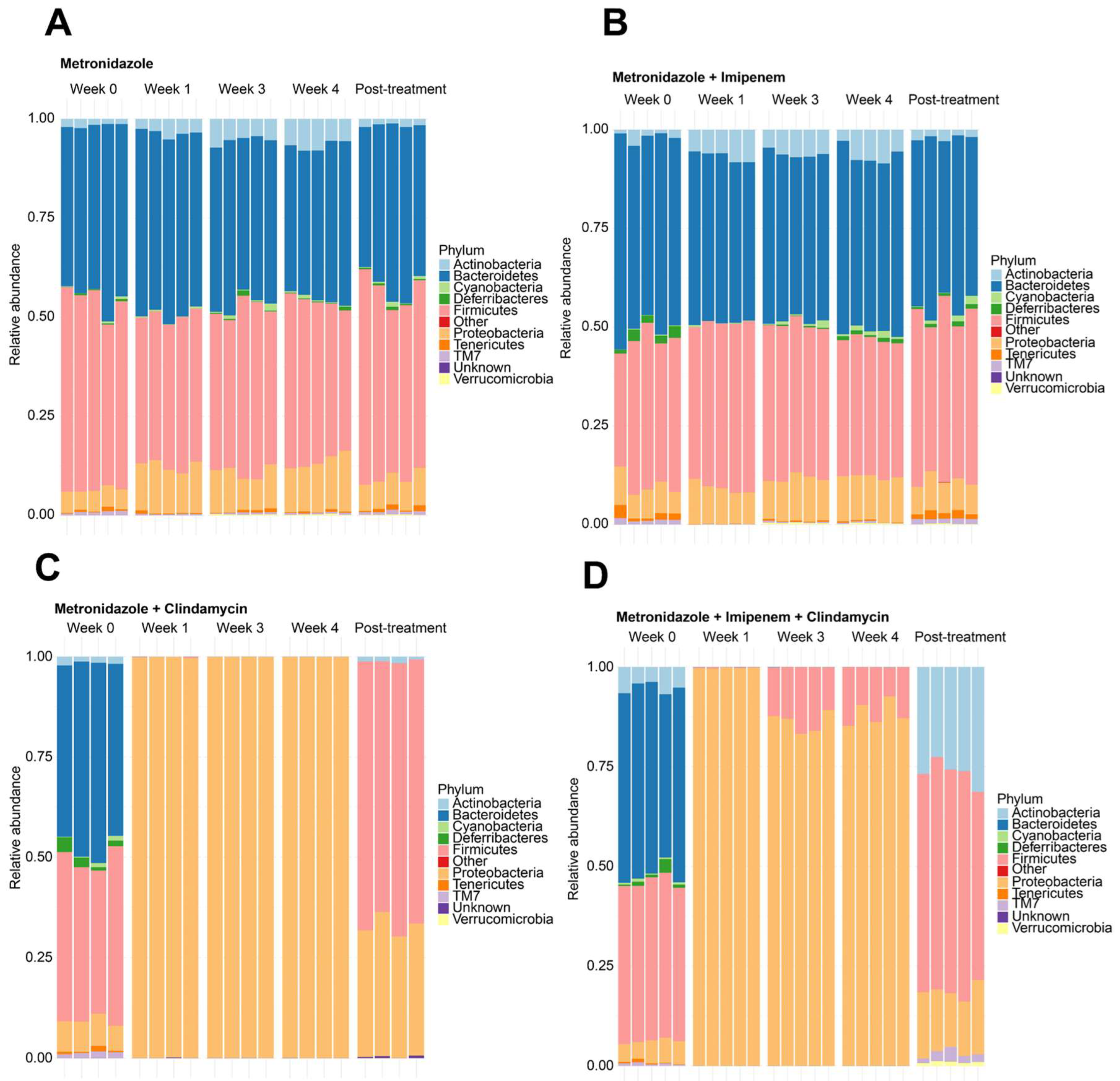
Bacteroidetes, Firmicutes, Actinobacteria, and Proteobacteria were the most abundant phyla at baseline (Figure 4A–D). Overall, MET- and MI-treated mice had similar microbial taxa composition between the antibiotics’ pre-treatment state and throughout treatment (Figure 4A,B). Clindamycin-containing combinations (MC and MIC) depleted mice of all phyla except Proteobacteria within the first week of treatment (Figure 4C,D). This effect persisted at weeks 3 and 4 in MC-treated mice (Figure 4C), whereas MIC-treated mice showed some recovery of Firmicutes from week 3 onwards (Figure 4D). Bacteroides population was essentially unchanged at the genus level in the MET and MI-treated mice (Figure 5A,B). Prevotella and Lactobacillus were mainly depleted, while Sutterella and Bifidobacterium were represented during MET and MI treatment, as visualized in Figure 5A,B.
Figure 4.
Stacked relative abundance plots at phyla level for mice treated with (A) metronidazole, (B) metronidazole + imipenem, (C) metronidazole + clindamycin, and (D) metronidazole + imipenem + clindamycin.
Figure 5.
Stacked relative abundance plots at genus level for mice treated with (A) metronidazole (B) metronidazole + imipenem (C) metronidazole + clindamycin (D) metronidazole + imipenem + clindamycin.
Bacteroides did not recover in MC and MIC-treated mice two weeks post-treatment (Figure 5C,D). In MC-treated mice, Sutterella and Helicobacter were represented at week 4, while Sutterella, Oscillospira, Helicobacter, Enterococcus, and Ruminococcus were also seen two weeks post-treatment (Figure 5C). Sutterella, Ruminococcus, and Helicobacter were the most represented in the MIC group at week 4 during treatment, while Bifidobacterium, Sutteralla, Lactobacillus, Oscillospira, and Ruminococcus were present post-treatment (Figure 5D).
3.2. Bacteroides Did Not Recolonize the Gut following a Six-Week Convalescence Period
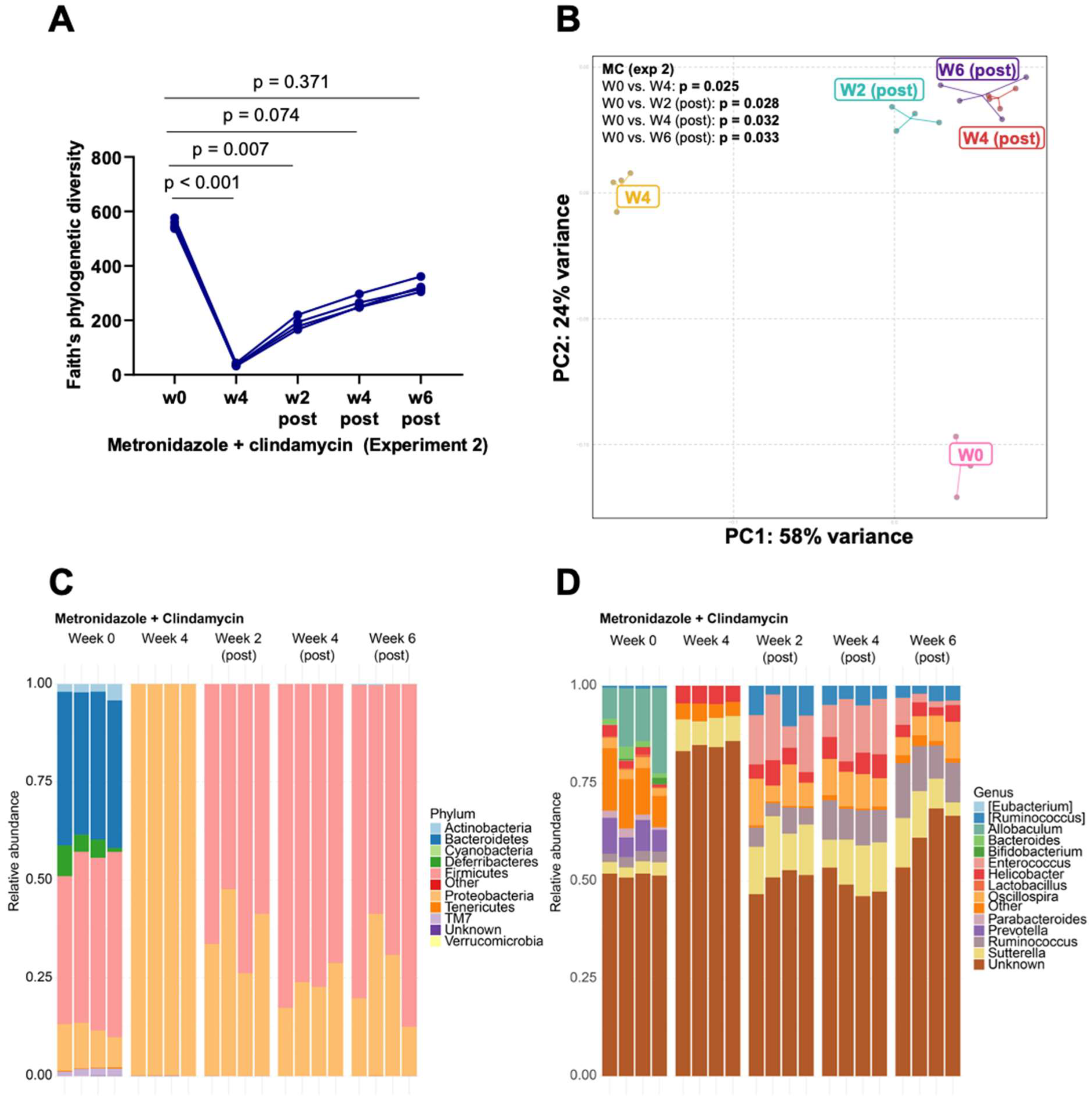
Given the efficacy of clindamycin-containing antibiotics in depleting Bacteroides, we repeated the metronidazole/clindamycin (MC) treatment in a different set of mice to determine the reproducibility of the results. We treated the mice with MC for four weeks via daily oral gavage and measured microbiome changes at the end of treatment. To determine the time point at which Bacteroides would begin to recover, we extended the post-treatment convalescence window to weeks 4 and 6. MC reduced α-diversity at week 4 and began to recover by week 2 post-treatment (Figure 6A). No differences were observed between baseline and weeks 4 and 6 post-treatment (Figure 6A). β-diversity, on the other hand, differed between the baseline and all subsequent time points (Figure 6B).
Figure 6.
An independent experiment repeated with metronidazole + clindamycin treatment produces a reproducible result. Bacteroides did not repopulate the gut in a six-week convalescence period (A) α-diversity measured using Faith’s phylogenetic index. p values for comparison between the baseline and the different time-points are shown. n = 4. (B) Principal Coordinate Analysis plot of weighted Unifrac distances in the microbiota sequences in the mice treated with metronidazole + clindamycin (C) Stacked relative abundance plots at the phyla level (D) Stacked relative abundance plots showing microbiota differences at the genus level.
As with the first experiment, treating mice with MC for four weeks completely depleted all phyla except Proteobacteria. The phyla composition at weeks 2, 4, and 6 post-treatment was similar but clearly distinguishable from baseline. Bacteroidetes, Defferibacteres, and TM7 (Saccharibacteria phyla) remained completely depleted six weeks after stopping MC treatment. On the other hand, Firmicutes had recovered at W2-post MC treatment and, together with Proteobacteria, dominated at weeks 2, 4, and 6 post-treatment (Figure 6C).
As observed in the first experiment, Sutterella and Helicobacter were the most represented genera during MC-treatment (Figure 6D). As with phyla comparisons, genera at weeks 2, 4, and 6 post-treatment were similar but differed from baseline (Figure 6D). Bacteroides did not recover at week 6 post-MC treatment, whereas Sutterella, Ruminococcus, Enterococcus, Oscillospira, and Helicobacter were present at weeks 2, 4, and 6 after treatment was stopped (Figure 6D).
3.3. Engraftment of Bacteroides fragilis into MC-Treated Mice Reshapes the Gut Microbiota
Following the depletion of Bacteroides, we next aimed to engraft B. fragilis into MC-treated mice. MC treatment for three weeks depleted the α-diversity, and no difference was seen ten days following B. fragilis inoculation (Figure 7A). β- diversity was altered during MC treatment and after the B. fragilis gavage (Figure 7B).
Figure 7.
Transplantation of B. fragilis into MC-treated mice. (A) α-diversity measured using Faiths’ phylogenetic index. p values for comparison between the baseline and the different time points are shown. (B) Principal coordinate analysis plots illustrating differences in β-diversity based on weighted Unifrac. stacked relative abundance plots at the (C) genus level and (D) phylum level. (n = 5 mice/group).
Again, Proteobacteria predominated during treatment, with all other phyla completely depleted (Figure 7C). Proteobacteria, Bacteroidetes, and Firmicutes returned to baseline ten days after B. fragilis engraftment, while Actinobacteria, Deferribacteres, TM7, and Tenericutes did not recover (Figure 7C). Bacteroides were highly represented ten days following B. fragilis gavage (Figure 7D). Differential abundance analyses showed enrichment of Aggregatibacter pneumotropica and Haemophilus parainfluenzae and depletion of Parabacteroides distasonis and Bacteroides acidifaciens at week 3 versus week 0 (Figure 8A). Following B. fragilis gavage, B. fragilis and B. ovatus were enriched, and several taxa were depleted relative to week 0 (Mucispirillum schaedleri, Parabacteroides distasonis) (Figure 8B) and week 3 (Aggregatibacter pneumotropica, Haemophilus parainfluenzae) (Figure 8C).
Figure 8.
Volcano plots depicting differentially abundant taxa following transplantation of B. fragilis into MC-treated mice as determined by DESeq2 at (A) week 0 versus week 3, (B) week 0 vs. day 10 post-treatment, and (C) week 3 versus day 10 post-treatment. Significantly more discriminatory taxa appear closer to the left or right and are above the threshold (red dotted line, false discovery rate = 0.2). Relative abundance of taxa is indicated by circle size. Bacteroides spp. is bolded.
4. Discussion
There is an increased interest in investigating the role of individual gut microbiota species in host disease processes. Polysaccharide producing-Bacteroides fragilis contribute to the host’s protection in some reported disease cases [30,31,32,42]. Based on the available data on the relationship between Bacteroides such as B. fragilis and host immunity, we could expect new studies to emerge exploring the potential role of B. fragilis in yet unexplored diseases. Our study aimed to develop a reproducible, antibiotic-based model for conditioning the gut microbiota and engrafting B. fragilis into a conventional murine host, which could be valuable for investigating its role in diseases of interest.
Overall, the composition of Bacteroides in mice treated with either metronidazole or a combination of metronidazole and imipenem was similar to the antibiotic’s pre-treatment state. In marked contrast, the addition of clindamycin to the regimes rapidly and consistently depleted Bacteroides composition and other microbiota phyla, except for Proteobacteria. In an independent experiment, members of the Bacteroides genus did not recover in a six-week convalescence period. Finally, we showed that B. fragilis engrafted into the Bacteroides-depleted mice was highly enriched ten days following oral gavage and dominated the microbiota composition.
In some studies, B. fragilis has been regarded as a potential next-generation probiotic. Several Bacteroides strains have also been reported to play immunomodulatory or protective functions in intestinal and extraintestinal diseases. Work by Wang and colleagues showed that B. acidifaciens ameliorated liver injury by reducing the apoptosis of liver cells [54]. Mice reconstituted with B. acidifaciens had reduced clusters of differentiation (CD)95/CD95 ligand signaling, which decreased the L-glutathione/glutathione liver ratio and made them more resistant to alcoholic liver injury [54]. In another study, oral inoculation of B. vulgatus abrogated changes in the proportion of regulatory T-cells (Tregs) in the mesenteric lymph node and colon cytokine mRNA expression following lipopolysaccharide (LPS)-induced intestinal injury in mice [55]. Similarly, B. fragilis protected against LPS-induced systemic inflammation in mice, an effect that was attributed to its ability to induce the production of short-chain fatty acids (SCFA) and IL-10 secretion [56].
Furthermore, in a study by Sofi and colleagues, an increase in the Bacteroides population was associated with reduced Graft-versus-host (GVHD) disease in recipient mice that received fecal transplantation [30]. Oral inoculation of B. fragilis significantly improved acute and chronic GVHD disease. The authors further suggested that the protective properties of B. fragilis were likely due to an increase in SCFA, IL-22, and Tregs, which reduced inflammatory cytokine secretion and enhanced the integrity of gut tight junctions [30].
Although there are several antibiotic conditioning protocols in the literature, most studies do not consider the influence of closely related species that may share similar characteristics when conducting microbiota studies to investigate the role of single species using conventional mice. For example, the ability of B. fragilis to induce host immune responses is a feature attributed mainly to its zwitterionic polysaccharide production. Nevertheless, polysaccharide synthesis is a unique feature of Bacteroides species. Many species within the genus produce structurally similar polysaccharides to those produced by B. fragilis [42,57,58,59]. A study by Stefan and colleagues showed that B. fragilis and polysaccharide-A (PSA) isolated from B. fragilis regulated constitutive levels of interferon beta (IFN-β) production, which was protective against viral infections [42]. The same study also demonstrated that IFN-β induction was a shared feature of Bacteroides species. Outer membrane vesicles isolated from several Bacteroides species, including B. thetaiotaomicron, B. dorei, B. uniformis, B. ovatus, and B. vulgatus, also induced IFN-β, suggesting that the production of lipooligo/polysaccharides may represent a broader mechanism by which Bacteroides induce the immune response [42]. Furthermore, B. thetaiotaomicron has also been shown to ameliorate allergic airway inflammation, similar to B. fragilis or PSA [36,44,60].
Our model would allow the mechanistic study of the impact of a gut environment devoid entirely of Bacteroides during several chronic, inflammatory, and infectious diseases and investigate the role of B. fragilis in the absence of most species within the Bacteroides genus in a conventional system. For instance, understanding the gut microbiota’s role in tuberculosis (TB) and identifying species that may be involved in the protection or worsening of disease outcomes has recently become a topic of interest. Some animal studies suggest that gut microbiota alterations increase Mycobacterium tuberculosis (Mtb) susceptibility [4,24,25]. Our recent work also showed that specific gut anaerobes were abundant in the stool of TB patients and correlated with the upregulation of immune pathways associated with pro-inflammatory responses [50]. We recently also published a review article that discussed the role of B. fragilis in the immune response to viral infections and therapy, highlighting critical lessons that could stimulate new research to examine its possible role during Mtb infection [61]. Indeed, findings from a recent study by Yang and colleagues revealed that B. fragilis directly regulated a long non-coding RNA (lncRNA-CGB) during Mtb infection [62]. The lncRNA profile differs between germ-free and microbiota-colonized mice and plays a role in modulating host-microbiota interactions and has been implicated in regulating the host response to diseases such as obesity and cancer [63,64]. A study by Yang and colleagues demonstrated that oral inoculation of B. fragilis enhanced anti-TB immunity by promoting the expression of lncRNA-CGB through epigenetic modulation of IFN-γ expression [62].
While our protocol was specific for B. fragilis, it could be adapted to other Bacteroides species of interest. The concept may also be valuable in studies investigating species in other genera. We acknowledge the following limitations in our study. Although our protocol followed a longitudinal approach, where the baseline (week 0) microbiota composition was used to measure the effectiveness of the antibiotic treatment in each group, we did not include a naïve mice control group in order to eliminate possible background influences in the result. We did not also determine at what point, beyond six weeks, the Bacteroides population will begin to recover after stopping MC treatment. Furthermore, while we successfully established reproducibility in the dose of the MC combination used, we did not investigate the effect of different antibiotic concentrations. However, when deciding on the antibiotic combinations and doses, we considered the various concentrations and activities used in the available literature and their solubility (clindamycin is very soluble in water at 50 mg/mL, while metronidazole and imipenem are soluble at 10 mg/mL, respectively) and selected intermediate doses. As was shown in the result, MI combinations at concentrations of 5 mg/mL, respectively did not eliminate all members of the Bacteroides genus. Nevertheless, future studies following our concept could vary the concentrations of the antibiotics, especially clindamycin, in the mix to minimize the effect on the other microbiota as much as possible while retaining the impact on Bacteroides.
5. Conclusions
To summarize, we developed a new reproducible antibiotic-based model for conditioning the Bacteroides population and transplanting a single species into a conventional wild-type murine host. Additional studies may be needed to examine the long-term impact of metronidazole/clindamycin treatment beyond the time points investigated in our study. Nevertheless, our model already has the potential to be used in many microbiota studies, selectively investigating the broad role of Bacteroides in several diseases of interest or studies targeting a specific member of the genus, such as B. fragilis.
Author Contributions
O.A.E., N.N.C., N.d.P. and G.W. conceptualized and designed the study. O.A.E. performed the laboratory experiments. C.C.N. and G.T. performed the data analysis and were involved in data interpretation and management. O.A.E. and C.C.N. wrote the first draft of the manuscript. All authors critically reviewed and finalized the manuscript. N.N.C., N.d.P. and G.W. supervised the project. All authors have read and agreed to the published version of the manuscript.
Funding
O.A.E. received funding from South Africa’s National Research Foundation (NRF) and the World Academy of Sciences (TWAS). The project was also partially funded by Stellenbosch University, the South African Research Chair Initiative (SARChI): Biomarkers for TB (Project Number: SANRF86535) and another NRF award (grant no: 145930).
Institutional Review Board Statement
The animal study protocol was approved by the Stellenbosch University Animal Care and Use Ethics Committee (protocol number: ACU-2019-8993 and ACU2020-15458 on the 21 March 2019 and 10 February 2020, respectively).
Informed Consent Statement
Not applicable.
Data Availability Statement
Data sequence information can be accessed in the NCBI’s Sequence Read Archive (PRJNA820505): https://www.ncbi.nlm.nih.gov/sra (accessed on 6 December 2022).
Acknowledgments
C.C.N., G.T. and N.N.C. acknowledge funding from the European and Developing Countries Clinical Trials Partnership (EDCTP; project numbers TMA2017CDF-1914-MOSAIC, TMA-2015-SF-1041 and TMA2018SF-2470-TBMBIOMARKERS respectively), and the National Institutes of Health under award numbers K43TW012302 and R01AI136894. The content is solely the responsibility of the authors and does not necessarily represent the official views of the National Institutes of Health. The computations were performed using facilities provided by the University of Cape Town’s ICTS High-Performance Computing team: https://hpc.uct.ac.za/ (accessed on the 6 December 2022).
Conflicts of Interest
The authors declare no conflict of interest.
References
- Belkaid, Y.; Hand, T.W. Role of the microbiota in immunity and inflammation. Cell 2014, 157, 121–141. [Google Scholar] [CrossRef] [PubMed]
- Lin, C.-S.; Chang, C.-J.; Lu, C.-C.; Martel, J.; Ojcius, D.; Ko, Y.-F.; Young, J.; Lai, H.-C. Impact of the gut microbiota, prebiotics, and probiotics on human health and disease. Biomed. J. 2014, 37, 259–268. [Google Scholar] [PubMed]
- Takiishi, T.; Fenero, C.I.M.; Câmara, N.O.S. Intestinal barrier and gut microbiota: Shaping our immune responses throughout life. Tissue Barriers 2017, 5, e1373208. [Google Scholar] [CrossRef]
- Khan, N.; Mendonca, L.; Dhariwal, A.; Fontes, G.; Menzies, D.; Xia, J.; Divangahi, M.; King, I.L. Intestinal dysbiosis compromises alveolar macrophage immunity to Mycobacterium tuberculosis. Mucosal Immunol. 2019, 12, 772–783. [Google Scholar] [CrossRef]
- Wang, Y.; Begum-Haque, S.; Telesford, K.M.; Ochoa-Repáraz, J.; Christy, M.; Kasper, E.J.; Kasper, D.L.; Robson, S.C.; Kasper, L.H. A commensal bacterial product elicits and modulates migratory capacity of CD39+ CD4 T regulatory subsets in the suppression of neuroinflammation. Gut Microbes 2014, 5, 552–561. [Google Scholar] [CrossRef]
- Eribo, O.A.; du Plessis, N.; Ozturk, M.; Guler, R.; Walzl, G.; Chegou, N.N. The gut microbiome in tuberculosis susceptibility and treatment response: Guilty or not guilty? Cell. Mol. Life Sci. 2020, 77, 1497–1509. [Google Scholar] [CrossRef]
- Cani, P.D. Interactions between gut microbes and host cells control gut barrier and metabolism. Int. J. Obes. Suppl. 2016, 6, S28–S31. [Google Scholar] [CrossRef]
- Bull, M.J.; Plummer, N.T. Part 1: The human gut microbiome in health and disease. Integr. Med. Clin. J. 2014, 13, 17. [Google Scholar]
- Lozupone, C.A.; Stombaugh, J.I.; Gordon, J.I.; Jansson, J.K.; Knight, R. Diversity, stability and resilience of the human gut microbiota. Nature 2012, 489, 220–230. [Google Scholar]
- Gevers, D.; Kugathasan, S.; Denson, L.A.; Vázquez-Baeza, Y.; Van Treuren, W.; Ren, B.; Schwager, E.; Knights, D.; Song, S.J.; Yassour, M. The treatment-naive microbiome in new-onset Crohn’s disease. Cell Host Microbe 2014, 15, 382–392. [Google Scholar] [CrossRef]
- Zhan, Y.; Chen, P.-J.; Sadler, W.D.; Wang, F.; Poe, S.; Núñez, G.; Eaton, K.A.; Chen, G.Y. Gut microbiota protects against gastrointestinal tumorigenesis caused by epithelial injury. Cancer Res. 2013, 73, 7199–7210. [Google Scholar] [CrossRef] [PubMed]
- Wen, L.; Ley, R.E.; Volchkov, P.Y.; Stranges, P.B.; Avanesyan, L.; Stonebraker, A.C.; Hu, C.; Wong, F.S.; Szot, G.L.; Bluestone, J.A. Innate immunity and intestinal microbiota in the development of Type 1 diabetes. Nature 2008, 455, 1109–1113. [Google Scholar] [CrossRef] [PubMed]
- Gurung, M.; Li, Z.; You, H.; Rodrigues, R.; Jump, D.B.; Morgun, A.; Shulzhenko, N. Role of gut microbiota in type 2 diabetes pathophysiology. EBioMedicine 2020, 51, 102590. [Google Scholar] [CrossRef] [PubMed]
- Glassner, K.L.; Abraham, B.P.; Quigley, E.M. The microbiome and inflammatory bowel disease. J. Allergy Clin. Immunol. 2020, 145, 16–27. [Google Scholar] [CrossRef] [PubMed]
- Morgan, X.C.; Tickle, T.L.; Sokol, H.; Gevers, D.; Devaney, K.L.; Ward, D.V.; Reyes, J.A.; Shah, S.A.; LeLeiko, N.; Snapper, S.B. Dysfunction of the intestinal microbiome in inflammatory bowel disease and treatment. Genome Biol. 2012, 13, 1–18. [Google Scholar] [CrossRef]
- Hibberd, A.A.; Lyra, A.; Ouwehand, A.C.; Rolny, P.; Lindegren, H.; Cedgård, L.; Wettergren, Y. Intestinal microbiota is altered in patients with colon cancer and modified by probiotic intervention. BMJ Open Gastroenterol. 2017, 4, e000145. [Google Scholar] [CrossRef]
- Cheng, Y.; Ling, Z.; Li, L. The intestinal microbiota and colorectal cancer. Front. Immunol. 2020, 11, 3100. [Google Scholar] [CrossRef]
- Gagnière, J.; Raisch, J.; Veziant, J.; Barnich, N.; Bonnet, R.; Buc, E.; Bringer, M.-A.; Pezet, D.; Bonnet, M. Gut microbiota imbalance and colorectal cancer. World J. Gastroenterol. 2016, 22, 501. [Google Scholar] [CrossRef]
- Petrov, V.; Saltykova, I.; Zhukova, I.; Alifirova, V.; Zhukova, N.; Dorofeeva, Y.B.; Tyakht, A.; Kovarsky, B.; Alekseev, D.; Kostryukova, E. Analysis of gut microbiota in patients with Parkinson’s disease. Bull. Exp. Biol. Med. 2017, 162, 734–737. [Google Scholar] [CrossRef]
- Hill-Burns, E.M.; Debelius, J.W.; Morton, J.T.; Wissemann, W.T.; Lewis, M.R.; Wallen, Z.D.; Peddada, S.D.; Factor, S.A.; Molho, E.; Zabetian, C.P. Parkinson’s disease and Parkinson’s disease medications have distinct signatures of the gut microbiome. Mov. Disord. 2017, 32, 739–749. [Google Scholar] [CrossRef]
- Kasai, C.; Sugimoto, K.; Moritani, I.; Tanaka, J.; Oya, Y.; Inoue, H.; Tameda, M.; Shiraki, K.; Ito, M.; Takei, Y. Comparison of the gut microbiota composition between obese and non-obese individuals in a Japanese population, as analyzed by terminal restriction fragment length polymorphism and next-generation sequencing. BMC Gastroenterol. 2015, 15, 1–10. [Google Scholar] [CrossRef]
- Lv, Y.; Qin, X.; Jia, H.; Chen, S.; Sun, W.; Wang, X. The association between gut microbiota composition and BMI in Chinese male college students, as analysed by next-generation sequencing. Br. J. Nutr. 2019, 122, 986–995. [Google Scholar] [CrossRef]
- Ley, R.E. Obesity and the human microbiome. Curr. Opin. Gastroenterol. 2010, 26, 5–11. [Google Scholar] [CrossRef] [PubMed]
- Khan, N.; Vidyarthi, A.; Nadeem, S.; Negi, S.; Nair, G.; Agrewala, J.N. Alteration in the gut microbiota provokes susceptibility to tuberculosis. Front. Immunol. 2016, 7, 529. [Google Scholar] [CrossRef]
- Dumas, A.; Corral, D.; Colom, A.; Levillain, F.; Peixoto, A.; Hudrisier, D.; Poquet, Y.; Neyrolles, O. The host microbiota contributes to early protection against lung colonization by Mycobacterium tuberculosis. Front. Immunol. 2018, 9, 2656. [Google Scholar] [CrossRef] [PubMed]
- Rinninella, E.; Raoul, P.; Cintoni, M.; Franceschi, F.; Miggiano, G.A.D.; Gasbarrini, A.; Mele, M.C. What is the healthy gut microbiota composition? A changing ecosystem across age, environment, diet, and diseases. Microorganisms 2019, 7, 14. [Google Scholar] [CrossRef] [PubMed]
- Fernandes, G.; Tap, J.; Bruls, T.; Batto, J.; Bertalan, M.; Borruel, N.; Casellas, F.; Fernandez, L.; Gautier, L.; Hansen, T. Enterotypes of the human gut microbiome. Nature 2011, 473, 174180. [Google Scholar]
- Wexler, H.M. Bacteroides: The good, the bad, and the nitty-gritty. Clin. Microbiol. Rev. 2007, 20, 593–621. [Google Scholar] [CrossRef]
- Elsaghir, H.; Reddivari, A.K.R. Bacteroides Fragilis; StatPearls Publishing: Treasure Island, FL, USA, 2020. [Google Scholar]
- Sofi, M.H.; Wu, Y.; Ticer, T.; Schutt, S.; Bastian, D.; Choi, H.-J.; Tian, L.; Mealer, C.; Liu, C.; Westwater, C. A single strain of Bacteroides fragilis protects gut integrity and reduces GVHD. JCI Insight 2021, 6, e136841. [Google Scholar] [CrossRef]
- Lee, Y.-P.; Chiu, C.-C.; Lin, T.-J.; Hung, S.-W.; Huang, W.-C.; Chiu, C.-F.; Huang, Y.-T.; Chen, Y.-H.; Chen, T.-H.; Chuang, H.-L. The germ-free mice monocolonization with Bacteroides fragilis improves azoxymethane/dextran sulfate sodium induced colitis-associated colorectal cancer. Immunopharmacol. Immunotoxicol. 2019, 41, 207–213. [Google Scholar] [CrossRef]
- Lee, Y.K.; Mehrabian, P.; Boyajian, S.; Wu, W.-L.; Selicha, J.; Vonderfecht, S.; Mazmanian, S.K. The protective role of Bacteroides fragilis in a murine model of colitis-associated colorectal cancer. MSphere 2018, 3, e00587-18. [Google Scholar] [CrossRef]
- Chang, C.-J.; Lin, T.-L.; Tsai, Y.-L.; Wu, T.-R.; Lai, W.-F.; Lu, C.-C.; Lai, H.-C. Next generation probiotics in disease amelioration. J. Food Drug Anal. 2019, 27, 615–622. [Google Scholar] [CrossRef]
- Ramakrishna, C.; Kujawski, M.; Chu, H.; Li, L.; Mazmanian, S.K.; Cantin, E.M. Bacteroides fragilis polysaccharide A induces IL-10 secreting B and T cells that prevent viral encephalitis. Nat. Commun. 2019, 10, 1–13. [Google Scholar] [CrossRef]
- Alvarez, C.A.; Jones, M.B.; Hambor, J.; Cobb, B.A. Characterization of Polysaccharide A Response Reveals Interferon Responsive Gene Signature and Immunomodulatory Marker Expression. Front. Immunol. 2020, 11, 2677. [Google Scholar] [CrossRef]
- Johnson, J.L.; Jones, M.B.; Cobb, B.A. Polysaccharide-experienced effector T cells induce IL-10 in FoxP3+ regulatory T cells to prevent pulmonary inflammation. Glycobiology 2018, 28, 50–58. [Google Scholar] [CrossRef]
- Mazmanian, S.K.; Liu, C.H.; Tzianabos, A.O.; Kasper, D.L. An immunomodulatory molecule of symbiotic bacteria directs maturation of the host immune system. Cell 2005, 122, 107–118. [Google Scholar] [CrossRef] [PubMed]
- Velez, C.D.; Lewis, C.J.; Kasper, D.L.; Cobb, B.A. Type I Streptococcus pneumoniae carbohydrate utilizes a nitric oxide and MHC II-dependent pathway for antigen presentation. Immunology 2009, 127, 73–82. [Google Scholar] [CrossRef] [PubMed]
- Young, N.M.; Kreisman, L.S.; Stupak, J.; MacLean, L.L.; Cobb, B.A.; Richards, J.C. Structural characterization and MHCII-dependent immunological properties of the zwitterionic O-chain antigen of Morganella morganii. Glycobiology 2011, 21, 1266–1276. [Google Scholar] [CrossRef]
- Ochoa-Reparaz, J.; Mielcarz, D.; Wang, Y.; Begum-Haque, S.; Dasgupta, S.; Kasper, D.; Kasper, L. A polysaccharide from the human commensal Bacteroides fragilis protects against CNS demyelinating disease. Mucosal Immunol. 2010, 3, 487–495. [Google Scholar] [CrossRef] [PubMed]
- Ochoa-Repáraz, J.; Mielcarz, D.W.; Ditrio, L.E.; Burroughs, A.R.; Begum-Haque, S.; Dasgupta, S.; Kasper, D.L.; Kasper, L.H. Central nervous system demyelinating disease protection by the human commensal Bacteroides fragilis depends on polysaccharide A expression. J. Immunol. 2010, 185, 4101–4108. [Google Scholar] [CrossRef] [PubMed]
- Stefan, K.L.; Kim, M.V.; Iwasaki, A.; Kasper, D.L. Commensal microbiota modulation of natural resistance to virus infection. Cell 2020, 183, 1312–1324.e1310. [Google Scholar] [CrossRef] [PubMed]
- Mazamaniam, S.; Round, J.; Kasper, D. A microbial symbiosis factor prevents inflammatory disease. Nature 2008, 453, 620–625. [Google Scholar] [CrossRef] [PubMed]
- Johnson, J.L.; Jones, M.B.; Cobb, B.A. Bacterial capsular polysaccharide prevents the onset of asthma through T-cell activation. Glycobiology 2015, 25, 368–375. [Google Scholar] [CrossRef] [PubMed]
- Sears, C.L. A dynamic partnership: Celebrating our gut flora. Anaerobe 2005, 11, 247–251. [Google Scholar] [CrossRef] [PubMed]
- Bolyen, E.; Rideout, J.R.; Dillon, M.R.; Bokulich, N.A.; Abnet, C.C.; Al-Ghalith, G.A.; Alexander, H.; Alm, E.J.; Arumugam, M.; Asnicar, F. Reproducible, interactive, scalable and extensible microbiome data science using QIIME 2. Nat. Biotechnol. 2019, 37, 852–857. [Google Scholar] [CrossRef] [PubMed]
- Callahan, B.J.; McMurdie, P.J.; Rosen, M.J.; Han, A.W.; Johnson, A.J.A.; Holmes, S.P. DADA2: High-resolution sample inference from Illumina amplicon data. Nat. Methods 2016, 13, 581–583. [Google Scholar] [CrossRef]
- Mirarab, S.; Nguyen, N.; Warnow, T. SEPP: SATé-enabled phylogenetic placement. In Biocomputing 2012; World Scientific: Singapore, 2012; pp. 247–258. [Google Scholar]
- Rognes, T.; Flouri, T.; Nichols, B.; Quince, C.; Mahé, F. VSEARCH: A versatile open source tool for metagenomics. PeerJ 2016, 4, e2584. [Google Scholar] [CrossRef]
- Naidoo, C.C.; Nyawo, G.R.; Sulaiman, I.; Wu, B.G.; Turner, C.T.; Bu, K.; Palmer, Z.; Li, Y.; Reeve, B.W.; Moodley, S. Anaerobe-enriched gut microbiota predicts pro-inflammatory responses in pulmonary tuberculosis. EBioMedicine 2021, 67, 103374. [Google Scholar] [CrossRef]
- Baaity, Z.; von Loewenich, F.D.; Nagy, E.; Orosz, L.; Burián, K.; Somogyvári, F.; Sóki, J. Phenotypic and Molecular Characterization of Carbapenem-Heteroresistant Bacteroides fragilis Strains. Antibiotics 2022, 11, 590. [Google Scholar] [CrossRef]
- Sóki, J.; Wybo, I.; Wirth, R.; Hajdú, E.; Matuz, M.; Burián, K.; Infections, E.S.G.o.A. A comparison of the antimicrobial resistance of fecal Bacteroides isolates and assessment of the composition of the intestinal microbiotas of carbapenem-treated and non-treated persons from Belgium and Hungary. Anaerobe 2022, 73, 102480. [Google Scholar] [CrossRef]
- Paunkov, A.; Gutenbrunner, K.; Sóki, J.; Leitsch, D. Haemin deprivation renders Bacteroides fragilis hypersusceptible to metronidazole and cancels high-level metronidazole resistance. J. Antimicrob. Chemother. 2022, 77, 1027–1031. [Google Scholar] [CrossRef] [PubMed]
- Wang, H.; Wang, Q.; Yang, C.; Guo, M.; Cui, X.; Jing, Z.; Liu, Y.; Qiao, W.; Qi, H.; Zhang, H. Bacteroides acidifaciens in the gut plays a protective role against CD95-mediated liver injury. Gut Microbes 2022, 14, 2027853. [Google Scholar] [CrossRef] [PubMed]
- Wang, C.; Xiao, Y.; Yu, L.; Tian, F.; Zhao, J.; Zhang, H.; Chen, W.; Zhai, Q. Protective effects of different Bacteroides vulgatus strains against lipopolysaccharide-induced acute intestinal injury, and their underlying functional genes. J. Adv. Res. 2022, 36, 27–37. [Google Scholar] [CrossRef] [PubMed]
- Qu, D.; Sun, F.; Feng, S.; Yu, L.; Tian, F.; Zhang, H.; Chen, W.; Zhai, Q. Protective effects of Bacteroides fragilis against lipopolysaccharide-induced systemic inflammation and their potential functional genes. Food Funct. 2022, 13, 1015–1025. [Google Scholar] [CrossRef]
- Porter, N.T.; Hryckowian, A.J.; Merrill, B.D.; Fuentes, J.J.; Gardner, J.O.; Glowacki, R.W.; Singh, S.; Crawford, R.D.; Snitkin, E.S.; Sonnenburg, J.L. Phase-variable capsular polysaccharides and lipoproteins modify bacteriophage susceptibility in Bacteroides thetaiotaomicron. Nat. Microbiol. 2020, 5, 1170–1181. [Google Scholar] [CrossRef] [PubMed]
- Béchon, N.; Mihajlovic, J.; Vendrell-Fernández, S.; Chain, F.; Langella, P.; Beloin, C.; Ghigo, J.-M. Capsular Polysaccharide Cross-Regulation Modulates Bacteroides thetaiotaomicron Biofilm Formation. Mbio 2020, 11, e00729-20. [Google Scholar] [CrossRef]
- Cullen, T.; Schofield, W.; Barry, N.; Putnam, E.; Rundell, E.; Trent, M.; Degnan, P.; Booth, C.; Yu, H.; Goodman, A. Antimicrobial peptide resistance mediates resilience of prominent gut commensals during inflammation. Science 2015, 347, 170–175. [Google Scholar] [CrossRef]
- Pang, W.; Jiang, Y.; Li, A.; Zhang, J.; Chen, M.; Hu, L.; Li, Z.; Wang, D. Bacteroides thetaiotaomicron ameliorates experimental allergic airway inflammation via activation of ICOS+ Tregs and inhibition of Th2 response. Front. Immunol. 2021, 12, 129. [Google Scholar] [CrossRef]
- Eribo, O.A.; du Plessis, N.; Chegou, N.N. The Intestinal Commensal, Bacteroides Fragilis, Modulates Host Responses to Viral Infection and Therapy: Lessons for Exploration during Mycobacterium Tuberculosis Infection. Infect. Immun. 2021, 90, e00321-21. [Google Scholar] [CrossRef]
- Yang, F.; Yang, Y.; Chen, L.; Zhang, Z.; Liu, L.; Zhang, C.; Mai, Q.; Chen, Y.; Chen, Z.; Lin, T. The gut microbiota mediates protective immunity against tuberculosis via modulation of lncRNA. Gut Microbes 2022, 14, 2029997. [Google Scholar] [CrossRef]
- Virtue, A.T.; McCright, S.J.; Wright, J.M.; Jimenez, M.T.; Mowel, W.K.; Kotzin, J.J.; Joannas, L.; Basavappa, M.G.; Spencer, S.P.; Clark, M.L. The gut microbiota regulates white adipose tissue inflammation and obesity via a family of microRNAs. Sci. Transl. Med. 2019, 11, eaav1892. [Google Scholar] [CrossRef] [PubMed]
- Dempsey, J.; Zhang, A.; Cui, J.Y. Coordinate regulation of long non-coding RNAs and protein-coding genes in germ-free mice. BMC Genom. 2018, 19, 1–24. [Google Scholar] [CrossRef] [PubMed]
Disclaimer/Publisher’s Note: The statements, opinions and data contained in all publications are solely those of the individual author(s) and contributor(s) and not of MDPI and/or the editor(s). MDPI and/or the editor(s) disclaim responsibility for any injury to people or property resulting from any ideas, methods, instructions or products referred to in the content. |
© 2023 by the authors. Licensee MDPI, Basel, Switzerland. This article is an open access article distributed under the terms and conditions of the Creative Commons Attribution (CC BY) license (https://creativecommons.org/licenses/by/4.0/).







