Diagnostic Techniques and Epidemiological Methods for Parasites in Beekeeping: Considerations and Perspectives
Abstract
1. Introduction
2. Literature Search and Review Methodology
3. The Hive’s Parasite
3.1. Varroa destructor
3.2. Vairimorpha spp.
3.3. Acarapis woodi
4. Emerging Parasite in Europe and Worldwide
4.1. Tropilaelaps spp.
4.2. Aethina tumida
4.3. Lotmaria passim and Crithidia mellificae
5. Interactions Between Emerging Parasites
6. Integrated Epidemiological Approach
6.1. Types of Epidemiological Studies
6.2. Sample Size and Statistical Power
6.3. Hill’s Criteria for Causal Inference
6.4. Multivariate Analysis and Complex Models
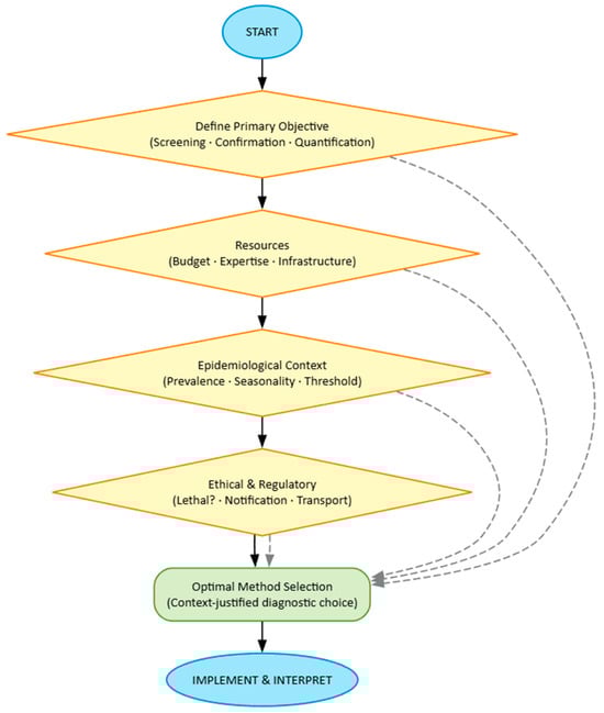
7. A Decision Framework for Diagnostic and Epidemiological Method Selection
Practical Application: The Case of Varroa destructor
- Scenario: National Monitoring (Objective: Spatial Trends; Constraints: Limited Budget, Non-Specialized Personnel). The objective is to collect comparable data on a large scale to map risk. Absolute precision on a single colony is sacrificeable in favor of geographic coverage. The optimal choice falls on the powdered sugar method (low cost, non-lethal, executable by technicians after brief training), whose data, despite their uncertainty, integrated into a Geographic Information System (GIS), allow identification of spatial clusters and reliable regional trends.
- Scenario: Evaluation of a New Acaricide in Controlled Trial (Objective: Absolute Accuracy and Quantification; Constraints: High Budget, High Expertise, Equipped Laboratory). Here, the objective is to measure often subtle differences in efficacy. The gold standard is required: ethanol wash offers maximum accuracy in phoretic mite counting. To investigate mechanisms of action (e.g., effects on reproduction), this can be associated with destructive brood sampling and qPCR techniques to evaluate gene expression in surviving mites. The cost and ethics of the method are justified by the strength of evidence required.
- Scenario: Professional Beekeeper (Objective: Timely Treatment Decision; Constraints: Limited Time, Low Cost, Practicality). The objective is to apply an intervention threshold. A continuous non-invasive monitoring system (screened bottom board with automatic app counting) provides a real-time trend with minimum disturbance, alerting when the threshold is exceeded. It is the quintessence of a “fit-for-purpose” method: it does not provide the most precise absolute count but the operational information necessary for a correct and timely management decision.
8. The Role of Geographic Information Systems
8.1. Spatial Patterns in Apistic Pathologies
8.2. Identification of Clusters and Hotspots
8.3. Surveillance and Early Warning Systems
8.4. Predictive Models and Future Scenarios
8.5. Limitations and Perspectives
9. Emerging Technologies in Apistic Diagnostics
9.1. Image-Based Automation and Artificial Intelligence
9.2. Isothermal Amplification Techniques (LAMP) and Point-of-Care Diagnostics
9.3. Continuous Monitoring and Integrated Sensors
9.4. Advanced Molecular Diagnostics and eDNA
10. Climate Change and Impacts on Parasitic Dynamics: An Integrated and Evidence-Based Perspective
10.1. Geographic Expansion of Suitable Areas for Invasive Parasites
10.2. Alterations in Reproductive Dynamics and Virulence in Endemic Parasites
10.3. Implications for Epidemiology and Diagnostics
11. Ethical, Biosecurity, and Colony Welfare Considerations: An Integrated and Contextualized Approach
Application of 3Rs Principles in Apistic Research
12. Knowledge Gaps and Agenda for Future Research: Toward Integrated and Resilient Diagnostics
12.1. Multi-Pathogen Synergies and Complex Interactions
12.2. Field Validation of Emerging Technologies and Hierarchical Integration
12.3. Climate Change Impact and Predictive Models
13. Conclusions
Author Contributions
Funding
Institutional Review Board Statement
Informed Consent Statement
Data Availability Statement
Conflicts of Interest
References
- van Engelsdorp, D.; Hayes, J., Jr.; Underwood, R.M.; Pettis, J. A survey of honey bee colony losses in the U.S., fall 2007 to spring 2008. PLoS ONE 2008, 3, e4071. [Google Scholar] [CrossRef] [PubMed] [PubMed Central]
- Neumann, P.; Carreck, N.L. Honey bee colony losses. J. Apic. Res. 2010, 49, 1–6. [Google Scholar] [CrossRef]
- Available online: https://apiaryinspectors.org/US-beekeeping-survey-24-25 (accessed on 11 December 2025).
- Available online: https://www.projectapism.org/colony-loss-information (accessed on 11 December 2025).
- Available online: https://www.ars.usda.gov/news-events/news/research-news/2025/usda-researchers-find-viruses-from-miticide-resistant-parasitic-mites-are-cause-of-recent-honey-bee-colony-collapses/ (accessed on 11 December 2025).
- Available online: https://honeybeehealthcoalition.org/survey-reveals-over-1-1-million-honey-bee-colonies-lost-raising-alarm-for-pollination-and-agriculture/ (accessed on 11 December 2025).
- Steinhauer, N.; Kulhanek, K.; Antúnez, K.; Human, H.; Chantawannakul, P.; Chauzat, M.P. Drivers of colony losses. Curr. Opin. Insect Sci. 2018, 26, 142–148. [Google Scholar] [CrossRef] [PubMed]
- Beyer, M.; Junk, J.; Eickermann, M.; Clermont, A.; Kraus, F.; Georges, C.; Reichart, A.; Hoffmann, L. Winter honey bee colony losses, Varroa destructor control strategies, and the role of weather conditions: Results from a survey among beekeepers. Res. Vet. Sci. 2018, 118, 52–60. [Google Scholar] [CrossRef]
- Bartlett, L.J. Frontiers in effective control of problem parasites in beekeeping. Int. J. Parasitol. Parasites Wildl. 2022, 17, 263–272. [Google Scholar] [CrossRef]
- Cilia, G.; Tafi, E.; Zavatta, L.; Caringi, V.; Nanetti, A. The epidemiological situation of the managed honey bee (Apis mellifera) colonies in the Italian Region Emilia-Romagna. Vet. Sci. 2022, 9, 437. [Google Scholar] [CrossRef]
- Van Engelsdorp, D.; Lengerich, E.; Spleen, A.; Dainat, B.; Cresswell, J.; Baylis, K.; Nguyen, B.K.; Soroker, V.; Underwood, R.; Human, H.; et al. Standard epidemiological methods to understand and improve Apis mellifera health. J. Apic. Res. 2013, 52, 1–16. [Google Scholar] [CrossRef]
- Strange, J.; Lopez-Uribe, M.M.; Whiteman, L.; Danforth, B.N.; Jha, S.; Levenson, H.K.; Du Clos, B.; Koch, J.; Woodard, H. Standardized protocol for collecting bee samples for parasite and pathogen data. J. Melittol. 2024, 123. [Google Scholar] [CrossRef]
- Strauss, U.; Pirk, C.W.; Crewe, R.M.; Human, H.; Dietemann, V. Impact of Varroa destructor on honeybee (Apis mellifera scutellata) colony development in South Africa. Exp. Appl. Acarol. 2015, 65, 89–106. [Google Scholar] [CrossRef]
- Dietemann, V.; Pflugfelder, J.; Anderson, D.; Charrière, J.D.; Chejanovsky, N.; Dainat, B.; de Miranda, J.; Delaplane, K.; Dillier, F.-X.; Fuch, S.; et al. Varroa destructor: Research avenues towards sustainable control. J. Apic. Res. 2012, 51, 125–132. [Google Scholar] [CrossRef]
- Arredondo, D.; Grecco, S.; Panzera, Y.; Zunino, P.; Antúnez, K. Honey Bee Viromes from Varroa destructor-Resistant and Susceptible Colonies. Environ. Microbiol. Rep. 2025, 17, e70097. [Google Scholar] [CrossRef] [PubMed]
- Traynor, K.S.; Mondet, F.; de Miranda, J.R.; Techer, M.; Kowallik, V.; Oddie, M.A.; Chantawannakul, P.; McAfee, A. Varroa destructor: A complex parasite, crippling honey bees worldwide. Trends Parasitol. 2020, 36, 592–606. [Google Scholar] [CrossRef] [PubMed]
- Bava, R.; Castagna, F.; Carresi, C.; Cardamone, A.; Federico, G.; Roncada, P.; Palma, E.; Musella, V.; Britti, D. Comparison of Two Diagnostic Techniques for the Apis mellifera Varroatosis: Strengths, Weaknesses and Impact on the Honeybee Health. Vet. Sci. 2022, 9, 354. [Google Scholar] [CrossRef] [PubMed]
- Dietemann, V.; Nazzi, F.; Martin, S.J.; Anderson, D.L.; Locke, B.; Delaplane, K.S.; Wauquiez, Q.; Tannahill, C.; Frey, E.; Ziegelmann, B.; et al. Standard methods for varroa research. J. Apic. Res. 2013, 52, 1–54. [Google Scholar] [CrossRef]
- Ghezal, A.; Peña, C.J.L.; König, A. Varroa Mite Counting Based on Hyperspectral Imaging. Sensors 2024, 24, 4437. [Google Scholar] [CrossRef]
- Sevin, S.; Tutun, H.; Mutlu, S. Detection of varroa mites from honey bee hives by smart technology var-gor: A hivemonitoring and image processing device. Turk. J. Vet. Anim. Sci. 2021, 45, 487–491. [Google Scholar] [CrossRef]
- Divasón, J.; Martinez-de-Pison, F.J.; Romero, A.; Santolaria, P.; Yániz, J.L. Varroa mite detection using deep learning techniques. In Proceedings of the International Conference on Hybrid Artificial Intelligence Systems, Salamanca, Spain, 5–7 September 2023; Springer Nature: Cham, Switzerland, 2023; pp. 326–337. [Google Scholar]
- Jack, C.J.; Ellis, J.D. Integrated pest management control of Varroa destructor (Acari: Varroidae), the most damaging pest of (Apis mellifera L. (Hymenoptera: Apidae)) colonies. J. Insect Sci. 2021, 21, 6. [Google Scholar] [CrossRef]
- Schieler, M.; Riemer, N.; Racca, P.; Kleinhenz, B.; Saucke, H.; Veith, M.; Meese, B. GIS-Based Tool for Pest Specific Area-Wide Planning of Crop Rotation Distance with Land Use Data. Insects 2024, 15, 249. [Google Scholar] [CrossRef] [PubMed] [PubMed Central]
- Tokarev, Y.S.; Huang, W.F.; Solter, L.F.; Malysh, J.M.; Becnel, J.J.; Vossbrinck, C.R. A formal redefinition of the genera Nosema and Vairimorpha (Microsporidia: Nosematidae) and reassignment of species based on molecular phylogenetics. J. Invertebr. Pathol. 2020, 169, 107279. [Google Scholar] [CrossRef] [PubMed]
- Mazur, E.D.; Gajda, A.M. Nosemosis in honeybees: A review guide on biology and diagnostic methods. Appl. Sci. 2022, 12, 5890. [Google Scholar] [CrossRef]
- Holt, H.L.; Grozinger, C.M. Approaches and challenges to managing Nosema (Microspora: Nosematidae) parasites in honey bee (Hymenoptera: Apidae) colonies. J. Econ. Entomol. 2016, 109, 1487–1503. [Google Scholar] [PubMed]
- Martín-Hernández, R.; Bartolomé, C.; Chejanovsky, N.; Le Conte, Y.; Dalmon, A.; Dussaubat, C.; García-Palencia, P.; Meana, A.; Pinto, M.A.; Soroker, V.; et al. Nosema ceranae in Apis mellifera: A 12 years postdetection perspective. Environ. Microbiol. 2018, 20, 1302–1329. [Google Scholar] [CrossRef] [PubMed]
- Williams, M.K.F.; Cleary, D.A.; Tripodi, A.D.; Szalanski, A.L. Co-occurrence of Lotmaria passim and Nosema ceranae in honey bees (Apis mellifera L.) from six states in the United States. J. Apic. Res. 2024, 63, 136–139. [Google Scholar] [CrossRef]
- Fries, I.; Chauzat, M.P.; Chen, Y.P.; Doublet, V.; Genersch, E.; Gisder, S.; Higes, M.; McMahon, D.P.; Martín-Hernández, R.; Natsopoulou, M.; et al. Standard methods for Nosema research. J. Apic. Res. 2013, 52, 1–28. [Google Scholar]
- Lannutti, L.; Mira, A.; Basualdo, M.; Rodriguez, G.; Erler, S.; Silva, V.; Gisder, S.; Genersch, E.; Florin-Christensen, M.; Schnittger, L. Development of a loop-mediated isothermal amplification (LAMP) and a direct LAMP for the specific detection of Nosema ceranae, a parasite of honey bees. Parasitol. Res. 2020, 119, 3947–3956. [Google Scholar] [CrossRef]
- Chupia, V.; Patchanee, P.; Krutmuang, P.; Pikulkaew, S. Development and evaluation of loop-mediated isothermal amplification for rapid detection of Nosema ceranae in honeybee. Asian Pac. J. Trop. Dis. 2016, 6, 952–956. [Google Scholar] [CrossRef]
- Erler, S.; Lommatzsch, S.; Lattorff, H.M.G. Comparative analysis of detection limits and specificity of molecular diagnostic markers for three pathogens (Microsporidia, Nosema spp.) in the key pollinators Apis mellifera and Bombus terrestris. Parasitol. Res. 2012, 110, 1403–1410. [Google Scholar]
- Retschnig, G.; Williams, G.R.; Schneeberger, A.; Neumann, P. Cold ambient temperature promotes Nosema spp. intensity in honey bees (Apis mellifera). Insects 2017, 8, 20. [Google Scholar] [CrossRef]
- Emsen, B.; De la Mora, A.; Lacey, B.; Eccles, L.; Kelly, P.G.; Medina-Flores, C.A.; Petukhova, T.; Morfin, N.; Guzman-Novoa, E. Seasonality of Nosema ceranae infections and their relationship with honey bee populations, food stores, and survivorship in a North American region. Vet. Sci. 2020, 7, 131. [Google Scholar]
- Bertola, M.; Mutinelli, F. Sensitivity and Resistance of Parasitic Mites (Varroa destructor, Tropilaelaps spp. and Acarapis woodi) Against Amitraz and Amitraz-Based Product Treatment: A Systematic Review. Insects 2025, 16, 234. [Google Scholar] [CrossRef]
- Pettis, J.S. Tracheal mite, Acarapis woodi (Rennie) Biology and Ecology in the Honey Bee, Apis mellifera L. Ph.D. Thesis, Texas A&M University, College Station, TX, USA, 1991. [Google Scholar]
- Maeda, T.; Sakamoto, Y. Tracheal mites, Acarapis woodi, greatly increase overwinter mortality in colonies of the Japanese honeybee, Apis cerana japonica. Apidologie 2016, 47, 762–770. [Google Scholar] [CrossRef]
- Milne, P.S. Acarine disease of bees. J. Minist. Agric. 1948, 54, 473–477. [Google Scholar]
- Sammataro, D.; de Guzman, L.; George, S.; Ochoa, R.; Otis, G. Standard methods for tracheal mite research. J. Apic. Res. 2013, 52, 1–20. [Google Scholar] [CrossRef]
- Lorenzen, K.; Gary, N.E. Modified dissection technique for diagnosis of tracheal mites (Acari: Tarsonemidae) in honey bees (Hymenoptera: Apidae). J. Econ. Entomol. 1986, 79, 1401–1403. [Google Scholar] [CrossRef]
- Evans, J.D.; Pettis, J.S.; Smith, I.B. A diagnostic genetic test for the honey bee tracheal mite, Acarapis woodi. J. Apic. Res. 2007, 46, 195–197. [Google Scholar] [CrossRef]
- Bailey, L. The epidemiology of the infestation of the honeybee, Apis mellifera L., by the mite Acarapis woodi Rennie and the mortality of infested bees. Parasitology 1958, 48, 493–506. [Google Scholar] [CrossRef]
- DeGuzman, L.I.; Rinderer, T.E.; Bigalk, M.; Tubbs, H.; Bernard, S.J. Russian honey bee (Hymenoptera: Apidae) colonies: Acarapis woodi (Acari: Tarsonemidae) infestations and overwintering survival. J. Econ. Entomol. 2005, 98, 1796–1801. [Google Scholar] [CrossRef]
- EFSA Panel on Animal Health and Welfare (AHAW). Scientific Opinion on the risk of entry of Aethina tumida and Tropilaelaps spp. in the EU. EFSA J. 2013, 11, 3128. [Google Scholar] [CrossRef]
- Aydin, L. Aethina tumida (Small Hive Beetle; SHB) and Tropilaelaps spp. Mite; an emerging threat to Turkey Honey Bees. Vet. J. Ank. Univ. Ank. Univ. Vet. Fak. Derg. 2022, 69, 347–354. [Google Scholar] [CrossRef]
- Chantawannakul, P.; Ramsey, S.; Khongphinitbunjong, K.; Phokasem, P. Tropilaelaps mite: An emerging threat to European honey bee. Curr. Opin. Insect Sci. 2018, 26, 69–75. [Google Scholar] [CrossRef]
- Chantawannakul, P.; de Guzman, L.I.; Li, J.; Williams, G.R. Parasites, pathogens, and pests of honeybees in Asia. Apidologie 2016, 47, 301–324. [Google Scholar] [CrossRef]
- de Guzman, L.I.; Williams, G.R.; Khongphinitbunjong, K.; Chantawannakul, P. Ecology, life history, and management of Tropilaelaps mites. J. Econ. Entomol. 2017, 110, 319–332. [Google Scholar] [CrossRef]
- Dongwon, K.; Chuleui, J. Competition of two ectoparasitic mites, Varroa destructor and Tropilaelaps mercedesae of honey bee, Apis mellifera. In 한국응용곤충학회 학술대회논문집; Korean Society of Applied Entomology: Daegu, Republic of Korea, 2015; pp. 19–20. [Google Scholar]
- Gill, M.C.; Chuttong, B.; Davies, P.; Etheridge, D.; Panyaraksa, L.; Tomkies, V.; Tonge, G.; Budge, G.E. Assessment of the efficacy of field and laboratory methods for the detection of Tropilaelaps spp. PLoS ONE 2024, 19, e0301880. [Google Scholar] [CrossRef] [PubMed]
- Anderson, D.L.; Morgan, M.J. Genetic and morphological variation of bee-parasitic Tropilaelaps mites (Acari: Laelapidae): New and re-defined species. Exp. Appl. Acarol. 2007, 43, 1–24. [Google Scholar] [CrossRef]
- Anderson, D.L.; Roberts, J.M. Standard methods for Tropilaelaps mites research. J. Apic. Res. 2013, 52, 1–16. [Google Scholar] [CrossRef]
- Available online: https://sitesv2.anses.fr/en/minisite/abeilles/geographical-spread-exotic-mite-tropilaelaps-spp-state-play-worldwide-situation (accessed on 12 December 2025).
- Lounsberry, Z.; Spiewok, S.; Pernal, S.F.; Sonstegard, T.S.; Hood, W.M.; Pettis, J.; Neumann, P.; Evans, J.D. Worldwide diaspora of Aethina tumida (Coleoptera: Nitidulidae), a nest parasite of honey bees. Ann. Entomol. Soc. Am. 2010, 103, 671–677. [Google Scholar] [CrossRef]
- Granato, A.; Zecchin, B.; Baratto, C.; Duquesne, V.; Negrisolo, E.; Chauzat, M.P.; Ribière-Chabert, M.; Cattoli, G.; Mutinelli, F. Introduction of Aethina tumida (Coleoptera: Nitidulidae) in the regions of Calabria and Sicily (southern Italy). Apidologie 2017, 48, 194–203. [Google Scholar] [CrossRef]
- Cuthbertson, A.G.; Wakefield, M.E.; Powell, M.E.; Marris, G.; Anderson, H.; Budge, G.E.; Mathers, J.J.; Blackburn, L.F.; Brown, M.A. The small hive beetle Aethina tumida: A review of its biology and control measures. Curr. Zool. 2013, 59, 644–653. [Google Scholar] [CrossRef]
- Franco, S.; Cougoule, N.; Tison, A.; Del Cont, A.; Gastaldi, C.; Consortium, I.L.C.; Duquesne, V. Reliability of morphological and PCR methods for the official diagnosis of Aethina tumida (Coleoptera: Nitidulidae): A European inter-laboratory comparison. Insects 2021, 13, 33. [Google Scholar] [CrossRef]
- Chauzat, M.P.; Laurent, M.; Brown, M.; Kryger, P.; Mutinelli, F.; Roelandt, S.; Roels, S.; van der Stede, Y.; Schaefer, M.; Franco, S.; et al. Guidelines for the Surveillance of the Small Hive Beetle (Aethina tumida) Infestation; European Union Reference Laboratory for Honey Bee Health (EURL): Sophia-Antipolis, France, 2015; Volume 19. [Google Scholar]
- Tafi, E.; Capano, V.; Nanetti, A.; Cilia, G. A nationwide molecular survey on Trypanosomatids occurrence in Italian honey bee (Apis mellifera L.) colonies. Vet. Parasitol. Reg. Stud. Rep. 2025, 60, 101253. [Google Scholar] [CrossRef]
- Hubert, J.; Bicianova, M.; Ledvinka, O.; Kamler, M.; Lester, P.J.; Nesvorna, M.; Kopecky, J.; Erban, T. Changes in the bacteriome of honey bees associated with the parasite Varroa destructor, and pathogens Nosema and Lotmaria passim. Microb. Ecol. 2017, 73, 685–698. [Google Scholar] [CrossRef] [PubMed]
- Arismendi, N.; Caro, S.; Castro, M.P.; Vargas, M.; Riveros, G.; Venegas, T. Impact of Mixed Infections of Gut Parasites Lotmaria passim and Nosema ceranae on the Lifespan and Immune-related Biomarkers in Apis mellifera. Insects 2020, 11, 420. [Google Scholar] [CrossRef] [PubMed]
- MacInnis, C.I.; Luong, L.T.; Pernal, S.F. Effects of Nosema ceranae and Lotmaria passim infections on honey bee foraging behaviour and physiology. Int. J. Parasitol. 2025, 55, 213–223. [Google Scholar] [CrossRef] [PubMed]
- Xu, G.; Palmer-Young, E.; Skyrm, K.; Daly, T.; Sylvia, M.; Averill, A.; Rich, S. Triplex real-time PCR for detection of Crithidia mellificae and Lotmaria passim in honey bees. Parasitol. Res. 2018, 117, 623–628. [Google Scholar] [CrossRef]
- Ryabov, E.V.; Posada-Florez, F.; Rogers, C.; Lamas, Z.S.; Evans, J.D.; Chen, Y.; Cook, S.C. The vectoring competence of the mite Varroa destructor for deformed wing virus of honey bees is dynamic and affects survival of the mite. Front. Insect Sci. 2022, 2, 931352. [Google Scholar] [CrossRef]
- Nearman, A.; Buller-Jarrett, A.; Boncristiani, D.; Ryabov, E.; Chen, Y.; Evans, J.D. Generational mutation patterns in a honey bee Deformed wing virus via infectious clones. PLoS ONE 2025, 20, e0337191. [Google Scholar] [CrossRef]
- Grozinger, C.M.; Flenniken, M.L. Bee viruses: Ecology, pathogenicity, and impacts. Annu. Rev. Entomol. 2019, 64, 205–226. [Google Scholar] [CrossRef]
- Gray, A.; Adjlane, N.; Arab, A.; Ballis, A.; Brusbardis, V.B.; Douglas, A.B.; Cadahía, L.; Charrière, J.-D.; Chlebo, R.; Coffey, M.F.; et al. Honey bee colony loss rates in 37 countries using the COLOSS survey for winter 2019–2020: The combined effects of operation size, migration and queen replacement. J. Apic. Res. 2023, 62, 204–210. [Google Scholar] [CrossRef]
- Hill, A.B. The environment and disease: Association or causation? Proc. R. Soc. Med. 1965, 58, 295–300. [Google Scholar] [CrossRef]
- Calovi, M.; Grozinger, C.M.; Miller, D.A.; Goslee, S.C. Summer weather conditions influence winter survival of honey bees (Apis mellifera) in the northeastern United States. Sci. Rep. 2021, 11, 1553. [Google Scholar] [CrossRef]
- Beekman, M.; Ratnieks, F.L.W. Long-range foraging by the honey-bee, Apis mellifera L. Funct. Ecol. 2000, 14, 490–496. [Google Scholar]
- Beutler, R.; Loman, D. Time and distance in the life of the foraging bee. Bee World 1951, 32, 25–27. [Google Scholar] [CrossRef]
- Sponsler, D.B. Honey Bee Landscape Ecology: Foraging, Toxic Exposure, and Apicultural Outcomes. Doctoral Dissertation, The Ohio State University, Columbus, OH, USA, 2016. [Google Scholar]
- Onyango, O.K. Application of Geographical Information Systems Enabled Technology to Analyse Risk Factors for Malaria Prevalence. Doctoral Dissertation, Kisii University, Kisii, Kenya, 2019. [Google Scholar]
- Forfert, N.; Natsopoulou, M.E.; Frey, E.; Rosenkranz, P.; Paxton, R.J.; Moritz, R.F. Parasites and pathogens of the honeybee (Apis mellifera) and their influence on inter-colonial transmission. PLoS ONE 2015, 10, e0140337. [Google Scholar] [CrossRef] [PubMed]
- Dynes, T.L.; Berry, J.A.; Delaplane, K.S.; Brosi, B.J.; de Roode, J.C. Reduced density and visually complex apiaries reduce parasite load and promote honey production and overwintering survival in honey bees. PLoS ONE 2019, 14, e0216286. [Google Scholar] [CrossRef]
- Goodwin, R.M.; Taylor, M.A.; Mcbrydie, H.M.; Cox, H.M. Drift of Varroa destructor-infested worker honey bees to neighbouring colonies. J. Apic. Res. 2006, 45, 155–156. [Google Scholar] [CrossRef]
- Seeley, T.D.; Smith, M.L. Crowding honeybee colonies in apiaries can increase their vulnerability to the deadly ectoparasite Varroa destructor. Apidologie 2015, 46, 716–727. [Google Scholar] [CrossRef]
- Tosun, O.; Yaman, M. The effects of temperature and humidity around the beehives on the distribution of Nosema ceranae, and also geographical and seasonal activity of the infection in the eastern Black Sea Region of Turkey. Mellifera 2016, 6, 513–522. [Google Scholar]
- Kuchling, S.; Kopacka, I.; Kalcher-Sommersguter, E.; Schwarz, M.; Crailsheim, K.; Brodschneider, R. Investigating the role of landscape composition on honey bee colony winter mortality: A long-term analysis. Sci. Rep. 2018, 8, 12263. [Google Scholar] [CrossRef]
- Amiri, A.M.; Nadimi, N.; Khalifeh, V.; Shams, M. GIS-based crash hotspot identification: A comparison among mapping clusters and spatial analysis techniques. Int. J. Inj. Control Saf. Promot. 2021, 28, 325–338. [Google Scholar] [CrossRef]
- Cini, A.; Santosuosso, U.; Papini, A. Uncovering the spatial pattern of invasion of the honeybee pest small hive beetle, Aethina tumida, in Italy. Rev. Bras. Entomol. 2019, 63, 12–17. [Google Scholar] [CrossRef]
- Cohen, S.D. Evaluating the Risks of Importation of Exotic Pests Using Geospatial Analysis and a Pest Risk Assessment Model; US Department of Agriculture, Animal and Plant Health Inspection Service: Beltsville, MD, USA, 1998. [Google Scholar]
- Calderón, R.; Doorn, M.; Verde, M.; Vallejos, L.; Olate, V.; Van Veen, J.W.; Andrea, S.; Leonel, P.; Cortese, M. Factors Leading to the Loss of Honeybee Health (Apis mellifera L.) in Managed Colonies from Latin America Latin America: A Holistic Approach. 2023. Available online: https://repositorio.una.ac.cr/items/c0c1793a-1e06-46a5-bc3a-9d1251991ea2 (accessed on 12 December 2015).
- Acharya, B.K.; Chen, W.; Ruan, Z.; Pant, G.P.; Yang, Y.; Shah, L.P.; Cao, C.; Xu, Z.; Dhimal, M.; Lin, H. Mapping environmental suitability of scrub typhus in Nepal using MaxEnt and random forest models. Int. J. Environ. Res. Public Health 2019, 16, 4845. [Google Scholar] [CrossRef] [PubMed]
- Ali, M.A.; Abdellah, I.M.; Eletmany, M.R. Climate change impacts on honeybee spread and activity: A scientific review. Chelonian Conserv. Biol. 2023, 18, 531–554. [Google Scholar]
- Smoliński, S.; Langowska, A.; Glazaczow, A. Raised seasonal temperatures reinforce autumn Varroa destructor infestation in honey bee colonies. Sci. Rep. 2021, 11, 22256. [Google Scholar] [CrossRef] [PubMed]
- Yániz, J.; Casalongue, M.; Martinez-de-Pison, F.J.; Silvestre, M.A.; Consortium, B.; Santolaria, P.; Divasón, J. An AI-Based Open-Source Software for Varroa Mite Fall Analysis in Honeybee Colonies. Agriculture 2025, 15, 969. [Google Scholar] [CrossRef]
- Hall, H.; Bencsik, M.; Newton, M. Automated, non-invasive Varroa mite detection by vibrational measurements of gait combined with machine learning. Sci. Rep. 2023, 13, 10202. [Google Scholar] [CrossRef]
- Andrijević, N.; Urošević, V.; Arsić, B.; Herceg, D.; Savić, B. IoT monitoring and prediction modeling of honeybee activity with alarm. Electronics 2022, 11, 783. [Google Scholar] [CrossRef]
- Urban, M.; Chlebo, R. Current Status and Future Outlooks of Precision Beekeeping Systems and Services. Rev. Agric. Sci. 2024, 12, 165–181. [Google Scholar] [CrossRef]
- Hadjur, H. Designing and Modeling Sustainable, Autonomous, Smart, and Energy Efficient Internet of Things Systems, Applied to Precision Beekeeping. Doctoral Dissertation, Ecole Normale Supérieure de Lyon-ENS LYON, Lyon, France, 2023. [Google Scholar]
- Bharali, M.; Das, A.; Kashyap, T.; Das, P.P.G.; Deka, M.K. Exploring Artificial Intelligence in Scientific Beekeeping. In Frontiers in Entomological Research; Bhumi Publishing: Kolhapur, India, 2025; pp. 34–47. [Google Scholar]
- Ribani, A.; Utzeri, V.J.; Taurisano, V.; Fontanesi, L. Honey as a source of environmental DNA for the detection and monitoring of honey bee pathogens and parasites. Vet. Sci. 2020, 7, 113. [Google Scholar] [CrossRef]
- Jamal, Z.A.; Abou-Shaara, H.F.; Qamer, S.; Alotaibi, M.A.; Khan, K.A.; Khan, M.F.; Bashir, M.A.; Hannan, A.; Al-Kahtani, S.N.; Taha, E.-K.A.; et al. Future expansion of small hive beetles, Aethina tumida, towards North Africa and South Europe based on temperature factors using maximum entropy algorithm. J. King Saud Univ. Sci. 2021, 33, 101242. [Google Scholar] [CrossRef]
- Hillayová, M.K.; Korený, Ľ.; Škvarenina, J. The local environmental factors impact the infestation of bee colonies by mite Varroa destructor. Ecol. Indic. 2022, 141, 109104. [Google Scholar] [CrossRef]
- Bava, R.; Castagna, F.; Palma, E.; Ceniti, C.; Millea, M.; Lupia, C.; Britti, D.; Musella, V. Prevalence of Varroa destructor in honeybee (Apis mellifera) farms and varroosis control practices in Southern Italy. Microorganisms 2023, 11, 1228. [Google Scholar] [CrossRef] [PubMed]
- Dalmon, A.; Peruzzi, M.; Le Conte, Y.; Alaux, C.; Pioz, M. Temperature-driven changes in viral loads in the honey bee Apis mellifera. J. Invertebr. Pathol. 2019, 160, 87–94. [Google Scholar] [CrossRef] [PubMed]
- Gisder, S.; Schüler, V.; Horchler, L.L.; Groth, D.; Genersch, E. Long-term temporal trends of Nosema spp. infection prevalence in Northeast Germany: Continuous spread of Nosema ceranae, an emerging pathogen of honey bees (Apis mellifera), but no general replacement of Nosema apis. Front. Cell. Infect. Microbiol. 2017, 7, 301. [Google Scholar] [CrossRef] [PubMed]
- Van Wyk, J.; Beirne, L.; Bowder, S.; Campbell, E.; Disharoon, M.; Dreyer, M.; Frolichstein-Appel, N.; Gill, A.; Jones-Ducharme, A.; Kinkaid, A.; et al. Hot and Bothered, Bees’ Gut Microbiome Shifts Under Thermal Stress and Pathogen Infection. bioRxiv 2025. [Google Scholar] [CrossRef]
- Russell, W.M.S.; Burch, R.L. The Principles of Humane Experimental Technique; Methuen & Co. Limited: London, UK, 1959. [Google Scholar]
- Chen, J.; DeGrandi-Hoffman, G.; Ratti, V.; Kang, Y. Review on mathematical modeling of honeybee population dynamics. Math. Biosci. Eng. 2021, 18, 9606–9650. [Google Scholar] [CrossRef]
- Goblirsch, M. Using honey bee cell lines to improve honey bee health. In Beekeeping—From Science to Practice; Springer International Publishing: Cham, Switzerland, 2017; pp. 91–108. [Google Scholar]
- Steinhauer, N.; van Engelsdorp, D. Using epidemiological methods to Improve honey bee colony health. In Beekeeping—From Science to Practice Cham; Springer International Publishing: Cham, Switzerland, 2017; pp. 125–142. [Google Scholar]
- Mutinelli, F. Euthanasia and welfare of managed honey bee colonies. J. Apic. Res. 2023, 62, 2–10. [Google Scholar] [CrossRef]
- Requier, F. Bee colony health indicators: Synthesis and future directions. CABI Rev. 2019, 2019, 1–12. [Google Scholar] [CrossRef]
- Nazzi, F.; Brown, S.P.; Annoscia, D.; Del Piccolo, F.; Di Prisco, G.; Varricchio, P.; Della Vedova, G.; Cattonaro, F.; Caprio, E.; Pennacchio, F. Synergistic parasite-pathogen interactions mediated by host immunity can drive the collapse of honeybee colonies. PLoS Pathog. 2012, 8, e1002735. [Google Scholar] [CrossRef]
- Alaux, C.; Brunet, J.L.; Dussaubat, C.; Mondet, F.; Tchamitchan, S.; Cousin, M.; Brillard, J.; Baldy, A.; Belzunces, L.P.; Le Conte, Y. Interactions between Nosema microspores and a neonicotinoid weaken honeybees (Apis mellifera). Environ. Microbiol. 2010, 12, 774–782. [Google Scholar] [CrossRef]

| Method | Sensitivity (%) | Specificity (%) | Time (min) | Cost per Sample (€) | Advantages | Limitations | Optimal Scenario | Update |
|---|---|---|---|---|---|---|---|---|
| Powdered sugar roll [18] | 75–90 | ~100 | 10–15 | 0.10–0.50 | Non-lethal; rapid; bees reusable; low cost | Variable sensitivity; stressful for bees; influenced by humidity/temperature | Rapid field monitoring; beekeepers; non-lethal longitudinal studies | AI apps for automatic counting |
| Ethanol wash [18] | 98–100 | 100 | 20–30 | 1.00–2.00 | Maximum accuracy; sample preservation; reference standard | Lethal; requires ethanol; sample disposal | Research requiring precise counts; validation of other methods; efficacy trials | Confirmed as reference standard |
| Natural mite fall [18] | 80–95 | 100 | Continuous monitoring | 0.05–0.20 (per day) | Non-invasive; continuous monitoring; good correlation with infestation | Variable correction factors (brood vs. broodless); time delay | Seasonal monitoring; trend assessment; early warning in extensive beekeeping | AI integration for automatic counting |
| Brood sampling [18] | 90–100 (per cell) | 100 | 30–45 | 0.50–1.50 | Provides data on mite reproduction; estimates total population | Destructive to brood; labor-intensive; requires experience | Studies on reproductive biology; assessment of brood damage; model calibration | Useful for eDNA detection |
| Total acaricide [18] | ~100 | ~100 | Weeks | 5.00–10.00 | Measures overall post-treatment efficacy; assesses residual mite load | Long time; does not provide dynamic data; high cost | Treatment efficacy evaluation | Combined with molecular tests to monitor resistance; rising resistance monitored |
| Technology | Detection Threshold | Species-Specific Identification | Quantification Capability | Accessibility (Cost/Equipment) | Standardization Level | Main Knowledge Gap/Limitation |
|---|---|---|---|---|---|---|
| Optical Microscopy | ~104 spores/bee | No (morphological only) | Semi-quantitative | High (low cost, common equipment) | Moderate (inter-observer variability) | Distinguishing Vairimorpha apis/Vairimorpha ceranae impossible in many cases; low sensitivity |
| Conventional PCR | ~102–103 spores/bee | Yes (with specific primers) | No (qualitative) | Medium (basic molecular equipment) | Low (variable protocols) | No quantification; risk of false negatives with low pathogen loads |
| Real-time qPCR | ~101–102 spores/bee | Yes (with specific probes/primers) | Yes (absolute or relative) | Low (high cost, specialized equipment) | Medium (requires calibrated standards) | Non-linear conversion of genomic copies → viable spores; high cost |
| LAMP (Isothermal) | ~102–103 spores/bee | Yes (high specificity) | Semi-quantitative (visual) | Medium–High (commercial kits, thermal block) | Increasing (validated kits available) | Limited multiplexing; potential inhibitors in complex samples |
| Sequencing (NGS) | ~101–102 spores/bee | Yes (maximum resolution, detects strains) | Yes (relative metagenomics) | Low | Medium | High cost; complex data analysis |
| Study Type | Strength of Evidence (Causality) | Relative Cost | Time Duration | Logistic Complexity | Example of Application | Main Source of Bias to Control |
|---|---|---|---|---|---|---|
| Cross-sectional | Low (association) | Low | Short (one time point) | Low | Estimating the prevalence of Vairimorpha in a region | Cause/effect not determinable; participant selection |
| Case–control | Medium–High | Medium | Short (retrospective) | Medium | Identifying risk factors for colony collapse | Recall bias; selection of appropriate controls |
| Cohort | High | High | Long (prospective) | High | Evaluating the impact of a new acaricide on winter mortality | Loss to follow-up; changes in practices over time |
| Randomized Controlled Trial (RCT) | Maximum | Very High | Long | Very High | Testing the efficacy of a nutritional supplement | Hawthorne effect; difficulty in blinding |
| Ecological studies | Very Low | Very Low | Variable | Very Low (often uses existing data) | Comparing regional pesticide use with apiary loss trends | Ecological fallacy (group-level data vs. individual risk) |
Disclaimer/Publisher’s Note: The statements, opinions and data contained in all publications are solely those of the individual author(s) and contributor(s) and not of MDPI and/or the editor(s). MDPI and/or the editor(s) disclaim responsibility for any injury to people or property resulting from any ideas, methods, instructions or products referred to in the content. |
© 2026 by the authors. Licensee MDPI, Basel, Switzerland. This article is an open access article distributed under the terms and conditions of the Creative Commons Attribution (CC BY) license.
Share and Cite
Bava, R.; Castagna, F.; Ruga, S.; Bulotta, R.M.; Liguori, G.; Britti, D.; Palma, E.; Musella, V. Diagnostic Techniques and Epidemiological Methods for Parasites in Beekeeping: Considerations and Perspectives. Pathogens 2026, 15, 84. https://doi.org/10.3390/pathogens15010084
Bava R, Castagna F, Ruga S, Bulotta RM, Liguori G, Britti D, Palma E, Musella V. Diagnostic Techniques and Epidemiological Methods for Parasites in Beekeeping: Considerations and Perspectives. Pathogens. 2026; 15(1):84. https://doi.org/10.3390/pathogens15010084
Chicago/Turabian StyleBava, Roberto, Fabio Castagna, Stefano Ruga, Rosa Maria Bulotta, Giovanna Liguori, Domenico Britti, Ernesto Palma, and Vincenzo Musella. 2026. "Diagnostic Techniques and Epidemiological Methods for Parasites in Beekeeping: Considerations and Perspectives" Pathogens 15, no. 1: 84. https://doi.org/10.3390/pathogens15010084
APA StyleBava, R., Castagna, F., Ruga, S., Bulotta, R. M., Liguori, G., Britti, D., Palma, E., & Musella, V. (2026). Diagnostic Techniques and Epidemiological Methods for Parasites in Beekeeping: Considerations and Perspectives. Pathogens, 15(1), 84. https://doi.org/10.3390/pathogens15010084

