Characterising the Associated Virome and Microbiota of Asian Citrus Psyllid (Diaphorina citri) in Samoa
Abstract
1. Introduction
2. Materials and Methods
2.1. Survey and Insect Collection
2.2. Conventional PCR Approach for Host Identification and Pathogen Detection
2.3. RNA Extraction and Sequencing
2.4. Bioinformatics Analysis and Virus Discovery
2.5. Phylogenetic Analysis of Identified Viruses
3. Results and Discussion
3.1. Single-Stranded Positive-Sense RNA Viruses
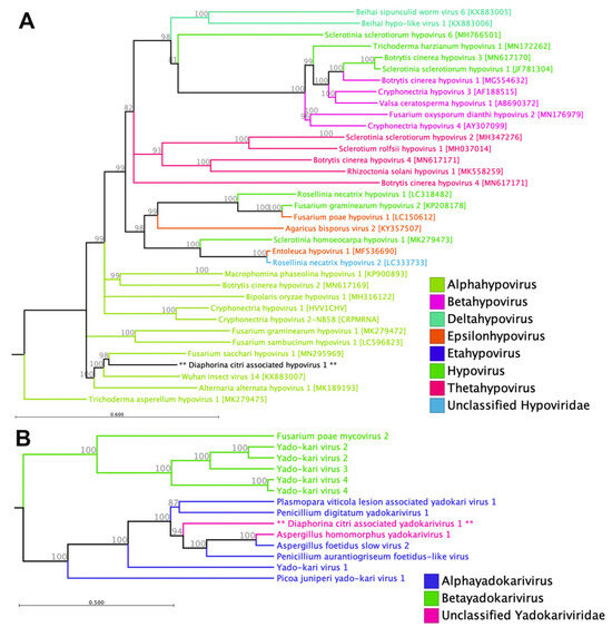
3.1.1. Hypoviridae
3.1.2. Yadokariviridae
3.1.3. Botourmiaviridae
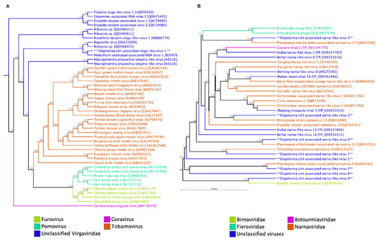
3.1.4. Other ssRNA (+) Viruses
3.2. Single-Stranded Negative-Sense RNA
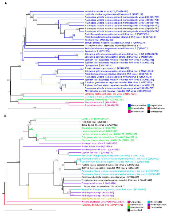
3.2.1. Mymonaviridae
3.2.2. Discoviridae
3.3. Double-Stranded RNA Viruses
3.3.1. Partitiviridae
3.3.2. Totiviridae
3.3.3. Polymycoviridae
3.4. Microbiota Diversity and Screening for the CLas
4. Conclusions
Supplementary Materials
Author Contributions
Funding
Institutional Review Board Statement
Informed Consent Statement
Data Availability Statement
Conflicts of Interest
References
- Das, A.K.; Rao, C.N.; George, A.; Chichghare, S.A. Molecular identification and characterization of the Asian citrus psyllid vector, Diaphorina citri (Hemiptera: Psyllidae) and the transmitted Huanglongbing-associated bacterium, Candidatus Liberibacter asiaticus in India. J. Plant Pathol. 2022, 104, 1097–1110. [Google Scholar] [CrossRef]
- Zhang, J.; Liu, Q.; Dai, L.; Zhang, Z.; Wang, Y. Pan-Genome Analysis of Wolbachia, Endosymbiont of Diaphorina citri, Reveals Independent Origin in Asia and North America. Int. J. Mol. Sci. 2024, 25, 4851. [Google Scholar] [CrossRef]
- Wang, Y.; Kondo, T.; He, Y.; Zhou, Z.; Lu, J. Genome Sequence Resource of ‘Candidatus Liberibacter asiaticus’ from Diaphorina citri Kuwayama (Hemiptera: Liviidae) in Colombia. Plant Dis. 2021, 105, 193–195. [Google Scholar] [CrossRef]
- Abreu, E.F.M.; Lopes, A.C.; Fernandes, A.M.; Silva, S.X.B.; Barbosa, C.J.; Nascimento, A.S.; Laranjeira, F.F.; Andrade, E.C. First Report of HLB Causal Agent in Psyllid in State of Bahia, Brazil. Neotrop. Entomol. 2020, 49, 780–782. [Google Scholar] [CrossRef]
- Boina, D.R.; Bloomquist, J.R. Chemical control of the Asian citrus psyllid and of huanglongbing disease in citrus. Pest. Manag. Sci. 2015, 71, 808–823. [Google Scholar] [CrossRef] [PubMed]
- Tiwari, S.; Mann, R.S.; Rogers, M.E.; Stelinski, L.L. Insecticide resistance in field populations of Asian citrus psyllid in Florida. Pest. Manag. Sci. 2011, 67, 1258–1268. [Google Scholar] [CrossRef]
- Kanga, L.H.; Eason, J.; Haseeb, M.; Qureshi, J.; Stansly, P. Monitoring for Insecticide Resistance in Asian Citrus Psyllid (Hemiptera: Psyllidae) Populations in Florida. J. Econ. Entomol. 2016, 109, 832–836. [Google Scholar] [CrossRef]
- ZHANG, Y.; LI, Z.; CHEN, Q. Effect of seven viral endosymbionts on the fecundity of Diaphorina citri. J. Biosaf. 2022, 31, 163–170. [Google Scholar] [CrossRef]
- Nouri, S.; Salem, N.; Nigg, J.C.; Falk, B.W. Diverse Array of New Viral Sequences Identified in Worldwide Populations of the Asian Citrus Psyllid (Diaphorina citri) Using Viral Metagenomics. J. Virol. 2016, 90, 2434–2445. [Google Scholar] [CrossRef]
- Lin, C.-Y.; Buritica, J.R.; Sarkar, P.; Jassar, O.; Rocha, S.V.; Batuman, O.; Stelinski, L.L.; Levy, A. An insect virus differentially alters gene expression among life stages of an insect vector and enhances bacterial phytopathogen transmission. J. Virol. 2025, 99, e01630-24. [Google Scholar] [CrossRef] [PubMed]
- Nouri, S.; Matsumura, E.E.; Kuo, Y.W.; Falk, B.W. Insect-specific viruses: From discovery to potential translational applications. Curr. Opin. Virol. 2018, 33, 33–41. [Google Scholar] [CrossRef] [PubMed]
- Killiny, N.; Nehela, Y.; Hajeri, S.; Gowda, S.; Stelinski, L.L. Virus-induced gene silencing simultaneously exploits ‘attract and kill’ traits in plants and insects to manage huanglongbing. Hortic. Res. 2025, 12, uhae311. [Google Scholar] [CrossRef]
- Sun, K.; Fu, K.; Hu, T.; Shentu, X.; Yu, X. Leveraging insect viruses and genetic manipulation for sustainable agricultural pest control. Pest. Manag. Sci. 2024, 80, 2515–2527. [Google Scholar] [CrossRef]
- Ng, T.F.; Duffy, S.; Polston, J.E.; Bixby, E.; Vallad, G.E.; Breitbart, M. Exploring the diversity of plant DNA viruses and their satellites using vector-enabled metagenomics on whiteflies. PLoS ONE 2011, 6, e19050. [Google Scholar] [CrossRef]
- Zhang, J.; Xiao, Y.; Hu, P.; Chen, L.; Deng, X.; Xu, M. Report of Citrus tristeza virus in Diaphorina citri (Hemiotera: Liviidae) insects of different sexes, color morphs, and developmental stages. J. Insect Sci. 2024, 24, 13. [Google Scholar] [CrossRef]
- Wu, F.; Huang, M.; Fox, E.G.P.; Huang, J.; Cen, Y.; Deng, X.; Xu, M. Preliminary Report on the Acquisition, Persistence, and Potential Transmission of Citrus tristeza virus by Diaphorina citri. Insects 2021, 12, 735. [Google Scholar] [CrossRef]
- Nageswara-Rao, M.; Irey, M.; Garnsey, S.M.; Gowda, S. Candidate gene markers for Candidatus Liberibacter asiaticus for detecting citrus greening disease. J. Biosci. 2013, 38, 229–237. [Google Scholar] [CrossRef]
- Nurk, S.; Meleshko, D.; Korobeynikov, A.; Pevzner, P.A. metaSPAdes: A new versatile metagenomic assembler. Genome Res. 2017, 27, 824–834. [Google Scholar] [CrossRef] [PubMed]
- Kopylova, E.; Noé, L.; Touzet, H. SortMeRNA: Fast and accurate filtering of ribosomal RNAs in metatranscriptomic data. Bioinformatics 2012, 28, 3211–3217. [Google Scholar] [CrossRef]
- Wood, D.E.; Lu, J.; Langmead, B. Improved metagenomic analysis with Kraken 2. Genome Biol. 2019, 20, 257. [Google Scholar] [CrossRef] [PubMed]
- Wood, D.E.; Salzberg, S.L. Kraken: Ultrafast metagenomic sequence classification using exact alignments. Genome Biol. 2014, 15, R46. [Google Scholar] [CrossRef]
- Suzuki, N.; Ghabrial, S.A.; Kim, K.-H.; Pearson, M.; Marzano, S.-Y.L.; Yaegashi, H.; Xie, J.; Guo, L.; Kondo, H.; Koloniuk, I.; et al. ICTV Virus Taxonomy Profile: Hypoviridae. J. Gen. Virol. 2018, 99, 615–616. [Google Scholar] [CrossRef]
- Yao, Z.; Zou, C.; Peng, N.; Zhu, Y.; Bao, Y.; Zhou, Q.; Wu, Q.; Chen, B.; Zhang, M. Virome Identification and Characterization of Fusarium sacchari and F. andiyazi: Causative Agents of Pokkah Boeng Disease in Sugarcane. Front. Microbiol. 2020, 11, 240. [Google Scholar] [CrossRef]
- Nuss, D.L. Hypovirulence: Mycoviruses at the fungal-plant interface. Nat. Rev. Microbiol. 2005, 3, 632–642. [Google Scholar] [CrossRef] [PubMed]
- Shi, M.; Lin, X.D.; Tian, J.H.; Chen, L.J.; Chen, X.; Li, C.X.; Qin, X.C.; Li, J.; Cao, J.P.; Eden, J.S.; et al. Redefining the invertebrate RNA virosphere. Nature 2016, 540, 539–543. [Google Scholar] [CrossRef] [PubMed]
- Sato, Y.; Das, S.; Velasco, L.; Turina, M.; Osaki, H.; Kotta-Loizou, I.; Coutts, R.H.A.; Kondo, H.; Sabanadzovic, S.; Suzuki, N.; et al. ICTV Virus Taxonomy Profile: Yadokariviridae 2023. J. General. Virol. 2023, 104, 001826. [Google Scholar] [CrossRef] [PubMed]
- Gilbert, K.B.; Holcomb, E.E.; Allscheid, R.L.; Carrington, J.C. Hiding in plain sight: New virus genomes discovered via a systematic analysis of fungal public transcriptomes. PLoS ONE 2019, 14, e0219207. [Google Scholar] [CrossRef]
- Ayllón, M.A.; Turina, M.; Xie, J.; Nerva, L.; Marzano, S.L.; Donaire, L.; Jiang, D.; Consortium, I.R. ICTV Virus Taxonomy Profile: Botourmiaviridae. J. Gen. Virol. 2020, 101, 454–455. [Google Scholar] [CrossRef]
- Wu, H.; Pang, R.; Cheng, T.; Xue, L.; Zeng, H.; Lei, T.; Chen, M.; Wu, S.; Ding, Y.; Zhang, J.; et al. Abundant and Diverse RNA Viruses in Insects Revealed by RNA-Seq Analysis: Ecological and Evolutionary Implications. mSystems 2020, 5, 10–1128. [Google Scholar] [CrossRef]
- Ni, X.-B.; Cui, X.-M.; Liu, J.-Y.; Ye, R.-Z.; Wu, Y.-Q.; Jiang, J.-F.; Sun, Y.; Wang, Q.; Shum, M.H.-H.; Chang, Q.-C.; et al. Metavirome of 31 tick species provides a compendium of 1,801 RNA virus genomes. Nat. Microbiol. 2023, 8, 162–173. [Google Scholar] [CrossRef]
- Marzano, S.-Y.L.; Nelson, B.D.; Ajayi-Oyetunde, O.; Bradley, C.A.; Hughes, T.J.; Hartman, G.L.; Eastburn, D.M.; Domier, L.L. Identification of Diverse Mycoviruses through Metatranscriptomics Characterization of the Viromes of Five Major Fungal Plant Pathogens. J. Virol. 2016, 90, 6846–6863. [Google Scholar] [CrossRef]
- Sahul Hameed, A.S.; Ninawe, A.S.; Nakai, T.; Chi, S.C.; Johnson, K.L.; Ictv Report, C. ICTV Virus Taxonomy Profile: Nodaviridae. J. Gen. Virol. 2019, 100, 3–4. [Google Scholar] [CrossRef]
- Adams, M.J.; Adkins, S.; Bragard, C.; Gilmer, D.; Li, D.; MacFarlane, S.A.; Wong, S.M.; Melcher, U.; Ratti, C.; Ryu, K.H.; et al. ICTV Virus Taxonomy Profile: Virgaviridae. J. Gen. Virol. 2017, 98, 1999–2000. [Google Scholar] [CrossRef]
- Parry, R.; James, M.E.; Asgari, S. Uncovering the Worldwide Diversity and Evolution of the Virome of the Mosquitoes Aedes aegypti and Aedes albopictus. Microorganisms 2021, 9, 1653. [Google Scholar] [CrossRef]
- Webster, C.L.; Waldron, F.M.; Robertson, S.; Crowson, D.; Ferrari, G.; Quintana, J.F.; Brouqui, J.M.; Bayne, E.H.; Longdon, B.; Buck, A.H.; et al. The discovery, distribution, and evolution of viruses associated with Drosophila melanogaster. PLoS Biol. 2015, 13, e1002210. [Google Scholar] [CrossRef]
- da Silva, A.F.; Dezordi, F.Z.; Machado, L.C.; de Oliveira, R.D.; Qin, S.; Fan, H.; Zhang, X.; Tong, Y.; Silva, M.M.; Loreto, E.L.S.; et al. Metatranscriptomic analysis identifies different viral-like sequences in two neotropical Mansoniini mosquito species. Virus Res. 2021, 301, 198455. [Google Scholar] [CrossRef]
- Hillman, B.I.; Cai, G. The family narnaviridae: Simplest of RNA viruses. Adv. Virus Res. 2013, 86, 149–176. [Google Scholar] [CrossRef] [PubMed]
- Mardanov, A.V.; Beletsky, A.V.; Tanashchuk, T.N.; Kishkovskaya, S.A.; Ravin, N.V. A novel narnavirus from a Saccharomyces cerevisiae flor strain. Arch. Virol. 2020, 165, 789–791. [Google Scholar] [CrossRef] [PubMed]
- Zoll, J.; Verweij, P.E.; Melchers, W.J.G. Discovery and characterization of novel Aspergillus fumigatus mycoviruses. PLoS ONE 2018, 13, e0200511. [Google Scholar] [CrossRef] [PubMed]
- Lye, L.F.; Akopyants, N.S.; Dobson, D.E.; Beverley, S.M. A Narnavirus-Like Element from the Trypanosomatid Protozoan Parasite Leptomonas seymouri. Microbiol. Resour. Announc. 2016, 4, 10–1128. [Google Scholar] [CrossRef]
- Wright, A.A.; Cross, A.R.; Harper, S.J. A bushel of viruses: Identification of seventeen novel putative viruses by RNA-seq in six apple trees. PLoS ONE 2020, 15, e0227669. [Google Scholar] [CrossRef]
- Goertz, G.P.; Miesen, P.; Overheul, G.J.; van Rij, R.P.; van Oers, M.M.; Pijlman, G.P. Mosquito Small RNA Responses to West Nile and Insect-Specific Virus Infections in Aedes and Culex Mosquito Cells. Viruses 2019, 11, 271. [Google Scholar] [CrossRef]
- Mahar, J.E.; Shi, M.; Hall, R.N.; Strive, T.; Holmes, E.C. Comparative Analysis of RNA Virome Composition in Rabbits and Associated Ectoparasites. J. Virol. 2020, 94, 10–1128. [Google Scholar] [CrossRef] [PubMed]
- Sutela, S.; Forgia, M.; Vainio, E.J.; Chiapello, M.; Daghino, S.; Vallino, M.; Martino, E.; Girlanda, M.; Perotto, S.; Turina, M. The virome from a collection of endomycorrhizal fungi reveals new viral taxa with unprecedented genome organization. Virus Evol. 2020, 6, veaa076. [Google Scholar] [CrossRef] [PubMed]
- Kondo, H.; Botella, L.; Suzuki, N. Mycovirus Diversity and Evolution Revealed/Inferred from Recent Studies. Annu. Rev. Phytopathol. 2022, 60, 307–336. [Google Scholar] [CrossRef] [PubMed]
- Jiāng, D.; Ayllón, M.A.; Marzano, S.-Y.L.; Kondō, H.; Turina, M.; Consortium, I.R. ICTV Virus Taxonomy Profile: Mymonaviridae 2022. J. Gen. Virol. 2022, 103, 001787. [Google Scholar] [CrossRef] [PubMed]
- Liu, S.; Xie, J.; Cheng, J.; Li, B.; Chen, T.; Fu, Y.; Li, G.; Wang, M.; Jin, H.; Wan, H.; et al. Fungal DNA virus infects a mycophagous insect and utilizes it as a transmission vector. Proc. Natl. Acad. Sci. USA 2016, 113, 12803–12808. [Google Scholar] [CrossRef]
- Nerva, L.; Forgia, M.; Ciuffo, M.; Chitarra, W.; Chiapello, M.; Vallino, M.; Varese, G.C.; Turina, M. The mycovirome of a fungal collection from the sea cucumber Holothuria polii. Virus Res. 2019, 273, 197737. [Google Scholar] [CrossRef]
- Kuhn, J.H.; Adkins, S.; Alkhovsky, S.V.; Avšič-Županc, T.; Ayllón, M.A.; Bahl, J.; Balkema-Buschmann, A.; Ballinger, M.J.; Bandte, M.; Beer, M.; et al. 2022 taxonomic update of phylum Negarnaviricota (Riboviria: Orthornavirae), including the large orders Bunyavirales and Mononegavirales. Arch. Virol. 2022, 167, 2857–2906. [Google Scholar] [CrossRef]
- Vainio, E.J.; Chiba, S.; Ghabrial, S.A.; Maiss, E.; Roossinck, M.; Sabanadzovic, S.; Suzuki, N.; Xie, J.; Nibert, M.; Consortium, I.R. ICTV Virus Taxonomy Profile: Partitiviridae. J. Gen. Virol. 2018, 99, 17–18. [Google Scholar] [CrossRef]
- Cross, S.T.; Maertens, B.L.; Dunham, T.J.; Rodgers, C.P.; Brehm, A.L.; Miller, M.R.; Williams, A.M.; Foy, B.D.; Stenglein, M.D. Partitiviruses Infecting Drosophila melanogaster and Aedes aegypti Exhibit Efficient Biparental Vertical Transmission. J. Virol. 2020, 94, 10–1128. [Google Scholar] [CrossRef]
- King, A.M.Q.; Adams, M.J.; Carstens, E.B.; Lefkowitz, E.J. (Eds.) Family—Totiviridae. In Virus Taxonomy; Elsevier: San Diego, CA, USA, 2012; pp. 639–650. [Google Scholar] [CrossRef]
- Zhang, P.; Liu, W.; Cao, M.; Massart, S.; Wang, X. Two novel totiviruses in the white-backed planthopper, Sogatella furcifera. J. Gen. Virol. 2018, 99, 710–716. [Google Scholar] [CrossRef]
- Poimala, A.; Vainio, E.J. Complete genome sequence of a novel toti-like virus from the plant-pathogenic oomycete Phytophthora cactorum. Arch. Virol. 2020, 165, 1679–1682. [Google Scholar] [CrossRef]
- Sandlund, L.; Mor, S.K.; Singh, V.K.; Padhi, S.K.; Phelps, N.B.D.; Nylund, S.; Mikalsen, A.B. Comparative Molecular Characterization of Novel and Known Piscine Toti-Like Viruses. Viruses 2021, 13, 1063. [Google Scholar] [CrossRef] [PubMed]
- Kotta-Loizou, I.; Coutts, R.H.A.; Ictv Report, C. ICTV Virus Taxonomy Profile: Polymycoviridae 2022. J. Gen. Virol. 2022, 103, 001747. [Google Scholar] [CrossRef] [PubMed]
- Ma, G.; Wu, C.; Li, Y.; Mi, Y.; Zhou, T.; Zhao, C.; Wu, X. Identification and genomic characterization of a novel polymycovirus from Alternaria alternata causing watermelon leaf blight. Arch. Virol. 2022, 167, 223–227. [Google Scholar] [CrossRef] [PubMed]
- Gao, Z.; Zhang, M.; Yu, T.; Wang, X.; Wang, X.; An, H.; Zhang, S.; Liu, M.; Fang, S. Molecular characterization of a novel polymycovirus from the phytopathogenic fungus Setosphaeria turcica. Arch. Virol. 2021, 166, 2315–2319. [Google Scholar] [CrossRef] [PubMed]
- Manjunath, K.L.; Halbert, S.E.; Ramadugu, C.; Webb, S.; Lee, R.F. Detection of ‘Candidatus Liberibacter asiaticus’ in Diaphorina citri and its importance in the management of citrus huanglongbing in Florida. Phytopathology 2008, 98, 387–396. [Google Scholar] [CrossRef]
- Hong, Y.; Luo, Y.; Yi, J.; He, L.; Dai, L.; Yi, T. Screening nested-PCR primer for ‘Candidatus Liberibacter asiaticus’ associated with citrus Huanglongbing and application in Hunan, China. PLoS ONE 2019, 14, e0212020. [Google Scholar] [CrossRef]
- Zug, R.; Hammerstein, P. Bad guys turned nice? A critical assessment of Wolbachia mutualisms in arthropod hosts. Biol. Rev. Camb. Philos. Soc. 2015, 90, 89–111. [Google Scholar] [CrossRef]
- Kaiser, W.; Huguet, E.; Casas, J.; Commin, C.; Giron, D. Plant green-island phenotype induced by leaf-miners is mediated by bacterial symbionts. Proc. Biol. Sci. 2010, 277, 2311–2319. [Google Scholar] [CrossRef] [PubMed]
- De Barro, P.J.; Liu, S.S.; Boykin, L.M.; Dinsdale, A.B. Bemisia tabaci: A statement of species status. Annu. Rev. Entomol. 2011, 56, 1–19. [Google Scholar] [CrossRef] [PubMed]
- Cui, X.; Liu, Y.; Zhang, J.; Hu, P.; Zheng, Z.; Deng, X.; Xu, M. Variation of endosymbiont and citrus tristeza virus (CTV) titers in the Huanglongbing insect vector, Diaphorina citri, on CTV-infected plants. Front. Microbiol. 2023, 14, 1236731. [Google Scholar] [CrossRef]
- Ashraf, H.J.; Ramos Aguila, L.C.; Akutse, K.S.; Ilyas, M.; Abbasi, A.; Li, X.; Wang, L. Comparative microbiome analysis of Diaphorina citri and its associated parasitoids Tamarixia radiata and Diaphorencyrtus aligarhensis reveals Wolbachia as a dominant endosymbiont. Environ. Microbiol. 2022, 24, 1638–1652. [Google Scholar] [CrossRef]
- Nakabachi, A.; Piel, J.; Malenovský, I.; Hirose, Y. Comparative Genomics Underlines Multiple Roles of Profftella, an Obligate Symbiont of Psyllids: Providing Toxins, Vitamins, and Carotenoids. Genome Biol. Evol. 2020, 12, 1975–1987. [Google Scholar] [CrossRef]
- Chua, K.O.; See-Too, W.S.; Tan, J.Y.; Song, S.L.; Yong, H.S.; Yin, W.F.; Chan, K.G. Oecophyllibacter saccharovorans gen. nov. sp. nov., a bacterial symbiont of the weaver ant Oecophylla smaragdina. J. Microbiol. 2020, 58, 988–997. [Google Scholar] [CrossRef]
- Honda, S.; Eusebio-Cope, A.; Miyashita, S.; Yokoyama, A.; Aulia, A.; Shahi, S.; Kondo, H.; Suzuki, N. Establishment of Neurospora crassa as a model organism for fungal virology. Nat. Commun. 2020, 11, 5627. [Google Scholar] [CrossRef] [PubMed]








| Diaphorina citri-Associated Virus Name | Closely Related Virus | Accession Code | Greatest Identity % Protein Level (nr) | Greatest Identity % Nucleotide Level (nt) |
|---|---|---|---|---|
| hypovirus 1 | Chuzhou tick virus 1 | UYL95331 | 87.32 | 88.37 |
| yadokarivirus 1 | Aspergillus homomorphus yadokarivirus 1 | AZT88626 | 58.67 | 77.20 |
| mononega-like virus 1 | Leptosphaeria biglobosa ss(-)RNA virus 4 | UYL94505 | 57.74 | 76.69 |
| toti-like virus | Erysiphe necator-associated totivirus 1 | QLC27591 | 66.83 | 92.5 |
| narnavirus 1 | Rhizoctonia solani narnavirus 13 | UIW13880 | 47.05 | - |
| narnavirus 2 | Plasmopara viticola lesion-associated narnavirus 4 | QIR30283 | 75.18 | 92.50 |
| narnavirus 3 | Plasmopara viticola lesion-associated narnavirus 27 | QIR30306 | 52.60 | 81.42 |
| narnavirus 4 | Botrytis cinerea binarnavirus 2 | QLF49184 | 49.25 | 97.36 |
| narnavirus 5 | Erysiphe necator-associated narnavirus 29 | QJT93761 | 55.64 | 84.31 |
| narnavirus 6 | Plasmopara viticola lesion-associated narnavirus 12 | QIR30291 | 67.76 | 86.79 |
| narnavirus 7 | Sclerotinia sclerotiorum narnavirus 4 | QZE12025 | 40.39 | 90.00 |
| narnavirus 8 | Tonghua Narna tick virus 3 | UYL95393 | 55.16 | 83.13 |
| narnavirus 9 | Aspergillus creber narnavirus 1 | BDB16249 | 32.00 | - |
| narnavirus 10 | Sclerotinia sclerotiorum narnavirus 1 | QZE12035 | 40.09 | 97.29 |
| splipalmivirus segment RNA1 | Cryphonectria naterciae splipalmivirus 1 | BCX55509 | 68.20 | 89.74 |
| splipalmivirus segment RNA2 | Cryphonectria naterciae splipalmivirus 1 | BCX55510 | 66.71 | 75.90 |
| splipalmivirus segment RNA3 | Cryphonectria naterciae splipalmivirus 1 | BCX55511 | 60.78 | 85.71 |
| splipalmivirus segment RNA4 | Oidiodendron maius splipalmivirus 1 | UJT31791 | 44.26 | 74.25 |
| partitivirus 1 Segment 1 | Human blood-associated partitivirus | AWK23473 | 65.43 | 91.11 |
| partitivirus 1 Segment 2 | Human blood-associated partitivirus | AWK23472 | 75.70 | 86.79 |
| partitivirus 2 Segment 1 | Leptosphaeria biglobosa partitivirus 1 | UYL94490 | 63.34 | 75.25 |
| partitivirus 2 Segment 2 | Leptosphaeria biglobosa partitivirus 1 | UYL94489 | 83.04 | 90.69 |
| partitivirus 3 Segment 1 | Lichen partiti-like RNA virus 2 | BCD56386 | 53.13 | 69.48 |
| partitivirus 3 Segment 2 | Lasiodiplodia ziziphi partitivirus 1 | WCD68605 | 70.66 | 88.37 |
| partitivirus 4 Segment 1 | Aspergillus flavus partitivirus 1 | BED98277 | 45.16 | - |
| partitivirus 4 Segment 2 | Aspergillus flavus partitivirus 1 | QDE53634 | 80.90 | 79.66 |
| partitivirus 5 Segment 1 | Ustilaginoidea virens partitivirus 2 | YP_008327313 | 71.77 | 80.55 |
| partitivirus 5 Segment 2 | Ustilaginoidea virens partitivirus 2 | YP_008327312 | 79.01 | 83.82 |
| partitivirus 6 Segment 1 | Metarhizium brunneum partitivirus 1 | QHB49874 | 56.74 | 79.66 |
| partitivirus 6 Segment 2 | Erysiphe necator-associated partiti-like virus 1 | QJW70315 | 67.69 | 80.32 |
| partitivirus 7 Segment 1 | Cordyceps chanhua partitivirus 1 | WBW48345 | 69.03 | 88.00 |
| partitivirus 7 Segment 2 | Cordyceps chanhua partitivirus 1 | WBW48344 | 83.91 | 90.24 |
| virga-like virus 1 | Penicillium vanoranjei-associated RNA virus 1 | BDF97667 | 87.01 | 82.49 |
| discovirus L | Peribunyaviridae sp. | WAK75613 | 64.78 | 80.28 |
| discovirus M | Penicillium discovirus | YP_010840286 | 44.06 | - |
| discovirus S | Penicillium discovirus | YP_010840287 | 53.50 | - |
| polymycovirus segment RNA4 | Alternaria alternata polymycovirus 2 | WEW73497 | 56.69 | 75.23 |
| ourmia-like virus 1 | Tianjin Botou tick virus 4 | UYL95459 | 74.538 | 94.28 |
| ourmia-like virus 2 | Narnaviridae sp. | WAK75260 | 74.00 | 96.87 |
| Diaphorina citri-Associated Virus Name | Virus Length | Assembly Coverage | Total Read Count | InterPro Accession | InterPro Name | ||
|---|---|---|---|---|---|---|---|
| Upolo N | Upolo S | Savai’i | |||||
| ss(+)RNA viruses | |||||||
| hypovirus 1 (DcHv1) | 11431 | 97.57 | 7464 | 1 | 1 | IPR027417; IPR021912; IPR014001; IPR043502 | DNA/RNA polymerase superfamily; P-loop containing nucleoside triphosphate hydrolase; protein of unknown function DUF3525; Helicase superfamily 1/2 (ATP-binding domain) |
| yadokarivirus 1 (DcYv1) | 3828 | 612.69 | 15,746 | 2 | 1 | IPR001205; IPR043502 | RNA-directed RNA polymerase, C-terminal domain; DNA/RNA polymerase |
| ourmia-like virus 1 (DcOv1) | 1739 | 6.15 | 8 | 7 | 58 | IPR043502 | DNA/RNA polymerase superfamily |
| ourmia-like virus 2 (DcOv2) | 1370 | 6.95 | 12 | 5 | 52 | - | - |
| virga-like virus 1 (DcV1) | 1685 | 11.99 | 2 | 8 | 126 | IPR001788; IPR007094; IPR043502 | RNA-directed RNA polymerase, C-terminal domain; RNA-directed RNA polymerase, catalytic domain; DNA/RNA polymerase superfamily |
| narnavirus 1 (DcNv1) | 2383 | 505.47 | 8066 | 1 | 0 | IPR008686; IPR043502 | RNA-dependent RNA polymerase, mitoviral; DNA/RNA polymerase superfamily |
| narnavirus 2 (DcNv2) | 2524 | 893.83 | 15,101 | 2 | 2 | - | - |
| narnavirus 3 (DcNv3) | 3552 | 1126.52 | 33,473 | 12,073 | 9510 | - | - |
| narnavirus 4 (DcNv4) | 2260 | 837.95 | 12,676 | 7 | 3 | IPR008871 | Totivirus coat |
| narnavirus 5 (DcNv5) | 2260 | 9.96 | 150 | 2 | 0 | - | - |
| narnavirus 6 (DcNv6) | 3409 | 583.8 | 13,334 | 1 | 2 | - | - |
| narnavirus 7 (DcNv7) | 2477 | 1439.67 | 23,844 | 0 | 1 | IPR043502 | DNA/RNA polymerase superfamily |
| narnavirus 8 (DcNv8) | 2351 | 13.87 | 96 | 3 | 127 | - | - |
| narnavirus 9 (DcNv9) | 1584 | 1123.06 | 15,863 | 7626 | 6146 | - | - |
| narnavirus 10 (DcNv10) | 941 | 1738.49 | 10,941 | 0 | 0 | IPR007099 | RNA-directed RNA polymerase, negative-strand RNA virus |
| splipalmivirus segment RNA1 (DcSV1) | 2164 | 94.25 | 1370 | 1 | 0 | IPR008871 | Totivirus coat |
| splipalmivirus segment RNA2 (DcSV2) | 2273 | 76.63 | 1166 | 1 | 0 | IPR043502 | DNA/RNA polymerase superfamily |
| splipalmivirus segment RNA3 (DcSV3) | 1459 | 575.82 | 5619 | 0 | 0 | - | - |
| splipalmivirus segment RNA4 (DcSV4) | 533 | 2.85 | 11 | 0 | 0 | - | - |
| ss(-)RNA viruses | |||||||
| mymona-like virus 1 (DcMv1) | 9708 | 92.17 | 5353 | 3116 | 1261 | IPR026890; IPR014023 | Mononegavirales RNA-directed RNA polymerase catalytic domain; mononegavirales mRNA-capping domain V |
| discovirus L (DcDv-L) | 6556 | 62.4 | 2739 | 0 | 0 | IPR007322; IPR007099 | RNA-dependent RNA polymerase, bunyaviral; RNA-directed RNA polymerase, negative-strand RNA virus |
| discovirus M (DcDv-M) | 1221 | 675.19 | 5513 | 0 | 0 | - | - |
| discovirus S (DcDv-S) | 1054 | 464.71 | 3277 | 2 | 1 | - | - |
| dsRNA viruses | |||||||
| partitivirus 1 Segment 1 (DcPv1-S1) | 2312 | 146.82 | 2271 | 5 | 1 | IPR026890; | Mononegavirales RNA-directed RNA polymerase catalytic domain |
| partitivirus 1 Segment 2 (DcPv1-S2) | 2196 | 138.24 | 2032 | 4 | 3 | IPR001205; IPR043502 | RNA-directed RNA polymerase, C-terminal domain; DNA/RNA polymerase superfamily |
| partitivirus 2 Segment 1 (DcPv2-S1) | 1808 | 27.67 | 493 | 196 | 118 | IPR043502 | DNA/RNA polymerase superfamily |
| partitivirus 2 Segment 2 (DcPv2-S2) | 1917 | 120.57 | 1549 | 8 | 11 | IPR001205; IPR043502 | RNA-directed RNA polymerase, C-terminal domain; DNA/RNA polymerase superfamily |
| partitivirus 3 Segment 1 (DcPv3-S1) | 1732 | 61.73 | 716 | 0 | 0 | IPR008871 | Totivirus coat |
| partitivirus 3 Segment 2 (DcPv3-S2) | 1902 | 140.39 | 1788 | 0 | 0 | IPR001205; IPR043502 | RNA-directed RNA polymerase, C-terminal domain; DNA/RNA polymerase superfamily |
| partitivirus 4 Segment 1 (DcPv4-S1) | 1331 | 62.36 | 558 | 3 | 2 | - | - |
| partitivirus 4 Segment 2 (DcPv4-S2) | 1735 | 156.1 | 1811 | 0 | 1 | IPR001205; IPR007094; IPR043502 | RNA-directed RNA polymerase, C-terminal domain; RNA-directed RNA polymerase, catalytic domain; DNA/RNA polymerase superfamily |
| partitivirus 5 Segment 1 (DcPv5-S1) | 1329 | 168.77 | 1503 | 0 | 0 | - | - |
| partitivirus 5 Segment 2 (DcPv5-S2) | 1736 | 387.13 | 4502 | 1 | 0 | IPR001205; IPR007094; IPR043502 | RNA-directed RNA polymerase, C-terminal domain; RNA-directed RNA polymerase, catalytic domain; DNA/RNA polymerase superfamily |
| partitivirus 6 Segment 1 (DcPv6-S1) | 1712 | 115 | 1317 | 2 | 1 | IPR008871 | Totivirus coat |
| partitivirus 6 Segment 2 (DcPv6-S2) | 1813 | 103.77 | 1261 | 0 | 0 | IPR001205; IPR007094; IPR043502 | RNA-directed RNA polymerase, C-terminal domain; RNA-directed RNA polymerase, catalytic domain; DNA/RNA polymerase superfamily |
| partitivirus 7 Segment 1 (DcPv7-S1) | 1581 | 75.97 | 803 | 1 | 0 | IPR043502 | DNA/RNA polymerase superfamily |
| partitivirus 7 Segment 2 (DcPv7-S2) | 1752 | 108.23 | 1271 | 1 | 0 | IPR043128; IPR001205; IPR007094; IPR043502 | Reverse transcriptase/Diguanylate cyclase domain; RNA-directed RNA polymerase, C-terminal domain; RNA-directed RNA polymerase, catalytic domain; DNA/RNA polymerase superfamily |
| toti-like virus (DcTv) | 5039 | 38.36 | 1294 | 1 | 1 | IPR008871 | Totivirus coat |
| polymycovirus segment RNA4 (DcPMv) | 1072 | 33.24 | 323 | 106 | 83 | IPR043502 | DNA/RNA polymerase superfamily |
Disclaimer/Publisher’s Note: The statements, opinions and data contained in all publications are solely those of the individual author(s) and contributor(s) and not of MDPI and/or the editor(s). MDPI and/or the editor(s) disclaim responsibility for any injury to people or property resulting from any ideas, methods, instructions or products referred to in the content. |
© 2025 by the authors. Licensee MDPI, Basel, Switzerland. This article is an open access article distributed under the terms and conditions of the Creative Commons Attribution (CC BY) license (https://creativecommons.org/licenses/by/4.0/).
Share and Cite
Etebari, K.; Tugaga, A.M.; Divekar, G.; Uelese, O.A.; Tusa, S.S.A.; Vaega, E.; Sasulu, H.; Uini, L.; Ren, Y.; Furlong, M.J. Characterising the Associated Virome and Microbiota of Asian Citrus Psyllid (Diaphorina citri) in Samoa. Pathogens 2025, 14, 801. https://doi.org/10.3390/pathogens14080801
Etebari K, Tugaga AM, Divekar G, Uelese OA, Tusa SSA, Vaega E, Sasulu H, Uini L, Ren Y, Furlong MJ. Characterising the Associated Virome and Microbiota of Asian Citrus Psyllid (Diaphorina citri) in Samoa. Pathogens. 2025; 14(8):801. https://doi.org/10.3390/pathogens14080801
Chicago/Turabian StyleEtebari, Kayvan, Angelika M. Tugaga, Gayatri Divekar, Olo Aleni Uelese, Sharydia S. A. Tusa, Ellis Vaega, Helmy Sasulu, Loia Uini, Yuanhang Ren, and Michael J. Furlong. 2025. "Characterising the Associated Virome and Microbiota of Asian Citrus Psyllid (Diaphorina citri) in Samoa" Pathogens 14, no. 8: 801. https://doi.org/10.3390/pathogens14080801
APA StyleEtebari, K., Tugaga, A. M., Divekar, G., Uelese, O. A., Tusa, S. S. A., Vaega, E., Sasulu, H., Uini, L., Ren, Y., & Furlong, M. J. (2025). Characterising the Associated Virome and Microbiota of Asian Citrus Psyllid (Diaphorina citri) in Samoa. Pathogens, 14(8), 801. https://doi.org/10.3390/pathogens14080801

