Negative Gender Ideologies and Gender-Science Stereotypes Are More Pervasive in Male-Dominated Academic Disciplines
Abstract
1. Introduction
As a coping and advancement strategy, women in [Science, Engineering, and Technology] fields tend to adopt traditionally masculine attitudes and attributes. In short, women tend to behave like men. One woman we spoke with said she learned to stop wearing skirts and makeup early on in order to increase her credibility at work. She reflected that increasingly she had developed a “discomfort with being a woman.”
2. Literature Review
2.1. Gender Ideologies
2.2. Gender Ideologies and Gender Stereotypes
2.3. Male-Dominated Fields and Gender-Science Stereotypes
3. The Present Study
3.1. Hypothesis 1. For Men, Gender Ideologies Correlate with Male-Dominance of the Major
3.2. Hypothesis 2. Gender Ideologies Correlate with Gender-Science Stereotypes
3.3. Hypothesis 3. The Gender Gap in Gender-Science Stereotypes is Stronger in Male-Dominated Majors
4. Method
4.1. Participants
Academic Major and Percent Men in the Major
4.2. Measures
4.2.1. Gender Ideologies
4.2.2. Gender-Science Stereotypes
4.2.3. Demographics
4.3. Procedures
5. Results
5.1. Mean Gender Differences and Correlations
5.2. Percent Men in the Major
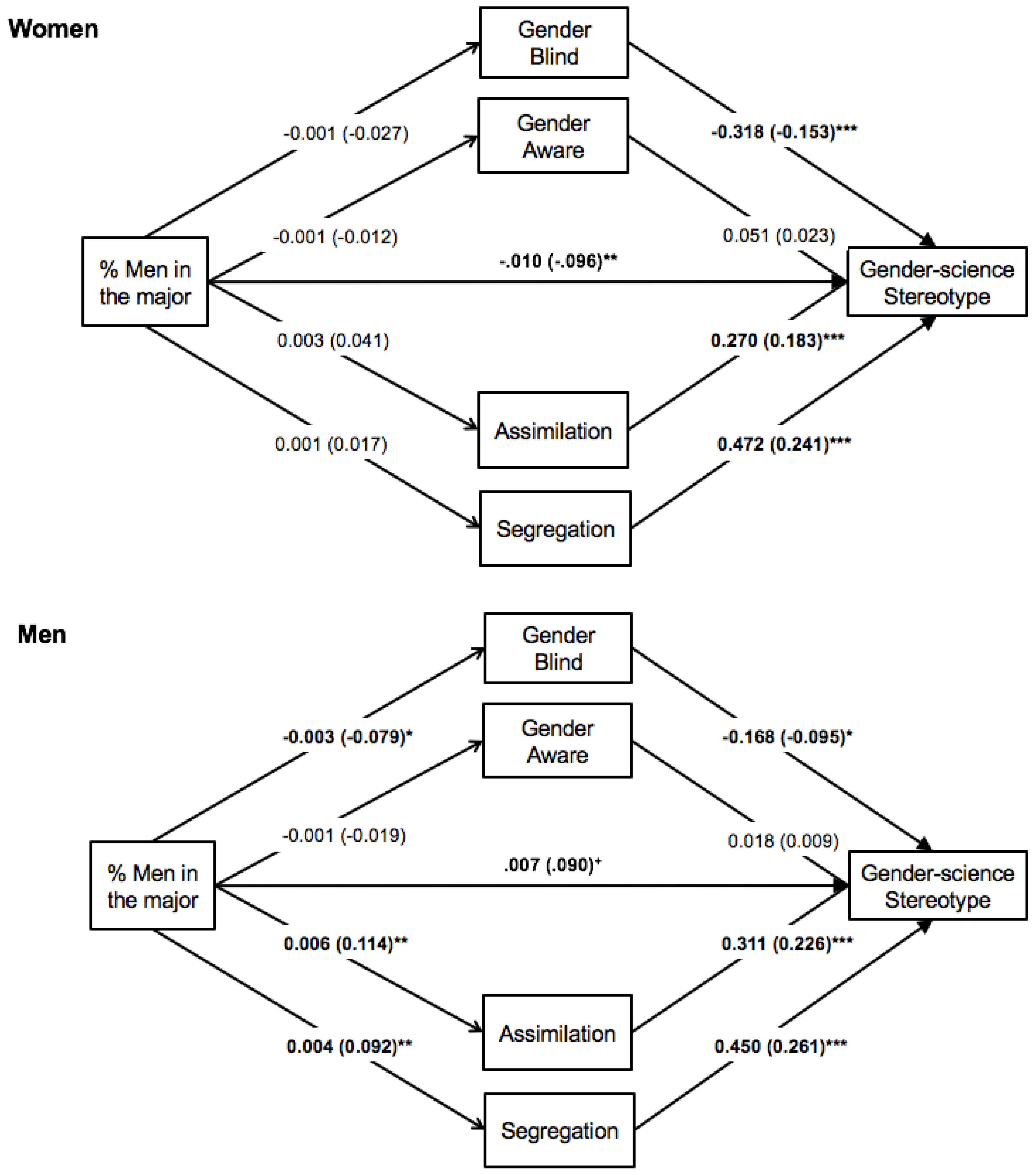
5.3. Path Models
5.3.1. Hypothesis 1: Gender Ideologies Correlate with Male Dominance of the Major
5.3.2. Hypothesis 2: Gender Ideologies Correlate with Gender-Science Stereotypes
5.3.3. Hypothesis 3. The Gender Gap in Gender-Science Stereotypes is Stronger in Male-Dominated Majors
6. Discussion
6.1. Implications
6.2. Limitations and Future Directions
6.3. Conclusions
Supplementary Materials
Acknowledgments
Author Contributions
Conflicts of Interest
Appendix A
Gender Ideology Items
- You can find commonalities with every person no matter what their gender is.
- All humans are fundamentally the same, regardless of their gender.
- In order to achieve a harmonious society, we must stop thinking of men and women as different from each other, and instead focus on what makes us similar.
- It is important to pay attention to the individual characteristics that make a person unique rather than his or her gender.
- Learning about the different ways that men and women resolve conflict will help us create a more harmonious society.
- The differences between men and women should be acknowledged and celebrated.
- If we want to help create a harmonious society, we must recognize that men and women have a right to maintain their own unique perspectives.
- We must appreciate the unique characteristics of men and women in order to have a cooperative society.
- Men and women have different but equally useful ways of accomplishing tasks.
- Children from both genders should be taught that success in the business world comes from adopting masculine personality qualities.
- Women in the corporate world should embrace a masculine work ethic.
- In order for the American workforce to be internationally competitive, women must better adapt to the ways of masculine corporate culture.
- If a woman decides to enter a traditionally masculine field, she will be more successful if she adopts the prevailing male customs and behaviors.
- Having men and women work side-by-side increases the likelihood of conflict.
- Boys and girls have different learning styles and therefore it makes sense if they go to separate schools.
- People are naturally more comfortable working and interacting with others of their same gender.
- Men and women are naturally suited to different jobs and should continue to do those.
- It is important to maintain some all male and all female groups to preserve gender specific interests and traditions.
References
- Ahlqvist, Sheana, Bonita London, and Lisa Rosenthal. 2013. Unstable identity compatibility how gender rejection sensitivity undermines the success of women in science, technology, engineering, and mathematics fields. Psychological Science 24: 1–9. [Google Scholar] [CrossRef] [PubMed]
- Apfelbaum, Evan P., Nicole M. Stephens, and Ray E. Reagans. 2016. Beyond one-size-fits-all: Tailoring diversity approaches to the representation of social groups. Journal of Personality and Social Psychology 111: 547–66. [Google Scholar] [CrossRef] [PubMed]
- Avery, Derek R., Patrick F. McKay, David C. Wilson, and Scott Tonidandel. 2007. Unequal attendance: The relationships between race, organizational diversity cues, and absenteeism. Personnel Psychology 60: 875–902. [Google Scholar] [CrossRef]
- Baraldi, Amanda N., and Craig K. Enders. 2010. An introduction to modern missing data analyses. Journal of School Psychology 48: 5–37. [Google Scholar] [CrossRef] [PubMed]
- Brewer, Marilynn B. 1991. The social self: On being the same and different at the same time. Personality and Social Psychology Bulletin 17: 475–82. [Google Scholar] [CrossRef]
- Bryant, Alyssa N. 2003. Changes in attitudes toward women’s roles: Predicting gender-role traditionalism among college students. Sex Roles 48: 131–42. [Google Scholar] [CrossRef]
- Campbell, Colin, and Jonathan Horowitz. 2016. Does college influence sociopolitical attitudes? Sociology of Education 89: 40–58. [Google Scholar] [CrossRef]
- Carli, Linda L., Laila Alawa, YoonAh Lee, Bei Zhao, and Elaine Kim. 2016. Stereotypes about gender and science: Women ≠ scientists. Psychology of Women Quarterly 40: 244–60. [Google Scholar] [CrossRef]
- Chambers, David Wade. 1983. Stereotypic images of the scientist: The draw-a-scientist test. Science Education 67: 255–65. [Google Scholar] [CrossRef]
- Cheryan, Sapna, Victoria C. Plaut, Paul G. Davies, and Claude M. Steele. 2009. Ambient belonging: How stereotypical cues impact gender participation in computer science. Journal of Personality and Social Psychology 97: 1045–60. [Google Scholar] [CrossRef] [PubMed]
- Cheryan, Sapna, Sianna A. Ziegler, Amanda K. Montoya, and Lily Jiang. 2016. Why are some STEM fields more gender balanced than others? Psychological Bulletin 143: 1–35. [Google Scholar] [CrossRef] [PubMed]
- Cohen, Laurie L., and Janet K. Swim. 1995. The differential impact of gender ratios on women and men: Tokenism, self-confidence, and expectations. Personality and Social Psychology Bulletin 21: 876–84. [Google Scholar] [CrossRef]
- Danbold, Felix, and Yuen J. Huo. 2017. Men’s defense of their prototypicality undermines the success of women in STEM initiatives. Journal of Experimental Social Psychology 72: 57–66. [Google Scholar] [CrossRef]
- Eagly, Alice H., and Valerie J. Steffen. 1984. Gender stereotypes stem from the distribution of women and men into social roles. Journal of Personality and Social Psychology 46: 735. [Google Scholar] [CrossRef]
- Eddy, Sarah. L., and Sara E. Brownell. 2016. Beneath the numbers: A review of gender disparities in undergraduate education across science, technology, engineering, and math disciplines. Physical Review Physics Education Research 12: 020106. [Google Scholar] [CrossRef]
- Ellemers, Naomi, Henriette Heuvel, Dick de Gilder, Anne Maass, and Alessandra Bonvini. 2004. The underrepresentation of women in science: Differential commitment or the queen bee syndrome? British Journal of Social Psychology 43: 315–38. [Google Scholar] [CrossRef] [PubMed]
- Enders, Craig K. 2010. Applied Missing Data Analysis. New York: Guilford Press. [Google Scholar]
- Good, Catherine, Joshua Aronson, and Jayne Ann Harder. 2008. Problems in the pipeline: Stereotype threat and women’s achievement in high-level math courses. Journal of Applied Developmental Psychology 29: 17–28. [Google Scholar] [CrossRef]
- Hahn, Adam, Sarah Banchefsky, Bernadette Park, and Charles M. Judd. 2015. Measuring intergroup ideologies: Positive and negative aspects of emphasizing versus looking beyond group differences. Personality and Social Psychology Bulletin 41: 1646–64. [Google Scholar] [CrossRef] [PubMed]
- Hewlett, Sylvia Ann, Carolyn Buck Luce, Lisa J. Servon, Laura Sherbin, Peggy Shiller, Eytan Sosnovich, and Karen Sumberg. 2008. The Athena Factor: Reversing the Brain Drain in Science, Engineering, and Technology. New York: Center for Work–Life Policy. [Google Scholar]
- Hu, Li-tze, and Peter M. Bentler. 1999. Cutoff criteria for fit indexes in covariance structure analysis: Conventional criteria versus new alternatives. Structural Equation Modeling: A Multidisciplinary Journal 6: 1–55. [Google Scholar] [CrossRef]
- Inzlicht, Michael, and Talia Ben-Zeev. 2000. A threatening intellectual environment: Why females are susceptible to experiencing problem-solving deficits in the presence of males. Psychological Science 11: 365–71. [Google Scholar] [CrossRef] [PubMed]
- Irwin, Julie R., and Gary H. McClelland. 2003. Negative consequences of dichotomizing continuous predictor variables. Journal of Marketing Research 40: 366–71. [Google Scholar] [CrossRef]
- Jansen, Wiebren S., Menno W. Vos, Sabine Otten, Astrid Podsiadlowski, and Karen I. van der Zee. 2015. Colorblind or colorful? How diversity approaches affect cultural majority and minority employees. Journal of Applied Social Psychology 46: 81–93. [Google Scholar] [CrossRef]
- Jost, John T., and Orsolya Hunyady. 2005. Antecedents and consequences of system-justifying ideologies. Current Directions in Psychological Science 14: 260–65. [Google Scholar] [CrossRef]
- Jost, John T., Brett W. Pelham, Oliver Sheldon, and Bilian Ni Sullivan. 2003. Social inequality and the reduction of ideological dissonance on behalf of the system: Evidence of enhanced system justification among the disadvantaged. European Journal of Social Psychology 33: 13–36. [Google Scholar] [CrossRef]
- Kay, Aaron C., Danielle Gaucher, Jennifer M. Peach, Kristin Laurin, Justin Friesen, Mark P. Zanna, and Steven J. Spencer. 2009. Inequality, discrimination, and the power of the status quo: Direct evidence for a motivation to see the way things are as the way they should be. Journal of Personality and Social Psychology 97: 421–34. [Google Scholar] [CrossRef] [PubMed]
- Kimball, Meredith M. 1994. The worlds we live in: Gender similarities and differences. Canadian Psychology 35: 388–404. [Google Scholar] [CrossRef]
- King, Eden B., Michelle R. Hebl, Jennifer M. George, and Sharon F. Matusik. 2009. Understanding tokenism: Antecedents and consequences of a psychological climate of gender inequity. Journal of Management 36: 482–510. [Google Scholar] [CrossRef]
- Klonis, Suzanne C., E. Ashby Plant, and Patricia G. Devine. 2005. Internal and external motivation to respond without sexism. Personality and Social Psychology Bulletin 31: 1237–49. [Google Scholar] [CrossRef] [PubMed]
- Knowles, Eric D., Brian S. Lowery, Caitlin M. Hogan, and Rosalind M. Chow. 2009. On the malleability of ideology: Motivated construals of color blindness. Journal of Personality and Social Psychology 96: 857–59. [Google Scholar] [CrossRef] [PubMed]
- Koenig, Anne M., and Jennifer A. Richeson. 2010. The contextual endorsement of sexblind versus sexaware ideologies. Social Psychology 41: 186–91. [Google Scholar] [CrossRef]
- Leslie, Sarah-Jane, Andrei Cimpian, Meredith Meyer, and Edward Freeland. 2015. Expectations of brilliance underlie gender distributions across academic disciplines. Science 347: 262–65. [Google Scholar] [CrossRef] [PubMed]
- Lewis, Karyn L., Jane G. Stout, Steven J. Pollock, Noah D. Finkelstein, and Tiffany A. Ito. 2016. Fitting in or opting out: A review of key social-psychological factors influencing a sense of belonging for women in physics. Physical Review Physics Education Research 12. [Google Scholar] [CrossRef]
- Markus, Hazel Rose, and Maryam G. Hamedani. 2007. Sociocultural psychology: The dynamic interdependence among self-systems and social systems. In Handbook of Cultural Psychology. Edited by Shinobu Kitayama and Dov Cohen. New York: Guilford Press, pp. 3–46. [Google Scholar]
- Meeussen, Loes, Sabine Otten, and Karen Phalet. 2014. Managing diversity: How leaders’ multiculturalism and colorblindness affect work group functioning. Group Processes & Intergroup Relations 17: 629–44. [Google Scholar] [CrossRef]
- Moscovici, Serge. 1976. Social Influence and Social Change. London: Academic Press, vol. 10. [Google Scholar]
- Moss-Racusin, Corinne A., John F. Dovidio, Victoria L. Brescoll, Mark J. Graham, and Jo Handelsman. 2012. Science faculty’s subtle gender biases favor male students. Proceedings of the National Academy of Sciences 109: 16474–79. [Google Scholar] [CrossRef] [PubMed]
- Mundy, Liza. 2017. Why Is Silicon Valley So Awful to Women? The Atlantic. Available online: https://www.theatlantic.com/magazine/archive/2017/04/why-is-silicon-valley-so-awful-to-women/517788/ (accessed on 4 April 2017).
- Murphy, Mary C., Claude M. Steele, and James J. Gross. 2007. Signaling threat how situational cues affect women in math, science, and engineering settings. Psychological Science 18: 879–85. [Google Scholar] [CrossRef] [PubMed]
- Nederhof, Anton J. 1985. Methods of coping with social desirability bias: A review. European Journal of Social Psychology 15: 263–80. [Google Scholar] [CrossRef]
- Nielsen, Mathias Wullum, Sharla Alegria, Love Börjeson, Henry Etzkowitz, Holly J. Falk-Krzesinski, Aparna Joshi, Erin Leahey, Laurel Smith-Doerr, Anita Williams Woolley, and Londa Schiebinger. 2017. Opinion: Gender diversity leads to better science. Proceedings of the National Academy of Sciences 114: 1740–42. [Google Scholar] [CrossRef] [PubMed]
- Nosek, Brian A., and Frederick L. Smyth. 2011. Implicit social cognitions predict sex differences in math engagement and achievement. American Educational Research Journal 48: 1125–56. [Google Scholar] [CrossRef]
- Nosek, Brian A., Frederick L. Smyth, Natarajan Sriram, Nicole M. Lindner, Thierry Devos, Alfonso Ayala, Yoav Bar-Anan, Robin Bergh, Huajian Cai, Karen Gonsalkorale, and et al. 2009. National differences in gender-science stereotypes predict national sex differences in science and math achievement. Proceedings of the National Academy of Sciences 106: 10593–597. [Google Scholar] [CrossRef] [PubMed]
- Plaut, Victoria C., Kecia M. Thomas, and Matt J. Goren. 2009. Is multiculturalism or color blindness better for minorities? Psychological Science 20: 444–46. [Google Scholar] [CrossRef] [PubMed]
- Plaut, Victoria C., Flannery G. Garnett, Laura E. Buffardi, and Jeffrey Sanchez-Burks. 2011. “What about me?” Perceptions of exclusion and Whites’ reactions to multiculturalism. Journal of Personality and Social Psychology 101: 337–53. [Google Scholar] [CrossRef] [PubMed]
- Pronin, Emily, Claude M. Steele, and Lee Ross. 2004. Identity bifurcation in response to stereotype threat: Women and mathematics. Journal of Experimental Social Psychology 40: 152–68. [Google Scholar] [CrossRef]
- Purdie-Vaughns, Valerie, Claude M. Steele, Paul G. Davies, Ruth Ditlmann, and Jennifer Randall Crosby. 2008. Social identity contingencies: how diversity cues signal threat or safety for African Americans in mainstream institutions. Journal of Personality and Social Psychology 94: 615–30. [Google Scholar] [CrossRef] [PubMed]
- Räty, Hannu, Johanna Vänskä, Kati Kasanen, and Riitta Kärkkäinen. 2002. Parents’ explanations of their child’s performance in mathematics and reading: A replication and extension of Yee and Eccles. Sex Roles 46: 121–28. [Google Scholar] [CrossRef]
- Rhoton, Laura A. 2011. Distancing as a gendered barrier understanding women scientists’ gender practices. Gender and Society 25: 696–716. [Google Scholar] [CrossRef]
- Richeson, Jennifer A., and Richard J. Nussbaum. 2004. The impact of multiculturalism versus color-blindness on racial bias. Journal of Experimental Social Psychology 40: 417–23. [Google Scholar] [CrossRef]
- Schmader, Toni, Michael Johns, and Marchelle Barquissau. 2004. The costs of accepting gender differences: The role of stereotype endorsement in women’s experience in the math domain. Sex Roles 50: 835–50. [Google Scholar] [CrossRef]
- Settles, Isis H. 2004. When multiple identities interfere: The role of identity centrality. Personality and Social Psychology Bulletin 30: 487–500. [Google Scholar] [CrossRef] [PubMed]
- Settles, Isis H., Robert M. Sellers, and Alphonse Damas, Jr. 2002. One role or two? The function of psychological separation in role conflict. Journal of Applied Psychology 87: 574–82. [Google Scholar] [CrossRef] [PubMed]
- Seymour, Elaine. 1995. The loss of women from science, mathematics, and engineering undergraduate majors: An explanatory account. Science Education 79: 437–73. [Google Scholar] [CrossRef]
- Seymour, Elaine, and Nancy M. Hewitt. 1997. Talking about Leaving: Why Undergraduates Leave the Sciences. Boulder: Westview Press. [Google Scholar]
- Shapiro, Jenessa R., and Amy M. Williams. 2012. The role of stereotype threats in undermining girls’ and women’s performance and interest in STEM fields. Sex Roles 66: 175–83. [Google Scholar] [CrossRef]
- Spencer, Steven J., Claude M. Steele, and Diane M. Quinn. 1999. Stereotype threat and women’s math performance. Journal of Experimental Social Psychology 35: 4–28. [Google Scholar] [CrossRef]
- Steele, Jennifer, Jacquelyn B. James, and Rosalind Chait Barnett. 2002. Learning in a man’s world: Examining the perceptions of undergraduate women in male-dominated academic areas. Psychology of Women Quarterly 26: 46–50. [Google Scholar] [CrossRef]
- Stout, Jane G., Nilanjana Dasgupta, Matthew Hunsinger, and Melissa A. McManus. 2011. STEMing the tide: Using ingroup experts to inoculate women’s self-concept in science, technology, engineering, and mathematics (STEM). Journal of Personality and Social Psychology 100: 255–70. [Google Scholar] [CrossRef] [PubMed]
- Ullman, Jodie B. 2006. Structural equation modeling: Reviewing the basics and moving forward. Journal of Personality Assessment 87: 35–50. [Google Scholar] [CrossRef] [PubMed]
- Walton, Gregory M., Christine Logel, Jennifer M. Peach, Steven J. Spencer, and Mark P. Zanna. 2015. Two brief interventions to mitigate a “chilly climate” transform women’s experience, relationships, and achievement in engineering. Journal of Educational Psychology 107: 468–85. [Google Scholar] [CrossRef]
- Wilton, Leigh S., Jessica J. Good, Corinne A. Moss-Racusin, and Diana T. Sanchez. 2015. Communicating more than diversity: The effect of institutional diversity statements on expectations and performance as a function of race and gender. Cultural Diversity and Ethnic Minority Psychology 21: 315–25. [Google Scholar] [CrossRef] [PubMed]
- Wolsko, Christopher, Bernadette Park, Charles M. Judd, and Bernd Wittenbrink. 2000. Framing interethnic ideology: effects of multicultural and color-blind perspectives on judgments of groups and individuals. Journal of Personality and Social Psychology 78: 635–54. [Google Scholar] [CrossRef] [PubMed]
- Wood, Wendy. 2000. Attitude change: Persuasion and social influence. Annual Review of Psychology 51: 539–70. [Google Scholar] [CrossRef] [PubMed]
- Woodcock, Anna, Paul R. Hernandez, Mica Estrada, and P. Schultz. 2012. The consequences of chronic stereotype threat: Domain disidentification and abandonment. Journal of Personality and Social Psychology 103: 635–46. [Google Scholar] [CrossRef] [PubMed]




| Gender Blind | Gender Aware | Assimilation | Segregation | Gender-Science Ster. | Percent Men | |
|---|---|---|---|---|---|---|
| 1. Gender Blind | -- | 0.12 ** | −0.12 ** | −0.25 ** | −0.21 ** | −0.03 |
| 2. Gender Aware | 0.22 ** | -- | −0.04 | 0.07 + | 0.00 | −0.03 |
| 3. Assimilation | −0.27 ** | −0.12 ** | -- | 0.45 ** | 0.30 ** | 0.04 |
| 4. Segregation | −0.26 ** | 0.03 | 0.54 ** | -- | 0.35 ** | 0.01 |
| 5. Gender-science ster. | −0.21 ** | 0.01 | 0.40 ** | 0.42 ** | -- | −0.12 * |
| 6. Percent men | −0.08 * | −0.01 | 0.12 * | 0.09 * | 0.15 ** | -- |
| Alpha | 0.56 | 0.71 | 0.79 | 0.63 | NA | NA |
| Women’s Mean (SD) | 5.61 (0.77) | 5.60 (0.75) | 2.97 (10.09) | 3.08 (0.82) | 3.10 (10.58) | 39.4 (15.36) |
| Men’s Mean (SD) | 5.35 (0.85) | 5.49 (0.71) | 3.36 (1.08) | 3.57 (0.87) | 3.60 (1.49) | 55.3 (20.02) |
| Test of the Gender Difference | t(2620) = 8.19 p < 0.0001 | t(2620) = 3.55 p < 0.001 | t(2620) = −8.96 p < 0.0001 | t(2620) = −14.45 p < 0.0001 | t(1230) = −5.48 p < 0.0001 | t(2178) = −20.89 p < 0.0001 |
| Cohen’s d | 0.32 | 0.15 | 0.36 | 0.58 | 0.33 | 0.89 |
© 2018 by the authors. Licensee MDPI, Basel, Switzerland. This article is an open access article distributed under the terms and conditions of the Creative Commons Attribution (CC BY) license (http://creativecommons.org/licenses/by/4.0/).
Share and Cite
Banchefsky, S.; Park, B. Negative Gender Ideologies and Gender-Science Stereotypes Are More Pervasive in Male-Dominated Academic Disciplines. Soc. Sci. 2018, 7, 27. https://doi.org/10.3390/socsci7020027
Banchefsky S, Park B. Negative Gender Ideologies and Gender-Science Stereotypes Are More Pervasive in Male-Dominated Academic Disciplines. Social Sciences. 2018; 7(2):27. https://doi.org/10.3390/socsci7020027
Chicago/Turabian StyleBanchefsky, Sarah, and Bernadette Park. 2018. "Negative Gender Ideologies and Gender-Science Stereotypes Are More Pervasive in Male-Dominated Academic Disciplines" Social Sciences 7, no. 2: 27. https://doi.org/10.3390/socsci7020027
APA StyleBanchefsky, S., & Park, B. (2018). Negative Gender Ideologies and Gender-Science Stereotypes Are More Pervasive in Male-Dominated Academic Disciplines. Social Sciences, 7(2), 27. https://doi.org/10.3390/socsci7020027

