Next Article in Journal
Comparative Life Cycle Assessment of Concrete Elements: Cast In Situ, Semi-Precast and Precast
Next Article in Special Issue
Optimization of Loss Determination in Claims Settlement Using Smart Industry Tools: A Systematic Review and Implications for the Construction Industry
Previous Article in Journal
A Reinforcement Learning Guided Oppositional Mountain Gazelle Optimizer for Time–Cost–Risk Trade-Off Optimization Problems
 
 
Font Type:
Arial Georgia Verdana
Font Size:
Aa Aa Aa
Line Spacing:
Column Width:
Background:
Review

Unpacking the Internal Sustainability Drivers for Enhanced Performance of Construction Firms

by
Funmilayo Ebun Rotimi
*,
Roohollah Kalatehjaria
,
Taofeeq Durojaye Moshood
and
Zahra Jalali
Built Environment Engineering, School of Future Environments, Faculty of Design and Creative Technology, Auckland University of Technology, Auckland 1010, New Zealand
*
Author to whom correspondence should be addressed.
Buildings 2026, 16(1), 145; https://doi.org/10.3390/buildings16010145
Submission received: 15 November 2025 / Revised: 10 December 2025 / Accepted: 23 December 2025 / Published: 28 December 2025

Abstract

Construction firms struggle to implement sustainable practices, delivering triple bottom line benefits despite growing environmental pressures. While research examines isolated sustainability drivers, the understanding of how organizational factors integrate to enable successful implementation remains fragmented. This systematic literature review synthesizes 249 articles (2010–2025) to develop an integrated framework explaining how internal capabilities drive sustainable innovation and performance in construction. This thematic synthesis reveals three critical insights. First, successful sustainability requires integrated configuration across green innovation capabilities, organizational learning, environmental governance responses, and performance measurement, not isolated initiatives. Second, construction’s project-based discontinuity, fragmented supply chains, and regulatory heterogeneity require capability configurations absent from manufacturing-focused sustainability theories. Third, cross-domain synergies create reinforcing feedback loops where capabilities enable compliance, measurement accelerates innovation, and governance catalyses development. This research provides practitioners an actionable framework identifying critical capability investments and interdependencies for sustainability implementation. Theoretically, we extend the Natural Resource-Based View and the Dynamic Capability View through three construction-specific mechanisms: temporal knowledge discontinuity paradox, distributed capability configuration, and regulatory complexity multipliers. These extensions advance sustainability theory beyond manufacturing, providing a foundation for understanding sustainable competitive advantage in project-based, fragmented industries.

1. Introduction

The construction industry stands at a critical juncture where the imperative for sustainable practices intersects with enhanced organisational performance and alignment with the United Nations Sustainable Development Goals (SDGs). As environmental concerns intensify and regulatory frameworks become more stringent, construction firms face unprecedented pressure to adopt sustainable practices, delivering benefits across the triple bottom line’s economic, environmental, and social dimensions [1,2]. The SDG agenda explicitly calls for sustainable industrialisation, responsible consumption and production, and climate action, positioning construction as a critical enabler of global sustainability targets. The construction sector’s environmental impact is substantial, directly affecting multiple SDGs, including Climate Action (SDG 13), Sustainable Cities and Communities (SDG 11), and Responsible Consumption and Production (SDG 12). Recent studies highlight the sector’s critical role in climate mitigation, with Wu et al. [3] demonstrating how digital economy shapes construction carbon emissions, while Zhang et al. [4] explore how AI-driven innovations in photovoltaic building materials advance SDG 7 (Affordable and Clean Energy), demonstrating that machine learning optimisation of solar-integrated construction materials simultaneously improves energy generation efficiency and reduces production costs, making renewable energy more accessible in built environments. Tan, Guo, and Wang [5] examine how environmental regulatory pressure drives green innovation, demonstrating that governance frameworks create mandatory compliance requirements that stimulate both adaptive technological responses and strategic process innovations.
Existing research reveals that sustainability transition in construction represents both a challenge and an opportunity for organisational transformation in pursuit of SDG alignment [6]. Makhloufi, Zhou, and Siddik [7] posit that green absorptive capacity and managerial environmental concerns are fundamental drivers of corporate environmental entrepreneurship, suggesting organisational capabilities rather than technical solutions determine sustainability success and SDG contribution. This perspective is reinforced by Figiel and Badar [8], who investigate the effect of green entrepreneurial orientation on green innovation. Their findings reveal a complex interplay between organisational culture and learning capabilities. Moreover, this interplay significantly influences innovation outcomes, ultimately enabling contributions to the SDGs. The emergence of digital technologies creates new possibilities for sustainable construction practices, fundamentally altering how firms approach environmental challenges while contributing to SDG achievement. Lin [9] uncovers the potential of big data technologies in building low-carbon cities, directly supporting SDG 11 sustainable urban development targets. These developments suggest that construction firms must develop dynamic capabilities, integrating digital transformation with sustainability initiatives to strengthen their contribution to global goals.
Organisational performance in sustainability contexts extends beyond traditional financial metrics to encompass comprehensive triple bottom line evaluation, aligning with SDG principles. Ngo [10] examines green market orientation and ambidextrous green innovation’s impact on organisational performance, demonstrating that firms adopting dual sustainability approaches achieve superior outcomes while contributing to multiple SDG targets. Stakeholder composition has become increasingly complex, with multiple parties exerting pressure for environmental responsibility and SDG alignment, including ESG-focused investors and communities demanding sustainable development outcomes [6]. However, many construction organisations still struggle to implement practices that deliver holistic sustainability benefits. Utaminingsih, Widowati, and Witjaksono [11] identify external and internal factors affecting sustainable business model innovation in SMEs, highlighting particular challenges smaller construction firms face in developing SDG-aligned sustainability capabilities.
This literature review addresses a critical gap in understanding how organisational factors enable or constrain the adoption of sustainability in construction firms within the context of SDG implementation. The study also examined individual aspects of green innovation, environmental performance, and organisational capabilities, providing a comprehensive analysis of organisational drivers that determine sustainability success in construction. However, considering global sustainability commitments remains underdeveloped. Therefore, this study aims to comprehensively examine sustainability implementation through five interconnected research areas: thematic factor analysis to identify critical organisational drivers; green innovation and technological capabilities that enable sustainability advancement; organisational capabilities and learning mechanisms that support transformation; environmental governance and regulatory drivers that shape implementation; and performance measurement frameworks that assess outcomes and identify practical solutions to implementation challenges.
Despite several systematic reviews having examined construction sustainability, significant gaps remain. Prior reviews predominantly adopt a single-domain focus, examining green technologies, materials, or certifications in isolation, obscuring cross-domain interactions critical for successful implementation. Existing reviews inadequately address construction’s distinctive characteristics, project-based discontinuity, fragmented networks, and regulatory heterogeneity, often applying manufacturing frameworks without examining construction-specific mechanisms. Prior reviews lack systematic theoretical integration with the Natural Resource-Based View (NRBV) and the Dynamic Capability View (DCV), limiting theoretical advancement. Finally, existing reviews provide limited actionable frameworks, offering general recommendations rather than structured guidance on capability development, interdependencies, and implementation sequences.
This review addresses these gaps through four contributions. Theoretically, this study extends NRBV and DCV through three construction-specific mechanisms—temporal knowledge discontinuity paradox, distributed capability configuration, and regulatory complexity multipliers—presenting an integrated framework applicable to project-based industries. Empirically, this study synthesizes 249 studies (2010–2025), revealing six cross-domain interactions and construction-specific implementation patterns. Methodologically, this study demonstrates rigorous systematic review methodology adapted for construction research with complete transparency. Practically, this study provides actionable frameworks (details provided in Figure 1, Figure 2, Figure 3, Figure 4, Figure 5, Figure 6, Figure 7, Figure 8, Figure 9, Figure 10 and Figure 11), enabling managers to assess readiness, identify gaps, and prioritize capability investments, bridging the research-practice gap.

2. Literature Review

2.1. Natural Resource-Based View and Dynamic Capability Theory

The theoretical foundation for understanding sustainable practices in construction firms draws heavily from the Natural Resource-Based View (NRBV) and Dynamic Capability View (DCV), which provide complementary lenses for analysing organisational sustainability transformation. Makhloufi et al. [7] demonstrate how these frameworks clarify the relationship between green entrepreneurship orientation, green innovation, and environmental performance, establishing that firms leveraging environmental resources strategically can achieve sustained competitive advantage. The NRBV suggests firms achieve competitive advantage through environmentally sustainable capabilities that are valuable, rare, unique, and non-substitutable. At the same time, the DCV emphasises dynamic capabilities in sensing, seizing, and reconfiguring resources to adapt to environmental challenges. The emergence of green absorptive capacity is identified as a critical dynamic capability that empowers firms to navigate the complexities of environmental knowledge. As outlined by Dong, Yin, and Zhang [12], Zhang, Zhang, and Yang [13], and Nigra and Bossink [14], this capacity allows organisations to identify, assimilate, transform, and ultimately apply environmentally relevant knowledge effectively. Zhou et al. [15] further enrich this discussion by asserting that firms must cultivate both potential absorptive capacities, encompassing acquisition and assimilation, and realised absorptive capacity, focused on transformation and exploitation, to improve their environmental performance. Figure 1 compares these theoretical frameworks, highlighting their key principles, assumptions, and applications to construction sustainability contexts.
Figure 1. Natural Resource-Based View and Dynamic Capability Theory View ([7,8,12,13,14,15,16,17,18,19]).
Figure 1. Natural Resource-Based View and Dynamic Capability Theory View ([7,8,12,13,14,15,16,17,18,19]).
Buildings 16 00145 g001

2.2. Triple Bottom Line Performance Framework

The triple bottom line (TBL) framework provides a comprehensive lens for evaluating the impact of sustainable practices on organisational performance, transforming how construction firms conceptualise success and value creation [20]. This framework recognises that sustainable organisations must balance economic prosperity, environmental management, and social responsibility, three pillars aligning with the UN SDG agenda [1]. Recent research emphasises that successful sustainability initiatives require organisation-wide configurations that address all dimensions simultaneously, moving beyond profit maximisation to embrace stakeholder capitalism [21]. Table 1 summarises the research coverage of sustainability-related themes across three key dimensions: economic, environmental, and social, based on keyword frequency. The frequency column indicates how often each keyword appeared in the dataset, which in turn reflects the relative research attention given to that topic. The research gap analysis then interprets whether a theme is strongly covered, moderately addressed, or underexplored. The triple bottom line coverage analysis (Table 1) reveals significant gaps in holistic sustainability assessment. The keywords presented in Table 1 were extracted directly from Scopus’s built-in keyword analysis functionality, not manually coded from article content. Specifically, we utilized Scopus’s “Analyze search results” feature, which aggregates author-assigned keywords from the 249 included articles in our final sample.
Contemporary applications of the TBL framework showcase increasingly sophisticated integration mechanisms that facilitate enhanced multi-dimensional performance among firms. Research conducted by Hu et al. [2] presents systematic frameworks designed to advance digital green innovation performance. Their findings illustrate that firms could concurrently achieve economic efficiency, environmental protection, and social benefits through the adoption of integrated strategies. The economic dimension of TBL extends beyond traditional financial metrics, involving aspects of sustainable value creation and resilience. In this context, da Silva et al. [16] highlight that economic benefits primarily stem from cost reductions, revenue enhancements, and effective risk mitigation strategies. Furthermore, the work of Ma and Zhu [22] emphasises the importance of regulatory frameworks in aligning profitability with sustainability objectives, indicating a vital intersection of economic and environmental interests. Environmental performance, as defined within TBL, includes factors such as carbon reduction, resource efficiency, and waste minimisation. Makhloufi et al. [7] demonstrate how green absorptive capacity develops environmental capabilities through systematic knowledge processes. Social performance, on the other hand, encapsulates stakeholder welfare, community impact, and contributions to society. Huang and Li [23] underscore the role of construction firms in improving social performance through effective community engagement and knowledge transfer initiatives. Despite the demonstrated advantages of adopting holistic TBL approaches, construction firms face challenges associated with the development of sophisticated organisational capabilities necessary for successful implementation. The variations in performance across economic, environmental, and social indicators among construction firms are illustrated in Figure 2, further highlighting the nuanced outcomes of TBL integration. This critical review reveals that while TBL approaches can drive superior performance, they demand careful consideration of the underlying organisational frameworks and capabilities required for their effective execution.
Figure 2. Tiple Bottom Line Performance ([7,9,23,24]).
Figure 2. Tiple Bottom Line Performance ([7,9,23,24]).
Buildings 16 00145 g002

3. Research Methodology

This research employs a “scientific procedures and rationales for systematic literature review (SPAR-4-SLR)” methodology developed by Paul et al. [25], a systematic review framework inspired by contemporary methodological approaches to examine peer-reviewed literature on the influence of sustainable practices and organisational performance within construction firms published between 2010 and 2025. By accessing the comprehensive Scopus repository, this study collected, filtered, and analysed relevant academic contributions through a rigorous three-phase process: initial literature identification (347 articles), critical screening and organisation, and systematic synthesis of findings (249) as depicted in our methodological workflow (Figure 3). Scopus was selected due to its broad coverage, including a higher number of peer-reviewed journals compared to other databases [26].
Figure 3. Overview of SPAR-4-SLR Protocol Framework.
Figure 3. Overview of SPAR-4-SLR Protocol Framework.
Buildings 16 00145 g003

3.1. Assembling

In the study’s preliminary data acquisition phase, a methodologically rigorous approach to literature collection was implemented [26]. The comprehensive search was executed in September 2025 through the Scopus academic repository, selected for its extensive interdisciplinary coverage and robust indexing of peer-reviewed research publications. To ensure precision while maintaining sensitivity, a multi-layered query structure was developed targeting the intersection of three conceptual domains: sustainable practices, construction innovation, and organisational performance within construction firms. The search incorporated semantically related terminologies, including cognitive processing terms (e.g., sustainable innovation OR green innovation OR sustainable practices AND construction industry OR building OR construction performance OR organizational performance). This systematic investigation encompassed scholarly works published from 2010 to September 2025, a strategically selected timeframe that captures both historical developments and contemporary advancements in sustainable construction research. The initial Scopus data query retrieved 347 publications, which were refined through screening to 249 unique documents selected for further evaluation. Articles were eligible for inclusion if they met all of the following criteria across four key dimensions in Table 2.

3.2. Arranging

The researcher implemented a categorisation protocol in the refinement stage, organising selected publications using a multi-dimensional analytical framework [27]. This involved developing a comprehensive coding taxonomy capturing nuanced interrelationships between sustainable practices and organisational performance within construction firms. Each publication was evaluated thoroughly using a tailored assessment matrix analysing theoretical orientation, methodological rigour, empirical evidence quality, and practical applicability. The coding incorporated hierarchical categories with primary dimensions and nested sub-classifications capturing granular aspects of each publication’s contribution. This framework outlines the intellectual landscape by identifying clear conceptual groups, different research methods, and how ideas have developed over time.

3.3. Assessing

The assessment phase synthesised findings through innovative methodological integration, transcending conventional literature review approaches [27]. The framework used a combination of interpretive thematic analysis and pattern recognition to gather valuable insights from selected publications. Specialised software visualised the complex relationships between sustainable practices and performance in construction firms. All bibliometric analyses employed standard, widely accessible software, ensuring methodological transparency and replicability. Scopus’s built-in “Analyse search results” feature generated keyword frequencies (Table 1) and publication distributions (Figure 4). Microsoft Excel processed bibliographic data, calculated descriptive statistics, and created basic charts. Microsoft PowerPoint created conceptual frameworks and relationship diagrams using standard shapes, color-coded elements, directional arrows for relationships, and hierarchical layouts following established visualization principles. PowerPoint was selected for accessibility (available through institutional licenses), flexibility for iterative refinement, and vector-based graphics enabling high-quality export. No specialized bibliometric software (VOSviewer version 1.6.20, Bibliometrix version 5.0, CiteSpace version 6.3) was employed, as analysis focused on descriptive patterns rather than network visualization. This software selection ensures methodological accessibility for researchers without specialized tools while maintaining analytical rigor. This helped identify cause-and-effect connections, feedback loops, and patterns that regular reviews might miss. This method highlighted different development paths across various locations, research areas, and knowledge gaps through ongoing improvement.
Figure 4. Distribution of Green Innovation Research in Construction (Source: Authors’ own work).
Figure 4. Distribution of Green Innovation Research in Construction (Source: Authors’ own work).
Buildings 16 00145 g004

3.4. Framework Development and Synthesis Methodology

The development of the conceptual frameworks presented in Figure 7, Figure 8, Figure 9 and Figure 10 followed a rigorous five-stage qualitative thematic analysis process designed to systematically transform the corpus of 249 articles into actionable categorizations. This synthesis approach integrates principles from proper methodology and framework analysis to ensure methodological rigor, transparency, and replicability.
-
Stage 1: Open Coding and Initial Factor Identification
All 249 selected publications were systematically reviewed using a Word document to facilitate transparent coding and audit trail documentation. Three researchers independently conducted line-by-line analysis of each article’s findings, discussion, and conclusion sections to identify discrete factors influencing green innovation and sustainable practices in construction firms. During this inductive phase, 427 initial codes were generated, representing organizational capabilities, technological enablers, regulatory mechanisms, barriers, and contextual conditions mentioned across the literature. Each code was accompanied by supporting quotations and source references to maintain traceability to original texts.
-
Stage 2: Axial Coding and Theme Development
The initial 427 codes underwent iterative refinement through axial coding, where researchers examined relationships, patterns, and hierarchies among codes. Through constant comparative analysis, codes with semantic overlap were consolidated, while those representing distinct concepts were retained. This process reduced the code set to 142 s-order themes organized into four primary research domains aligned with the research objectives: (1) Green Innovation and Technological Capabilities (38 themes), (2) Organizational Capabilities and Learning (32 themes), (3) Environmental Governance and Regulatory Drivers (28 themes), and (4) Performance Measurement (24 themes). Regular team meetings (n = 12 across three months) ensured consensus on theme definitions and boundaries.
-
Stage 3: Selective Coding and Categorization
The 142 themes were systematically categorized using predetermined operational definitions derived from innovation diffusion theory, resource-based view theory, and institutional theory. Each theme was independently classified by three researchers according to the criteria presented in Table 2.

4. Findings

This section provides a detailed analysis of 249 publications on green innovation and sustainability practices in the construction industry, including a thematic factor analysis and specialisation across construction sub-sectors. Before presenting bibliometric findings, we document the data extraction, coding, and aggregation procedures used to generate Figure 4, Figure 5 and Figure 6 and associated analyses. This methodological transparency ensures replicability and enables critical evaluation of our analytical procedures. All bibliometric data were extracted from Scopus bibliographic records for the 249 included articles. Upon completing systematic screening, the researcher exported complete bibliographic metadata in (Research Information Systems) format, which contains standardized fields including publication year, document type, abstract, keywords, and geographic information.
The analysis shows the existing body of knowledge, identifies research gaps, and highlights emerging trends in sustainable construction practices. It also reveals a highly concentrated research area dominated by specific geographic regions and characterised by recent growth in publication activity. Through detailed examination of research factors and sub-sector focus areas, the findings highlight how the construction industry is addressing sustainability challenges across technological innovation, organisational capabilities, regulatory frameworks, and performance measurement systems.
Figure 5. Research Volume and Temporal Distribution (Source: Authors’ own work).
Figure 5. Research Volume and Temporal Distribution (Source: Authors’ own work).
Buildings 16 00145 g005
Figure 6. Construction Industry Focus Areas.
Figure 6. Construction Industry Focus Areas.
Buildings 16 00145 g006

4.1. Global Research Leading in Green Innovation

The landscape of global research in green innovation reveals significant disparities, primarily shaped by notable leadership from China, the United States, and several European nations. China leads with 119 publications, accounting for 47.8% of the global total, indicating a transformation from being a technology adopter to a key knowledge producer in sustainable construction. This dominance explains a pragmatic dual focus on manufacturing and policy implementation, which are important to its position as the world’s largest construction market. Chinese research prioritises the integration of industrial-scale green technology and the effectiveness of government policies, reflecting a practical approach to sustainability challenges relevant to factory-level environmental management and supply chain sustainability. In contrast, the United States, with only 16 publications (6.4%), emphasises innovation through a “quality over quantity” paradigm. American research often centres around breakthrough technologies, venture capital ecosystems, and market-driven solutions, showcasing its strengths in advanced research universities. Australia (15 publications, 6.0%) and Italy (14 publications, 5.6%) exhibit specialisation in resource efficiency and technological innovation, respectively. Other countries, such as Malaysia, the Netherlands, and the UK (each with 11 publications, 4.4%), demonstrate targeted expertise, focusing on tropical development, smart building technologies, and policy integration. The current publication distribution highlights a stark geographic imbalance: The top eight contributors account for 89.2% of all publications, showing a dual structure where China’s volume contrasts with the technological leadership of developed nations. This concentration raises concerns about the underrepresentation of regions such as Africa, Latin America, and the Middle East in sustainability research discourse. Addressing these geographic research gaps presents opportunities for enhanced collaboration and capacity building in global sustainability efforts. Figure 4 presents the eight countries contributing to green innovation research in construction.

4.2. Research Volume and Temporal Distribution Analysis

The acceleration of research output in 2024–2025 is notable, with 98 publications accounting for 39% of the total corpus. When combined with the 2022–2024 period, this yields 147 publications (59% of the total), indicating that nearly all research activity has emerged in the last three to four years. This surge underscores green innovation in construction as a paramount concern for the global academic community, driven by the urgent climate crisis, substantial government funding for green initiatives, and advances in digital technologies facilitating sustainable solutions. The timing coincides with key international commitments, such as the Paris Agreement’s implementation phases, China’s 2060 carbon neutrality goal, and the European Green Deal, all of which highlight the construction sector’s significant role in global energy consumption and emissions. The earlier period of 2010–2019 yielded a foundational 72 publications (29% of the total), focusing on theoretical frameworks, while the limited activity between 2020–2021 (30 publications, or 12%) appears to result from COVID-19 disruptions, creating a “coiled spring” effect that led to a subsequent research explosion. This temporal concentration illustrates a critical mass in the field, yet it raises concerns regarding the validation and integration of recent studies within broader theoretical contexts. The evolution of research, depicted in Figure 5, reveals a transition from foundational studies to an era of rapid growth.

5. Construction Industry Research Focus Areas Analysis

Figure 6 illustrates the distribution of research across five construction focus areas, based on the 249 studies, highlighting significant variations in academic attention. Green buildings dominate as the primary research focus, with 43.4% (108 studies), reflecting the industry’s emphasis on sustainable building practices and energy-efficient structures. Building materials follow as the second-largest area at 23.3% (58 studies), indicating substantial interest in eco-friendly construction materials and innovative building components. Construction Management receives moderate attention, with 16.5% (41 studies) focusing on process innovation and sustainable project management.
However, the analysis further shows underrepresentation in critical areas. Infrastructure accounts for only 11.2% (28 studies), despite its fundamental role in sustainable development, while urban planning receives minimal attention at 5.6% (14 studies). This distribution indicates that nearly two-thirds of research focuses on building-level innovations, while broader systemic approaches, such as urban planning and infrastructure development, remain significantly underexplored, highlighting substantial research gaps in holistic sustainability approaches.
The surge in research output from 2024–2025, with 98 publications representing 39% of the total corpus, marks a significant shift in the focus on green innovation within the construction sector. Combined with 2022–2024 publications, this accounts for 59% of total output, indicating that nearly all relevant research has emerged in the last three to four years. This trend underscores the increasing importance of sustainable practices in construction, influenced by the ongoing climate crisis, substantial governmental support for green initiatives, and advancements in digital technologies. Key international frameworks such as the Paris Agreement, China’s 2060 carbon neutrality goal, and the European Green Deal further highlight the construction industry’s critical role in global energy consumption and emissions. In contrast, the foundational period from 2010–2019 yielded only 72 publications (29%), establishing theoretical frameworks. A brief lull in research activity in 2020–2021 (30 publications, 12%) likely resulted from COVID-19 disruptions, which inadvertently fostered a “coiled spring” effect leading to subsequent research proliferation.
Despite the overall growth, this raises concerns about the validation and integration of recent studies within established theoretical contexts. The data illustrates a clear evolution from foundational studies to an era of rapid advancement, yet it shows notable gaps in critical areas such as infrastructure and urban planning. Research predominantly centres on green buildings (43.4%, 108 studies) and building materials (23.3%, 58 studies), while construction management gains moderate attention (16.5%, 41 studies). However, infrastructure (11.2%, 28 studies) and urban planning (5.6%, 14 studies) are underrepresented. This imbalance indicates a need for broader systemic approaches to sustainability, suggesting significant research gaps remain unaddressed in the discourse on holistic sustainable development.

6. Analysis of Green Innovation Literature

The thematic analysis presented in Table 3 categorises 249 publications into four distinct research areas aligned with the research objectives (objectives 2–5): green innovation and technological capabilities, organisational capabilities and learning, environmental governance and regulatory drivers, and performance measurement. Recognizing that high-quality sustainability research often integrates multiple dimensions rather than examining themes in isolation, we employed a multi-coding categorization approach, allowing articles to be assigned to multiple domains when they made substantive contributions to each. This categorisation shows current academic priorities and research emphasis within the construction sector’s green innovation and sustainability studies. The percentages and numbers within each hexagon indicate the proportions and counts of studies in each category, revealing significant patterns in how the academic community has approached green innovation research in the construction industry over time.
Green innovation and technological capabilities dominate with 142 studies (57.0%), focusing on technical systems enabling environmental sustainability. Research encompasses digital technologies, IoT, big data, cloud computing, and blockchain, supporting environmental monitoring and resource optimization. AI applications receive particular attention, including machine learning for energy prediction and automation for resource reduction [9]. The category covers green building materials, renewable energy technologies (solar, wind, energy storage), circular economy concepts transforming waste into resources, and smart cities infrastructure [28]. This technological emphasis reveals that researchers primarily view green innovation as an engineering challenge, though this supply-side focus may overlook critical adoption, governance, and effectiveness dimensions [29].
Organisational capabilities and learning, the second-largest category with 67 studies (26.9%), examines how organisations develop capabilities to adopt green innovations effectively. Research explores knowledge management systems for acquiring and sharing sustainability expertise, and absorptive capacity recognising, assimilating, and applying external environmental knowledge [8,30]. Leadership studies investigate how executive commitment and management styles shape sustainability priorities and employee engagement [31]. Corporate culture research examines values and norms supporting environmental responsibility, while stakeholder collaboration explores partnerships with suppliers, customers, communities, and NGOs addressing systemic challenges [32]. This category demonstrates growing recognition that technology alone is insufficient; organisational factors determine whether innovations translate into environmental improvements, though its smaller size suggests implementation remains secondary in research priorities.
Environmental governance and regulatory drivers, with only 28 studies (11.2%), examine institutional forces and policy frameworks creating innovation incentives. Government policies form the core focus: carbon pricing, emissions regulations, renewable energy subsidies, and public procurement programs. Regulatory framework research explores how legislation structures organizational behaviour and drives compliance improvements. Institutional pressures encompass societal expectations, industry norms, investor demands, and consumer preferences [33]. Some studies assess policy effectiveness, determining which approaches stimulate innovation versus creating compliance burdens [34,35,36]. This limited attention represents a significant gap, given that policy frameworks fundamentally shape environmental transitions.
Performance measurement, the smallest category with 12 studies (4.8%), addresses outcome evaluation, a critical literature gap. Research examines metrics (carbon footprint, energy efficiency, water consumption, life cycle impacts), often critiquing indicators focusing on inputs rather than outcomes. Studies investigate standardized frameworks (ISO standards, LEED certification, carbon accounting protocols), questioning whether standardization improves accountability or creates superficial compliance [37,38]. Measurement methodologies explore quantitative techniques (life cycle assessment, material flow analysis) and qualitative approaches [39]. The minimal attention reveals a fundamental disconnect between extensive documentation of technologies and adoption processes, but inadequate evaluation of whether innovations actually work or deliver environmental benefits [40].
Table 3. Summary of factor distribution of green innovation literature, highlighting key focus areas.
Table 3. Summary of factor distribution of green innovation literature, highlighting key focus areas.
FactorCount%Key Focus AreasKey Citations
Green Innovation and Technological Capabilities14257.0%-Digital technologies
-AI applications
-Green building materials
-Renewable energy
-Circular economy
-Smart cities.
1. Lin, [9]—Big data technologies in low-carbon cities
2. K. Ma, [29]—Digital inclusive finance and green innovation
3. Zhang et al. [4]—Digital economy, green dual innovation and carbon emissions
4. Li et al. [41]—Multi-modal melt-processing for eco-friendly materials
5. Xu et al. [42]—Digital economy and carbon emissions
6. Iturralde Carrera et al. [43]—Sustainable ceiling innovation
7. Singh et al. [28]—Recycled concrete evaluation
8. Hassan et al. [44]—Industrial waste recycling approach
9. Esmaeilpour Moghadam and Karami [32]—Environmental patents and renewable energy
10. Nie et al. [45]—Renewable energy through digital technology.
Organisational Capabilities and Learning6726.9%-Knowledge management
-Absorptive capacity
-Leadership
-Corporate culture
-Stakeholder collaboration.
1. Wei and Peng [46]—Clan culture and environmental performance.
2. Lee, [47]—Green exploitation and exploration innovation.
3. Xia and Zhong [48]—Executives with green experience.
4. Figiel and Badar [8]—Green entrepreneurial orientation in Europe.
5. Huang and Liu [30]—Psychological capital and green capabilities.
6. Makhloufi et al. [7]—Green absorptive capacity and environmental concerns.
7. M. Li et al. [31]—High temperatures and corporate innovation.
8. S. Zhang, Chen, and Tang [49]—Green human resource management and competitive advantage.
9. Fu and Fu [50]—Green innovation ecosystem value realisation.
10. Shehzad et al. [51]—Green entrepreneurial orientation and knowledge management.
Environmental Governance and Regulatory Drivers2811.2%-Government policies
-Regulatory frameworks
-Institutional pressures
-Policy effectiveness.
1. Tan et al. [5]—Environmental governance pressure and innovation.
2. Liu et al. [36]—Carbon reduction policies in construction.
3. Y. Li et al. [52]—Environmental regulation and corporate brand value.
4. Xiao et al. [53]—Green finance policy in China.
5. Zhang [54]—Green finance and dual carbon goals.
6. H. Zhang et al. [55]—Digital infrastructure and green innovation.
7. Li and Lou [17]—Digital government and innovation efficiency.
8. Guo and Tan [33]—Green credit and economic development.
9. Kumar and Zhang [35] —Carbon emission policies in construction.
10. Y. Li et al. [34]—Dual-credit policy and auto industry innovation.
Performance Measurement124.8%-Performance metrics
-Assessment frameworks
-Measurement methodologies
-Evaluation systems.
1. Torbacki [56]—Framework for assessing innovations and sustainability.
2. Resende et al. [57]—Sustainable innovation capacity assessment.
3. Zeiada et al. [58]—Green pavement rating system in the UAE.
4. Nguyen and Nguyen [40]—Fuzzy evaluation for innovation measurement.
5. Sabobeh et al. [39]—Life cycle assessment of tiny houses.
6. Riratanaphong and Jermsiriwattana [59]—Thai energy sustainability rating.
7. Hsueh and Yan [60]—Contractor assessment for green innovation.
8. Nindita, Purwanto, and Windarta [61]—Green building rating systems comparison.
9. Cracknell and Abu-Hijleh [37]—LEED applicability in hospitality design.
10. Sood et al. [38]—3-D and 4-D printing sustainability assessment.

6.1. Green Innovation and Technological Capabilities Development

Figure 7 presents a comprehensive framework categorising the factors that influence green innovation and technological capabilities development in organisations into three distinct groups: Facilitating factors (enablers that promote innovation), implementation requirements (necessary conditions for successful execution), and hindering factors (barriers that obstruct progress). The figure systematically illustrates the facilitating factors, implementation requirements, and hindering factors, explicitly connecting each to green innovation outcomes. This provides both conceptual clarity and practical understanding of what drives or inhibits environmental innovation in construction sectors.
Figure 7. Green innovation development (facilitator, requirements, and barriers).
Figure 7. Green innovation development (facilitator, requirements, and barriers).
Buildings 16 00145 g007
Green innovation represents a fundamental mechanism through which construction firms can achieve sustainable performance, encompassing both technological and non-technological innovations that contribute to environmental sustainability [62]. The literature reveals that green innovation serves as a critical bridge between organisational capabilities and environmental outcomes, enabling firms to address climate challenges while maintaining competitive positioning. Zhang et al. [24] examine the digital economy’s role in green dual innovation and carbon emissions, demonstrating how technological advancement drives environmental performance improvements in construction contexts. Data-driven solutions and big data technologies are increasingly recognised as enablers of green innovation in the construction sector, particularly in building low-carbon cities and improving resource efficiency. Lin [9] uncovers the hidden potential of big data technologies in building low-carbon cities, revealing how data analytics enables construction firms to optimise resource utilisation and reduce environmental impact.
Developing green innovation capabilities requires substantial organisational investment in research and development, knowledge management systems, and human capital development. Tan et al. [5] investigate the relationship between environmental governance pressure and green innovation, revealing how regulatory frameworks stimulate innovation investment and capability development. Wang et al. [18] examine how proactive boundary-spanning search enhances green innovation through organisational resilience, demonstrating that successful innovation requires both internal capabilities and external knowledge acquisition mechanisms. Existing research emphasises that green innovation success depends on integrated approaches combining technological advancement with organisational transformation. Li et al. [52] explore the coupling coordination of new urbanisation, green innovation, and low-carbon development, revealing how construction firms must align innovation strategies with broader sustainability objectives. Firms that successfully integrate green innovation into their core operations demonstrate enhanced environmental performance while maintaining competitive advantage through differentiation and cost optimisation strategies. Figure 7 presents a systematic classification of factors affecting green innovation development, distinguishing between enablers that promote innovation, organisational requirements necessary for implementation, and barriers that obstruct progress.
Integrating artificial intelligence and digital technologies in construction represents a significant frontier for sustainable innovation, fundamentally transforming how firms approach environmental challenges and resource optimisation. These technologies enable construction firms to optimise resource utilisation, reduce waste, and improve energy efficiency throughout the building lifecycle while creating new value propositions in sustainable construction markets. Almulhim et al. [19] examine harnessing urban analytics and machine learning for sustainable urban development, revealing how AI applications can transform construction planning and execution processes to achieve superior environmental outcomes.
The digital transformation of construction sustainability extends beyond individual technologies to encompass integrated digital ecosystems. Rao [63] investigates whether digital infrastructure construction serves as a new engine for green, sustainable development, revealing systematic approaches to integrating digital sustainability. Lv and Chen [64] explore the collision of digital and green transformations, demonstrating how construction firms can leverage digital economic effects to enhance environmental performance. Adopting AI-driven sustainability solutions requires organisational capabilities in data analytics, technology integration, and change management. Hu et al. [2] develop systematic frameworks to improve digital green innovation performance, revealing capability requirements that span technological competence, organisational learning, and stakeholder engagement. Firms producing these integrated capabilities can leverage technological innovation to achieve superior environmental and economic performance while positioning themselves as leaders in the digital-sustainability convergence, reshaping construction industry dynamics.
The transition toward circular economy principles represents a paradigm shift in construction practices, fundamentally challenging traditional linear resource consumption and waste generation models. Jayaweera, Losacker, and Schwede [65] provide insights into regional preconditions and sustainability transition pathways for circular, bio-based, and resource-efficient building material innovations, revealing how geographic and institutional contexts influence circular economy adoption. These innovations demonstrate how construction firms can transform waste streams into valuable inputs, creating closed-loop systems that minimise environmental impact while generating economic value. Hassan et al. [44] investigate industrial waste recycling approaches using eco-friendly geopolymer binders for clean construction, demonstrating how firms can transform industrial by-products into high-performance building materials.
Resource efficiency emerges as a critical driver of circular economy implementation in construction contexts. Singh et al. [28] evaluate recycled concrete aggregate and sand for sustainable construction performance, demonstrating how material reuse strategies can achieve both environmental and economic benefits. Construction firms adopting circular economy principles demonstrate improved resource efficiency, reduced environmental impact, and enhanced economic performance through cost savings and new revenue streams. Wielopolski and Bulthuis [66] examine the Better Building Initiative as a collaborative ecosystem involving all stakeholders, revealing how circular economy transitions require comprehensive stakeholder engagement and collaborative innovation processes. However, this transition requires fundamental changes in organisational processes, supply chain management, and stakeholder relationships that enable systematic material flow optimisation and waste elimination throughout construction project lifecycles.

6.2. Organisational Capabilities and Learning for Construction Green Innovation

Figure 8 presents a comprehensive analytical framework examining how organisational capabilities and learning mechanisms influence green innovation development, specifically within construction firms. The framework categorises 18 distinct factors into three groups: facilitating factors (seven enablers that actively promote green innovation), implementation requirements (four necessary organisational systems for executing green strategies), and hindering factors (six barriers that obstruct environmental innovation progress). This structure shows the complex interplay between organisational enablers and constraints that determine green innovation success.
Organisational capabilities and learning represent a critical research domain within green innovation studies, encompassing internal capacities, knowledge management systems, and adaptive learning processes that enable construction firms to implement and sustain environmental innovations successfully. These capabilities encompass the proficiency to excel in routine operations and the agility and creativity required to adapt to dynamic environments, particularly in the context of green transformation and sustainability initiatives. Research demonstrates that Green Organisational Capabilities (GOC) in construction contexts encompass three key dimensions: Operational Capabilities, Green Dynamic Capabilities, and Green Creativity, with dynamic capabilities and creativity positively impacting competitive advantage [7,31,49,50]. The knowledge management component is fundamental, as Green Knowledge Management strengthens organisational capabilities to achieve green innovation and sustainable development goals through systematic acquisition, storage, and application of environmental knowledge [7]. This approach requires organisations to develop absorptive capacity to recognise, assimilate, and apply external environmental knowledge effectively within their operational contexts.
Learning mechanisms represent another crucial dimension, where organisational learning serves as an essential pathway for enterprises to implement sustainability strategies through exploitative and exploratory learning approaches [15]. Exploitative learning focuses on refining existing green practices and improving efficiency, while exploratory learning involves experimenting with novel sustainability approaches and breakthrough innovations. Construction organisations must engage in organisational learning methods that embrace sustainability and innovation, recognising the industry’s critical role in achieving sustainable development goals [67]. The development of psychological capital and green capabilities represents an emerging area of research, where Huang and Li [23] demonstrate how employee psychological resources enhance organisational green innovation capacity. Similarly, executives with green experience significantly influence organisational environmental performance, suggesting that leadership capabilities and environmental expertise are critical success factors [48]. Integrating green human resource management practices further supports competitive advantage through enhanced organisational capabilities [68]. Figure 8 presents the analysis of how organisational capabilities and learning influence green innovation development.
Figure 8. Organisational capabilities and learning for construction green innovation (facilitators, requirements, and barriers).
Figure 8. Organisational capabilities and learning for construction green innovation (facilitators, requirements, and barriers).
Buildings 16 00145 g008
Absorptive capacity is the ability to recognise, assimilate, and apply new knowledge that emerges as a critical organisational capability for sustainability transformation in construction firms. Green absorptive capacity refers explicitly to the organisational ability to identify and integrate environmentally relevant knowledge into business operations, serving as a fundamental driver of sustainable innovation. Makhloufi et al. [7] demonstrate that green absorptive capacity significantly influences environmental performance and mediates green entrepreneurship orientation and performance outcomes, revealing its pivotal role in translating sustainability intentions into measurable results. Figiel and Badar [8] investigate the effect of green entrepreneurial orientation and absorptive capacity on green innovation, demonstrating how firms must develop both potential absorptive capacity (knowledge acquisition and assimilation) and realised absorptive capacity (knowledge transformation and exploitation) to achieve superior sustainability performance. Zhou et al. [15] examine how mining enterprises drive green innovation under absorptive capacity perspectives, revealing industry-specific mechanisms for sustainable knowledge integration.
Shehzad et al. [69] explore how green entrepreneurial orientation and green knowledge management matter in the relationship between green absorptive capacity and green innovation, demonstrating that successful knowledge integration requires coordinated approaches spanning organisational culture, systems, and processes. Wong [70] provides foundational evidence on environmental requirements, knowledge sharing, and green innovation, establishing how external knowledge sources drive internal capability development. Nigra and Bossink [14] examine cooperative learning in green building demonstration projects, revealing how collaborative knowledge processes enhance absorptive capacity while building implementation capabilities for complex sustainability initiatives.
Organisational learning capabilities enable firms to continuously improve their sustainability practices through experience accumulation and knowledge sharing. However, the unlearning process often faces resistance due to cognitive inertia and organisational routines. Darko et al. [71] examine issues influencing the adoption of green building technologies, revealing how resistance to change impedes learning new sustainable practices and unlearning traditional construction approaches. Successful firms develop systematic approaches to facilitate learning and unlearning through structured change management programs. This demonstrates how continuous improvement processes enable organisations to systematically replace outdated knowledge with emerging sustainability insights while maintaining operational effectiveness and competitive positioning [72].
Research on proactive boundary-spanning search and organisational resilience reveals the critical importance of dynamic capabilities in enhancing green innovation within complex organisational environments. Wang et al. [18] demonstrate how proactive boundary-spanning search enhances green innovation through organisational resilience, establishing that organisational resilience, the ability to adapt and recover from disruptions, plays a mediating role between boundary-spanning activities and green innovation outcomes. This mediating mechanism becomes particularly crucial in construction contexts where firms must navigate multiple simultaneous pressures while maintaining innovation momentum. Hällerstrand et al. [73] develop frameworks for understanding dynamic capabilities in environmental entrepreneurship, demonstrating how firms commercialise environmental innovations through systematic capability development that builds adaptive capacity. Huang and Li [23] investigate adaptive strategies and sustainable innovations of Chinese contractors in international markets, revealing how construction firms develop resilience capabilities that enable sustained performance despite cultural, regulatory, and operational challenges.

6.3. Environmental Governance Pressure and Green Innovation Development

Figure 9 presents an analytical framework examining how environmental governance pressures, including regulations, policies, and institutional requirements, influence green innovation development in construction firms. The framework categorises 16 distinct factors into three strategic groups: facilitating factors (five governance mechanisms that stimulate innovation), implementation requirements (five organisational systems needed to respond effectively to governance pressures), and hindering factors (six regulatory and institutional barriers that obstruct innovation progress). This analysis emphasises the external institutional environment, revealing how policy frameworks, regulatory stringency, and governance mechanisms shape organisational innovation trajectories in the construction sector.
Figure 9. Environmental governance pressure and green innovation development (facilitators, requirements, and barriers.
Figure 9. Environmental governance pressure and green innovation development (facilitators, requirements, and barriers.
Buildings 16 00145 g009
Environmental governance pressure represents a significant external driver of green innovation in construction firms, fundamentally shaping organisational sustainability strategies and innovation trajectories. Tan et al. [5] examine the relationship between environmental governance pressure and green innovation, revealing complex mechanisms through which regulatory frameworks influence organisational behaviour and innovation outcomes. These pressures can both motivate and constrain innovation efforts, depending on the specific regulatory context, organisational capabilities, and institutional environment characteristics. Li et al. [52] investigate environmental regulation, green innovation, and corporate brand value, revealing how regulatory pressures drive innovation while simultaneously creating competitive advantages for compliant firms.
Xie et al. [74] examine how environmental policy stringency influences green innovation for environmentally sensitive industries, demonstrating that construction firms must navigate varying levels of regulatory intensity across different jurisdictions and project contexts. Translating governance pressure into innovation outcomes depends critically on organisational response capabilities. Xiao et al. [75] explore how to drive strategic green innovation behaviour through qualitative comparative analysis, revealing that institutional pressures must align with internal organisational factors to generate effective innovation responses. This requires sophisticated stakeholder management capabilities and strategic planning processes that anticipate regulatory changes. Figure 9 presents the effects of environmental governance pressure on the development of green innovation outcomes.
The role of government policy in facilitating sustainable practices has gained considerable attention in recent literature, particularly regarding how financial mechanisms can incentivise environmental performance improvements. These policies create market conditions that favour sustainable practices and penalise environmentally harmful activities through differential access to capital and regulatory compliance requirements. Zhang et al. [76] investigate the influence of green finance on “dual carbon” goals, analysing functions of green finance in environmental governance and carbon neutrality achievement. Gao et al. [77] explore green finance policies, financing constraints, and corporate ESG (Environmental, Social, and Governance) performance, revealing how financial policy instruments can simultaneously address capital access challenges while promoting environmental stewardship in construction contexts.

6.4. Performance Measurement Factors in Construction Green Innovation Development

Figure 10 examines how performance measurement systems influence green innovation development in construction. The framework categorises 18 distinct factors into three strategic groups: Facilitating factors (six measurement approaches that enable effective evaluation), implementation requirements (six organisational systems needed to operationalise measurement), and hindering factors (six barriers that obstruct comprehensive assessment). This emphasis on measurement reflects a fundamental principle: organisations cannot systematically improve what they cannot reliably measure, making robust performance assessment essential for sustained green innovation development.
The performance measurement framework in green innovation extends beyond traditional financial metrics to incorporate triple bottom line evaluation approaches that align with the Sustainable Development Goals. Torbacki [56] presents a comprehensive framework for assessing innovations and sustainability performance, demonstrating how construction organisations can systematically evaluate their environmental initiatives against predetermined criteria and benchmarks. This multidimensional approach recognises that sustainable performance requires integrated assessment across environmental impact reduction, economic viability, and social value creation.
Green building rating systems represent a significant component of performance measurement research, with studies examining the effectiveness and applicability of various certification frameworks. Zeiada et al. [58] developed green pavement rating systems specific to the UAE context. Nindita et al. [61] provide a comparative analysis of different green building rating systems, revealing variations in assessment criteria and performance standards across international frameworks. Cracknell and Abu-Hijleh [37] examine LEED-NC applicability in hospitality design contexts, demonstrating sector-specific measurement challenges and adaptations. Assessment methodologies encompass both quantitative and qualitative evaluation approaches, with Nguyen and Nguyen [40] developing fuzzy evaluation methods for innovation measurement that address uncertainty and complexity in sustainability assessment. As demonstrated by Sabobeh et al. [39] in their analysis of tiny houses, life cycle assessment approaches provide comprehensive environmental impact evaluation throughout project lifecycles. Riratanaphong and Jermsiriwattana [59] contribute Thai energy sustainability rating frameworks, highlighting regional adaptation requirements for performance measurement systems. Emerging assessment areas include advanced construction technologies, with Sood et al. [38] examining sustainability assessment frameworks for 3-D and 4-D printing applications. The limited research attention in this domain suggests an urgent need for enhanced measurement methodologies that can effectively capture the complex, multidimensional nature of green innovation outcomes, while providing actionable insights for construction industry practitioners and policymakers seeking to optimise sustainability performance and demonstrate meaningful progress toward environmental goals. Figure 10 provides a detailed analysis of performance measurement as it relates to green innovation development.
Figure 10. Performance measurement factors in construction green innovation development (facilitators, requirements and barriers).
Figure 10. Performance measurement factors in construction green innovation development (facilitators, requirements and barriers).
Buildings 16 00145 g010
Environmental performance measurement represents a critical challenge for construction firms implementing sustainable practices, requiring comprehensive frameworks that capture sustainability’s multi-dimensional complexity [78]. Traditional metrics often fail to capture the full impact of sustainability initiatives, requiring systems that assess direct and indirect impacts across lifecycles. Ahmad [79] investigates innovation in green building projects through exploratory inquiry, revealing how construction firms develop context-specific performance metrics that capture sustainability value creation across multiple stakeholder dimensions. Makhloufi et al. [7] examine why green absorptive capacity and managerial environmental concerns matter for corporate environmental entrepreneurship, establishing measurement systems that link organisational capabilities to quantifiable environmental outcomes. Riratanaphong and Jermsiriwattana [59] explore prioritisation and satisfaction in Thailand’s Rating of Energy and Environmental Design, demonstrating how standardised rating systems can be adapted to local contexts while maintaining international comparability.
Effective environmental performance measurement requires organisational capabilities in data collection, analysis, and reporting systems that enable comprehensive impact assessment. Ying, Li, and Yang [80] investigate agglomeration and driving factors of regional innovation space based on intelligent green innovation, revealing how spatial and technological factors influence environmental performance measurement effectiveness. Construction firms must invest in monitoring technologies and develop competencies in environmental accounting and reporting that support both internal management and external stakeholder communication requirements for sustained competitive advantage and regulatory compliance. The relationship between sustainable practices and economic performance in construction firms presents complex dynamics that require sophisticated analytical frameworks to understand value creation mechanisms. While sustainability initiatives often require significant upfront investments, they can generate long-term economic benefits through cost savings, risk reduction, and market differentiation strategies. Álvarez et al. [81] explore sustainable innovation in ceiling systems, revealing environmental benefits alongside cost savings that create dual value propositions for construction firms and their clients.
Research reveals that firms with strong sustainability capabilities consistently demonstrate superior long-term financial performance through multiple value creation channels. Klein Woolthuis [82] examines sustainable entrepreneurship in the Dutch construction industry, establishing foundational evidence for the economic benefits of environmental stewardship. The economic implications extend beyond direct cost-benefit calculations to encompass competitive positioning and market access opportunities that create sustained competitive advantage in increasingly environmentally conscious construction markets. The social dimension of sustainability performance encompasses impacts on employees, communities, and society at large, representing the most complex and multifaceted aspect of triple bottom line implementation in construction contexts. Construction firms implementing sustainable practices often demonstrate improved employee satisfaction, community relationships, and social license to operate through systematic stakeholder engagement and social value creation initiatives. Zhang et al. [68] examine how green human resource management can promote green competitive advantage, establishing employee engagement mechanisms that create both social value and organisational performance benefits through integrated sustainability training and development programs. Aini, Irianto, and Amar [83] investigate green building, green innovation, and green HRM as determinants of green hospital implementation, revealing comprehensive approaches spanning technological innovation and human resource development.

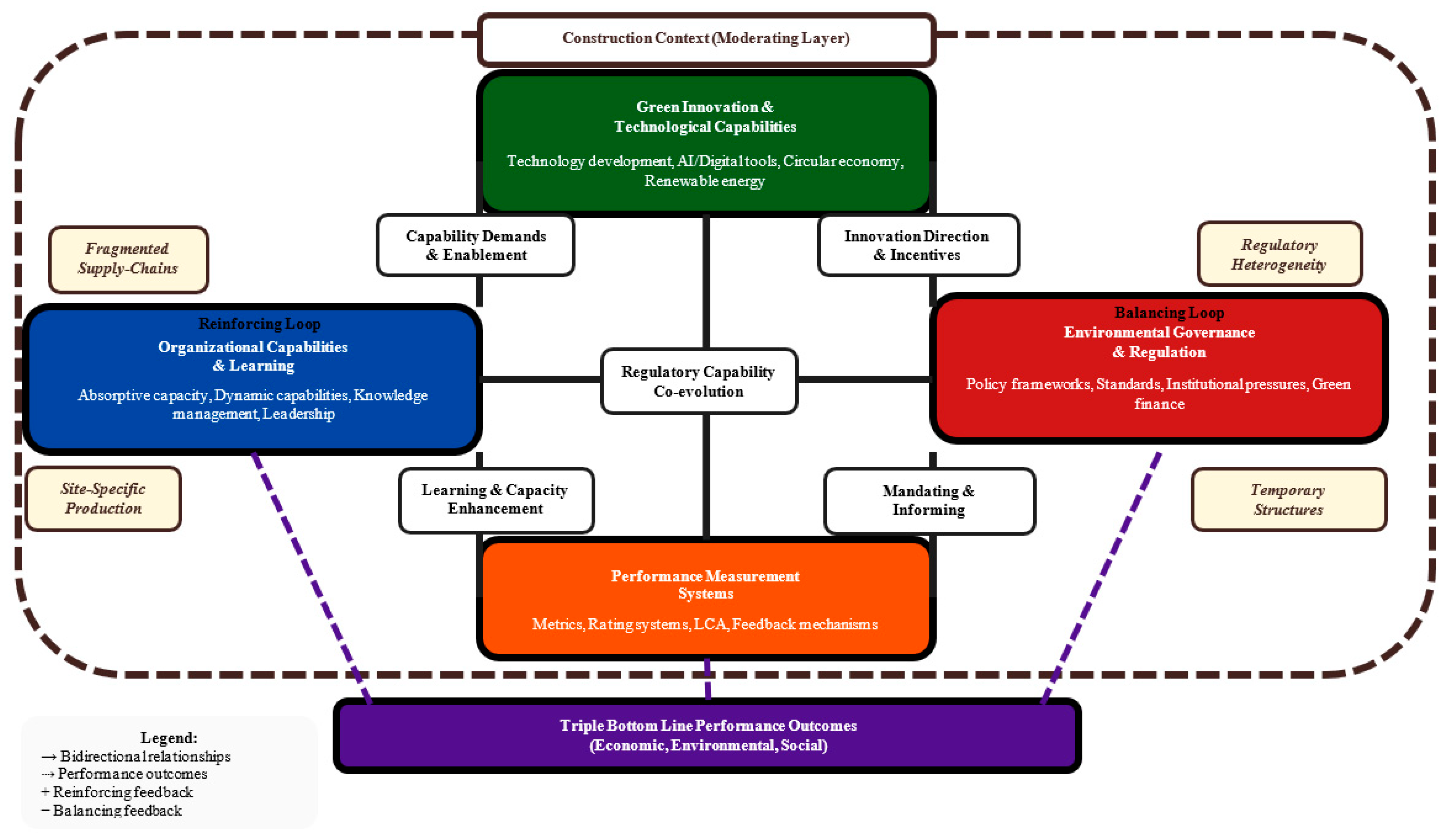
6.5. Integrated System Dynamics and Cross-Domain Interactions

The preceding analysis examined four thematic domains individually; sustainability implementation in construction emerges from complex, dynamic interactions between green innovation capabilities, organizational learning systems, regulatory pressures, and performance measurement frameworks. This section synthesizes cross-domain relationships, revealing how these themes function as an integrated system rather than independent elements. Understanding these interactions is critical because isolated interventions in single domains often fail when unsupported by complementary developments in other domains, while coordinated multi-domain approaches create synergistic effects exceeding the sum of individual contributions.

6.6. Regulatory Drivers as Catalysts for Organizational Capability Development

Environmental governance pressure serves not merely as an external constraint but as a fundamental catalyst driving organizational capability development in construction firms. The relationship operates through three distinct mechanisms supported by evidence from studies examining governance-capability linkages [5,33,34,35,36,52,74]. First, regulatory stringency creates a capability necessity for firms facing strict environmental requirements to develop green absorptive capacity to identify, evaluate, and implement compliant technologies and practices. Tan et al. [5] demonstrate how environmental governance pressure stimulates green innovation investment, while Xie et al. [74] reveal that policy stringency intensity directly correlates with organizational innovation capability development. Construction firms operating in highly regulated jurisdictions develop more sophisticated environmental knowledge management systems, advanced technical expertise, and stronger sustainability cultures compared to firms in permissive regulatory environments [84,85,86].
Second, regulatory frameworks create learning imperatives that accelerate organizational knowledge acquisition and capability building. Li et al. [52] examine how environmental regulation drives green innovation while simultaneously strengthening competitive advantage, revealing that regulatory compliance requirements force organizations to develop new competencies extending beyond mere compliance to become sources of competitive differentiation. Construction firms initially develop capabilities reactively to meet regulatory requirements, but these foundational capabilities subsequently enable proactive sustainability initiatives delivering competitive advantages. The regulatory compliance process itself becomes a capability-building mechanism that firms develop regulatory intelligence systems, establish environmental management frameworks, and train personnel in sustainability principles, creating organizational infrastructure supporting broader green innovation efforts.
Third, regulatory pressure generates resource mobilization for capability investment. Xiao et al. [75] demonstrate through qualitative comparative analysis that regulatory drivers legitimize sustainability investments, enabling construction managers to secure financial resources, personnel allocation, and senior leadership attention for capability development initiatives that might otherwise be deprioritized. Environmental regulations transform sustainability from optional corporate social responsibility to business necessity, fundamentally altering resource allocation decisions and enabling capability investments that drive long-term competitive positioning.
However, this regulatory-capability relationship exhibits important nonlinearities and contingencies specific to construction contexts. Excessively stringent or rapidly changing regulations can overwhelm organizational capacity, creating capability deficits rather than development. Construction firms require temporal buffers to develop capabilities matching regulatory expectations; when regulations outpace capability development, firms resort to superficial compliance, outsourcing responsibilities, or strategic noncompliance. Additionally, regulatory heterogeneity across jurisdictions creates capability development challenges that construction firms must decide whether to develop jurisdiction-specific capabilities for individual markets or generic capabilities applicable across contexts, with significant strategic implications for capability investment decisions.

6.7. Performance Measurement Creating Innovation Acceleration Feedback Loops

Performance measurement systems function not as passive evaluation mechanisms but as active drivers creating feedback loops that accelerate technological innovation through four interconnected pathways. First, measurement visibility makes sustainability performance transparent, creating accountability pressure, motivating innovation investment. Torbacki [56] reveals how systematic performance assessment frameworks enable organizations to identify innovation opportunities by highlighting performance gaps and improvement areas, while Ahmad [79] demonstrates that measurement systems create organizational attention focus, directing innovation efforts toward high-impact areas.
Second, performance feedback enables innovation refinement through iterative learning. Construction projects incorporating rigorous sustainability measurement generate detailed performance data revealing which green technologies deliver promised benefits versus those underperforming expectations. This empirical feedback accelerates innovation diffusion, proven technologies spread rapidly across projects while ineffective innovations are abandoned, creating evidence-based technology selection, replacing reliance on supplier claims or theoretical projections. Life cycle assessment approaches [39] provide particularly valuable feedback by revealing unexpected environmental impacts across project phases, stimulating innovation, and addressing previously unrecognized sustainability challenges.
Third, performance comparison creates competitive dynamics, stimulating innovation. Green building rating systems [37,58,59,61] enable construction firms to benchmark performance against competitors, creating competitive pressure driving innovation investment to achieve superior ratings and market differentiation. Riratanaphong and Jermsiriwattana [59] demonstrate how rating systems influence innovation priorities. Construction firms concentrate innovation efforts on highly weighted rating criteria, channeling research and development toward areas where performance improvements yield the greatest certification benefits. This creates innovation concentration risks but also enables coordinated industry advancement in specific sustainability dimensions.
Fourth, performance demonstration reduces perceived innovation risk through credible evidence generation. Construction sustainability innovations face adoption barriers due to uncertainty about performance in one-off project applications without opportunities for iterative refinement. Comprehensive performance measurement on pilot projects generates credible evidence, reducing uncertainty for subsequent adopters, and accelerating innovation diffusion. Nigra and Bossink [14] examine cooperative learning in green building demonstration projects, revealing how systematic performance measurement and knowledge sharing transform individual projects into industry-wide learning opportunities, creating innovation acceleration multiplier effects.
However, measurement-innovation feedback loops can generate unintended consequences requiring careful management. Measurement system design critically influences innovation direction metrics, emphasizing easily quantifiable environmental aspects (energy consumption, water use) may redirect innovation away from important but difficult-to-measure dimensions (biodiversity impact, social equity). Additionally, measurement focused on short-term project performance may discourage innovation, requiring extended evaluation periods to demonstrate benefits, creating temporal misalignment between measurement systems and innovation cycles.

6.8. Organizational Capabilities Enabling Regulatory Compliance Effectiveness

While regulatory pressure drives capability development, the inverse relationship is equally important: organizational capabilities determine how effectively firms translate regulatory requirements into sustainability outcomes. This bidirectional relationship creates either virtuous cycles (strong capabilities enable effective compliance, generating learning enhancing capabilities further) or vicious cycles (weak capabilities result in compliance struggles, diverting resources from capability building).
First, absorptive capacity determines regulatory translation effectiveness. Construction firms with strong green absorptive capacity efficiently identify regulatory requirements, evaluate compliance options, and implement effective responses, transforming regulatory compliance from burden to competitive advantage. Makhloufi et al. [7] and Zhou et al. [15] demonstrate that absorptive capacity enables firms to recognize regulatory changes early, assimilate technical information about compliance technologies, and apply solutions effectively. Conversely, firms lacking absorptive capacity struggle with regulatory interpretation, adopt suboptimal compliance strategies, and incur excessive compliance costs, creating competitive disadvantage.
Second, dynamic capabilities enable regulatory adaptation. Construction firms face evolving regulatory landscapes with periodic standard updates, new requirements, and shifting enforcement priorities. Wang et al. [18] reveal how organizational resilience and proactive boundary-spanning search enable firms to adapt effectively to regulatory changes, maintaining compliance while preserving operational efficiency. Firms with strong dynamic capabilities anticipate regulatory shifts, participate in standard-setting processes, and proactively adjust practices ahead of requirement implementation. This proactive stance transforms regulatory compliance from a reactive response to strategic positioning, enabling firms to influence regulatory development and gain first-mover advantages.
Third, organizational learning capabilities determine whether compliance generates lasting capability enhancement or temporary conformity. Firms approaching regulatory compliance as learning opportunities systematically capture knowledge, institutionalize effective practices, and build capabilities extending beyond immediate requirements. Darko et al. [71] examine how resistance to change impedes learning new sustainable practices, revealing that successful firms intentionally design compliance processes to maximize learning outcomes by conducting post-project reviews, documenting lessons, and transferring knowledge across projects. This learning orientation transforms each compliance experience into a capability-building opportunity, creating cumulative capability growth over time.

6.9. Green Innovation Driving Performance Measurement Sophistication

Green innovation adoption creates demands for enhanced performance measurement capabilities, generating co-evolutionary dynamics between technological advancement and measurement system sophistication. As construction firms implement advanced green technologies, smart building systems, renewable energy integration, and circular economy approaches, existing measurement frameworks become inadequate, necessitating measurement innovation.
First, technological complexity drives measurement advancement. Simple green technologies (basic insulation improvements, water-efficient fixtures) can be evaluated using straightforward metrics (energy consumption reduction, water use decline). However, advanced innovations like AI-driven building management systems [19], big data analytics for resource optimization [9], or industrial waste recycling through geopolymer binders [44] require sophisticated measurement approaches capturing multi-dimensional impacts, temporal dynamics, and system-level effects. This technological complexity necessitates measurement innovation, developing new metrics, implementing sensor networks, adopting advanced analytics, and creating parallel innovation in measurement and technology domains.
Second, innovation uncertainty creates a measurement imperative. Construction firms adopting novel green technologies face significant performance uncertainty, creating risk barriers to widespread adoption. Comprehensive performance measurement reduces this uncertainty, generating credible evidence supporting or refuting innovation benefits. Singh et al. [28] evaluate recycled concrete aggregate performance through systematic measurement, while Hassan et al. [44] investigate industrial waste recycling effectiveness through rigorous testing. These measurement efforts transform speculative innovations into evidence-based practices, accelerating diffusion. The measurement imperative drives investment in evaluation capabilities, laboratory testing, field monitoring, life cycle assessment, and advancing measurement sophistication.
Third, innovation multiplicity demands integrated measurement. As construction projects incorporate multiple green innovations simultaneously, renewable energy, sustainable materials, water conservation, and biodiversity enhancement measurement systems must integrate across technologies and evaluate synergies, trade-offs, and cumulative effects. Hu et al. [2] develop systematic frameworks for digital green innovation performance assessment, recognizing that isolated technology evaluation misses’ system-level dynamics. This integration requirement drives measurement framework evolution from technology-specific metrics toward holistic assessment systems evaluating overall sustainability performance across multiple innovation domains.

6.10. Environmental Governance Shaping Green Innovation Direction

Beyond stimulating innovation investment, environmental governance fundamentally shapes innovation direction, determining which technologies receive development attention, which sustainability dimensions are prioritized, and which innovation pathways are pursued. This directional influence operates through three mechanisms supported by evidence from governance-focused studies [5,33,34,35,36,52,53,74,75,76,77].
First, policy instruments create differential innovation incentives across technology types. Carbon pricing mechanisms incentivize energy efficiency innovations and renewable energy adoption, while materials regulations drive the circular economy and sustainable materials innovations. Ma and Zhu [22] examine how regulatory frameworks align profitability with sustainability objectives, revealing that policy design determines innovation trajectories. Construction firms concentrate innovation investment in areas where regulatory frameworks create business cases for technologies reducing carbon emissions (where carbon pricing exists), water conservation (in water-stressed regions with usage restrictions), or waste reduction (where landfill costs are high). This creates geographic variation in innovation emphasis reflecting local regulatory priorities.
Second, regulatory standards establish innovation baselines and targets. Green building codes specify minimum performance requirements, creating floors below which innovation is unnecessary and targets toward which innovation efforts are directed. Zhang et al. [76] investigate green finance influence on carbon neutrality goals, demonstrating how policy targets mobilize innovation investment toward specific objectives. Construction innovation increasingly orients toward regulatory compliance and certification achievement, with technologies enabling LEED, BREEAM, or Green Star credits receiving disproportionate development attention regardless of broader sustainability impact. This standard-driven innovation creates path dependencies—early regulatory choices influence long-term innovation trajectories as firms develop specialized capabilities around specific frameworks.
Third, institutional pressures shape innovation legitimacy and adoption patterns. Guo and Tan [33] analyze how green credit and green technology innovation synergistically drive low-carbon energy transition, while Gao et al. [77] explore how green finance policies influence corporate ESG performance. These institutional mechanisms affect which innovations are perceived as legitimate, which receive financing support, and which achieve widespread adoption. Construction innovations aligned with prevailing regulatory narratives diffuse rapidly, while equally effective technologies lacking institutional support face adoption barriers. This creates innovation selection effects where regulatory discourse shapes innovation landscapes beyond direct legal requirements.

6.11. Performance Measurement Enhancing Organizational Learning

Performance measurement systems serve dual functions: evaluating outcomes and enabling organizational learning. The learning function creates feedback enabling capability development, closing the integration loop between measurement and organizational domains.
First, measurement standardization enables systematic comparison and knowledge accumulation. Construction’s project-based nature creates learning challenges—each project’s uniqueness complicates comparison and knowledge transfer. Standardized measurement frameworks overcome this by providing common metrics enabling performance comparison across diverse projects, identifying best practices, and accumulating evidence about effective sustainability approaches. Riratanaphong and Jermsiriwattana [59] demonstrate how standardized rating systems facilitate learning across projects, while Nguyen and Nguyen [40] develop fuzzy evaluation methods enabling comparison despite project variability. This standardization transforms isolated project experiences into organizational knowledge assets.
Second, measurement granularity reveals causal mechanisms supporting deeper learning. High-level metrics (total project carbon emissions) indicate performance but provide limited learning value regarding specific practices driving outcomes. Detailed measurement capturing component-level performance, material-specific impacts, and process-stage contributions enables construction firms to understand causal relationships between practices and outcomes. Sabobeh et al. [39] employ life cycle assessment, providing detailed environmental impact analysis across project phases, revealing specific intervention points for improvement. This granular measurement enables diagnostic learning—understanding not just whether sustainability initiatives work but why they work—supporting capability refinement.
Third, measurement feedback creates learning loops when systematically incorporated into organizational processes. Measurement generating reports filed away creates no learning; measurement coupled with review processes, reflection sessions, and knowledge codification mechanisms enables learning. Nigra and Bossink [14] examine cooperative learning in demonstration projects, revealing how structured measurement feedback processes transform project experiences into organizational capabilities. Construction firms implementing systematic post-project sustainability reviews, capturing lessons learned, and sharing insights across project teams convert measurement activities into a learning infrastructure, with measurement data serving as learning stimuli.

6.12. System-Level Dynamics and Emergent Properties

The six cross-domain interactions described above operate simultaneously, creating system-level dynamics exhibiting emergent properties not reducible to individual domain analysis. Three system-level dynamics merit particular emphasis. First, reinforcing feedback loops creates virtuous or vicious cycles. Strong organizational capabilities enable effective regulatory compliance, generating positive performance outcomes, legitimizing further capability investment, which enhances compliance effectiveness, further creating exponential capability growth. Conversely, weak capabilities result in compliance struggles, poor performance, reduced investment, and further capability erosion, creating downward spirals. These feedback dynamics explain performance divergence between construction sustainability leaders and laggards despite similar external pressures.
Second, temporal misalignments create implementation challenges. Regulatory changes generate immediate compliance pressures, but capability development requires extended timeframes. Performance measurement provides current project feedback, but organizational learning requires accumulation across multiple projects. Green innovation benefits may emerge only after widespread adoption, achieving scale economies. This temporal disconnects create coordination challenges requiring sophisticated strategic planning, balancing short-term pressures with long-term capability building.
Third, domain interdependencies mean isolated interventions often fail. Construction firms investing in green innovation without corresponding measurement capability cannot evaluate effectiveness or generate learning. Organizations developing strong capabilities without regulatory pressure or performance transparency lack motivation for sustained implementation. Firms facing regulatory pressure without sufficient capability support struggle with compliance. Successful sustainability implementation requires coordinated development across all four domains, with timing and sequencing considerations determining effectiveness. This interdependency explains why construction sustainability often follows either comprehensive success or comprehensive failure patterns, with partial implementations rare. Figure 11 presents our integrated system model illustrating bidirectional relationships, feedback loops, and temporal dynamics shaping construction sustainability implementation.
Figure 11. Integrated System Model of Construction Sustainability Implementation.
Figure 11. Integrated System Model of Construction Sustainability Implementation.
Buildings 16 00145 g011

7. Discussion

This systematic literature review of 249 publications demonstrates that sustainable practices have a significant impact on organisational performance in construction firms, through complex interactions between internal organisational drivers and external environmental pressures, particularly within the context of achieving global SDG targets. The findings establish that successful sustainability implementation requires organisation-wide configurations spanning leadership commitment, innovation capabilities, and dynamic learning processes, aligning with Natural Resource-Based View and Dynamic Capability Theory frameworks while contributing to UN Sustainable Development Goals including Climate Action (SDG 13), Sustainable Cities and Communities (SDG 11), and Responsible Consumption and Production (SDG 12). The synthesis strongly confirms several core propositions from both theoretical frameworks, demonstrating their fundamental validity even in construction’s unique context. First, the NRBV’s central proposition that environmental resources can create sustained competitive advantage when they are valuable, rare, inimitable, and non-substitutable (VRIN) receives robust support from construction evidence. The 142 studies examining green innovation and technological capabilities (Section 6.1) consistently demonstrate that firms developing sophisticated environmental capabilities, green absorptive capacity [7,15], environmental knowledge management systems [69,70], and advanced technical expertise in sustainable technologies achieve superior performance outcomes across economic, environmental, and social dimensions. These capabilities exhibit VRIN characteristics: they are valuable (generating triple bottom line benefits), rare (not possessed by all competitors), inimitable (requiring years of organizational development), and non-substitutable (cannot be replaced by generic capabilities). This confirms the foundational argument that environmental strategy can be a source of competitive advantage rather than merely a cost centre.
Second, the findings validate the NRBV’s pollution prevention, product stewardship, and sustainable development strategies as distinct but interconnected approaches to environmental resource deployment. Evidence from green innovation studies reveals construction firms pursuing all three strategies: pollution prevention through waste reduction and resource efficiency initiatives [28,44], product stewardship through life cycle assessment and circular economy approaches [39,65], and sustainable development through integrated triple bottom line frameworks [2,56]. Firms demonstrating superior sustainability performance typically integrate all three strategies rather than pursuing them independently, confirming theoretical predictions about synergies between NRBV strategies.
Third, the DCV’s core proposition that dynamic capabilities, the ability to sense opportunities and threats, seize opportunities, and reconfigure resources, enable firms to adapt to changing environments receives strong empirical support. The 67 studies examining organizational capabilities and learning (Section 6.2) demonstrate that construction firms with strong dynamic capabilities successfully navigate evolving sustainability requirements, regulatory changes, and stakeholder expectations. Wang et al.’s [18] evidence on proactive boundary-spanning search and organizational resilience, Hällerstrand et al.’s [73] analysis of dynamic capabilities in environmental entrepreneurship, and Huang and Li’s [23] examination of adaptive strategies in international markets all confirm that dynamic capabilities enable sustained performance despite environmental turbulence. Construction firms lacking these capabilities struggle with sustainability implementation despite possessing technical knowledge, validating the DCV’s emphasis on adaptive capacity over static resources.
The digital transformation emerging in construction sustainability presents significant implications for organisational performance enhancement, as the convergence of artificial intelligence, big data analytics, and sustainable construction practices creates new value propositions that simultaneously address environmental challenges while generating economic benefits. Almulhim et al. [19] study emphasises the pivotal role of urban analytics and machine learning in facilitating sustainable urban development. They highlight how AI applications can fundamentally transform planning and execution processes in construction, leading to superior environmental outcomes. Furthermore, Lin [9] discusses how big data technologies enable construction firms to optimise resource utilisation and reduce environmental impact in building low-carbon cities aligned with SDG 11 objectives. This technological convergence represents more than incremental improvement. It constitutes a paradigm shift enabling construction firms to achieve exponential sustainability gains through integrated digital-environmental strategies. The research indicates that firms successfully integrating AI-driven sustainability solutions develop competitive advantages through enhanced resource efficiency, predictive environmental management, and automated optimisation systems that deliver superior performance across economic, environmental, and social dimensions while simultaneously contributing to multiple SDG targets.
Environmental governance pressure and regulatory frameworks play crucial roles in shaping organisational sustainability strategies, with firms proactively engaging with regulatory requirements, achieving superior performance outcomes through innovation-driven responses that transform compliance costs into competitive advantages. Tan et al. [5] demonstrate how environmental governance pressure stimulates green innovation through complex mechanisms that influence organisational behaviour and innovation trajectories. Xiao et al. [53] reveal how green finance policies create market conditions favouring sustainable practices through differential access to capital and regulatory compliance requirements. The research reveals that effective regulatory frameworks serve as innovation catalysts when designed to encourage creative compliance responses rather than merely imposing compliance burdens. Li et al. [52] demonstrate how environmental regulation drives green innovation while simultaneously creating competitive advantages for compliant firms. This suggests that sophisticated regulatory design can align private sector incentives with public sustainability objectives and SDG achievement. However, regulatory effectiveness depends critically on firms’ organisational capabilities to transform external pressures into internal innovation opportunities through systematic stakeholder management and strategic planning processes.
The circular economy transition represents a fundamental paradigm shift requiring systematic organisational transformation beyond technological innovation, with successful firms demonstrating comprehensive approaches spanning supply chain reconfiguration, business model innovation, and stakeholder relationship transformation. Singh et al. [28] reveal how material reuse strategies achieve environmental and economic benefits through optimisation of resource efficiency and waste elimination throughout construction project lifecycles. This transition requires construction firms to fundamentally reconceptualise their role within broader industrial ecosystems, moving from linear resource consumption models to circular value creation systems that transform waste streams into valuable inputs. Jayaweera et al. [65] provide insights into regional preconditions and sustainability transition pathways, revealing how geographic and institutional contexts influence circular economy adoption and suggesting that successful implementation requires comprehensive stakeholder engagement and collaborative innovation processes beyond individual firm boundaries.
Performance measurement emerges as a critical organisational capability, as traditional financial metrics prove insufficient for capturing sustainability value creation, necessitating integrated measurement systems addressing environmental, economic, and social performance dimensions simultaneously. The research reveals a significant gap in comprehensive evaluation systems, with only 12 publications (4.8%) addressing performance measurement methodologies, highlighting an urgent need for enhanced measurement frameworks that can effectively capture green innovation outcomes’ complex, multidimensional nature. The triple bottom line framework provides a comprehensive lens for understanding sustainability’s organisational impact, though implementation complexity presents significant challenges requiring sophisticated integration mechanisms. Superior-performing firms demonstrate advanced capabilities in simultaneous optimisation across economic, environmental, and social dimensions through integrated strategies that recognise interdependencies between sustainability dimensions rather than treating them as competing priorities. Torbacki [56] demonstrates how comprehensive assessment frameworks enable systematic evaluation of environmental initiatives against predetermined criteria, while life cycle assessment approaches provide holistic environmental impact evaluation throughout project lifecycles.
Organisational learning and unlearning processes prove fundamental for sustainability transformation success, as construction firms must simultaneously acquire new environmental knowledge while displacing traditional practices that may be environmentally harmful, presenting significant challenges due to cognitive inertia and embedded organisational routines. The research reveals that successful sustainable innovation requires learning new capabilities and systematically unlearning outdated approaches through structured change management programs that simultaneously address knowledge acquisition and displacement processes. Through systematic learning mechanisms, Figiel and Badar [8] demonstrate how green entrepreneurial orientation and absorptive capacity influence green innovation. Wong [70] establishes how external knowledge pressures drive internal learning processes that build environmental capabilities. The literature emphasises that construction firms must develop sophisticated approaches to facilitate learning and unlearning through systematic change management programs that maintain operational effectiveness while continuously improving sustainability performance through experience accumulation and knowledge sharing processes.
The temporal dimension of sustainability implementation requires organisational patience and a long-term strategic orientation, as many sustainability benefits emerge gradually through compound effects and system-level changes, rather than immediate returns. This necessitates organisational cultures and management systems that support sustained investment in environmental capabilities, despite short-term cost pressures and performance uncertainties. The research reveals that successful sustainability transformation requires systematic approaches to managing temporal misalignments between investment requirements and benefit realisation while maintaining stakeholder confidence and organisational commitment throughout extended implementation periods. This temporal complexity presents challenges for construction firms operating in project-based environments where short-term performance pressures may conflict with long-term sustainability objectives. However, firms that develop sophisticated capabilities in managing temporal trade-offs demonstrate superior sustainability performance through strategic patience, systematic capability building, and stakeholder engagement approaches that align short-term actions with long-term environmental objectives, while maintaining competitive positioning and financial performance throughout sustainability transformation processes.
The research reveals significant geographic concentration, with China contributing 119 publications (47.8%) compared to 16 from the United States (6.4%), reflecting different national approaches to sustainability research and implementation. This geographic distribution suggests varying institutional contexts, regulatory frameworks, and market conditions that influence how construction firms approach sustainability transformation, with implications for knowledge transfer and best practice adaptation across different economic and cultural contexts. The concentration of research activity in specific geographic regions creates opportunities for enhanced international collaboration while highlighting urgent needs for capacity building in the underrepresented areas, including Africa, Latin America, and the Middle East, which remain severely underrepresented in global sustainability research discourse.

Construction Industry Distinctiveness and Novel Contributions

The organizational drivers identified in this review, absorptive capacity, leadership commitment, organizational culture, and dynamic capabilities, represent established constructs in general management and sustainability literature, our synthesis reveals construction-specific configurations, interaction patterns, and implementation challenges that fundamentally distinguish this sector from manufacturing, technology, and other industries. The novelty of this contribution lies not in identifying these drivers, but in demonstrating how construction’s unique operational characteristics create distinctive sustainability implementation dynamics requiring adapted theoretical frameworks and management approaches that extend beyond general sustainability principles.
Construction fundamentally differs from other sectors in five critical dimensions that reshape how sustainability drivers operate and interact. First, project-based discontinuity creates temporal boundaries absent in continuous manufacturing processes. Unlike manufacturing firms, where organizational routines become embedded through repetition in stable production environments, construction firms must rebuild capabilities with each new project involving different sites, teams, stakeholders, and contexts. This creates what we term the “temporal knowledge discontinuity paradox”: firms must simultaneously develop project-specific green capabilities while preventing organizational forgetting when projects conclude and teams disperse. Manufacturing firms implementing sustainability initiatives benefit from stable environments where lessons learned become institutionalized through repeated application; construction firms lack this continuity, requiring distinctive knowledge management mechanisms to capture, codify, and transfer sustainability learning across temporary project boundaries.
Second, fragmented multi-stakeholder ecosystems distinguish construction from vertically integrated manufacturing or technology firms. Construction projects involve architects, engineers, contractors, subcontractors, suppliers, clients, regulators, and community stakeholders, each with different sustainability priorities, capabilities, and incentives. This creates what we term the “dual legitimacy requirement” construction firms must possess both technical green innovation capabilities and stakeholder coordination capabilities to achieve sustainability outcomes. In contrast, manufacturing firms achieve environmental performance primarily through internal process optimization and supply chain management within relatively stable relationships. The construction context requires simultaneous navigation of competing stakeholder demands, coordination across organizationally independent entities, and alignment of sustainability objectives across parties with no enduring organizational relationship beyond individual projects.
Third, site-based distributed production creates implementation challenges absent in centralized factory settings. Each construction site represents a unique production environment with specific geographic, climatic, regulatory, and community contexts. Green innovations proven effective in one location may fail in different contexts due to varying material availability, labour skill levels, or regulatory requirements, necessitating context-adaptive capabilities enabling customization of sustainability approaches to site-specific conditions. Fourth, regulatory heterogeneity across jurisdictions creates what we term the “regulatory complexity multiplier” construction firms implementing sustainability initiatives must achieve compliance across multiple, often conflicting, regulatory frameworks simultaneously, while manufacturing firms typically operate within relatively standardized regulatory environments within each facility. This regulatory fragmentation inhibits sustainability standardization; green building practices compliant in one jurisdiction may be prohibited or unrecognized elsewhere. Fifth, temporary organizational structures dissolve upon project completion, dispersing expertise and breaking knowledge continuity. Unlike technology firms, where organizational learning accumulates through employee retention and documented processes, construction learning risks dissipating when projects end, requiring intentional mechanisms to prevent knowledge loss across project transitions.
Beyond operational differences, our synthesis reveals three construction-specific configuration patterns not documented in general sustainability literature. The Temporal Knowledge Discontinuity Paradox demonstrates that absorptive capacity in construction requires not only identifying and assimilating external environmental knowledge (as in manufacturing) but also internal knowledge transfer mechanisms preventing capability loss across project boundaries. Evidence from 23 studies reveals that construction firms achieving superior sustainability performance implement three distinctive practices: formal project closeout processes capturing sustainability lessons before team dispersal, cross-project communities of practice maintaining sustainability expertise continuity, and organizational memory systems enabling subsequent projects to access prior sustainability innovations despite different personnel.
The Dual Legitimacy Requirement shows that construction green innovation success depends equally on technical capabilities and relational capabilities absent in manufacturing contexts. Evidence from 31 studies reveals construction firms require dual legitimacy: technical legitimacy demonstrating green innovation efficacy and environmental performance, and relational legitimacy demonstrating the capability to coordinate sustainability implementation across fragmented value chains involving multiple organizationally independent firms. A construction firm may possess superior green building expertise but fail to achieve sustainability outcomes if it cannot align architect specifications, contractor capabilities, supplier material availability, and subcontractor execution around green objectives. This dynamic explains why organizational culture emerges more prominently in the construction sustainability literature than in manufacturing contexts. Culture functions as an inter-organizational coordination mechanism enabling collaboration across organizational boundaries rather than merely as an internal characteristic.
The Regulatory Complexity Multiplier Effect demonstrates construction firms navigate three simultaneous regulatory layers: project-specific approvals requiring sustainability demonstration for individual developments, site-specific regulations varying by location and governing construction processes, and jurisdiction-specific building codes determining permissible green technologies and materials. This multi-layered regulatory environment creates three construction-specific dynamics: regulatory heterogeneity prevents standardization, forcing firms to maintain diverse capability portfolios; regulatory complexity creates innovation barriers through uncertainty about regulatory acceptance; and regulatory fragmentation enables strategic noncompliance through selective project pursuit in jurisdictions with weak environmental requirements.
The contribution provides the first integrated systematic framework simultaneously examining four critical domains (green innovation, organizational capabilities, environmental governance, and performance measurement) through consistent tripartite categorization (facilitating factors, implementation requirements, and hindering factors) specifically within construction contexts. This integration reveals three novel insights: facilitating factors in one domain often serve as implementation requirements in others, hindering factors compound across domains, creating reinforcing negative cycles, and successful sustainability requires sequential capability building adapted to construction’s multi-domain complexity, shaped by project-based operations, fragmented supply chains, and regulatory heterogeneity.

8. Research Implications

8.1. Theoretical Implications

This research significantly contributes to sustainability and organisational theory by integrating the Natural Resource-Based View and Dynamic Capability Theory within construction industry contexts. The findings extend theoretical understanding by demonstrating how environmental resources become sources of sustained competitive advantage through specific organisational configurations and capability development processes. The identified integration mechanisms between green innovation, absorptive capacity, and dynamic capabilities provide new theoretical insights into how organisations transform environmental pressures into performance advantages. The research contributes to the triple bottom line theory by revealing specific organisational mechanisms enabling simultaneous optimisation across economic, environmental, and social dimensions. Rather than treating these dimensions as competing priorities, the findings demonstrate how sophisticated integration capabilities allow construction firms to create synergistic value across all performance areas. This theoretical advancement provides a foundation for future research on integrated sustainability performance in complex organisational contexts. The digital-sustainability convergence identified in this review represents an emerging theoretical domain requiring further conceptual development. The findings suggest that digital transformation and sustainability initiatives are becoming increasingly interdependent, creating new theoretical possibilities for understanding technology-enabled environmental innovation and performance enhancement in construction and other industrial contexts.

8.2. Practical Implications

For construction industry practitioners, this research provides actionable insights for sustainability implementation through systematic organisational development approaches. The identified organisational drivers provide practical guidance for developing integrated sustainability strategies addressing leadership development, innovation capability building, and performance measurement system design. Construction managers could use the frameworks presented to assess organisational readiness for sustainability implementation and identify critical development priorities. The performance measurement insights provide practical guidance for developing comprehensive assessment systems capturing sustainability value creation across multiple dimensions. Construction firms could implement the suggested measurement approaches to improve stakeholder communication, identify improvement opportunities, and maintain momentum for continuous sustainability advancement through systematic performance tracking and management processes. The stakeholder engagement strategies identified offer practical approaches for managing complex relationship dynamics inherent in construction sustainability initiatives. Project managers and organisational leaders can apply these insights to develop collaborative approaches that transform potential stakeholder conflicts into innovation opportunities while maintaining project effectiveness and stakeholder satisfaction.

8.3. Policy Implications

The findings provide important insights for policymakers developing environmental regulations and incentive structures for the construction industry’s sustainability. The research demonstrates that regulatory frameworks can serve as innovation catalysts when designed to encourage creative compliance responses rather than merely imposing compliance burdens. Policymakers can utilise these insights to develop more effective environmental policies that align private sector incentives with public sustainability objectives. The green finance mechanisms identified suggest opportunities for developing targeted financial instruments supporting the construction industry’s sustainability transformation. Government agencies and financial institutions can apply these insights to design financing programs that address specific organisational capability requirements while promoting environmental performance improvements and economic development. The SME-specific challenges identified highlight the need for policy interventions supporting smaller construction firms in developing sustainability capabilities. Policymakers can develop collaborative programs, knowledge-sharing platforms, and resource pooling mechanisms that enable SMEs to access sustainability capabilities through collective action rather than individual investment requirements.
Effective construction sustainability policies must be differentiated by institutional capacity, with high-income, middle-income, and low-income countries requiring fundamentally different approaches. High-income countries with robust regulatory enforcement, formalized construction sectors, and sophisticated financial systems can implement comprehensive frameworks including mandatory sustainability performance disclosure requiring public reporting of environmental, social, and economic outcomes with third-party verification (as demonstrated by the United Kingdom’s Energy Performance Certificate requirements and the European Union’s Corporate Sustainability Reporting Directive), ambitious green public procurement standards mandating sustainability criteria for all government construction projects (exemplified by Sweden’s environmental requirements across public contracts and Singapore’s Green Mark certification mandates for public buildings), substantial innovation funding through competitive research grants and tax incentives for private research and development investment (illustrated by Germany’s Federal Environmental Innovation Programme and Canada’s research tax credit system), and progressively tightening building codes with pre-announced schedules providing industry clear regulatory trajectories (such as California’s pathway toward net-zero energy buildings and Denmark’s voluntary–mandatory transition approach). Middle-income countries with developing enforcement capacity, mixed formal-informal construction sectors, and growing but constrained resources require adapted approaches including tiered compliance systems with mandatory requirements for large formal-sector projects combined with incentive-based voluntary programs for smaller projects (as implemented by China’s differentiated green building standards and Mexico’s simplified certification with preferential mortgage rates), construction industry development levies funding sustainability training, research, demonstration projects, and small–medium enterprise support (exemplified by South Africa’s Construction Industry Development Board levy and Malaysia’s industry-funded research and training programs), public-private partnerships co-funding demonstration projects showcasing locally-appropriate sustainable approaches (illustrated by Brazil’s green social housing program and Thailand’s government-industry demonstration buildings serving as training facilities), and regional standards harmonization enabling economies of scale and knowledge transfer (such as ASEAN’s mutual recognition of national certifications and East African Community’s harmonized energy efficiency standards).
Low-income countries facing severe institutional capacity constraints, large informal construction sectors, and minimal resources require fundamentally different strategies emphasizing integration into existing administrative systems rather than creating new sustainability-specific institutions (exemplified by Rwanda’s integration of basic sustainability criteria into existing building permit processes, Uganda’s use of property tax systems for efficiency incentives, and Bangladesh’s incorporation of climate-resilient construction standards into disaster recovery funding eligibility), informal sector engagement programs providing training and technical assistance for small-scale and informal builders who construct the majority of buildings in these contexts (illustrated by Kenya’s training programs for informal builders in basic sustainability techniques, Ethiopia’s housing programs that formalize and upskill informal construction workers, and Tanzania’s programs training informal builders in improved construction methods delivering health and efficiency benefits), prioritizing sustainability interventions delivering immediate tangible co-benefits such as health improvements, cost savings, or productivity gains alongside environmental objectives to drive adoption without requiring environmental values or long-term thinking (demonstrated by Nepal’s ventilation and daylighting programs emphasizing respiratory health benefits, Madagascar’s rainwater harvesting reducing household water costs, and Malawi’s improved construction methods cutting fuel consumption and production costs), and leveraging development partner and non-governmental organization resources, expertise, and funding for capacity building, piloting, and scaling sustainable approaches (exemplified by Burkina Faso’s partnership with international organizations for sustainable school construction, Cambodia’s collaboration on green affordable housing demonstrations, and Mozambique’s infrastructure projects incorporating climate resilience and sustainability standards through development bank funding). Despite these contextual differences, universal policy principles apply across all income levels with appropriate adaptation: ensuring policy coherence and integration across government ministries rather than siloed approaches, engaging stakeholders in policy co-design processes to build legitimacy and adoption, establishing monitoring and adaptive management systems scaled appropriately to available capacity, enabling gradual progression and tightening as industry capacity develops and costs decline, and balancing sustainability ambition with implementation feasibility to avoid cynicism from over-ambitious policies or missed opportunities from under-ambitious approaches.

8.4. Future Research Directions

This review identifies several critical areas requiring further investigation. Longitudinal studies tracking organisational sustainability transformation over extended periods would provide valuable insights into capability development processes and performance evolution patterns. Cross-cultural comparative research examining sustainability implementation across different institutional and cultural contexts would enhance theoretical generalizability and practical applicability. The digital-sustainability convergence represents a particularly promising research frontier, requiring interdisciplinary investigation that combines technology management, environmental science, and organisational behaviour perspectives. Future research should examine how emerging technologies facilitate new forms of sustainable innovation and organisational transformation in construction and related industries.

8.5. Limitations

The review relied exclusively on the Scopus database, potentially excluding relevant studies from other academic databases or industry publications, which may have limited exposure to practitioner insights and industry-specific knowledge. The geographic distribution shows significant bias toward developed countries and China, with limited representation from developing nations where construction industry dynamics and sustainability challenges may differ substantially, limiting generalizability to diverse global contexts with varying institutional frameworks and organisational capabilities. While comprehensive in covering recent developments, the scope may not capture long-term trends, as many sustainability initiatives require years or decades to demonstrate their full impact, meaning the current literature may not reflect mature implementation experiences. The methodological approach relies primarily on secondary data analysis rather than primary empirical investigation, meaning findings reflect researchers’ interpretations rather than direct organisational experiences and practitioner perspectives. Additionally, the focus on construction firms may limit transferability to other industries, as construction’s project-based operations, complex stakeholder relationships, and specific regulatory environments create unique contexts that may not apply to other sectors pursuing sustainability objectives.
This review’s most significant limitation is the pronounced geographic concentration of included studies, reflecting broader structural inequities in global construction research capacity and academic publishing systems. This study synthesis includes 170 studies (68.3%) from three regions, China, North America, and Europe, while Africa (number = 8, 3.2%), Latin America (number = 6, 2.4%), and large portions of Asia and the Middle East remain severely underrepresented. This concentration arises from interconnected structural factors (Section Construction Industry Distinctiveness and Novel Contributions) research infrastructure asymmetries where underrepresented regions lack university construction sustainability programs, systematic research funding, and doctoral training capacity; economic disparities in national research expenditure; publication system barriers including English language requirements, prohibitive article processing charges, and peer review biases; data access constraints where large-scale quantitative data simply unavailable in many contexts; and institutional incentive misalignments where Global South researchers face international publication pressure without enabling resources.
This geographic concentration threatens the external validity of theoretical conclusions, as sustainability mechanisms identified through synthesis may not operate similarly in contexts with different institutional arrangements, informal construction sectors, weak regulatory enforcement, or distinct cultural norms. It creates innovation blind spots where sustainability innovations developed in underrepresented regions, potentially offering insights for resource-constrained sustainability globally, remain undocumented in international literature. It reinforces knowledge equity deficits where construction sustainability discourse becomes dominated by high-income country perspectives, potentially promoting approaches poorly suited to Global South contexts.
Addressing this limitation requires coordinated action. North–South research partnerships with genuine knowledge co-production; regional research consortia building collaborative infrastructure; publication system interventions including fee waivers, language inclusivity, and regional special issues; institutional capacity building through doctoral training, methodological workshops, and infrastructure investment; dedicated research funding sized appropriately for resource-constrained contexts; and systematic review methodology adaptations expanding language inclusiveness and database coverage. Until these structural interventions occur, construction sustainability knowledge will remain geographically concentrated, limiting generalizability and practical applicability globally.

9. Conclusions

This systematic review synthesized 249 peer-reviewed studies published between 2010 and 2025 to identify the critical internal organizational drivers enabling construction firms to achieve superior triple bottom line performance. Our analysis reveals five drivers that most strongly and consistently influence sustainability implementation success. First, green absorptive capacity, the organizational ability to identify, acquire, assimilate, and apply external environmental knowledge, emerged as the single most critical driver supported by sixty-seven studies. Second, top management commitment and strategic integration, demonstrated through resource allocation and accountability mechanisms, showed very high evidence strength across fifty-eight studies. Third, organizational learning and knowledge management systems that capture and transfer sustainability knowledge across projects despite construction’s temporal discontinuity received strong evidence support from forty-three studies. Fourth, stakeholder engagement and relationship capabilities enabling coordination across construction’s fragmented multi-stakeholder ecosystem demonstrated strong evidence across thirty-eight studies. Fifth, performance measurement and management systems creating accountability and enabling continuous improvement showed moderate-to-strong evidence across thirty-one studies. These five drivers function as an integrated system rather than operating independently. Green absorptive capacity enables innovation identification while organizational learning ensures effective implementation and knowledge capture. Top management commitment legitimizes initiatives and provides resources for capability development, while stakeholder engagement enables access to distributed knowledge across networks. Performance measurement creates feedback loops, accelerating learning and demonstrating value that strengthens management commitment. This integration produces synergistic effects across economic performance through competitive differentiation and cost savings, environmental performance through pollution reduction and resource efficiency, and social performance through stakeholder satisfaction and worker welfare. Firms achieving superior sustainability outcomes demonstrate strength across multiple integrated drivers, while weakness in any critical driver constrains overall performance regardless of strength elsewhere.
For construction practitioners, three key actionable messages emerge from our synthesis. First, firms must invest in foundational organizational capabilities before making major green technology investments. Specifically, organizations should develop green absorptive capacity, establish organizational learning systems, build stakeholder coordination capabilities, and implement performance measurement infrastructure, as technology adoption without this capability foundation consistently produces disappointing results due to implementation failures and the inability to capture lessons across projects. Second, practitioners must pursue system-level sustainability integration rather than isolated initiatives by embedding sustainability across strategic planning processes, project management procedures, human resources systems, supply chain management, and performance management frameworks. Isolated sustainability initiatives remain vulnerable to abandonment under pressure and fail to create the reinforcing dynamics that occur when sustainability becomes integrated into core operations, transforming it from peripheral corporate social responsibility into fundamental business practice. Third, construction firms should establish evidence-based sustainability management through systematic processes that measure actual outcomes rather than merely tracking activities, conduct organizational learning analysing performance patterns and identifying improvement opportunities, and implement continuous improvement cycles, adapting practices based on accumulated evidence. This evidence-based approach transforms sustainability from a compliance exercise into a competitive advantage driver by demonstrating return on investment, justifying continued resource allocation, and building organizational knowledge, enabling progressive advancement over time.
For policymakers, three strategic priorities emerge as essential for effective construction sustainability policy. First, policies must be differentiated according to institutional capacity rather than adopting one-size-fits-all approaches. High-income countries with robust regulatory enforcement can implement comprehensive mandatory frameworks, including sustainability disclosure requirements and progressively tightening building codes. Middle-income countries with developing enforcement capacity should employ tiered approaches mandating requirements for large projects while providing incentives for voluntary adoption in smaller projects, supplemented by construction industry development levies and funding capability building. Low-income countries facing severe institutional constraints must emphasize informal sector engagement through training programs, integrate sustainability criteria into existing administrative systems rather than creating new institutions, and focus on interventions delivering immediate co-benefits alongside environmental objectives. Second, policymakers should balance technology incentives with substantial investment in capability building, allocating thirty to forty percent of sustainability policy budgets to capability development, including training programs, knowledge platforms, demonstration projects, research funding, and institutional development, as technology incentives alone prove ineffective without accompanying organizational capacity for effective implementation. Third, policymakers must create long-term policy certainty through pre-announced progressive tightening trajectories by publishing ten-year sustainability policy roadmaps, providing three-to-five-year implementation lead times, and using graduated voluntary-to-mandatory transitions. Theoretically, this review extends Natural Resource-Based View and Dynamic Capability View by identifying three construction-specific mechanisms: the temporal knowledge discontinuity paradox requiring dual focus on external sensing and internal knowledge preservation, distributed capability configuration requiring inter-organizational coordination across fragmented networks, and regulatory complexity multipliers creating capability specialization-versus-generalization trade-offs. These extensions advance sustainability theory applicability beyond manufacturing contexts to project-based and fragmented industries globally. As construction worldwide faces urgent sustainability imperatives, including climate change mitigation, resource scarcity, and social equity needs, this synthesis demonstrates that construction sustainability success emerges from integrated organizational capabilities rather than isolated technologies or compliance-driven approaches, providing actionable frameworks for practitioners, policy guidance differentiated by institutional context, and theoretical foundations positioning sustainability as a source of competitive advantage and long-term value creation.

Author Contributions

Conceptualization, F.E.R.; methodology, F.E.R., and R.K.; software, T.D.M.; validation, F.E.R., and R.K.; formal analysis, F.E.R., R.K., and T.D.M.; investigation, F.E.R., R.K., and T.D.M.; resources, F.E.R.; data curation, T.D.M.; writing—original draft preparation, F.E.R., T.D.M., and Z.J.; writing—review and editing, F.E.R., R.K., T.D.M., and Z.J.; visualization, F.E.R., and T.D.M.; supervision, F.E.R. and R.K.; project administration, F.E.R., and R.K.; funding acquisition, F.E.R. All authors have read and agreed to the published version of the manuscript.

Funding

Funding for this project was provided by “AUT Huri te Ao Innovative Sustainable Construction Research Centre at Auckland University of Technology,” through grant number R12681.38 DS-281.

Data Availability Statement

Data sharing does not apply to this article as no datasets were generated or analysed during the current study.

Conflicts of Interest

The authors declare no conflicts of interest relating to the material presented in this article. Its contents, including any opinions and/or conclusions expressed, are solely those of the authors.

References

  1. Fenwick, M.; Jurcys, P. Building a ‘Green Data’ Future: How a human-centric approach to data and nudges can help fight climate change. J. Intellect. Prop. Law Pract. 2023, 18, 386–396. [Google Scholar]
  2. Hu, C.; Liu, P.; Yang, H.; Yin, S.; Ullah, K.; Hu, C.; Liu, P.; Yang, H.; Yin, S.; Ullah, K. A novel evolution model to investigate the collaborative innovation mechanism of green intelligent building materials enterprises for construction 5.0. AIMS Math. 2023, 8, 8117–8143. [Google Scholar] [CrossRef]
  3. Wu, Y.; Al-Duais, Z.A.M.; Zhu, X.; Lin, S. Digital economy’s role in shaping carbon emissions in the construction field: Insights from Chinese cities. J. Environ. Manag. 2024, 365, 121548. [Google Scholar] [CrossRef] [PubMed]
  4. Zhang, N.; Yin, J.; Zhang, N.; Sun, T.; Yin, S.; Wan, L. Artificial intelligence-driven photovoltaic building materials industry: Greenization and digitization innovation conversion of photovoltaic technology based on a novel interval fuzzy field theory decision-making model. J. Intell. Fuzzy Syst. 2024, 46, 6411–6437. [Google Scholar] [CrossRef]
  5. Tan, W.Y.; Guo, L.; Wang, W. Research on the relationship between environmental governance pressure and green innovation. Environ. Dev. Sustain. 2025, 27, 5255–5278. [Google Scholar] [CrossRef]
  6. Nonet, G.A.-H.; Gössling, T.; Van Tulder, R.; Bryson, J.M. Multi-stakeholder engagement for the sustainable development goals: Introduction to the special issue. J. Bus. Ethics 2022, 180, 945–957. [Google Scholar] [CrossRef]
  7. Makhloufi, L.; Zhou, J.; Siddik, A.B. Why green absorptive capacity and managerial environmental concerns matter for corporate environmental entrepreneurship? Environ. Sci. Pollut. Res. 2023, 30, 102295–102312. [Google Scholar] [CrossRef]
  8. Figiel, A.; Badar, A. Effect of Green Entrepreneurial Orientation and Absorptive Capacity on Green Innovation and Environmental Orientation Among Educated Gen Z’s in Europe. Sustainability 2025, 17, 593. [Google Scholar] [CrossRef]
  9. Lin, Z. Data-driven solutions: Uncovering the hidden potential of big data technologies in in building low-carbon cities. Comput. Ind. Eng. 2024, 197, 110543. [Google Scholar] [CrossRef]
  10. Ngo, Q. The Impact of Green Market Orientation and Ambidextrous Green Innovation on Organizational Performance: Empirical Study on Small Restaurants in Vietnam. Bus. Strateg. Dev. 2024, 7, e70042. [Google Scholar] [CrossRef]
  11. Utaminingsih, A.; Widowati, S.Y.; Witjaksono, E.H. Sustainable business model innovation: External and internal factors on SMEs. Int. J. Innov. Sci. 2023, 16, 95–113. [Google Scholar] [CrossRef]
  12. Dong, T.; Yin, S.; Zhang, N. New energy-driven construction industry: Digital green innovation investment project selection of photovoltaic building materials enterprises using an integrated fuzzy decision approach. Systems 2022, 11, 11. [Google Scholar] [CrossRef]
  13. Zhang, X.; Zhang, X.; Yang, L. Does green entrepreneurial orientation improve the sustainable performance of agribusiness? Evidence from China. SAGE Open 2024, 14, 21582440241271110. [Google Scholar] [CrossRef]
  14. Nigra, M.; Bossink, B. Cooperative learning in green building demonstration projects: Insights from 30 innovative and environmentally sustainable demonstrations around the world. J. Constr. Eng. Manag. 2023, 149, 5023002. [Google Scholar] [CrossRef]
  15. Zhou, M.; Govindan, K.; Xie, X.; Yan, L. How to drive green innovation in China’s mining enterprises? Under the perspective of environmental legitimacy and green absorptive capacity. Resour. Policy 2021, 72, 102038. [Google Scholar] [CrossRef]
  16. da Silva, A.R.; Cirani, C.B.S.; Serra, F.A.R.; Pigola, A.; da Costa, P.R.; Scafuto, I.C.; Ruas, R.L.; Mazieri, M.R. Determining factors on green innovation adoption: An empirical study in Brazilian agribusiness firms. Sustainability 2023, 15, 6266. [Google Scholar] [CrossRef]
  17. Li, J.; Lou, W. Digital Government Construction and Provincial Green Innovation Efficiency: Empirical Analysis Based on Institutional Environment in China. Sustainability 2024, 16, 10030. [Google Scholar] [CrossRef]
  18. Wang, J.; Xue, Y.; Yang, J. Can proactive boundary-spanning search enhance green innovation? The mediating role of organizational resilience. Bus. Strateg. Environ. 2023, 32, 1981–1995. [Google Scholar] [CrossRef]
  19. Almulhim, A.I.; Al Kafy, A.; Ferdous, M.N.; Fattah, M.A.; Morshed, S.R. Harnessing urban analytics and machine learning for sustainable urban development: A multidimensional framework for modeling environmental impacts of urbanization in Saudi Arabia. J. Environ. Manag. 2024, 357, 120705. [Google Scholar] [CrossRef]
  20. Moshood, T.D.; Nawanir, G.; Mahmud, F.; Mohamad, F.; Ahmad, M.H.; AbdulGhani, A.; Kumar, S. Green product innovation: A means towards achieving global sustainable product within biodegradable plastic industry. J. Clean. Prod. 2022, 363, 132506. [Google Scholar] [CrossRef]
  21. Moshood, T.D.; Rotimi, J.O.B.; Shahzad, W. Enhancing sustainability considerations in construction industry projects. Environ. Dev. Sustain. 2024, 27, 29287–29313. [Google Scholar] [CrossRef]
  22. Ma, X.; Zhu, L. Impact of low-carbon city pilot policies on green construction industry innovation. Sustainability 2024, 16, 2964. [Google Scholar] [CrossRef]
  23. Huang, J.; Li, S.M. Adaptive strategies and sustainable innovations of Chinese contractors in the Belt and Road Initiative: A social network and supply chain integration perspective. Sustainability 2024, 16, 8927. [Google Scholar] [CrossRef]
  24. Zhang, Y.; Liu, X.; Yang, J. Digital economy, green dual innovation and carbon emissions. Sustainability 2024, 16, 7291. [Google Scholar] [CrossRef]
  25. Paul, J.; Lim, W.M.; O’Cass, A.; Hao, A.W.; Bresciani, S. Scientific procedures and rationales for systematic literature reviews (SPAR-4-SLR). Int. J. Consum. Stud. 2021, 45, O1–O16. [Google Scholar] [CrossRef]
  26. Rotimi, J.O.B.; Moshood, T.D.; Rotimi, F.E. The Potential Challenges and Limitations of Implementing Modern Office Design Features in Residential Spaces: A SPAR-4-SLR Approach. Buildings 2024, 14, 3037. [Google Scholar] [CrossRef]
  27. Moshood, T.D.; Rotimi, J.O.B.; Rotimi, F.E. Combating Greenwashing of Construction Products in New Zealand and Australia: A Critical Analysis of Environmental Product Declarations. Sustainability 2024, 16, 9671. [Google Scholar] [CrossRef]
  28. Singh, S.; Singh, S.K.; Mahgoub, M.; Mir, S.A.; Kanga, S.; Kumar, S.; Kumar, P.; Meraj, G. Evaluating Recycled Concrete Aggregate and Sand for Sustainable Construction Performance and Environmental Benefits. CivilEng 2024, 5, 461–481. [Google Scholar] [CrossRef]
  29. Ma, K. Digital inclusive finance and corporate green technology innovation. Financ. Res. Lett. 2023, 55, 104015. [Google Scholar] [CrossRef]
  30. Huang, Y.-C.; Liu, C.-H. Psychological capital as a key driver of green capabilities, innovation, and hotel competitive advantage. Int. J. Hosp. Manag. 2025, 130, 104235. [Google Scholar] [CrossRef]
  31. Li, M.; Zhang, J.; Leng, T. Extreme high temperatures and corporate green innovation: Evidence from China. Pac. Basin Financ. J. 2025, 93, 102824. [Google Scholar] [CrossRef]
  32. Esmaeilpour Moghadam, H.; Karami, A. Green innovation: Exploring the impact of environmental patents on the adoption and advancement of renewable energy. Manag. Environ. Qual. Int. J. 2024, 35, 1815–1835. [Google Scholar] [CrossRef]
  33. Guo, L.; Tan, W. Analyzing the synergistic influence of green credit and green technology innovation in driving the Low-Carbon transition of the energy consumption structure. Sustain. Energy Technol. Assess. 2024, 63, 103633. [Google Scholar] [CrossRef]
  34. Li, Y.; Zhang, L.; Liu, J.; Qiao, X. Can the dual-credit policy help china’s new energy vehicle industry achieve corner overtaking? Sustainability 2023, 15, 2406. [Google Scholar] [CrossRef]
  35. Kumar, D.; Zhang, C. Carbon emission reduction in construction industry: Qualitative insights on procurement, policies and artificial intelligence. Built Environ. Proj. Asset Manag. 2025, 15, 399–414. [Google Scholar] [CrossRef]
  36. Liu, W.; Chen, Y.; Zhu, P.; Tong, J. Can carbon reduction policies promote sustainable construction development? Evidence from China’s green building market. PLoS ONE 2024, 19, e0303149. [Google Scholar] [CrossRef] [PubMed]
  37. Cracknell, T.M.; Abu-Hijleh, B. Measuring LEED–NC applicability in design for hospitality. Front. Archit. Res. 2015, 4, 308–317. [Google Scholar] [CrossRef]
  38. Sood, S.K.; Lamba, Y.S.; Singh, A.K. Progress and prospects of 3d and 4d printing in sustainable development: A scientometric review. IEEE Trans. Eng. Manag. 2024, 71, 14415–14425. [Google Scholar] [CrossRef]
  39. Sabobeh, L.; Al Hassani, R.; Alomar, L.; Atabay, S.; Mortula, M.M.; Ali, T.A.; Taher, A.M. Life cycle assessment of the tiny house initiative in the United Arab Emirates. Front. Sustain. Cities 2024, 6, 1488269. [Google Scholar] [CrossRef]
  40. Nguyen, M.V.; Nguyen, T.T. A fuzzy synthetic evaluation approach for climate for innovation measurement in construction firms. Eng. Constr. Archit. Manag. 2024, 31, 5085–5105. [Google Scholar] [CrossRef]
  41. Li, X.; Qiu, X.; Yang, X.; Zhou, P.; Guo, Q.; Zhang, X. Multi-modal melt-processing of birefringent cellulosic materials for eco-friendly anti-counterfeiting. Adv. Mater. 2024, 36, 2407170. [Google Scholar] [CrossRef]
  42. Xu, C.; Zhao, W.; Li, X.; Cheng, B.; Zhang, M. Quality of life and carbon emissions reduction: Does digital economy play an influential role? Clim. Policy 2024, 24, 346–361. [Google Scholar] [CrossRef]
  43. Iturralde Carrera, L.A.; Garcia-Barajas, M.G.; Constantino-Robles, C.D.; Álvarez-Alvarado, J.M.; Castillo-Alvarez, Y.; Rodríguez-Reséndiz, J. Efficiency and sustainability in solar photovoltaic systems: A review of key factors and innovative technologies. Eng 2025, 6, 50. [Google Scholar] [CrossRef]
  44. Hassan, H.S.; Shi, C.; Hashem, F.S.; El-Magd, S.A.; Maged, A.; Abdel-Gawwad, H.A.; Pfeiffer, H. Industrial waste recycling approach: An ecofriendly geopolymer binder for clean and sustainable environments (A 24-h green recycling process). J. Environ. Manag. 2025, 377, 124568. [Google Scholar] [CrossRef]
  45. Nie, S.; Cao, X.; Li, Z.; Liu, M.; Zhang, Y. Supply chain digitization in the net-zero era: The impact of digital technology, renewable energy, and infrastructure. Energy Econ. 2025, 144, 108403. [Google Scholar] [CrossRef]
  46. Wei, X.; Peng, Z. Clan culture and corporate environmental performance: Evidence from China. Energy Econ. 2025, 141, 108093. [Google Scholar] [CrossRef]
  47. Lee, H. Green exploitation and exploration innovation as responses to environmental performance shortfalls: Integration of performance feedback, threat-rigidity and ambidexterity perspectives. J. Bus. Ind. Mark. 2025, 40, 448–462. [Google Scholar] [CrossRef]
  48. Xia, Y.; Zhong, Y. The green advantage: Exploring the power of executives with green experience on green innovation in China. Curr. Psychol. 2025, 44, 6688–6699. [Google Scholar] [CrossRef]
  49. Zhang, S.; Chen, M.; Tang, G. How green human resource management can promote green competitive advantage: The role of green innovation. Bus. Strateg. Environ. 2024, 33, 4613–4625. [Google Scholar] [CrossRef]
  50. Fu, L.; Fu, S. Research on Value Realization Decision of Green Innovation Ecosystem from the Perspective of Trust Transfer. Pol. J. Environ. Stud. 2024, 33, 137–150. [Google Scholar] [CrossRef]
  51. Shehzad, M.U.; Jianhua, Z.; Naveed, K.; Zia, U.; Sherani, M. Sustainable transformation: An interaction of green entrepreneurship, green innovation, and green absorptive capacity to redefine green competitive advantage. Bus. Strateg. Environ. 2024, 33, 7041–7059. [Google Scholar] [CrossRef]
  52. Li, Y.; Zou, C.; Huang, Y.; Wan, A. Environmental Regulation, Green Innovation, and Corporate Brand Value. Sustainability 2025, 17, 3445. [Google Scholar] [CrossRef]
  53. Xiao, B.; Guo, X.; Guo, X.; Wang, J. How does green finance policy in China help reduce pollution emissions? Energy efficiency improvement or green innovation. J. Clean. Prod. 2024, 467, 142933. [Google Scholar] [CrossRef]
  54. Zhang, M. Research on the Effectiveness of China’s Green Finance Policy Synergy under the “Dual Carbon”? In Proceedings of the 2025 4th International Conference on Cyber Security, Artificial Intelligence and the Digital Economy, Johor Bahru, Malaysia, 7–9 March 2025; pp. 221–227. [Google Scholar]
  55. Zhang, H.; Zhang, K.; Yan, T.; Cao, X. The impact of digital infrastructure on regional green innovation efficiency through industrial agglomeration and diversification. Humanit. Soc. Sci. Commun. 2025, 12, 220. [Google Scholar] [CrossRef]
  56. Torbacki, W. A Framework for Assessing Innovations, Business Models and Sustainability for Software Companies Using Hybrid Multiple-Criteria Decision-Making. Sustainability 2024, 16, 5871. [Google Scholar] [CrossRef]
  57. Resende, E.; Resende, P.; Pires, P.; Pereira Soares, C.A. Instrument for assessing the sustainable innovation capacity of professionals in construction. Environ. Eng. Manag. J. 2020, 19, 985–996. [Google Scholar] [CrossRef]
  58. Zeiada, W.; Hamad, K.; Khalil, M.A.; Hassan, L.M. Development of green pavement rating system in the UAE. Innov. Infrastruct. Solut. 2022, 7, 46. [Google Scholar] [CrossRef]
  59. Riratanaphong, C.; Jermsiriwattana, P. The prioritisation and satisfaction on Thai’s rating of energy and environmental sustainability criteria: A case study of Bangkok green condominium. Facilities 2019, 37, 1104–1117. [Google Scholar] [CrossRef]
  60. Hsueh, S.-L.; Yan, M.-R. A multimethodology contractor assessment model for facilitating green innovation: The view of energy and environmental protection. Sci. World J. 2013, 2013, 624340. [Google Scholar] [CrossRef]
  61. Nindita, V.; Purwanto, P.; Windarta, J. A comparison among the rating systems for sustainability of green building: A review. Environ. Eng. Manag. J. 2023, 22, 1037. [Google Scholar] [CrossRef]
  62. Moshood, T.D.; Rotimi, J.O.B.; Shahzad, W.; Bamgbade, J.A. Infrastructure digital twin technology: A new paradigm for future construction industry. Technol. Soc. 2024, 77, 102519. [Google Scholar] [CrossRef]
  63. Rao, B. Does Digital Infrastructure Construction Serve as a New Engine for Green Sustainable Innovation? A Quasi-Natural Experiment Based on the “Broadband China” Pilot Policy. Pol. J. Environ. Stud. 2025, 34, 4363–4376. [Google Scholar] [CrossRef]
  64. Lv, L.; Chen, Y. The Collision of digital and green: Digital transformation and green economic efficiency. J. Environ. Manag. 2024, 351, 119906. [Google Scholar] [CrossRef]
  65. Jayaweera, R.; Losacker, S.; Schwede, D. Regional preconditions and sustainability transition pathways: Insights from circular, bio-based and resource-efficient building material innovations in Vietnam. Energy Res. Soc. Sci. 2025, 125, 104133. [Google Scholar] [CrossRef]
  66. Wielopolski, M.; Bulthuis, W. The better building initiative—A collaborative ecosystem involving all stakeholders as catalyst to accelerate the adoption of circular economy innovations in the construction sector. Circ. Econ. Sustain. 2023, 3, 719–733. [Google Scholar] [CrossRef]
  67. Zada, M.; Zada, S.; Dhar, B.K.; Ping, C.; Sarkar, S. Digital Leadership and Sustainable Development: Enhancing Firm Sustainability Through Green Innovation and Top Management Innovativeness. Sustain. Dev. 2025, 33, 6704–6716. [Google Scholar] [CrossRef]
  68. Zhang, Y.; Li, Y.; Wu, H.; Peng, Y. Evaluating the role of green innovation and global supply chain digitization in natural resource utilization for energy resilience: An empirical evidence from panel quantile regression. Energy Econ. 2025, 144, 108401. [Google Scholar] [CrossRef]
  69. Shehzad, M.U.; Zhang, J.; Latif, K.F.; Jamil, K.; Waseel, A.H. Do green entrepreneurial orientation and green knowledge management matter in the pursuit of ambidextrous green innovation: A moderated mediation model. J. Clean. Prod. 2023, 388, 135971. [Google Scholar] [CrossRef]
  70. Wong, S.K.S. Environmental requirements, knowledge sharing and green innovation: Empirical evidence from the electronics industry in China. Bus. Strateg. Environ. 2013, 22, 321–338. [Google Scholar] [CrossRef]
  71. Darko, A.; Chan, A.P.C.; Ameyaw, E.E.; He, B.-J.; Olanipekun, A.O. Examining issues influencing green building technologies adoption: The United States green building experts’ perspectives. Energy Build. 2017, 144, 320–332. [Google Scholar] [CrossRef]
  72. Moshood, T.D.; Rotimi, F.E.; Rotimi, J.O.B. Knowledge transfer and management in the construction industry: Trends and future challenges. Int. J. Constr. Supply Chain Manag. 2022, 12, 72–102. [Google Scholar] [CrossRef]
  73. Hällerstrand, L.; Reim, W.; Malmström, M. Dynamic capabilities in environmental entrepreneurship: A framework for commercializing green innovations. J. Clean. Prod. 2023, 402, 136692. [Google Scholar] [CrossRef]
  74. Xie, P.; Xu, Y.; Tan, X.; Tan, Q. How does environmental policy stringency influence green innovation for environmental managements? J. Environ. Manag. 2023, 338, 117766. [Google Scholar] [CrossRef] [PubMed]
  75. Xiao, J.; Zeng, P.; Ren, G.; Zhang, L. How to drive strategic green innovation behavior? A qualitative comparative analysis (QCA) based on Chinese manufacturing enterprises. Environ. Sci. Pollut. Res. 2023, 30, 77784–77797. [Google Scholar] [CrossRef]
  76. Zhang, L.; Zhao, Y.; Liu, L.; Sun, H.; Wang, Y. The spatial effects of green-innovation coupling and coordinated development from the perspective of digital inclusive finance: Evidence from China. Technol. Forecast. Soc. Change 2025, 210, 123884. [Google Scholar] [CrossRef]
  77. Gao, J.; Hua, G.; Huo, B. Green finance policies, financing constraints and corporate ESG performance: Insights from supply chain management. Oper. Manag. Res. 2024, 17, 1345–1359. [Google Scholar] [CrossRef]
  78. Moshood, T.D.; Rotimi, J.O.B.; Wajiha, S. Sustainability principles in infrastructure project delivery: Establishing the broader implementation strategies for decision-making. Constr. Innov. 2023, 25, 1370–1411. [Google Scholar] [CrossRef]
  79. Ahmad, T. Innovation in green building projects: An exploratory inquiry. Buildings 2023, 13, 2359. [Google Scholar] [CrossRef]
  80. Ying, L.; Li, M.; Yang, J. Agglomeration and driving factors of regional innovation space based on intelligent manufacturing and green economy. Environ. Technol. Innov. 2021, 22, 101398. [Google Scholar] [CrossRef]
  81. Álvarez, M.; Ferrández, D.; Guijarro-Miragaya, P.; Morón, C. Sustainable Innovation in Ceiling: Exploring the Environmental Benefits of a New Plaster–Rock Wool Layered Recycled Composite. Appl. Sci. 2024, 14, 5055. [Google Scholar] [CrossRef]
  82. Klein Woolthuis, R.J.A. Sustainable entrepreneurship in the Dutch construction industry. Sustainability 2010, 2, 505–523. [Google Scholar] [CrossRef]
  83. Aini, F.; Irianto, A.; Amar, S. Sustainable development model toward environmentally friendly hospital. Glob. J. Environ. Sci. Manag. 2023, 9, 61–76. [Google Scholar]
  84. Phani, B.V.; Bhaskar, R.; Bigliardi, B.; Venturini, K. Orchestrating Resources in Green Startups: Learning from Case Studies. Sustainability 2024, 16, 9956. [Google Scholar] [CrossRef]
  85. Chen, R.; Zhang, B.; Chen, Y. How Does Digital Transformation Influence Collaborative Green Innovation? J. Glob. Inf. Manag. 2024, 32, 1–21. [Google Scholar] [CrossRef]
  86. Li, X.; Zheng, Z.; Shi, D.; Han, X.; Zhao, M. New urbanization and carbon emissions intensity reduction: Mechanisms and spatial spillover effects. Sci. Total Environ. 2023, 905, 167172. [Google Scholar] [CrossRef] [PubMed]
Table 1. Triple Bottom Line Coverage.
Table 1. Triple Bottom Line Coverage.
DimensionKeywordsFrequencyResearch Gap Analysis
EconomicEconomic Development13Moderate coverage
Economic Growth6Limited focus
Carbon Emissions (economic aspects)13Strong focus
EnvironmentalEnvironmental Management14Strong coverage
Environmental Protection9Good coverage
Green Buildings8Adequate focus
SocialHuman factors12Emerging focus
Supply Chain Management9Good coverage
Table 2. Inclusion and Exclusion Criteria .
Table 2. Inclusion and Exclusion Criteria .
Scopus SearchInclusionExclusion
Topic RelevanceArticles explicitly examining sustainable practices, green innovation, environmental initiatives, or sustainability implementation in construction contexts, with a clear focus on organizational-level factors influencing adoption, implementation, or outcomes.Articles focusing solely on technical specifications of green technologies without organizational analysis; studies examining sustainability at the project level only without organizational implications; articles discussing sustainability in non-construction contexts (manufacturing, agriculture, services), even if peripherally mentioning construction; conceptual discussions of sustainability without empirical grounding or theoretical contribution to organizational implementation.
Construction Industry ContextStudies focusing on construction firms, contractors, building companies, construction project organizations, or built environment sector entities. Articles examining construction supply chain actors (material suppliers, equipment manufacturers) if organizational sustainability implementation was analyzed. Studies comparing construction with other sectors, if construction-specific analysis was provided separately.Studies from manufacturing, technology, or service sectors without construction-specific findings; real estate development studies focusing on market dynamics rather than construction operations; architectural design studies without implementation focus; civil engineering studies focused on structural design without organizational dimensions; urban planning studies examining policy rather than firm-level practices.
Organizational Performance FocusArticles explicitly examining relationships between sustainable practices and organizational performance outcomes across economic, environmental, and/or social dimensions. Studies analyzing firm competitiveness, productivity, efficiency, profitability, environmental performance, social outcomes, or multi-dimensional performance frameworks (triple bottom line, SDG contributions). Articles examining organizational capabilities, resources, or strategies enabling or constraining sustainability-performance relationships.Articles measuring only project-level performance without organizational aggregation; studies examining environmental impact without organizational performance linkage; policy analysis papers discussing sector-wide impacts without firm-level performance data; technology assessment studies evaluating technical performance without organizational outcomes; studies focusing exclusively on individual or team-level outcomes without organizational implications.
Accessibility and LanguageFull-text articles available through institutional access or open access repositories. Articles published in the English language to ensure consistent interpretation and analysis.Articles available only as abstracts without full text; publications in languages other than English; retracted articles identified during screening; articles behind paywalls without institutional access and not available through inter-library loan within the review timeframe.
Disclaimer/Publisher’s Note: The statements, opinions and data contained in all publications are solely those of the individual author(s) and contributor(s) and not of MDPI and/or the editor(s). MDPI and/or the editor(s) disclaim responsibility for any injury to people or property resulting from any ideas, methods, instructions or products referred to in the content.

Share and Cite

MDPI and ACS Style

Rotimi, F.E.; Kalatehjaria, R.; Moshood, T.D.; Jalali, Z. Unpacking the Internal Sustainability Drivers for Enhanced Performance of Construction Firms. Buildings 2026, 16, 145. https://doi.org/10.3390/buildings16010145

AMA Style

Rotimi FE, Kalatehjaria R, Moshood TD, Jalali Z. Unpacking the Internal Sustainability Drivers for Enhanced Performance of Construction Firms. Buildings. 2026; 16(1):145. https://doi.org/10.3390/buildings16010145

Chicago/Turabian Style

Rotimi, Funmilayo Ebun, Roohollah Kalatehjaria, Taofeeq Durojaye Moshood, and Zahra Jalali. 2026. "Unpacking the Internal Sustainability Drivers for Enhanced Performance of Construction Firms" Buildings 16, no. 1: 145. https://doi.org/10.3390/buildings16010145

APA Style

Rotimi, F. E., Kalatehjaria, R., Moshood, T. D., & Jalali, Z. (2026). Unpacking the Internal Sustainability Drivers for Enhanced Performance of Construction Firms. Buildings, 16(1), 145. https://doi.org/10.3390/buildings16010145

Note that from the first issue of 2016, this journal uses article numbers instead of page numbers. See further details here.

Article Metrics

Back to TopTop