Comparative Life Cycle Assessment of Concrete Elements: Cast In Situ, Semi-Precast and Precast
Abstract
1. Introduction
2. Methodology
2.1. Site Selection
2.2. Data Collection
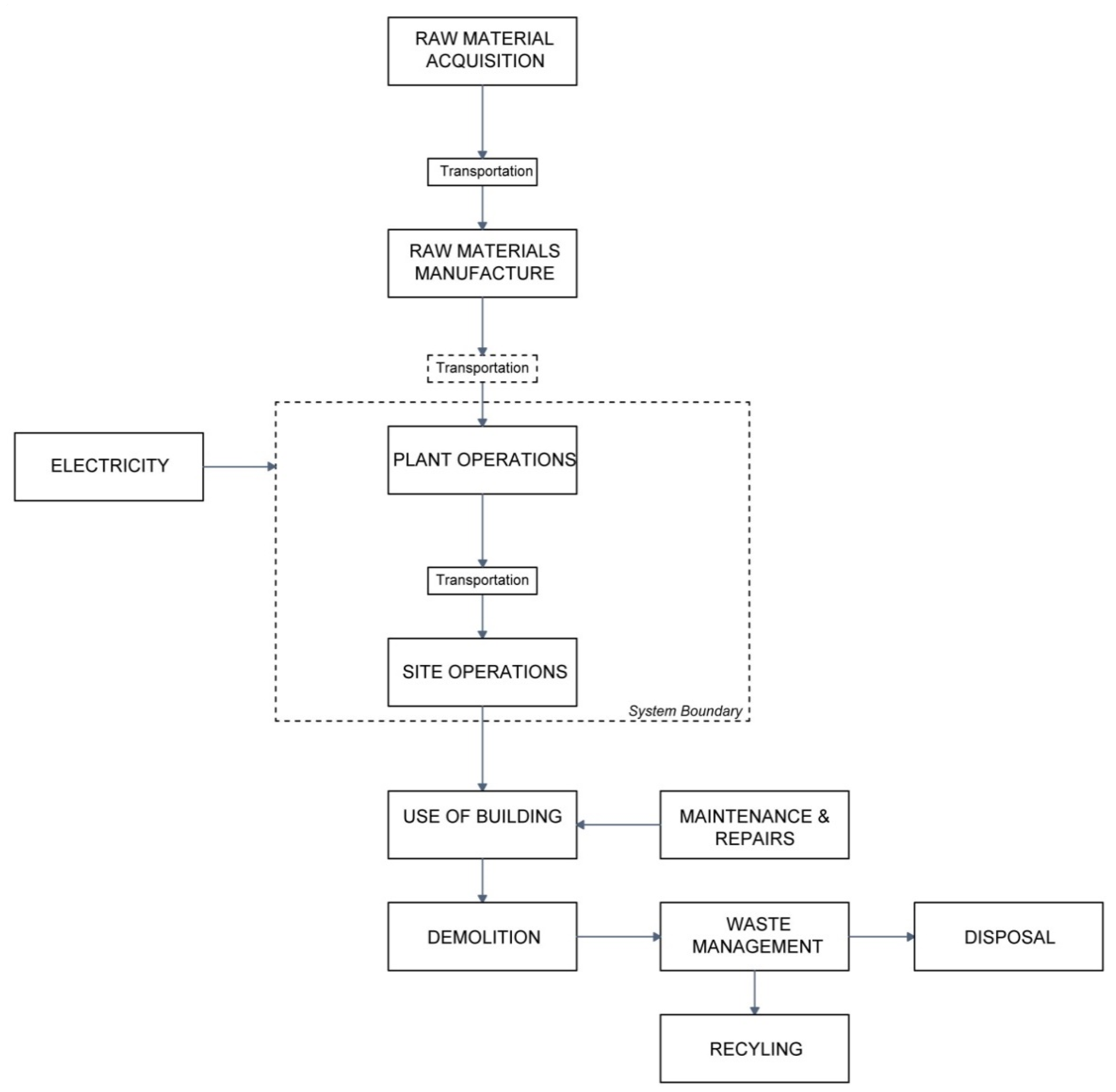
2.3. LCA Method and System Boundary
3. Results
3.1. Material Quantification
3.2. Life Cycle Inventory
3.2.1. Material Inputs
3.2.2. Electricity Inputs
3.2.3. Transportation Inputs
3.3. Life Cycle Impact Assessment
3.3.1. Global Warming Potential
3.3.2. Abiotic Depletion
3.3.3. Acidification
3.3.4. Eutrophication
3.3.5. Human Toxicity
3.3.6. Freshwater Aquatic Ecotoxicity
3.3.7. Marine Aquatic Ecotoxicity
3.3.8. Terrestrial Ecotoxicity
3.3.9. Photochemical Oxidation
3.4. Energy Use
4. Discussion
4.1. Life Cycle Interpretation
4.1.1. Global Aspects
4.1.2. Local Aspects
5. Conclusions
- The single most important factor affecting GWP impact was directly related to the cement content in the mix. Total CO2 emissions resulting from C25 ready-mix concrete is 262 kg/m3, whereas for C50 precast concrete mix, it is 490 kg/m3. It was observed that several impact assessment categories are directly attributed to the choice of concrete mix that was obtained from the predefined concrete datasets within the SimaPro software.
- The overall environmental impact of polystyrene in semi-precast construction was minimal; hence, in all other impact categories, it was considered under “Remaining Processes”.
- Semi-precast construction resulted in the highest electricity consumption since it utilised both cast in situ and precast methods together. Electricity consumption was 15,601 kWh, followed by precast, using 10,809 kWh whereas the least electricity-consuming method is cast in situ, with 7965 kWh. These values were attributed to plant operations and construction only.
- Cast in situ construction resulted in the highest transportation demand, having a total distance of 949 km, followed by semi-precast, with 904 km, and to a lesser extent, precast, with a total transportation distance of 528 km.
- The total energy consumption required for cradle-to-gate for all construction methods is similar, with an average value of 1047 MJ/m2 floor area. On a local aspect, the most energy-demanding method is attributed to semi-precast, having 32.6 MJ/m2, whilst cast in situ and precast constructions have similar demands, using around 22.5 MJ/m2.
- Precast and semi-precast methods resulted in similar quantities, with values almost 30% higher than that of the cast in situ method of construction. This significant difference was directly related to the cement content in the precast mix. On a local aspect, semi-precast construction resulted in the highest CO2 emissions, having between 28 and 36% higher impacts than precast and semi-precast, respectively. The impact difference between precast and cast in situ construction is 12%. However, when compared to cast in situ, precast emits less than half the amount of CO2 equivalents during transportation and construction, making it the most efficient method on site.
- Cast in situ construction exhibits significantly higher impacts in abiotic depletion, freshwater, marine and terrestrial ecotoxicity. These results were related to the higher use of steel in this construction method.
- Semi-precast and precast had similar higher impacts in acidification, eutrophication, human toxicity, and photochemical oxidation. These impacts were related to the use of concrete.
- Overall, it can be concluded that, from a global aspect, the energy consumption is comparable for the three construction techniques, having precast construction consuming slightly higher than semi-precast (1.9%) and cast in situ (5%) methods. From the local perspective, the semi-precast construction has significantly higher energy consumption, as it requires both extensive plant and site operations due to mixed construction. It is also evident that cast in situ and precast construction have comparable energy consumption. Cast in situ has the least amount of plant operations but the highest impact on transportation and site operations. On the other hand, precast has the highest plant operations in a controlled environment and the least extensive transportation and site operations. This implies that although they have similar energy consumptions, precast has an advantage that site operations are minimised, resulting in fewer labour operations and traffic impacts overall.
6. Limitations and Future Direction
- The impact results’ validity relies on LCI data and, in this study, it was on secondary databases, providing a well-established characterisation. The outcome should be interpreted as indicative, instead of considering it as an absolute value.
- The focus of the current study was limited to LCA only; however, in future, life cycle cost (LCC) can be integrated with it to observe the practical relevance.
- Although the adoption of low-carbon cements or renewable electricity could influence the impact on the environment, this study was based on current material mixes and electricity profiles. Hence, low-carbon cements and renewable electricity aspects could be considered in future research.
Author Contributions
Funding
Data Availability Statement
Conflicts of Interest
Abbreviations
| Abbreviation | Meaning |
| LCA | Life Cycle Assessment |
| LCI | Life Cycle Inventory |
| GWP | Global Warming Potential |
| BOQ | Bill of Quantities |
| CO2eq. | Carbon Dioxide Equivalent |
| MJ | Megajoule |
| CML 2001 | Centrum voor Milieukunde (2001 version) |
| ISO | International Organisation for Standardisation |
| EN 1992 | Eurocode 2—Design of Concrete Structures |
| kWh | Kilowatt-hour |
| kg | Kilogram |
| m3 | Cubic metre |
References
- Opoku, A. Construction industry and the sustainable development goals (SDGs). In Research Companion to Construction Economics; Edward Elgar Publishing: Cheltenham, UK, 2022; pp. 199–214. [Google Scholar]
- Lima, L.; Trindade, E.; Alencar, L.; Alencar, M.; Silva, L. Sustainability in the construction industry: A systematic review of the literature. J. Clean. Prod. 2021, 289, 125730. [Google Scholar] [CrossRef]
- WGBC. Bringing Embodied Carbon Upfront: Coordinated Action for the Building and Construction Sector to Tackle Embodied Carbon; World Green Building Council (WGBC): London, UK, 2019. [Google Scholar]
- Loo, B.P.; Li, X.; Wong, R.W. Environmental comparative case studies on modular integrated construction and cast-in-situ construction methods. J. Clean. Prod. 2023, 428, 139303. [Google Scholar] [CrossRef]
- Khalaf, M.A.; Ban, C.C.; Ramli, M. The constituents, properties and application of heavyweight concrete: A review. Constr. Build. Mater. 2019, 215, 73–89. [Google Scholar] [CrossRef]
- Meyer, C. The greening of the concrete industry. Cem. Concr. Compos. 2009, 31, 601–605. [Google Scholar] [CrossRef]
- Bouaissi, A.; Li, L.Y.; Abdullah, M.M.A.B.; Ahmad, R.; Razak, R.A.; Yahya, Z. Fly Ash as a Cementitious Material for Concrete. In Zero-Energy Buildings—New Approaches and Technologies; IntechOpen: London, UK, 2020. [Google Scholar]
- Aitcin, P.-C. Cements of yesterday and today: Concrete of tomorrow. Cem. Concr. Res. 2000, 30, 1349–1359. [Google Scholar] [CrossRef]
- Zhang, J.-L.; Liu, X.; Zhao, J.-B.; Yuan, Y.; Mang, H. Application of a combined precast and in-situ-cast construction method for large-span underground vaults. Tunn. Undergr. Space Technol. 2021, 111, 103795. [Google Scholar] [CrossRef]
- Wong, R.W.; Loo, B.P. Sustainability implications of using precast concrete in construction: An in-depth project-level analysis spanning two decades. J. Clean. Prod. 2022, 378, 134486. [Google Scholar] [CrossRef]
- Dong, Y.H.; Jaillon, L.; Chu, P.; Poon, C. Comparing carbon emissions of precast and cast-in-situ construction methods–A case study of high-rise private building. Constr. Build. Mater. 2015, 99, 39–53. [Google Scholar] [CrossRef]
- Kurama, Y.C.; Sritharan, S.; Fleischman, R.B.; Restrepo, J.I.; Henry, R.S.; Cleland, N.M.; Ghosh, S.K.; Bonelli, P. Seismic-resistant precast concrete structures: State of the art. J. Struct. Eng. 2018, 144, 03118001. [Google Scholar] [CrossRef]
- Vijayan, D.; Revathy, J. Flexural behavior of reinforced and pre-stressed concrete beam using finite element method. Int. J. Appl. Eng. Res. 2015, 10, 717–736. [Google Scholar]
- Liu, D.; Li, X.; Chen, J.; Jin, R. Real-Time Optimization of Precast Concrete Component Transportation and Storage. Adv. Civ. Eng. 2020, 2020, 5714910. [Google Scholar] [CrossRef]
- Brzev, S.; Guevara-Perez, T. Precast Concrete Construction; British Columbia Institute of Technology: Burnaby, BC, Canada, 2010. [Google Scholar]
- Celauro, C.; Corriere, F.; Guerrieri, M.; Casto, B.L.; Rizzo, A. Environmental analysis of different construction techniques and maintenance activities for a typical local road. J. Clean. Prod. 2017, 142, 3482–3489. [Google Scholar] [CrossRef]
- Enshassi, A.; Kochendoerfer, B.; Rizq, E. An evaluation of environmental impacts of construction projects. Rev. Ing. Construcción 2014, 29, 234–254. [Google Scholar] [CrossRef]
- Ghayeb, H.H.; Razak, H.A.; Sulong, N.R. Evaluation of the CO2 emissions of an innovative composite precast concrete structure building frame. J. Clean. Prod. 2020, 242, 118567. [Google Scholar] [CrossRef]
- Philip, A.M.; Kannan, M.R. Constructability assessment of cast in-situ, precast and modular reinforced concrete structures. Mater. Today Proc. 2021, 45, 6011–6015. [Google Scholar] [CrossRef]
- Matarul, J.; Mannan, M.; Safawi, M.M.I.; Ibrahim, A.; Jainudin, N.; Yusuh, N. Performance-based durability indicators of different concrete grades made by the local ready mixed company: Preliminary results. Procedia Soc. Behav. Sci. 2016, 224, 620–625. [Google Scholar] [CrossRef]
- Afefy, H.M.; Abdel-Aziz, M.A.; Kassem, N.M.; Mahmoud, M.H. Improving flexural performance of post-tensioned pre-cast pre-stressed RC segmental T-beams. Structures 2020, 24, 304–316. [Google Scholar] [CrossRef]
- Mantelli, S.G. Influence and On-Site Assessment of Long-Term Prestressing Losses on Shear Strength of Bridge Girders. Ph.D. Thesis, University of Brescia, Brescia, Italy, 2023. [Google Scholar]
- Lago, B.D.; Visconti, D.; Krelani, V. Environmental sustainability of precast and cast-in-situ concrete structures: A case-study comparison based on built supermarket facilities. In Proceedings of the 2021 UBT International Conference, Lipjan, Kosovo, 29–30 October 2021. [Google Scholar]
- Gasparri, E.; Aitchison, M. Unitised timber envelopes. A novel approach to the design of prefabricated mass timber envelopes for multi-storey buildings. J. Build. Eng. 2019, 26, 100898. [Google Scholar] [CrossRef]
- Mirjan, A.; Mata-Falcón, J.; Rieger, C.; Herkrath, J.; Kaufmann, W.; Gramazio, F.; Kohler, M. Mesh mould prefabrication. In Proceedings of the Third RILEM International Conference on Concrete and Digital Fabrication, Loughborough, UK, 27–29 June 2022; Springer: Cham, Switzerland, 2022. [Google Scholar]
- Mohamed, N.; Nehdi, M.L. Rational finite element assisted design of precast steel fibre reinforced concrete pipes. Eng. Struct. 2016, 124, 196–206. [Google Scholar] [CrossRef]
- Oladazimi, A.; Mansour, S.; Hosseinijou, S.A. Comparative life cycle assessment of steel and concrete construction frames: A case study of two residential buildings in Iran. Buildings 2020, 10, 54. [Google Scholar] [CrossRef]
- Seyedabadi, M.R.; Karrabi, M.; Shariati, M.; Karimi, S.; Maghrebi, M.; Eicker, U. Global building life cycle assessment: Comparative study of steel and concrete frames across European Union, USA, Canada, and Australia building codes. Energy Build. 2024, 304, 113875. [Google Scholar] [CrossRef]
- Balasbaneh, A.T.; Ramli, M.Z. A comparative life cycle assessment (LCA) of concrete and steel-prefabricated prefinished volumetric construction structures in Malaysia. Environ. Sci. Pollut. Res. 2020, 27, 43186–43201. [Google Scholar] [CrossRef] [PubMed]
- Arduin, D.; Caldas, L.R.; Paiva, R.d.L.M.; Rocha, F. Life cycle assessment (LCA) in earth construction: A systematic literature review considering five construction techniques. Sustainability 2022, 14, 13228. [Google Scholar] [CrossRef]
- Devaki, H.; Shanmugapriya, S. LCA on construction and demolition waste management approaches: A review. Mater. Today Proc. 2022, 65, 764–770. [Google Scholar]
- Khan, M.W.; Ali, Y. Sustainable construction: Lessons learned from life cycle assessment (LCA) and life cycle cost analysis (LCCA). Constr. Innov. 2020, 20, 191–207. [Google Scholar] [CrossRef]
- Buhagiar, V. Sustainable Development and Building Design in Malta; University of Malta: Msida, Malta, 2006. [Google Scholar]
- Marceau, M.; Nisbet, M.A.; Van Geem, M.G. Life Cycle Inventory of Portland Cement Concrete; Portland Cement Association: Washington, DC, USA, 2007. [Google Scholar]
- Ecoinvent. Ecoinvent Data v2.0, Final Reports; Ecoinvent 2000 No. 1–25; Ecoinvent: Zurich, Switzerland, 2007. [Google Scholar]
- Remmerswaal, H. IDEMAT 2001; Delft University of Technology: Delft, The Netherlands, 2001. [Google Scholar]
- López-Mesa, B.; Pitarch, Á.; Tomás, A.; Gallego, T. Comparison of environmental impacts of building structures with in situ cast floors and with precast concrete floors. Build. Environ. 2009, 44, 699–712. [Google Scholar] [CrossRef]
- Corporation, E. Annual Report 2009 and Financial Statement 2008; 2009. [Google Scholar]
- National Emissions Inventory System (NEIS) Team. National Greenhouse Gas Emissions Inventory Report for Malta 1990–2008; National Emissions Inventory: Marsa, Malta, 2008.
- Habert, G.; Roussel, N. Study of two concrete mix-design strategies to reach carbon mitigation objectives. Cem. Concr. Compos. 2009, 31, 397–402. [Google Scholar] [CrossRef]
- Chen, C.; Habert, G.; Bouzidi, Y.; Jullien, A. Environmental impact of cement production: Detail of the different processes and cement plant variability evaluation. J. Clean. Prod. 2010, 18, 478–485. [Google Scholar] [CrossRef]
- Marinković, S.; Radonjanin, V.; Malešev, M.; Ignjatović, I. Comparative environmental assessment of natural and recycled aggregate concrete. Waste Manag. 2010, 30, 2255–2264. [Google Scholar] [CrossRef]
- Wingårdh, L. Construction of Prefabricated Concrete Buildings: A Comparative Attributional LCA. Master’s Thesis, KTH Royal Institute Of Technology, Stockholm, Sweden, 2021. [Google Scholar]
- Cabeza, L.F.; Rincón, L.; Vilariño, V.; Pérez, G.; Castell, A. Life cycle assessment (LCA) and life cycle energy analysis (LCEA) of buildings and the building sector: A review. Renew. Sustain. Energy Rev. 2014, 29, 394–416. [Google Scholar] [CrossRef]
- Delnavaz, M.; Norouzianpour, M.; Delnavaz, A.; Amiri, S. A comparative study on the environmental impact of cast in situ concrete and industrialized building systems: A life cycle assessment approach. Environ. Dev. Sustain. 2024, 26, 26475–26493. [Google Scholar] [CrossRef]
- Passer, A.; Lasvaux, S.; Allacker, K.; De Lathauwer, D.; Spirinckx, C.; Wittstock, B.; Kellenberger, D.; Gschösser, F.; Wall, J.; Wallbaum, H. Environmental product declarations entering the building sector: Critical reflections based on 5 to 10 years experience in different European countries. Int. J. Life Cycle Assess. 2015, 20, 1199–1212. [Google Scholar] [CrossRef]
- Nagireddi, J.; Gedela, S.K.; Shaik, M.S.; Sundaram, B. Environmental performance and cost assessment of precast structural elements for cleaner construction solutions: LCA approach. J. Hazard. Toxic Radioact. Waste 2022, 26, 04021052. [Google Scholar]
- Chen, Q.; Miller-Hooks, E.; Huang, E. Assessing transportation infrastructure impacts from supply chain restructuring for increased domestic production of critical resources. Comput. Ind. Eng. 2023, 178, 109116. [Google Scholar] [CrossRef]
- Barbhuiya, S.; Das, B.B. Life Cycle Assessment of construction materials: Methodologies, applications and future directions for sustainable decision-making. Case Stud. Constr. Mater. 2023, 19, e02326. [Google Scholar] [CrossRef]



















| Criteria/Requirement | Cast In Situ | Semi-Precast | Precast |
|---|---|---|---|
| Concrete Grade | Low–Medium | Medium–High | High |
| Cement Content | Low–Medium | Medium–High | High |
| Steel Reinforcement Usage | High | Medium | Low |
| Formwork Demand | High | Medium | Low |
| Labour Intensity | High | Medium | Low |
| On-site Construction Time | Long | Medium | Short |
| Durability | Medium | Medium–High | High |
| Transportation | Low | Medium | High |
| S. No | Data Type | Source |
|---|---|---|
| 1 | Raw materials and production of concrete | LCI of Portland Cement Concrete [34] |
| 2 | Raw materials and production of steel and timber | Ecoinvent v2.0 [35], IDEMAT 2001 [36] |
| 3 | Production of precast elements | Through personal communication and direct contact with the manufacturers of the equipment used in the process |
| 4 | Transportation, lifting and construction | Existing Literature [37] |
| 5 | Electricity generation and emissions | Enemalta Annual Report 2009 and Financial Statements 2008 [38], and from the National Greenhouse Gas Emissions Inventory Report for Malta 1990–2008 [39] |
| Element | Cast In Situ Structure | Semi-Precast Structure | Precast Prestressed Slab Structure |
|---|---|---|---|
| (Ton) | (Ton) | (Ton) | |
| Slabs | |||
| Concrete | 916 | Cast in situ: 531.8 Precast: 277.9 | 875.9 |
| Steel | 15.1 | 13.1 | 15.3 |
| Polystyrene Blocks | N/A | 0.86 | N/A |
| Beams | |||
| Concrete | 433.9 | 416.5 | 318 |
| Steel | 13.8 | 9.57 | 7.7 |
| Columns | |||
| Concrete | 214.2 | 205.6 | 109.8 |
| Steel | 7.6 | 5.8 | 5.4 |
| Foundations | |||
| Concrete | 34.3 | 32.9 | 21.9 |
| Steel | 1.4 | 1.4 | 0.274 |
| Total | |||
| Concrete | 1598.4 | 1467.1 | 1325 |
| Steel | 37.9 | 29.9 | 28.6 |
| Material | Cast In Situ | Semi-Precast | Precast |
|---|---|---|---|
| (Ton) | (Ton) | (Ton) | |
| Concrete | |||
| Ready-Mix Concrete | 1598.4 | 564.7 | 0 |
| Precast Concrete | 0 | 900 | 1325 |
| Metals | |||
| Reinforcing Steel | 37.9 | 37.8 | 13.1 |
| Prestressing cables | 0 | 0 | 15.3 |
| Falsework * | 0.0223 | 0.00107 | 0.00057 |
| Forms * | 0.184 | 1.24 | 0.368 |
| Polystyrene | |||
| High-Density Polystyrene Blocks | 0 | 0.86 | 0 |
| Timber | |||
| Formwork * | 38 | 0 | 0 |
| Oils | |||
| Lubricating Oil | 0.084 | 0.060 | 0.061 |
| Plant Operations | Cast In Situ | Semi-Precast | Precast | |||||||||
|---|---|---|---|---|---|---|---|---|---|---|---|---|
| kWh/ton kg Product | S | B | C | F | S | B | C | F | S | B | C | F |
| Universal Extruder | - | - | - | - | - | - | - | - | 1.3 | - | - | - |
| Crosscut Saw | - | - | - | - | - | - | - | - | 0.24 | - | - | - |
| Dispatcher | - | - | - | - | - | - | - | - | 0.7 | - | - | - |
| Stressing Pump | - | - | - | - | - | - | - | - | 0.16 | - | - | - |
| Feeding Gantry | - | - | - | - | - | - | - | - | 0.43 | - | - | - |
| Overhead Cranes | - | - | - | - | 8.61 | 1.74 | 3.62 | - | 3.16 | 1.74 | 3.62 | - |
| Vibrating Tables | - | - | - | - | 0.53 | 1.53 | 1.53 | - | - | 1.53 | 1.53 | - |
| Site Operations | ||||||||||||
| Tower Crane Lifting | 3.2 | 3.2 | 3.2 | 3.2 | 3.04 | 2.88 | 2.88 | 3.2 | 2.88 | 2.88 | 2.88 | 3.2 |
| Onsite Vibration | 1.6 | 1.55 | 1.55 | 1.55 | 1.01 | - | - | 1.55 | - | - | - | 1.55 |
| Total: (kWH/ton) * | 4.8 | 4.75 | 4.75 | 4.75 | 13.2 | 6.15 | 8.03 | 4.75 | 8.87 | 6.15 | 8.03 | 4.75 |
| Element km | Cast In Situ | Semi-Precast | Precast |
|---|---|---|---|
| Slabs | 304 | 569.8 | 316 |
| Beams | 250.36 | 149.8 | 133.6 |
| Columns | 212.8 | 102.96 | 54.9 |
| Foundations | 21.36 | 21.36 | 13.7 |
| Tower Crane | 10 | 10 | 10 |
| Concrete Vibrator | 150 | 50 | - |
| Total | 948.52 | 903.92 | 528.2 |
Disclaimer/Publisher’s Note: The statements, opinions and data contained in all publications are solely those of the individual author(s) and contributor(s) and not of MDPI and/or the editor(s). MDPI and/or the editor(s) disclaim responsibility for any injury to people or property resulting from any ideas, methods, instructions or products referred to in the content. |
© 2025 by the authors. Licensee MDPI, Basel, Switzerland. This article is an open access article distributed under the terms and conditions of the Creative Commons Attribution (CC BY) license.
Share and Cite
Meilak, K.; Borg, R.P.; Musarat, M.A. Comparative Life Cycle Assessment of Concrete Elements: Cast In Situ, Semi-Precast and Precast. Buildings 2026, 16, 146. https://doi.org/10.3390/buildings16010146
Meilak K, Borg RP, Musarat MA. Comparative Life Cycle Assessment of Concrete Elements: Cast In Situ, Semi-Precast and Precast. Buildings. 2026; 16(1):146. https://doi.org/10.3390/buildings16010146
Chicago/Turabian StyleMeilak, Kurt, Ruben Paul Borg, and Muhammad Ali Musarat. 2026. "Comparative Life Cycle Assessment of Concrete Elements: Cast In Situ, Semi-Precast and Precast" Buildings 16, no. 1: 146. https://doi.org/10.3390/buildings16010146
APA StyleMeilak, K., Borg, R. P., & Musarat, M. A. (2026). Comparative Life Cycle Assessment of Concrete Elements: Cast In Situ, Semi-Precast and Precast. Buildings, 16(1), 146. https://doi.org/10.3390/buildings16010146

