Abstract
The construction industry faces increasing conflicts over additional construction costs due to economic uncertainties, such as global pandemics and wars. These disputes often lead to project delays, legal actions, and even construction halts, causing significant financial and operational losses for stakeholders. To address these challenges, this study develops a simulation model based on evolutionary game theory (EGT) to identify the key influencing factors and applies the Analytic Hierarchy Process (AHP) to analyze and manage the conflicts between contractors and owners in private construction projects. The model quantifies decision-making dynamics by calculating the relative importance of various factors under different scenarios. A proof-of-concept simulation of the model reveals that cooperative evolution dynamics significantly decrease when the cost-sharing ratio reaches 0.5 for contractors and 0.9 for owners. Furthermore, the sensitivity analysis indicates that exceeding cost-sharing thresholds undermines cooperation, increasing the risk of disputes. Through this simulation, this study concludes that fostering mutual trust and informed decision-making on cost-sharing ratio significantly reduces project disputes and enhances the stakeholders’ profitability. The developed model and its framework serve as valuable tools for providing project stakeholders with actionable insights aimed at fostering strategic behaviors that minimize dispute-driven financial risks in construction projects.
1. Introduction
Over the past three years, the construction cost index in South Korea has surged by more than 30% due to global disruptions such as the COVID-19 pandemic and ongoing geopolitical conflicts [1]. This rapidly changing environment has imposed significant financial burdens, particularly in cases where additional construction costs exceed the original contract scope, which is increasingly recognized as a critical issue [2]. These financial challenges not only exacerbate disputes but also lead to project delays, litigation and, in extreme cases, the complete suspension of construction projects. Such disruptions, often stemming from ambiguous responsibility assignments and inadequate dispute resolution mechanisms, result in severe financial losses and reputational damage for the individual companies and broader society [3].
The aforementioned negative impacts of disruptions are exacerbated by the inherent vulnerabilities associated with disputes over construction costs, which stem from the construction industry’s characteristics, including its complexity, stringent timelines, and the involvement of multiple stakeholders [4]. To effectively address disputes, it is critical for project stakeholders to make informed decisions at every stage to mitigate potential negative impacts; however, legal and contractual ambiguities often obstruct this process [5]. In South Korea, these challenges are particularly acute in private construction projects, where, unlike public projects, a robust legal framework for resolving disputes over additional construction costs is lacking. Consequently, such disputes are often resolved through informal agreements rather than formal contract enforcement [6]. In this setting, the primary parties, such as the owner and the contractor, can exacerbate disputes due to conflicting interests, bounded rationality, and information asymmetry [7]. Addressing this issue requires a structured analytical approach that considers the competing interests and strategic behaviors of those primary parties.
Nevertheless, the current research predominantly centers on static analysis models concerning strategic behaviors in dispute contexts or policy-based frameworks. These models and approaches fall short in elucidating the dynamic interactions between project owners and contractors, thereby complicating strategic decision-making processes. Accordingly, this study establishes an analytical framework that enables project stakeholders to understand the dynamics of strategic interactions between contractors and owners during disputes regarding additional construction costs. The framework will specifically facilitate the identification of optimal decision-making strategies, thereby ensuring a robust foundation for improved stakeholder engagement and conflict resolution. This approach is grounded in evolutionary game theory (EGT), which is commonly applied to view stakeholders as players with bounded rationality, enabling the analysis of cooperation and conflict in decision-making processes and predicting the most rational strategies [8].
To achieve the above aims, this study addresses the following key questions:
- What are the decision-making factors and priorities of contractors and owners in disputes over the additional construction costs?
- What are the evolutionary behavior patterns of the two stakeholders in disputes over the additional construction costs?
- What is the threshold scenario that determines whether the contractor and the owner choose cooperation or conflict in disputes over the additional construction costs?
The remainder of this study is structured as follows: Section 2 reviews the existing literature relevant to this research. Section 3 outlines the methodology employed in this study. In Section 4, the key decision-making factors for both stakeholders are identified, and a two-player evolutionary game model is developed. Section 5 presents a case study based on the model to simulate the effects of various influencing factors. Section 6 discusses the major findings and practical implications, while Section 7 concludes the study and provides directions for future research.
2. Literature Review
2.1. Decision-Making Factors in Cost Disputes
Numerous studies have acknowledged the significance of managing cost disputes in construction projects and explored the factors influencing effective decision-making in such contexts. Several studies [9,10,11] have categorized conflicts into three types—relationship, process, and task conflicts—and investigated how owner–contractor disputes affect project cost performance. Their findings revealed significant correlations between these conflict types and cost performance. Specifically, relationship conflicts were found to negatively impact interpersonal communication and collaboration, thereby harming project cost outcomes. In contrast, task conflicts followed an inverted U-shaped pattern, exerting a positive influence on cost performance up to an optimal level, beyond which the impact became counterproductive. While their research has provided valuable insights into the dynamics of conflict management, it primarily emphasized the descriptive aspects of conflicts without integrating simulation-based methodologies for exploring the evolving behaviors of stakeholders over time. Matienzo [12] conducted an in-depth qualitative analysis of construction projects suspended due to additional costs. Through expert interviews, they identified the key factors contributing to project suspension and underscored the critical need for a structured decision-making framework. While their study laid a foundation for understanding the financial and operational pressures leading to project halts, it fell short of analyzing proactive conflict mechanisms through simulations. Ozen et al. [13] adopted a case study approach to analyze scenarios where unexpected additional construction costs necessitated decisions on whether to suspend projects. By employing Focus Group Discussion (FGD) techniques, they developed a comprehensive checklist to guide stakeholders in such decision-making. Multi-criteria decision-making tools, such as the Network Analytic Hierarchy Process (N-AHP) and the Technique for Order of Preference by Similarity to Ideal Solution (TOPSIS), were utilized to identify and prioritize critical factors. These methodologies offered quantitative insights into the relative importance of each factor, providing valuable guidance for effective decision-making in cost-related conflict scenarios. Despite their contributions, these studies predominantly focused on reactive approaches, such as deciding on project suspension, rather than proactive strategies for preventing and resolving conflicts. Such a reactive orientation limits the applicability of findings in scenarios aimed at mitigating disputes and achieving cooperative outcomes. Additionally, none of the preceding studies incorporated dynamic simulations based on critical influencing variables to understand the evolving nature of stakeholder interactions and conflict resolution over time. Consequently, a gap remains in the literature regarding research that models the interplays of decision-making factors and simulates behavioral dynamics to support active conflict management.
2.2. Decision-Making Tools for Construction Disputes
Numerous researchers have employed systematic approaches and decision-making tools to effectively manage construction disputes. Multiple studies [14,15,16] have investigated dispute management arising from construction contract modifications and emphasized a structured approach to resolving disagreements. These studies highlighted the importance of integrating conflict management processes within contract administration to proactively mitigate disputes. By adopting a systematic methodology utilizing decision trees, they provided a practical tool to reduce ambiguity in contract modifications and facilitate equitable resolutions. While their research enhanced the understanding of dispute management, it primarily focused on descriptive frameworks rather than analytical or predictive models. Building on prior studies, other studies [17,18,19] have developed a structural equation model to support efficient negotiation in construction disputes. Through case law analysis and expert surveys, they identified the critical factors influencing contract formation, including communication dynamics, legal precedents, and stakeholder interests. These factors were incorporated into a Partial Least Squares Structural Equation Modeling (PLS-SEM) framework, quantifying their relationships and impacts on negotiation outcomes. The model proved effective in elucidating pathways to consensus and provided insights for optimizing dispute resolution strategies. However, notable limitations are associated with this approach. The PLS-SEM methodology requires large datasets to ensure robust and reliable results, posing challenges in scenarios with limited data availability. Additionally, the model assumes minimal constraints on data structure, which introduces risks of overfitting. Moreover, the framework does not simulate the dynamic interactions among stakeholders during negotiations, leaving room for the further exploration of behavioral strategies and iterative decision-making. While these studies have made valuable contributions to the field of construction dispute management, the absence of dynamic simulation tools restricts their ability to model real-time stakeholder interactions and evolving strategies. To address this gap, the present study adopts an evolutionary game theory (EGT)-based approach. By simulating stakeholder behaviors and decision-making processes, the EGT model captures the iterative nature of negotiations, providing a more comprehensive and adaptable framework for managing disputes over additional construction costs.
2.3. Evolutionary Game Theory (EGT)
Game theory has long been recognized as a powerful analytical tool for studying cooperation, conflict, and interaction in decision-making processes [20]. Traditional game theory assumes perfect rationality and complete information, enabling stakeholders to make optimal decisions in a perfectly logical manner [21]. While these assumptions simplify analysis and provide valuable insights, they are often unrealistic in complex real-world situations where decision-makers face bounded rationality, incomplete information, and dynamic environments [22].
To address these limitations, evolutionary game theory (EGT) has emerged as a significant advancement by incorporating dynamic processes that relax the assumption of perfect rationality [23]. EGT models the decision-making behaviors of individuals or organizations as iterative processes influenced by trial-and-error learning, imitation, and adaptation over time [24]. By focusing on the evolution of strategies rather than static optimization, EGT offers a more realistic framework for analyzing interactions in scenarios characterized by bounded rationality, dynamic conditions, and uncertainty [25]. Recent studies have highlighted the applicability of EGT in solving complex problems within the construction industry. For instance, multiple studies [26,27,28] have applied EGT to analyze the decision-making strategies of construction companies, recycling firms, and government agencies in the context of promoting waste recycling. Their research unveiled the evolutionary dynamics of cooperation and competition among actors, demonstrating how subsidy policies influence stakeholder behaviors. These studies provided meaningful insights into designing effective policy mechanisms to achieve sustainable waste management. Similarly, other studies [29,30,31] utilized a two-player game model to explore interactions between government authorities and construction companies concerning the adoption of green buildings (GBs). By integrating incentive and penalty structures, their analysis revealed how such mechanisms affect strategic choices and promote the integration of environmentally sustainable practices in construction. The findings underscored the utility of EGT in evaluating policy interventions and designing strategies to foster green innovation.
Although the previous research has successfully applied EGT to policy-driven scenarios in construction, gaps remain in its application to conflict management and resolution in disputes over additional construction costs. Most existing models focus on cooperation and policy incentives but do not address the dynamic evolution of conflict strategies or interactions over time. Additionally, there is limited research integrating EGT with real-case data to validate assumptions and outcomes. This study aims to bridge these gaps by utilizing EGT to model the decision-making behaviors of owners and contractors in private construction projects. By doing so, it seeks to provide a comprehensive framework for managing disputes related to additional construction costs.
Moreover, this study leverages EGT due to its ability to model dynamic, iterative interactions between contractors and owners, reflecting real-world decision-making processes. By assuming bounded rationality, EGT captures the adaptive nature of stakeholders’ strategies in response to dynamic changes in mutual trust, financial incentives, and reputational risks. In our study, this EGT-enabled framework will produce dynamic equations that can be used to simulate the evolution of cooperation and conflict, enabling the identification of optimal strategies for conflict resolution in disputes over additional construction costs.
3. Research Methodology
This study establishes a stakeholder behavior strategy modeling system for conflict situations involving additional construction costs in construction projects, based on EGT and AHP.
EGT serves as a theoretical framework for analyzing the payoffs associated with the behavioral strategies of project stakeholders in disputes concerning additional costs. Specifically, EGT provides a comprehensive set of parameters and functions designed to quantify the payoffs derived from these identified behavioral strategies, taking into account the decision-making processes of the stakeholders involved. In this quantification process, the AHP plays a crucial role by allowing us to measure and assign weights to the values of each parameter within the EGT-based framework. These measured and weighted values are subsequently utilized to compute the payoffs of the various behavioral strategies under the EGT-enabled framework. The detailed flow of methodology is as follows (see Figure 1):
Figure 1.
Research methodology flowchart.
- To construct a rational game model reflecting the dynamic interactions between players, a literature review was conducted on the interactions and decision-making factors of the two key stakeholders—contractors and owners—and the principles of EGT.
- Hypotheses and parameters for modeling were identified, and the “Payoff Matrix” representing the expected payoffs for each combination of behavioral strategies, as well as the “Replicator Dynamic Equation” to effectively depict evolutionary interactions, was derived. The evolutionary stability of each strategy was identified, and the validity and relative weights of the simulation parameters were calculated using the Analytic Hierarchy Process (AHP) through a Focus Group Discussion.
- Using the calculated algorithm, a real-case-based numerical simulation was conducted to evaluate the applicability of the model. Sensitivity analysis of the key variables was performed through simulations to observe decision-making changes across various stakeholder scenarios.
- The results were analyzed to propose practical discussions for decision-makers, enabling rational conflict management.
The selection of data and factors used in the above methodology were based on a combination of interviews and case studies with experts with experience in additional cost conflict. Key variables, such as cost-sharing ratios, trust levels, and reputational risks, were identified through consultations with industry professionals and verified against real-world construction disputes. For instance, the inclusion of trust as a variable was informed by recurring observations in disputes where trust deficits exacerbated delays and disagreements. Sampling was conducted on projects with high stakeholder complexity, such as large-scale residential developments, ensuring the model reflects typical conflict scenarios in private construction projects.
4. Evolutionary Game Model of Dispute over Additional Costs
4.1. Problem Description
This study develops an evolutionary game model from a collaborative perspective to analyze the complex decision-making mechanisms of contractors and owners in disputes over additional construction costs beyond the original contract scope. The model explores various interactions between the stakeholders. Both groups observe and imitate each other, evolving their strategies through continuous learning and trial-and-error processes, eventually arriving at optimal strategies.
4.1.1. Behavioral Strategies of the Two Stakeholders
The contractor takes on the appropriate social responsibility in construction projects, aiming to achieve economic benefits through project completion. In disputes over additional construction costs, the contractor prioritizes collaboration with the owner to ensure project progress but may decide to halt the project if pursuing individual gains is expected to result in greater losses than benefits. The owner’s decisions are influenced by the contractor’s actions. To achieve project completion, the owner seeks to share responsibilities with the contractor and maintain a cooperative attitude. However, the owner often attempts to avoid responsibility due to cost burdens, which increases the risk of project suspension by the contractor. Based on this analysis, Figure 2 illustrates the relationship between the two game players—contractor and owner—within the context of this study.
Figure 2.
Relationship between the two players.
4.1.2. Assumptions for Developing Evolutionary Game Model
To establish the intuitive variations between the owner and contractors, the following assumptions are proposed:
- Assumption 1. The model involves two stakeholders, the owner and the contractor. Both have bound rationality and adjust their strategies in response to the decisions of the other player to maximize their ultimate benefits. Furthermore, the criteria for recognizing additional construction costs are ambiguous and, in practice, assessments are often based on subjective judgment without standardized guidelines. Consequently, the contractor’s proposed cost is considered reasonable.
- Assumption 2. The contractor has two strategies in the game—“Proceed with Construction ()” and “Suspend Construction ()”. The probability of choosing “Proceed with Construction” is , and the probability of choosing “Suspend Construction” is . Here, represents the likelihood of the contractor adopting the “Proceed with Construction” strategy, while represents the likelihood of adopting “Suspend Construction”. If the contractor suspends the project, they gain the progress payment up to the point of suspension. However, this decision entails risks, including opportunity costs of idle resources due to conflict, stakeholder compensation costs, and reputational losses from disputes.
- Assumption 3. The owner has two strategies in the game—“Cooperate ()” and “Not Cooperate ()”. The probability of choosing “Cooperate” is , and the probability of choosing “Not Cooperate” is . Here, signifies the likelihood of the owner adopting a cooperative approach to sharing construction costs, while represents the likelihood of choosing a non-cooperative strategy. By opting for the “Not Cooperate” strategy, the owner may reduce their cost burden and secure gains but risk conflicts with the contractor, leading to delays in occupancy. Additionally, if the contractor suspends construction, the owner bears the risk of finding an alternative contractor. If both players abandon the project, the residual value of the project becomes the owner’s property.
- Assumption 4. The decisions of the two players are fundamentally made through negotiation. However, in reality, if an appropriate agreement is not reached, penalties such as delays in construction and occupancy, as well as additional costs, arise due to litigation. To account for this, a penalty coefficient () is included to adjust for the compensation associated with litigation. This coefficient is proportional to the initial mutual trust and willingness to cooperate between the stakeholders at the beginning of negotiations.
4.1.3. Game Model Parameters
By adopting a cross-approach methodology combining the studies of [12,13] with expert interviews, this study identified the key influencing parameters affecting decision-making, as summarized in Table 1.
Table 1.
Game model parameters and meanings.
The game participants consist of the contractor and the owner. Based on the prerequisites established in Section 4.1.1 and Section 4.1.2, the model features four distinct strategic combinations for these two participants, as illustrated in Figure 3.
Figure 3.
Game scenario tree.
4.2. Development of the Evolutionary Game Model
Based on the assumptions and parameters outlined in Section 4.1, the Payoff Matrix for the two players is summarized in Table 2. As described in Section 4.1.2, “” represents the contractor’s strategy to proceed with construction, while “” represents the strategy to halt construction. The probabilities of choosing these strategies are “x” and “1 − x”, respectively. Similarly, if the owner selects a cooperative strategy, it is represented as “”, and a non-cooperative strategy is represented as “, with probabilities “y” and “1 − y”, respectively.
Table 2.
Payoff Matrix.
In Table 2, the left side shows the expected payoffs for each strategy combination scenario from the contractor’s perspective, while the right side presents the corresponding payoffs for the owner. The “Replicator Dynamic Equations” are differential equations used in evolutionary game theory to describe how the proportion of strategy choices within a population of players evolves over time. This evolution is based on the payoffs associated with scenarios, where strategies leading to higher rewards tend to be adopted more frequently over time [32,33,34]. Based on the assumptions for each game player and the payoffs from the scenarios in Table 2, the Replicator Dynamic Equations for the contractor and the owner are calculated. The calculation process is as follows: When the contractor selects the “Proceed with Construction (x)” strategy, two scenarios—1 and 2—exist. In Scenario 1, the contractor’s payoff depends on the probability ‘y’ of the owner adopting a cooperative strategy. In Scenario 2, the contractor receives a payoff with a probability of ‘1 − y’. Therefore, the contractor’s expected utility for selecting the x strategy () is expressed in Equation (1).
For the “Suspend Construction (1 − x)” strategy, the expected utility in Scenarios 3 and 4 () is provided by Equation (2).
Finally, the total utility for the contractor, considering the x and 1 − x strategies (), is summarized in Equation (3).
Similarly, for the owner, the expected utility for adopting a “Cooperative (y)” strategy regarding the contractor’s additional cost-sharing occurs in Scenarios 1 and 3 and is expressed as () in Equation (4).
For a “Non-Cooperative (1 − y)” strategy, the expected utility in Scenarios 2 and 4 () is expressed in Equation (5).
The owner’s total utility () across the game is summarized in Equation (6).
The Replicator Dynamic Equation describes changes in the proportion of strategy adoption over time within a population, based on the relative performance of the average payoff of a specific strategy compared to the overall expected utility [35]. Following the calculation process outlined by Tanimoto [36], the Replicator Dynamic Equations for the contractor and the owner are represented by Equations (7) and (8), respectively.
In a two-player evolutionary game model, the Replicator Dynamic Equations exhibit four Evolutionary Stable Strategies (ESSs)—(0, 0), (0, 1), (1, 0), and (1, 1). These ESS points correspond to Nash equilibria in the evolutionary dynamics [37]. The ESS points play a crucial role in determining the long-term stability of strategies within each player’s population. That is, even under various scenarios, players ultimately converge on the dominant strategy that yields the highest payoff over time [38].
5. Proof-of-Concept: Numerical Simulation
5.1. Analysis of Weighted Influencing Factors
To identify the decision-making factors and effectively manage the conflict in a dispute over additional construction costs, which is the goal of this paper, we conducted a numerical simulation involving two players. Based on this, we were able to gain more intuitive insights into the behavioral strategies of decision-makers in a dispute situation. The relative importance between variables was derived through an AHP analysis of the decision-making influencing factors identified by the studies [12,13] through a Focus Group Discussion (FGD). Experience is one of the key factors that maximizes the reliability and effectiveness of FGD [39]. Moreover, various studies on the suitability of group size have argued that session coordination becomes difficult when the size of the FGD exceeds 20 people [40]. When the number of participants is limited, such as in groups of three or five, the reliability of the FGD in this study is significantly reduced. Therefore, to ensure reliability, the FGD in this study is composed of 12 experts with over 10 years of experience, including 6 developers and 6 construction company representatives. This group helped determine the factors affecting the decision-making of constructors and owners in additional construction cost disputes using an AHP. By quantifying the relative importance of these factors, the AHP systematically integrates the various perspectives of stakeholders and provides a method for prioritizing parameters for strategic action in dispute resolution [41]. The AHP implementation procedure in the framework is shown in Figure 4.
Figure 4.
AHP analysis process.
The first step is to clearly define the goal of the decision-making process. In this study, the goal was to prioritize the factors that influence the decision-making of the contractor and the owner in disputes over additional construction costs. In the second stage, the comparative evaluation elements were composed of the parameters outlined in Table 1, and pairwise comparisons of the decision factors were derived using the eigenvalue method [42]. Decision-makers did not arbitrarily determine the importance of the criteria; instead, they compared them one pair at a time, averaging judgments through redundancy and improving accuracy by assigning scores ranging from one to five for each standard item.
The relative importance of the two factors was evaluated, as shown in Figure 5. The analysis focused on factors that directly influence decision-making behavior rather than variables representing the quantitative outcomes of decisions. Consequently, the additional construction ratio and construction cost-sharing ratio were excluded from the analysis. The results of the AHP survey are presented in Figure 5 as follows: (a) reflects the perspective of the owner, and (b) reflects the perspective of the contractor.
Figure 5.
Pairwise comparison between AHP influencing factors. (a) Owner; (b) Contractor.
The third step, consistency verification, provides a standard for measuring the consistency of judgments made by decision-makers during the AHP data collection and evaluation stage. The reliability of AHP analysis can be ensured through a consistency analysis to validate the data. The consistency ratio (CR) of the data collected from respondents must be less than 0.1 [43]. The contractor’s CR was calculated as 0.0256, and the owner’s CR was calculated as 0.0901. Since both the contractor’s and the owner’s CR values are below 0.1, it can be concluded that the reliability of the data has been verified.
Step 4 synthesizes the results of evaluating the relative weights of the influencing factors. This provides practical insights for determining the priority of each decision-making factor and confirming the relative criteria for each player’s strategy selection. The synthesized results are presented in Table 3. According to the AHP analysis results in Table 3, the economic benefits of project completion ( for contractors and for owners) are the most significant factors, with respective weights of 0.217 and 0.2464. This indicates that mutual cooperation is likely to yield positive outcomes. Conversely, the parameters with the lowest weights are the opportunity costs of idle resources due to disputes ( = 0.0817) for contractors and the residual project value in the event of project termination ( 0.063) for owners. These findings suggest that owners tend to place greater importance on project completion compared to contractors, implying that owners may reach cooperative evolution processes more quickly.
Table 3.
AHP analysis results for parameters’ weights.
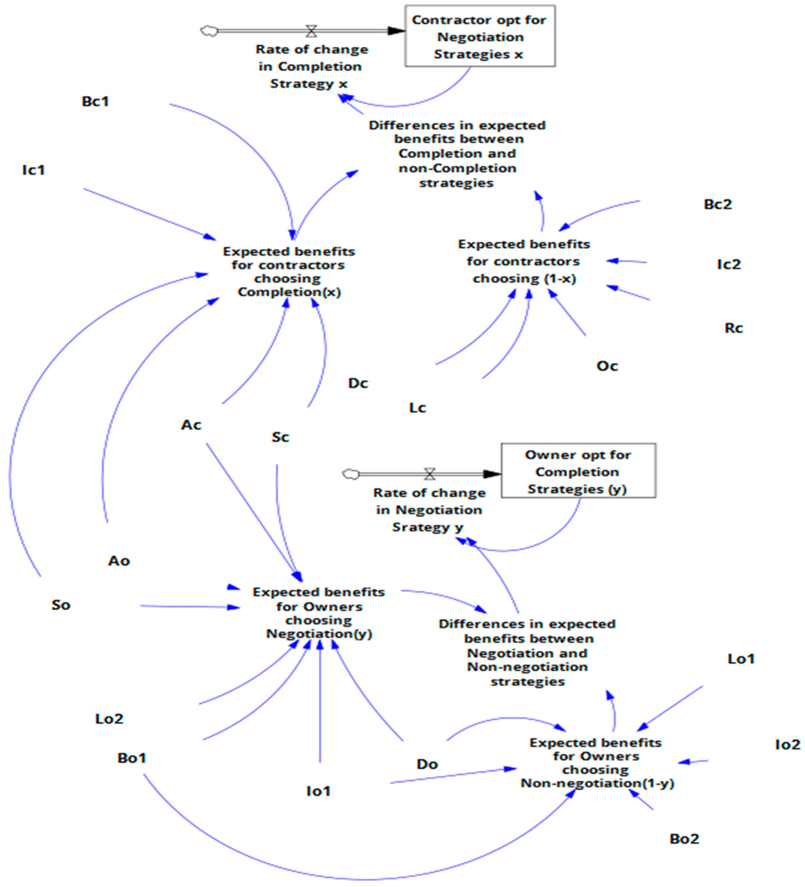
To gain more intuitive insights into the correlation between decision-making influencing factors and the decision-making evolution process in disputes over additional construction costs, this study constructed a system using Vensim PLE 9.4 and Matlab 2022a. Figure 6 illustrates the system dynamics between the influencing factors and decision-making strategies in such dispute situations, as modeled using Vensim PLE 9.4. The system represents the interdependence between the key influencing factors affecting the decision-making of the contractors and the owners in disputes over additional construction costs.
Figure 6.
System dynamics for evolutionary games.
Each node in this model denotes significant influencing factors, such as the additional construction cost-sharing ratio, reputation loss, and opportunity cost of resources. Arrows indicate causal relationships between the variables, providing an intuitive visualization of how each parameter impacts the decision-making strategy. Consequently, the dynamics demonstrate how the evolution process progresses through the dynamic feedback loop of the Replicator Dynamic Equations in the EGT model, laying a foundation for interpreting the results generated by Matlab.
To further enhance practicality and facilitate realistic modeling, the parameter values and AHP-derived weights employed in the proposed framework were determined through an FGD with construction professionals based on a case study that utilized a hypothetical dispute scenario informed by real-world data. The real-world data encompassed total cost, additional cost, percentage of additional cost, the owner’s share of additional cost, and the contractor’s share of cost, as detailed in Table 4. In addition, the determined parameter values were further refined through coefficient adjustments made by the experts who participated in the survey. This approach ensured that the variables accurately reflected the relative importance of key factors in real-world construction conflict scenarios, enhancing the model’s validity and applicability.
Table 4.
Case information for simulation.
The below Table 5 shows the FGD results of the initial values that satisfy the logical relationships among parameters provided in Figure 6.
Table 5.
Parameter initial assignment table.
Ganson et al. [44] asserted that there is a significant correlation between the mutual trust among stakeholders and the occurrence of conflicts. Accordingly, the penalty coefficient () decreases as the willingness of the two players to cooperate increases. In other words, if both players have mutual trust and a positive attitude toward negotiation, the likelihood of incurring additional losses due to litigation and disputes decreases. Conversely, if they hold negative perceptions of each other, the likelihood of additional losses from conflicts increases.
To systematically implement the conflict simulation between the contractor and the owner in disputes over additional construction costs, a script was developed in Matlab to model the interaction of the two players, as outlined in Algorithm 1. This approach evaluates how the behavioral strategies of the two players evolve based on their relative payoffs and costs, modeled through replicator dynamic equations. Subsequently, the simulation iterates over the initial mutual reliability variables and the additional construction cost-sharing ratios, analyzing evolutionary trends through a structured simulation loop. The calculated results are graphically visualized using the Plot Dynamics method.
| Algorithm 1. Evolutionary Game Simulation for Construction Dispute |
| 1: Input: , dt, , , , |
| 2: Output: Strategy dynamics of contractor and owner |
| 3: time [0 : dt : ] |
| 4: Initialize decision and decision as 2D arrays of zeros |
| 5: procedure Replicator Dynamics(, , ) |
| 6: |
| 7: |
| 8: return |
| 9: end procedure |
| 10: for each do |
| 11: for each do |
| 12: |
| 13: for each do |
| 14: |
| 15: |
| 16: y |
| 17: Store |
| 18: end for |
| 19: end for |
| 20: end for |
| 21: procedure Plot Dynamics () |
| 22: for each strategy in decision do |
| 23: Plor time vs. strategy with label |
| 24: end for |
| 25: end procedure |
| 26: Call Plot Dynamics () |
| 27: Call Plot Dynamics () |
5.2. Impact of Initial Mutual Trust
Figure 7 presents the results of a numerical simulation conducted under the assumption that both the contractor and the owner initially possess a neutral level of mutual trust and willingness to cooperate, based on the initial values set in Section 5.1.
Figure 7.
The evolutionary trend in case scenario.
In this scenario, both players begin with probabilities of = 0.5 and = 0.5 for selecting their respective strategies. Over time, the simulation shows that the Evolutionary Stable Strategy (ESS) gradually converges to (1, 1). This outcome demonstrates that mutual cooperation leading to project completion is ultimately the optimal choice for both players. It also reflects the realism of the case study, where additional construction cost disputes arose but were eventually resolved through compromise.
Additionally, the results indicate that the owner reaches the ESS earlier than the contractor. This suggests that the owner is quicker to recognize the benefits of cooperation, such as reducing the financial risks associated with project delays and prolonged disputes. In other words, agreeing to share part of the additional construction costs proposed by the contractor entails fewer risks compared to not cooperating.
Figure 8 presents the results of the numerical simulations analyzing how the initial probabilities of strategy selection for each player—that is, their levels of mutual trust—affect convergence to the ESS. Figure 8a, Figure 8b, Figure 8c, and Figure 8d represent the simulation results with the initial probabilities set at 0.1, 0.3, 0.7, and 0.9, respectively.

Figure 8.
EGT-based simulation trends in scenarios of (a–f).
- Scenario (a): = 0.1, = 0.1
Both players start the game with very low levels of mutual trust and willingness to cooperate, resulting in the ESS ultimately converging to (0, 0). This scenario implies that both the contractor and the owner adopt non-cooperative strategies, leading to project termination. It reflects the difficulty of fostering cooperation when both parties exhibit high levels of mistrust and low mutual confidence, suggesting that without external intervention or incentives, neither party has sufficient motivation to cooperate.
- Scenario (b): = 0.3, = 0.3
As the initial probabilities of cooperation increase for both players, the evolutionary process of the ESS shows slight changes. However, similar to Scenario (a), it ultimately converges to (0, 0). This indicates that while improved mutual trust can slow the dominant shift toward non-cooperative strategies, overcoming conflict remains challenging when the willingness to cooperate is still relatively low. Additionally, although the owner’s initial willingness to cooperate slightly increases in a positive direction, it ultimately converges to 0. This suggests that the owner’s decisions are influenced by the contractor’s observable actions and strategies, highlighting the owner’s tendency to base decisions on the contractor’s behavior.
- Scenarios (c) and (d): = 0.7, = 0.7 and = 0.9, = 0.9
In these scenarios, both players start with relatively high probabilities of selecting cooperative strategies. The ESS converges to (1, 1), indicating that mutual cooperation becomes the dominant strategy. The evolutionary process occurs more quickly than in the baseline scenario of Figure 4, demonstrating that a high initial level of mutual trust can accelerate cooperative outcomes. This emphasizes that fostering a high level of trust early on can significantly promote efficient conflict resolution.
5.3. Impact of Different Levels of Willingness to Cooperate
Figure 9 presents the results of two scenarios where the initial willingness to cooperate significantly differs between the players (Contractor 0.9, Owner 0.1/Contractor 0.1, Owner 0.9).
Figure 9.
Decision-making simulation on cost sharing. (a) contractor, (b) owner.
- Scenario (e): = 0.9, = 0.1
In this scenario, the contractor begins with a high initial willingness to cooperate (0.9), while the owner starts with a low willingness to cooperate (0.1). In the early stages of evolution, the contractor’s efforts to cooperate do not yield immediate rewards, leading to a decline in the probability of cooperation. This suggests that the contractor begins to reassess their cooperative stance, perceiving a lack of mutual trust and tangible benefits. Around t = 15, the contractor’s cooperation probability reaches a minimum, reflecting a period of uncertainty regarding the sustainability of cooperation.
Simultaneously, the owner’s willingness to cooperate begins to increase, indicating that the contractor’s initial cooperative efforts influence the owner’s willingness to adjust their strategy. By approximately t = 30, the ESS for both players stabilizes at (1, 1), demonstrating that the contractor’s high initial willingness to cooperate serves as a catalyst for building mutual trust, ultimately leading to a cooperative equilibrium.
- Scenario (f): = 0.1, = 0.9
In this scenario, the contractor begins with a low initial willingness to cooperate (0.1), while the owner starts with a high willingness to cooperate (0.9). Similar to Scenario (e), the owner’s initial cooperative efforts do not receive immediate rewards, resulting in a slight decline in their cooperation probability. However, around t = 15, the contractor’s cooperation probability begins to rise, influenced by the owner’s consistent cooperative strategy. This indicates that the owner’s high willingness to cooperate encourages the contractor to reevaluate their strategy.
By t = 30, both parties converge on the evolutionary stable strategy (1, 1). This outcome highlights the critical role of the owner’s high initial willingness to cooperate in overcoming the contractor’s initial mistrust and reluctance, ultimately fostering a mutually beneficial cooperative relationship.
5.4. Impact of Additional Contruction Cost Sharing Ratios on Evolutionary Strategies
Based on the assumptions in Table 4, the impact of changes in the contractor’s cost-sharing ratio () and the owner’s cost-sharing ratio () on decision-making was analyzed. Figure 9 shows the simulation results of decision-making changes for scenarios where the cost-sharing ratios are set at (0.1, 0.9), (0.3, 0.7), (0.5, 0.5), (0.7, 0.3), and (0.9, 0.1).
5.4.1. Evolution of Cooperative Strategy with the Contractor’s Cost-Sharing Ratio ()
- Low-level Scenarios ( = 0.1 or 0.3)When the contractor’s additional cost-sharing ratio is low ( ≤ 0.3), the probability of the contractor proceeding with the project converges to 1 over time. This demonstrates that the contractor’s willingness to cooperate increases when the financial burden is manageable, ensuring that the benefits of project completion outweigh the financial burden, thereby sustaining cooperation.
- Intermediate-level Scenario ( = 0.5)When = 0.5, the contractor’s decision-making strategy does not converge but stabilizes at around 0.5. This indicates that the rewards for proceeding or halting the project have reached a dynamic equilibrium. In such a situation, the advantages of project continuation and the financial burden are roughly balanced, creating uncertainty in decision-making.
- High-level Scenarios ( = 0.7 or 0.9)When exceeds 0.5, the probability of the contractor proceeding with the project declines rapidly and eventually converges to 0. This signifies that the financial burden surpasses the benefits of cooperation, leading the contractor to choose project termination. These results highlight the critical threshold where the contractor’s willingness to cooperate diminishes sharply, emphasizing the lack of sufficient benefits to offset the increased cost burdens.
5.4.2. Evolution of Cooperative Strategy with the Owner’s Cost-Sharing Ratio ()
- Low- to Intermediate-level Scenarios ( = 0.1 or 0.3 or 0.5 or 0.7)When ≤ 0.7, the probability of the owner cooperating consistently converges to 1. This indicates that the owner perceives the economic benefits of project completion as outweighing the additional financial burden. Even under relatively high cost-sharing ratios, the owner remains motivated to sustain cooperation.
- High-level Scenario ( = 0.9)In the scenario where = 0.9, the probability of the owner cooperating does not converge to 1 but stabilizes at approximately 0.58. At this level, the financial burden becomes comparable to the benefits of project completion, leading to a reduction in the owner’s willingness to cooperate. This suggests that an excessive cost-sharing ratio above 0.9 weakens the owner’s willingness to cooperate, potentially introducing uncertainty into the success of the project.
6. Discussion
This study proposes a comprehensive analytical framework rooted in evolutionary game theory (EGT) to analyze the strategic behaviors of owners and contractors in disputes concerning additional construction costs within private construction projects. This framework aims to enhance the understanding of the dynamics between stakeholders and facilitate effective conflict resolution. The framework-enabled analysis provides several insights into the dynamic interactions and strategic behaviors of these stakeholders across various scenarios. The detailed insights are as follows:
- Impact of Initial Trust Levels on Cooperative Dynamics
The simulation results demonstrate that the initial trust levels between the two players significantly influence the evolution of strategies and the eventual convergence of decision-making. When both parties start with balanced trust levels, as shown in Algorithm 1, cooperation emerges as the dominant strategy over time. This suggests that the appropriate level of mutual trust provides a foundation for the evolution of cooperative behavior, reducing the likelihood of project delays or disputes.
In scenarios with significant asymmetry in the initial trust levels, as depicted in Figure 7, the player with higher initial willingness to cooperate acts as a catalyst for building mutual trust. However, this process delays convergence to cooperative evolution as compared to scenarios with balanced initial trust. These findings emphasize the importance of addressing trust asymmetry in advance to accelerate cooperative outcomes.
- Impact of Cost-Sharing Ratios on Cooperative Dynamics
The simulations of additional cost-sharing ratios also show that these ratios significantly impact project success through player cooperation. For contractors, the cost-sharing threshold () is 0.5, while for owners, it is 0.9. Maintaining these thresholds in a cooperative strategy is crucial for successful project completion. Contractors exhibit strong willingness to cooperate as long as their financial burden remains manageable, but once the threshold is exceeded, uncertainty in decision-making increases, and they are more likely to choose a project suspension strategy. Owners, on the other hand, demonstrate a higher threshold for cost-sharing, prioritizing project completion over financial burden. However, when cost-sharing imbalances become too large, their willingness to cooperate diminishes, potentially undermining project success.
The insights presented above equip various project stakeholders with a comprehensive understanding of the dynamics related to strategic behaviors in situations involving additional project costs. By leveraging this understanding, the construction industry practically addresses the context of disputes over additional costs in construction projects. For example, owners and contractors can leverage these insights to design cost-sharing agreements and mutual trust strategies that minimize disputes and maximize cooperation, while policymakers can develop frameworks that promote equitable and efficient conflict resolution.
Furthermore, similar insights can be derived across various construction projects through the analysis enabled by the proposed framework. The process for implementing this proposed framework is illustrated in Figure 10.
Figure 10.
Application process chart of proposed framework.
Initially, stakeholders gather relevant case information, which includes total project cost, additional costs, the percentage of additional costs, the owner’s share of these costs, and the contractor’s share. Subsequently, they assess parameter values and their respective weights using expert interviews, employing the Analytical Hierarchy Process (AHP) method. Following this, stakeholders develop multiple scenarios that reflect varying levels of (1) mutual trust, (2) willingness to cooperate, and (3) cost-sharing ratios. Finally, utilizing the proposed framework, stakeholders analyze the outcomes of these different scenarios to identify optimized cooperation strategies that benefit both parties.
7. Conclusions
7.1. Research Findings
This study addresses conflict management issues in the domestic construction industry, where disputes over additional construction costs are becoming increasingly frequent due to uncertainties such as war and COVID-19. These disputes lead to social problems, including delays in construction and occupancy, lawsuits, and even project suspensions. Therefore, establishing an effective conflict resolution mechanism is critical. To address these challenges, this study developed a simulation model combining evolutionary game theory (EGT) and the Analytic Hierarchy Process (AHP) to resolve conflicts over additional construction costs between contractors and owners. By systematically modeling the dynamic interactions between stakeholders, the main conclusions of this study are as follows:
- Important decision-making factors from the perspectives of contractors and owners were identified through prior research, and the relative weights of influential factors were derived through AHP analysis to ensure the reliability and quantitative accuracy of the model. Collaborative strategies between the stakeholders showed the highest probability of achieving optimal rewards and minimizing financial risks. For contractors, the opportunity cost of idle resources was analyzed as the least influential factor, while for owners, project abandonment due to non-cooperation was identified as the least significant factor.
- The usefulness of the EGT model was verified through simulations using empirical data. The results demonstrated that mutual trust and balanced cost-sharing ratios could lead to optimal outcomes. It was also shown that owners typically achieved cooperative evolution more quickly and had a higher willingness to complete the project.
- Sensitivity analysis of the additional construction cost-sharing ratio revealed that cooperative evolution dynamics significantly decreased when the cost-sharing ratio reached 0.5 for contractors and 0.9 for owners. These findings provide actionable insights into designing negotiation strategies.
The results of the study emphasize that, to effectively manage conflicts in private construction projects, it is essential to establish mutual trust, maintain an appropriate cost-sharing ratio, and prioritize informed decision-making. The proposed framework integrates the decision-making factors and interactions of all players, promoting consensus-based conflict resolution, contributing to project stability, and reducing the likelihood of long-term disputes.
Theoretically, this study expands the scope of EGT application by incorporating decision-making factors and bounded rationality specific to the scenarios and characteristics of private construction projects. Practically, the proposed framework enables the identification of priorities for decision-making factors for both stakeholders through trust, financial burden thresholds, and AHP analysis. This strengthens the model’s capabilities and, unlike the existing models that assume a static decision-making environment, provides a dynamic framework that predicts stakeholder behavior through iterative adaptation to changes in project conditions. Consequently, the proposed framework can facilitate stakeholders, including owners and contractors, in making informed decisions regarding cost-sharing ratios and behavioral strategies in the context of additional construction costs. This structured approach can help reduce project delays, mitigate legal expenses, and prevent resource inefficiencies. Ultimately, these advantages contribute to enhanced profitability in construction projects.
7.2. Research Limitations and Future Directions
Despite the valuable findings, this study has some limitations. First, the model was developed as a two-player game focused solely on the decision-making processes of contractors and owners, excluding the roles and influences of other major stakeholders such as designers, construction managers (CMs), and government agencies. This simplification may not fully capture the complex dynamics of actual construction processes. Future research should aim to expand the model to include additional stakeholders such as designers, CM firms, subcontractors, and national institutions, enabling the development of a more comprehensive framework for conflict resolution.
Additionally, the virtual data used in this study were derived from a specific project scenario, limiting the generalizability of the findings to projects with different scales, purposes, or characteristics. Accordingly, future studies should focus on standardizing systems that incorporate project characteristics such as progress rates, scale, and purpose, thereby enhancing the realism of the model across various scenarios.
Lastly, the framework presented in this study aims to analyze behavioral strategies specifically within the context of private construction projects. The parameters and AHP-driven weights incorporated into the framework were developed and calculated based on the distinct characteristics inherent to these types of projects. To improve the usability and applicability of the framework, it is recommended that future research endeavors focus on creating tailored versions that customize the parameters and weights for analyzing behavioral strategies across various project types beyond private construction. The framework established in this study serves as a theoretical foundation for the development of these alternative versions.
Author Contributions
Conceptualization, H.-S.C. and S.-S.J.; methodology, S.-S.J. and J.-H.Y.; software, S.-S.J. validation, S.-S.J. and H.-S.C.; formal analysis, S.-S.J.; investigation, S.-S.J.; resources, H.-S.C.; data curation, S.-S.J.; writing—original draft preparation, S.-S.J.; writing—review and editing, H.-S.C. and J.-H.Y.; visualization, S.-S.J. and J.-H.Y.; supervision, H.-S.C.; project administration, H.-S.C.; funding acquisition, H.-S.C. All authors have read and agreed to the published version of the manuscript.
Funding
This work was supported by the Ajou University research fund (S2023G000100466) and the research fund from AP 10 program (S2024G000100041).
Institutional Review Board Statement
Not applicable.
Informed Consent Statement
Not applicable.
Data Availability Statement
The dataset is available upon request from the authors.
Conflicts of Interest
The authors declare no conflicts of interest.
References
- Adepu, N.; Kermanshachi, S.; Pamidimukkala, A.; Loganathan, K. Analysis of the factors affecting construction project cost during COVID-19. In Proceedings of the International Conference on Transportation and Development 2023, Austin, TX, USA, 14–17 June 2023; pp. 718–727. [Google Scholar]
- Han, B.W.; Shin, M.J. A Research on the Adjustments for Extra Cost In Private Construction. J. Public Soc. 2022, 12, 62–93. [Google Scholar] [CrossRef]
- Park, S.W. A Short Essay on Overhead Cost and Time Extension Issues in Government Long-Term Continuing Construction Contracts. Korea Law Rev. 2018, 89, 117–173. [Google Scholar] [CrossRef]
- Vaux, J.; Kirk, W. Relationship conflict in construction management: Performance and productivity problem. J. Constr. Eng. Manag. 2018, 144, 04018032. [Google Scholar] [CrossRef]
- Koc, K.; Gurgun, A. Ambiguity factors in construction contracts entailing conflicts. Eng. Constr. Archit. Manag. 2022, 29, 1946–1964. [Google Scholar] [CrossRef]
- Jin, J.S. A Study on the Design Change System of Private Construction Projects. Korean J. Constr. Leg. Aff. 2024, 10, 295–336. [Google Scholar] [CrossRef]
- Ivić, I.; Cerić, A. Risks caused by information asymmetry in construction projects: A systematic literature review. Sustainability 2023, 15, 9979. [Google Scholar] [CrossRef]
- Weibull, J.W. Evolutionary Game Theory; MIT Press: Cambridge, MA, USA, 1997. [Google Scholar]
- Brockman, J.L. Interpersonal conflict in construction: Cost, cause, and consequence. J. Constr. Eng. Manag. 2014, 140, 04013050. [Google Scholar] [CrossRef]
- Chen, Y.Q.; Zhang, Y.B.; Zhang, S.J. Impacts of different types of owner-contractor conflict on cost performance in construction projects. J. Constr. Eng. Manag. 2014, 140, 04014017. [Google Scholar] [CrossRef]
- Tang, Y.; Chen, Y.; Hua, Y.; Fu, Y. Impacts of risk allocation on conflict negotiation costs in construction projects: Does managerial control matter? Int. J. Proj. Manag. 2020, 38, 188–199. [Google Scholar] [CrossRef]
- Matienzo, F.C. Temporary suspension of construction projects. In Proceedings of the Construction Research Congress 2016, San Juan, Puerto Rico, 31 May–2 June 2016; pp. 2149–2159. [Google Scholar]
- Okudan, O.; Demirdöğen, G.; Işık, Z. A decision-support framework for suspension of public infrastructure projects: A combined use of neutrosophic AHP and TOPSIS. Eng. Constr. Archit. Manag. 2024. [Google Scholar] [CrossRef]
- Aghamohammadi, P. Theoretical Analysis of Contract Change in Construction Projects. Ph.D. Thesis, Kyoto University, Kyoto, Japan, 2014. [Google Scholar]
- Ayhan, M.; Dikmen, I.; Talat Birgonul, M. Predicting the occurrence of construction disputes using machine learning techniques. J. Constr. Eng. Manag. 2021, 147, 04021022. [Google Scholar] [CrossRef]
- Shlaby, A.; Hassanein, A. A decision support system (DSS) for facilitating the scenario selection process of the renegotiation of PPP contracts. Eng. Constr. Archit. Manag. 2019, 26, 1004–1023. [Google Scholar] [CrossRef]
- Lin, S.; Cheung, S.O. An instrument for identification of intention to settle in project dispute negotiation. J. Manag. Eng. 2023, 39, 04023030. [Google Scholar] [CrossRef]
- Gamil, Y.; Abd Rahman, I. Studying the relationship between causes and effects of poor communication in construction projects using PLS-SEM approach. J. Facil. Manag. 2023, 21, 102–148. [Google Scholar] [CrossRef]
- Naji, K.K.; Mansour, M.M.; Gunduz, M. Methods for modeling and evaluating construction disputes: A critical review. IEEE Access 2020, 8, 45641–45652. [Google Scholar] [CrossRef]
- Rosas, A. Evolutionary game theory meets social science: Is there a unifying rule for human cooperation? J. Theor. Biol. 2010, 264, 450–456. [Google Scholar] [CrossRef]
- Jones, A.J. Game Theory: Mathematical Models of Conflict; Elsevier: Amsterdam, The Netherlands, 2000. [Google Scholar]
- Marden, J.R.; Wierman, A. Overcoming limitations of game-theoretic distributed control. In Proceedings of the 48h IEEE Conference on Decision and Control (CDC) Held Jointly with 2009 28th Chinese Control Conference, Shanghai, China, 15–18 December 2009; pp. 6466–6471. [Google Scholar]
- Sigmund, K.; Nowak, M. Evolutionary game theory. Curr. Biol. 1999, 9, R503–R505. [Google Scholar] [CrossRef]
- Frey, E. Evolutionary game theory: Theoretical concepts and applications to microbial communities. Phys. A Stat. Mech. Its Appl. 2010, 389, 4265–4298. [Google Scholar] [CrossRef]
- Lv, J.; Lin, M.; Zhou, W.; Xu, M. How PPP renegotiation behaviors evolve with traffic changes: Evolutionary game approach. J. Constr. Eng. Manag. 2021, 147, 04021032. [Google Scholar] [CrossRef]
- Long, H.; Liu, H.; Li, X.; Chen, L. An evolutionary game theory study for construction and demolition waste recycling considering green development performance under the Chinese government’s reward–penalty mechanism. Int. J. Environ. Res. Public Health 2020, 17, 6303. [Google Scholar] [CrossRef]
- Ma, L.; Zhang, L. Evolutionary game analysis of construction waste recycling management in China. Resour. Conserv. Recycl. 2020, 161, 104863. [Google Scholar] [CrossRef]
- Su, Y. Multi-agent evolutionary game in the recycling utilization of construction waste. Sci. Total Environ. 2020, 738, 139826. [Google Scholar] [CrossRef] [PubMed]
- Fan, K.; Hui, E. Evolutionary game theory analysis for understanding the decision-making mechanisms of governments and developers on green building incentives. Build. Environ. 2020, 179, 106972. [Google Scholar] [CrossRef]
- Gao, Y.; Jia, R.; Yao, Y.; Xu, J. Evolutionary game theory and the simulation of green building development based on dynamic government subsidies. Sustainability 2022, 14, 7294. [Google Scholar] [CrossRef]
- Meng, Q.; Liu, Y.; Li, Z.; Wu, C. Dynamic reward and penalty strategies of green building construction incentive: An evolutionary game theory-based analysis. Environ. Sci. Pollut. Res. 2021, 28, 44902–44915. [Google Scholar] [CrossRef]
- Chu, Z.; Bian, C.; Yang, J. How can public participation improve environmental governance in China? A policy simulation approach with multi-player evolutionary game. Environ. Impact Assess. Rev. 2022, 95, 106782. [Google Scholar] [CrossRef]
- Cressman, R.; Tao, Y. The replicator equation and other game dynamics. Proc. Natl. Acad. Sci. USA 2014, 111 (Suppl. S3), 10810–10817. [Google Scholar] [CrossRef]
- Ohtsuki, H.; Nowak, M. The replicator equation on graphs. J. Theor. Biol. 2006, 243, 86–97. [Google Scholar] [CrossRef]
- Cooney, D.B. The replicator dynamics for multilevel selection in evolutionary games. J. Math. Biol. 2019, 79, 101–154. [Google Scholar] [CrossRef]
- Tanimoto, J. Fundamentals of Evolutionary Game Theory and Its Applications; Springer: Tokyo, Japan, 2015. [Google Scholar]
- Greiner, D.; Periaux, J.; Emperador, J.M.; Glaván, B.; Winter, G. Game theory based evolutionary algorithms: A review with nash applications in structural engineering optimization problems. Arch. Comput. Methods Eng. 2017, 24, 703–750. [Google Scholar] [CrossRef]
- Ding, J. A study of construction project conflict management based on evolutionary game theory. In Modeling Risk Management in Sustainable Construction; Springer: Berlin/Heidelberg, Germany, 2011; pp. 321–326. [Google Scholar]
- Nyumba, T.O.; Wilson, K.; Derrick, C.J.; Mukherjee, N. The use of focus group discussion methodology: Insights from two decades of application in conservation. Methods Ecol. Evol. 2018, 9, 20–32. [Google Scholar] [CrossRef]
- Budayan, C.; Okudan, O.; Dikmen, I. Identification and prioritization of stage-level KPIs for BOT projects–evidence from Turkey. Int. J. Manag. Proj. Bus. 2020, 13, 1311–1337. [Google Scholar] [CrossRef]
- Chowdary, V.M.; Chakraborthy, D.; Jeyaram, A.; Murthy, Y.K.; Sharma, J.R.; Dadhwal, V.K. Multi-criteria decision making approach for watershed prioritization using analytic hierarchy process technique and GIS. Water Resour. Manag. 2013, 27, 3555–3571. [Google Scholar] [CrossRef]
- Podvezko, V. Application of AHP technique. J. Bus. Econ. Manag. 2009, 2, 181–189. [Google Scholar] [CrossRef]
- Darko, A.; Chan, A.; Ameyaw, E.E.; Owusu, E.K.; Pärn, E.J.; Edwards, D.J. Review of application of analytic hierarchy process (AHP) in construction. Int. J. Constr. Manag. 2019, 19, 436–452. [Google Scholar] [CrossRef]
- Ganson, B.; He, T.L.; Henisz, W.J. Business and peace: The impact of firm–stakeholder relational strategies on conflict risk. Acad. Manag. Rev. 2022, 47, 259–281. [Google Scholar] [CrossRef]
Disclaimer/Publisher’s Note: The statements, opinions and data contained in all publications are solely those of the individual author(s) and contributor(s) and not of MDPI and/or the editor(s). MDPI and/or the editor(s) disclaim responsibility for any injury to people or property resulting from any ideas, methods, instructions or products referred to in the content. |
© 2025 by the authors. Licensee MDPI, Basel, Switzerland. This article is an open access article distributed under the terms and conditions of the Creative Commons Attribution (CC BY) license (https://creativecommons.org/licenses/by/4.0/).










