Integrating Eco-Design and a Building-Integrated Photovoltaic (BIPV) System for Achieving Net Zero Energy Building for a Hot–Dry Climate
Abstract
1. Introduction
- Material impact: How do biobased wood construction materials influence operational energy demand and carbon emissions compared to conventional masonry in a representative Moroccan hot–dry context?
- Renewable integration: What technoeconomic configuration of rooftop photovoltaic and BIPV systems can achieve net zero or positive energy performance when coupled with energy storage and intelligent management?
- Design framework: How can passive bioclimatic strategies and active renewable systems be integrated into a replicable design methodology suitable for residential buildings and adaptable to urban scale applications?
2. Review of the Literature and Research Gaps
2.1. Review of the Literature
2.1.1. Evolution of Positive Energy and Net Zero Energy Buildings
2.1.2. Bioclimatic Architecture and Passive Design Strategies
2.1.3. Integration and Life Cycle Assessment
2.2. Research Gap
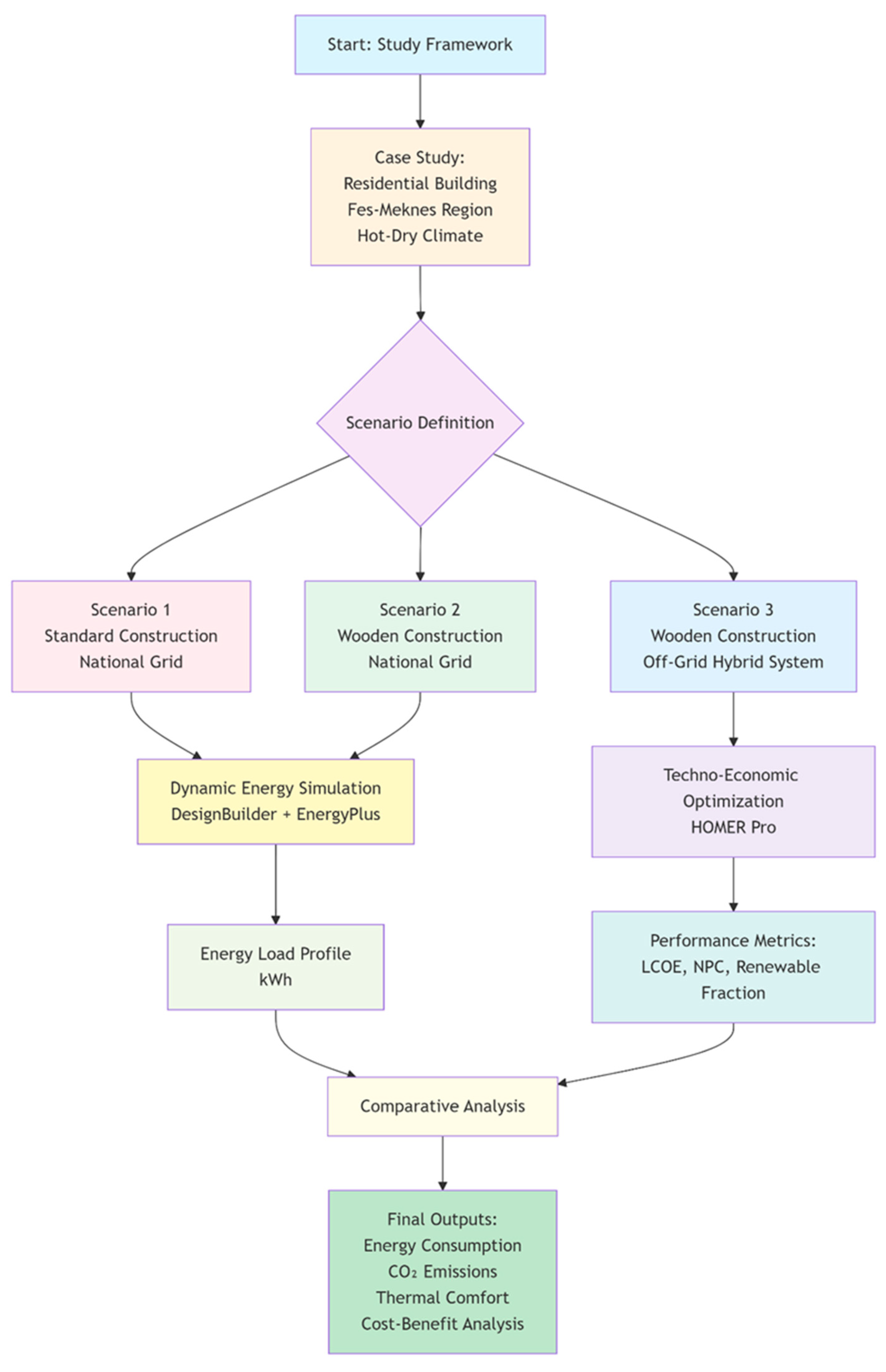
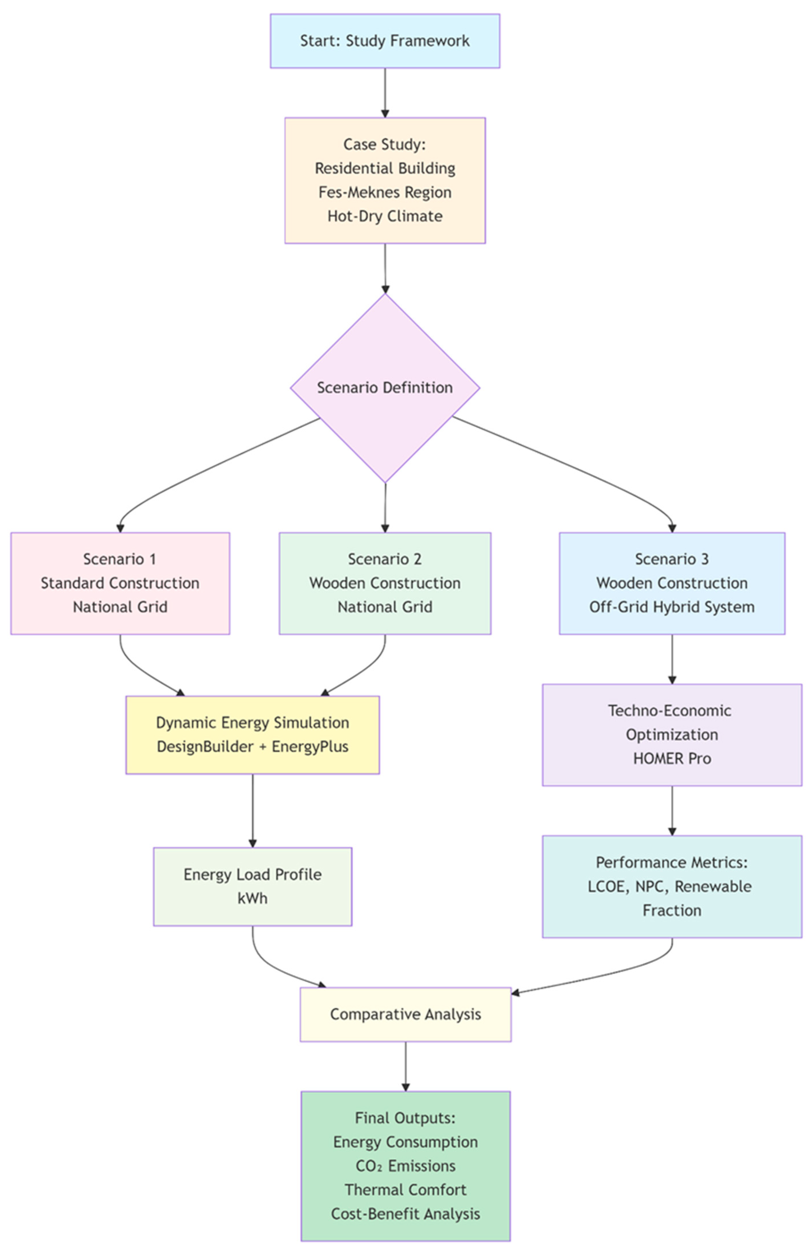
2.3. Description and Methodology
- Scenario 1: Standard Construction with Grid Supply
- Scenario 2: Eco-Constructive Wooden Building with Grid Supply
- Scenario 3: Wooden Construction with Integrated Photovoltaic/BIPV Systems
2.3.1. Simulation Approach and Case Study Selection
2.3.2. Data Collection and Climatic Analysis
2.3.3. Building Description and Simulation Scenarios
Scenario 1: Standard Construction with Grid Electricity Supply
Scenario 2: Eco-Constructive Model Using Sustainable Materials
Scenario 3: Positive Energy Building with Integrated Photovoltaic and BIPV Systems
- Battery ageing: a cycle life model assuming 80% end-of-life capacity and a 4% annual degradation rate.
- Economic parameters: real discount rate of 5% and 25-year project horizon.
- Reliability targets: 98% minimum renewable fraction and 1% probability of loss of load.
2.4. Annual Energy Load Assessment
3. Results
3.1. Hygrothermal Performance of Alternative Construction Systems
3.2. Comparative Performance Analysis of Construction Systems
3.3. Annual and Monthly Energy Consumption Analysis
3.4. Evaluation of the Proposed Off-Grid PV/BIPV Hybrid Energy System
3.4.1. Monthly Electric Production
3.4.2. Sensitivity Analysis of LCOE
3.5. Critical Limitations and Future Research Directions in Sustainable Construction
4. Discussion and Conclusions
Author Contributions
Funding
Data Availability Statement
Conflicts of Interest
Nomenclature
| BIPV | Building-integrated Photovoltaic |
| BPS | Building Performance Simulation |
| PV | Photovoltaic |
| IEA | International Energy Agency |
| GHG | greenhouse gas |
| LCOE | Levelized Cost of Electricity |
| LCA | Life Cycle Assessment |
| Nearly ZEB | Nearly Zero Energy Building |
| NZEB | Net Zero Energy Building |
| PEB | Positive energy buildings |
References
- Santos, F.D.; Ferreira, P.L.; Pedersen, J.S.T. The climate change challenge: A review of the barriers and solutions to deliver a Paris solution. Climate 2022, 10, 75. [Google Scholar] [CrossRef]
- Fam, A.; Fam, S. Review of the US 2050 long term strategy to reach net zero carbon emissions. Energy Rep. 2024, 12, 845–860. [Google Scholar] [CrossRef]
- Xiang, X.; Zhou, N.; Ma, M.; Feng, W.; Yan, R. Global transition of operational carbon in residential buildings since the millennium. Adv. Appl. Energy 2023, 11, 100145. [Google Scholar] [CrossRef]
- Noh, Y.; Jafarinejad, S.; Anand, P. A review on harnessing renewable energy synergies for achieving urban net-zero energy buildings: Technologies, performance evaluation, policies, challenges, and future direction. Sustainability 2024, 16, 3444. [Google Scholar] [CrossRef]
- Chen, X.; Vand, B.; Baldi, S. Challenges and strategies for achieving high energy efficiency in building districts. Buildings 2024, 14, 1839. [Google Scholar] [CrossRef]
- Riffat, S.; Ahmad, M.I.; Shakir, A. Zero-Energy and Low Carbon Buildings. In Sustainable Energy Technologies and Low Carbon Buildings; Springer: Berlin/Heidelberg, Germany, 2024; pp. 219–258. [Google Scholar]
- Reddy, V.J.; Hariram, N.P.; Ghazali, M.F.; Kumarasamy, S. Pathway to sustainability: An overview of renewable energy integration in building systems. Sustainability 2024, 16, 638. [Google Scholar] [CrossRef]
- Wang, Y.; Hu, B.; Meng, X.; Xiao, R. A Comprehensive Review on Technologies for Achieving Zero-Energy Buildings. Sustainability 2024, 16, 10941. [Google Scholar] [CrossRef]
- Iavorschi, E.; Milici, L.D.; Ifrim, V.C.; Ungureanu, C.; Bejenar, C. A Literature Review on the European Legislative Framework for Energy Efficiency, Nearly Zero-Energy Buildings (nZEB), and the Promotion of Renewable Electricity Generation. Energies 2025, 18, 1436. [Google Scholar] [CrossRef]
- Forrousso, S.; Kaitouni, S.I.; Mana, A.; Wakil, M.; Jamil, A.; Brigui, J.; Azzouzi, H. Optimal sizing of off-grid microgrid building-integrated-photovoltaic system with battery for a net zero energy residential building in different climates of Morocco. Results Eng. 2024, 22, 102288. [Google Scholar] [CrossRef]
- Barrutieta, X.; Kolbasnikova, A.; Irulegi, O.; Hernández, R. Decision-making framework for positive energy building design through key performance indicators relating geometry, localization, energy and PV system integration. Energy Build. 2023, 297, 113442. [Google Scholar] [CrossRef]
- Barrutieta, X.; Kolbasnikova, A.; Irulegi, O.; Hernández, R. Energy balance and photovoltaic integration in positive energy buildings. Design and performance in built office case studies. Archit. Sci. Rev. 2023, 66, 26–41. [Google Scholar] [CrossRef]
- Benziada, R.; Mokhtari, A.; Hadj Mohamed, N.; Benlahbib, F.Z.; Benkhedda, F. Building a Positive Energy in Arid Zones: How to Pass “Energy” Buildings to Efficient Buildings? In Innovations in Green Urbanization and Alternative Renewable Energy; Springer: Berlin/Heidelberg, Germany, 2022; pp. 171–182. [Google Scholar]
- Vassiliades, C.; Minterides, C.; Astara, O.-E.; Barone, G.; Vardopoulos, I. Socio-economic barriers to adopting energy-saving bioclimatic strategies in a Mediterranean sustainable real estate setting: A quantitative analysis of resident perspectives. Energies 2023, 16, 7952. [Google Scholar] [CrossRef]
- Elaouzy, Y.; El Fadar, A. Impact of key bioclimatic design strategies on buildings’ performance in dominant climates worldwide. Energy Sustain. Dev. 2022, 68, 532–549. [Google Scholar] [CrossRef]
- Aljashaami, B.A.; Ali, B.M.; Salih, S.A.; Alwan, N.T.; Majeed, M.H.; Ali, O.M.; Alomar, O.R.; Velkin, V.I.; Shcheklein, S.E. Recent improvements to heating, ventilation, and cooling technologies for buildings based on renewable energy to achieve zero-energy buildings: A systematic review. Results Eng. 2024, 23, 102769. [Google Scholar] [CrossRef]
- Lau, H.C.; Tsai, S.C. Global decarbonization: Current status and what it will take to achieve net zero by 2050. Energies 2023, 16, 7800. [Google Scholar] [CrossRef]
- Tamimi, H.A.; Paramita, C. The strategic role of renewable energy in supporting net-zero emissions targets in industrial clusters: Pathways to achieving sustainability. Appl. Environ. Sci. 2025, 2, 93–107. [Google Scholar] [CrossRef]
- Chu, H.; Huang, Z.; Zhang, Z.; Yan, X.; Qiu, B.; Xu, N. Integration of carbon emission reduction policies and technologies: Research progress on carbon capture, utilization and storage technologies. Sep. Purif. Technol. 2024, 343, 127153. [Google Scholar] [CrossRef]
- Nnabuife, S.G.; Oko, E.; Kuang, B.; Bello, A.; Onwualu, A.P.; Oyagha, S.; Whidborne, J. The prospects of hydrogen in achieving net zero emissions by 2050: A critical review. Sustain. Chem. Clim. Action 2023, 2, 100024. [Google Scholar] [CrossRef]
- Ciaccia, F. Technology Innovation in the Energy Sector and Climate Change: The Role of Governments and Policies. In Interdisciplinary Approaches to Climate Change for Sustainable Growth; Springer: Berlin/Heidelberg, Germany, 2022; pp. 159–179. [Google Scholar]
- Obergassel, W.; Xia-Bauer, C.; Thomas, S. Strengthening global climate governance and international cooperation for energy-efficient buildings. Energy Effic. 2023, 16, 100. [Google Scholar] [CrossRef]
- De Cristo, E.; Evangelisti, L.; Barbaro, L.; De Lieto Vollaro, R.; Asdrubali, F. A Systematic Review of Green Roofs’ Thermal and Energy Performance in the Mediterranean Region. Energies 2025, 18, 2517. [Google Scholar] [CrossRef]
- Sharston, R.; Singh, M. The role of passive, active, and operational parameters in the relationship between urban heat island effect (UHI) and building energy consumption. Energy Build. 2024, 323, 114720. [Google Scholar] [CrossRef]
- Li, X.; Zhou, Y.; Yu, S.; Jia, G.; Li, H.; Li, W. Urban heat island impacts on building energy consumption: A review of approaches and findings. Energy 2019, 174, 407–419. [Google Scholar] [CrossRef]
- Attia, S.; Benzidane, C.; Rahif, R.; Amaripadath, D.; Hamdy, M.; Holzer, P.; Koch, A.; Maas, A.; Moosberger, S.; Petersen, S. Overheating calculation methods, criteria, and indicators in European regulation for residential buildings. Energy Build. 2023, 292, 113170. [Google Scholar] [CrossRef]
- Zhou, Y. Low-carbon urban–rural modern energy systems with energy resilience under climate change and extreme events in China—A state-of-the-art review. Energy Build. 2024, 321, 114661. [Google Scholar] [CrossRef]
- Kolokotsa, D.; Pignatta, G.; Ulpiani, G. Nearly Zero-Energy and Positive-Energy Buildings: Status and Trends. Technol. Integr. Energy Syst. Netw. 2022, 239–273. [Google Scholar] [CrossRef]
- Zhang, X.; Penaka, S.R.; Giriraj, S.; Sánchez, M.N.; Civiero, P.; Vandevyvere, H. Characterizing positive energy district (PED) through a preliminary review of 60 existing projects in europe. Buildings 2021, 11, 318. [Google Scholar] [CrossRef]
- Peng, Z.; Gao, X.; Chen, R.; Yang, H.; Zeng, Z. A dynamic hierarchical partition method for active distribution networks with shared energy storage aggregation. Front. Energy Res. 2022, 10, 1009972. [Google Scholar] [CrossRef]
- Zekiye, A.; Bouachir, O.; Özkasap, Ö.; Aloqaily, M. Blockchain-enabled energy trading and battery-based sharing in microgrids. In Proceedings of the ICC 2024—IEEE International Conference on Communications, Denver, CO, USA, 9–13 June 2024; pp. 4674–4679. [Google Scholar]
- Turci, G.; Civiero, P.; Aparisi-Cerdá, I.; Marotta, I.; Massa, G. Transition Approaches towards Positive Energy Districts: A Systematic Review. Buildings 2024, 14, 3039. [Google Scholar] [CrossRef]
- Arabzadeh, V.; Frank, R. Creating a renewable energy-powered energy system: Extreme scenarios and novel solutions for large-scale renewable power integration. Appl. Energy 2024, 374, 124088. [Google Scholar] [CrossRef]
- Virtanen, J.-P.; Alander, J.; Ponto, H.; Santala, V.; Martijnse-Hartikka, R.; Andra, A.; Sillander, T. Contemporary development directions for urban digital twins. Int. Arch. Photogramm. Remote Sens. Spat. Inf. Sci. 2024, 48, 177–182. [Google Scholar] [CrossRef]
- Bianco Mauthe Degerfeld, F.; Tootkaboni, M.P.; Piro, M.; Ballarini, I.; Corrado, V. Toward Zero-Emission Buildings in Italy: A Holistic Approach to Identify Actions Under Current and Future Climates. Energies 2025, 18, 2721. [Google Scholar] [CrossRef]
- Yang, T.; Ding, Y.; Li, B.; Athienitis, A.K. A review of climate adaptation of phase change material incorporated in building envelopes for passive energy conservation. Build. Environ. 2023, 244, 110711. [Google Scholar] [CrossRef]
- Wu, X.; Wang, Y.; Deng, S.; Su, P. Climate-Responsive Design of Photovoltaic Façades in Hot Climates: Materials, Technologies, and Implementation Strategies. Buildings 2025, 15, 1648. [Google Scholar] [CrossRef]
- Aste, N.; Adhikari, R.S.; Buzzetti, M.; Del Pero, C.; Huerto-Cardenas, H.E.; Leonforte, F.; Miglioli, A. nZEB: Bridging the gap between design forecast and actual performance data. Energy Built Environ. 2022, 3, 16–29. [Google Scholar] [CrossRef]
- Hosamo, H.H.; Nielsen, H.K.; Kraniotis, D.; Svennevig, P.R.; Svidt, K. Improving building occupant comfort through a digital twin approach: A Bayesian network model and predictive maintenance method. Energy Build. 2023, 288, 112992. [Google Scholar] [CrossRef]
- Kayaçetin, N.C.; Hozatlı, B. Whole life carbon assessment of representative building typologies for nearly zero energy building definitions. J. Build. Eng. 2024, 95, 110214. [Google Scholar] [CrossRef]
- Al-Qahtani, S.; Koç, M.; Isaifan, R.J. Mycelium-based thermal insulation for domestic cooling footprint reduction: A review. Sustainability 2023, 15, 13217. [Google Scholar] [CrossRef]
- Mayhorn, E.; Artuso, T.; White, A.; Metzger, C. Exploring benefits and affordability of clean energy technologies in urban disadvantaged communities–A case study. Energy Policy 2025, 199, 114533. [Google Scholar] [CrossRef]
- Varo, A.; Hamou, D.; Méndez de Andés, A.; Bagué, E.; Aparicio Wilhelmi, M. Commoning urban infrastructures: Lessons from energy, water and housing commons in Barcelona. J. Urban Aff. 2025, 47, 566–585. [Google Scholar] [CrossRef]
- Chayaamor-Heil, N.; Houette, T.; Demirci, Ö.; Badarnah, L. The potential of co-designing with living organisms: Towards a new ecological paradigm in architecture. Sustainability 2024, 16, 673. [Google Scholar] [CrossRef]
- Banyal, A.; Singh, D.K.; Kumar, R. Bioclimatic Building Technology. In Thermal Evaluation of Indoor Climate and Energy Storage in Buildings; CRC Press: Boca Raton, FL, USA, 2025; pp. 126–156. [Google Scholar]
- Toroxel, J.L.; Silva, S.M. A review of passive solar heating and cooling technologies based on bioclimatic and vernacular architecture. Energies 2024, 17, 1006. [Google Scholar] [CrossRef]
- Dessì, V. Environment: A Bioclimatic Approach to Urban and Architectural Design in Sub-Saharan African Cities. In Territorial Development and Water-Energy-Food Nexus in the Global South: A Study for the Maputo Province, Mozambique; Springer: Berlin/Heidelberg, Germany, 2022; pp. 185–198. [Google Scholar]
- Santos, M.M.; Ferreira, A.V.; Lanzinha, J.C.G. Sustainable Vernacular Architecture to Improve Thermal Comfort in African Countries. In Proceedings of the International Conference on Recovery, Maintenance and Rehabilitation of Buildings, Covilhã, Portugal, 5–7 December 2023; Springer: Berlin/Heidelberg, Germany, 2023; pp. 564–575. [Google Scholar]
- Kumar, G.M.S.; Cao, S. State-of-the-art review of positive energy building and community systems. Energies 2021, 14, 5046. [Google Scholar] [CrossRef]
- Magrini, A.; Lentini, G.; Cuman, S.; Bodrato, A.; Marenco, L. From nearly zero energy buildings (NZEB) to positive energy buildings (PEB): The next challenge-The most recent European trends with some notes on the energy analysis of a forerunner PEB example. Dev. Built Environ. 2020, 3, 100019. [Google Scholar] [CrossRef]
- Adeyemo, A.A.; Amusan, O.T. Modelling and multi-objective optimization of hybrid energy storage solution for photovoltaic powered off-grid net zero energy building. J. Energy Storage 2022, 55, 105273. [Google Scholar] [CrossRef]
- Michalakopoulos, V.; Sarmas, E.; Papias, I.; Skaloumpakas, P.; Marinakis, V.; Doukas, H. A machine learning-based framework for clustering residential electricity load profiles to enhance demand response programs. Appl. Energy 2024, 361, 122943. [Google Scholar] [CrossRef]
- Gupta, A.; Badr, Y.; Negahban, A.; Qiu, R.G. Energy-efficient heating control for smart buildings with deep reinforcement learning. J. Build. Eng. 2021, 34, 101739. [Google Scholar] [CrossRef]
- Zhang, Y.; Chen, S.; Pan, W. Systematic initial embodied carbon assessment of concrete modular high-rise residential buildings: A case in Hong Kong. Build. Environ. 2024, 265, 111917. [Google Scholar] [CrossRef]
- Ghorbany, S.; Hu, M.; Nouri, A. Commercial buildings decarbonization: Benchmarks and strategies for the United States sustainable commercial construction. Sustain. Cities Soc. 2025, 124, 106324. [Google Scholar] [CrossRef]
- Mohammed, A.; AlSufyani, A.; Ghaithan, A.; Alshibani, A. Dynamic material flow analysis of construction materials in Saudi Arabia: Strategies for sustainability of residential buildings. Build. Environ. 2024, 265, 111972. [Google Scholar] [CrossRef]
- LEED v5 Launches with a Focus on LCA & Embodied Carbon. One Click LCA. Available online: https://oneclicklca.com/en/resources/articles/leed-v5-launches-with-a-focus-on-lca-embodied-carbon (accessed on 9 June 2025).
- Seeberg, H.R.; Haakonsen, S.M.; Luczkowski, M. Systematic Mapping of Circular Economy in Structural Engineering. Buildings 2024, 14, 1165. [Google Scholar] [CrossRef]
- Sutkowska, M.; Stefańska, A.; Vaverkova, M.D.; Dixit, S.; Thakur, A. Recent advances in prefabrication techniques for biobased materials towards a low-carbon future: From modules to sustainability. J. Build. Eng. 2024, 91, 109558. [Google Scholar] [CrossRef]
- Kumar, D.; Maurya, K.K.; Mandal, S.K.; Mir, B.A.; Nurdiawati, A.; Al-Ghamdi, S.G. Life Cycle Assessment in the Early Design Phase of Buildings: Strategies, Tools, and Future Directions. Buildings 2025, 15, 1612. [Google Scholar] [CrossRef]
- Luo, S.-L.; Shi, X.; Yang, F. A review of data-driven methods in building retrofit and performance optimization: From the perspective of carbon emission reductions. Energies 2024, 17, 4641. [Google Scholar] [CrossRef]
- Bigiotti, S.; Santarsiero, M.L.; Costantino, C.; Marucci, A. Photovoltaic Technology and Rural Landscapes: A Systematic Literature Review on Challenges and Sustainable Integration. Energies 2025, 18, 2095. [Google Scholar] [CrossRef]
- Mohammed, G.A.; Mabrouk, M.; He, G.; Abdrabo, K.I. Towards sustainable cities: A review of zero energy buildings techniques and global activities in residential buildings. Energies 2023, 16, 3775. [Google Scholar] [CrossRef]
- Kaitouni, S.I.; Sangkyu, P.; Mghazli, M.O.; El Mansouri, F.; Jamil, A.; Ahachad, M.; Brigui, J. Design parameters influencing the energy performance and indoor comfort of net zero energy building “NZEB” designed for semi-arid urban areas: Digital workflow methodology, sensitivity analysis and comparative assessment. Sol. Energy 2024, 268, 112264. [Google Scholar] [CrossRef]
- Vandevyvere, H.; Ahlers, D.; Wyckmans, A. The sense and non-sense of PEDs—Feeding back practical experiences of positive energy district demonstrators into the European PED framework definition development process. Energies 2022, 15, 4491. [Google Scholar] [CrossRef]
- Maaouane, M.; Chennaif, M.; Zouggar, S.; Krajačić, G.; Amrani, S.; Zahboune, H. Cost-effective design of energy efficiency measures in the building sector in North Africa using Building Information Modeling. Energy Build. 2023, 294, 113283. [Google Scholar] [CrossRef]
- Obuseh, E.; Eyenubo, J.; Alele, J.; Okpare, A.; Oghogho, I. A systematic review of barriers to renewable energy integration and adoption. J. Asian Energy Stud. 2025, 9, 26–45. [Google Scholar] [CrossRef]
- Haou, E.; Allarané, N.; Aholou, C.C.; Bondoro, O. Integrating sustainable development goals into urban planning to advance sustainability in sub-Saharan Africa: Barriers and practical solutions from the case study of Moundou, Chad. Urban Sci. 2025, 9, 22. [Google Scholar] [CrossRef]
- Hafez, F.S.; Sa’di, B.; Safa-Gamal, M.; Taufiq-Yap, Y.H.; Alrifaey, M.; Seyedmahmoudian, M.; Stojcevski, A.; Horan, B.; Mekhilef, S. Energy Efficiency in Sustainable Buildings: A Systematic Review with Taxonomy, Challenges, Motivations, Methodological Aspects, Recommendations, and Pathways for Future Research. Energy Strateg. Rev. 2023, 45, 101013. [Google Scholar] [CrossRef]
- Olawade, D.B.; Wada, O.Z.; David-Olawade, A.C.; Fapohunda, O.; Ige, A.O.; Ling, J. Artificial intelligence potential for net zero sustainability: Current evidence and prospects. Next Sustain. 2024, 4, 100041. [Google Scholar] [CrossRef]
- Mercader-Moyano, P.; Porras-Pereira, P. Life Cycle Analysis Based on Nanoparticles Applied to the Construction Industry: A Comprehensive Curriculum; Springer Nature: Cham, Switzerland, 2025. [Google Scholar]
- Liu, Z.; He, Y.; Demian, P.; Osmani, M. Immersive Technology and Building Information Modeling (BIM) for Sustainable Smart Cities. Buildings 2024, 14, 1765. [Google Scholar] [CrossRef]
- Jiang, D.; Li, X.; Tian, Z. Techno-Economic Analysis of a High-Rise Residential Building Adapted to Nearly Zero-Energy Building Standards. Sustainability 2024, 16, 6288. [Google Scholar] [CrossRef]
- ISO 21931-2:2019; Sustainability in Buildings and Civil Engineering Works—Framework for Methods of Assessment of the Environmental, Social and Economic Performance of Construction Works as a Basis for Sustainability Assessment—Part 2: Civil Engineering Works. ISO: Geneva, Switzerland, 2019.
- Ruta, M.F.; Pittau, F.; Masera, G. Towards zero-carbon buildings: Challenges and opportunities from reversing the material pyramid. Sustainability 2024, 16, 4454. [Google Scholar] [CrossRef]
- Myint, N.N.; Shafique, M.; Zhou, X.; Zheng, Z. Net zero carbon buildings: A review on recent advances, knowledge gaps and research directions. Case Stud. Constr. Mater. 2025, 22, e04200. [Google Scholar] [CrossRef]
- Mana, A.A.; Allouhi, A.; Ouazzani, K.; Jamil, A. Toward a Sustainable Agriculture in Morocco Based on Standalone PV Pumping Systems: A Comprehensive Approach. Adv. Technol. Sol. Photovolt. Energy Syst. 2021, 399–433. [Google Scholar] [CrossRef]
- Smouh, S.; Gargab, F.Z.; Ouhammou, B.; Mana, A.A.; Saadani, R.; Jamil, A. A new approach to energy transition in Morocco for low carbon and sustainable industry (case of textile sector). Energies 2022, 15, 3693. [Google Scholar] [CrossRef]












| Challenge Type | Specific Issue | Impact Level | Potential Solutions |
|---|---|---|---|
| Technological | AI bias in energy algorithms | High (30% efficiency loss) | Federated learning models |
| Nanomaterial toxicity | Medium (health risks) | EU-OSHA certification framework | |
| Socioeconomic | 78% contractor skills gap | Critical (delays) | VR training platforms |
| 23% NZEB rental premium | Market distortion | Government subsidy programs | |
| Regulatory | Quantum hacking vulnerabilities | Extreme (grid failure) | Post-quantum cryptography standards |
| Inconsistent global NZEB standards | High (trade barriers) | ISO 21931-2:2024 harmonization |
| Building Element | Construction Details | Thermal Transmittance U (W/(m2·K)) | Convective Heat Transfer Coefficient (W/m2·K) | Radiative Heat Transfer Coefficient (W/m2·K) | Surface Resistance (m2·K/W) |
|---|---|---|---|---|---|
| Wall | 16 cm concrete + 1 mm acrylic | 2.43 | In: 2.15 Out: 2.15 | In: 5.54 Out: 5.54 | In: 0.13 Out: 0.13 |
| Roof | 10 cm concrete, 1 cm insulating cellular concrete block, 1 cm closed-cell polyurethane, and 10 cm acrylic paint | 0.84 | In: 2.51 Out: 19.87 | In: 5.54 Out: 5.13 | In: 0.13 Out: 0.04 |
| Ground Floor | 15 cm concrete slab with 4 cm extruded polystyrene thermal insulation | 0.65 | In: 0.34 Out: 19.87 | In: 5.54 Out: 5.54 | In: 0.17 Out: 0.04 |
| Windows | Double glazing | 5.77 | VT = 88%, SHGC = 81% | - | - |
| Building Element | Construction Details | Thermal Transmittance U (W/(m2·K)) | Convective Heat Transfer Coefficient (W/m2·K) | Radiative Heat Transfer Coefficient (W/m2·K) | Surface Resistance (m2·K/W) |
|---|---|---|---|---|---|
| Wall | Two layers of 26 mm Placoplatre separated by 5 cm rockwool insulation in rigid panels | 0.30 | In: 3.00 Out: 2.70 | In: 6.00 Out: 5.50 | In: 0.15 Out: 0.15 |
| Roof | Bituminous waterproofing, 7 cm high-density rock wool insulation, R12 insulating foam, and 3 cm fir wood decking | 0.20 | In: 3.10 Out: 2.80 | In: 6.10 Out: 5.60 | In: 0.14 Out: 0.10 |
| Ground Floor | 15 cm wooden slab with 4 cm extruded polystyrene thermal insulation | 0.25 | In: 2.90 Out: 2.60 | In: 5.80 Out: 5.40 | In: 0.16 Out: 0.12 |
| Windows | Double glazing with low-emissivity (Low-E) coating | 1.40 | VT = 72%, SHGC = 65% | - | - |
| Components | Description | Specification |
|---|---|---|
| PV | Material | Monocrystalline-sc. |
| Rated power | 7.1 kW | |
| Load voltage | 24 V | |
| Nominal efficiency | 14% | |
| CAPEX | 1600 $/kW for PV and 2500 $/kW for BIPV | |
| OPEX | 18 $/kW | |
| Lifetime | 25 years | |
| Inverter | Nominal power | 9 kW |
| Peak efficiency | 95% | |
| CAPEX | 290 $/kW | |
| Lifetime | 12 years | |
| Batteries | Rated power | 12 kW |
| Rated voltage | 400/230 V | |
| CAPEX | 400 $/kWh | |
| OPEX | 3 $/kWh | |
| Lifetime | 20 years | |
| Self-discharge efficiency (σ) | 0.001% | |
| Depth of Discharge (DOD) | 80% |
| Simulation Inputs | Details/Specifications | Values |
|---|---|---|
| Occupation | Number of people Schedule of occupation Heat gains from occupants | 0.11 person/m2 Ashrae 90.1 for Midrise Buildings 120 W/person |
| Power load | Lighting | 5 W/m2 |
| Equipment | 7 W/m2 | |
| Setpoint temperatures | Following the Moroccan thermal regulation [36] | 20 °C/26 °C |
| WWR | 45% | |
| Infiltration | 1 ACH | |
| Ventilation | 1 ACH | |
| COP | 3 |
| Parameter | Scenario 1: Standard Construction | Scenario 2: Wooden Construction |
|---|---|---|
| Energy Consumption | 150 kWh/m2/year | 100 kWh/m2/year |
| CO2 Emissions | 50 kg CO2/m2/year | 25 kg CO2/m2/year |
| Thermal Insulation (U) | 1.8 W/m2 K | 0.9 W/m2 K |
| Electricity Dependence | 80% (heating), 70% (cooling) | 40% (heating), 30% (cooling) |
| Construction Cost | $70.000; 768.817 MAD | $80.000; 878.648 MAD |
| Annual Energy Cost | $2250 | $1500 |
| 20-Year Savings | - | $15,000 |
| Component | CAPEX | OPEX | Lifetime (Years) | Technical Specifications |
|---|---|---|---|---|
| Rooftop PV | 1560 $/KW | 18 $/kW/year | 25 | Efficiency = 22% |
| BIPV | 2450 $/KW | 28 $/kW/year | 25 | Efficiency = 18% |
| Inverter | 290 $/KWh | 12 $/KWh/year | 12 | |
| Battery | 385 $/KWh | 3 $/KWh/year | 12 | Type = Li-on battery DOD = 80% Self-discharge efficiency (σ) = 0.001% ηb, ηc = 95% |
| Hybrid System | PV (kW) | BIPV (kW) | Converter (kW) | PV/Production (kWh/yr) | BIPV/ Production (kWh/yr) | Ren Frac (%) | Cost/COE ($) | NPC ($) |
|---|---|---|---|---|---|---|---|---|
| PV/grid | 7.36 | 5.34 | 11,908.18 | 47.16 | 0.12 | 35,425.98 | ||
| Grid | 0 | 0.15 | 38,927.98 | |||||
| PV/BIPV/ grid | 4.96 | 6 | 4.56 | 8014.78 | 3654.14 | 47.92 | 0.15 | 44,081.16 |
| BIPV/grid | 6 | 0.96 | 3654.14 | 17.29 | 0.18 | 46,162.3 | ||
| PV/battries | 33.4 | 16.7 | 53.93 | 100 | 0.69 | 179.77 | ||
| PV/BIPV/ Batteries | 28.4 | 6 | 14 | 45.91 | 3.65 | 100 | 0.71 | 182.83 |
Disclaimer/Publisher’s Note: The statements, opinions and data contained in all publications are solely those of the individual author(s) and contributor(s) and not of MDPI and/or the editor(s). MDPI and/or the editor(s) disclaim responsibility for any injury to people or property resulting from any ideas, methods, instructions or products referred to in the content. |
© 2025 by the authors. Licensee MDPI, Basel, Switzerland. This article is an open access article distributed under the terms and conditions of the Creative Commons Attribution (CC BY) license (https://creativecommons.org/licenses/by/4.0/).
Share and Cite
Ibrahimi, M.O.; Mana, A.; Kaitouni, S.I.; Jamil, A. Integrating Eco-Design and a Building-Integrated Photovoltaic (BIPV) System for Achieving Net Zero Energy Building for a Hot–Dry Climate. Buildings 2025, 15, 4538. https://doi.org/10.3390/buildings15244538
Ibrahimi MO, Mana A, Kaitouni SI, Jamil A. Integrating Eco-Design and a Building-Integrated Photovoltaic (BIPV) System for Achieving Net Zero Energy Building for a Hot–Dry Climate. Buildings. 2025; 15(24):4538. https://doi.org/10.3390/buildings15244538
Chicago/Turabian StyleIbrahimi, Mohamed Ouazzani, Abdelali Mana, Samir Idrissi Kaitouni, and Abdelmajid Jamil. 2025. "Integrating Eco-Design and a Building-Integrated Photovoltaic (BIPV) System for Achieving Net Zero Energy Building for a Hot–Dry Climate" Buildings 15, no. 24: 4538. https://doi.org/10.3390/buildings15244538
APA StyleIbrahimi, M. O., Mana, A., Kaitouni, S. I., & Jamil, A. (2025). Integrating Eco-Design and a Building-Integrated Photovoltaic (BIPV) System for Achieving Net Zero Energy Building for a Hot–Dry Climate. Buildings, 15(24), 4538. https://doi.org/10.3390/buildings15244538
