Evaluating Performance Appraisal Effects on Employee Motivation and Productivity: Insights from the Turkish Construction Industry via Covariance-Based Structural Equation Modeling
Abstract
1. Introduction
2. Literature Review
3. Research Gap and Motivation
4. Objectives and Hypotheses
- To identify the specific appraisal-related factors that enhance employee motivation and productivity.
- To analyze the correlation between employee motivation and productivity within the construction workforce.
- To assess the influence of PA dimensions on motivation and productivity using CB-SEM.
5. Materials and Methods
6. Results
6.1. Demographic Characteristics
6.2. Validity and Reliability
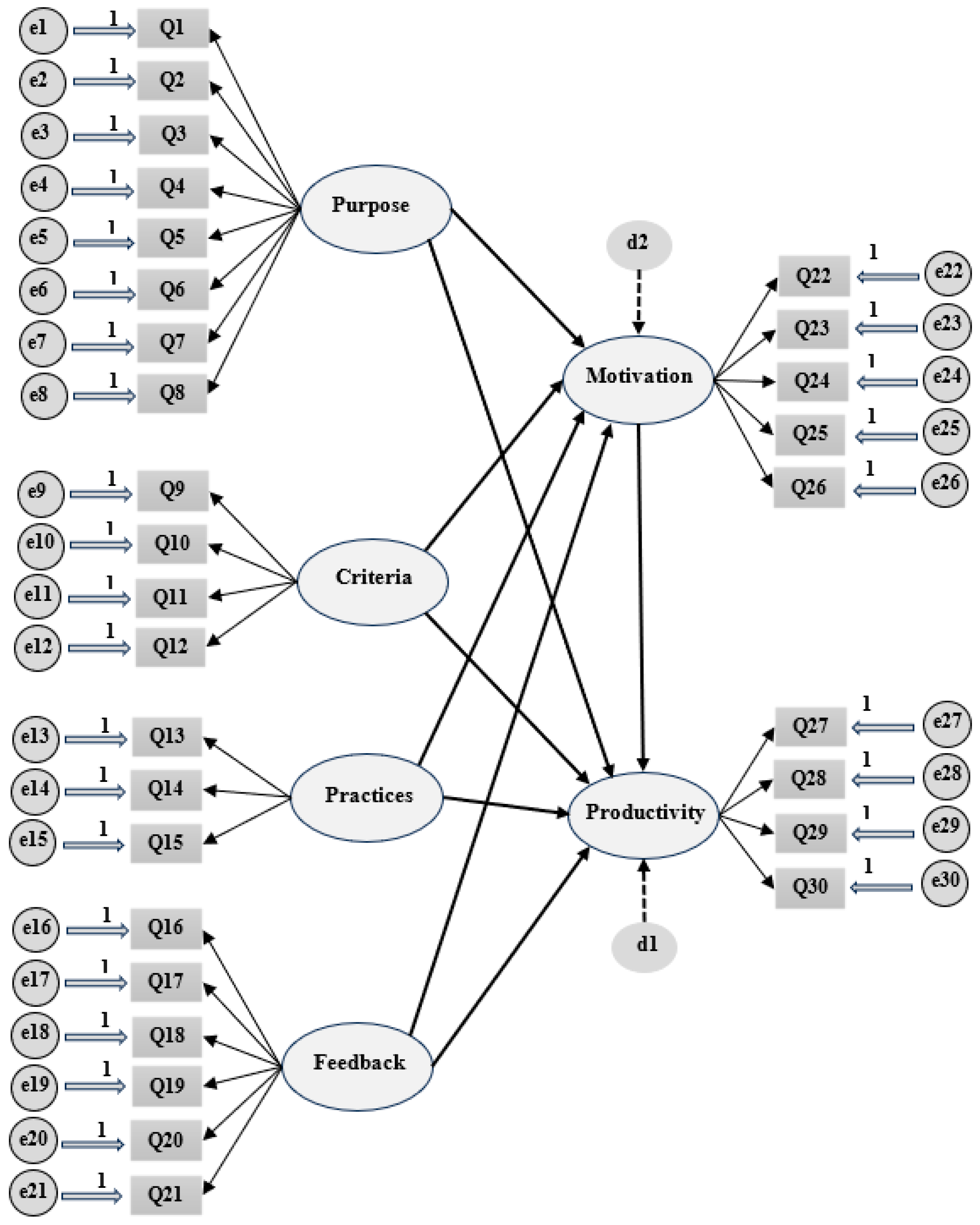
6.3. Measurement Model
6.4. Structural Model
7. Discussion
8. Conclusions
Author Contributions
Funding
Institutional Review Board Statement
Informed Consent Statement
Data Availability Statement
Conflicts of Interest
References
- Armstrong, M. Armstrong’s Handbook of Human Resource Management Practice, 13th ed.; Kogan Page: London, UK, 2014. [Google Scholar]
- Zhang, Y. The Impact of Performance Management System on Employee Performance-Analysis with WERS 2004. Master’s Thesis, University of Twente, Behavioural Management and Social Sciences, Enschede, The Netherlands, 2012. Available online: https://purl.utwente.nl/essays/62260 (accessed on 6 September 2025).
- Aguinis, H. Performance Management, 4th ed.; Chicago Business Press: Chicago, IL, USA, 2019. [Google Scholar]
- Anderson, J.R. Measuring human capital: Performance appraisal effectiveness. In Proceedings of the Human Resource Track Midwest Academy of Management Conference, Kansas City, MO, USA, 2002. [Google Scholar]
- Kaplan, R.S.; Norton, D.P. The balanced scorecard: Measures that drive performance. Harv. Bus. Rev. 1992, 70, 71–79. [Google Scholar]
- Niven, P.R.; Lamorte, B. Objectives and Key Results: Driving Focus, Alignment and Engagement with OKRs; Wiley: Hoboken, NJ, USA, 2016. [Google Scholar]
- Ogochukwu, O.E.; Amah, E.; Okocha, F.B. Management by objective and organizational productivity: A literature review. South Asian Res. J. Bus. Manag. 2022, 4, 99–113. [Google Scholar] [CrossRef]
- Parmenter, D. Key Performance Indicators: Developing, Implementing and Using Winning KPIs; Wiley: Hoboken, NJ, USA, 2010. [Google Scholar]
- DeNisi, A.S.; Murphy, K.R. Performance appraisal and performance management: 100 years of progress? J. Appl. Psychol. 2017, 102, 421–433. [Google Scholar] [CrossRef] [PubMed]
- Ugoani, J. Performance appraisal and its effect on employees’ productivity in charitable organizations. Bus. Manag. Econ. Res. 2020, 6, 166–175. [Google Scholar] [CrossRef]
- Tiwari, R. Relationship between performance appraisal and employee performance: A study. J. Bus. Manag. (IOSR-JBM) 2020, 22, 57–61. [Google Scholar]
- Ndudi, E.F.; Kifordu, A.A.; Egede, N.M. The influence of intrinsic and extrinsic motivation in workers’ productivity: Empirical evidence from the construction industry. Glob. J. Hum. Resour. Manag. 2023, 11, 96–112. [Google Scholar] [CrossRef]
- Mustapha, Z.; Akoma, B.B.; Mensah, D.; Wisdom, G.; Tieru, C.K. Boosting construction workers’ performances through motivation: A study in Ghana. Built Environ. J. 2024, 21, 67–77. [Google Scholar] [CrossRef]
- Shah, J.B.; Murphy, J. Performance appraisals for improved productivity. J. Manag. Eng. 1995, 11, 26–29. [Google Scholar] [CrossRef]
- Fletcher, C.; Williams, R. Appraisal, Feedback and Development: Making Performance Review Work; Routledge: Milton Park, UK, 2013. [Google Scholar]
- Kuvaas, B. Performance appraisal satisfaction and employee outcomes: Mediating and moderating roles of work motivation. Int. J. Hum. Resour. Manag. 2006, 17, 504–522. [Google Scholar] [CrossRef]
- Tetteh, M.O.; Chan, A.P.; Nani, G. Combining process analysis method and four-pronged approach to integrate corporate sustainability metrics for assessing international construction joint ventures performance. J. Clean. Prod. 2019, 237, 117781. [Google Scholar] [CrossRef]
- Arof, K.Z.M.; Ismail, S. The importance of contractors’ performance appraisal system for biophilic city development in Malaysia. In Proceedings of the IOP Conference Series: Materials Science and Engineering, Kuala Lumpur, Malaysia, 9–11 July 2020; IOP Publishing: Bristol, UK, 2020; Volume 849, p. 012011. [Google Scholar] [CrossRef]
- Herzberg, F. Work and the Nature of Man; World Publishing Company: Cleveland, OH, USA, 1966. [Google Scholar]
- Adams, J.S. Inequity in social exchange. In Advances in Experimental Social Psychology; Academic Press: New York, NY, USA, 1965; Volume 2. [Google Scholar]
- Kline, R.B. Principles and Practice of Structural Equation Modeling; Guilford Publications: New York, NY, USA, 2023. [Google Scholar]
- Ng, S.T.; Tang, Z. Delineating the predominant criteria for subcontractor appraisal and their latent relationships. Constr. Manag. Econ. 2008, 26, 249–259. [Google Scholar] [CrossRef]
- Ng, S.T.; Skitmore, M. Developing a framework for subcontractor appraisal using a balanced scorecard. J. Civ. Eng. Manag. 2014, 20, 149–158. [Google Scholar] [CrossRef]
- Abdel-Razek, R.H. How construction managers would like their performance to be evaluated. J. Constr. Eng. Manag. 1997, 123, 208–213. [Google Scholar] [CrossRef]
- Ijaola, I.A.; Idoro, G.I.; Oladokun, M.G. Developing key indicators for site supervisors’ task performance in construction firms. Int. J. Constr. Manag. 2023, 23, 349–357. [Google Scholar] [CrossRef]
- Cox, R.F.; Issa, R.R.; Koblegard, K. Management’s perception of key behavioral indicators for construction. J. Constr. Eng. Manag. 2005, 131, 368–376. [Google Scholar] [CrossRef]
- Pampino, R.N., Jr.; Wilder, D.A.; Binder, C. The use of functional assessment and frequency building procedures to increase product knowledge and data entry skills among foremen in a construction organization. J. Organ. Behav. Manag. 2005, 25, 1–36. [Google Scholar] [CrossRef]
- Johari, S.; Jha, K.N. How the aptitude of workers affects construction labor productivity. J. Manag. Eng. 2020, 36, 04020055. [Google Scholar] [CrossRef]
- Ngwenya, L.; Aigbavboa, C. Improvement of productivity and employee performance through an efficient human resource management practices. In Proceedings of the AHFE 2016 International Conference on Human Factors, Business Management and Society, Orlando, FL, USA, 27–31 July 2016; Springer: Cham, Switzerland, 2017; pp. 727–737. [Google Scholar] [CrossRef]
- Hashiguchi, N.; Sengoku, S.; Kubota, Y.; Kitahara, S.; Lim, Y.; Kodama, K. Age-dependent influence of intrinsic and extrinsic motivations on construction worker performance. Int. J. Environ. Res. Public Health 2021, 18, 111. [Google Scholar] [CrossRef]
- Segbenya, M.; Yeboah, E. Effect of occupational health and safety on employee performance in the Ghanaian construction sector. Environ. Health Insights 2022, 16, 11786302221137222. [Google Scholar] [CrossRef] [PubMed]
- Raoufi, M.; Fayek, A.R. Framework for identification of factors affecting construction crew motivation and performance. J. Constr. Eng. Manag. 2018, 144, 04018080. [Google Scholar] [CrossRef]
- Raoufi, M.; Fayek, A.R. How to improve crew motivation and performance on construction sites. J. Constr. Eng. Manag. 2021, 147, 02521001. [Google Scholar] [CrossRef]
- Fung, C.; Sharma, P.; Wu, Z.; Su, Y. Exploring service climate and employee performance in multicultural service settings. J. Serv. Mark. 2017, 31, 784–798. [Google Scholar] [CrossRef]
- Cao, J.; Liu, C.; Wu, G.; Zhao, X.; Jiang, Z. Work–family conflict and job outcomes for construction professionals: The mediating role of affective organizational commitment. Int. J. Environ. Res. Public Health 2020, 17, 1443. [Google Scholar] [CrossRef]
- Silva, P.; Moreira, A.C.; Mota, J. Employees’ perception of corporate social responsibility and performance: The mediating roles of job satisfaction, organizational commitment and organizational trust. J. Strategy Manag. 2023, 16, 92–111. [Google Scholar] [CrossRef]
- Abdalla, A.; Li, X.; Yang, F. Expatriate construction professionals’ performance in international construction projects: The role of cross-cultural adjustment and job burnout. J. Constr. Eng. Manag. 2024, 150, 04024005. [Google Scholar] [CrossRef]
- Abdullah, A.; Bilau, A.A.; Enegbuma, W.I.; Ajagbe, A.M.; Ali, K.N. Evaluation of job satisfaction and performance of employees in small and medium sized construction firms in Nigeria. In Proceedings of the 2nd International Conference on Construction and Project Management, Singapore, 16–18 September 2011; IACSIT Press: Singapore, 2011. [Google Scholar]
- Oke, A.E.; Aliu, J.; Kineber, A.F.; Abayomi, T. Boosting employee performance through gamification: A study of the awareness and usage of game elements among construction professionals. Int. J. Build. Pathol. Adapt. 2023, 43, 916–932. [Google Scholar] [CrossRef]
- Oke, A.E.; Aliu, J.; Fadamiro, P.; Akanni, P.; Jamir Singh, P.S.; Shaharudin Samsurijan, M. Unpacking the strategies to promote the implementation of automation techniques in the construction industry. Constr. Innov. 2023, 25, 381–399. [Google Scholar] [CrossRef]
- Kissi, E.; Asare, O.A.; Agyekum, K.; Agyemang, D.Y.; Labaran, M. Ascertaining the interaction effects among organisational citizenship behaviour, work overload and employees’ performance in the Ghanaian construction industry. Int. J. Product. Perform. Manag. 2019, 68, 1235–1249. [Google Scholar] [CrossRef]
- Aldhuhoori, R.; Almazrouei, K.; Sakhrieh, A.; Al Hazza, M.; Alnahhal, M. The effects of recruitment, selection, and training practices on employee performance in the construction and related industries. Civ. Eng. J. 2022, 8, 3831–3841. [Google Scholar] [CrossRef]
- Al Dwaikat, M.; Ayupp, K.; AhmadAlolabi, Y. Beyond monitoring: The impact of performance monitoring on knowledge worker productivity. Int. J. Qual. Res. 2023, 17, 915–930. [Google Scholar] [CrossRef]
- Misnan, M.K.; Ullah, M.; Waris, M.; Sorooshian, S.; Panda, S. Imperativeness and implications of modern work practices on employee performance in Malaysian construction industry. Univ. Soc. 2022, 14, 725–736. [Google Scholar]
- Jalali, A.; Jaafar, M.; Abdelsalam Al Rfoa, S.K.; Abhari, S. The indirect effect of high-performance work practices on employees’ performance through trust in management. J. Facil. Manag. 2023, 21, 242–259. [Google Scholar] [CrossRef]
- Memon, A.H.; Khahro, S.H.; Memon, N.A.; Memon, Z.A.; Mustafa, A. Relationship between job satisfaction and employee performance in the construction industry of Pakistan. Sustainability 2023, 15, 8699. [Google Scholar] [CrossRef]
- Soliman, E.; Altabtai, H. Employee motivation in construction companies in Kuwait. Int. J. Constr. Manag. 2023, 23, 1665–1674. [Google Scholar] [CrossRef]
- Aydın, A.; Tiryaki, S. Impact of performance appraisal on employee motivation and productivity in Turkish forest products industry: A structural equation modeling analysis. Drvna Ind. 2018, 69, 101–111. [Google Scholar] [CrossRef]
- Yuan, Z.; Zheng, X.; Zhang, L.; Zhao, G. Urban competitiveness measurement of Chinese cities based on a structural equation model. Sustainability 2017, 9, 666. [Google Scholar] [CrossRef]
- Poon, W.Y.; Wang, H.B. Analysis of a two-level structural equation model with missing data. Sociol. Methods Res. 2010, 39, 25–55. [Google Scholar] [CrossRef]
- Chandra, S.S.; Sepasgozar, S.M.E.; Kumar, V.R.P.; Singh, A.K.; Krishnaraj, L.; Awuzie, B.O. Assessing Factors Affecting Construction Equipment Productivity Using Structural Equation Modeling. Buildings 2023, 13, 502. [Google Scholar] [CrossRef]
- Naji, K.K.; Gunduz, M.; Al-Hababi, H. Mapping the Digital Transformation Maturity of the Building Construction Industry Using Structural Equation Modeling. Buildings 2024, 14, 2786. [Google Scholar] [CrossRef]
- Li, Y.; Pei, J.; Wang, S.; Luo, Y. Analyzing the Unsafe Behaviors of Frontline Construction Workers Based on Structural Equation Modeling. Buildings 2024, 14, 209. [Google Scholar] [CrossRef]
- Fu, C.; Wang, J.; Qu, Z.; Skitmore, M.; Yi, J.; Sun, Z.; Chen, J. Structural Equation Modeling in Technology Adoption and Use in the Construction Industry: A Scientometric Analysis and Qualitative Review. Sustainability 2024, 16, 3824. [Google Scholar] [CrossRef]
- Tarlığ, Y.T. An Investigation on Identifying Employee Attitudes for Performance Evaluation Process and Areas in Which Performance Evaluation Results Are Applied. Master’s Thesis, Yıldız Technical University, Social Sciences Institute, İstanbul, Türkiye, 2006. Available online: https://tez.yok.gov.tr/UlusalTezMerkezi/tezDetay.jsp?id=ElbHiQoHeTS-lYsZ7zY1zg&no=8jYfC4f-kDmOqeItgFMkyw (accessed on 6 September 2025).
- Yılmaz, E.F. The Effect of the Performance Evolution System on the Productivity of Administrating and a Case Study. Master Dissertation, Trakya University, Social Sciences Institute, Edirne, Türkiye, 2006. Available online: https://tez.yok.gov.tr/UlusalTezMerkezi/tezDetay.jsp?id=b7ZMQ8E9EcRbFn3pU-tT3A&no=a9sbfAqrBCawgZz-M9FHZA (accessed on 6 September 2025).
- Likert, R. A technique for the measurement of attitudes. Arch. Psychol. 1932, 140, 55. [Google Scholar]
- Turan, İ.; Şimşek, Ü.; Aslan, H. The use and analysis of Likert scales and Likert-type items in educational research. Sak. Univ. J. Educ. Fac. 2015, 30, 186–203. [Google Scholar]
- SSI. Monthly Statistics Bulletins. Available online: https://www.sgk.gov.tr/Istatistik/Aylik/42919466-593f-4600-937d-1f95c9e252e6/ (accessed on 3 February 2024).
- Sanders, D.H. Statistics: A Fresh Approach; McGraw-Hill: New York, NY, USA, 1976. [Google Scholar]
- RTMLSS. 2024 Yılında Uygulanacak Yeni Asgari Ücret 17 Bin 2 TL Olarak Belirlendi. Available online: https://www.csgb.gov.tr/haberler/27-12-2023/ (accessed on 7 October 2025).
- McClave, J.T.; Sincich, T.T. Statistics, 13th ed.; Pearson Higher Ed: Boston, MA, USA, 2017. [Google Scholar]
- Kalaycı, S. SPSS Applied Multivariate Statistical Techniques; Asil Release Distribution: Ankara, Türkiye, 2009. [Google Scholar]
- Sharma, S. Applied Multivariate Techniques; John Wiley & Sons: New York, NY, USA, 1996. [Google Scholar]
- Field, A. Discovering Statistics Using SPSS, 3rd ed.; Sage Publications: London, UK, 2009. [Google Scholar]
- Dunteman, G.H. Principal Components Analysis; Sage Publications: Thousand Oaks, CA, USA, 1989. [Google Scholar]
- Anderson, J.C.; Gerbing, D.W. The effect of sampling error on convergence, improper solutions and goodness of fit indices for maximum likelihood confirmatory factor analysis. Psychometrika 1984, 49, 155–173. [Google Scholar] [CrossRef]
- Hancock, G.R.; Mueller, R.O. Structural Equation Modeling: A Second Course; Information Age Publishing: Greenwich, CT, USA, 2006. [Google Scholar]
- Al-Refaie, A. Effects of human resource management on hotel performance using structural equation modeling. Comput. Hum. Behav. 2015, 43, 293–303. [Google Scholar] [CrossRef]
- Waqar, A.; Ahmad, M.; Iqbal, K.; Iqbal, M. Evaluation of Success of Superhydrophobic Coatings in the Oil and Gas Construction Sector Using SEM. Coatings 2023, 13, 526. [Google Scholar] [CrossRef]


| Demographic Characteristic | Category | N | Percentage (%) |
|---|---|---|---|
| Age | 18–24 | 33 | 8.2 |
| 25–31 | 72 | 18.0 | |
| 32–38 | 71 | 17.7 | |
| 39–45 | 94 | 23.4 | |
| 46–52 | 70 | 17.5 | |
| 53–59 | 37 | 9.2 | |
| 59< | 24 | 6.0 | |
| Marital status | Married | 305 | 76.1 |
| Single | 56 | 23.9 | |
| Educational level | Literate | 39 | 9.7 |
| Primary education | 118 | 29.4 | |
| High school | 227 | 56.6 | |
| University | 17 | 4.3 | |
| Income level (Türkiye’s Liras, ₺) | 17.002–40.000 | 256 | 63.8 |
| 40.001–50.000 | 96 | 23.9 | |
| 50.001–75.000 | 49 | 12.3 | |
| 75.000< | 0 | 0 | |
| Working experience (years) | 1–5 | 59 | 14.7 |
| 6–10 | 80 | 20.0 | |
| 10< | 262 | 65.3 |
| Q. No. | Variables | Factor Load | Eigen Value | Announced Variance | Cronbach’s Alpha |
|---|---|---|---|---|---|
| Purpose of Performance Appraisal (PPA) | 5.481 | 18.269 | 0.925 | ||
| Q1 | In PA studies, the employees’ job information is measured. | 0.638 | |||
| Q2 | In PA studies, the employees’ ability to make decisions are measured. | 0.801 | |||
| Q3 | In PA studies, the employees’ ability for own business regulation and planning is measured. | 0.844 | |||
| Q4 | In PA studies, the employees’ labor, and the ability to use correctly the resources are measured. | 0.817 | |||
| Q5 | In PA studies, the employees’ ability to communicate effectively is measured. | 0.832 | |||
| Q6 | In PA studies, the employees’ cooperation understanding is measured. | 0.760 | |||
| Q7 | In PA studies, the employees’ harmony with the environment and respectful behavior are measured. | 0.761 | |||
| Q8 | In PA studies, the employee’s “openness to innovation and quick adaptation” are measured. | 0.745 | |||
| Performance Appraisal Criteria (PAC) | 2.638 | 8.795 | 0.865 | ||
| Q9 | PAC include necessary factors for me to succeed in my work. | 0.824 | |||
| Q10 | PA system used in our business is generally sufficient. | 0.718 | |||
| Q11 | Obtaining high or low scores from PA is actually related to being successful or unsuccessful. | 0.818 | |||
| Q12 | My manager gives me a full score if I obtain an outstanding achievement in my work. | 0.667 | |||
| Performance Appraisal Practices (PAPs) | 1.958 | 6.528 | 0.723 | ||
| Q13 | My manager uses PA as an element of threat. | 0.886 | |||
| Q14 | I think my manager evaluates my personality, not my performance. | 0.747 | |||
| Q15 | I think that my manager uses PA to punish persons he dislikes. | 0.760 | |||
| Feedback in Performance Appraisal (FPA) | 4.323 | 14.408 | 0.904 | ||
| Q16 | In PA interview, my manager clearly points to what I am missing. | 0.755 | |||
| Q17 | In PA meeting, my manager tells me in what I am good. | 0.765 | |||
| Q18 | In PA interview, my manager gives me the opportunity to Express my ideas clearly. | 0.726 | |||
| Q19 | In PA interview, my manager tells me my mistakes and failures | 0.854 | |||
| Q20 | In PA interview, my manager discusses with me about my mistakes I cannot correct. | 0.760 | |||
| Q21 | In PA interview, I identify common goals with my manager determining what I should do in future. | 0.798 | |||
| Motivation | 3.087 | 10.291 | 0.831 | ||
| Q22 | There is a positive effect of PA on motivation in terms of employees’ self-expression, their regular communication, and sharing their problems. | 0.618 | |||
| Q23 | Motivation of a high-performance person will be higher. | 0.792 | |||
| Q24 | Performance of a high motivation person will be higher. | 0.860 | |||
| Q25 | Material (bonus, gift, wage increase, unpaid leave, etc.) or intangible (acknowledgment, plaque-packet, etc.) applications made as a result of performance evaluation in our business increase the motivation of the individual. | 0.728 | |||
| Q26 | If feedback is high as a result of PA, it motivates employees and increases success. | 0.843 | |||
| Productivity | 2.796 | 9.321 | 0.845 | ||
| Q27 | PA system planned upon reaching a consensus with my superior improves my working efficiency. | 0.728 | |||
| Q28 | Setting realistic goals and achievable targets for my work along with the company’s goals and targets in my PA interview improves my working efficiency. | 0.845 | |||
| Q29 | As a result of PA, eliminating my failures and determining my training needs in according with my deficiencies will improve my business efficiency. | 0.863 | |||
| Q30 | A PA system that can respond to the changing qualifications of employees and is constantly developed increases the productivity of the enterprise. | 0.771 | |||
| Announced Total Variances, % | 67.612 | ||||
| Kaiser-Meyer-Olkin (KMO) value | 0.875 | ||||
| Bartlett’s Test of Sphericity (Sig.) | 0.001 |
| Variables | Std Loading | t * | |
|---|---|---|---|
| Purpose of Performance Appraisal (PPA) CR = 0.93 AVE = 0.62 | Q1 | 0.634 | 13.139 |
| Q2 | 0.779 | 16.790 | |
| Q3 | 0.855 | 18.867 | |
| Q4 | 0.842 | 18.510 | |
| Q5 | 0.827 | 18.085 | |
| Q6 | 0.768 | 16.490 | |
| Q7 | 0.778 | 16.761 | |
| Q8 | 0.777 | - | |
| Performance Appraisal Criteria (PAC) CR = 0.87 AVE = 0.62 | Q9 | 0.814 | 15.955 |
| Q10 | 0.828 | 16.209 | |
| Q11 | 0.742 | 14.516 | |
| Q12 | 0.754 | - | |
| Performance Appraisal Practices (PAP) CR = 0.77 AVE = 0.56 | Q13 | 1.054 | 6.825 |
| Q14 | 0.513 | 9.215 | |
| Q15 | 0.540 | - | |
| Feedback in Performance Appraisal (FPA) CR = 0.90 AVE = 0.61 | Q16 | 0.801 | 16.475 |
| Q17 | 0.825 | 17.027 | |
| Q18 | 0.735 | 14.958 | |
| Q19 | 0.846 | 17.535 | |
| Q20 | 0.728 | 14.800 | |
| Q21 | 0.757 | - | |
| Motivation CR = 0.84 AVE = 0.52 | Q22 | 0.501 | - |
| Q23 | 0.717 | 9.265 | |
| Q24 | 0.844 | 9.768 | |
| Q25 | 0.647 | 8.722 | |
| Q26 | 0.850 | 9.787 | |
| Productivity CR = 0.85 AVE = 0.56 | Q27 | 0.658 | - |
| Q28 | 0.798 | 13.104 | |
| Q29 | 0.842 | 13.521 | |
| Q30 | 0.758 | 13.104 |
| Scales | PPA | PAC | FPA | PAP | Motivation | Productivity |
|---|---|---|---|---|---|---|
| PPA | 1 | |||||
| PAC | 0.561 | 1 | ||||
| FPA | 0.492 | 0.581 | 1 | |||
| PAP | 0.006 | 0.060 | 0.008 | 1 | ||
| Motivation | 0.110 | 0.015 | −0.035 | 0.020 | 1 | |
| Productivity | 0.326 | 0.198 | 0.289 | −0.049 | 0.241 | 1 |
| Model | χ2 | df | p-Value | χ2/df | GFI | RMSEA |
|---|---|---|---|---|---|---|
| Default model | 1168.026 | 390 | 0.001 | 2.995 | 0.837 | 0.071 |
| Hypothesis | Estimate (r) | Decision | |
|---|---|---|---|
| 1 | A relationship exists between employee motivation and the purpose of PA (PPA) | 0.176 * | Supported |
| 2 | A relationship exists between employee motivation and PA criteria (PAC) | −0.022 | Rejected |
| 3 | A relationship exists between employee motivation and PA practices (PAP) | 0.021 | Rejected |
| 4 | A relationship exists between employee motivation and feedback in PA (FPA) | −0.109 | Rejected |
| 5 | A relationship exists between employee productivity and the purpose of PA (PPA) | 0.225 ** | Supported |
| 6 | A relationship exists between employee productivity and PA criteria (PAC) | −0.055 | Rejected |
| 7 | A relationship exists between employee productivity and PA practices (PAP) | −0.053 | Rejected |
| 8 | A relationship exists between employee productivity and feedback in PA (FPA) | 0.218 * | Supported |
| 9 | A relationship exists between employee motivation and employee productivity | 0.226 ** | Supported |
Disclaimer/Publisher’s Note: The statements, opinions and data contained in all publications are solely those of the individual author(s) and contributor(s) and not of MDPI and/or the editor(s). MDPI and/or the editor(s) disclaim responsibility for any injury to people or property resulting from any ideas, methods, instructions or products referred to in the content. |
© 2025 by the authors. Licensee MDPI, Basel, Switzerland. This article is an open access article distributed under the terms and conditions of the Creative Commons Attribution (CC BY) license (https://creativecommons.org/licenses/by/4.0/).
Share and Cite
Temel, B.A.; Semercioğlu, İ.N.; Başağa, H.B.; Aydın, A.; Toğan, V.; Ağcakoca, E. Evaluating Performance Appraisal Effects on Employee Motivation and Productivity: Insights from the Turkish Construction Industry via Covariance-Based Structural Equation Modeling. Buildings 2025, 15, 4040. https://doi.org/10.3390/buildings15224040
Temel BA, Semercioğlu İN, Başağa HB, Aydın A, Toğan V, Ağcakoca E. Evaluating Performance Appraisal Effects on Employee Motivation and Productivity: Insights from the Turkish Construction Industry via Covariance-Based Structural Equation Modeling. Buildings. 2025; 15(22):4040. https://doi.org/10.3390/buildings15224040
Chicago/Turabian StyleTemel, Bayram Ali, İpek Naz Semercioğlu, Hasan Basri Başağa, Aytaç Aydın, Vedat Toğan, and Elif Ağcakoca. 2025. "Evaluating Performance Appraisal Effects on Employee Motivation and Productivity: Insights from the Turkish Construction Industry via Covariance-Based Structural Equation Modeling" Buildings 15, no. 22: 4040. https://doi.org/10.3390/buildings15224040
APA StyleTemel, B. A., Semercioğlu, İ. N., Başağa, H. B., Aydın, A., Toğan, V., & Ağcakoca, E. (2025). Evaluating Performance Appraisal Effects on Employee Motivation and Productivity: Insights from the Turkish Construction Industry via Covariance-Based Structural Equation Modeling. Buildings, 15(22), 4040. https://doi.org/10.3390/buildings15224040

